Spandidos Publications Logo
  • About
    • About Spandidos
    • Aims and Scopes
    • Abstracting and Indexing
    • Editorial Policies
    • Reprints and Permissions
    • Job Opportunities
    • Terms and Conditions
    • Contact
  • Journals
    • All Journals
    • Oncology Letters
      • Oncology Letters
      • Information for Authors
      • Editorial Policies
      • Editorial Board
      • Aims and Scope
      • Abstracting and Indexing
      • Bibliographic Information
      • Archive
    • International Journal of Oncology
      • International Journal of Oncology
      • Information for Authors
      • Editorial Policies
      • Editorial Board
      • Aims and Scope
      • Abstracting and Indexing
      • Bibliographic Information
      • Archive
    • Molecular and Clinical Oncology
      • Molecular and Clinical Oncology
      • Information for Authors
      • Editorial Policies
      • Editorial Board
      • Aims and Scope
      • Abstracting and Indexing
      • Bibliographic Information
      • Archive
    • Experimental and Therapeutic Medicine
      • Experimental and Therapeutic Medicine
      • Information for Authors
      • Editorial Policies
      • Editorial Board
      • Aims and Scope
      • Abstracting and Indexing
      • Bibliographic Information
      • Archive
    • International Journal of Molecular Medicine
      • International Journal of Molecular Medicine
      • Information for Authors
      • Editorial Policies
      • Editorial Board
      • Aims and Scope
      • Abstracting and Indexing
      • Bibliographic Information
      • Archive
    • Biomedical Reports
      • Biomedical Reports
      • Information for Authors
      • Editorial Policies
      • Editorial Board
      • Aims and Scope
      • Abstracting and Indexing
      • Bibliographic Information
      • Archive
    • Oncology Reports
      • Oncology Reports
      • Information for Authors
      • Editorial Policies
      • Editorial Board
      • Aims and Scope
      • Abstracting and Indexing
      • Bibliographic Information
      • Archive
    • Molecular Medicine Reports
      • Molecular Medicine Reports
      • Information for Authors
      • Editorial Policies
      • Editorial Board
      • Aims and Scope
      • Abstracting and Indexing
      • Bibliographic Information
      • Archive
    • World Academy of Sciences Journal
      • World Academy of Sciences Journal
      • Information for Authors
      • Editorial Policies
      • Editorial Board
      • Aims and Scope
      • Abstracting and Indexing
      • Bibliographic Information
      • Archive
    • International Journal of Functional Nutrition
      • International Journal of Functional Nutrition
      • Information for Authors
      • Editorial Policies
      • Editorial Board
      • Aims and Scope
      • Abstracting and Indexing
      • Bibliographic Information
      • Archive
    • International Journal of Epigenetics
      • International Journal of Epigenetics
      • Information for Authors
      • Editorial Policies
      • Editorial Board
      • Aims and Scope
      • Abstracting and Indexing
      • Bibliographic Information
      • Archive
    • Medicine International
      • Medicine International
      • Information for Authors
      • Editorial Policies
      • Editorial Board
      • Aims and Scope
      • Abstracting and Indexing
      • Bibliographic Information
      • Archive
  • Articles
  • Information
    • Information for Authors
    • Information for Reviewers
    • Information for Librarians
    • Information for Advertisers
    • Conferences
  • Language Editing
Spandidos Publications Logo
  • About
    • About Spandidos
    • Aims and Scopes
    • Abstracting and Indexing
    • Editorial Policies
    • Reprints and Permissions
    • Job Opportunities
    • Terms and Conditions
    • Contact
  • Journals
    • All Journals
    • Biomedical Reports
      • Information for Authors
      • Editorial Policies
      • Editorial Board
      • Aims and Scope
      • Abstracting and Indexing
      • Bibliographic Information
      • Archive
    • Experimental and Therapeutic Medicine
      • Information for Authors
      • Editorial Policies
      • Editorial Board
      • Aims and Scope
      • Abstracting and Indexing
      • Bibliographic Information
      • Archive
    • International Journal of Epigenetics
      • Information for Authors
      • Editorial Policies
      • Editorial Board
      • Aims and Scope
      • Abstracting and Indexing
      • Bibliographic Information
      • Archive
    • International Journal of Functional Nutrition
      • Information for Authors
      • Editorial Policies
      • Editorial Board
      • Aims and Scope
      • Abstracting and Indexing
      • Bibliographic Information
      • Archive
    • International Journal of Molecular Medicine
      • Information for Authors
      • Editorial Policies
      • Editorial Board
      • Aims and Scope
      • Abstracting and Indexing
      • Bibliographic Information
      • Archive
    • International Journal of Oncology
      • Information for Authors
      • Editorial Policies
      • Editorial Board
      • Aims and Scope
      • Abstracting and Indexing
      • Bibliographic Information
      • Archive
    • Medicine International
      • Information for Authors
      • Editorial Policies
      • Editorial Board
      • Aims and Scope
      • Abstracting and Indexing
      • Bibliographic Information
      • Archive
    • Molecular and Clinical Oncology
      • Information for Authors
      • Editorial Policies
      • Editorial Board
      • Aims and Scope
      • Abstracting and Indexing
      • Bibliographic Information
      • Archive
    • Molecular Medicine Reports
      • Information for Authors
      • Editorial Policies
      • Editorial Board
      • Aims and Scope
      • Abstracting and Indexing
      • Bibliographic Information
      • Archive
    • Oncology Letters
      • Information for Authors
      • Editorial Policies
      • Editorial Board
      • Aims and Scope
      • Abstracting and Indexing
      • Bibliographic Information
      • Archive
    • Oncology Reports
      • Information for Authors
      • Editorial Policies
      • Editorial Board
      • Aims and Scope
      • Abstracting and Indexing
      • Bibliographic Information
      • Archive
    • World Academy of Sciences Journal
      • Information for Authors
      • Editorial Policies
      • Editorial Board
      • Aims and Scope
      • Abstracting and Indexing
      • Bibliographic Information
      • Archive
  • Articles
  • Information
    • For Authors
    • For Reviewers
    • For Librarians
    • For Advertisers
    • Conferences
  • Language Editing
Login Register Submit
  • This site uses cookies
  • You can change your cookie settings at any time by following the instructions in our Cookie Policy. To find out more, you may read our Privacy Policy.

    I agree
Search articles by DOI, keyword, author or affiliation
Search
Advanced Search
presentation
International Journal of Molecular Medicine
Join Editorial Board Propose a Special Issue
Print ISSN: 1107-3756 Online ISSN: 1791-244X
Journal Cover
July-2019 Volume 44 Issue 1

Full Size Image

Sign up for eToc alerts
Recommend to Library

Journals

International Journal of Molecular Medicine

International Journal of Molecular Medicine

International Journal of Molecular Medicine is an international journal devoted to molecular mechanisms of human disease.

International Journal of Oncology

International Journal of Oncology

International Journal of Oncology is an international journal devoted to oncology research and cancer treatment.

Molecular Medicine Reports

Molecular Medicine Reports

Covers molecular medicine topics such as pharmacology, pathology, genetics, neuroscience, infectious diseases, molecular cardiology, and molecular surgery.

Oncology Reports

Oncology Reports

Oncology Reports is an international journal devoted to fundamental and applied research in Oncology.

Experimental and Therapeutic Medicine

Experimental and Therapeutic Medicine

Experimental and Therapeutic Medicine is an international journal devoted to laboratory and clinical medicine.

Oncology Letters

Oncology Letters

Oncology Letters is an international journal devoted to Experimental and Clinical Oncology.

Biomedical Reports

Biomedical Reports

Explores a wide range of biological and medical fields, including pharmacology, genetics, microbiology, neuroscience, and molecular cardiology.

Molecular and Clinical Oncology

Molecular and Clinical Oncology

International journal addressing all aspects of oncology research, from tumorigenesis and oncogenes to chemotherapy and metastasis.

World Academy of Sciences Journal

World Academy of Sciences Journal

Multidisciplinary open-access journal spanning biochemistry, genetics, neuroscience, environmental health, and synthetic biology.

International Journal of Functional Nutrition

International Journal of Functional Nutrition

Open-access journal combining biochemistry, pharmacology, immunology, and genetics to advance health through functional nutrition.

International Journal of Epigenetics

International Journal of Epigenetics

Publishes open-access research on using epigenetics to advance understanding and treatment of human disease.

Medicine International

Medicine International

An International Open Access Journal Devoted to General Medicine.

Journal Cover
July-2019 Volume 44 Issue 1

Full Size Image

Sign up for eToc alerts
Recommend to Library

  • Article
  • Citations
    • Cite This Article
    • Download Citation
    • Create Citation Alert
    • Remove Citation Alert
    • Cited By
  • Similar Articles
    • Related Articles (in Spandidos Publications)
    • Similar Articles (Google Scholar)
    • Similar Articles (PubMed)
  • Download PDF
  • Download XML
  • View XML
Article Open Access

Nur77 promotes cigarette smoke‑induced autophagic cell death by increasing the dissociation of Bcl2 from Beclin-1

  • Authors:
    • Huiping Qin
    • Feng Gao
    • Yanni Wang
    • Bin Huang
    • Ling Peng
    • Biwen Mo
    • Changming Wang
  • View Affiliations / Copyright

    Affiliations: Department of Respiratory Medicine (Department of Respiratory and Critical Care Medicine), Key Site of The National Clinical Research Center for Respiratory Disease, Xiangya Hospital, Central South University, Changsha, Hunan 410008, P.R. China, Department of Respiratory Medicine, The Fifth Affiliated Hospital of Guilin Medical University, Guilin, Guangxi 541002, P.R. China, Department of Respiratory Medicine, Guilin Medical University, Guilin, Guangxi 541001, P.R. China
    Copyright: © Qin et al. This is an open access article distributed under the terms of Creative Commons Attribution License [CC BY_NC 4.0].
  • Pages: 25-36
    |
    Published online on: May 8, 2019
       https://doi.org/10.3892/ijmm.2019.4184
  • Expand metrics +
Metrics: Total Views: 0 (Spandidos Publications: | PMC Statistics: )
Metrics: Total PDF Downloads: 0 (Spandidos Publications: | PMC Statistics: )
Cited By (CrossRef): 0 citations Loading Articles...

This article is mentioned in:



Abstract

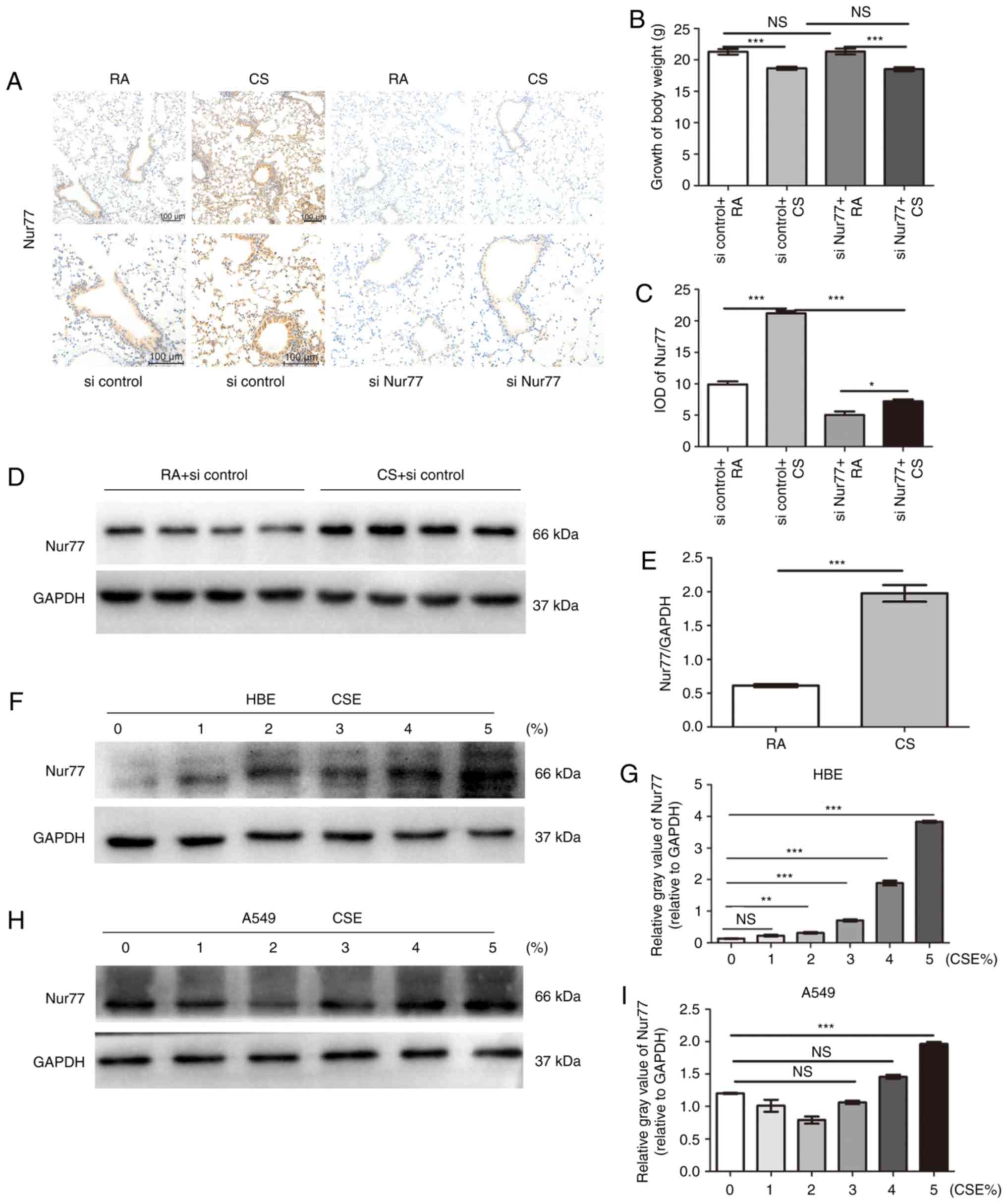
Chronic obstructive pulmonary disease (COPD) is characterized by partially reversible airflow limitation and persistent alveolar destruction, and autophagy is involved in the pathogenesis of cigarette smoke (CS)‑induced COPD. Nuclear receptor 77 (Nur77) participates in a number of biological processes, including apoptosis, autophagy and in disease pathogenesis; however, the role of Nur77 in COPD remains unknown. Thus, in this study, we aimed to elucidate the role of Nur77 in COPD. We report that CS promotes Nur77 expression and nuclear export in vivo and in vitro, which increases cigarette smoke extract (CSE)‑induced autophagy. In addition, we found that lung tissues, human bronchial epithelial (HBE) cells and A549 cells exposed to CS or CSE expressed lower levels of LC3 and Beclin‑1 and contained fewer autophagosomes following Nur77 knockdown with siRNA‑Nur77. Moreover, a co‑immunoprecipitation assay demonstrated that CSE promoted autophagy, partly by accelerating the interaction between Nur77 and Bcl2, in turn leading to the increased dissociation of Bcl2 from Beclin‑1; by contrast, leptomycin B (LMB) suppressed the dissociation of Bcl2 from Beclin‑1. Taken together, the findings of this study demonstrate that Nur77 is involved in the CSE‑induced autophagic death of lung cells, and that this process is partially dependent on the increased interaction between Nur77 and Bcl2, and on the dissociation of Bcl2 from Beclin‑1. This study illustrates the role of Nur77 in bronchial and alveolar destruction following exposure to CS.
View Figures

Figure 1

Figure 2

Figure 3

Figure 4

Figure 5

Figure 6

Figure 7

Figure 8

View References

1 

Vogelmeier CF, Criner GJ, Martinez FJ, Anzueto A, Barnes PJ, Bourbeau J, Celli BR, Chen R, Decramer M, Fabbri LM, et al: Global strategy for the diagnosis, management and prevention of chronic obstructive lung disease 2017 Report: GOLD executive summary. Respirology. 22:575–601. 2017. View Article : Google Scholar : PubMed/NCBI

2 

Rosenberg SR, Kalhan R and Mannino DM: Epidemiology of chronic obstructive pulmonary disease: Prevalence, morbidity, mortality, and risk factors. Semin Respir Crit Care Med. 36:457–469. 2015. View Article : Google Scholar : PubMed/NCBI

3 

Bagdonas E, Raudoniute J, Bruzauskaite I and Aldonyte R: Novel aspects of pathogenesis and regeneration mechanisms in COPD. Int J Chron Obstruct Pulmon Dis. 10:995–1013. 2015.PubMed/NCBI

4 

He Y, Jiang B, Li LS, Li LS, Ko L, Wu L, Sun DL, He SF, Liang BQ, Hu FB and Lam TH: Secondhand smoke exposure predicted COPD and other tobacco-related mortality in a 17-year cohort study in China. Chest. 142:909–918. 2012. View Article : Google Scholar : PubMed/NCBI

5 

Chen Z, Peto R, Zhou M, Iona A, Smith M, Yang L, Guo Y, Chen Y, Bian Z, Lancaster G, et al: Contrasting male and female trends in tobacco-attributed mortality in China: Evidence from successive nationwide prospective cohort studies. Lancet. 386:1447–1456. 2015. View Article : Google Scholar : PubMed/NCBI

6 

Vij N, Chandramani-Shivalingappa P, Van Westphal C, Hole R and Bodas M: Cigarette smoke-induced autophagy impairment accelerates lung aging, COPD-emphysema exacerbations and pathogenesis. Am J Physiol Cell Physiol. 314:C73–C87. 2018. View Article : Google Scholar :

7 

Pawlak A, Strzadala L and Kalas W: Non-genomic effects of the NR4A1/Nur77/TR3/NGFIB orphan nuclear receptor. Steroids. 95:1–6. 2015. View Article : Google Scholar : PubMed/NCBI

8 

Wang Z, Benoit G, Liu J, Prasad S, Aarnisalo P, Liu X, Xu H, Walker NP and Perlmann T: Structure and function of Nurr1 identifies a class of ligand-independent nuclear receptors. Nature. 423:555–560. 2003. View Article : Google Scholar : PubMed/NCBI

9 

Kurakula K, Koenis DS, van Tiel CM and de Vries CJ: NR4A nuclear receptors are orphans but not lonesome. Biochim Biophys Acta. 1843:2543–2555. 2014. View Article : Google Scholar : PubMed/NCBI

10 

Niu G, Lu L, Gan J, Zhang D, Liu J and Huang G: Dual roles of orphan nuclear receptor TR3/Nur77/NGFI-B in mediating cell survival and apoptosis. Int Rev Cell Mol Biol. 313:219–258. 2014. View Article : Google Scholar : PubMed/NCBI

11 

Nie X, Tan J, Dai Y, Mao W, Chen Y, Qin G, Li G, Shen C, Zhao J and Chen J: Nur77 downregulation triggers pulmonary artery smooth muscle cell proliferation and migration in mice with hypoxic pulmonary hypertension via the Axin2-β-catenin signaling pathway. Vascul Pharmacol. 87:230–241. 2016. View Article : Google Scholar : PubMed/NCBI

12 

Kurakula K, Vos M, Logiantara A, Roelofs JJ, Nieuwenhuis MA, Koppelman GH, Postma DS, van Rijt LS and de Vries CJ: Nuclear receptor Nur77 attenuates airway inflammation in mice by suppressing NF-κB activity in lung epithelial cells. J Immunol. 195:1388–1398. 2015. View Article : Google Scholar : PubMed/NCBI

13 

Li XM, Zhang S, He XS, Guo PD, Lu XX, Wang JR, Li JM and Wu H: Nur77-mediated TRAF6 signalling protects against LPS-induced sepsis in mice. J Inflamm (Lond). 13:42016. View Article : Google Scholar

14 

Mizumura K, Cloonan S, Choi ME, Hashimoto S, Nakahira K, Ryter SW and Choi AM: Autophagy: Friend or foe in lung disease? Ann Am Thorac Soc. 13(Suppl 1): S40–S47. 2016.PubMed/NCBI

15 

Haspel JA and Choi AM: Autophagy: A core cellular process with emerging links to pulmonary disease. Am J Respir Crit Care Med. 184:1237–1246. 2011. View Article : Google Scholar : PubMed/NCBI

16 

Araya J, Hara H and Kuwano K: Autophagy in the pathogenesis of pulmonary disease. Intern Med. 52:2295–2303. 2013. View Article : Google Scholar : PubMed/NCBI

17 

Lam HC, Cloonan SM, Bhashyam AR, Haspel JA, Singh A, Sathirapongsasuti JF, Cervo M, Yao H, Chung AL, Mizumura K, et al: Histone deacetylase 6-mediated selective autophagy regulates COPD-associated cilia dysfunction. J Clin Invest. 123:5212–5230. 2013. View Article : Google Scholar : PubMed/NCBI

18 

Dickinson JD, Alevy Y, Malvin NP, Patel KK, Gunsten SP, Holtzman MJ, Stappenbeck TS and Brody SL: IL13 activates autophagy to regulate secretion in airway epithelial cells. Autophagy. 12:397–409. 2016. View Article : Google Scholar :

19 

Wang WJ, Wang Y, Chen HZ, Xing YZ, Li FW, Zhang Q, Zhou B, Zhang HK, Zhang J, Bian XL, et al: Orphan nuclear receptor TR3 acts in autophagic cell death via mitochondrial signaling pathway. Nat Chem Biol. 10:133–140. 2014. View Article : Google Scholar

20 

Gao H, Chen Z, Fu Y, Yang X, Weng R, Wang R, Lu J, Pan M, Jin K, McElroy C, et al: Nur77 exacerbates PC12 cellular injury in vitro by aggravating mitochondrial impairment and endoplasmic reticulum stress. Sci Rep. 6:344032016. View Article : Google Scholar : PubMed/NCBI

21 

Liang B, Song X, Liu G, Li R, Xie J, Xiao L, Du M, Zhang Q, Xu X, Gan X and Huang D: Involvement of TR3/Nur77 trans-location to the endoplasmic reticulum in ER stress-induced apoptosis. Exp Cell Res. 313:2833–2844. 2007. View Article : Google Scholar : PubMed/NCBI

22 

Thompson J and Winoto A: During negative selection, Nur77 family proteins translocate to mitochondria where they associate with Bcl-2 and expose its proapoptotic BH3 domain. J Exp Med. 205:1029–1036. 2008. View Article : Google Scholar : PubMed/NCBI

23 

Godoi PH, Wilkie-Grantham RP, Hishiki A, Sano R, Matsuzawa Y, Yanagi H, Munte CE, Chen Y, Yao Y, Marassi FM, et al: Orphan nuclear receptor NR4A1 Binds a novel protein interaction site on anti-apoptotic B cell lymphoma gene 2 family proteins. J Biol Chem. 291:14072–14084. 2016. View Article : Google Scholar : PubMed/NCBI

24 

Robert G, Gastaldi C, Puissant A, Hamouda A, Jacquel A, Dufies M, Belhacene N, Colosetti P, Reed JC, Auberger P and Luciano F: The anti-apoptotic Bcl-B protein inhibits BECN1-dependent autophagic cell death. Autophagy. 8:637–649. 2012. View Article : Google Scholar : PubMed/NCBI

25 

Levine B, Sinha SC and Kroemer G: Bcl-2 family members: Dual regulators of apoptosis and autophagy. Autophagy. 4:600–606. 2008. View Article : Google Scholar : PubMed/NCBI

26 

D'Hulst AI, Vermaelen KY, Brusselle GG, Joos GF and Pauwels RA: Time course of cigarette smoke-induced pulmonary inflammation in mice. Eur Respir J. 26:204–213. 2005. View Article : Google Scholar : PubMed/NCBI

27 

Crowe CR, Chen K, Pociask DA, Alcorn JF, Krivich C, Enelow RI, Ross TM, Witztum JL and Kolls JK: Critical role of IL-17RA in immunopathology of influenza infection. J Immunol. 183:5301–5310. 2009. View Article : Google Scholar : PubMed/NCBI

28 

Hodge S, Hodge G, Ahern J, Jersmann H, Holmes M and Reynolds PN: Smoking alters alveolar macrophage recognition and phagocytic ability: Implications in chronic obstructive pulmonary disease. Am J Respir Cell Mol Biol. 37:748–755. 2007. View Article : Google Scholar : PubMed/NCBI

29 

Bouzas-Rodríguez J, Zárraga-Granados G, Del Rayo Sánchez-Carbente M, Rodríguez-Valentín R, Gracida X, Anell-Rendón D, Poksay KS, Madden DT, Covarrubias L and Castro-Obregón S: Correction: The nuclear receptor NR4A1 induces a form of cell death dependent on autophagy in mammalian cells. PLoS One. 10:e01187182015. View Article : Google Scholar : PubMed/NCBI

30 

Lin B, Kolluri SK, Lin F, Liu W, Han YH, Cao X, Dawson MI, Reed JC and Zhang XK: Conversion of Bcl-2 from protector to killer by interaction with nuclear orphan receptor Nur77/TR3. Cell. 116:527–540. 2004. View Article : Google Scholar : PubMed/NCBI

31 

Allinson JP, Hardy R, Donaldson GC, Shaheen SO, Kuh D and Wedzicha JA: Combined impact of smoking and early-life exposures on adult lung function trajectories. Am J Respir Crit Care Med. 196:1021–1030. 2017. View Article : Google Scholar : PubMed/NCBI

32 

Hu M, Luo Q, Alitongbieke G, Chong S, Xu C, Xie L, Chen X, Zhang D, Zhou Y, Wang Z, et al: Celastrol-induced Nur77 interaction with TRAF2 alleviates inflammation by promoting mitochondrial ubiquitination and autophagy. Mol Cell. 66:141–153.e6. 2017. View Article : Google Scholar : PubMed/NCBI

33 

Hamers AA, Uleman S, van Tiel CM, Kruijswijk D, van Stalborch AM, Huveneers S, de Vries CJ and van 't Veer C: Limited role of nuclear receptor Nur77 in Escherichia coli-induced peritonitis. Infect Immun. 82:253–264. 2014. View Article : Google Scholar :

34 

Myers DR, Lau T, Markegard E, Lim HW, Kasler H, Zhu M, Barczak A, Huizar JP, Zikherman J, Erle DJ, et al: Tonic LAT-HDAC7 signals sustain Nur77 and Irf4 expression to tune naive CD4 T cells. Cell Rep. 19:1558–1571. 2017. View Article : Google Scholar : PubMed/NCBI

35 

Yu C, Cui S, Zong C, Gao W, Xu T, Gao P, Chen J, Qin D, Guan Q, Liu Y, et al: The orphan nuclear receptor NR4A 1 p rotects pancreatic β-cells from endoplasmic reticulum (ER) stress-mediated apoptosis. J Biol Chem. 290:20687–20699. 2015. View Article : Google Scholar : PubMed/NCBI

36 

Segala G, David M, de Medina P, Poirot MC, Serhan N, Vergez F, Mougel A, Saland E, Carayon K, Leignadier J, et al: Dendrogenin A drives LXR to trigger lethal autophagy in cancers. Nat Commun. 8:19032017. View Article : Google Scholar : PubMed/NCBI

37 

Hedrick E, Lee SO, Doddapaneni R, Singh M and Safe S: Nuclear receptor 4A1 as a drug target for breast cancer chemotherapy. Endocr Relat Cancer. 22:831–840. 2015. View Article : Google Scholar : PubMed/NCBI

38 

Lee SO, Jin UH, Kang JH, Kim SB, Guthrie AS, Sreevalsan S, Lee JS and Safe S: The orphan nuclear receptor NR4A1 (Nur77) regulates oxidative and endoplasmic reticulum stress in pancreatic cancer cells. Mol Cancer Res. 12:527–538. 2014. View Article : Google Scholar : PubMed/NCBI

39 

Lee SO, Andey T, Jin UH, Kim K, Singh M and Safe S: The nuclear receptor TR3 regulates mTORC1 signaling in lung cancer cells expressing wild-type p53. Oncogene. 31:3265–3276. 2012. View Article : Google Scholar :

40 

Shin HJ, Lee BH, Yeo MG, Oh SH, Park JD, Park KK, Chung JH, Moon CK and Lee MO: Induction of orphan nuclear receptor Nur77 gene expression and its role in cadmium-induced apoptosis in lung. Carcinogenesis. 25:1467–1475. 2004. View Article : Google Scholar : PubMed/NCBI

41 

Chen GQ, Lin B, Dawson MI and Zhang XK: Nicotine modulates the effects of retinoids on growth inhibition and RAR beta expression in lung cancer cells. Int J Cancer. 99:171–178. 2002. View Article : Google Scholar : PubMed/NCBI

42 

Chen ZH, Kim HP, Sciurba FC, Lee SJ, Feghali-Bostwick C, Stolz DB, Dhir R, Landreneau RJ, Schuchert MJ, Yousem SA, et al: Egr-1 regulates autophagy in cigarette smoke-induced chronic obstructive pulmonary disease. PLoS One. 3:e33162008. View Article : Google Scholar : PubMed/NCBI

43 

Wang G, Zhou H, Strulovici-Barel Y, Al-Hijji M, Ou X, Salit J, Walters MS, Staudt MR, Kaner RJ and Crystal RG: Role of OSGIN1 in mediating smoking-induced autophagy in the human airway epithelium. Autophagy. 13:1205–1220. 2017. View Article : Google Scholar : PubMed/NCBI

44 

Li Y, Yu G, Yuan S, Tan C, Xie J, Ding Y, Lian P, Fu L, Hou Q, Xu B and Wang H: 14,15-Epoxyeicosatrienoic acid suppresses cigarette smoke condensate-induced inflammation in lung epithelial cells by inhibiting autophagy. Am J Physiol Lung Cell Mol Physiol. 311:L970–L980. 2016. View Article : Google Scholar : PubMed/NCBI

45 

Wei Y, Pattingre S, Sinha S, Bassik M and Levine B: JNK1-mediated phosphorylation of Bcl-2 regulates starvation-induced autophagy. Mol Cell. 30:678–688. 2008. View Article : Google Scholar : PubMed/NCBI

46 

Liu J, Liu W, Lu Y, Tian H, Duan C, Lu L, Gao G, Wu X, Wang X and Yang H: Piperlongumine restores the balance of autophagy and apoptosis by increasing BCL 2 p hosphorylation in rotenone-induced Parkinson disease models. Autophagy. 14:845–861. 2018. View Article : Google Scholar :

Related Articles

  • Abstract
  • View
  • Download
  • Twitter
Copy and paste a formatted citation
Spandidos Publications style
Qin H, Gao F, Wang Y, Huang B, Peng L, Mo B and Wang C: Nur77 promotes cigarette smoke‑induced autophagic cell death by increasing the dissociation of Bcl2 from Beclin-1. Int J Mol Med 44: 25-36, 2019.
APA
Qin, H., Gao, F., Wang, Y., Huang, B., Peng, L., Mo, B., & Wang, C. (2019). Nur77 promotes cigarette smoke‑induced autophagic cell death by increasing the dissociation of Bcl2 from Beclin-1. International Journal of Molecular Medicine, 44, 25-36. https://doi.org/10.3892/ijmm.2019.4184
MLA
Qin, H., Gao, F., Wang, Y., Huang, B., Peng, L., Mo, B., Wang, C."Nur77 promotes cigarette smoke‑induced autophagic cell death by increasing the dissociation of Bcl2 from Beclin-1". International Journal of Molecular Medicine 44.1 (2019): 25-36.
Chicago
Qin, H., Gao, F., Wang, Y., Huang, B., Peng, L., Mo, B., Wang, C."Nur77 promotes cigarette smoke‑induced autophagic cell death by increasing the dissociation of Bcl2 from Beclin-1". International Journal of Molecular Medicine 44, no. 1 (2019): 25-36. https://doi.org/10.3892/ijmm.2019.4184
Copy and paste a formatted citation
x
Spandidos Publications style
Qin H, Gao F, Wang Y, Huang B, Peng L, Mo B and Wang C: Nur77 promotes cigarette smoke‑induced autophagic cell death by increasing the dissociation of Bcl2 from Beclin-1. Int J Mol Med 44: 25-36, 2019.
APA
Qin, H., Gao, F., Wang, Y., Huang, B., Peng, L., Mo, B., & Wang, C. (2019). Nur77 promotes cigarette smoke‑induced autophagic cell death by increasing the dissociation of Bcl2 from Beclin-1. International Journal of Molecular Medicine, 44, 25-36. https://doi.org/10.3892/ijmm.2019.4184
MLA
Qin, H., Gao, F., Wang, Y., Huang, B., Peng, L., Mo, B., Wang, C."Nur77 promotes cigarette smoke‑induced autophagic cell death by increasing the dissociation of Bcl2 from Beclin-1". International Journal of Molecular Medicine 44.1 (2019): 25-36.
Chicago
Qin, H., Gao, F., Wang, Y., Huang, B., Peng, L., Mo, B., Wang, C."Nur77 promotes cigarette smoke‑induced autophagic cell death by increasing the dissociation of Bcl2 from Beclin-1". International Journal of Molecular Medicine 44, no. 1 (2019): 25-36. https://doi.org/10.3892/ijmm.2019.4184
Follow us
  • Twitter
  • LinkedIn
  • Facebook
About
  • Spandidos Publications
  • Careers
  • Cookie Policy
  • Privacy Policy
How can we help?
  • Help
  • Live Chat
  • Contact
  • Email to our Support Team