Spandidos Publications Logo
  • About
    • About Spandidos
    • Aims and Scopes
    • Abstracting and Indexing
    • Editorial Policies
    • Reprints and Permissions
    • Job Opportunities
    • Terms and Conditions
    • Contact
  • Journals
    • All Journals
    • Oncology Letters
      • Oncology Letters
      • Information for Authors
      • Editorial Policies
      • Editorial Board
      • Aims and Scope
      • Abstracting and Indexing
      • Bibliographic Information
      • Archive
    • International Journal of Oncology
      • International Journal of Oncology
      • Information for Authors
      • Editorial Policies
      • Editorial Board
      • Aims and Scope
      • Abstracting and Indexing
      • Bibliographic Information
      • Archive
    • Molecular and Clinical Oncology
      • Molecular and Clinical Oncology
      • Information for Authors
      • Editorial Policies
      • Editorial Board
      • Aims and Scope
      • Abstracting and Indexing
      • Bibliographic Information
      • Archive
    • Experimental and Therapeutic Medicine
      • Experimental and Therapeutic Medicine
      • Information for Authors
      • Editorial Policies
      • Editorial Board
      • Aims and Scope
      • Abstracting and Indexing
      • Bibliographic Information
      • Archive
    • International Journal of Molecular Medicine
      • International Journal of Molecular Medicine
      • Information for Authors
      • Editorial Policies
      • Editorial Board
      • Aims and Scope
      • Abstracting and Indexing
      • Bibliographic Information
      • Archive
    • Biomedical Reports
      • Biomedical Reports
      • Information for Authors
      • Editorial Policies
      • Editorial Board
      • Aims and Scope
      • Abstracting and Indexing
      • Bibliographic Information
      • Archive
    • Oncology Reports
      • Oncology Reports
      • Information for Authors
      • Editorial Policies
      • Editorial Board
      • Aims and Scope
      • Abstracting and Indexing
      • Bibliographic Information
      • Archive
    • Molecular Medicine Reports
      • Molecular Medicine Reports
      • Information for Authors
      • Editorial Policies
      • Editorial Board
      • Aims and Scope
      • Abstracting and Indexing
      • Bibliographic Information
      • Archive
    • World Academy of Sciences Journal
      • World Academy of Sciences Journal
      • Information for Authors
      • Editorial Policies
      • Editorial Board
      • Aims and Scope
      • Abstracting and Indexing
      • Bibliographic Information
      • Archive
    • International Journal of Functional Nutrition
      • International Journal of Functional Nutrition
      • Information for Authors
      • Editorial Policies
      • Editorial Board
      • Aims and Scope
      • Abstracting and Indexing
      • Bibliographic Information
      • Archive
    • International Journal of Epigenetics
      • International Journal of Epigenetics
      • Information for Authors
      • Editorial Policies
      • Editorial Board
      • Aims and Scope
      • Abstracting and Indexing
      • Bibliographic Information
      • Archive
    • Medicine International
      • Medicine International
      • Information for Authors
      • Editorial Policies
      • Editorial Board
      • Aims and Scope
      • Abstracting and Indexing
      • Bibliographic Information
      • Archive
  • Articles
  • Information
    • Information for Authors
    • Information for Reviewers
    • Information for Librarians
    • Information for Advertisers
    • Conferences
  • Language Editing
Spandidos Publications Logo
  • About
    • About Spandidos
    • Aims and Scopes
    • Abstracting and Indexing
    • Editorial Policies
    • Reprints and Permissions
    • Job Opportunities
    • Terms and Conditions
    • Contact
  • Journals
    • All Journals
    • Biomedical Reports
      • Information for Authors
      • Editorial Policies
      • Editorial Board
      • Aims and Scope
      • Abstracting and Indexing
      • Bibliographic Information
      • Archive
    • Experimental and Therapeutic Medicine
      • Information for Authors
      • Editorial Policies
      • Editorial Board
      • Aims and Scope
      • Abstracting and Indexing
      • Bibliographic Information
      • Archive
    • International Journal of Epigenetics
      • Information for Authors
      • Editorial Policies
      • Editorial Board
      • Aims and Scope
      • Abstracting and Indexing
      • Bibliographic Information
      • Archive
    • International Journal of Functional Nutrition
      • Information for Authors
      • Editorial Policies
      • Editorial Board
      • Aims and Scope
      • Abstracting and Indexing
      • Bibliographic Information
      • Archive
    • International Journal of Molecular Medicine
      • Information for Authors
      • Editorial Policies
      • Editorial Board
      • Aims and Scope
      • Abstracting and Indexing
      • Bibliographic Information
      • Archive
    • International Journal of Oncology
      • Information for Authors
      • Editorial Policies
      • Editorial Board
      • Aims and Scope
      • Abstracting and Indexing
      • Bibliographic Information
      • Archive
    • Medicine International
      • Information for Authors
      • Editorial Policies
      • Editorial Board
      • Aims and Scope
      • Abstracting and Indexing
      • Bibliographic Information
      • Archive
    • Molecular and Clinical Oncology
      • Information for Authors
      • Editorial Policies
      • Editorial Board
      • Aims and Scope
      • Abstracting and Indexing
      • Bibliographic Information
      • Archive
    • Molecular Medicine Reports
      • Information for Authors
      • Editorial Policies
      • Editorial Board
      • Aims and Scope
      • Abstracting and Indexing
      • Bibliographic Information
      • Archive
    • Oncology Letters
      • Information for Authors
      • Editorial Policies
      • Editorial Board
      • Aims and Scope
      • Abstracting and Indexing
      • Bibliographic Information
      • Archive
    • Oncology Reports
      • Information for Authors
      • Editorial Policies
      • Editorial Board
      • Aims and Scope
      • Abstracting and Indexing
      • Bibliographic Information
      • Archive
    • World Academy of Sciences Journal
      • Information for Authors
      • Editorial Policies
      • Editorial Board
      • Aims and Scope
      • Abstracting and Indexing
      • Bibliographic Information
      • Archive
  • Articles
  • Information
    • For Authors
    • For Reviewers
    • For Librarians
    • For Advertisers
    • Conferences
  • Language Editing
Login Register Submit
  • This site uses cookies
  • You can change your cookie settings at any time by following the instructions in our Cookie Policy. To find out more, you may read our Privacy Policy.

    I agree
Search articles by DOI, keyword, author or affiliation
Search
Advanced Search
presentation
International Journal of Molecular Medicine
Join Editorial Board Propose a Special Issue
Print ISSN: 1107-3756 Online ISSN: 1791-244X
Journal Cover
January-2020 Volume 45 Issue 1

Full Size Image

Sign up for eToc alerts
Recommend to Library

Journals

International Journal of Molecular Medicine

International Journal of Molecular Medicine

International Journal of Molecular Medicine is an international journal devoted to molecular mechanisms of human disease.

International Journal of Oncology

International Journal of Oncology

International Journal of Oncology is an international journal devoted to oncology research and cancer treatment.

Molecular Medicine Reports

Molecular Medicine Reports

Covers molecular medicine topics such as pharmacology, pathology, genetics, neuroscience, infectious diseases, molecular cardiology, and molecular surgery.

Oncology Reports

Oncology Reports

Oncology Reports is an international journal devoted to fundamental and applied research in Oncology.

Experimental and Therapeutic Medicine

Experimental and Therapeutic Medicine

Experimental and Therapeutic Medicine is an international journal devoted to laboratory and clinical medicine.

Oncology Letters

Oncology Letters

Oncology Letters is an international journal devoted to Experimental and Clinical Oncology.

Biomedical Reports

Biomedical Reports

Explores a wide range of biological and medical fields, including pharmacology, genetics, microbiology, neuroscience, and molecular cardiology.

Molecular and Clinical Oncology

Molecular and Clinical Oncology

International journal addressing all aspects of oncology research, from tumorigenesis and oncogenes to chemotherapy and metastasis.

World Academy of Sciences Journal

World Academy of Sciences Journal

Multidisciplinary open-access journal spanning biochemistry, genetics, neuroscience, environmental health, and synthetic biology.

International Journal of Functional Nutrition

International Journal of Functional Nutrition

Open-access journal combining biochemistry, pharmacology, immunology, and genetics to advance health through functional nutrition.

International Journal of Epigenetics

International Journal of Epigenetics

Publishes open-access research on using epigenetics to advance understanding and treatment of human disease.

Medicine International

Medicine International

An International Open Access Journal Devoted to General Medicine.

Journal Cover
January-2020 Volume 45 Issue 1

Full Size Image

Sign up for eToc alerts
Recommend to Library

  • Article
  • Citations
    • Cite This Article
    • Download Citation
    • Create Citation Alert
    • Remove Citation Alert
    • Cited By
  • Similar Articles
    • Related Articles (in Spandidos Publications)
    • Similar Articles (Google Scholar)
    • Similar Articles (PubMed)
  • Download PDF
  • Download XML
  • View XML
Article Open Access

HMGB1 participates in LPS‑induced acute lung injury by activating the AIM2 inflammasome in macrophages and inducing polarization of M1 macrophages via TLR2, TLR4, and RAGE/NF‑κB signaling pathways

Corrigendum in: /10.3892/ijmm.2020.4530
  • Authors:
    • Jing Wang
    • Ruiting Li
    • Zhiyong Peng
    • Bo Hu
    • Xin Rao
    • Jianguo Li
  • View Affiliations / Copyright

    Affiliations: Department of Intensive Care Unit, Zhongnan Hospital of Wuhan University, Wuhan, Hubei 430071, P.R. China, Department of Critical Care Unit, Institute of Anesthesia and Critical Care Medicine, Union Hospital, Tongji Medical College, Huazhong University of Science and Technology, Wuhan, Hubei 430022, P.R. China
    Copyright: © Wang et al. This is an open access article distributed under the terms of Creative Commons Attribution License.
  • Pages: 61-80
    |
    Published online on: November 12, 2019
       https://doi.org/10.3892/ijmm.2019.4402
  • Expand metrics +
Metrics: Total Views: 0 (Spandidos Publications: | PMC Statistics: )
Metrics: Total PDF Downloads: 0 (Spandidos Publications: | PMC Statistics: )
Cited By (CrossRef): 0 citations Loading Articles...

This article is mentioned in:



Abstract

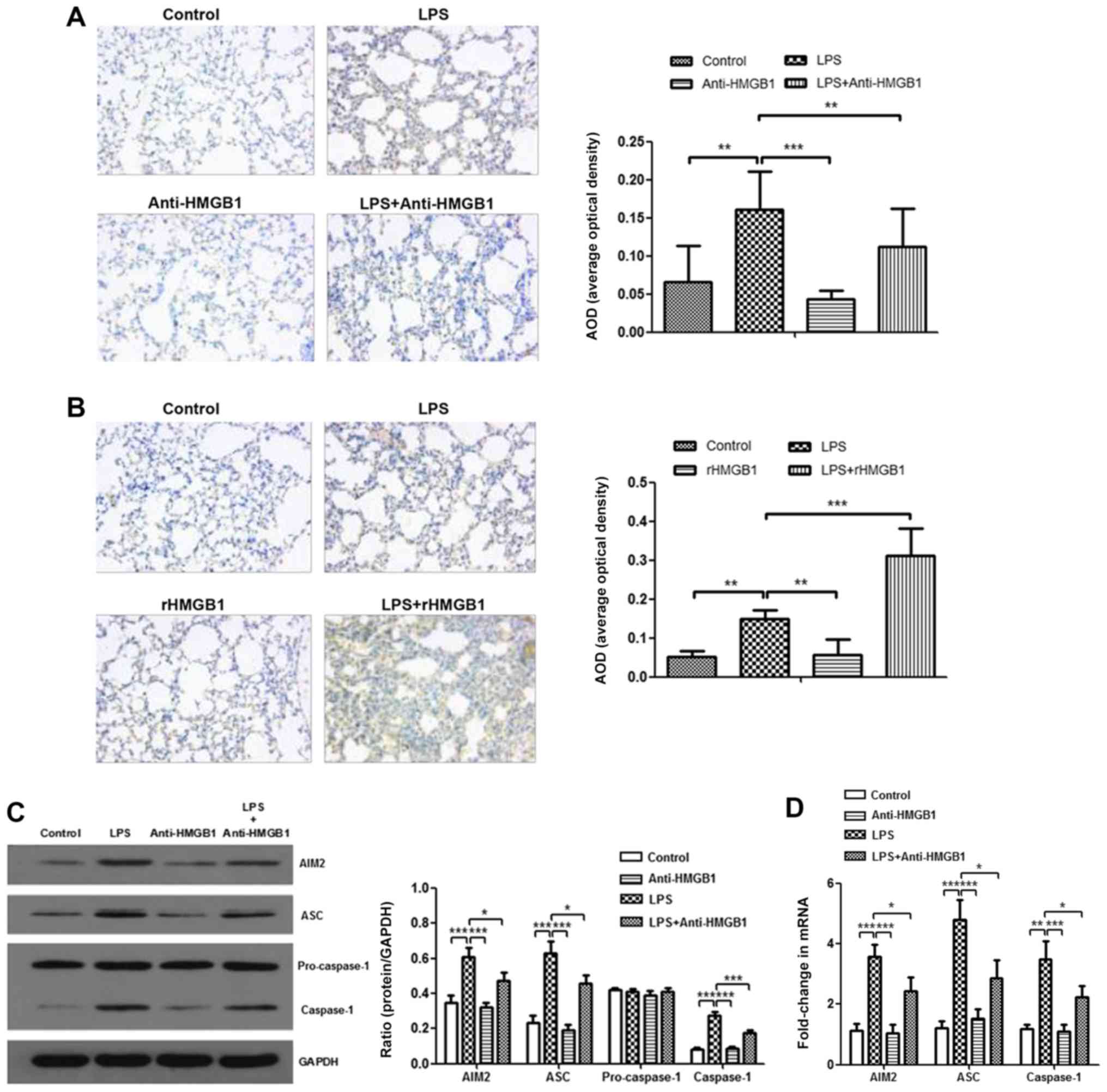
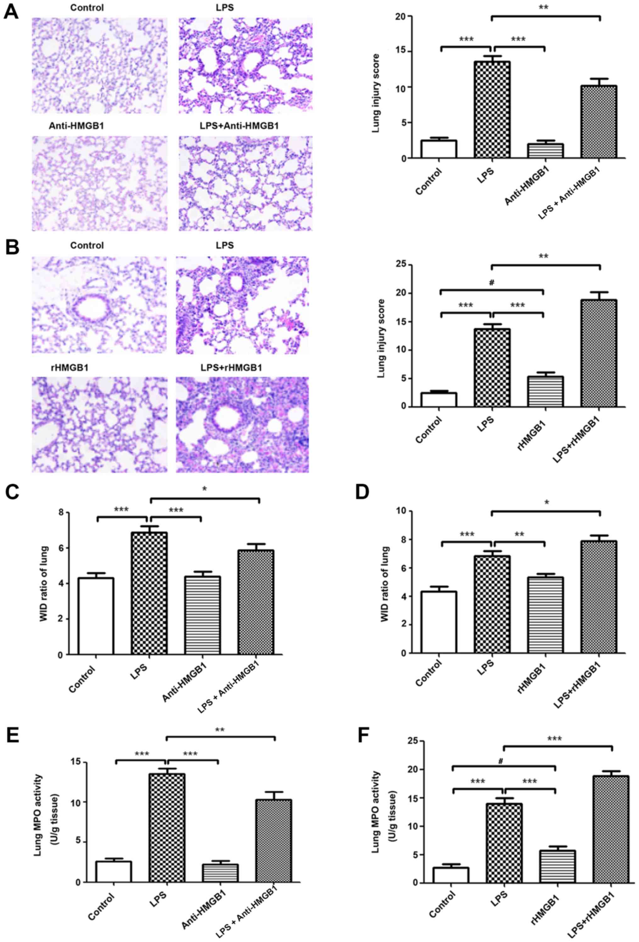
High mobility group box 1 (HMGB1), a crucial proinflammatory cytokine, was reported to activate the absent in melanoma 2 (AIM2) inflammasome, which are both essential in acute lung injury (ALI). However, their interaction mechanism has remained elusive. Macrophages are known to express the AIM2 inflammasome and the main receptors [receptor for advanced glycation end products (RAGE), Toll‑like receptor 2/4 (TLR‑2/TLR‑4)] of HMGB1 to transmit intracellular signals. The present study aimed to indicate whether HMGB1 participates in the process of lipopolysaccharides (LPS)‑induced ALI through activating the AIM2 inflammasome in macrophages, as well as inducing polarization of M1 macrophages via TLR2, TLR4 and RAGE/ nuclear factor‑κB (NF‑κB) signaling pathways. In an in vivo mouse model of LPS‑induced ALI, anti‑HMGB1, recombinant (r)HMGB1, LPS from Rhodobacter sphaeroides (LPS‑RS, TLR2/4 antagonist) or FPS‑ZM1 (RAGE antagonist) were administrated. In in vitro studies, bone marrow‑derived macrophages from mice primed with LPS were stimulated with or without anti‑HMGB1, rHMGB1, LPS‑RS, or FPS‑ZM1. The findings revealed that anti‑HMGB1, LPS‑RS and FPS‑ZM1 significantly decreased infiltration of inflammatory cells, wet‑to‑dry ratio, myeloperoxidase activity in the lung, the levels of cytokines, as well as macrophages and neutrophil infiltration in the bronchoalveolar lavage fluid. However, rHMGB1 aggravated the inflammatory response in ALI. Mechanistically, anti‑HMGB1, LPS‑RS and FPS‑ZM1 attenuated activation of TLR2, TLR4, and RAGE/NF‑κB signaling pathways and expression of the AIM2 inflammasome in macrophages. However, rHMGB1 enhanced their expression levels and induced polarization of M1 macrophages. These results indicated that HMGB1 could participate in the pathogenesis of ALI by activating the AIM2 inflammasome in macrophages, as well as inducing polarization of M1 macrophages through TLR2, TLR4 and RAGE/NF‑κB signaling pathways.
View Figures

Figure 1

Figure 2

Figure 3

Figure 4

Figure 5

Figure 6

View References

1 

Matthay MA, Ware LB and Zimmerman GA: The acute respiratory distress syndrome. J Clin Invest. 122:2731–2740. 2012. View Article : Google Scholar : PubMed/NCBI

2 

Bellani G, Laffey JG, Pham T, Fan E, Brochard L, Esteban A, Gattinoni L, van Haren F, Larsson A, McAuley DF, et al LUNG SAFE Investigators; ESICM Trials Group: Epidemiology, Patterns of Care, and Mortality for Patients With Acute Respiratory Distress Syndrome in Intensive Care Units in 50 Countries. JAMA. 315:788–800. 2016. View Article : Google Scholar : PubMed/NCBI

3 

Levy BD and Serhan CN: Resolution of acute inflammation in the lung. Annu Rev Physiol. 76:467–492. 2014. View Article : Google Scholar

4 

Standiford TJ and Ward PA: Therapeutic targeting of acute lung injury and acute respiratory distress syndrome. Transl Res. 167:183–191. 2016. View Article : Google Scholar

5 

Kang R, Chen R, Zhang Q, Hou W, Wu S, Cao L, Huang J, Yu Y, Fan XG, Yan Z, et al: HMGB1 in health and disease. Mol Aspects Med. 40:1–116. 2014. View Article : Google Scholar : PubMed/NCBI

6 

Bae JS: Role of high mobility group box 1 in inflammatory disease: Focus on sepsis. Arch Pharm Res. 35:1511–1523. 2012. View Article : Google Scholar : PubMed/NCBI

7 

Lotze MT and Tracey KJ: High-mobility group box 1 protein (HMGB1): Nuclear weapon in the immune arsenal. Nat Rev Immunol. 5:331–342. 2005. View Article : Google Scholar : PubMed/NCBI

8 

Klune JR, Dhupar R, Cardinal J, Billiar TR and Tsung A: HMGB1: Endogenous danger signaling. Mol Med. 14:476–484. 2008. View Article : Google Scholar : PubMed/NCBI

9 

Ueno H, Matsuda T, Hashimoto S, Amaya F, Kitamura Y, Tanaka M, Kobayashi A, Maruyama I, Yamada S, Hasegawa N, et al: Contributions of high mobility group box protein in experimental and clinical acute lung injury. Am J Respir Crit Care Med. 170:1310–1316. 2004. View Article : Google Scholar : PubMed/NCBI

10 

Sundén-Cullberg J, Norrby-Teglund A, Rouhiainen A, Rauvala H, Herman G, Tracey KJ, Lee ML, Andersson J, Tokics L and Treutiger CJ: Persistent elevation of high mobility group box-1 protein (HMGB1) in patients with severe sepsis and septic shock. Crit Care Med. 33:564–573. 2005. View Article : Google Scholar : PubMed/NCBI

11 

Mosser DM and Edwards JP: Exploring the full spectrum of macrophage activation. Nat Rev Immunol. 8:958–969. 2008. View Article : Google Scholar : PubMed/NCBI

12 

Lee JW, Park JW, Shin NR, Park SY, Kwon OK, Park HA, Lim Y, Ryu HW, Yuk HJ, Kim JH, et al: Picrasma quassiodes (D. Don) Benn. attenuates lipopolysaccharide (LPS)-induced acute lung injury. Int J Mol Med. 38:834–844. 2016. View Article : Google Scholar : PubMed/NCBI

13 

Duan JX, Zhou Y, Zhou AY, Guan XX, Liu T, Yang HH, Xie H and Chen P: Calcitonin gene-related peptide exerts anti-inflammatory property through regulating murine macrophages polarization in vitro. Mol Immunol. 91:105–113. 2017. View Article : Google Scholar : PubMed/NCBI

14 

Liu YC, Zou XB, Chai YF and Yao YM: Macrophage polarization in inflammatory diseases. Int J Biol Sci. 10:520–529. 2014. View Article : Google Scholar : PubMed/NCBI

15 

de Zoete MR, Palm NW, Zhu S and Flavell RA: Inflammasomes. Spring Harb Perspect Biol. 6:a0162872014. View Article : Google Scholar

16 

Zhang H, Luo J, Alcorn JF, Chen K, Fan S, Pilewski J, Liu A, Chen W, Kolls JK and Wang J: AIM2 Inflammasome Is Critical for Influenza-Induced Lung Injury and Mortality. J Immunol. 198:4383–4393. 2017. View Article : Google Scholar : PubMed/NCBI

17 

Kang R, Chen R, Xie M, Cao L, Lotze MT, Tang D and Zeh HJ III: The Receptor for Advanced Glycation End Products Activates the AIM2 Inflammasome in Acute Pancreatitis. J Immunol. 196:4331–4337. 2016. View Article : Google Scholar : PubMed/NCBI

18 

Ngoungoure FP and Owona BA: Withaferin A modulates AIM2 inflammasome and caspase-1 expression in THP-1 polarized macrophages. Exp Cell Res. 383:1115642019. View Article : Google Scholar : PubMed/NCBI

19 

Vande Walle L, Kanneganti TD and Lamkanfi M: HMGB1 release by inflammasomes. Virulence. 2:162–165. 2011. View Article : Google Scholar : PubMed/NCBI

20 

Liu L, Yang M, Kang R, Dai Y, Yu Y, Gao F, Wang H, Sun X, Li X, Li J, et al: HMGB1-DNA complex-induced autophagy limits AIM2 inflammasome activation through RAGE. Biochem Biophys Res Commun. 450:851–856. 2014. View Article : Google Scholar : PubMed/NCBI

21 

Sun Q, Loughran P, Shapiro R, Shrivastava IH, Antoine DJ, Li T, Yan Z, Fan J, Billiar TR and Scott MJ: Redox-dependent regulation of hepatocyte absent in melanoma 2 inflammasome activation in sterile liver injury in mice. Hepatology. 65:253–268. 2017. View Article : Google Scholar

22 

Zhou H, Wang Y, Wang W, Jia J, Li Y, Wang Q, Wu Y and Tang J: Generation of monoclonal antibodies against highly conserved antigens. PLoS One. 4:e60872009. View Article : Google Scholar : PubMed/NCBI

23 

Han L, Zhang M, Wang M, Jia J, Zhao M, Fan Y and Li X: High Mobility Group Box-1 Promotes Inflammation-Induced Lymphangiogenesis via Toll-Like Receptor 4-Dependent Signalling Pathway. PLoS One. 11:e01541872016. View Article : Google Scholar : PubMed/NCBI

24 

Wang C, Liu XX, Huang KB, Yin SB, Wei JJ, Hu YF, Gu Y and Zheng GQ: Preconditioning with recombinant high-mobility group box 1 induces ischemic tolerance in a rat model of focal cerebral ischemia-reperfusion. J Neurochem. 137:576–588. 2016. View Article : Google Scholar : PubMed/NCBI

25 

Chen Y, Huang XJ, Yu N, Xie Y, Zhang K, Wen F, Liu H and Di Q: HMGB1 Contributes to the Expression of P-Glycoprotein in Mouse Epileptic Brain through Toll-Like Receptor 4 and Receptor for Advanced Glycation End Products. PLoS One. 10:e01409182015. View Article : Google Scholar : PubMed/NCBI

26 

Abdelmageed ME, El-Awady MS, Abdelrahim M and Suddek GM: LPS-RS attenuation of lipopolysaccharide-induced acute lung injury involves NF-κB inhibition. Can J Physiol Pharmacol. 94:140–146. 2016. View Article : Google Scholar

27 

Krikun G, Trezza J, Shaw J, Rahman M, Guller S, Abrahams VM and Lockwood CJ: Lipopolysaccharide appears to activate human endometrial endothelial cells through TLR-4-dependent and TLR-4-independent mechanisms. Am J Reprod Immunol. 68:233–237. 2012. View Article : Google Scholar : PubMed/NCBI

28 

Deane R, Singh I, Sagare AP, Bell RD, Ross NT, LaRue B, Love R, Perry S, Paquette N, Deane RJ, et al: A multimodal RAGE-specific inhibitor reduces amyloid β-mediated brain disorder in a mouse model of Alzheimer disease. J Clin Invest. 122:1377–1392. 2012. View Article : Google Scholar : PubMed/NCBI

29 

Zhong WT, Wu YC, Xie XX, Zhou X, Wei MM, Soromou LW, Ci XX and Wang DC: Phillyrin attenuates LPS-induced pulmonary inflammation via suppression of MAPK and NF-κB activation in acute lung injury mice. Fitoterapia. 90:132–139. 2013. View Article : Google Scholar : PubMed/NCBI

30 

Xiao X, Yang M, Sun D and Sun S: Curcumin protects against sepsis-induced acute lung injury in rats. J Surg Res. 176:e31–e39. 2012. View Article : Google Scholar : PubMed/NCBI

31 

Livak KJ and Schmittgen TD: Analysis of relative gene expression data using real-time quantitative PCR and the 2(-Delta Delta C(T)) Method. Methods. 25:402–408. 2001. View Article : Google Scholar

32 

Zhang F, Huang G, Hu B, Fang LP, Cao EH, Xin XF, Song Y and Shi Y: Anti-HMGB1 neutralizing antibody ameliorates neutrophilic airway inflammation by suppressing dendritic cell-mediated Th17 polarization. Mediators Inflamm. 2014:2579302014. View Article : Google Scholar : PubMed/NCBI

33 

Zhang F, Huang G, Hu B, Qian GS and Song Y: Recombinant HMGB1 A box protein inhibits Th17 responses in mice with neutrophilic asthma by suppressing dendritic cell-mediated Th17 polarization. Int Immunopharmacol. 24:110–118. 2015. View Article : Google Scholar

34 

Aggarwal NR, King LS and D'Alessio FR: Diverse macrophage populations mediate acute lung inflammation and resolution. Am J Physiol Lung Cell Mol Physiol. 306:L709–L725. 2014. View Article : Google Scholar : PubMed/NCBI

35 

Nie H, Wang A, He Q, Yang Q, Liu L, Zhang G, Huang Y, Ding X, Yu H and Hu S: Phenotypic switch in lung interstitial macrophage polarization in an ovalbumin-induced mouse model of asthma. Exp Ther Med. 14:1284–1292. 2017. View Article : Google Scholar : PubMed/NCBI

36 

Mathie SA, Dixon KL, Walker SA, Tyrrell V, Mondhe M, O'Donnell VB, Gregory LG and Lloyd CM: Alveolar macrophages are sentinels of murine pulmonary homeostasis following inhaled antigen challenge. Allergy. 70:80–89. 2015. View Article : Google Scholar :

37 

Pilzweger C and Holdenrieder S: Circulating HMGB1 and RAGE as Clinical Biomarkers in Malignant and Autoimmune Diseases. Diagnostics (Basel). 5:219–253. 2015. View Article : Google Scholar

38 

Fang F and Jiang D: IL-1β/HMGB1 signalling promotes the inflammatory cytokines release via TLR signalling in human intervertebral disc cells. Biosci Rep. 36:pii: e00379. 2016. View Article : Google Scholar

39 

Watanabe K, Karuppagounder V, Arumugam S, Thandavarayan RA, Pitchaimani V, Sreedhar R, Afrin R, Harima M, Suzuki H, Suzuki K, et al: Pruni cortex ameliorates skin inflammation possibly through HMGB1-NFκB pathway in house dust mite induced atopic dermatitis NC/Nga transgenic mice. J Clin Biochem Nutr. 56:186–194. 2015. View Article : Google Scholar : PubMed/NCBI

40 

Kang N, Hai Y, Yang J, Liang F and Gao CJ: Hyperbaric oxygen intervention reduces secondary spinal cord injury in rats via regulation of HMGB1/TLR4/NF-κB signaling pathway. Int J Clin Exp Pathol. 8:1141–1153. 2015.

41 

Tian S, Zhang L, Tang J, Guo X, Dong K and Chen SY: HMGB1 exacerbates renal tubulointerstitial fibrosis through facilitating M1 macrophage phenotype at the early stage of obstructive injury. Am J Physiol Renal Physiol. 308:F69–F75. 2015. View Article : Google Scholar :

42 

Son M, Porat A, He M, Suurmond J, Santiago-Schwarz F, Andersson U, Coleman TR, Volpe BT, Tracey KJ, Al-Abed Y, et al: C1q and HMGB1 reciprocally regulate human macrophage polarization. Blood. 128:2218–2228. 2016. View Article : Google Scholar : PubMed/NCBI

43 

Schaper F, de Leeuw K, Horst G, Bootsma H, Limburg PC, Heeringa P, Bijl M and Westra J: High mobility group box 1 skews macrophage polarization and negatively influences phagocytosis of apoptotic cells. Rheumatology (Oxford). 55:2260–2270. 2016. View Article : Google Scholar

44 

Cavone L, Cuppari C, Manti S, Grasso L, Arrigo T, Calamai L, Salpietro C and Chiarugi A: Increase in the Level of Proinflammatory Cytokine HMGB1 in Nasal Fluids of Patients With Rhinitis and its Sequestration by Glycyrrhizin Induces Eosinophil Cell Death. Clin Exp Otorhinolaryngol. 8:123–128. 2015. View Article : Google Scholar : PubMed/NCBI

45 

Cuppari C, Manti S, Chirico V, Caruso R, Salpietro V, Giacchi V, Laganà F, Arrigo T, Salpietro C and Leonardi S: Sputum high mobility group box-1 in asthmatic children: A noninvasive sensitive biomarker reflecting disease status. Ann Allergy Asthma Immunol. 115:103–107. 2015. View Article : Google Scholar : PubMed/NCBI

46 

Gangemi S, Casciaro M, Trapani G, Quartuccio S, Navarra M, Pioggia G and Imbalzano E: Association between HMGB1 and COPD: A Systematic Review. Mediators Inflamm. 2015:1649132015. View Article : Google Scholar

47 

Kim JY, Park JS, Strassheim D, Douglas I, Diaz del Valle F, Asehnoune K, Mitra S, Kwak SH, Yamada S, Maruyama I, et al: HMGB1 contributes to the development of acute lung injury after hemorrhage. Am J Physiol Lung Cell Mol Physiol. 288:L958–L965. 2005. View Article : Google Scholar : PubMed/NCBI

48 

Nogueira-Machado JA and de Oliveira Volpe CM: HMGB-1 as a target for inflammation controlling. Recent Pat Endocr Metab Immune Drug Discov. 6:201–209. 2012. View Article : Google Scholar : PubMed/NCBI

49 

Lamkanfi M, Sarkar A, Vande Walle L, Vitari AC, Amer AO, Wewers MD, Tracey KJ, Kanneganti TD and Dixit VM: Inflammasome-dependent release of the alarmin HMGB1 in endotoxemia. J Immunol. 185:4385–4392. 2010. View Article : Google Scholar : PubMed/NCBI

50 

Deng Y, Yang Z, Gao Y, Xu H, Zheng B, Jiang M, Xu J, He Z and Wang X: Toll-like receptor 4 mediates acute lung injury induced by high mobility group box-1. PLoS One. 8:e643752013. View Article : Google Scholar : PubMed/NCBI

51 

Hidaka S, Iwasaka H, Hagiwara S and Noguchi T: Gabexate mesilate inhibits the expression of HMGB1 in lipopolysac-charide-induced acute lung injury. J Surg Res. 165:142–150. 2011. View Article : Google Scholar

52 

Entezari M, Javdan M, Antoine DJ, Morrow DM, Sitapara RA, Patel V, Wang M, Sharma L, Gorasiya S, Zur M, et al: Inhibition of extracellular HMGB1 attenuates hyperoxia-induced inflammatory acute lung injury. Redox Biol. 2:314–322. 2014. View Article : Google Scholar : PubMed/NCBI

53 

Ludlow LE, Johnstone RW and Clarke CJ: The HIN-200 family: More than interferon-inducible genes? Exp Cell Res. 308:1–17. 2005. View Article : Google Scholar : PubMed/NCBI

54 

Rathinam VA, Jiang Z, Waggoner SN, Sharma S, Cole LE, Waggoner L, Vanaja SK, Monks BG, Ganesan S, Latz E, et al: The AIM2 inflammasome is essential for host defense against cytosolic bacteria and DNA viruses. Nat Immunol. 11:395–402. 2010. View Article : Google Scholar : PubMed/NCBI

55 

Hu S, Peng L, Kwak YT, Tekippe EM, Pasare C, Malter JS, Hooper LV and Zaki MH: The DNA Sensor AIM2 Maintains Intestinal Homeostasis via Regulation of Epithelial Antimicrobial Host Defense. Cell Rep. 13:1922–1936. 2015. View Article : Google Scholar : PubMed/NCBI

56 

Fernandes-Alnemri T, Yu JW, Juliana C, Solorzano L, Kang S, Wu J, Datta P, McCormick M, Huang L, McDermott E, et al: The AIM2 inflammasome is critical for innate immunity to Francisella tularensis. Nat Immunol. 11:385–393. 2010. View Article : Google Scholar : PubMed/NCBI

57 

Man SM, Karki R and Kanneganti TD: AIM2 inflammasome in infection, cancer, and autoimmunity: Role in DNA sensing, inflammation, and innate immunity. Eur J Immunol. 46:269–280. 2016. View Article : Google Scholar

58 

Karki R, Man SM, Malireddi RKS, Gurung P, Vogel P, Lamkanfi M and Kanneganti TD: Concerted activation of the AIM2 and NLRP3 inflammasomes orchestrates host protection against Aspergillus infection. Cell Host Microbe. 17:357–368. 2015. View Article : Google Scholar : PubMed/NCBI

59 

Herold S, Mayer K and Lohmeyer J: Acute lung injury: How macrophages orchestrate resolution of inflammation and tissue repair. Front Immunol. 2:652011. View Article : Google Scholar : PubMed/NCBI

60 

Lawrence T and Natoli G: Transcriptional regulation of macrophage polarization: Enabling diversity with identity. Nat Rev Immunol. 11:750–761. 2011. View Article : Google Scholar : PubMed/NCBI

61 

Gordon S and Martinez FO: Alternative activation of macrophages: Mechanism and functions. Immunity. 32:593–604. 2010. View Article : Google Scholar : PubMed/NCBI

62 

Davis MJ, Tsang TM, Qiu Y, Dayrit JK, Freij JB, Huffnagle GB and Olszewski MA: Macrophage M1/M2 polarization dynamically adapts to changes in cytokine microenvironments in Cryptococcus neoformans infection. MBio. 4:e00264–e13. 2013. View Article : Google Scholar : PubMed/NCBI

63 

Lu G, Zhang R, Geng S, Peng L, Jayaraman P, Chen C, Xu F, Yang J, Li Q, Zheng H, et al: Myeloid cell-derived inducible nitric oxide synthase suppresses M1 macrophage polarization. Nat Commun. 6:66762015. View Article : Google Scholar : PubMed/NCBI

64 

Wolf L, Herr C, Niederstraßer J, Beisswenger C and Bals R: Receptor for advanced glycation endproducts (RAGE) maintains pulmonary structure and regulates the response to cigarette smoke. PLoS One. 12:e01800922017. View Article : Google Scholar : PubMed/NCBI

65 

Fallah MP, Chelvarajan RL, Garvy BA and Bondada S: Role of phosphoinositide 3-kinase-Akt signaling pathway in the age-related cytokine dysregulation in splenic macrophages stimulated via TLR-2 or TLR-4 receptors. Mech Ageing Dev. 132:274–286. 2011. View Article : Google Scholar : PubMed/NCBI

Related Articles

  • Abstract
  • View
  • Download
  • Twitter
Copy and paste a formatted citation
Spandidos Publications style
Wang J, Li R, Peng Z, Hu B, Rao X and Li J: HMGB1 participates in LPS‑induced acute lung injury by activating the AIM2 inflammasome in macrophages and inducing polarization of M1 macrophages via TLR2, TLR4, and RAGE/NF‑κB signaling pathways Corrigendum in /10.3892/ijmm.2020.4530. Int J Mol Med 45: 61-80, 2020.
APA
Wang, J., Li, R., Peng, Z., Hu, B., Rao, X., & Li, J. (2020). HMGB1 participates in LPS‑induced acute lung injury by activating the AIM2 inflammasome in macrophages and inducing polarization of M1 macrophages via TLR2, TLR4, and RAGE/NF‑κB signaling pathways Corrigendum in /10.3892/ijmm.2020.4530. International Journal of Molecular Medicine, 45, 61-80. https://doi.org/10.3892/ijmm.2019.4402
MLA
Wang, J., Li, R., Peng, Z., Hu, B., Rao, X., Li, J."HMGB1 participates in LPS‑induced acute lung injury by activating the AIM2 inflammasome in macrophages and inducing polarization of M1 macrophages via TLR2, TLR4, and RAGE/NF‑κB signaling pathways Corrigendum in /10.3892/ijmm.2020.4530". International Journal of Molecular Medicine 45.1 (2020): 61-80.
Chicago
Wang, J., Li, R., Peng, Z., Hu, B., Rao, X., Li, J."HMGB1 participates in LPS‑induced acute lung injury by activating the AIM2 inflammasome in macrophages and inducing polarization of M1 macrophages via TLR2, TLR4, and RAGE/NF‑κB signaling pathways Corrigendum in /10.3892/ijmm.2020.4530". International Journal of Molecular Medicine 45, no. 1 (2020): 61-80. https://doi.org/10.3892/ijmm.2019.4402
Copy and paste a formatted citation
x
Spandidos Publications style
Wang J, Li R, Peng Z, Hu B, Rao X and Li J: HMGB1 participates in LPS‑induced acute lung injury by activating the AIM2 inflammasome in macrophages and inducing polarization of M1 macrophages via TLR2, TLR4, and RAGE/NF‑κB signaling pathways Corrigendum in /10.3892/ijmm.2020.4530. Int J Mol Med 45: 61-80, 2020.
APA
Wang, J., Li, R., Peng, Z., Hu, B., Rao, X., & Li, J. (2020). HMGB1 participates in LPS‑induced acute lung injury by activating the AIM2 inflammasome in macrophages and inducing polarization of M1 macrophages via TLR2, TLR4, and RAGE/NF‑κB signaling pathways Corrigendum in /10.3892/ijmm.2020.4530. International Journal of Molecular Medicine, 45, 61-80. https://doi.org/10.3892/ijmm.2019.4402
MLA
Wang, J., Li, R., Peng, Z., Hu, B., Rao, X., Li, J."HMGB1 participates in LPS‑induced acute lung injury by activating the AIM2 inflammasome in macrophages and inducing polarization of M1 macrophages via TLR2, TLR4, and RAGE/NF‑κB signaling pathways Corrigendum in /10.3892/ijmm.2020.4530". International Journal of Molecular Medicine 45.1 (2020): 61-80.
Chicago
Wang, J., Li, R., Peng, Z., Hu, B., Rao, X., Li, J."HMGB1 participates in LPS‑induced acute lung injury by activating the AIM2 inflammasome in macrophages and inducing polarization of M1 macrophages via TLR2, TLR4, and RAGE/NF‑κB signaling pathways Corrigendum in /10.3892/ijmm.2020.4530". International Journal of Molecular Medicine 45, no. 1 (2020): 61-80. https://doi.org/10.3892/ijmm.2019.4402
Follow us
  • Twitter
  • LinkedIn
  • Facebook
About
  • Spandidos Publications
  • Careers
  • Cookie Policy
  • Privacy Policy
How can we help?
  • Help
  • Live Chat
  • Contact
  • Email to our Support Team