International Journal of Molecular Medicine is an international journal devoted to molecular mechanisms of human disease.
International Journal of Oncology is an international journal devoted to oncology research and cancer treatment.
Covers molecular medicine topics such as pharmacology, pathology, genetics, neuroscience, infectious diseases, molecular cardiology, and molecular surgery.
Oncology Reports is an international journal devoted to fundamental and applied research in Oncology.
Experimental and Therapeutic Medicine is an international journal devoted to laboratory and clinical medicine.
Oncology Letters is an international journal devoted to Experimental and Clinical Oncology.
Explores a wide range of biological and medical fields, including pharmacology, genetics, microbiology, neuroscience, and molecular cardiology.
International journal addressing all aspects of oncology research, from tumorigenesis and oncogenes to chemotherapy and metastasis.
Multidisciplinary open-access journal spanning biochemistry, genetics, neuroscience, environmental health, and synthetic biology.
Open-access journal combining biochemistry, pharmacology, immunology, and genetics to advance health through functional nutrition.
Publishes open-access research on using epigenetics to advance understanding and treatment of human disease.
An International Open Access Journal Devoted to General Medicine.
Cerebral ischemia/reperfusion (I/R) injury is a leading cause of mortality and permanent adult disability worldwide, causing a significant clinical and socioeconomic impact (1). Cerebral I/R injury is a complex pathophysiologic process, during which apoptosis, oxidative stress, excitotoxicity, inflammation and mitochondrial dysfunction are all involved (2,3). Among these, oxidative stress caused by the excess production of reactive oxygen species (ROS) can induce protein dysfunction, DNA damage and lipid peroxidation, resulting in neuronal apoptosis and death, playing a pivotal role in the process of cerebral I/R injury (4,5). To date, significant efforts have been made to mitigate neuronal injury following cerebral injury; however, no effective treatment strategies are currently available (6,7). Therefore, the search for suitable therapeutic agents to alleviate oxidative stress may be an effective means of treating cerebral I/R-induced nervous system injury, which continues to be a major research endeavor.
In recent years, the benefits of traditional Chinese medicine conferring neuroprotective effects have been increasingly investigated in cerebral I/R injury (8-10). Curcumin, a natural antioxidant mainly extracted from the root of turmeric (Curcuma longa), exhibits a range of pharmacological effects, including anticancer, anti-apoptosis, ant-inflammatory and antioxidant effects (11-13). Curcumin can cross the blood-brain barrier and exerts neuroprotective effects in central neurological disease (14). Accumulating evidence has indicated that the most vital biological function of curcumin associated with neuroprotection is its antioxidant effect, which can improve the antioxidant ability of neurons in cerebral ischemia (15,16). Although emerging studies have indicated the neuroprotective effects of curcumin against cerebral I/R injury, the exact mechanisms underlying these effects are not yet fully understood.
Apurinic/apyrimidinic endonuclease 1 (APE1) is a multifunctional protein involved in the base-excision repair of oxidative DNA damage and in the redox activation of transcription factors (17). Recently, several studies have demonstrated that APE1 is implicated in the development and progression of cerebral I/R injury, which is conversely associated with the reduction of oxidative DNA damage, while APE1 expression has been reported to decrease following ischemic injury (18,19). In addition, the overexpression of APE1 induced by an APE-mimicking peptide or adenovirus-mediated APE1 following reperfusion increased DNA repair, attenuated apoptosis and reduced the infarct volume (20,21). It has also been demonstrated that APE1 is an attractive target for neuroprotection and is involved in neuroprotection against cerebral I/R injury (22,23). Stetler et al (23) revealed that APE1 was required for pituitary adenylate cyclase-activating polypeptide (PACAP)-induced neuroprotection against global cerebral ischemia. However, the direct contribution of APE1 to the neuroprotective effects of curcumin has yet to be established.
The present study was undertaken to determine the roles of APE1 in the protective effects of curcumin against cerebral I/R injury, as well as to identify the molecular mechanisms through which curcumin affects SH-SY5Y neuronal cells subjected to oxygen-glucose deprivation/reperfusion (OGD/R), a commonly used in vitro model of cerebral I/R injury (24,25). It was observed that curcumin protected the SY-SH5Y cells against OGD/R injury by upregulating APE1 expression, which is associated with the regulation of the phosphatidylinositol 3-kinase/protein kinase B (PI3K/AKT) signaling pathway. The results indicated that APE1 is essential for curcumin-induced neuroprotection.
Curcumin was dissolved in 0.01% dimethyl sulfoxide (both purchased from Sigma-Aldrich; Merck KGaA) to prepare a 10 mmol/l stock solution, which was then stored at -20̊C. Drug stocks were prepared for use to avoid repeated freeze-thaw cycles and diluted to the desired concentration, as needed. High-glucose Dulbecco's modified Eagle's medium (DMEM; Gibco), fetal bovine serum (FBS; Gibco), TRIzol reagent (Invitrogen) and Lipofectamine RNAiMAX (Invitrogen) were obtained from Thermo Fisher Scientific, Inc. The Cell Counting Kit-8 (CCK-8) assay kit was supplied by Dojindo Molecular Technologies, Inc., while the Cytotoxicity Detection kit was purchased from Roche Applied Science. The BCA protein assay kit, RIPA lysis buffer and BeyoECL Star were obtained from Beyotime Institute of Biotechnology. The reverse transcription (RT) kit and ABI Prism 7500 Real-Time PCR system with the SYBR® RT-PCR kit were obtained from Takara Bio, Inc. and Thermo Fisher Scientific, Inc. Antibodies against GAPDH (cat. no. 5174), B-cell lymphoma 2 (Bcl-2; cat. no. 3498), Bcl-2-associated X protein (Bax; cat. no. 14796), p-AKT (cat. no. 13038), AKT (cat. no. 4685), p-PI3K (cat. no. 17366) and PI3K (cat. no. 4249) were provided by Cell Signaling Technology. The antibody against NADPH oxidase 2 (NOX2) was obtained from Abcam (cat. no. ab131083).
SH-SY5Y neuroblastoma cells were obtained from the American Type Culture Collection (cat. no. CRL-2266) and cultured in high-glucose DMEM supplemented with 10% (v/v) FBS, 1% (v/v) penicillin (100 µg/ml) and 100 U/ml streptomycin at 37̊C in a humidified incubator containing an atmosphere of 5% CO2 and 95% air. The cell culture medium was changed every 2-3 days.
In order to establish an in vitro cerebral ischemia model, OGD exposure was performed by replacing the culture medium of the cells with glucose-free DMEM without serum, and placing the cells in a controlled humidified hypoxic glove box (Coy Laboratory Products, Inc.) supplemented with a 0% O2, 5% CO2 and 95% N2 gas mixture for 1 h at 37̊C. At the end of the OGD process, the anoxic glucose-free medium was replaced with normal DMEM, and the cells were incubated at 37°C in a humidified incubator containing an atmosphere of 5% CO2 and 95% air for 24 h of reperfusion, establishing an OGD/R model. To illustrate the protection of curcumin against OGD/R injury, SH-SY5Y cells were treated with curcumin (1, 5, 10 and 15 µl) for 24 h immediately after 1 h of OGD exposure during reperfusion. To investigate the role of APE1 in this process, SH-SY5Y cells were transfected with chemically synthesized small interfering RNA (siRNA) for 6 h, followed by treatment with curcumin (10 µl) for 24 h immediately after 1 h of OGD exposure during reperfusion. To demonstrate the function of the PI3K/Akt signaling pathway, SH-SY5Y cells were pretreated with 10 µM LY294002 (a PI3K/Akt inhibitor) for 2 h, and then treated with curcumin (10 µl) for 24 h immediately after 1 h of OGD exposure during reperfusion.
siRNA targeting APE1 (APE1t) and scrambled siRNA (APE1s) were purchased from Bioneer Corporation. Before SH-SY5Y neuronal cells were subjected to OGD injury, they were transfected with 20 nM chemically synthesized APE1t (forward, 5′-GUC UGG UAC GAC UGG AGU ACC-3′, and reverse, 5′-UAC UCC AGU CGU ACC AGA CCU-3′) or APE1s (forward, 5′-CCA UGA GGU CAG CAU GGU CUG-3′, and reverse, 5′GAC CAU GCU GAC CUC AUG GAA-3′) using Lipofectamine RNAiMAX according to the manufacturer protocol. Following transfection for 6 h, the culture medium was changed with fresh DMEM, and the cells were used in subsequent experiments. The transfection efficiency was determined by western blot analysis.
Cell viability was assessed using a CCK-8 assay kit, according to the manufacturer's protocol. Briefly, the SH-SY5Y cells were plated into 96-well plates at a density of 3×104 cells per well and treated as described earlier. At the end of the experiment, CCK-8 regent (10 µl) was added to each well and co-incubated with the cells for 3 h at 37°C. The absorbance was measured at a wavelength of 450 nm using a microplate reader (Bio-Rad Laboratories, Inc.). The assays were independently performed in triplicate, and cell viability was expressed as a percentage of the control.
Cytotoxicity was evaluated by determining the LDH activity in the culture supernatant using the Cytotoxicity Detection kit, according to the manufacturer's protocol. Following the indicated treatments, the extracellular medium was collected and centrifuged at 400 × g at room temperature for 5 min. The supernatant (20 µl) was then mixed with 2,4-dinitrophenylhydrazine (20 µl) at 37°C for 15 min, and NaOH (0.4 M, 250 µl) was then added to the mixture and co-incubated for a further 15 min at 37°C. The LDH concentration was quantified by measuring the absorbance at 490 nm. The protein concentration from the cell lysates was determined using the BCA protein assay kit, and the cytotoxicity was normalized to the protein concentration.
Total RNA was isolated from the cells using TRIzol reagent (Invitrogen; Thermo Fisher Scientific) in accordance with the manufacturer's protocol. The RNA quality and purity were determined using the NanoDrop-2000 spectrophotometer at an A260/A280 ratio. Next, total RNA (2 µg) was reverse transcribed into cDNA using an RT kit. The qPCR reactions were performed with the SYBR® RT-PCR kit on the ABI 7500 Real-Time PCR System, according to the manufacturer's protocol. The following qPCR conditions were set: Reverse transcription (1 cycle) at 61°C for 20 sec, denaturation (1 cycle) at 95°C for 1 min, and annealing (45 cycles) at 95̊C for 5 sec, followed by extension at 72°C for 20 sec. The amount of amplified GAPDH was used as an external reference gene. The mRNA levels were calculated by the 2-ΔΔCq method (26) and are presented as fold changes relative to the expression levels of internal control (GAPDH). All reactions were performed in triplicate. The primers used in qPCR were synthesized by Sigma Genosys, and their sequences were as follows: APE1/Ref-1 forward, 5′-CTG CCT GGA CTC TCT CAT CAA TAC-3′, and reverse, 5′-GAA TGC CGT ATC CGC TAC TCC-3′; GAPDH forward, 5-ACG GCA AGT TCA ACG GCA C-3′, and reverse, 5′-CGC CAG TAG ACT CCA CGA C A TA-3′.
The apoptosis rate was determined using an Annexin V-fluorescein isothiocyanate (FITC)/propidium iodide (PI) apoptosis detection kit (BD Biosciences) according to the manufacturer's protocol, in combination with a flow cytometer (Beckman Coulter, Inc.). Briefly, SH-SY5Y cells were seeded in 6-well plates at a density of 1×106 cells/well. Subsequent to the different treatments discussed earlier, cells were washed twice with cold PBS and re-suspended with 1X binding buffer. Next, the cells were stained with Annexin V-FITC (5 µl) and PI (10 µl), and co-incubated for 20 min at room temperature in the dark. Finally, the flow cytometer was used to detect the apoptotic cells.
The 8-OHdG level was determined using an ELISA kit from Oxis Health Products, according to the manufacturer's protocol. Briefly, genomic DNA was isolated from the SH-SY5Y cells using the Genomic DNA Isolation kit (RayBiotech). Standards included in the kit and DNA samples were incubated with biotinylated 8-OHdG in microtitration wells coated with other 8-OHdG molecules with defined and unique epitope specificity. Subsequent to washing, streptavidin labeled with enzyme horseradish peroxidase (HRP) was added to each well, followed by the addition of a TMB substrate solution, and color development in proportion to the concentration of 8-OHdG. Finally, stop solution was added, and the color changed from blue to yellow. The intensity was measured at 450 nm using a microplate reader. Sample DNA assays were performed in duplicate.
The abasic sites, also known as apurinic/apyrimidinic (AP) sites, in the DNA extracts from the SH-SY5Y cells were determined with a biotin-labeled aldehyde reactive probe in a colorimetric assay (Dojindo Molecular Technologies, Inc.) according to the manufacturer's protocol.
The activity of caspase-3 was measured with a caspase-3 activity assay kit (Beyotime Institute of Biotechnology), following the protocol provided by the manufacturer. Acetyl-Asp-Glu-Val-Asp p-nitroanilide (Ac-DEVD-рNA) is catalyzed by caspase-3 to produce a yellow p-nitroaniline (pNA) compound. For caspase-3 activity assessment, the SH-SY5Y cells were collected, washed twice with PBS and then lysed in lysis buffer on ice for 15 min. Following centrifugation at 16,000 × g for 15 min at 4°C, the supernatant was incubated with Ac-DEVD-рNA at 37°C for 2 h. The absorbance at a wavelength of 405 nm was then measured. The activity of caspase-3 is expressed as the relative percentage of the optical density in the control group.
Dichlorodihydrofluorescein diacetate (DCFH-DA; Invitrogen; Thermo Fisher Scientific, Inc.), a membrane-permeable non-fluorescent dye, was used in the present study to detect the endogenous ROS generation in SH-SY5Y neuronal cells according to the protocol provided by the manufacturer. DCFH-DA can be converted by intracellular esterases into 2′,7′-dichlorodihydrofluorescein, which is then oxidized by ROS into fluorescent 2′,7′-dichlorofluorescein. In brief, following treatment, the SH-SY5Y cells were washed twice with ice-cold PBS and then co-incubated in DMEM solution containing 10 µM DCFH-DA at 37°C for 20 min. Subsequent to washing twice with PBS, the fluorescence was observed using a fluorescence microplate reader (H1m; BioTek Instruments, Inc.) at an excitation wavelength of 488 nm and an emission wavelength of 528 nm. In addition, the cells were collected, centrifuged at 800 × g for 5 min at room temperature and washed twice with PBS, and then the fluorescence intensity was be quantitatively analyzed using a flow cytometer (BD Biosciences).
At the end of the treatment period, the SH-SY5Y cells were harvested, washed with ice-cold PBS, and then incubated for 30 min with lysis buffer containing 50 mM Tris-HCl (pH 7.4), 1% Triton X-100, 150 mM NaCl, 1 mM EDTA and 0.2% sodium dodecyl sulfate (SDS). The cell lysates were centrifuged at 10,000 × g at 4°C for 10 min, and the protein concentration was detected using a BCA kit. SOD activity in the cell lysates was finally evaluated using a SOD determination kit (Assay Designs) as per the manufacturer's protocol, and is expressed as U/mg of protein.
The total GSH content in the cellular lysates was determined using a glutathione measurement kit (Assay Designs; Enzo Life Sciences, Inc.). Following treatment, cell lysates were centrifuged at 10,000 × g for 15 min at 4°C, and the supernatant obtained was used for measuring the GSH content. The protein concentration was detected using a BCA kit. The absorbance of the samples was determined using a microplate reader (Infinite 200; Tecan) at 405 nm. The amount of GSH was detected by means of a calibration curve and normalized to the protein concentration. The results are presented as a percentage of the control cells.
Following the indicated treatments, the SH-SY5Y cells were collected and lysed in RIPA buffer containing 1% phenylmethylsulfonyl fluoride. The lysates were centrifuged at 10,000 × g at 4̊C for 30 min, and the concentration of the protein samples was detected using a BCA protein quantification kit. Subsequently, equal amounts of protein (30 µg) were separated by SDS-PAGE (12% gel) and transferred onto polyvinylidene difluoride membranes (Millipore). Subsequently, the membranes were blocked with 5% non-fat milk at room temperature for 2 h, and then incubated at 4°C overnight with primary antibodies, including anti-GAPDH (1:1,000), anti-APE1 (1:1,000), anti-Bax (1:1,000), anti-Bcl-2 (1:1,000), anti-NOX2 (1:1,000), anti-p-AKT (1:1,000), anti-AKT (1:1,000), anti-p-PI3K (1:1,000) and anti-PI3K (1:1,000). Following washing three times for 10 min with Tris-buffered saline with Tween-20, the membranes were incubated with a HRP-conjugated secondary antibody (1:5,000; Cell Signaling Technology; cat. no. 7076) at room temperature for 2 h. The blots were then developed with an BeyoECL Star according to the manufacturer's protocol, and visualized using Image Lab™ Software (Bio-Rad Laboratories, Inc.).
The results are presented as the mean ± standard deviation values. The statistical significance of differences between the mean values was assessed by analysis of variance and post-hoc Bonferroni/Dunn's tests using SPSS software (version 16.0; SPSS, Inc.). A value of P<0.05 was considered to indicate a statistically significant difference.
First, the protective effects of curcumin on OGD/R injury in SH-SY5Y cells were investigated in the present study. The results of CCK-8 assay revealed that treatment with curcumin alone at various concentrations (1, 5, 10 and 15 µl) exerted no cytotoxicity (Fig. 1A), while treatment with curcumin (5, 10 and 15 µM) markedly reversed the OGD/R-induced the downregulation of cell viability (Fig. 1B). In addition, the results from LDH activity assay revealed that OGD/R significantly increased the LDH activity, and this effect was also blocked by curcumin (5, 10 and 15 µM) treatment (Fig. 1C). According to the aforementioned results, curcumin treatment at 10 µl significantly increased cell viability and decreased LDH activity; thus, this concentration was selected for use in subsequent experiments.
The study further investigated the effects of curcumin on the apoptosis of OGD/R-injured SY-SH5Y cells. Annexin V-FITC/PI double staining followed by flow cytometry revealed that curcumin significantly reversed the OGD/R-induced increase in the apoptotic rate of the SH-SY5Y cells (Fig. 1D). In addition, OGD/R exposure resulted in marked elevation of caspase-3 activity, which was also blocked by curcumin (Fig. 1E). Consistently, the results of western blot analysis (Fig. 1F) demonstrated that OGD/R promoted the pro-apoptotic protein Bax expression (Fig. 1G) and inhibited the anti-apoptotic protein Bcl-2 expression (Fig. 1H) in the SY-SH5Y cells; however, treatment with curcumin reversed these effects. These results thus indicated that curcumin protected the SH-SY5Y cells against OGD/R-induced injury by inhibiting apoptosis.
To determine whether APE1 is involved in the curcumin-induced neuroprotective effects, the effects of curcumin on the APE1 level and activity under OGD/R conditions were examined. As presented in Fig. 2, the levels of APE1 protein (Fig. 2A) and mRNA (Fig. 2B) in cells subjected to OGD/R were significantly lower as compared with those in the control cells. However, post-treatment of the cells with curcumin (10 µM) immediately after OGD exposure markedly blocked these effects. Treatment with curcumin alone had no effect on the APE1 protein and mRNA levels.
APE1 is a multifunctional protein involved in DNA repair and redox regulation, serving an essential role in repairing oxidative DNA damage involving single-strand breaks, and formation of 8-OHdG and AP sites (27,28). The present study further observed that OGD/R significantly increased the 8-OHdG (Fig. 2C) and AP site (Fig. 2D) levels compared with those in the control group. However, these effects were abolished by curcumin post-treatment. Curcumin alone did not affect the 8-OHdG and AP site levels. Taken together, these results suggested that curcumin enhanced the level and DNA repair capacity of APE1 under OGD/R conditions in the SH-SY5Y cells.
To further address the role of APE1 in curcumin-induced neuroprotection, the SH-SY5Y cells were transfected with chemically synthesized APE1t or APE1s siRNAs. The results of western blot analysis (Fig. 3A) revealed that APE1 expression in the APE1t transfection group was significantly reduced to ~35% of that in the APE1s transfection group (Fig. 3B), indicating that APE1 knockdown was successfully induced by APE1t transfection. Subsequently, it was observed that APE1 knockdown further reduced the viability of the OGD/R-injured SH-SY5Y cells. However, APE1t transfection reversed the curcumin-induced upregulation of cell viability (Fig. 3C) and downregulation of LDH activity (Fig. 3D), as compared with the effect of APE1s transfection in the curcumin + OGD/R-treated SH-SY5Y cells. In addition, the effects of APE1 on cell apoptosis in the presence or absence of curcumin under OGD/R conditions were further investigated. The results revealed that APE1t transfection exacerbated the effect of OGD/R on apoptosis, resulting in the upregulation of caspase-3 activity (Fig. 3E) and Bax protein expression (Fig. 3F and G), as well as in the downregulation of Bcl-2 protein expression (Fig. 3F and H), as compared with those in APE1s-transfected cells. Notably, APE1t transfection attenuated the curcumin-induced inhibition on these apoptosis-associated indexes. In the control group, APE1t transfection did not affect the cell viability, LDH activity, and Bax and Bcl-2 expression levels as compared with the APE1s transfection group. These results indicated that APE1 contributed to the neuroprotective effects of curcumin against cerebral I/R injury in vitro.
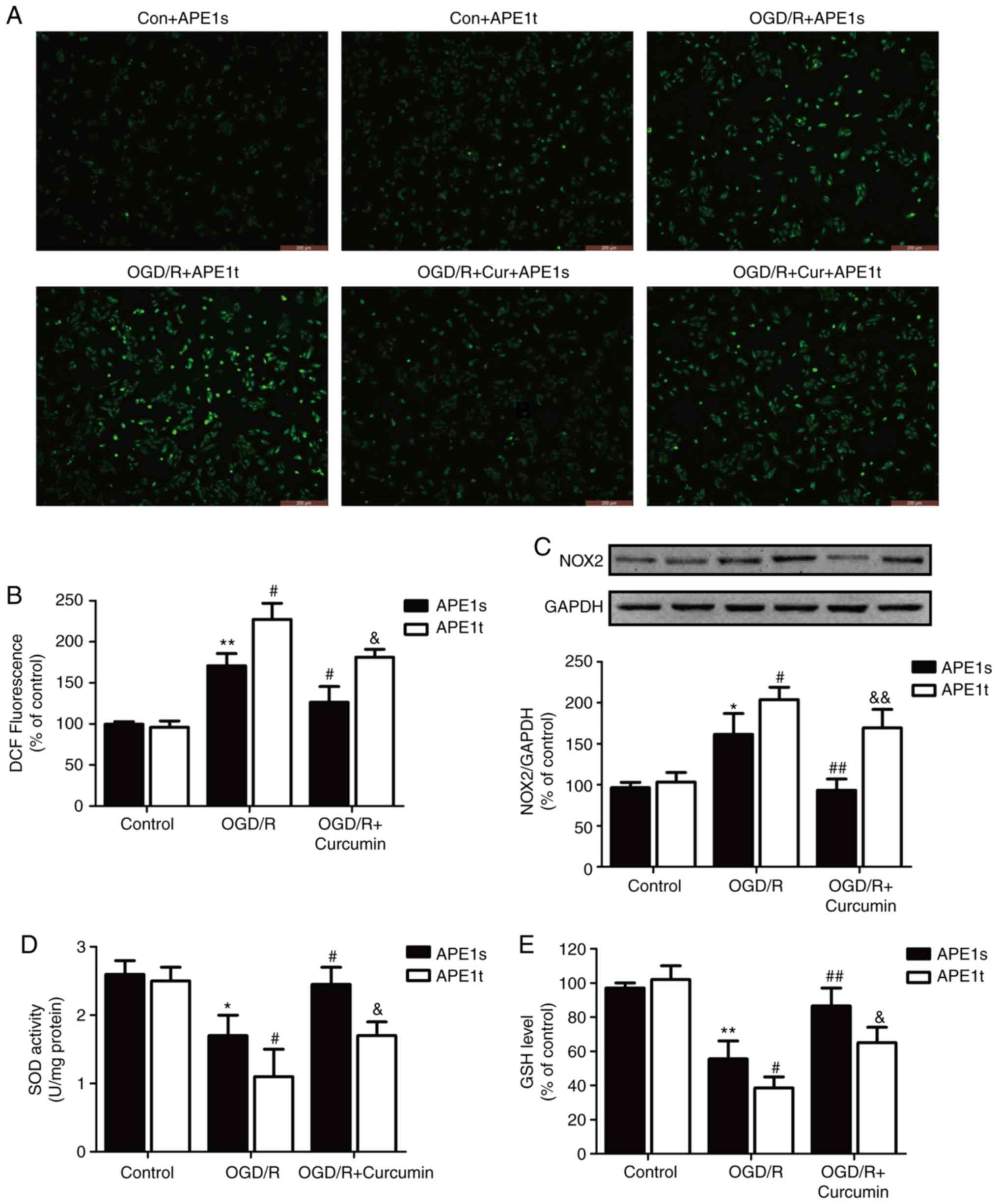
Next, the effects of curcumin on oxidative stress in OGD/R-injured SH-SY5Y cells and the role of APE1 in this process were further examined. As illustrated in Fig. 4, in the APE1s-transfected SH-SY5Y cells, OGD/R significantly increased ROS production (Fig. 4A and B) and NADPH oxidase 2 (NOX2) expression (Fig. 4C), which is one of the most important sources of ROS production in the brain, compared with the control group; these effects were then reversed by curcumin post-treatment. Notably, APE1t transfection further increased ROS generation and NOX2 expression compared with those observed in the APE1s-transfeced OGD/R-injured SH-SY5Y cells. Upon curcumin treatment, APE1t transfection blocked the curcumin-induced decrease in ROS production and NOX2 expression in the OGD/R-injured SH-SY5Y cells.
The imbalance of antioxidant endogenous enzymatic activity is known to result in oxidative stress. Thus, the levels of endogenous enzymes, including SOD and GSH, were measured, and it was observed that OGD/R led to a decrease in SOD activity (Fig. 4D) and in GSH levels (Fig. 4E). The OGD/R-induced decrease in SOD and GSH levels was exacerbated by APE1t transfection, while it was attenuated by curcumin treatment; however, the effect of curcumin was eliminated by APE1t transfection. APE1t transfection alone did not affect these oxidative stress and antioxidant stress indexes compared with the APE1s transfection group. Taken together, these results indicated that APE1 mediated the protective effects of curcumin against oxidative stress in OGD/R-injured SH-SY5Y cells.
The PI3K/AKT pathway is known to be involved in neuronal death associated with cerebral ischemia (29). To further evaluate the mechanisms underlying the neuroprotective effects of curcumin under OGD/R conditions, the effects of curcumin on the PI3K/AKT signaling pathway were then examined. It was observed that the ratios of p-PI3K/PI3K (Fig. 5A) and p-AKT/AKT (Fig. 5B) were significantly decreased in SH-SY5Y cells exposed to OGD/R, as compared with those in cells exposed to normal conditions. However, these effects were reversed by curcumin post-treatment. Curcumin treatment alone had no effect on the expression levels of p-PI3K and p-AKT proteins. These results suggested that curcumin promotes the activation of the PI3K/AKT pathway in OGD/R-injured SH-SY5Y cells.
In order to further determine the roles of the PI3K/AKT pathway in the neuroprotective effects of curcumin, the cells were pre-treated with LY294002, an inhibitor of the PI3K/AKT pathway. The results of CCK-8 assay revealed that LY294002 abolished the curcumin-induced increase in cell viability (Fig. 6A) and the decrease in LDH release (Fig. 6B) in the OGD/R-injured SH-SY5Y cells. In addition, it was observed that LY294002 reversed the curcumin-induced inhibition of apoptosis, as evidenced by the increase in caspase-3 activity (Fig. 6C) and Bax expression (Fig. 6D), as well as by the decrease in Bcl-2 expression (Fig. 6E), compared with the curcumin + OGD/R co-treatment group. These results indicated that the PI3K/AKT pathway contributes to the protective effects of curcumin against OGD/R-induced injury in SH-SY5Y cells. Notably, the data revealed that LY294002 also blocked the curcumin-induced upregulation of APE1 in the OGD/R-injured SH-SY5Y cells (Fig. 6F). Taken together, the aforementioned results suggested that curcumin activates the PI3K/AKT pathway and further increases APE1 expression, resulting in neuroprotective effects against OGD/R-induced SH-SY5Y cell injury.
The present study revealed that curcumin protected the SH-SY5Y neuronal cells against apoptosis and oxidative stress induced by OGD/R injury by increasing the APE1 levels. In addition, the results demonstrated that curcumin activated the PI3K/AKT signaling pathway, exerting protective effects against OGD/R-induced SH-SY5Y cell injury. Notably, the PI3K/AKT pathway mediated the curcumin-induced upregulation of APE1. To the best of our knowledge, these results confirm for the first time that curcumin exerts neuroprotective effects by enhancing the expression and activity of APE1, which is involved in the activation of the PI3K/AKT pathway following OGD/R injury in SH-SY5Y neuronal cells.
Owing to the high mortality and severe neurological disorder of cerebral I/R injury, the development of effective therapeutic drugs for the prevention of ischemic injury is of utmost importance (30,31). Curcumin, a naturally occurring polyphenolic compound isolated from the root of the Curcuma longa Linn., can pass through the blood-brain barrier, and has been recommended for the prevention and treatment of cerebrovascular disease due to its anti-apoptotic, antioxidant and anti-inflammatory effects, its limited toxicity and minimal side-effects (32-34). The results of the present study revealed that curcumin markedly increased the viability and decreased LDH activity in OGD/R-injured SH-SY5Y cells, which is in accordance with the findings of studies by Xie et al (35) and Zhang et al (36). These results suggested that curcumin exerts protective effects against OGD/R-induced injury in SH-SY5Y cells. While a number of studies have attempted to elucidate the possible mechanisms underlying the neuroprotective effects of curcumin, the complete mechanisms through which curcumin protects cells against cerebral I/R injury have not yet been elucidated.
A growing number of studies have suggested that oxidative stress refers to the elevated production of intracellular ROS, which may lead to damage in tissue, lipids, proteins and DNA, involved in the pathophysiological processes of cerebral ischemia (37,38). It is well known that the antioxidant activity of curcumin is critical for its neuroprotective effects (39). APE1 is a master regulator of the cellular response to oxidative stress, and is involved in gene transcriptional regulation during the adaptive cellular response to oxidative stress, as well as in the base excision repair pathway of oxidative DNA lesions, which consist of DNA-protein crosslinks, AP sites, 8-OHdG formation and single-strand breaks (40,41). Several studies have examined APE1 in the context of cerebral I/R injury, and APE1 expression has long been known to decrease following ischemic injury (19). In line with these findings, the present study observed that the APE1 protein and mRNA levels were decreased by OGD/R. In addition, OGD/R increased 8-OHdG and AP site formation, which was in accordance with the findings of a study by Kim et al (21). However, these effects were all blocked by curcumin, and the results indicated that curcumin increased APE1 expression and activity in cerebral I/R injury. However, an earlier study revealed that curcumin is an inhibitor of the APE1 redox function that affects numerous genes and pathways, which is contrary to the results of the current study (42). These differences may be a result of the different research systems used: The previous study examined a virus system, while the present study investigated SH-SY5Y cells. Consistent with our present research, a number of other studies have also confirmed that curcumin exerts biological activities via activation of APE1 (43,44). Subsequently, it was revealed that the knockdown of APE1 by transfection with APE1 siRNA reversed the curcumin-induced protective effects against OGD/R injury in SH-SY5Y cells, suggesting the contribution of APE1 to the neuroprotective effects of curcumin. Taken together, these results suggest that APE1 upregulation contributes to the neuroprotective effects of curcumin.
Apoptosis and oxidative stress are prominent features of cerebral ischemia (38,45). Zhao et al (46) have proven that curcumin attenuated focal cerebral ischemic injury via anti-oxidative stress and anti-apoptotic mechanisms in rats. The results of a study by Wang et al (47) also revealed that the neuroprotective effects of curcumin against I/R-induced neuronal damage were attributed to its antioxidant capacity in decreasing oxidative stress and the associated signaling cascade, leading to apoptotic cell death. Notably, APE1 has been studied for its extended repertoire in controlling the cellular response to apoptosis and oxidative stress (48). APE1 upregulation, either induced endogenously or through transgene overexpression, reduces oxidative DNA damage and prevents hippocampal neuronal apoptosis due to ischemic injury (19). Furthermore, APE1 is required for PACAP-mediated neuroprotection (23). Consistent with these findings, in the present study, it was observed that APE1 knockdown induced by APE1 siRNA transfection further aggravated the OGD/R-induced apoptosis and oxidative stress, while curcumin mitigated the effects of OGD/R. Notably, these protective effects of curcumin were all abolished by APE1 knockdown induced by APE1 siRNA. Overall, these results revealed that APE1 mediates the protective effects of curcumin against apoptosis and oxidative stress in cerebral I/R injury. APE1 has two major functions in mammalian cells: DNA repair (49) and the redox regulation of gene transcription (50). However, the present study did not determine whether the redox activity of APE1 was less instrumental in the neuroprotective effects of curcumin than its DNA repair activity. These aspects remain to be investigated in the future using APE1 functional mutant (51,52).
The PI3K/AKT pathway has been documented as an essential pathway for cell survival in response to apoptosis and oxidative stress induced by a series of physiological and pathological or exogenous stimuli (53,54), while this pathway is also significantly involved in cerebral ischemia (55). To date, a number of studies have confirmed that the PI3K/AKT pathway serves an important role in the neuroprotective effects of curcumin by inhibiting apoptosis, oxidative stress and inflammation (56-58). However, there are few reports available to date on the roles of the PI3K/AKT pathway in the neuroprotective effects of curcumin against cerebral I/R injury. In the present study, it was further revealed that curcumin increased the ratio of p-PI3K/PI3K and p-AKT/AKT proteins, whereas pharmacological treatment with LY294002, a PI3K inhibitor, reversed the curcumin-induced cytoprotective and anti-apoptotic effects on OGD/R-injured SY-SH5Y cells. It should be noted that LY294002 was also found to block the curcumin-induced upregulation of APE1 expression under OGD/R conditions. These results suggested that the PI3K/AKT pathway contributes to the neuroprotective effects of curcumin by regulating APE1 in cerebral I/R injury.
However, the present study also has certain limitations. Firstly, only one cell line was used to demonstrate the potential mechanism of neuroprotection of curcumin, and the use of other cell lines or cultured neurons would provide further convincing results. Secondly, no data from an in vivo animal model were provided, which is important to verify the validity of curcumin concentration in vitro in the present study. These two issues will be addressed in our future experiments. Finally, the present study lacked the results from caspase-3 expression and cleaved caspase-3 protein expression, which should be noted in future research.
In conclusion, the results of the present study demonstrated that curcumin confers neuroprotective effects against apoptosis and oxidative stress in cerebral I/R injury by increasing the APE1 level and activity, which may be mediated via the PI3K/AKT signaling pathway. To the best of our knowledge, the present study is the first to suggest that curcumin may be a potential therapeutic agent against cerebral I/R injury. The present study also identified APE1 as a major therapeutic target of the neuroprotective effects of curcumin.
The present study was supported by the Natural Science Foundation of Zhejiang Province (grant. no. LY16H090003).
The datasets used and/or analyzed during the present study are available from the corresponding author upon reasonable request.
LW participated in performing the experiments and writing of the paper. CJ and YK contributed to data analysis. YD and WF performed the experiments. PH designed the study and revised the paper. All authors read and approved the final manuscript.
Not applicable.
Not applicable.
The authors declare that they have no competing interests.
Not applicable.
|
Hausenloy DJ and Yellon DM: Ischaemic conditioning and reperfusion injury. Nat Rev Cardiol. 13:193–209. 2016. View Article : Google Scholar : PubMed/NCBI | |
|
Lee RHC, Lee MHH, Wu CYC, Couto E, Silva A, Possoit HE, Hsieh TH, Minagar A and Lin HW: Cerebral ischemia and neuroregeneration. Neural Regen Res. 13:373–385. 2018. View Article : Google Scholar : PubMed/NCBI | |
|
Millar LJ, Shi L, Hoerder-Suabedissen A and Molnar Z: Neonatal hypoxia ischaemia: Mechanisms, models, and therapeutic challenges. Front Cell Neurosci. 11:782017. View Article : Google Scholar : PubMed/NCBI | |
|
Sun MS, Jin H, Sun X, Huang S, Zhang FL, Guo ZN and Yang Y: Free radical damage in ischemia-reperfusion injury: An obstacle in acute ischemic stroke after revascularization therapy. Oxid Med Cell Longev. 2018:38049792018. View Article : Google Scholar : PubMed/NCBI | |
|
Thornton C, Leaw B, Mallard C, Nair S, Jinnai M and Hagberg H: Cell death in the developing brain after hypoxia-ischemia. Front Cell Neurosci. 11:2482017. View Article : Google Scholar : PubMed/NCBI | |
|
Leiva-Salinas C, Patrie JT, Xin W, Michel P, Jovin T and Wintermark M: Prediction of early arterial recanalization and tissue fate in the selection of patients with the greatest potential to benefit from intravenous tissue-type plasminogen activator. Stroke. 47:397–403. 2016. View Article : Google Scholar | |
|
Rother J, Ford GA and Thijs VN: Thrombolytics in acute ischaemic stroke: Historical perspective and future opportunities. Cerebrovasc Dis. 35:313–319. 2013. View Article : Google Scholar : PubMed/NCBI | |
|
Cheng CY and Lee YC: Anti-inflammatory effects of traditional chinese medicines against ischemic injury in in vivo models of cerebral ischemia. Evid Based Complement Alternat Med. 2016:57394342016. View Article : Google Scholar : PubMed/NCBI | |
|
Feigin VL: Herbal medicine in stroke: Does it have a future? Stroke. 38:1734–1736. 2007. View Article : Google Scholar : PubMed/NCBI | |
|
Ip FC, Zhao YM, Chan KW, Cheng EY, Tong EP, Chandrashekar O, Fu GM, Zhao ZZ and Ip NY: Neuroprotective effect of a novel Chinese herbal decoction on cultured neurons and cerebral ischemic rats. BMC Complement Altern Med. 16:4372016. View Article : Google Scholar : PubMed/NCBI | |
|
Lestari ML and Indrayanto G: Curcumin. Profiles Drug Subst Excip Relat Methodol. 39:113–204. 2014. View Article : Google Scholar : PubMed/NCBI | |
|
Maiti P and Dunbar GL: Use of curcumin, a natural polyphenol for targeting molecular pathways in treating age-related neurodegenerative diseases. Int J Mol Sci. 19:E16372018. View Article : Google Scholar : PubMed/NCBI | |
|
Rahmani AH, Alsahli MA, Aly SM, Khan MA and Aldebasi YH: Role of curcumin in disease prevention and treatment. Adv Biomed Res. 7:382018. View Article : Google Scholar : PubMed/NCBI | |
|
Lee WH, Loo CY, Bebawy M, Luk F, Mason RS and Rohanizadeh R: Curcumin and its derivatives: Their application in neuropharmacology and neuroscience in the 21st century. Curr Neuropharmacol. 11:338–378. 2013. View Article : Google Scholar : | |
|
Wicha P, Tocharus J, Janyou A, Jittiwat J, Changtam C, Suksamrarn A and Tocharus C: Hexahydrocurcumin protects against cerebral ischemia/reperfusion injury, attenuates inflammation, and improves antioxidant defenses in a rat stroke model. PLoS One. 12:e01892112017. View Article : Google Scholar : PubMed/NCBI | |
|
Wu JX, Zhang LY, Chen YL, Yu SS, Zhao Y and Zhao J: Curcumin pretreatment and post-treatment both improve the antioxidative ability of neurons with oxygen-glucose deprivation. Neural Regen Res. 10:481–489. 2015. View Article : Google Scholar : PubMed/NCBI | |
|
Xanthoudakis S and Curran T: Identification and characterization of Ref-1, a nuclear protein that facilitates AP-1 DNA-binding activity. EMBO J. 11:653–665. 1992. View Article : Google Scholar : PubMed/NCBI | |
|
Lan J, Li W, Zhang F, Sun FY, Nagayama T, O'Horo C and Chen J: Inducible repair of oxidative DNA lesions in the rat brain after transient focal ischemia and reperfusion. J Cereb Blood Flow Metab. 23:1324–1339. 2003. View Article : Google Scholar : PubMed/NCBI | |
|
Leak RK, Li P, Zhang F, Sulaiman HH, Weng Z, Wang G, Stetler RA, Shi Y, Cao G, Gao Y and Chen J: Apurinic/apyrimidinic endonuclease 1 upregulation reduces oxidative DNA damage and protects hippocampal neurons from ischemic injury. Antioxid Redox Signal. 22:135–148. 2015. View Article : Google Scholar : | |
|
Kim HW, Cho KJ, Lee BI, Kim HJ and Kim GW: Post-ischemic administration of peptide with apurinic/apyrimidinic endonu-clease activity inhibits induction of cell death after focal cerebral ischemia/reperfusion in mice. Neurosci Lett. 460:166–169. 2009. View Article : Google Scholar : PubMed/NCBI | |
|
Kim HW, Cho KJ, Park SC, Kim HJ and Kim GW: The adenoviral vector-mediated increase in apurinic/apyrimidinic endonuclease inhibits the induction of neuronal cell death after transient ischemic stroke in mice. Brain Res. 1274:1–10. 2009. View Article : Google Scholar : PubMed/NCBI | |
|
Jia JY, Tan ZG, Liu M and Jiang YG: Apurinic/apyrimidinic endonuclease 1 (APE1) contributes to resveratrol-induced neuroprotection against oxygen-glucose deprivation and re-oxygenation injury in HT22 cells: Involvement in reducing oxidative DNA damage. Mol Med Rep. 16:9786–9794. 2017. View Article : Google Scholar : PubMed/NCBI | |
|
Stetler RA, Gao Y, Zukin RS, Vosler PS, Zhang L, Zhang F, Cao G, Bennett MV and Chen J: Apurinic/apyrimidinic endo-nuclease APE1 is required for PACAP-induced neuroprotection against global cerebral ischemia. Proc Natl Acad Sci USA. 107:3204–3209. 2010. View Article : Google Scholar | |
|
Liu Y, Eaton ED, Wills TE, McCann SK, Antonic A and Howells DW: Human ischaemic cascade studies using SH-SY5Y cells: A systematic review and meta-analysis. Transl Stroke Res. 9:564–574. 2018. View Article : Google Scholar : PubMed/NCBI | |
|
Liu Q, Jin Z, Xu Z, Yang H, Li L, Li G, Li F, Gu S, Zong S, Zhou J, et al: Antioxidant effects of ginkgolides and bilobalide against cerebral ischemia injury by activating the Akt/Nrf2 pathway in vitro and in vivo. Cell Stress Chaperones. 24:441–452. 2019. View Article : Google Scholar : PubMed/NCBI | |
|
Livak KJ and Schmittgen TD: Analysis of Relative Gene Expression Data Using Real-Time Quantitative PCR and the 2(-Delta Delta C(T)) method. Methods. 25:402–408. 2001. View Article : Google Scholar | |
|
Li M and Wilson DM III: Human apurinic/apyrimidinic endonuclease 1. Antioxid Redox Signal. 20:678–707. 2014. View Article : Google Scholar | |
|
Thakur S, Sarkar B, Cholia RP, Gautam N, Dhiman M and Mantha AK: APE1/Ref-1 as an emerging therapeutic target for various human diseases: Phytochemical modulation of its functions. Exp Mol Med. 46:e1062014. View Article : Google Scholar : PubMed/NCBI | |
|
Shioda N, Han F and Fukunaga K: Role of Akt and ERK signaling in the neurogenesis following brain ischemia. Int Rev Neurobiol. 85:375–387. 2009. View Article : Google Scholar : PubMed/NCBI | |
|
Nagy Z and Nardai S: Cerebral ischemia/repefusion injury: From bench space to bedside. Brain Res Bull. 134:30–37. 2017. View Article : Google Scholar : PubMed/NCBI | |
|
Zhou G, Li MH, Tudor G, Lu HT, Kadirvel R and Kallmes D: Remote ischemic conditioning in cerebral diseases and neuro-interventional procedures: Recent researchprogress. Front Neurol. 9:3392018. View Article : Google Scholar | |
|
Kalani A, Kamat PK, Kalani K and Tyagi N: Epigenetic impact of curcumin on stroke prevention. Metab Brain Dis. 30:427–435. 2015. View Article : Google Scholar | |
|
Kaur C and Ling EA: Blood brain barrier in hypoxic-ischemic conditions. Curr Neurovasc Res. 5:71–81. 2008. View Article : Google Scholar : PubMed/NCBI | |
|
Marchiani A, Rozzo C, Fadda A, Delogu G and Ruzza P: Curcumin and curcumin-like molecules: From spice to drugs. Curr Med Chem. 21:204–222. 2014. View Article : Google Scholar | |
|
Xie CJ, Gu AP, Cai J, Wu Y and Chen RC: Curcumin protects neural cells against ischemic injury in N2a cells and mouse brain with ischemic stroke. Brain Behav. 8:e009212018. View Article : Google Scholar : PubMed/NCBI | |
|
Zhang Y, Fang M, Sun Y, Zhang T, Shi N, Li J, Jin L, Liu K and Fu J: Curcumin attenuates cerebral ischemia injury in Sprague-Dawley rats and PC12 cells by suppressing overactivated autophagy. J Photochem Photobiol B. 184:1–6. 2018. View Article : Google Scholar : PubMed/NCBI | |
|
Li P, Stetler RA, Leak RK, Shi Y, Li Y, Yu W, Bennett MVL and Chen J: Oxidative stress and DNA damage after cerebral ischemia: Potential therapeutic targets to repair the genome and improve stroke recovery. Neuropharmacology. 134:208–217. 2018. View Article : Google Scholar | |
|
Zhao M, Zhu P, Fujino M, Zhuang J, Guo H, Sheikh I, Zhao L and Li XK: Oxidative stress in hypoxic-ischemic encephalopathy: Molecular mechanisms and therapeutic strategies. Int J Mol Sci. 17:E20782016. View Article : Google Scholar : PubMed/NCBI | |
|
Bavarsad K, Barreto GE, Hadjzadeh MA and Sahebkar A: Protective effects of curcumin against ischemia-reperfusion injury in the nervous system. Mol Neurobiol. 56:1391–1404. 2019. View Article : Google Scholar | |
|
Chen H, Yoshioka H, Kim GS, Jung JE, Okami N, Sakata H, Maier CM, Narasimhan P, Goeders CE and Chan PH: Oxidative stress in ischemic brain damage: Mechanisms of cell death and potential molecular targets for neuroprotection. Antioxid Redox Signal. 14:1505–1517. 2011. View Article : Google Scholar | |
|
Li P, Hu X, Gan Y, Gao Y, Liang W and Chen J: Mechanistic insight into DNA damage and repair in ischemic stroke: Exploiting the base excision repair pathway as a model of neuro-protection. Antioxid Redox Signal. 14:1905–1918. 2011. View Article : Google Scholar | |
|
Li H, Zhong C, Wang Q, Chen W and Yuan Y: Curcumin is an APE1 redox inhibitor and exhibits an antiviral activity against KSHV replication and pathogenesis. Antiviral Res. 167:98–103. 2019. View Article : Google Scholar : PubMed/NCBI | |
|
Sarkar B, Dhiman M, Mittal S and Mantha AK: Curcumin revitalizes Amyloid beta (25-35)-induced and organophosphate pesticides pestered neurotoxicity in SH-SY5Y and IMR-32 cells via activation of APE1 and Nrf2. Metab Brain Dis. 32:2045–2061. 2017. View Article : Google Scholar : PubMed/NCBI | |
|
Zaky A, Mahmoud M, Awad D, El Sabaa BM, Kandeel KM and Bassiouny AR: Valproic acid potentiates curcumin-mediated neuroprotection in lipopolysaccharide induced rats. Front Cell Neurosci. 8:3372014. View Article : Google Scholar : PubMed/NCBI | |
|
Chen SD, Yang DI, Lin TK, Shaw FZ, Liou CW and Chuang YC: Roles of oxidative stress, apoptosis, PGC-1α and mitochondrial biogenesis in cerebral ischemia. Int J Mol Sci. 12:7199–7215. 2011. View Article : Google Scholar | |
|
Zhao J, Yu S, Zheng W, Feng G, Luo G, Wang L and Zhao Y: Curcumin improves outcomes and attenuates focal cerebral ischemic injury via antiapoptotic mechanisms in rats. Neurochem Res. 35:374–379. 2010. View Article : Google Scholar | |
|
Wang Q, Sun AY, Simonyi A, Jensen MD, Shelat PB, Rottinghaus GE, MacDonald RS, Miller DK, Lubahn DE, Weisman GA and Sun GY: Neuroprotective mechanisms of curcumin against cerebral ischemia-induced neuronal apoptosis and behavioral deficits. J Neurosci Res. 82:138–148. 2005. View Article : Google Scholar : PubMed/NCBI | |
|
Lee YR, Kim KM, Jeon BH and Choi S: Extracellularly secreted APE1/Ref-1 triggers apoptosis in triple-negative breast cancer cells via RAGE binding, which is mediated through acetylation. Oncotarget. 6:23383–23398. 2015.PubMed/NCBI | |
|
Muller UR, Dudler T, Schneider T, Crameri R, Fischer H, Skrbic D, Maibach R, Blaser K and Suter M: Type I skin reactivity to native and recombinant phospholipase A2 from honeybee venom is similar. J Allergy Clin Immunol. 96:395–402. 1995. View Article : Google Scholar : PubMed/NCBI | |
|
Tell G, Quadrifoglio F, Tiribelli C and Kelley MR: The many functions of APE1/Ref-1: Not only a DNA repair enzyme. Antioxid Redox Signal. 11:601–620. 2009. View Article : Google Scholar | |
|
Shan JL, He HT, Li MX, Zhu JW, Cheng Y, Hu N, Wang G, Wang D, Yang XQ, He Y, et al: APE1 promotes antioxidant capacity by regulating Nrf-2 function through a redox-dependent mechanism. Free Radic Biol Med. 78:11–22. 2015. View Article : Google Scholar | |
|
Xie J, Zhang L, Li M, Du J, Zhou L, Yang S, Zeng L, Li Z, Wang G and Wang D: Functional analysis of the involvement of apurinic/apyrimidinic endonuclease 1 in the resistance to melphalan in multiple myeloma. BMC Cancer. 14:112014. View Article : Google Scholar : PubMed/NCBI | |
|
Fan YY, Hu WW, Nan F and Chen Z: Postconditioning-induced neuroprotection, mechanisms and applications in cerebral ischemia. Neurochem Int. 107:43–56. 2017. View Article : Google Scholar : PubMed/NCBI | |
|
Matsuda S, Nakagawa Y, Tsuji A, Kitagishi Y, Nakanishi A and Murai T: Implications of PI3K/AKT/PTEN signaling on superoxide dismutases expression and in the pathogenesis of Alzheimer's disease. Diseases. 6:E282018. View Article : Google Scholar : PubMed/NCBI | |
|
Davis SM and Pennypacker KR: Targeting antioxidant enzyme expression as a therapeutic strategy for ischemic stroke. Neurochem Int. 107:23–32. 2017. View Article : Google Scholar : PubMed/NCBI | |
|
Sang Q, Sun D, Chen Z and Zhao W: NGF and PI3K/Akt signaling participate in the ventral motor neuronal protection of curcumin in sciatic nerve injury rat models. Biomed Pharmacother. 103:1146–1153. 2018. View Article : Google Scholar : PubMed/NCBI | |
|
Srivastava P, Dhuriya YK, Kumar V, Srivastava A, Gupta R, Shukla RK, Yadav RS, Dwivedi HN, Pant AB and Khanna VK: PI3K/Akt/GSK3beta induced CREB activation ameliorates arsenic mediated alterations in NMDA receptors and associated signaling in rat hippocampus: Neuroprotective role of curcumin. Neurotoxicology. 67:190–205. 2018. View Article : Google Scholar : PubMed/NCBI | |
|
Zhong W, Qian K, Xiong J, Ma K, Wang A and Zou Y: Curcumin alleviates lipopolysaccharide induced sepsis and liver failure by suppression of oxidative stress-related inflammation via PI3K/AKT and NF-KB related signaling. Biomed Pharmacother. 83:302–313. 2016. View Article : Google Scholar : PubMed/NCBI |