Spandidos Publications Logo
  • About
    • About Spandidos
    • Aims and Scopes
    • Abstracting and Indexing
    • Editorial Policies
    • Reprints and Permissions
    • Job Opportunities
    • Terms and Conditions
    • Contact
  • Journals
    • All Journals
    • Oncology Letters
      • Oncology Letters
      • Information for Authors
      • Editorial Policies
      • Editorial Board
      • Aims and Scope
      • Abstracting and Indexing
      • Bibliographic Information
      • Archive
    • International Journal of Oncology
      • International Journal of Oncology
      • Information for Authors
      • Editorial Policies
      • Editorial Board
      • Aims and Scope
      • Abstracting and Indexing
      • Bibliographic Information
      • Archive
    • Molecular and Clinical Oncology
      • Molecular and Clinical Oncology
      • Information for Authors
      • Editorial Policies
      • Editorial Board
      • Aims and Scope
      • Abstracting and Indexing
      • Bibliographic Information
      • Archive
    • Experimental and Therapeutic Medicine
      • Experimental and Therapeutic Medicine
      • Information for Authors
      • Editorial Policies
      • Editorial Board
      • Aims and Scope
      • Abstracting and Indexing
      • Bibliographic Information
      • Archive
    • International Journal of Molecular Medicine
      • International Journal of Molecular Medicine
      • Information for Authors
      • Editorial Policies
      • Editorial Board
      • Aims and Scope
      • Abstracting and Indexing
      • Bibliographic Information
      • Archive
    • Biomedical Reports
      • Biomedical Reports
      • Information for Authors
      • Editorial Policies
      • Editorial Board
      • Aims and Scope
      • Abstracting and Indexing
      • Bibliographic Information
      • Archive
    • Oncology Reports
      • Oncology Reports
      • Information for Authors
      • Editorial Policies
      • Editorial Board
      • Aims and Scope
      • Abstracting and Indexing
      • Bibliographic Information
      • Archive
    • Molecular Medicine Reports
      • Molecular Medicine Reports
      • Information for Authors
      • Editorial Policies
      • Editorial Board
      • Aims and Scope
      • Abstracting and Indexing
      • Bibliographic Information
      • Archive
    • World Academy of Sciences Journal
      • World Academy of Sciences Journal
      • Information for Authors
      • Editorial Policies
      • Editorial Board
      • Aims and Scope
      • Abstracting and Indexing
      • Bibliographic Information
      • Archive
    • International Journal of Functional Nutrition
      • International Journal of Functional Nutrition
      • Information for Authors
      • Editorial Policies
      • Editorial Board
      • Aims and Scope
      • Abstracting and Indexing
      • Bibliographic Information
      • Archive
    • International Journal of Epigenetics
      • International Journal of Epigenetics
      • Information for Authors
      • Editorial Policies
      • Editorial Board
      • Aims and Scope
      • Abstracting and Indexing
      • Bibliographic Information
      • Archive
    • Medicine International
      • Medicine International
      • Information for Authors
      • Editorial Policies
      • Editorial Board
      • Aims and Scope
      • Abstracting and Indexing
      • Bibliographic Information
      • Archive
  • Articles
  • Information
    • Information for Authors
    • Information for Reviewers
    • Information for Librarians
    • Information for Advertisers
    • Conferences
  • Language Editing
Spandidos Publications Logo
  • About
    • About Spandidos
    • Aims and Scopes
    • Abstracting and Indexing
    • Editorial Policies
    • Reprints and Permissions
    • Job Opportunities
    • Terms and Conditions
    • Contact
  • Journals
    • All Journals
    • Biomedical Reports
      • Information for Authors
      • Editorial Policies
      • Editorial Board
      • Aims and Scope
      • Abstracting and Indexing
      • Bibliographic Information
      • Archive
    • Experimental and Therapeutic Medicine
      • Information for Authors
      • Editorial Policies
      • Editorial Board
      • Aims and Scope
      • Abstracting and Indexing
      • Bibliographic Information
      • Archive
    • International Journal of Epigenetics
      • Information for Authors
      • Editorial Policies
      • Editorial Board
      • Aims and Scope
      • Abstracting and Indexing
      • Bibliographic Information
      • Archive
    • International Journal of Functional Nutrition
      • Information for Authors
      • Editorial Policies
      • Editorial Board
      • Aims and Scope
      • Abstracting and Indexing
      • Bibliographic Information
      • Archive
    • International Journal of Molecular Medicine
      • Information for Authors
      • Editorial Policies
      • Editorial Board
      • Aims and Scope
      • Abstracting and Indexing
      • Bibliographic Information
      • Archive
    • International Journal of Oncology
      • Information for Authors
      • Editorial Policies
      • Editorial Board
      • Aims and Scope
      • Abstracting and Indexing
      • Bibliographic Information
      • Archive
    • Medicine International
      • Information for Authors
      • Editorial Policies
      • Editorial Board
      • Aims and Scope
      • Abstracting and Indexing
      • Bibliographic Information
      • Archive
    • Molecular and Clinical Oncology
      • Information for Authors
      • Editorial Policies
      • Editorial Board
      • Aims and Scope
      • Abstracting and Indexing
      • Bibliographic Information
      • Archive
    • Molecular Medicine Reports
      • Information for Authors
      • Editorial Policies
      • Editorial Board
      • Aims and Scope
      • Abstracting and Indexing
      • Bibliographic Information
      • Archive
    • Oncology Letters
      • Information for Authors
      • Editorial Policies
      • Editorial Board
      • Aims and Scope
      • Abstracting and Indexing
      • Bibliographic Information
      • Archive
    • Oncology Reports
      • Information for Authors
      • Editorial Policies
      • Editorial Board
      • Aims and Scope
      • Abstracting and Indexing
      • Bibliographic Information
      • Archive
    • World Academy of Sciences Journal
      • Information for Authors
      • Editorial Policies
      • Editorial Board
      • Aims and Scope
      • Abstracting and Indexing
      • Bibliographic Information
      • Archive
  • Articles
  • Information
    • For Authors
    • For Reviewers
    • For Librarians
    • For Advertisers
    • Conferences
  • Language Editing
Login Register Submit
  • This site uses cookies
  • You can change your cookie settings at any time by following the instructions in our Cookie Policy. To find out more, you may read our Privacy Policy.

    I agree
Search articles by DOI, keyword, author or affiliation
Search
Advanced Search
presentation
International Journal of Molecular Medicine
Join Editorial Board Propose a Special Issue
Print ISSN: 1107-3756 Online ISSN: 1791-244X
Journal Cover
May-2020 Volume 45 Issue 5

Full Size Image

Sign up for eToc alerts
Recommend to Library

Journals

International Journal of Molecular Medicine

International Journal of Molecular Medicine

International Journal of Molecular Medicine is an international journal devoted to molecular mechanisms of human disease.

International Journal of Oncology

International Journal of Oncology

International Journal of Oncology is an international journal devoted to oncology research and cancer treatment.

Molecular Medicine Reports

Molecular Medicine Reports

Covers molecular medicine topics such as pharmacology, pathology, genetics, neuroscience, infectious diseases, molecular cardiology, and molecular surgery.

Oncology Reports

Oncology Reports

Oncology Reports is an international journal devoted to fundamental and applied research in Oncology.

Experimental and Therapeutic Medicine

Experimental and Therapeutic Medicine

Experimental and Therapeutic Medicine is an international journal devoted to laboratory and clinical medicine.

Oncology Letters

Oncology Letters

Oncology Letters is an international journal devoted to Experimental and Clinical Oncology.

Biomedical Reports

Biomedical Reports

Explores a wide range of biological and medical fields, including pharmacology, genetics, microbiology, neuroscience, and molecular cardiology.

Molecular and Clinical Oncology

Molecular and Clinical Oncology

International journal addressing all aspects of oncology research, from tumorigenesis and oncogenes to chemotherapy and metastasis.

World Academy of Sciences Journal

World Academy of Sciences Journal

Multidisciplinary open-access journal spanning biochemistry, genetics, neuroscience, environmental health, and synthetic biology.

International Journal of Functional Nutrition

International Journal of Functional Nutrition

Open-access journal combining biochemistry, pharmacology, immunology, and genetics to advance health through functional nutrition.

International Journal of Epigenetics

International Journal of Epigenetics

Publishes open-access research on using epigenetics to advance understanding and treatment of human disease.

Medicine International

Medicine International

An International Open Access Journal Devoted to General Medicine.

Journal Cover
May-2020 Volume 45 Issue 5

Full Size Image

Sign up for eToc alerts
Recommend to Library

  • Article
  • Citations
    • Cite This Article
    • Download Citation
    • Create Citation Alert
    • Remove Citation Alert
    • Cited By
  • Similar Articles
    • Related Articles (in Spandidos Publications)
    • Similar Articles (Google Scholar)
    • Similar Articles (PubMed)
  • Download PDF
  • Download XML
  • View XML
Article Open Access

Luteolin attenuates sepsis‑induced myocardial injury by enhancing autophagy in mice

  • Authors:
    • Bin Wu
    • Haixu Song
    • Miaomiao Fan
    • Fei You
    • Liang Zhang
    • Jian Luo
    • Junzhi Li
    • Lingpeng Wang
    • Congye Li
    • Ming Yuan
  • View Affiliations / Copyright

    Affiliations: Department of Cardiology, Xijing Hospital, Fourth Military Medical University, Xi'an, Shaanxi 710032, P.R. China, Department of Cardiology, Xi'an Central Hospital, Xi'an, Shaanxi 710004, P.R. China, Department of Internal Medicine (VIP), First Affiliated Hospital, Xinjiang Medical University, Urumqi, Xinjiang 830000, P.R. China, Department of Pathology, First Affiliated Hospital, Xinjiang Medical University, Urumqi, Xinjiang 830000, P.R. China, Department of Cardiology, First Affiliated Hospital, Xinjiang Medical University, Urumqi, Xinjiang 830000, P.R. China
    Copyright: © Wu et al. This is an open access article distributed under the terms of Creative Commons Attribution License.
  • Pages: 1477-1487
    |
    Published online on: March 11, 2020
       https://doi.org/10.3892/ijmm.2020.4536
  • Expand metrics +
Metrics: Total Views: 0 (Spandidos Publications: | PMC Statistics: )
Metrics: Total PDF Downloads: 0 (Spandidos Publications: | PMC Statistics: )
Cited By (CrossRef): 0 citations Loading Articles...

This article is mentioned in:



Abstract

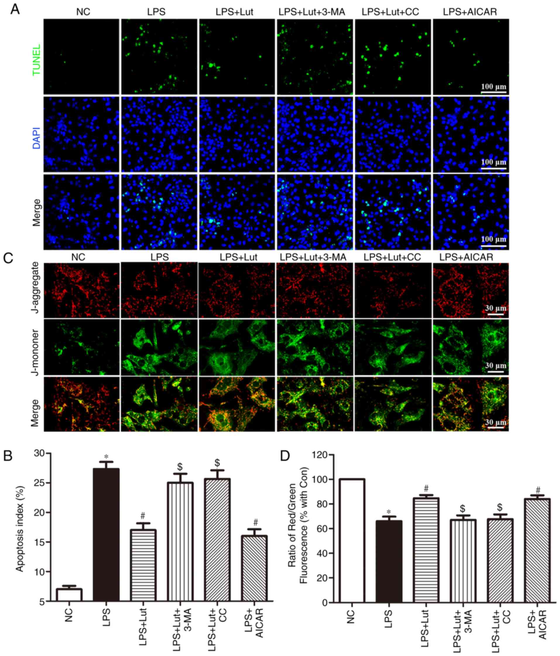
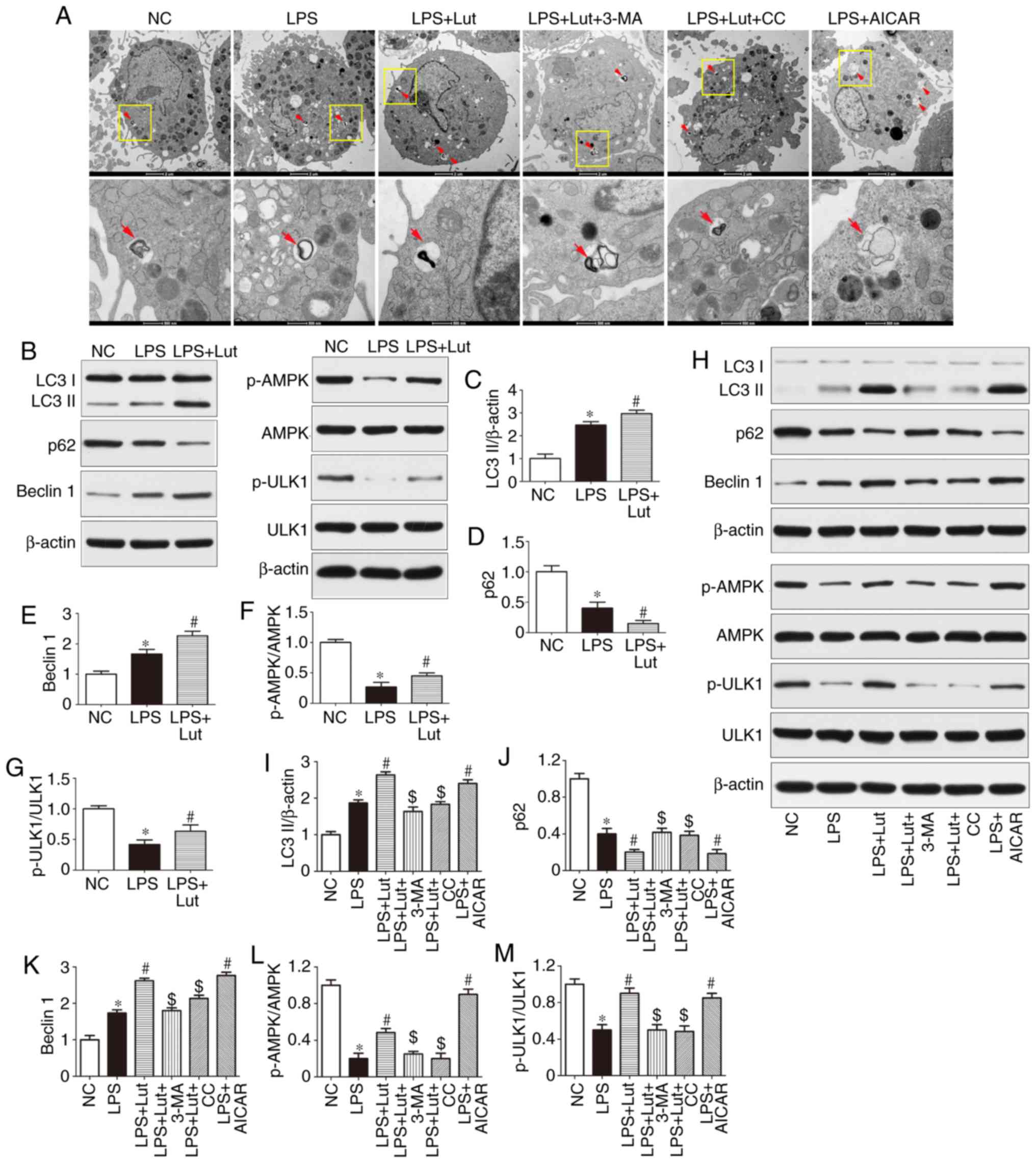
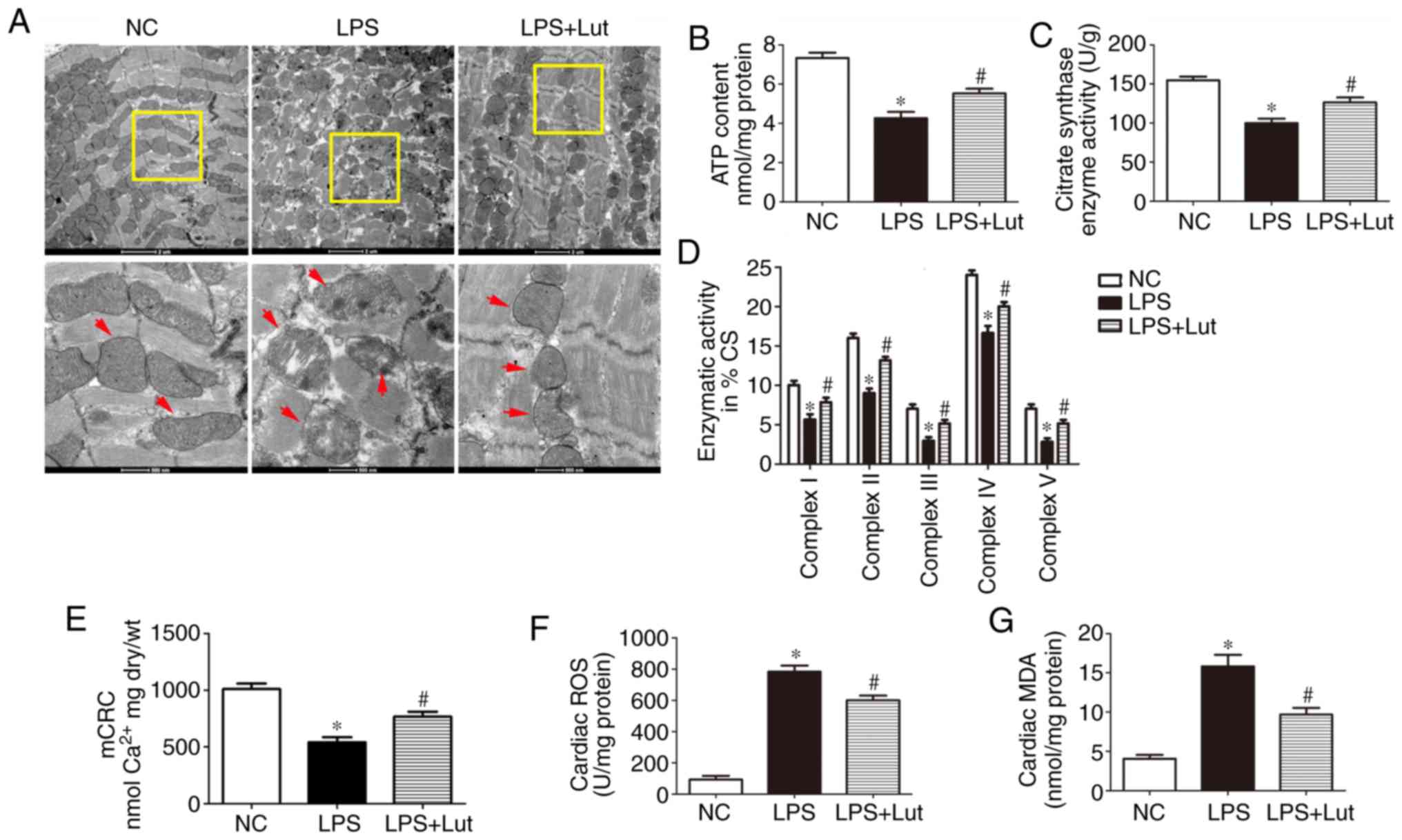
Sepsis‑induced cardiomyopathy (SIC) is a complication of severe sepsis and septic shock characterized by an invertible myocardial depression. This study sought to explore the potential effects and mechanism of luteolin, a flavonoid polyphenolic compound, in lipopolysaccharide (LPS)‑induced myocardial injury. Experimental mice were randomly allocated into 3 groups (25 mice in each group): The control group (NC), the LPS group (LPS) and the LPS + luteolin group (LPS + Lut). Before the SIC model was induced, luteolin was dissolved in DMSO and injected intraperitoneally for 10 days into LPS + Lut group mice. NC group and LPS group mice received an equal volume of DMSO for 10 days. On day 11, the animal model of sepsis‑induced cardiac dysfunction was induced by intraperitoneal injection of LPS. A total of 12 h after LPS injection, measurements and comparisons were made among the groups. Luteolin administration improved cardiac function, attenuated the inflammatory response, alleviated mitochondrial injury, decreased oxidative stress, inhibited cardiac apoptosis and enhanced autophagy. In addition, luteolin significantly decreased the phosphorylation of AMP‑activated protein kinase (AMPK) in septic heart tissue. The protective effect of luteolin was abolished by 3‑methyladenine (an autophagy inhibitor) and dorsomorphin (compound C, an AMPK inhibitor), as evidenced by decreased autophagic activity, destabilized mitochondrial membrane potential and increased apoptosis in LPS‑treated cardiomyocytes, but was mimicked by 5‑aminoimidazole‑4‑carboxamide ribonucleotide (an AMPK activator), suggesting that luteolin attenuates LPS‑induced myocardial injury by increasing autophagy through AMPK activation. Luteolin may be a promising therapeutic agent for treating SIC.
View Figures

Figure 1

Figure 2

Figure 3

Figure 4

Figure 5

Figure 6

View References

1 

Singer M, Deutschman CS, Seymour CW, Shankar-Hari M, Annane D, Bauer M, Bellomo R, Bernard GR, Chiche JD, Coopersmith CM, et al: The third international consensus definitions for sepsis and septic shock (Sepsis-3). JAMA. 315:801–810. 2016. View Article : Google Scholar : PubMed/NCBI

2 

Mayr FB, Yende S and Angus DC: Epidemiology of severe sepsis. Virulence. 5:4–11. 2014. View Article : Google Scholar :

3 

Plevin R and Callcut R: Update in sepsis guidelines: What is really new? Trauma Surg Acute Care Open. 2:e0000882017. View Article : Google Scholar

4 

Cheng B, Hoeft AH, Book M, Shu Q and Pastores SM: Sepsis: Pathogenesis, biomarkers, and treatment. Biomed Res Int. 2015:846935. 2015. View Article : Google Scholar

5 

Maloney PJ: Sepsis and septic shock. Emerg Med Clin North Am. 31:583–600. 2013. View Article : Google Scholar : PubMed/NCBI

6 

Adhikari NK, Fowler RA, Bhagwanjee S and Rubenfeld GD: Critical care and the global burden of critical illness in adults. Lancet. 376:1339–1346. 2010. View Article : Google Scholar : PubMed/NCBI

7 

Kakihana Y, Ito T, Nakahara M, Yamaguchi K and Yasuda T: Sepsis-induced myocardial dysfunction: Pathophysiology and management. J Intensive Care. 4:222016. View Article : Google Scholar : PubMed/NCBI

8 

Liu YC, Yu MM, Shou ST and Chai YF: Sepsis-induced cardiomyopathy: mechanisms and treatments. Front Immunol. 8:10212017. View Article : Google Scholar : PubMed/NCBI

9 

Ho J, Yu J, Wong SH, Zhang L, Liu X, Wong WT, Leung CC, Choi G, Wang MH, Gin T, et al: Autophagy in sepsis: Degradation into exhaustion. Autophagy. 12:1073–1082. 2016. View Article : Google Scholar : PubMed/NCBI

10 

Luo Y, Shang P and Li D: Luteolin: A flavonoid that has multiple cardio-protective effects and its molecular mechanisms. Front Pharmacol. 8:6922017. View Article : Google Scholar : PubMed/NCBI

11 

Lopez-Lazaro M: Distribution and biological activities of the flavonoid luteolin. Mini Rev Med Chem. 9:31–59. 2009. View Article : Google Scholar : PubMed/NCBI

12 

Seelinger G, Merfort I and Schempp CM: Anti-oxidant, anti-inflammatory and anti-allergic activities of luteolin. Planta Med. 74:1667–1677. 2008. View Article : Google Scholar : PubMed/NCBI

13 

Xu T, Li D and Jiang D: Targeting cell signaling and apoptotic pathways by luteolin: Cardioprotective role in rat cardiomyocytes following ischemia/reperfusion. Nutrients. 4:2008–2019. 2012. View Article : Google Scholar : PubMed/NCBI

14 

Qi L, Pan H, Li D, Fang F, Chen D and Sun H: Luteolin improves contractile function and attenuates apoptosis following ischemia-reperfusion in adult rat cardiomyocytes. Eur J Pharmacol. 668:201–207. 2011. View Article : Google Scholar : PubMed/NCBI

15 

Abu-Elsaad N and El-Karef A: The falconoid luteolin mitigates the myocardial inflammatory response induced by high-carbohydrate/ high-fat diet in wistar rats. Inflammation. 41:221–231. 2018. View Article : Google Scholar

16 

Nakayama A, Morita H, Nakao T, Yamaguchi T, Sumida T, Ikeda Y, Kumagai H, Motozawa Y, Takahashi T, Imaizumi A, et al: A food-derived flavonoid luteolin protects against angiotensin II-induced cardiac remodeling. PLoS One. 10:e01371062015. View Article : Google Scholar : PubMed/NCBI

17 

Parzych KR and Klionsky DJ: An overview of autophagy: Morphology, mechanism, and regulation. Antioxid Redox Signal. 20:460–473. 2014. View Article : Google Scholar :

18 

Mialet-Perez J and Vindis C: Autophagy in health and disease: Focus on the cardiovascular system. Essays Biochem. 61:721–732. 2017. View Article : Google Scholar : PubMed/NCBI

19 

Morel E, Mehrpour M, Botti J, Dupont N, Hamai A, Nascimbeni AC and Codogno P: Autophagy: A druggable process. Annu Rev Pharmacol Toxicol. 57:375–398. 2017. View Article : Google Scholar : PubMed/NCBI

20 

Takahashi W, Watanabe E, Fujimura L, Watanabe-Takano H, Yoshidome H, Swanson PE, Tokuhisa T, Oda S and Hatano M: Kinetics and protective role of autophagy in a mouse cecal ligation and puncture-induced sepsis. Crit Care. 17:R1602013. View Article : Google Scholar : PubMed/NCBI

21 

Ren C, Zhang H, Wu TT and Yao YM: Autophagy: A potential therapeutic target for reversing sepsis-induced immunosuppression. Front Immunol. 8:18322017. View Article : Google Scholar

22 

Kim J, Kundu M, Viollet B and Guan KL: AMPK and mTOR regulate autophagy through direct phosphorylation of Ulk1. Nat Cell Biol. 13:132–141. 2011. View Article : Google Scholar : PubMed/NCBI

23 

Escobar DA, Botero-Quintero AM, Kautza BC, Luciano J, Loughran P, Darwiche S, Rosengart MR, Zuckerbraun BS and Gomez H: Adenosine monophosphate-activated protein kinase activation protects against sepsis-induced organ injury and inflammation. J Surg Res. 194:262–272. 2015. View Article : Google Scholar

24 

Li P, Chen XR, Xu F, Liu C, Li C, Liu H, Wang H, Sun W, Sheng YH and Kong XQ: Alamandine attenuates sepsis-associated cardiac dysfunction via inhibiting MAPKs signaling pathways. Life Sci. 206:106–116. 2018. View Article : Google Scholar : PubMed/NCBI

25 

Hu J, Man W, Shen M, Zhang M, Lin J, Wang T, Duan Y, Li C, Zhang R, Gao E, et al: Luteolin alleviates post-infarction cardiac dysfunction by up-regulating autophagy through Mst1 inhibition. J Cell Mol Med. 20:147–156. 2016. View Article : Google Scholar

26 

Wu B, Lin J, Luo J, Han D, Fan M, Guo T, Tao L, Yuan M and Yi F: Dihydromyricetin protects against diabetic cardiomyopathy in streptozotocin-induced diabetic mice. Biomed Res Int. 2017:3764370. 2017.

27 

Zhang M, Wang C, Hu J, Lin J, Zhao Z, Shen M, Gao H, Li N, Liu M, Zheng P, et al: Notch3/Akt signaling contributes to OSM-induced protection against cardiac ischemia/reperfusion injury. Apoptosis. 20:1150–1163. 2015. View Article : Google Scholar : PubMed/NCBI

28 

Oyagbemi AA, Omobowale TO, Ola-Davies OE, Asenuga ER, Ajibade TO, Adejumobi OA, Afolabi JM, Ogunpolu BS, Falayi OO, Saba AB, et al: Luteolin-mediated Kim-1/NF-kB/Nrf2 signaling pathways protects sodium fluoride-induced hypertension and cardiovascular complications. Biofactors. 44:518–531. 2018. View Article : Google Scholar : PubMed/NCBI

29 

Baiyun R, Li S, Liu B, Lu J, Lv Y, Xu J, Wu J, Li J, Lv Z and Zhang Z: Luteolin-mediated PI3K/AKT/Nrf2 signaling pathway ameliorates inorganic mercury-induced cardiac injury. Ecotoxicol Environ Saf. 161:655–661. 2018. View Article : Google Scholar : PubMed/NCBI

30 

Parker MM, Shelhamer JH, Bacharach SL, Green MV, Natanson C, Frederick TM, Damske BA and Parrillo JE: Profound but reversible myocardial depression in patients with septic shock. Ann Intern Med. 100:483–490. 1984. View Article : Google Scholar : PubMed/NCBI

31 

Sato R and Nasu M: A review of sepsis-induced cardiomyopathy. J Intensive Care. 3:482015. View Article : Google Scholar : PubMed/NCBI

32 

Sagy M, Al-Qaqaa Y and Kim P: Definitions and pathophysiology of sepsis. Curr Probl Pediatr Adolesc Health Care. 43:260–263. 2013. View Article : Google Scholar : PubMed/NCBI

33 

Chousterman BG, Swirski FK and Weber GF: Cytokine storm and sepsis disease pathogenesis. Semin Immunopathol. 39:517–528. 2017. View Article : Google Scholar : PubMed/NCBI

34 

Antonucci E, Fiaccadori E, Donadello K, Taccone FS, Franchi F and Scolletta S: Myocardial depression in sepsis: From pathogenesis to clinical manifestations and treatment. J Crit Care. 29:500–511. 2014. View Article : Google Scholar : PubMed/NCBI

35 

Pathan N, Franklin JL, Eleftherohorinou H, Wright VJ, Hemingway CA, Waddell SJ, Griffiths M, Dennis JL, Relman DA, Harding SE and Levin M: Myocardial depressant effects of interleukin 6 in meningococcal sepsis are regulated by p38 mitogen-activated protein kinase. Crit Care Med. 39:1692–1711. 2011. View Article : Google Scholar : PubMed/NCBI

36 

Vincent JL, Bakker J, Marecaux G, Schandene L, Kahn RJ and Dupont E: Administration of anti-TNF antibody improves left ventricular function in septic shock patients. Results of a pilot study. Chest. 101:810–815. 1992. View Article : Google Scholar : PubMed/NCBI

37 

Brealey D and Singer M: Mitochondrial dysfunction in sepsis. Curr Infect Dis Rep. 5:365–371. 2003. View Article : Google Scholar : PubMed/NCBI

38 

Unuma K, Aki T, Funakoshi T, Hashimoto K and Uemura K: Extrusion of mitochondrial contents from lipopolysaccharide-stimulated cells: Involvement of autophagy. Autophagy. 11:1520–1536. 2015. View Article : Google Scholar : PubMed/NCBI

39 

Duran-Bedolla J, Montes de Oca-Sandoval MA, Saldana-Navor V, Villalobos-Silva JA, Rodriguez MC and Rivas-Arancibia S: Sepsis, mitochondrial failure and multiple organ dysfunction. Clin Invest Med Med. 37:E58–E69. 2014. View Article : Google Scholar

40 

Garrabou G, Moren C, Lopez S, Tobias E, Cardellach F, Miro O and Casademont J: The effects of sepsis on mitochondria. J Infect Dis. 205:392–400. 2012. View Article : Google Scholar

41 

Neviere R, Fauvel H, Chopin C, Formstecher P and Marchetti P: Caspase inhibition prevents cardiac dysfunction and heart apoptosis in a rat model of sepsis. Am J Respir Crit Care Med. 163:218–225. 2001. View Article : Google Scholar : PubMed/NCBI

42 

Terman A and Brunk UT: Autophagy in cardiac myocyte homeostasis, aging, and pathology. Cardiovasc Res. 68:355–365. 2005. View Article : Google Scholar : PubMed/NCBI

43 

Gustafsson AB and Gottlieb RA: Eat your heart out: Role of autophagy in myocardial ischemia/reperfusion. Autophagy. 4:416–421. 2008. View Article : Google Scholar : PubMed/NCBI

44 

Hsieh CH, Pai PY, Hsueh HW, Yuan SS and Hsieh YC: Complete induction of autophagy is essential for cardioprotection in sepsis. Ann Surg. 253:1190–1200. 2011. View Article : Google Scholar : PubMed/NCBI

45 

Zhao X, Qi H, Zhou J, Xu S and Gao Y: P27 protects cardiomyocytes from sepsis via activation of autophagy and inhibition of apoptosis. Med Sci Monit. 24:8565–8576. 2018. View Article : Google Scholar : PubMed/NCBI

46 

Zhang BC, Zhang CW, Wang C, Pan DF, Xu TD and Li DY: Luteolin attenuates foam cell formation and apoptosis in Ox-LDL-stimulated macrophages by enhancing autophagy. Cell Physiol Biochem. 39:2065–2076. 2016. View Article : Google Scholar : PubMed/NCBI

47 

Cao Z, Zhang H, Cai X, Fang W, Chai D, Wen Y, Chen H, Chu F and Zhang Y: Luteolin promotes cell apoptosis by inducing autophagy in hepatocellular carcinoma. Cell Physiol Biochem. 43:1803–1812. 2017. View Article : Google Scholar : PubMed/NCBI

48 

Carling D: AMPK signalling in health and disease. Curr Opin Cell Biol. 45:31–37. 2017. View Article : Google Scholar : PubMed/NCBI

49 

Garcia D and Shaw RJ: AMPK: Mechanisms of cellular energy sensing and restoration of metabolic balance. Mol Cell. 66:789–800. 2017. View Article : Google Scholar : PubMed/NCBI

50 

Khan SH and Kumar R: Role of an intrinsically disordered conformation in AMPK-mediated phosphorylation of ULK1 and regulation of autophagy. Mol Biosyst. 8:91–96. 2012. View Article : Google Scholar

51 

Kurumbail RG and Calabrese MF: Structure and regulation of AMPK. Exp Suppl. 107:3–22. 2016.PubMed/NCBI

52 

Ou HC, Pandey S, Hung MY, Huang SH, Hsu PT, Day CH, Pai P, Viswanadha VP, Kuo WW and Huang CY: Luteolin: A natural flavonoid enhances the survival of HUVECs against oxidative stress by modulating AMPK/PKC pathway. Am J Chin Med. 47:541–557. 2019. View Article : Google Scholar : PubMed/NCBI

53 

Li J, Dong JZ, Ren YL, Zhu JJ, Cao JN, Zhang J and Pan LL: Luteolin decreases atherosclerosis in LDL receptor-deficient mice via a mechanism including decreasing AMPK-SIRT1 signaling in macrophages. Exp Ther Med. 16:2593–2599. 2018.PubMed/NCBI

54 

Zhang L, Han YJ, Zhang X, Wang X, Bao B, Qu W and Liu J: Luteolin reduces obesity-associated insulin resistance in mice by activating AMPKα1 signalling in adipose tissue macrophages. Diabetologia. 59:2219–2228. 2016. View Article : Google Scholar : PubMed/NCBI

Related Articles

  • Abstract
  • View
  • Download
  • Twitter
Copy and paste a formatted citation
Spandidos Publications style
Wu B, Song H, Fan M, You F, Zhang L, Luo J, Li J, Wang L, Li C, Yuan M, Yuan M, et al: Luteolin attenuates sepsis‑induced myocardial injury by enhancing autophagy in mice. Int J Mol Med 45: 1477-1487, 2020.
APA
Wu, B., Song, H., Fan, M., You, F., Zhang, L., Luo, J. ... Yuan, M. (2020). Luteolin attenuates sepsis‑induced myocardial injury by enhancing autophagy in mice. International Journal of Molecular Medicine, 45, 1477-1487. https://doi.org/10.3892/ijmm.2020.4536
MLA
Wu, B., Song, H., Fan, M., You, F., Zhang, L., Luo, J., Li, J., Wang, L., Li, C., Yuan, M."Luteolin attenuates sepsis‑induced myocardial injury by enhancing autophagy in mice". International Journal of Molecular Medicine 45.5 (2020): 1477-1487.
Chicago
Wu, B., Song, H., Fan, M., You, F., Zhang, L., Luo, J., Li, J., Wang, L., Li, C., Yuan, M."Luteolin attenuates sepsis‑induced myocardial injury by enhancing autophagy in mice". International Journal of Molecular Medicine 45, no. 5 (2020): 1477-1487. https://doi.org/10.3892/ijmm.2020.4536
Copy and paste a formatted citation
x
Spandidos Publications style
Wu B, Song H, Fan M, You F, Zhang L, Luo J, Li J, Wang L, Li C, Yuan M, Yuan M, et al: Luteolin attenuates sepsis‑induced myocardial injury by enhancing autophagy in mice. Int J Mol Med 45: 1477-1487, 2020.
APA
Wu, B., Song, H., Fan, M., You, F., Zhang, L., Luo, J. ... Yuan, M. (2020). Luteolin attenuates sepsis‑induced myocardial injury by enhancing autophagy in mice. International Journal of Molecular Medicine, 45, 1477-1487. https://doi.org/10.3892/ijmm.2020.4536
MLA
Wu, B., Song, H., Fan, M., You, F., Zhang, L., Luo, J., Li, J., Wang, L., Li, C., Yuan, M."Luteolin attenuates sepsis‑induced myocardial injury by enhancing autophagy in mice". International Journal of Molecular Medicine 45.5 (2020): 1477-1487.
Chicago
Wu, B., Song, H., Fan, M., You, F., Zhang, L., Luo, J., Li, J., Wang, L., Li, C., Yuan, M."Luteolin attenuates sepsis‑induced myocardial injury by enhancing autophagy in mice". International Journal of Molecular Medicine 45, no. 5 (2020): 1477-1487. https://doi.org/10.3892/ijmm.2020.4536
Follow us
  • Twitter
  • LinkedIn
  • Facebook
About
  • Spandidos Publications
  • Careers
  • Cookie Policy
  • Privacy Policy
How can we help?
  • Help
  • Live Chat
  • Contact
  • Email to our Support Team