Spandidos Publications Logo
  • About
    • About Spandidos
    • Aims and Scopes
    • Abstracting and Indexing
    • Editorial Policies
    • Reprints and Permissions
    • Job Opportunities
    • Terms and Conditions
    • Contact
  • Journals
    • All Journals
    • Oncology Letters
      • Oncology Letters
      • Information for Authors
      • Editorial Policies
      • Editorial Board
      • Aims and Scope
      • Abstracting and Indexing
      • Bibliographic Information
      • Archive
    • International Journal of Oncology
      • International Journal of Oncology
      • Information for Authors
      • Editorial Policies
      • Editorial Board
      • Aims and Scope
      • Abstracting and Indexing
      • Bibliographic Information
      • Archive
    • Molecular and Clinical Oncology
      • Molecular and Clinical Oncology
      • Information for Authors
      • Editorial Policies
      • Editorial Board
      • Aims and Scope
      • Abstracting and Indexing
      • Bibliographic Information
      • Archive
    • Experimental and Therapeutic Medicine
      • Experimental and Therapeutic Medicine
      • Information for Authors
      • Editorial Policies
      • Editorial Board
      • Aims and Scope
      • Abstracting and Indexing
      • Bibliographic Information
      • Archive
    • International Journal of Molecular Medicine
      • International Journal of Molecular Medicine
      • Information for Authors
      • Editorial Policies
      • Editorial Board
      • Aims and Scope
      • Abstracting and Indexing
      • Bibliographic Information
      • Archive
    • Biomedical Reports
      • Biomedical Reports
      • Information for Authors
      • Editorial Policies
      • Editorial Board
      • Aims and Scope
      • Abstracting and Indexing
      • Bibliographic Information
      • Archive
    • Oncology Reports
      • Oncology Reports
      • Information for Authors
      • Editorial Policies
      • Editorial Board
      • Aims and Scope
      • Abstracting and Indexing
      • Bibliographic Information
      • Archive
    • Molecular Medicine Reports
      • Molecular Medicine Reports
      • Information for Authors
      • Editorial Policies
      • Editorial Board
      • Aims and Scope
      • Abstracting and Indexing
      • Bibliographic Information
      • Archive
    • World Academy of Sciences Journal
      • World Academy of Sciences Journal
      • Information for Authors
      • Editorial Policies
      • Editorial Board
      • Aims and Scope
      • Abstracting and Indexing
      • Bibliographic Information
      • Archive
    • International Journal of Functional Nutrition
      • International Journal of Functional Nutrition
      • Information for Authors
      • Editorial Policies
      • Editorial Board
      • Aims and Scope
      • Abstracting and Indexing
      • Bibliographic Information
      • Archive
    • International Journal of Epigenetics
      • International Journal of Epigenetics
      • Information for Authors
      • Editorial Policies
      • Editorial Board
      • Aims and Scope
      • Abstracting and Indexing
      • Bibliographic Information
      • Archive
    • Medicine International
      • Medicine International
      • Information for Authors
      • Editorial Policies
      • Editorial Board
      • Aims and Scope
      • Abstracting and Indexing
      • Bibliographic Information
      • Archive
  • Articles
  • Information
    • Information for Authors
    • Information for Reviewers
    • Information for Librarians
    • Information for Advertisers
    • Conferences
  • Language Editing
Spandidos Publications Logo
  • About
    • About Spandidos
    • Aims and Scopes
    • Abstracting and Indexing
    • Editorial Policies
    • Reprints and Permissions
    • Job Opportunities
    • Terms and Conditions
    • Contact
  • Journals
    • All Journals
    • Biomedical Reports
      • Information for Authors
      • Editorial Policies
      • Editorial Board
      • Aims and Scope
      • Abstracting and Indexing
      • Bibliographic Information
      • Archive
    • Experimental and Therapeutic Medicine
      • Information for Authors
      • Editorial Policies
      • Editorial Board
      • Aims and Scope
      • Abstracting and Indexing
      • Bibliographic Information
      • Archive
    • International Journal of Epigenetics
      • Information for Authors
      • Editorial Policies
      • Editorial Board
      • Aims and Scope
      • Abstracting and Indexing
      • Bibliographic Information
      • Archive
    • International Journal of Functional Nutrition
      • Information for Authors
      • Editorial Policies
      • Editorial Board
      • Aims and Scope
      • Abstracting and Indexing
      • Bibliographic Information
      • Archive
    • International Journal of Molecular Medicine
      • Information for Authors
      • Editorial Policies
      • Editorial Board
      • Aims and Scope
      • Abstracting and Indexing
      • Bibliographic Information
      • Archive
    • International Journal of Oncology
      • Information for Authors
      • Editorial Policies
      • Editorial Board
      • Aims and Scope
      • Abstracting and Indexing
      • Bibliographic Information
      • Archive
    • Medicine International
      • Information for Authors
      • Editorial Policies
      • Editorial Board
      • Aims and Scope
      • Abstracting and Indexing
      • Bibliographic Information
      • Archive
    • Molecular and Clinical Oncology
      • Information for Authors
      • Editorial Policies
      • Editorial Board
      • Aims and Scope
      • Abstracting and Indexing
      • Bibliographic Information
      • Archive
    • Molecular Medicine Reports
      • Information for Authors
      • Editorial Policies
      • Editorial Board
      • Aims and Scope
      • Abstracting and Indexing
      • Bibliographic Information
      • Archive
    • Oncology Letters
      • Information for Authors
      • Editorial Policies
      • Editorial Board
      • Aims and Scope
      • Abstracting and Indexing
      • Bibliographic Information
      • Archive
    • Oncology Reports
      • Information for Authors
      • Editorial Policies
      • Editorial Board
      • Aims and Scope
      • Abstracting and Indexing
      • Bibliographic Information
      • Archive
    • World Academy of Sciences Journal
      • Information for Authors
      • Editorial Policies
      • Editorial Board
      • Aims and Scope
      • Abstracting and Indexing
      • Bibliographic Information
      • Archive
  • Articles
  • Information
    • For Authors
    • For Reviewers
    • For Librarians
    • For Advertisers
    • Conferences
  • Language Editing
Login Register Submit
  • This site uses cookies
  • You can change your cookie settings at any time by following the instructions in our Cookie Policy. To find out more, you may read our Privacy Policy.

    I agree
Search articles by DOI, keyword, author or affiliation
Search
Advanced Search
presentation
International Journal of Molecular Medicine
Join Editorial Board Propose a Special Issue
Print ISSN: 1107-3756 Online ISSN: 1791-244X
Journal Cover
July-2020 Volume 46 Issue 1

Full Size Image

Sign up for eToc alerts
Recommend to Library

Journals

International Journal of Molecular Medicine

International Journal of Molecular Medicine

International Journal of Molecular Medicine is an international journal devoted to molecular mechanisms of human disease.

International Journal of Oncology

International Journal of Oncology

International Journal of Oncology is an international journal devoted to oncology research and cancer treatment.

Molecular Medicine Reports

Molecular Medicine Reports

Covers molecular medicine topics such as pharmacology, pathology, genetics, neuroscience, infectious diseases, molecular cardiology, and molecular surgery.

Oncology Reports

Oncology Reports

Oncology Reports is an international journal devoted to fundamental and applied research in Oncology.

Experimental and Therapeutic Medicine

Experimental and Therapeutic Medicine

Experimental and Therapeutic Medicine is an international journal devoted to laboratory and clinical medicine.

Oncology Letters

Oncology Letters

Oncology Letters is an international journal devoted to Experimental and Clinical Oncology.

Biomedical Reports

Biomedical Reports

Explores a wide range of biological and medical fields, including pharmacology, genetics, microbiology, neuroscience, and molecular cardiology.

Molecular and Clinical Oncology

Molecular and Clinical Oncology

International journal addressing all aspects of oncology research, from tumorigenesis and oncogenes to chemotherapy and metastasis.

World Academy of Sciences Journal

World Academy of Sciences Journal

Multidisciplinary open-access journal spanning biochemistry, genetics, neuroscience, environmental health, and synthetic biology.

International Journal of Functional Nutrition

International Journal of Functional Nutrition

Open-access journal combining biochemistry, pharmacology, immunology, and genetics to advance health through functional nutrition.

International Journal of Epigenetics

International Journal of Epigenetics

Publishes open-access research on using epigenetics to advance understanding and treatment of human disease.

Medicine International

Medicine International

An International Open Access Journal Devoted to General Medicine.

Journal Cover
July-2020 Volume 46 Issue 1

Full Size Image

Sign up for eToc alerts
Recommend to Library

  • Article
  • Citations
    • Cite This Article
    • Download Citation
    • Create Citation Alert
    • Remove Citation Alert
    • Cited By
  • Similar Articles
    • Related Articles (in Spandidos Publications)
    • Similar Articles (Google Scholar)
    • Similar Articles (PubMed)
  • Download PDF
  • Download XML
  • View XML
Article

Downregulation of miR‑141 deactivates hepatic stellate cells by targeting the PTEN/AKT/mTOR pathway

  • Authors:
    • Haijun Liang
    • Xinwei Wang
    • Changyun Si
    • Yuxiu Duan
    • Baoxin Chen
    • Haixia Liang
    • Daokun Yang
  • View Affiliations / Copyright

    Affiliations: Department of Infectious Disease, The First Affiliated Hospital of Xinxiang Medical University, Weihui, Henan 453100, P.R. China, Department of Neurology, The First Affiliated Hospital of Xinxiang Medical University, Weihui, Henan 453100, P.R. China
  • Pages: 406-414
    |
    Published online on: April 15, 2020
       https://doi.org/10.3892/ijmm.2020.4578
  • Expand metrics +
Metrics: Total Views: 0 (Spandidos Publications: | PMC Statistics: )
Metrics: Total PDF Downloads: 0 (Spandidos Publications: | PMC Statistics: )
Cited By (CrossRef): 0 citations Loading Articles...

This article is mentioned in:



Abstract

The activation of hepatic stellate cells (HSCs) caused by stimulating factors or fibrogenic cytokines is the critical stage of liver fibrosis. Recent studies have demonstrated the influence of microRNAs (miRNAs or miRs) on HSC activation and transformation; however, the function and underlying mechanisms of miRNAs in HSC activation have not yet been completely clarified. In the present study, transforming growth factor β1 (TGF‑β1) was used to treat human HSC lines (HSC‑T6 and LX2 cells) to simulate the activation of HSCs in vivo and whether the expression of miRNAs in HSCs was affected by TGF‑β1 treatment was examined using a miRNA microarray. It was observed that miR‑141 was one of the most upregulated miRNAs during HSC activation. Functional analyses revealed that miR‑141 knockdown suppressed the viability of HSCs and inhibited the expression levels of pro‑fibrotic markers. In addition, phosphatase and tensin homolog (PTEN), a well‑known suppressor of the AKT/mammalian target of rapamycin (mTOR) pathway, was found to be directly targeted by miR‑141 in HSCs. More importantly, the knockdown of PTEN markedly reversed the suppressive effects of miR‑141 inhibition on the viability of and the expression levels of pro‑fibrotic markers during HSC activation. Finally, it was observed that the downregulation of miR‑141 blocked the TGF‑β1‑induced activation of the AKT/mTOR pathway in HSCs. On the whole, the findings of the present study indicate that miR‑141 inhibition suppresses HSC activation via the AKT/mTOR pathway by targeting PTEN, highlighting that miR‑141 may serve as a novel therapeutic target for liver fibrosis.

Introduction

Liver fibrosis is a chronic wound-healing process, which is caused by various damaging factors, including hepatitis B/C, alcoholic liver and non-alcoholic fatty liver diseases (1). Although substantial efforts to clarify the pathogenesis of liver fibrosis have been made, effective therapeutic strategies for this disease are still lacking in clinical practice (2). The activation of hepatic stellate cells (HSCs) is a key step in liver fibrosis, which transform into myofibroblast-like cells upon stimulation by a multitude of signals with the excessive production of extracellular matrix (ECM) components (3,4). Therefore, therapeutic strategies that effectively suppress the activation of HSCs are urgently required.

MicroRNAs (miRNAs or miRs) are a family of short, small, non-coding RNAs which are 21-23 nt in length, and which suppress target gene expression through either translation repression or RNA degradation (5). Increasing evidence has demonstrated that miRNAs play a pivotal role in various physiological and pathological processes, including liver fibrosis (6,7). For example, Wei et al reported that miR-455-3p upregulation improved liver fibrosis in mice by suppressing heat shock factor 1 (HSF1) expression (8). Zou et al demonstrated that the overexpression of miR-146a attenuated fibrogenesis in a rat model of carbon tetrachloride (CCl4)-induced liver fibrosis (9). Notably, recent studies have revealed that several miRNAs regulate the activation and proliferation of HSCs, which is essential for the pathogenesis of liver fibrosis (10,11). For example, miR-9 has been shown to suppress CCl4-induced liver fibrosis via the regulation of matrix gene expression in HSCs (12). Ju et al found that miR-193a/b-3p overexpression inhibited HSC activation and proliferation, which finally resulted in the alleviation of liver fibrosis (13). Therefore, it appears that miRNAs play important roles in the regulation of HSC activation.

In the present study, the miRNA expression profiles during the activation of HSCs were investigated. Subsequently, the role of miR-141 in the activation of HSCs and the regulatory mechanisms were investigated. The findings of the present study provide valuable insight into the complex coordinated regulation of the transforming growth factor (TGF)-β1-induced activation of HSCs by miR-141, which may lead to novel therapeutic strategies for liver fibrosis.

Materials and methods

Tissue samples

Fibrotic liver tissues were obtained from 20 patients with cirrhosis (10 males; mean age, 51.6 years; range, 44-58 years; 10 females; mean age, 53.6 years; range, 49-58 years) at the First Affiliated Hospital of Xinxiang Medical University from January, 2017 to January, 2018. Control liver tissues were obtained from 20 patients with hepatic hemangioma. All experimental protocols were approved by the Ethics Committee of the First Affiliated Hospital of Xinxiang Medical University. Informed consent was obtained from all patients.

Cells and cell culture

The hepatic stellate cell lines, HSC-T6 and LX-2, were obtained from ATCC and maintained in DMEM (Gibco; Thermo Fisher Scientific, Inc.) supplemented with 10% FBS (HyClone; GE Healthcare Life Sciences) at 37˚C in the presence of 95% air and 5% CO2. For HSC activation, TGF-β1 (10 ng/ml, cat no. T7039; Sigma-Aldrich; Merck KGaA) was added to the HSC-T6 and LX-2 cells for 0, 6, 12 and 24 h in serum-free DMEM.

miRNA microarray

LX-2 cells were treated with 10 ng/ml TGF-β1 for 0 and 24 h, and total RNA was then extracted using the miRNeasy isolation kit (QIAGEN Milan) according to the manufacturer's instructions. The samples were assessed using the miRCURY LNA™ Array v. 16.0 (Agilent). The procedure and imaging processes were as previously described (14).

RT-qPCR

Total RNA was obtained from liver tissues and cells using TRIzol reagent (Invitrogen; Thermo Fisher Scientific, Inc.). miR-141 and mRNA were reverse transcribed using the miScript II RT kit (Qiagen GmbH) and the reverse transcription kit (Invitrogen; Thermo Fisher Scientific, Inc.), respectively. miR-141 and mRNA expression levels were measured using the Exiqon SYBR-Green Master Mix (Exiqon) on a Light Cycler instrument (Bio-Rad Laboratories, Inc.). The PCR cycling conditions were as follows: 5 min at 95°C, and 36 cycles of 10 sec at 95°C, 10 sec at 58°C and 20 sec at 72°C. The primers used for were as follows: miR-141 forward, 5′-GGG CAT CTT CCA GTA CAG T-3′ and reverse, 5′-CAG TGC GTG TCG TGG AGT-3′; U6 forward, 5′-TGC GGG TGC TCG CTT CGC AGC-3′ and reverse, 5′-CCA GTG CAG GGT CCG AGG T-3′; phosphatase and tensin homolog (PTEN) forward, 5′-GCC CAG ACT GCA TAC GAT TT-3′ and reverse, 5′-TTG AAG ACA CCA AAT TTC TGG A-3′; α-smooth muscle actin (α-SMA) forward, 5′-GTT CCA GCC ATC CTT CAT CGG-3′ and reverse, 5′-CCT TCT GCA TTC GGT CGG CAA-3′; collagen, type I, α 1 (COL1α1) forward, 5′-ACG GCT CAG AGT CAC CCA-3′ and reverse, 5′-CCT CCG GTT GAT TTC TCA TCA TA-3′; fibro-nectin (FN) forward, 5′-GAT GCC GAT CAG AAG TTT GG-3′ and reverse, 5′-GGT TGT GCA GAT CTC CTC GT-3′; GAPDH forward, 5′-AGG TCG GTG TGA ACG GAT TTG-3′ and reverse, 5′-TGT AGA CCA TGT AGT TGA GGT CA-3′. The relative expression levels were calculated based on the 2−ΔΔCq method using U6 and GAPDH as the internal reference for miRNA and mRNA (15). All experiments were performed in triplicate.

Transfection

When cells in a 6-well plate grown to approximately 80% confluence, miR-141 mimics (20 nmol/l), mimics negative control (NC), miR-141 inhibitor (20 nmol/l), inhibitor NC (RiBoBio Guangzhou, China), si-PTEN (30 nM) or si-Scramble (Guangzhou RiboBio Co., Ltd.) were transfected into HSC T6 and LX-2 cells at 37°C for 48 h, using Lipofectamine® 2000 (Invitrogen; Thermo Fisher Scientific, Inc.). The sequences were as follows: miR-141 mimics, 5′-UAA CAC UGU CUG GUA AAG AUG G-3′; mimics NC, 5′-UUC UCC GAA CGU GUC ACG UTT-3′; miR-141 inhibitor forward, 5′-CCA UCU UUA CCA GAC AGU GUU A-3′; inhibitor NC, 5′-ACU ACU GAG UGA CAG UAG A-3′; si-PTEN, 5′-GAG CGU GCA GAU AAU GAC A-3′; si-Scramble siRNA, 5′-UUC UCC GAA CGU GUC ACG UTT-3′.

Cell viability

Cell viability was determined using a CCK-8 assay (Beyotime Institute of Biotechnology). At the end of transfection, 10 µl CCK-8 reagent were added to each well, and HSCs were cultured for a further 3 h. The absorbance was then detected using a microplate reader at 450 nm (Bio-Tek Instruments, Inc.).

Luciferase reporter assay

miRNA target prediction tools, including TargetScan Release 7.2 (http://www.targetscan.org/vert_72/) and miRanda (http://miranda.org.uk/) were used to search for the putative targets of miR-141. The dual-luciferase reporter assay was performed as previously described (16). LX-2 cells were transfected with miR-141 mimics or inhibitor and the luciferase reporter plasmids using Lipofectamine 2000 (Invitrogen; Thermo Fisher Scientific, Inc.). At 48 h post-transfection, luciferase activity was detected using the dual luciferase reporter kit (Beyotime Institute of Biotechnology). Firefly luciferase activity was normalized to Renilla luciferase activity.

Western blot analysis

Protein was extracted from the cells using RIPA lysis buffer (Beyotime Institute of Biotechnology) supplemented with a protease inhibitor cocktail (Thermo Fisher Scientific, Inc.). Protein concentration was quantified using a bicinchoninic acid (BCA) protein assay kit (Thermo Fisher Scientific, Inc.). A total of 40 µg samples were separated by 12% SDS-PAGE (w/v) and transferred onto a PVDF membrane (Merck KGaA). The membrane was blocked with 5% skim milk for 2 h at room temperature, followed by incubation with primary antibodies against α-SMA (1:1,000; cat. no. 19245), PTEN (1:1,000; cat. no. 9188), phosphorylated (p-)AKT (Ser473; 1:1,000; cat. no. 4060), AKT (1:1,000; cat. no. 4685), p-mammalian target of rapamycin (mTOR) (Ser2448; 1:1,000; cat. no. 5536), mTOR (1:1,000; cat. no. 2983) and β-actin (1:1,000; cat. no. 3700) overnight at 4°C, followed by incubation with horseradish peroxidase-conjugated mouse anti-rabbit IgG secondary antibodies (1:10,000; cat. no. 5127) at room temperature for 2 h. All antibodies were obtained from Cell Signaling Technology, Inc. The protein bands were detected using an enhanced chemiluminescence (ECL) kit (Thermo Fisher Scientific, Inc.). Semi-quantification was performed using ImageJ version 1.46 (National Institues of Health).

Statistical analysis

Statistical analysis was performed using GraphPad Prism (version 5.0, GraphPad Prism, Inc.). Data are presented as the means ± SD. Differences between groups were analyzed using one-way ANOVA or the Student's t-test followed by Tukey's post hoc test. Spearman's correlation analysis was used to determine the correlation between miR-141 and PTEN expression. A P-value <0.05 was considered to indicate a statistically significant difference.

Results

miR-141 expression is upregulated in activated HSCs and fibrotic liver tissues

As is known, TGF-β1 has been widely used to simulate HSC activation, which is a key event in the process of liver fibrosis (1,17). Following treatment of the HSC-T6 and LX-2 cells with TGF-β1 (10 ng/ml) for different periods of time, the expression levels of the marker of fibrosis, α-SMA, was evaluated at the protein level. As shown in Fig. 1A, α-SMA expression was markedly increased in the activated HSC-T6 and LX-2 cells, and this effect was time-dependent. In addition, the activation of HSCs was further confirmed by the increased mRNA expression levels of key genes associated with the activation of HSCs, including α-SMA, COL1α1 and FN (Fig. 1B).

Figure 1

miR-141 is upregulated in fibrotic liver tissues and in activated HSCs induced by TGF-β1. LX-2 and HSC-T6 cells were treated with 10 ng/ml TGF-β1 for 24 h, and the cells were then harvested for subsequent analysis. (A) The protein level of α-SMA was measured in LX-2 and HSC-T6 cells by western blot analysis. Data represent the means ± SD of 3 independent experiments. *P<0.05, **P<0.01 vs. control group. (B) The mRNA levels of α-SMA, COL1α1 and FN were determined by RT-qPCR. Data represent the means ± SD of 3 independent experiments. *P<0.05, **P<0.01 vs. control group. (C) Microarray analysis of miRNA expression was performed using total RNAs extracted from resting and activated HSC-T6 cells. (D) The expression level of miR-141 in TGF-β1 activated LX-2 and HSC-T6 cells was examined by RT-qPCR. Data represent the means ± SD of 3 independent experiments. *P<0.05, **P<0.01 vs. control group. (E) The expression level of miR-141 in fibrotic liver tissues was examined by RT-qPCR (n=20). **P<0.01 vs. control (hemangioma) group. HSCs, of hepatic stellate cells; TGF-β1, transforming growth factor β1.

In order to analyze the miRNA expression profiles following HSC activation, a miRNA microarray assay was performed using the LX-2 cells treated with TGF-β1 for 0 and 24 h. It was found that 26 miRNAs were upregulated and 31 miRNAs were downregulated following the activation of HSCs (Fig. 1C). Among these aberrantly expressed miRNAs, miR-134-3p and miR-455-5p expression levels were decreased, while miR-214-5p expression was increased, which was consistent with the findings of previous studies (8,18,19), indicating the reliability of the microarray. Notably, miR-141 was selected for subsequent investigation due to its highest expression level in activated HSC group. However, whether miR-141 prevents liver fibrosis through the regulation of HSC activation remains to be elucidated.

Subsequently, miR-141 expression was further assessed by RT-qPCR in the activated HSCs (HSC-T6 and LX-2 cells). As shown in Fig. 1D, miR-141 expression was gradually increased in the activated HSCs. The expression of miR-141 was also measured in liver tissues from 20 patients with cirrhosis and 20 patients with hepatic hemangioma. As was expected, miR-141 expression was markedly increased in the fibrotic liver tissues, compared to the tissues of the control (hemangioma) group (Fig. 1E). Thus, these findings indicate that miR-141 may play a crucial role in the development and progression of liver fibrosis.

Knockdown of miR-141 inhibits the TGF-β1-induced activation of HSCs

To determine whether miR-141 affects the activation of HSCs, HSC-T6 and LX-2 cells were transfected with miR-141 inhibitor/mimics, followed by stimulation with 10 ng/ml TGF-β1. As shown in Fig. 2A, miR-141 expression was notably increased following transfection with miR-141 mimics, whereas it was decreased following transfection with miR-141 inhibitor, demonstrating the sufficient transfection efficacy. Abnormal cell proliferation is an obvious and important parameter of HSC activation (20). Thus, the present study examined whether the inhibition of miR-141 affects this parameter. The results of CCK-8 assay revealed that the increased proliferation of LX-2 and HSC-T6 cells induced by TGF-β1 was significantly suppressed by the knockdown of miR-141 (Fig. 2B and C). Additionally, the knockdown of miR-141 significantly decreased the levels of α-SMA in the activated HSC-T6 and LX-2 cells at the protein level (Fig. 2D). Furthermore, the mRNA expression levels of α-SMA, COL1α1 and FN in the activated HSC-T6 and LX-2 cells were also found to be decreased following the knockdown of miR-141 (Fig. 2E and F). All these data suggest that miR-141 inhibition suppresses the activation of HSCs induced by TGF-β1.

Figure 2

Knockdown of miR-141 inhibits the activation of HSCs induced by TGF-β1. (A) The expression level of miR-141 was examined in LX-2 and HSC-T6 cells following transfection with miR-141 mimics or inhibitor (20 nmol/l). Data represent the means ± SD of 3 independent experiments. **P<0.01 vs. mimics NC group. ##P<0.01 vs. inhibitor NC group. HSC-T6 and LX-2 cells were transfected with miR-141 inhibitor (20 nmol/l) and after 24 h, the cells were stimulated with 10 ng/ml TGF-β1 for a further 24 h, and the cells were then harvested for use in subsequent experiments. (B and C) Proliferation of LX-2 and HSC-T6 cells was detected by CCK-8 assay. (D) The protein level of α-SMA was measured by western blot analysis. (E and F) The mRNA expression levels of α-SMA, COL1α1 and FN were detected by RT-qPCR in HSC-T6 and LX-2 cells, respectively. Data represent the means ± SD of 3 independent experiments. *P<0.05, **P<0.01 vs. control group. ##P<0.01 vs. TGF-β1 alone group. HSCs, of hepatic stellate cells; TGF-β1, transforming growth factor β1; α-SMA, α smooth muscle actin; COL1α1, collagen, type I, α 1; FN, fibronectin.

PTEN is a target of miR-141 in HSCs

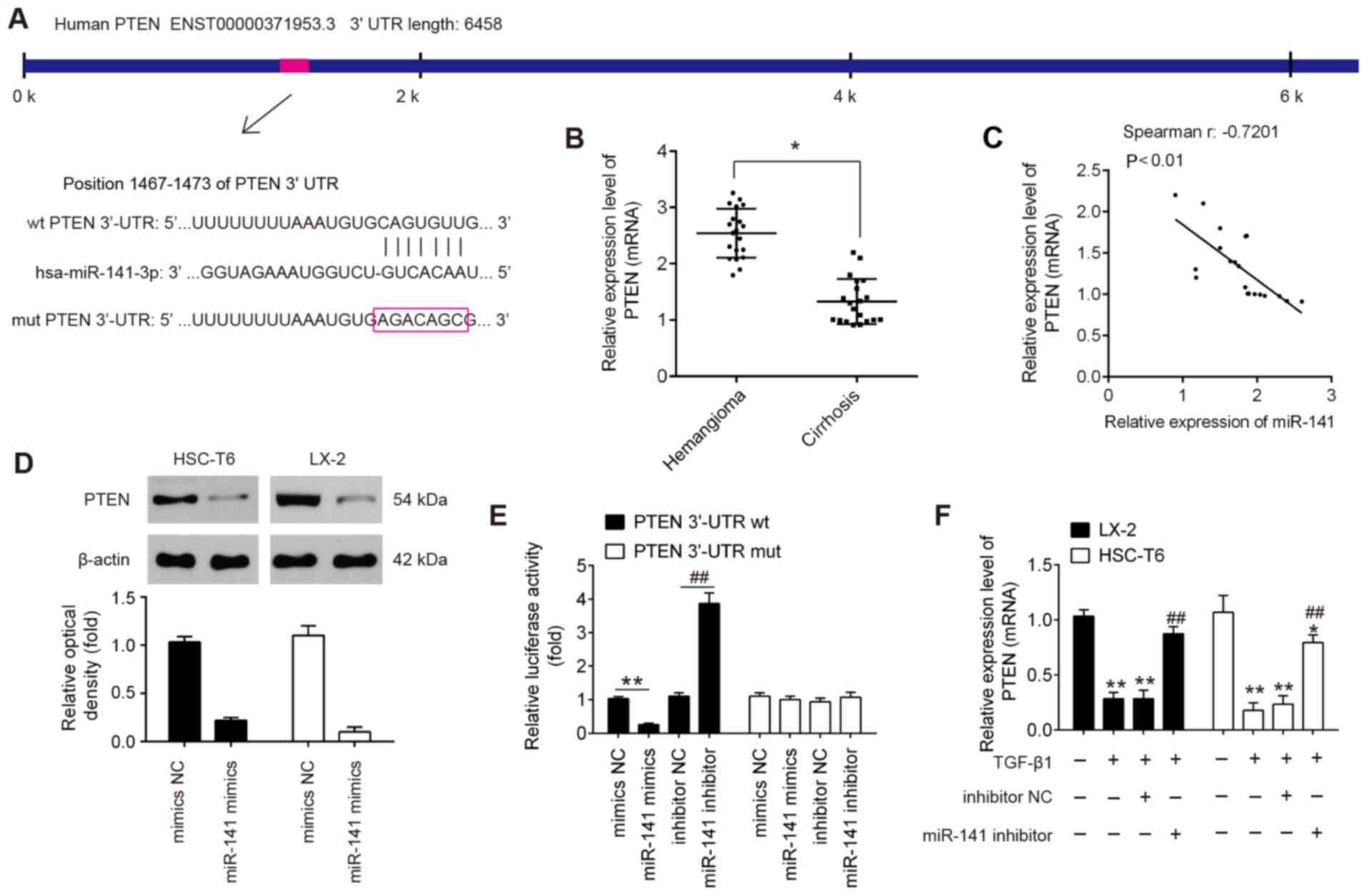
To explore the mechanisms involved in the inhibitory effects of miR-141 on HSC activation, online software, including TargetScan (www.targetscan.org/vert_72/) and miRanda (http://miranda.org.uk/) were used to predict the relevant targets of miR-141. As shown in Fig. 3A, PTEN, a well-known suppressor of the AKT/mTOR pathway, was identified as a potential target of miR-141. In a previous study, it was demonstrated that PTEN was a direct target of miR-141 in nasopharyngeal carcinoma (NPC) (21). However, the association between miR-141 and PTEN in liver fibrosis has not yet been clarified. Thus, the present study first detected the expression of PTEN in fibrotic liver tissues by RT-qPCR and the results revealed that PTEN expression was markedly downregulated in the fibrotic liver tissues, compared to the hemangioma control group (Fig. 3B). Moreover, there was an inverse correlation between PTEN and miR-141 expression levels in the fibrotic liver tissues (Fig. 3C). Subsequently, the effect of miR-141 on the expression of PTEN was measured at the protein level in HSCs by western blot analysis. As shown in Fig. 3D, the protein expression of PTEN was significantly downregulated following transfection with miR-141 mimics in the HSCs. To further examine the association between miR-141 and PTEN, a luciferase assay was conducted. It was observed that overexpression of miR-141 decreased, whereas the knockdown of miR-141 increased the relative luciferase activity of PTEN 3′-UTR wt. However, no significant differences were found in luciferase activity when the LX-2 cells were co-transfected with PTEN 3′-UTR mut reporter and miR-141 mimics/inhibitor (Fig. 3E). In addition, the effect of miR-141 on the expression of PTEN in activated HSCs was examined and the results revealed that the expression level of PTEN was markedly downregulated in the activated HSC-T6 and LX-2 cells; the effects of TGF-β1 on PTEN expression were reversed by transfection with miR-141 inhibitor (Fig. 3F). These results indicated that PTEN may be a functional target of miR-141 during the activation of HSCs.

Figure 3

PTEN is a direct target of miR-141 in HSCs. (A) Predicted miR-141 targeting sequence in PTEN 3′UTR (wt PTEN 3′-UTR). Target sequences of PTEN 3′-UTR were mutated (mut PTEN 3′-UTR). (B) The expression level of PTEN in fibrotic liver tissues was examined by RT-qPCR [*P<0.01 vs. control (hemangioma) group]. (C) Spearman's rank correlation was used to analyze the correlation between miR-141 and PTEN expression levels in fibrotic liver tissues (r=-0.7201, P<0.01). (D) The protein levels of PTEN were detected by western blot analysis following transfection of LX-2 and HSC-T6 cells with miR-141 mimics and inhibitor (20 nmol/l). (E) Luciferase assay of LX-2 cells co-transfected with firefly luciferase constructs containing the PTEN wt or mut 3′-UTRs and miR-141 mimics, mimic NC, miR-141 inhibitor or inhibitor NC, as indicated (n=3). **P<0.01 vs. mimics NC group. ##P<0.01 vs. inhibitor NC group. (F) HSC-T6 and LX-2 cells were transfected with miR-141 inhibitor and after 24 h, the cells were stimulated with 10 ng/ml TGF-β1 for a further 24 h, and the mRNA levels of PTEN were then detected by RT-qPCR. Data represent the means ± SD of 3 independent experiments. *P<0.05, **P<0.01 vs. control group. ##P<0.01 vs. TGF-β1 group. HSCs, of hepatic stellate cells; TGF-β1, transforming growth factor β1; PTEN, phosphatase and tensin homolog.

Knockdown of miR-141 suppresses HSC activation by targeting PTEN

To confirm whether miR-141 mediates the activation of HSCs by targeting PTEN, HSCs were transfected with si-PTEN and miR-141 inhibitor, followed by TGF-β1 treatment. Initially, the transfection efficiency of si-PTEN was evaluated by western blot analysis. It was shown that PTEN was notably down-regulated after si-PTEN transfection in both LX-2 and HSC-T6 cells (Fig. 4A). The results of CCK-8 assay revealed that miR-141 inhibition played a suppressive role in the proliferation of LX-2 and HSC-T6 cells induced by TGF-β1, whereas transfection with si-PTEN partially reversed this inhibitory effect of miR-141 (Fig. 4B and C). Moreover, miR-141 inhibition significantly decreased the levels of α-SMA in the activated HSCs at the protein level, while this suppressive effect was also reversed by transfection with si-PTEN (Fig. 4D). Similarly, the effects of miR-141 on the mRNA expression levels of α-SMA, COL1α1 and FN were reversed by transfection with si-PTEN (Fig. 4E and F). All these data indicate that the miR-141/PTEN axis plays an important role in regulating HSC activation.

Figure 4

miR-141 mediates HSC activation and proliferation by targeting PTEN. (A) The expression level of PTEN was examined in LX-2 and HSC-T6 cells following transfection with si-PTEN by western blot analysis. The miR-141 inhibitor (20 nmol/l) and si-PTEN (30 nmol) were transfected into the HSC-T6 and LX-2 cells, followed by stimulation with 10 ng/ml TGF-β1 for 24 h, and the cells were then harvested for use in subsequent experiments. (B and C) Proliferation of LX-2 and HSC-T6 cells was detected by CCK-8 assay. (D) The protein level of α-SMA was measured by western blot analysis. (E and F) The mRNA expression levels of α-SMA, COL1α1 and FN were detected by RT-qPCR in HSC-T6 and LX-2 cells, respectively. Data represent the means ± SD of 3 independent experiments. *P<0.05, **P<0.01 vs. control group. ##P<0.01 vs. miR-141 inhibitor group. HSCs, of hepatic stellate cells; TGF-β1, transforming growth factor β1; PTEN, phosphatase and tensin homolog; α-SMA, α smooth muscle actin; COL1α1, collagen, type I, α 1; FN, fibronectin.

miR-141 suppresses HSC activation through the Akt/mTOR pathway

PTEN is a critical regulator of the Akt/mTOR pathway that can induce fibrogenesis in HSCs (22-24). In the present study, to determine whether the PTEN downstream effector, the Akt/mTOR pathway, was involved in HSC activation, the phosphorylation/activation of the Akt/mTOR signaling pathway was examined by western blot analysis. The results revealed that the expression of PTEN was markedly decreased, and the expression levels of p-Akt and p-mTOR were increased in the TGF-β1-treated HSC-T6 and LX-2 cells, compared to the control group, suggesting that TGF-β1 activates the Akt/mTOR pathway. However, miR-141 inhibition blocked the TGF-β1-induced activation of the Akt/mTOR pathway, as evidenced by the induction of PTEN expression and the reduction of p-AKT and p-mTOR expression (Fig. 5). These data thus suggest that miR-141 may suppress the activation of HSCs by inhibiting the activation of the PTEN/Akt/mTOR pathway.

Figure 5

miR-141 blocks the activation of AKT/mTOR pathway via the promotion of PTEN. The miR-141 inhibitor (20 nmol/l) was transfected into the HSC-T6 and LX-2 cells, and after 24 h, the cells were stimulated with 10 ng/ml TGF-β1 for a further 24 h, and the cells were then harvested for use in subsequent experiments. (A) The protein expression levels of PTEN, AKT, p-AKT, mTOR and p-mTOR were determined by western blot analysis. (B) The bands were semi-quantitatively analyzed using ImageJ software, normalized to β-actin or total protein density. Data represent the means ± SD of 3 independent experiments. *P<0.05, **P<0.01 vs. control group; ##P<0.01 vs. TGF-β1 group. HSCs, of hepatic stellate cells; TGF-β1, transforming growth factor β1; PTEN, phosphatase and tensin homolog; mTOR, mammalian target of rapamycin.

Discussion

In the present study, miR-141 expression was found to be upregulated in activated HSCs and fibrotic liver tissues. Moreover, it was demonstrated that miR-141 knockdown suppressed the activation of HSCs by inhibiting the activation of the PTEN/Akt/mTOR pathway. These findings indicate that the downregulation of miR-141 expression may provide a novel therapeutic strategy for liver fibrosis.

A large body of evidence indicates that miRNAs have emerged as important layers of regulatory control from quiescent HSCs into activated myofibroblast-like cells (activated HSCs) (25-27). For example, Li et al demonstrated that miR-27a/b-3p reduced the increased α-SMA expression that can directly increase the contractility of fibroblasts by incorporating into stress fibers and α1 (I) collagen levels in cultured HSCs (28). Wang et al found that miR-454 inhibited the activation and proliferation of HSCs by suppressing the expression of Wnt10a, to reduce liver cirrhosis (29). Sekiya et al reported that miR-29b expression was decreased in activated HSCs, and that miR-29b upregulation suppressed HSC activation (30). Similarly, Wang et al found that miR-29b repressed HSC activation by inhibiting the PI3K/AKT pathway (31). Ji et al demonstrated that the knockdown of miR-27a/b maintained HSCs in a quiescent state and decreased the cell proliferation rate (32). However, some authors have reported that several miRNAs promote HSC activation and liver fibrosis. For example, miR-214 has been shown to promote HSC activation and liver fibrosis by suppressing Sufu expression to modulate the Hedgehog signaling pathway (18). However, the underlying mechanisms through which miRNAs regulate HSC activation remain largely unknown. In the present study, using a miRNA microarray assay, it was found that miR-141 was expression upregulated in TGF-β1-treated HSCs in vitro. It was also found that miR-141 expression was upregulated in fibrotic liver tissues from patients with cirrhosis, which was in accordance with the results obtained with activated HSCs. These results suggested that miR-141 may play critical roles in the pathogenesis of liver fibrosis.

Several studies have demonstrated that miR-141 is involved in fibrosis (33,34). For example, Tan et al demonstrated that miR-141 expression was increased in serum samples from patients with primary biliary cirrhosis, indicating that the aberrant expression of miR-141 may be closely associated with liver fibrosis (35). Another study reported that miR-141 inhibition alleviated diabetic renal fibrosis in rats with diabetic kidney disease (DKD) (34). However, it remains unclear as to whether miR-141 is involved in HSC activation that results in liver fibrosis. In the present study, HSC-T6 and LX-2 cells were used to investigate the effects of miR-141 on the activation of HSCs. As ws expected, the activated HSCs displayed a significant increase in cell viability and fibrotic marker expression, including α-SMA, COL1α1 and FN. Of note, the inhibition of miR-141 reduced the expression of these fibrotic markers in the culture-activated HSCs. The findings confirmed that miR-141 inhibition may attenuate liver fibrosis by suppressing HSC activation. Notably, apart from miR-141, a number of other miRNAs were also upregulated in the TGF-β1-treated HSCs. Therefore, further investigations are required to reveal whether other miRNAs are involved in the regulation of HSC activation, which may not be limited to targeting miR-141-3p.

PTEN has been shown to play important roles in fibrotic diseases, including the in lungs, heart, skin and liver (36-40). For example, Zheng et al reported that the dynamic expression of PTEN in rat liver tissues was negatively associated with liver fibrosis (37). He et al found that the loss of PTEN in mice resulted in the excess deposition of type I collagen, while PTEN overexpression reversed chemical-induced liver fibrosis (41). Of note, previous studies have reported that miRNAs play important roles in the regulation of HSC activation by targeting PTEN. For example, Niu et al demonstrated that miR-1273g-3p affected the activation of HSCs by directly targeting PTEN in hepatitis C virus (HCV)-related liver fibrosis (42). Zheng et al found that miR-181b overexpression activated HSCs by suppressing PTEN expression (43). In the present study, bioinformatics analysis was performed to predicate the putative targets of miR-141 and PTEN was identified as the potential target of miR-141.

In addition, the expression of PTEN was markedly decreased, and inversely correlated with miR-141 expression in the fibrotic liver tissues. More importantly, the knockdown of PTEN attenuated the inhibitory effects of miR-141 downregulation on HSC activation, suggesting that miR-141 inhibited HSC activation by promoting the expression of PTEN.

It is well known that PTEN negatively regulates the AKT/mTOR pathway, which has been reported to facilitate collagen synthesis in fibroblasts associated with various fibrotic diseases, including liver fibrosis (43-45). For example, Son et al demonstrated that the inhibition of the AKT/mTOR pathway suppressed the activation of HSCs (46). Reif et al have shown that inhibition of AKT/mTOR pathway by LY294002, an inhibitor of PI3K, attenuated the activation of HSCs in liver fibrosis (47). Several miRNAs have shown important roles in the regulation of HSCs activation via the Akt/mTOR pathway. For example, Wu et al found that miR-140 contributed to HSC activation by suppressing the activation of the AKT/mTOR pathway (48). Given the correlation between miR-141 and PTEN, it was thus hypothesized that miR-141 may affect HSC activation by regulating the AKT/mTOR pathway. In the present study, it was observed that TGF-β1 promoted the expression levels of p-Akt and p-mTOR in HSC-T6 and LX-2 cells, whereas the inhibition of miR-141 inhibited these TGF-β1-induced effects. These findings suggest that miR-141 may suppress HSC activation by inhibiting the activation of the PTEN/AKT/mTOR pathway.

In conclusion, the present study demonstrated that miR-141 expression was upregulated in activated HSCs and fibrotic liver tissues, and that miR-141 knockdown suppressed HSC activation by targeting PTEN, which inhibited the activation of the AKT/mTOR pathway. These findings suggest that miR-141 may be a potential therapeutic target for liver fibrosis.

Funding

The present study was funded by Henan Provincial Health Science and Technology Key Projects (182102311234).

Availability of data and materials

All data generated or analyzed during the present study are included in this published article.

Authors' contributions

DY conceived and designed the experiments. HaijunL, XW, CS, YD, BC and HaixiaL performed the experiments. HaijunL, XW, CS, YD, BC and HaixiaL analyzed the data. DY contributed the reagents/materials/analysis tools and wrote the manuscript. All authors have read and agreed to the final version of manuscript.

Ethics approval and consent to participate

All individuals provided informed consent for the use of human specimens for clinical research. The present study was approved by the First Affiliated Hospital of Xinxiang Medical University Ethics Committees.

Patient consent for publication

Not applicable.

Competing interests

The authors declare that they have no competing interests.

Acknowledgments

Not applicable.

References

1 

Friedman SL: Mechanisms of hepatic fibrogenesis. Gastroenterology. 134:1655–1669. 2008. View Article : Google Scholar : PubMed/NCBI

2 

Bao S, Zheng J and Shi G: The role of T helper 17 cells in the pathogenesis of hepatitis B virus-related liver cirrhosis (Review). Mol Med Rep. 16:3713–3719. 2017. View Article : Google Scholar : PubMed/NCBI

3 

Roeb E: Matrix metalloproteinases and liver fibrosis (translational aspects). Matrix Biol. 68-69:463–473. 2018. View Article : Google Scholar : PubMed/NCBI

4 

Yu F, Fan X, Chen B, Dong P and Zheng J: Activation of hepatic stellate cells is inhibited by microRNA-378a-3p via Wnt10a. Cell Physiol Biochem. 39:2409–2420. 2016. View Article : Google Scholar : PubMed/NCBI

5 

Li T and Cho WC: MicroRNAs: Mechanisms, functions and progress. Genomics Proteomics Bioinformatics. 10:237–238. 2012. View Article : Google Scholar : PubMed/NCBI

6 

Rottiers V and Naar AM: MicroRNAs in metabolism and metabolic disorders. Nat Rev Mol Cell Biol. 13:239–250. 2012. View Article : Google Scholar : PubMed/NCBI

7 

Sud N, Taher J and Su Q: MicroRNAs and noncoding RNAs in hepatic lipid and lipoprotein metabolism: Potential therapeutic targets of metabolic disorders. Drug Dev Res. 76:318–327. 2015. View Article : Google Scholar : PubMed/NCBI

8 

Wei S, Wang Q, Zhou H, Qiu J, Li C, Shi C, Zhou S, Liu R and Lu L: MiR-455-3p alleviates hepatic stellate cell activation and liver fibrosis by suppressing HSF1 expression. Mol Ther Nucleic Acids. 16:758–769. 2019. View Article : Google Scholar : PubMed/NCBI

9 

Zou Y, Li S, Li Z, Song D, Zhang S and Yao Q: MiR-146a attenuates liver fibrosis by inhibiting transforming growth factor-β1 mediated epithelial-mesenchymal transition in hepatocytes. Cell Signal. 58:1–8. 2019. View Article : Google Scholar : PubMed/NCBI

10 

He Y, Huang C, Zhang SP, Sun X, Long XR and Li J: The potential of microRNAs in liver fibrosis. Cell Signal. 24:2268–2272. 2012. View Article : Google Scholar : PubMed/NCBI

11 

Noetel A, Kwiecinski M, Elfimova N, Huang J and Odenthal M: MicroRNA are central players in anti- and profibrotic gene regulation during liver fibrosis. Front Physiol. 3:492012. View Article : Google Scholar : PubMed/NCBI

12 

Sun J, Zhang H, Li L, Yu L and Fu L: MicroRNA-9 limits hepatic fibrosis by suppressing the activation and proliferation of hepatic stellate cells by directly targeting MRP1/ABCC1. Oncol Rep. 37:1698–1706. 2017. View Article : Google Scholar : PubMed/NCBI

13 

Ju B, Nie Y, Yang X, Wang X, Li F, Wang M, Wang C and Zhang H: Mir-193a/b-3p relieves hepatic fibrosis and restrains proliferation and activation of hepatic stellate cells. J Cell Mol Med. 23:3824–3832. 2019. View Article : Google Scholar : PubMed/NCBI

14 

Peng J, He X, Zhang L and Liu P: MicroRNA26a protects vascular smooth muscle cells against H2O2induced injury through activation of the PTEN/AKT/mTOR pathway. Int J Mol Med. 42:1367–1378. 2018.PubMed/NCBI

15 

Livak KJ and Schmittgen TD: Analysis of relative gene expression data using real-time quantitative PCR and the 2(-Delta Delta C(T)) method. Methods. 25:402–408. 2001. View Article : Google Scholar

16 

Yao Y, Sun F and Lei M: MiR-25 inhibits sepsis-induced cardio-myocyte apoptosis by targetting PTEN. Biosci Rep. 13:382018.

17 

Mimche PN, Lee CM, Mimche SM, Thapa M, Grakoui A, Henkemeyer M and Lamb TJ: EphB2 receptor tyrosine kinase promotes hepatic fibrogenesis in mice via activation of hepatic stellate cells. Sci Rep. 8:25322018. View Article : Google Scholar : PubMed/NCBI

18 

Ma L, Yang X, Wei R, Ye T, Zhou JK, Wen M, Men R, Li P, Dong B, Liu L, et al: MicroRNA-214 promotes hepatic stellate cell activation and liver fibrosis by suppressing sufu expression. Cell Death Dis. 9:7182018. View Article : Google Scholar : PubMed/NCBI

19 

Wang P, Lei S, Wang X, Xu W, Hu P, Chen F, Zhang X, Yin C and Xie W: MicroRNA-134 deactivates hepatic stellate cells by targeting TGF-β activated kinase 1-binding protein 1. Biochem Cell Biol. 97:505–512. 2019. View Article : Google Scholar : PubMed/NCBI

20 

Mormone E, George J and Nieto N: Molecular pathogenesis of hepatic fibrosis and current therapeutic approaches. Chem Biol Interact. 193:225–231. 2011. View Article : Google Scholar : PubMed/NCBI

21 

Liu Y, Zhao R, Wang H, Luo Y, Wang X, Niu W, Zhou Y, Wen Q, Fan S, Li X, et al: MiR-141 is involved in BRD7-mediated cell proliferation and tumor formation through suppression of the PTEN/AKT pathway in nasopharyngeal carcinoma. Cell Death Dis. 7:e21562016. View Article : Google Scholar : PubMed/NCBI

22 

Huang TJ, Ren JJ, Zhang QQ, Kong YY, Zhang HY, Guo XH, Fan HQ and Liu LX: IGFBPrP1 accelerates autophagy and activation of hepatic stellate cells via mutual regulation between H19 and PI3K/AKT/mTOR pathway. Biomed Pharmacother. 116:1090342019. View Article : Google Scholar : PubMed/NCBI

23 

Guerrero-Zotano A, Mayer IA and Arteaga CL: PI3K/AKT/mTOR: Role in breast cancer progression, drug resistance, and treatment. Cancer Metastasis Rev. 35:515–524. 2016. View Article : Google Scholar : PubMed/NCBI

24 

Bai T, Lian LH, Wu YL, Wan Y and Nan JX: Thymoquinone attenuates liver fibrosis via PI3K and TLR4 signaling pathways in activated hepatic stellate cells. Int Immunopharmacol. 15:275–281. 2013. View Article : Google Scholar : PubMed/NCBI

25 

Feng MH, Li JW, Sun HT, He SQ and Pang J: Sulforaphane inhibits the activation of hepatic stellate cell by miRNA-423-5p targeting suppressor of fused. Hum Cell. 32:403–410. 2019. View Article : Google Scholar : PubMed/NCBI

26 

Huang YH, Kuo HC, Yang YL and Wang FS: MicroRNA-29a is a key regulon that regulates BRD4 and mitigates liver fibrosis in mice by inhibiting hepatic stellate cell activation. Int J Med Sci. 16:212–220. 2019. View Article : Google Scholar : PubMed/NCBI

27 

Tao L, Xue D, Shen D, Ma W, Zhang J, Wang X, Zhang W, Wu L, Pan K, Yang Y, et al: MicroRNA-942 mediates hepatic stellate cell activation by regulating BAMBI expression in human liver fibrosis. Arch Toxicol. 92:2935–2946. 2018. View Article : Google Scholar : PubMed/NCBI

28 

Li Z, Ji L, Su S, Zhu X, Cheng F, Jia X, Zhou Q and Zhou Y: Leptin up-regulates microRNA-27a/b-3p level in hepatic stellate cells. Exp Cell Res. 366:63–70. 2018. View Article : Google Scholar : PubMed/NCBI

29 

Wang YZ, Zhang W, Wang YH, Fu XL and Xue CQ: Repression of liver cirrhosis achieved by inhibitory effect of miR-454 on hepatic stellate cells activation and proliferation via wnt10a. J Biochem. 165:361–367. 2019. View Article : Google Scholar

30 

Sekiya Y, Ogawa T, Yoshizato K, Ikeda K and Kawada N: Suppression of hepatic stellate cell activation by microRNA-29b. Biochem Biophys Res Commun. 412:74–79. 2011. View Article : Google Scholar : PubMed/NCBI

31 

Wang J, Chu ES, Chen HY, Man K, Go MY, Huang XR, Lan HY, Sung JJ and Yu J: MicroRNA-29b prevents liver fibrosis by attenuating hepatic stellate cell activation and inducing apoptosis through targeting PI3K/AKT pathway. Oncotarget. 6:7325–7338. 2015. View Article : Google Scholar :

32 

Ji J, Zhang J, Huang G, Qian J, Wang X and Mei S: Over-Expressed microRNA-27a and 27b influence fat accumulation and cell proliferation during rat hepatic stellate cell activation. FEBS Lett. 583:759–766. 2009. View Article : Google Scholar : PubMed/NCBI

33 

Zhou B and Yu JW: A novel identified circular RNA, circRNA_010567, promotes myocardial fibrosis via suppressing miR-141 by targeting TGF-β1. Biochem Biophys Res Commun. 487:769–775. 2017. View Article : Google Scholar : PubMed/NCBI

34 

Li XY, Wang SS, Han Z, Han F, Chang YP, Yang Y, Xue M, Sun B and Chen LM: Triptolide restores autophagy to alleviate diabetic renal fibrosis through the miR-141-3p/PTEN/Akt/mTOR Pathway. Mol Ther Nucleic Acids. 9:48–56. 2017. View Article : Google Scholar : PubMed/NCBI

35 

Tan Y, Pan T, Ye Y, Ge G, Chen L, Wen D and Zou S: Serum microRNAs as potential biomarkers of primary biliary cirrhosis. PLoS One. 9:e1114242014. View Article : Google Scholar : PubMed/NCBI

36 

Hao LS, Zhang XL, An JY, Karlin J, Tian XP, Dun ZN, Xie SR and Chen S: PTEN expression is down-regulated in liver tissues of rats with hepatic fibrosis induced by biliary stenosis. APMIS. 117:681–691. 2009. View Article : Google Scholar : PubMed/NCBI

37 

Zheng L, Chen X, Guo J, Sun H, Liu L, Shih DQ and Zhang X: Differential expression of PTEN in hepatic tissue and hepatic stellate cells during rat liver fibrosis and its reversal. Int J Mol Med. 30:1424–1430. 2012. View Article : Google Scholar : PubMed/NCBI

38 

Tao H, Zhang JG, Qin RH, Dai C, Shi P, Yang JJ, Deng ZY and Shi KH: LncRNA GAS5 controls cardiac fibroblast activation and fibrosis by targeting miR-21 via PTEN/MMP-2 signaling pathway. Toxicology. 386:11–18. 2017. View Article : Google Scholar : PubMed/NCBI

39 

McClelland AD, Herman-Edelstein M, Komers R, Jha JC, Winbanks CE, Hagiwara S, Gregorevic P, Kantharidis P and Cooper ME: MiR-21 promotes renal fibrosis in diabetic nephropathy by targeting PTEN and SMAD7. Clin Sci (Lond). 129:1237–1249. 2015. View Article : Google Scholar

40 

Parapuram SK, Shi-wen X, Elliott C, Welch ID, Jones H, Baron M, Denton CP, Abraham DJ and Leask A: Loss of PTEN expression by dermal fibroblasts causes skin fibrosis. J Invest Dermatol. 131:1996–2003. 2011. View Article : Google Scholar : PubMed/NCBI

41 

He L, Gubbins J, Peng Z, Medina V, Fei F, Asahina K, Wang J, Kahn M, Rountree CB and Stiles BL: Activation of hepatic stellate cell in pten null liver injury model. Fibrogenesis Tissue Repair. 9:82016. View Article : Google Scholar : PubMed/NCBI

42 

Niu X, Fu N, Du J, Wang R, Wang Y, Zhao S, Du H, Wan B, Zhang Y, Sun D and Nan Y: MiR-1273g-3p modulates activation and apoptosis of hepatic stellate cells by directly targeting PTEN in HCV-related liver fibrosis. FEBS Lett. 590:2709–2724. 2016. View Article : Google Scholar : PubMed/NCBI

43 

Zheng J, Wu C, Xu Z, Xia P, Dong P, Chen B and Yu F: Hepatic stellate cell is activated by microRNA-181b via PTEN/Akt pathway. Mol Cell Biochem. 398:1–9. 2015. View Article : Google Scholar

44 

Voloshenyuk TG, Landesman ES, Khoutorova E, Hart AD and Gardner JD: Induction of cardiac fibroblast lysyl oxidase by TGF-β1 requires PI3K/Akt, Smad3, and MAPK signaling. Cytokine. 55:90–97. 2011. View Article : Google Scholar : PubMed/NCBI

45 

Friedman SL: Molecular regulation of hepatic fibrosis, an integrated cellular response to tissue injury. J Biol Chem. 275:2247–2250. 2000. View Article : Google Scholar : PubMed/NCBI

46 

Son G, Hines IN, Lindquist J, Schrum LW and Rippe RA: Inhibition of phosphatidylinositol 3-kinase signaling in hepatic stellate cells blocks the progression of hepatic fibrosis. Hepatology. 50:1512–1523. 2009. View Article : Google Scholar : PubMed/NCBI

47 

Reif S, Lang A, Lindquist JN, Yata Y, Gabele E, Scanga A, Brenner DA and Rippe RA: The role of focal adhesion kinase-phosphatidylinositol 3-kinase-akt signaling in hepatic stellate cell proliferation and type I collagen expression. J Biol Chem. 278:8083–8090. 2003. View Article : Google Scholar

48 

Wu SM, Li TH, Yun H, Ai HW and Zhang KH: MiR-140-3p knockdown suppresses cell proliferation and fibrogenesis in hepatic stellate cells via PTEN-Mediated AKT/mTOR signaling. Yonsei Med J. 60:561–569. 2019. View Article : Google Scholar : PubMed/NCBI

Related Articles

  • Abstract
  • View
  • Download
  • Twitter
Copy and paste a formatted citation
Spandidos Publications style
Liang H, Wang X, Si C, Duan Y, Chen B, Liang H and Yang D: Downregulation of miR‑141 deactivates hepatic stellate cells by targeting the PTEN/AKT/mTOR pathway. Int J Mol Med 46: 406-414, 2020.
APA
Liang, H., Wang, X., Si, C., Duan, Y., Chen, B., Liang, H., & Yang, D. (2020). Downregulation of miR‑141 deactivates hepatic stellate cells by targeting the PTEN/AKT/mTOR pathway. International Journal of Molecular Medicine, 46, 406-414. https://doi.org/10.3892/ijmm.2020.4578
MLA
Liang, H., Wang, X., Si, C., Duan, Y., Chen, B., Liang, H., Yang, D."Downregulation of miR‑141 deactivates hepatic stellate cells by targeting the PTEN/AKT/mTOR pathway". International Journal of Molecular Medicine 46.1 (2020): 406-414.
Chicago
Liang, H., Wang, X., Si, C., Duan, Y., Chen, B., Liang, H., Yang, D."Downregulation of miR‑141 deactivates hepatic stellate cells by targeting the PTEN/AKT/mTOR pathway". International Journal of Molecular Medicine 46, no. 1 (2020): 406-414. https://doi.org/10.3892/ijmm.2020.4578
Copy and paste a formatted citation
x
Spandidos Publications style
Liang H, Wang X, Si C, Duan Y, Chen B, Liang H and Yang D: Downregulation of miR‑141 deactivates hepatic stellate cells by targeting the PTEN/AKT/mTOR pathway. Int J Mol Med 46: 406-414, 2020.
APA
Liang, H., Wang, X., Si, C., Duan, Y., Chen, B., Liang, H., & Yang, D. (2020). Downregulation of miR‑141 deactivates hepatic stellate cells by targeting the PTEN/AKT/mTOR pathway. International Journal of Molecular Medicine, 46, 406-414. https://doi.org/10.3892/ijmm.2020.4578
MLA
Liang, H., Wang, X., Si, C., Duan, Y., Chen, B., Liang, H., Yang, D."Downregulation of miR‑141 deactivates hepatic stellate cells by targeting the PTEN/AKT/mTOR pathway". International Journal of Molecular Medicine 46.1 (2020): 406-414.
Chicago
Liang, H., Wang, X., Si, C., Duan, Y., Chen, B., Liang, H., Yang, D."Downregulation of miR‑141 deactivates hepatic stellate cells by targeting the PTEN/AKT/mTOR pathway". International Journal of Molecular Medicine 46, no. 1 (2020): 406-414. https://doi.org/10.3892/ijmm.2020.4578
Follow us
  • Twitter
  • LinkedIn
  • Facebook
About
  • Spandidos Publications
  • Careers
  • Cookie Policy
  • Privacy Policy
How can we help?
  • Help
  • Live Chat
  • Contact
  • Email to our Support Team