Spandidos Publications Logo
  • About
    • About Spandidos
    • Aims and Scopes
    • Abstracting and Indexing
    • Editorial Policies
    • Reprints and Permissions
    • Job Opportunities
    • Terms and Conditions
    • Contact
  • Journals
    • All Journals
    • Oncology Letters
      • Oncology Letters
      • Information for Authors
      • Editorial Policies
      • Editorial Board
      • Aims and Scope
      • Abstracting and Indexing
      • Bibliographic Information
      • Archive
    • International Journal of Oncology
      • International Journal of Oncology
      • Information for Authors
      • Editorial Policies
      • Editorial Board
      • Aims and Scope
      • Abstracting and Indexing
      • Bibliographic Information
      • Archive
    • Molecular and Clinical Oncology
      • Molecular and Clinical Oncology
      • Information for Authors
      • Editorial Policies
      • Editorial Board
      • Aims and Scope
      • Abstracting and Indexing
      • Bibliographic Information
      • Archive
    • Experimental and Therapeutic Medicine
      • Experimental and Therapeutic Medicine
      • Information for Authors
      • Editorial Policies
      • Editorial Board
      • Aims and Scope
      • Abstracting and Indexing
      • Bibliographic Information
      • Archive
    • International Journal of Molecular Medicine
      • International Journal of Molecular Medicine
      • Information for Authors
      • Editorial Policies
      • Editorial Board
      • Aims and Scope
      • Abstracting and Indexing
      • Bibliographic Information
      • Archive
    • Biomedical Reports
      • Biomedical Reports
      • Information for Authors
      • Editorial Policies
      • Editorial Board
      • Aims and Scope
      • Abstracting and Indexing
      • Bibliographic Information
      • Archive
    • Oncology Reports
      • Oncology Reports
      • Information for Authors
      • Editorial Policies
      • Editorial Board
      • Aims and Scope
      • Abstracting and Indexing
      • Bibliographic Information
      • Archive
    • Molecular Medicine Reports
      • Molecular Medicine Reports
      • Information for Authors
      • Editorial Policies
      • Editorial Board
      • Aims and Scope
      • Abstracting and Indexing
      • Bibliographic Information
      • Archive
    • World Academy of Sciences Journal
      • World Academy of Sciences Journal
      • Information for Authors
      • Editorial Policies
      • Editorial Board
      • Aims and Scope
      • Abstracting and Indexing
      • Bibliographic Information
      • Archive
    • International Journal of Functional Nutrition
      • International Journal of Functional Nutrition
      • Information for Authors
      • Editorial Policies
      • Editorial Board
      • Aims and Scope
      • Abstracting and Indexing
      • Bibliographic Information
      • Archive
    • International Journal of Epigenetics
      • International Journal of Epigenetics
      • Information for Authors
      • Editorial Policies
      • Editorial Board
      • Aims and Scope
      • Abstracting and Indexing
      • Bibliographic Information
      • Archive
    • Medicine International
      • Medicine International
      • Information for Authors
      • Editorial Policies
      • Editorial Board
      • Aims and Scope
      • Abstracting and Indexing
      • Bibliographic Information
      • Archive
  • Articles
  • Information
    • Information for Authors
    • Information for Reviewers
    • Information for Librarians
    • Information for Advertisers
    • Conferences
  • Language Editing
Spandidos Publications Logo
  • About
    • About Spandidos
    • Aims and Scopes
    • Abstracting and Indexing
    • Editorial Policies
    • Reprints and Permissions
    • Job Opportunities
    • Terms and Conditions
    • Contact
  • Journals
    • All Journals
    • Biomedical Reports
      • Information for Authors
      • Editorial Policies
      • Editorial Board
      • Aims and Scope
      • Abstracting and Indexing
      • Bibliographic Information
      • Archive
    • Experimental and Therapeutic Medicine
      • Information for Authors
      • Editorial Policies
      • Editorial Board
      • Aims and Scope
      • Abstracting and Indexing
      • Bibliographic Information
      • Archive
    • International Journal of Epigenetics
      • Information for Authors
      • Editorial Policies
      • Editorial Board
      • Aims and Scope
      • Abstracting and Indexing
      • Bibliographic Information
      • Archive
    • International Journal of Functional Nutrition
      • Information for Authors
      • Editorial Policies
      • Editorial Board
      • Aims and Scope
      • Abstracting and Indexing
      • Bibliographic Information
      • Archive
    • International Journal of Molecular Medicine
      • Information for Authors
      • Editorial Policies
      • Editorial Board
      • Aims and Scope
      • Abstracting and Indexing
      • Bibliographic Information
      • Archive
    • International Journal of Oncology
      • Information for Authors
      • Editorial Policies
      • Editorial Board
      • Aims and Scope
      • Abstracting and Indexing
      • Bibliographic Information
      • Archive
    • Medicine International
      • Information for Authors
      • Editorial Policies
      • Editorial Board
      • Aims and Scope
      • Abstracting and Indexing
      • Bibliographic Information
      • Archive
    • Molecular and Clinical Oncology
      • Information for Authors
      • Editorial Policies
      • Editorial Board
      • Aims and Scope
      • Abstracting and Indexing
      • Bibliographic Information
      • Archive
    • Molecular Medicine Reports
      • Information for Authors
      • Editorial Policies
      • Editorial Board
      • Aims and Scope
      • Abstracting and Indexing
      • Bibliographic Information
      • Archive
    • Oncology Letters
      • Information for Authors
      • Editorial Policies
      • Editorial Board
      • Aims and Scope
      • Abstracting and Indexing
      • Bibliographic Information
      • Archive
    • Oncology Reports
      • Information for Authors
      • Editorial Policies
      • Editorial Board
      • Aims and Scope
      • Abstracting and Indexing
      • Bibliographic Information
      • Archive
    • World Academy of Sciences Journal
      • Information for Authors
      • Editorial Policies
      • Editorial Board
      • Aims and Scope
      • Abstracting and Indexing
      • Bibliographic Information
      • Archive
  • Articles
  • Information
    • For Authors
    • For Reviewers
    • For Librarians
    • For Advertisers
    • Conferences
  • Language Editing
Login Register Submit
  • This site uses cookies
  • You can change your cookie settings at any time by following the instructions in our Cookie Policy. To find out more, you may read our Privacy Policy.

    I agree
Search articles by DOI, keyword, author or affiliation
Search
Advanced Search
presentation
International Journal of Molecular Medicine
Join Editorial Board Propose a Special Issue
Print ISSN: 1107-3756 Online ISSN: 1791-244X
Journal Cover
May-2021 Volume 47 Issue 5

Full Size Image

Sign up for eToc alerts
Recommend to Library

Journals

International Journal of Molecular Medicine

International Journal of Molecular Medicine

International Journal of Molecular Medicine is an international journal devoted to molecular mechanisms of human disease.

International Journal of Oncology

International Journal of Oncology

International Journal of Oncology is an international journal devoted to oncology research and cancer treatment.

Molecular Medicine Reports

Molecular Medicine Reports

Covers molecular medicine topics such as pharmacology, pathology, genetics, neuroscience, infectious diseases, molecular cardiology, and molecular surgery.

Oncology Reports

Oncology Reports

Oncology Reports is an international journal devoted to fundamental and applied research in Oncology.

Experimental and Therapeutic Medicine

Experimental and Therapeutic Medicine

Experimental and Therapeutic Medicine is an international journal devoted to laboratory and clinical medicine.

Oncology Letters

Oncology Letters

Oncology Letters is an international journal devoted to Experimental and Clinical Oncology.

Biomedical Reports

Biomedical Reports

Explores a wide range of biological and medical fields, including pharmacology, genetics, microbiology, neuroscience, and molecular cardiology.

Molecular and Clinical Oncology

Molecular and Clinical Oncology

International journal addressing all aspects of oncology research, from tumorigenesis and oncogenes to chemotherapy and metastasis.

World Academy of Sciences Journal

World Academy of Sciences Journal

Multidisciplinary open-access journal spanning biochemistry, genetics, neuroscience, environmental health, and synthetic biology.

International Journal of Functional Nutrition

International Journal of Functional Nutrition

Open-access journal combining biochemistry, pharmacology, immunology, and genetics to advance health through functional nutrition.

International Journal of Epigenetics

International Journal of Epigenetics

Publishes open-access research on using epigenetics to advance understanding and treatment of human disease.

Medicine International

Medicine International

An International Open Access Journal Devoted to General Medicine.

Journal Cover
May-2021 Volume 47 Issue 5

Full Size Image

Sign up for eToc alerts
Recommend to Library

  • Article
  • Citations
    • Cite This Article
    • Download Citation
    • Create Citation Alert
    • Remove Citation Alert
    • Cited By
  • Similar Articles
    • Related Articles (in Spandidos Publications)
    • Similar Articles (Google Scholar)
    • Similar Articles (PubMed)
  • Download PDF
  • Download XML
  • View XML

  • Supplementary Files
    • Supplementary_Data1.pdf
    • Supplementary_Data2.xlsx
Article

LINCS gene expression signature analysis revealed bosutinib as a radiosensitizer of breast cancer cells by targeting eIF4G1

  • Authors:
    • Sai Hu
    • Dafei Xie
    • Pingkun Zhou
    • Xiaodan Liu
    • Xiaoyao Yin
    • Bo Huang
    • Hua Guan
  • View Affiliations / Copyright

    Affiliations: Institute for Environmental Medicine and Radiation Hygiene, School of Public Health, University of South China, Hengyang, Hunan 421001, P.R. China, Department of Radiation Biology, Beijing Key Laboratory for Radiobiology, Beijing Institute of Radiation Medicine, Beijing 100850, P.R. China, College of Computer, National University of Defence Technology, Changsha, Hunan 410073, P.R. China
  • Article Number: 72
    |
    Published online on: March 2, 2021
       https://doi.org/10.3892/ijmm.2021.4905
  • Expand metrics +
Metrics: Total Views: 0 (Spandidos Publications: | PMC Statistics: )
Metrics: Total PDF Downloads: 0 (Spandidos Publications: | PMC Statistics: )
Cited By (CrossRef): 0 citations Loading Articles...

This article is mentioned in:



Abstract

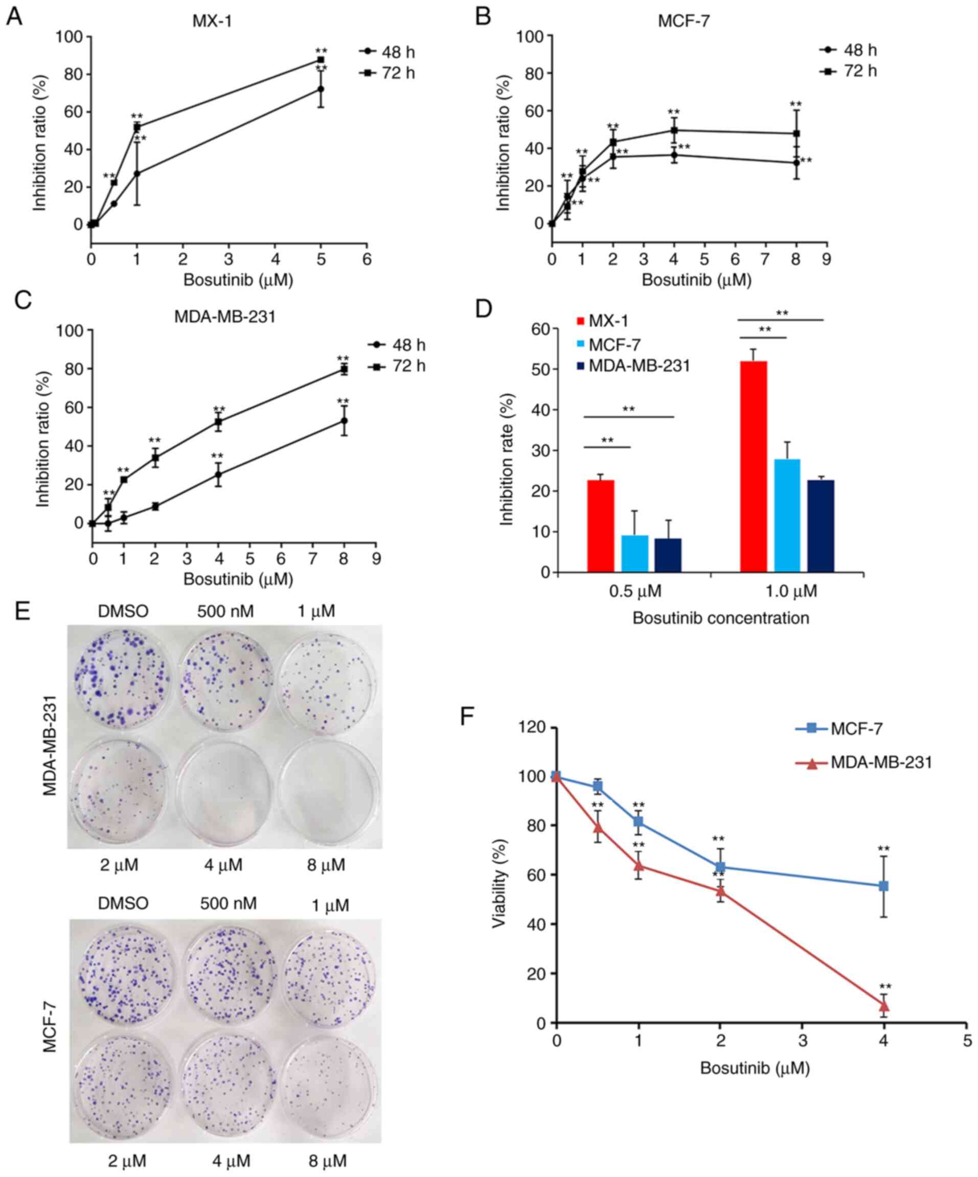
Radioresistance is the predominant cause for radiotherapy failure and disease progression, resulting in increased breast cancer‑associated mortality. Using gene expression signature analysis of the Library of Integrated Network‑Based Cellular Signatures (LINCS) and Gene Expression Omnibus (GEO), the aim of the present study was to systematically identify potential candidate radiosensitizers from known drugs. The similarity of integrated gene expression signatures between irradiated eukaryotic translation initiation factor 4 γ 1 (eIF4G1)‑silenced breast cancer cells and known drugs was measured using enrichment scores (ES). Drugs with positive ES were selected as potential radiosensitizers. The radiosensitizing effects of the candidate drugs were analyzed in breast cancer cell lines (MCF‑7, MX‑1 and MDA‑MB‑231) using CCK‑8 and colony formation assays following exposure to ionizing radiation. Cell apoptosis was measured using flow cytometry. The expression levels of eIF4G1 and DNA damage response (DDR) proteins were analyzed by western blotting. Bosutinib was identified as a promising radiosensitizer, as its administration markedly reduced the dosage required both for the drug and for ionizing radiation, which may be associated with fewer treatment‑associated adverse reactions. Moreover, combined treatment of ionizing radiation and bosutinib significantly increased cell killing in all three cell lines, compared with ionizing radiation or bosutinib alone. Among the three cell lines, MX‑1 cells were identified as the most sensitive to both ionizing radiation and bosutinib. Bosutinib markedly downregulated the expression of eIF4G1 in a dose‑dependent manner and also reduced the expression of DDR proteins (including ATM, XRCC4, ATRIP, and GADD45A). Moreover, eIF4G1 was identified as a key target of bosutinib that may regulate DNA damage induced by ionizing radiation. Thus, bosutinib may serve as a potential candidate radiosensitizer for breast cancer therapy.
View Figures

Figure 1

Figure 2

Figure 3

Figure 4

Figure 5

Figure 6

View References

1 

Bernier J: Precision medicine for early breast cancer radiotherapy: Opening up new horizons? Crit Rev Oncol Hematol. 113:79–82. 2017. View Article : Google Scholar : PubMed/NCBI

2 

Bennett MH, Feldmeier J, Smee R and Milross C: Hyperbaric oxygenation for tumour sensitisation to radiotherapy. Cochrane Database Syst Rev. 11:CD0050072012.

3 

Schütze A, Vogeley C, Gorges T, Twarock S, Butschan J, Babayan A, Klein D, Knauer SK, Metzen E, Müller V, et al: RHAMM splice variants confer radiosensitivity in human breast cancer cell lines. Oncotarget. 7:21428–21440. 2016. View Article : Google Scholar : PubMed/NCBI

4 

Huang RX and Zhou PK: DNA damage response signaling pathways and targets for radiotherapy sensitization in cancer. Signal Transduct Target Ther. 5:602020. View Article : Google Scholar : PubMed/NCBI

5 

Lai Y, Yu X, Lin X and He S: Inhibition of mTOR sensitizes breast cancer stem cells to radiation-induced repression of self-renewal through the regulation of MnSOD and Akt. Int J Mol Med. 37:369–377. 2016. View Article : Google Scholar :

6 

Silvera D, Formenti SC and Schneider RJ: Translational control in cancer. Nat Rev Cancer. 10:254–266. 2010. View Article : Google Scholar : PubMed/NCBI

7 

Peretz S, Jensen R, Baserga R and Glazer PM: ATM-Dependent expression of the insulin-like growth factor-I receptor in a pathway regulating radiation response. Proc Natl Acad Sci USA. 98:1676–1681. 2001. View Article : Google Scholar : PubMed/NCBI

8 

Luo YM, Xia NX, Yang L, Li Z, Yang H, Yu HJ, Liu Y, Lei H, Zhou FX, Xie CH, et al: CTC1 increases the radioresistance of human melanoma cells by inhibiting telomere shortening and apoptosis. Int J Mol Med. 33:1484–1490. 2014. View Article : Google Scholar : PubMed/NCBI

9 

Dolman MEM, van der Ploeg I, Koster J, Bate-Eya LT, Versteeg R, Caron HN and Molenaar JJ: DNA-Dependent protein kinase as molecular target for radiosensitization of neuroblastoma cells. PLoS One. 10:e01457442015. View Article : Google Scholar : PubMed/NCBI

10 

Rachmadi L, Siregar NC, Kanoko M, Andrijono A, Bardosono S, Suryandari DA, Sekarutami SM and Hernowo BS: Role of cancer stem cell, apoptotic factor, DNA repair, and telomerase toward radiation therapy response in stage IIIB cervical cancer. Oman Med J. 34:224–230. 2019. View Article : Google Scholar : PubMed/NCBI

11 

Yu CC, Huang H, Hung SK, Liao HF, Lee CC, Lin HY, Li SC, Ho HC, Hung CL and Su YC: AZD2014 radiosensitizes oral squamous cell carcinoma by inhibiting AKT/mTOR axis and inducing G1/G2/M cell cycle arrest. PLoS One. 11:e01519422016. View Article : Google Scholar : PubMed/NCBI

12 

Gewirtz DA: The four faces of autophagy: Implications for cancer therapy. Cancer Res. 74:647–651. 2014. View Article : Google Scholar : PubMed/NCBI

13 

Khoshinani HM, Afshar S and Najafi R: Hypoxia: A double-edged sword in cancer therapy. Cancer Invest. 34:536–545. 2016. View Article : Google Scholar

14 

Saenko YV, Mastilenko AV, Glushchenko ES, Antonova AV and Svekolkin VP: Inhibition of mitochondrial voltage-dependent anion channels increases radiosensitivity of K562 leukemic cells. Bull Exp Biol Med. 161:104–107. 2016. View Article : Google Scholar : PubMed/NCBI

15 

Baro M, Sambrooks CL, Quijano A, Saltzman WM and Contessa J: Oligosaccharyltransferase inhibition reduces receptor tyrosine kinase activation and enhances glioma radiosensitivity. Clin Cancer Res. 25:784–795. 2019. View Article : Google Scholar :

16 

Segawa T, Fujii Y, Tanaka A, Bando SI, Okayasu R, Ohnishi K and Kubota N: Radiosensitization of human lung cancer cells by the novel purine-scaffold Hsp90 inhibitor, PU-H71. Int J Mol Med. 33:559–564. 2014. View Article : Google Scholar

17 

Zhang L, Yoo S, Dritschilo A, Belyaev I and Soldatenkov V: Targeting ku protein for sensitizing of breast cancer cells to DNA-damage. Int J Mol Med. 14:153–159. 2004.PubMed/NCBI

18 

Zhang F, Fan B and Mao L: Radiosensitizing effects of cyclocarya paliurus polysaccharide on hypoxic A549 and H520 human non-small cell lung carcinoma cells. Int J Mol Med. 44:1233–1242. 2019.PubMed/NCBI

19 

Chang L, Graham PH, Hao J, Ni J, Bucci J, Cozzi PJ, Kearsley JH and Li Y: PI3K/Akt/mTOR pathway inhibitors enhance radiosensitivity in radioresistant prostate cancer cells through inducing apoptosis, reducing autophagy, suppressing NHEJ and HR repair pathways. Cell Death Dis. 5:e14372014. View Article : Google Scholar : PubMed/NCBI

20 

Boguski MS, Mandl KD and Sukhatme VP: Drug discovery. Repurposing with a difference Science. 324:1394–1395. 2009.

21 

Rasheed S, Sánchez SS, Yousuf S, Honoré SM and Choudhary MI: Drug repurposing: In-vitro anti-glycation properties of 18 common drugs. PLoS One. 13:e01905092018. View Article : Google Scholar : PubMed/NCBI

22 

Amsberg GK and Schafhausen P: Bosutinib in the management of chronic myelogenous leukemia. Biologics. 7:115–122. 2013.PubMed/NCBI

23 

Amsberg GKV and Brümmendorf TH: Novel aspects of therapy with the dual src and abl kinase inhibitor bosutinib in chronic myeloid leukemia. Expert Rev Anticancer Ther. 12:1121–1127. 2012. View Article : Google Scholar

24 

Lee JH, Choi SI, Kim RK, Cho EW and Kim IG: Tescalcin/c-Src/IGF1Rβ-mediated STAT3 activation enhances cancer stemness and radioresistant properties through ALDH1. Sci Rep. 8:107112018. View Article : Google Scholar

25 

Cammarata FP, Torrisi F, Forte GI, Minafra L, Bravatà V, Pisciotta P, Savoca G, Calvaruso M, Petringa G, Cirrone GA, et al: Proton therapy and src family kinase inhibitor combined treatments on U87 human glioblastoma multiforme cell line. Int J Mol Sci. 20:47452019. View Article : Google Scholar :

26 

Badura M, Braunstein S, Zavadil J and Schneider RJ: DNA damage and eIF4G1 in breast cancer cells reprogram translation for survival and DNA repair mRNAs. Proc Natl Acad Sci USA. 109:18767–18772. 2012. View Article : Google Scholar : PubMed/NCBI

27 

Keenan AB, Jenkins SL, Jagodnik KM, Koplev S, He E, Torre D, Wang Z, Dohlman AB, Silverstein MC, Lachmann A, et al: The library of integrated network-based cellular signatures NIH program: System-Level cataloging of human cells response to perturbations. Cell Syst. 6:13–24. 2018. View Article : Google Scholar

28 

Ritchie ME, Phipson B, Wu D, Hu Y, Law CW, Shi W and Smyth GK: Limma powers differential expression analyses for RNA-sequencing and microarray studies. Nucleic Acids Res. 43:e472015. View Article : Google Scholar : PubMed/NCBI

29 

Subramanian A, Tamayo P, Mootha VK, Mukherjee, Ebert BL, Gillette MA, Paulovich A, Pomeroy SL, Golub TR, Lander ES and Mesirov JP: Gene set enrichment analysis: A knowledge-based approach for interpreting genome-wide expression profiles. Proc Natl Acad Sci USA. 102:15545–15550. 2005. View Article : Google Scholar : PubMed/NCBI

30 

Pfeffer RM: Radiotherapy for breast cancer: Curing the cancer while protecting the heart. Isr Med Assoc J. 20:582–583. 2018.PubMed/NCBI

31 

Taylor CW and Kirby AM: Cardiac side-effects from breast cancer radiotherapy. Clin Oncol (R Coll Radiol). 27:621–629. 2015. View Article : Google Scholar

32 

Tarpley M, Abdissa TT, Johnson GL and Scott JE: Bosutinib reduces the efficacy of dasatinib in triple-negative breast cancer cell lines. Anticancer Res. 34:1629–1635. 2014.PubMed/NCBI

33 

Tan DSW, Haaland B, Gan JM, Tham SC, Sinha I, Tan EH, Lim KH, Takano A, Krisna SS, Thu MM, et al: Bosutinib inhibits migration and invasion via ACK1 in KRAS mutant non-small cell lung cancer. Mol Cancer. 13:132014. View Article : Google Scholar : PubMed/NCBI

34 

Wie SM, Wellberg E, Karam SD and Reyland ME: Tyrosine kinase inhibitors protect the salivary gland from radiation damage by inhibiting activation of protein kinase C-δ. Mol Cancer Ther. 16:1989–1998. 2017. View Article : Google Scholar : PubMed/NCBI

35 

Wenzel T, Büch T, Urban N, Weirauch U, Schierle K, Aigner A, Schaefer M and Kalwa H: Restoration of MARCKS enhances chemosensitivity in cancer. J Cancer Res Clin Oncol. 146:843–858. 2020. View Article : Google Scholar : PubMed/NCBI

36 

Chou TC: Drug combination studies and their synergy quantification using the chou-talalay method. Cancer Res. 70:440–446. 2010. View Article : Google Scholar : PubMed/NCBI

37 

Ellegaard AM, Groth-Pedersen L, Oorschot V, Klumperman J, Kirkegaard T, Nylandsted J and Jäättelä M: Sunitinib and SU11652 inhibit acid sphingomyelinase, destabilize lysosomes, and inhibit multidrug resistance. Mol Cancer Ther. 12:2018–2030. 2013. View Article : Google Scholar : PubMed/NCBI

38 

Evelyn CR, Lisabeth EM, Wade SM, Haak AJ, Johnson CN, Lawlor ER and Neubig RR: Small-Molecule inhibition of Rho/MKL/SRF transcription in prostate cancer cells: Modulation of cell cycle, er stress, and metastasis gene networks. Microarrays (Basel). 5:132016. View Article : Google Scholar

39 

Wainberg ZA, Alsina M, Soares HP, Braña I, Britten CD, Conte GD, Ezeh P, Houk B, Kern KA, Leong S, et al: A multi-arm phase I study of the PI3K/mTOR inhibitors PF-04691502 and gedatolisib (PF-05212384) plus irinotecan or the MEK inhibitor PD-0325901 in advanced cancer. Target Oncol. 12:775–785. 2017. View Article : Google Scholar : PubMed/NCBI

40 

Hamilton DG, Bale R, Jones C, Fitzgerald E, Khor R, Knight K and Wasiak J: Impact of tumour bed boost integration on acute and late toxicity in patients with breast cancer: A systematic review. Breast. 27:126–135. 2016. View Article : Google Scholar : PubMed/NCBI

41 

Jaiswal PK, Koul S, Shanmugam PST and Koul HK: Eukaryotic translation initiation factor 4 gamma 1 (eIF4G1) is upregulated during prostate cancer progression and modulates cell growth and metastasis. Sci Rep. 8:74592018. View Article : Google Scholar : PubMed/NCBI

42 

Gourd E: Bosutinib more effective than imatinib in CML. Lancet Oncol. 18:e7162017. View Article : Google Scholar : PubMed/NCBI

43 

Hu MB, Zhang JW, Gao JB, Qi YW, Gao Y, Xu L, Ma Y and Wei ZZ: Atorvastatin induces autophagy in MDA-MB-231 breast cancer cells. Ultrastruct Pathol. 42:409–415. 2018. View Article : Google Scholar : PubMed/NCBI

44 

Chang CH, Bijian K, Wernic D, Su J, da Silva SD, Yu H, Qiu D, Asslan M and Alaoui-Jamali MA: A novel orally available seleno-purine molecule suppresses triple-negative breast cancer cell proliferation and progression to metastasis by inducing cytostatic autophagy. Autophagy. 15:1376–1390. 2019. View Article : Google Scholar : PubMed/NCBI

45 

Lin SC, Chu PY, Liao WT, Wu MY, Tsui KH, Lin LT, Huang CH, Chen LL and Li CJ: Glycyrrhizic acid induces human MDA-MB-231 breast cancer cell death and autophagy via the ROS-mitochondrial pathway. Oncol Rep. 39:703–710. 2018.

46 

Noguchi S, Shibutani S, Fukushima K, Mori T, Igase M and Mizuno T: Bosutinib, an SRC inhibitor, induces caspase-independent cell death associated with permeabilization of lysosomal membranes in melanoma cells. Vet Comp Oncol. 16:69–76. 2018. View Article : Google Scholar

47 

Nam AR, Kim JW, Park JE, Bang JH, Jin MH, Lee KH, Kim TY, Han SW, Im SA, Kim TY, et al: Src as a therapeutic target in biliary tract cancer. Mol Cancer Ther. 15:1515–1524. 2016. View Article : Google Scholar : PubMed/NCBI

48 

Weberpals J, Jansen L, Müller OJ and Brenner H: Long-Term heart-specific mortality among 347 476 breast cancer patients treated with radiotherapy or chemotherapy: A registry-based cohort study. Eur Heart J. 39:3896–3903. 2018. View Article : Google Scholar : PubMed/NCBI

49 

Huang R, Zhou Y, Hu S, Ren G, Cui F and Zhou PK: Radiotherapy exposure in cancer patients and subsequent risk of stroke: A systematic review and meta-analysis. Front Neurol. 10:2332019. View Article : Google Scholar : PubMed/NCBI

50 

Cortes JE, Khoury HJ, Kantarjian H, Brümmendorf TH, Mauro MJ, Matczak E, Pavlov D, Aguiar JM, Fly KD, Dimitrov S, et al: Long-Term evaluation of cardiac and vascular toxicity in patients with philadelphia chromosome-positive leukemias treated with bosutinib. Am J Hematol. 91:606–616. 2016. View Article : Google Scholar : PubMed/NCBI

Related Articles

  • Abstract
  • View
  • Download
  • Twitter
Copy and paste a formatted citation
Spandidos Publications style
Hu S, Xie D, Zhou P, Liu X, Yin X, Huang B and Guan H: <em>LINCS</em> gene expression signature analysis revealed bosutinib as a radiosensitizer of breast cancer cells by targeting eIF4G1. Int J Mol Med 47: 72, 2021.
APA
Hu, S., Xie, D., Zhou, P., Liu, X., Yin, X., Huang, B., & Guan, H. (2021). <em>LINCS</em> gene expression signature analysis revealed bosutinib as a radiosensitizer of breast cancer cells by targeting eIF4G1. International Journal of Molecular Medicine, 47, 72. https://doi.org/10.3892/ijmm.2021.4905
MLA
Hu, S., Xie, D., Zhou, P., Liu, X., Yin, X., Huang, B., Guan, H."<em>LINCS</em> gene expression signature analysis revealed bosutinib as a radiosensitizer of breast cancer cells by targeting eIF4G1". International Journal of Molecular Medicine 47.5 (2021): 72.
Chicago
Hu, S., Xie, D., Zhou, P., Liu, X., Yin, X., Huang, B., Guan, H."<em>LINCS</em> gene expression signature analysis revealed bosutinib as a radiosensitizer of breast cancer cells by targeting eIF4G1". International Journal of Molecular Medicine 47, no. 5 (2021): 72. https://doi.org/10.3892/ijmm.2021.4905
Copy and paste a formatted citation
x
Spandidos Publications style
Hu S, Xie D, Zhou P, Liu X, Yin X, Huang B and Guan H: <em>LINCS</em> gene expression signature analysis revealed bosutinib as a radiosensitizer of breast cancer cells by targeting eIF4G1. Int J Mol Med 47: 72, 2021.
APA
Hu, S., Xie, D., Zhou, P., Liu, X., Yin, X., Huang, B., & Guan, H. (2021). <em>LINCS</em> gene expression signature analysis revealed bosutinib as a radiosensitizer of breast cancer cells by targeting eIF4G1. International Journal of Molecular Medicine, 47, 72. https://doi.org/10.3892/ijmm.2021.4905
MLA
Hu, S., Xie, D., Zhou, P., Liu, X., Yin, X., Huang, B., Guan, H."<em>LINCS</em> gene expression signature analysis revealed bosutinib as a radiosensitizer of breast cancer cells by targeting eIF4G1". International Journal of Molecular Medicine 47.5 (2021): 72.
Chicago
Hu, S., Xie, D., Zhou, P., Liu, X., Yin, X., Huang, B., Guan, H."<em>LINCS</em> gene expression signature analysis revealed bosutinib as a radiosensitizer of breast cancer cells by targeting eIF4G1". International Journal of Molecular Medicine 47, no. 5 (2021): 72. https://doi.org/10.3892/ijmm.2021.4905
Follow us
  • Twitter
  • LinkedIn
  • Facebook
About
  • Spandidos Publications
  • Careers
  • Cookie Policy
  • Privacy Policy
How can we help?
  • Help
  • Live Chat
  • Contact
  • Email to our Support Team