Spandidos Publications Logo
  • About
    • About Spandidos
    • Aims and Scopes
    • Abstracting and Indexing
    • Editorial Policies
    • Reprints and Permissions
    • Job Opportunities
    • Terms and Conditions
    • Contact
  • Journals
    • All Journals
    • Oncology Letters
      • Oncology Letters
      • Information for Authors
      • Editorial Policies
      • Editorial Board
      • Aims and Scope
      • Abstracting and Indexing
      • Bibliographic Information
      • Archive
    • International Journal of Oncology
      • International Journal of Oncology
      • Information for Authors
      • Editorial Policies
      • Editorial Board
      • Aims and Scope
      • Abstracting and Indexing
      • Bibliographic Information
      • Archive
    • Molecular and Clinical Oncology
      • Molecular and Clinical Oncology
      • Information for Authors
      • Editorial Policies
      • Editorial Board
      • Aims and Scope
      • Abstracting and Indexing
      • Bibliographic Information
      • Archive
    • Experimental and Therapeutic Medicine
      • Experimental and Therapeutic Medicine
      • Information for Authors
      • Editorial Policies
      • Editorial Board
      • Aims and Scope
      • Abstracting and Indexing
      • Bibliographic Information
      • Archive
    • International Journal of Molecular Medicine
      • International Journal of Molecular Medicine
      • Information for Authors
      • Editorial Policies
      • Editorial Board
      • Aims and Scope
      • Abstracting and Indexing
      • Bibliographic Information
      • Archive
    • Biomedical Reports
      • Biomedical Reports
      • Information for Authors
      • Editorial Policies
      • Editorial Board
      • Aims and Scope
      • Abstracting and Indexing
      • Bibliographic Information
      • Archive
    • Oncology Reports
      • Oncology Reports
      • Information for Authors
      • Editorial Policies
      • Editorial Board
      • Aims and Scope
      • Abstracting and Indexing
      • Bibliographic Information
      • Archive
    • Molecular Medicine Reports
      • Molecular Medicine Reports
      • Information for Authors
      • Editorial Policies
      • Editorial Board
      • Aims and Scope
      • Abstracting and Indexing
      • Bibliographic Information
      • Archive
    • World Academy of Sciences Journal
      • World Academy of Sciences Journal
      • Information for Authors
      • Editorial Policies
      • Editorial Board
      • Aims and Scope
      • Abstracting and Indexing
      • Bibliographic Information
      • Archive
    • International Journal of Functional Nutrition
      • International Journal of Functional Nutrition
      • Information for Authors
      • Editorial Policies
      • Editorial Board
      • Aims and Scope
      • Abstracting and Indexing
      • Bibliographic Information
      • Archive
    • International Journal of Epigenetics
      • International Journal of Epigenetics
      • Information for Authors
      • Editorial Policies
      • Editorial Board
      • Aims and Scope
      • Abstracting and Indexing
      • Bibliographic Information
      • Archive
    • Medicine International
      • Medicine International
      • Information for Authors
      • Editorial Policies
      • Editorial Board
      • Aims and Scope
      • Abstracting and Indexing
      • Bibliographic Information
      • Archive
  • Articles
  • Information
    • Information for Authors
    • Information for Reviewers
    • Information for Librarians
    • Information for Advertisers
    • Conferences
  • Language Editing
Spandidos Publications Logo
  • About
    • About Spandidos
    • Aims and Scopes
    • Abstracting and Indexing
    • Editorial Policies
    • Reprints and Permissions
    • Job Opportunities
    • Terms and Conditions
    • Contact
  • Journals
    • All Journals
    • Biomedical Reports
      • Information for Authors
      • Editorial Policies
      • Editorial Board
      • Aims and Scope
      • Abstracting and Indexing
      • Bibliographic Information
      • Archive
    • Experimental and Therapeutic Medicine
      • Information for Authors
      • Editorial Policies
      • Editorial Board
      • Aims and Scope
      • Abstracting and Indexing
      • Bibliographic Information
      • Archive
    • International Journal of Epigenetics
      • Information for Authors
      • Editorial Policies
      • Editorial Board
      • Aims and Scope
      • Abstracting and Indexing
      • Bibliographic Information
      • Archive
    • International Journal of Functional Nutrition
      • Information for Authors
      • Editorial Policies
      • Editorial Board
      • Aims and Scope
      • Abstracting and Indexing
      • Bibliographic Information
      • Archive
    • International Journal of Molecular Medicine
      • Information for Authors
      • Editorial Policies
      • Editorial Board
      • Aims and Scope
      • Abstracting and Indexing
      • Bibliographic Information
      • Archive
    • International Journal of Oncology
      • Information for Authors
      • Editorial Policies
      • Editorial Board
      • Aims and Scope
      • Abstracting and Indexing
      • Bibliographic Information
      • Archive
    • Medicine International
      • Information for Authors
      • Editorial Policies
      • Editorial Board
      • Aims and Scope
      • Abstracting and Indexing
      • Bibliographic Information
      • Archive
    • Molecular and Clinical Oncology
      • Information for Authors
      • Editorial Policies
      • Editorial Board
      • Aims and Scope
      • Abstracting and Indexing
      • Bibliographic Information
      • Archive
    • Molecular Medicine Reports
      • Information for Authors
      • Editorial Policies
      • Editorial Board
      • Aims and Scope
      • Abstracting and Indexing
      • Bibliographic Information
      • Archive
    • Oncology Letters
      • Information for Authors
      • Editorial Policies
      • Editorial Board
      • Aims and Scope
      • Abstracting and Indexing
      • Bibliographic Information
      • Archive
    • Oncology Reports
      • Information for Authors
      • Editorial Policies
      • Editorial Board
      • Aims and Scope
      • Abstracting and Indexing
      • Bibliographic Information
      • Archive
    • World Academy of Sciences Journal
      • Information for Authors
      • Editorial Policies
      • Editorial Board
      • Aims and Scope
      • Abstracting and Indexing
      • Bibliographic Information
      • Archive
  • Articles
  • Information
    • For Authors
    • For Reviewers
    • For Librarians
    • For Advertisers
    • Conferences
  • Language Editing
Login Register Submit
  • This site uses cookies
  • You can change your cookie settings at any time by following the instructions in our Cookie Policy. To find out more, you may read our Privacy Policy.

    I agree
Search articles by DOI, keyword, author or affiliation
Search
Advanced Search
presentation
International Journal of Oncology
Join Editorial Board Propose a Special Issue
Print ISSN: 1019-6439 Online ISSN: 1791-2423
Journal Cover
2014-March Volume 44 Issue 3

Full Size Image

Cover Legend PDF

Sign up for eToc alerts
Recommend to Library

Journals

International Journal of Molecular Medicine

International Journal of Molecular Medicine

International Journal of Molecular Medicine is an international journal devoted to molecular mechanisms of human disease.

International Journal of Oncology

International Journal of Oncology

International Journal of Oncology is an international journal devoted to oncology research and cancer treatment.

Molecular Medicine Reports

Molecular Medicine Reports

Covers molecular medicine topics such as pharmacology, pathology, genetics, neuroscience, infectious diseases, molecular cardiology, and molecular surgery.

Oncology Reports

Oncology Reports

Oncology Reports is an international journal devoted to fundamental and applied research in Oncology.

Experimental and Therapeutic Medicine

Experimental and Therapeutic Medicine

Experimental and Therapeutic Medicine is an international journal devoted to laboratory and clinical medicine.

Oncology Letters

Oncology Letters

Oncology Letters is an international journal devoted to Experimental and Clinical Oncology.

Biomedical Reports

Biomedical Reports

Explores a wide range of biological and medical fields, including pharmacology, genetics, microbiology, neuroscience, and molecular cardiology.

Molecular and Clinical Oncology

Molecular and Clinical Oncology

International journal addressing all aspects of oncology research, from tumorigenesis and oncogenes to chemotherapy and metastasis.

World Academy of Sciences Journal

World Academy of Sciences Journal

Multidisciplinary open-access journal spanning biochemistry, genetics, neuroscience, environmental health, and synthetic biology.

International Journal of Functional Nutrition

International Journal of Functional Nutrition

Open-access journal combining biochemistry, pharmacology, immunology, and genetics to advance health through functional nutrition.

International Journal of Epigenetics

International Journal of Epigenetics

Publishes open-access research on using epigenetics to advance understanding and treatment of human disease.

Medicine International

Medicine International

An International Open Access Journal Devoted to General Medicine.

Journal Cover
2014-March Volume 44 Issue 3

Full Size Image

Cover Legend PDF

Sign up for eToc alerts
Recommend to Library

  • Article
  • Citations
    • Cite This Article
    • Download Citation
    • Create Citation Alert
    • Remove Citation Alert
    • Cited By
  • Similar Articles
    • Related Articles (in Spandidos Publications)
    • Similar Articles (Google Scholar)
    • Similar Articles (PubMed)
  • Download PDF
  • Download XML
  • View XML
Article

The CDK1 inhibitor RO3306 improves the response of BRCA-proficient breast cancer cells to PARP inhibition

  • Authors:
    • Qing Xia
    • Yuchen Cai
    • Roujun Peng
    • Guosheng Wu
    • Yanxia Shi
    • Wenqi Jiang
  • View Affiliations / Copyright

    Affiliations: Sun Yat-sen University Cancer Center, State Key Laboratory of Oncology in South China, Collaborative Innovation Center for Cancer Medicine, Guangzhou 510060, P.R. China, State Key Laboratory of Quality Research in Chinese Medicine, University of Macau, Macau SAR, P.R. China
  • Pages: 735-744
    |
    Published online on: December 31, 2013
       https://doi.org/10.3892/ijo.2013.2240
  • Expand metrics +
Metrics: Total Views: 0 (Spandidos Publications: | PMC Statistics: )
Metrics: Total PDF Downloads: 0 (Spandidos Publications: | PMC Statistics: )
Cited By (CrossRef): 0 citations Loading Articles...

This article is mentioned in:



Abstract

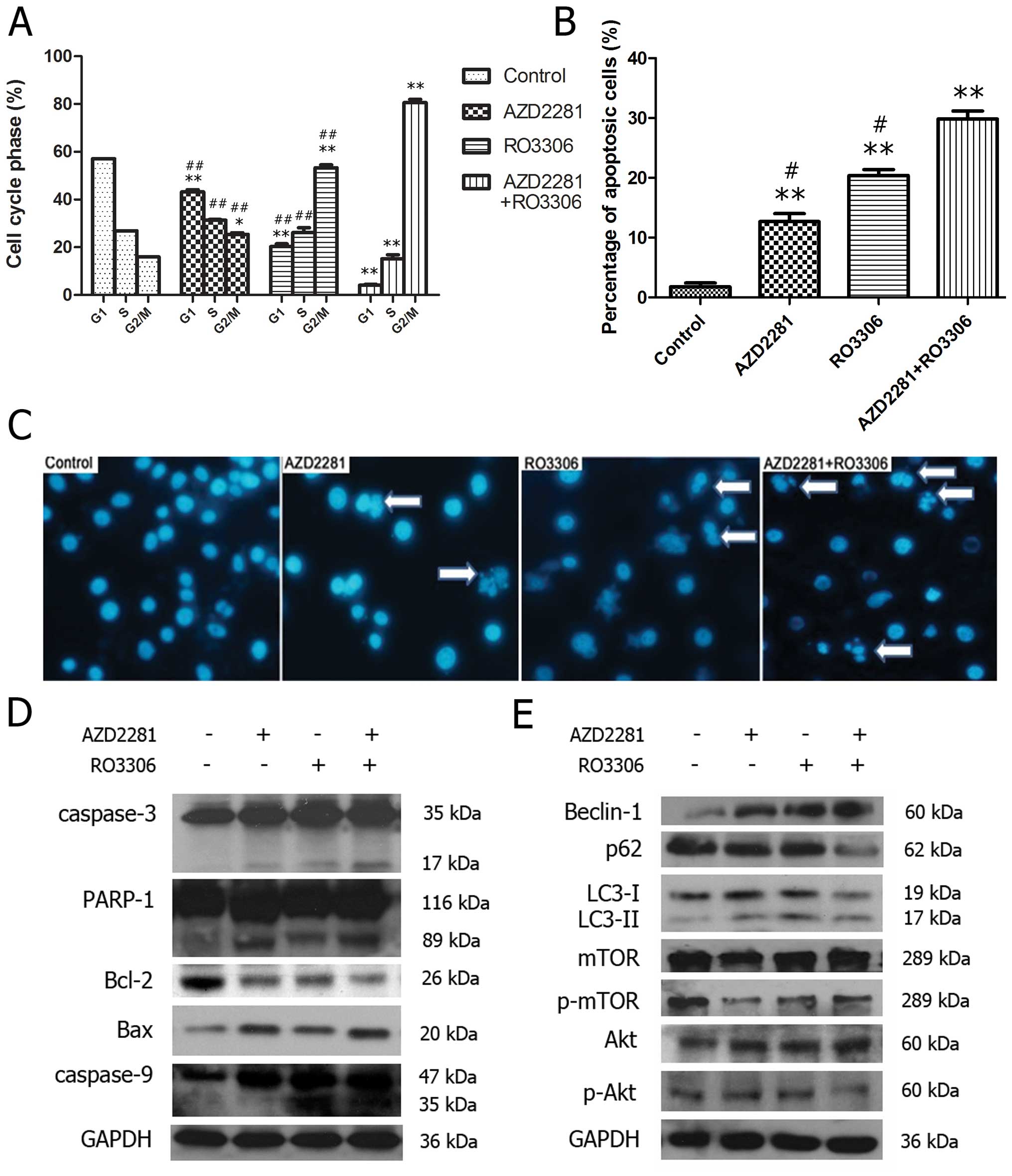
Breast cancer is one of the most common malignancies in women. Approximately 15% of the patients belong to the triple-negative breast cancer (TNBC) group, and have the disadvantage of not benefiting from currently available receptor-targeted systemic therapies. Some cancers in the TNBC group harbor defects in DNA double-strand break repair by homologous recombination (HR), such as BRCA1 dysfunction, and are hypersensitive to poly (ADP-ribose) polymerase (PARP) inhibition. However, only a small fraction of the tumors are BRCA-deficient, and this restricts the therapeutic utility of the PARP inhibitor monotherapy. Cyclin-dependent kinase 1 (CDK1) is necessary not only for BRCA1-mediated S phase checkpoint activation, but also for HR, because it phosphorylates BRCA1 for the efficient formation of BRCA1 foci. In this study, we showed that the combined inhibition of CDK1 and PARP in BRCA-proficient MDA-MB-231 breast cancer cells resulted in dramatically reduced cell growth compared to PARP inhibition alone. Mechanistic investigations revealed that this sensitivity appears to be mediated by sustained DNA damage and inefficient DNA repair triggering mitochondrial-mediated apoptosis as well as autophagy. Our results suggest that CDK1 inhibition represents a plausible strategy for expanding the utility of PARP inhibitors to BRCA‑proficient breast cancers.
View Figures

Figure 1

Figure 2

Figure 3

Figure 4

Figure 5

Figure 6

View References

1. 

Gucalp A and Traina TA: Triple-negative breast cancer: adjuvant therapeutic options. Chemother Res Pract. 2011:6962082011.PubMed/NCBI

2. 

Moynahan ME, Chiu JW, Koller BH and Jasin M: Brca1 controls homology-directed DNA repair. Mol Cell. 4:511–518. 1999. View Article : Google Scholar : PubMed/NCBI

3. 

Zhang J and Powell SN: The role of the BRCA1 tumor suppressor in DNA double-strand break repair. Mol Cancer Res. 3:531–539. 2005. View Article : Google Scholar : PubMed/NCBI

4. 

Hartman AR and Ford JM: BRCA1 induces DNA damage recognition factors and enhances nucleotide excision repair. Nat Genet. 32:180–184. 2002. View Article : Google Scholar : PubMed/NCBI

5. 

Alli E, Sharma VB, Sunderesakumar P and Ford JM: Defective repair of oxidative DNA damage in triple-negative breast cancer confers sensitivity to inhibition of poly(ADP-ribose) polymerase. Cancer Res. 69:3589–3596. 2009. View Article : Google Scholar : PubMed/NCBI

6. 

McCabe N, Turner NC, Lord CJ, Kluzek K, Bialkowska A, Swift S, Giavara S, O’Connor MJ, Tutt AN, Zdzienicka MZ, Smith GC and Ashworth A: Deficiency in the repair of DNA damage by homologous recombination and sensitivity to poly(ADP-ribose) polymerase inhibition. Cancer Res. 66:8109–8115. 2006. View Article : Google Scholar : PubMed/NCBI

7. 

Ashworth A: A synthetic lethal therapeutic approach: poly(ADP) ribose polymerase inhibitors for the treatment of cancers deficient in DNA double-strand break repair. J Clin Oncol. 26:3785–3790. 2008. View Article : Google Scholar : PubMed/NCBI

8. 

Tutt A, Robson M, Garber JE, Domchek SM, Audeh MW, Weitzel JN, Friedlander M, Arun B, Loman N, Schmutzler RK, Wardley A, Mitchell G, Earl H, Wickens M and Carmichael J: Oral poly(ADP-ribose) polymerase inhibitor olaparib in patients with BRCA1 or BRCA2 mutations and advanced breast cancer: a proof-of-concept trial. Lancet. 376:235–244. 2010. View Article : Google Scholar

9. 

Fong PC, Boss DS, Yap TA, Tutt A, Wu P, Mergui-Roelvink M, Mortimer P, Swaisland H, Lau A, O’Connor MJ, Ashworth A, Carmichael J, Kaye SB, Schellens JH and de Bono JS: Inhibition of poly(ADP-ribose) polymerase in tumors from BRCA mutation carriers. N Engl J Med. 361:123–134. 2009. View Article : Google Scholar : PubMed/NCBI

10. 

Wooster R and Weber BL: Breast and ovarian cancer. N Engl J Med. 348:2339–2347. 2003. View Article : Google Scholar : PubMed/NCBI

11. 

Malumbres M and Barbacid M: Cell cycle, CDKs and cancer: a changing paradigm. Nat Rev Cancer. 9:153–166. 2009. View Article : Google Scholar : PubMed/NCBI

12. 

Morgan DO: Principles of CDK regulation. Nature. 374:131–134. 1995. View Article : Google Scholar : PubMed/NCBI

13. 

Vassilev LT, Tovar C, Chen S, Knezevic D, Zhao X, Sun H, Heimbrook DC and Chen L: Selective small-molecule inhibitor reveals critical mitotic functions of human CDK1. Proc Natl Acad Sci USA. 103:10660–10665. 2006. View Article : Google Scholar : PubMed/NCBI

14. 

Goga A, Yang D, Tward AD, Morgan DO and Bishop JM: Inhibition of CDK1 as a potential therapy for tumors over-expressing MYC. Nat Med. 13:820–827. 2007. View Article : Google Scholar : PubMed/NCBI

15. 

Kojima K, Shimanuki M, Shikami M, Andreeff M and Nakakuma H: Cyclin-dependent kinase 1 inhibitor RO-3306 enhances p53-mediated Bax activation and mitochondrial apoptosis in AML. Cancer Sci. 100:1128–1136. 2009. View Article : Google Scholar : PubMed/NCBI

16. 

Johnson N, Cai D, Kennedy RD, Pathania S, Arora M, Li YC, D’Andrea AD, Parvin JD and Shapiro GI: Cdkl participates in BRCA1-dependent S phase checkpoint control in response to DNA damage. Mol Cell. 35:327–339. 2009. View Article : Google Scholar : PubMed/NCBI

17. 

Johnson N, Li YC, Walton ZE, Cheng KA, Li D, Rodig SJ, Moreau LA, Unitt C, Bronson RT, Thomas HD, Newell DR, D’Andrea AD, Curtin NJ, Wong KK and Shapiro GI: Compromised CDK1 activity sensitizes BRCA-proficient cancers to PARP inhibition. Nat Med. 17:875–882. 2011. View Article : Google Scholar : PubMed/NCBI

18. 

Gartner EM, Burger AM and Lorusso PM: Poly(adp-ribose) polymerase inhibitors: a novel drug class with a promising future. Cancer J. 16:83–90. 2010. View Article : Google Scholar : PubMed/NCBI

19. 

Paull TT, Rogakou EP, Yamazaki V, Kirchgessner CU, Gellert M and Bonner WM: A critical role for histone H2AX in recruitment of repair factors to nuclear foci after DNA damage. Curr Biol. 10:886–895. 2000. View Article : Google Scholar : PubMed/NCBI

20. 

Turner NC and Reis-Filho JS: Basal-like breast cancer and the BRCA1 phenotype. Oncogene. 25:5846–5853. 2006. View Article : Google Scholar : PubMed/NCBI

21. 

Gudmundsdottir K and Ashworth A: The roles of BRCA1 and BRCA2 and associated proteins in the maintenance of genomic stability. Oncogene. 25:5864–5874. 2006. View Article : Google Scholar : PubMed/NCBI

22. 

Miki Y, Swensen J, Shattuck-Eidens D, Futreal PA, Harshman K, Tavtigian S, Liu Q, Cochran C, Bennett LM and Ding W: A strong candidate for the breast and ovarian cancer susceptibility gene BRCA1. Science. 266:66–71. 1994. View Article : Google Scholar : PubMed/NCBI

23. 

Amé JC, Spenlehauer C and de Murcia G: The PARP super-family. Bioessays. 26:882–893. 2004.

24. 

Turner N, Tutt A and Ashworth A: Hallmarks of ‘BRCAness’ in sporadic cancers. Nat Rev Cancer. 4:814–819. 2004.

25. 

Ira G, Pellicioli A, Balijja A, Wang X, Fiorani S, Carotenuto W, Liberi G, Bressan D, Wan L, Hollingsworth NM, Haber JE and Foiani M: DNA end resection, homologous recombination and DNA damage checkpoint activation require CDK1. Nature. 431:1011–1017. 2004. View Article : Google Scholar : PubMed/NCBI

26. 

Santamaría D, Barrière C, Cerqueira A, Hunt S, Tardy C, Newton K, Cáceres JF, Dubus P, Malumbres M and Barbacid M: Cdk1 is sufficient to drive the mammalian cell cycle. Nature. 448:811–815. 2007.PubMed/NCBI

27. 

Lehmann BD, Bauer JA, Chen X, Sanders ME, Chakravarthy AB, Shyr Y and Pietenpol JA: Identification of human triple-negative breast cancer subtypes and preclinical models for selection of targeted therapies. J Clin Invest. 121:2750–2767. 2011. View Article : Google Scholar : PubMed/NCBI

28. 

Kimbung S, Biskup E, Johansson I, Aaltonen K, Ottosson-Wadlund A, Gruvberger-Saal S, Cunliffe H, Fadeel B, Loman N, Berglund P and Hedenfalk I: Co-targeting of the PI3K pathway improves the response of BRCA1 deficient breast cancer cells to PARP1 inhibition. Cancer Lett. 319:232–241. 2012. View Article : Google Scholar : PubMed/NCBI

29. 

Drew Y, Mulligan EA, Vong WT, Thomas HD, Kahn S, Kyle S, Mukhopadhyay A, Los G, Hostomsky Z, Plummer ER, Edmondson RJ and Curtin NJ: Therapeutic potential of poly(ADP-ribose) polymerase inhibito AG014699 in human cancers with mutated or methylated BRCA1 or BRCA2. J Natl Cancer Inst. 103:334–346. 2011. View Article : Google Scholar : PubMed/NCBI

30. 

Mendes-Pereira AM, Martin SA, Brough R, McCarthy A, Taylor JR, Kim JS, Waldman T, Lord CJ and Ashworth A: Synthetic lethal targeting of PTEN mutant cells with PARP inhibitors. EMBO Mol Med. 1:315–322. 2009. View Article : Google Scholar : PubMed/NCBI

31. 

Inbar-Rozensal D, Castiel A, Visochek L, Castel D, Dantzer F, Izraeli S and Cohen-Armon M: A selective eradication of human nonhereditary breast cancer cells by phenanthridine-derived polyADP-ribose polymerase inhibitors. Breast Cancer Res. 11:R782009. View Article : Google Scholar

32. 

Payton M, Chung G, Yakowec P, Wong A, Powers D, Xiong L, Zhang N, Leal J, Bush TL, Santora V, Askew B, Tasker A, Radinsky R, Kendall R and Coats S: Discovery and evaluation of dual CDK1 and CDK2 inhibitors. Cancer Res. 66:4299–4308. 2006. View Article : Google Scholar : PubMed/NCBI

33. 

Gao LL, Li FR, Jiao P, Yang MF, Zhou XJ, Si YH, Jiang WJ and Zheng TT: Paris chinensis dioscin induces G2/M cell cycle arrest and apoptosis in human gastric cancer SGC-7901 cells. World J Gastroenterol. 17:4389–4395. 2011. View Article : Google Scholar : PubMed/NCBI

34. 

Levine B and Klionsky DJ: Development by self-digestion: molecular mechanisms and biological functions of autophagy. Dev Cell. 6:463–477. 2004. View Article : Google Scholar : PubMed/NCBI

35. 

Cuervo AM: Autophagy: in sickness and in health. Trends Cell Biol. 14:70–77. 2004. View Article : Google Scholar : PubMed/NCBI

Related Articles

  • Abstract
  • View
  • Download
  • Twitter
Copy and paste a formatted citation
Spandidos Publications style
Xia Q, Cai Y, Peng R, Wu G, Shi Y and Jiang W: The CDK1 inhibitor RO3306 improves the response of BRCA-proficient breast cancer cells to PARP inhibition. Int J Oncol 44: 735-744, 2014.
APA
Xia, Q., Cai, Y., Peng, R., Wu, G., Shi, Y., & Jiang, W. (2014). The CDK1 inhibitor RO3306 improves the response of BRCA-proficient breast cancer cells to PARP inhibition. International Journal of Oncology, 44, 735-744. https://doi.org/10.3892/ijo.2013.2240
MLA
Xia, Q., Cai, Y., Peng, R., Wu, G., Shi, Y., Jiang, W."The CDK1 inhibitor RO3306 improves the response of BRCA-proficient breast cancer cells to PARP inhibition". International Journal of Oncology 44.3 (2014): 735-744.
Chicago
Xia, Q., Cai, Y., Peng, R., Wu, G., Shi, Y., Jiang, W."The CDK1 inhibitor RO3306 improves the response of BRCA-proficient breast cancer cells to PARP inhibition". International Journal of Oncology 44, no. 3 (2014): 735-744. https://doi.org/10.3892/ijo.2013.2240
Copy and paste a formatted citation
x
Spandidos Publications style
Xia Q, Cai Y, Peng R, Wu G, Shi Y and Jiang W: The CDK1 inhibitor RO3306 improves the response of BRCA-proficient breast cancer cells to PARP inhibition. Int J Oncol 44: 735-744, 2014.
APA
Xia, Q., Cai, Y., Peng, R., Wu, G., Shi, Y., & Jiang, W. (2014). The CDK1 inhibitor RO3306 improves the response of BRCA-proficient breast cancer cells to PARP inhibition. International Journal of Oncology, 44, 735-744. https://doi.org/10.3892/ijo.2013.2240
MLA
Xia, Q., Cai, Y., Peng, R., Wu, G., Shi, Y., Jiang, W."The CDK1 inhibitor RO3306 improves the response of BRCA-proficient breast cancer cells to PARP inhibition". International Journal of Oncology 44.3 (2014): 735-744.
Chicago
Xia, Q., Cai, Y., Peng, R., Wu, G., Shi, Y., Jiang, W."The CDK1 inhibitor RO3306 improves the response of BRCA-proficient breast cancer cells to PARP inhibition". International Journal of Oncology 44, no. 3 (2014): 735-744. https://doi.org/10.3892/ijo.2013.2240
Follow us
  • Twitter
  • LinkedIn
  • Facebook
About
  • Spandidos Publications
  • Careers
  • Cookie Policy
  • Privacy Policy
How can we help?
  • Help
  • Live Chat
  • Contact
  • Email to our Support Team