Spandidos Publications Logo
  • About
    • About Spandidos
    • Aims and Scopes
    • Abstracting and Indexing
    • Editorial Policies
    • Reprints and Permissions
    • Job Opportunities
    • Terms and Conditions
    • Contact
  • Journals
    • All Journals
    • Oncology Letters
      • Oncology Letters
      • Information for Authors
      • Editorial Policies
      • Editorial Board
      • Aims and Scope
      • Abstracting and Indexing
      • Bibliographic Information
      • Archive
    • International Journal of Oncology
      • International Journal of Oncology
      • Information for Authors
      • Editorial Policies
      • Editorial Board
      • Aims and Scope
      • Abstracting and Indexing
      • Bibliographic Information
      • Archive
    • Molecular and Clinical Oncology
      • Molecular and Clinical Oncology
      • Information for Authors
      • Editorial Policies
      • Editorial Board
      • Aims and Scope
      • Abstracting and Indexing
      • Bibliographic Information
      • Archive
    • Experimental and Therapeutic Medicine
      • Experimental and Therapeutic Medicine
      • Information for Authors
      • Editorial Policies
      • Editorial Board
      • Aims and Scope
      • Abstracting and Indexing
      • Bibliographic Information
      • Archive
    • International Journal of Molecular Medicine
      • International Journal of Molecular Medicine
      • Information for Authors
      • Editorial Policies
      • Editorial Board
      • Aims and Scope
      • Abstracting and Indexing
      • Bibliographic Information
      • Archive
    • Biomedical Reports
      • Biomedical Reports
      • Information for Authors
      • Editorial Policies
      • Editorial Board
      • Aims and Scope
      • Abstracting and Indexing
      • Bibliographic Information
      • Archive
    • Oncology Reports
      • Oncology Reports
      • Information for Authors
      • Editorial Policies
      • Editorial Board
      • Aims and Scope
      • Abstracting and Indexing
      • Bibliographic Information
      • Archive
    • Molecular Medicine Reports
      • Molecular Medicine Reports
      • Information for Authors
      • Editorial Policies
      • Editorial Board
      • Aims and Scope
      • Abstracting and Indexing
      • Bibliographic Information
      • Archive
    • World Academy of Sciences Journal
      • World Academy of Sciences Journal
      • Information for Authors
      • Editorial Policies
      • Editorial Board
      • Aims and Scope
      • Abstracting and Indexing
      • Bibliographic Information
      • Archive
    • International Journal of Functional Nutrition
      • International Journal of Functional Nutrition
      • Information for Authors
      • Editorial Policies
      • Editorial Board
      • Aims and Scope
      • Abstracting and Indexing
      • Bibliographic Information
      • Archive
    • International Journal of Epigenetics
      • International Journal of Epigenetics
      • Information for Authors
      • Editorial Policies
      • Editorial Board
      • Aims and Scope
      • Abstracting and Indexing
      • Bibliographic Information
      • Archive
    • Medicine International
      • Medicine International
      • Information for Authors
      • Editorial Policies
      • Editorial Board
      • Aims and Scope
      • Abstracting and Indexing
      • Bibliographic Information
      • Archive
  • Articles
  • Information
    • Information for Authors
    • Information for Reviewers
    • Information for Librarians
    • Information for Advertisers
    • Conferences
  • Language Editing
Spandidos Publications Logo
  • About
    • About Spandidos
    • Aims and Scopes
    • Abstracting and Indexing
    • Editorial Policies
    • Reprints and Permissions
    • Job Opportunities
    • Terms and Conditions
    • Contact
  • Journals
    • All Journals
    • Biomedical Reports
      • Information for Authors
      • Editorial Policies
      • Editorial Board
      • Aims and Scope
      • Abstracting and Indexing
      • Bibliographic Information
      • Archive
    • Experimental and Therapeutic Medicine
      • Information for Authors
      • Editorial Policies
      • Editorial Board
      • Aims and Scope
      • Abstracting and Indexing
      • Bibliographic Information
      • Archive
    • International Journal of Epigenetics
      • Information for Authors
      • Editorial Policies
      • Editorial Board
      • Aims and Scope
      • Abstracting and Indexing
      • Bibliographic Information
      • Archive
    • International Journal of Functional Nutrition
      • Information for Authors
      • Editorial Policies
      • Editorial Board
      • Aims and Scope
      • Abstracting and Indexing
      • Bibliographic Information
      • Archive
    • International Journal of Molecular Medicine
      • Information for Authors
      • Editorial Policies
      • Editorial Board
      • Aims and Scope
      • Abstracting and Indexing
      • Bibliographic Information
      • Archive
    • International Journal of Oncology
      • Information for Authors
      • Editorial Policies
      • Editorial Board
      • Aims and Scope
      • Abstracting and Indexing
      • Bibliographic Information
      • Archive
    • Medicine International
      • Information for Authors
      • Editorial Policies
      • Editorial Board
      • Aims and Scope
      • Abstracting and Indexing
      • Bibliographic Information
      • Archive
    • Molecular and Clinical Oncology
      • Information for Authors
      • Editorial Policies
      • Editorial Board
      • Aims and Scope
      • Abstracting and Indexing
      • Bibliographic Information
      • Archive
    • Molecular Medicine Reports
      • Information for Authors
      • Editorial Policies
      • Editorial Board
      • Aims and Scope
      • Abstracting and Indexing
      • Bibliographic Information
      • Archive
    • Oncology Letters
      • Information for Authors
      • Editorial Policies
      • Editorial Board
      • Aims and Scope
      • Abstracting and Indexing
      • Bibliographic Information
      • Archive
    • Oncology Reports
      • Information for Authors
      • Editorial Policies
      • Editorial Board
      • Aims and Scope
      • Abstracting and Indexing
      • Bibliographic Information
      • Archive
    • World Academy of Sciences Journal
      • Information for Authors
      • Editorial Policies
      • Editorial Board
      • Aims and Scope
      • Abstracting and Indexing
      • Bibliographic Information
      • Archive
  • Articles
  • Information
    • For Authors
    • For Reviewers
    • For Librarians
    • For Advertisers
    • Conferences
  • Language Editing
Login Register Submit
  • This site uses cookies
  • You can change your cookie settings at any time by following the instructions in our Cookie Policy. To find out more, you may read our Privacy Policy.

    I agree
Search articles by DOI, keyword, author or affiliation
Search
Advanced Search
presentation
International Journal of Oncology
Join Editorial Board Propose a Special Issue
Print ISSN: 1019-6439 Online ISSN: 1791-2423
Journal Cover
July-2015 Volume 47 Issue 1

Full Size Image

Cover Legend PDF

Sign up for eToc alerts
Recommend to Library

Journals

International Journal of Molecular Medicine

International Journal of Molecular Medicine

International Journal of Molecular Medicine is an international journal devoted to molecular mechanisms of human disease.

International Journal of Oncology

International Journal of Oncology

International Journal of Oncology is an international journal devoted to oncology research and cancer treatment.

Molecular Medicine Reports

Molecular Medicine Reports

Covers molecular medicine topics such as pharmacology, pathology, genetics, neuroscience, infectious diseases, molecular cardiology, and molecular surgery.

Oncology Reports

Oncology Reports

Oncology Reports is an international journal devoted to fundamental and applied research in Oncology.

Experimental and Therapeutic Medicine

Experimental and Therapeutic Medicine

Experimental and Therapeutic Medicine is an international journal devoted to laboratory and clinical medicine.

Oncology Letters

Oncology Letters

Oncology Letters is an international journal devoted to Experimental and Clinical Oncology.

Biomedical Reports

Biomedical Reports

Explores a wide range of biological and medical fields, including pharmacology, genetics, microbiology, neuroscience, and molecular cardiology.

Molecular and Clinical Oncology

Molecular and Clinical Oncology

International journal addressing all aspects of oncology research, from tumorigenesis and oncogenes to chemotherapy and metastasis.

World Academy of Sciences Journal

World Academy of Sciences Journal

Multidisciplinary open-access journal spanning biochemistry, genetics, neuroscience, environmental health, and synthetic biology.

International Journal of Functional Nutrition

International Journal of Functional Nutrition

Open-access journal combining biochemistry, pharmacology, immunology, and genetics to advance health through functional nutrition.

International Journal of Epigenetics

International Journal of Epigenetics

Publishes open-access research on using epigenetics to advance understanding and treatment of human disease.

Medicine International

Medicine International

An International Open Access Journal Devoted to General Medicine.

Journal Cover
July-2015 Volume 47 Issue 1

Full Size Image

Cover Legend PDF

Sign up for eToc alerts
Recommend to Library

  • Article
  • Citations
    • Cite This Article
    • Download Citation
    • Create Citation Alert
    • Remove Citation Alert
    • Cited By
  • Similar Articles
    • Related Articles (in Spandidos Publications)
    • Similar Articles (Google Scholar)
    • Similar Articles (PubMed)
  • Download PDF
  • Download XML
  • View XML
Article

Additional effects of engineered stem cells expressing a therapeutic gene and interferon-β in a xenograft mouse model of endometrial cancer

  • Authors:
    • Bo-Rim Yi
    • Seung U. Kim
    • Kyung-Chul Choi
  • View Affiliations / Copyright

    Affiliations: Laboratory of Biochemistry and Immunology, College of Veterinary Medicine, Chungbuk National University, Cheongju, Chungbuk, Republic of Korea, Department of Medicine, Faculty of Medicine, University of British Columbia, Vancouver, British Columbia, Canada
  • Pages: 171-178
    |
    Published online on: May 11, 2015
       https://doi.org/10.3892/ijo.2015.2999
  • Expand metrics +
Metrics: Total Views: 0 (Spandidos Publications: | PMC Statistics: )
Metrics: Total PDF Downloads: 0 (Spandidos Publications: | PMC Statistics: )
Cited By (CrossRef): 0 citations Loading Articles...

This article is mentioned in:



Abstract

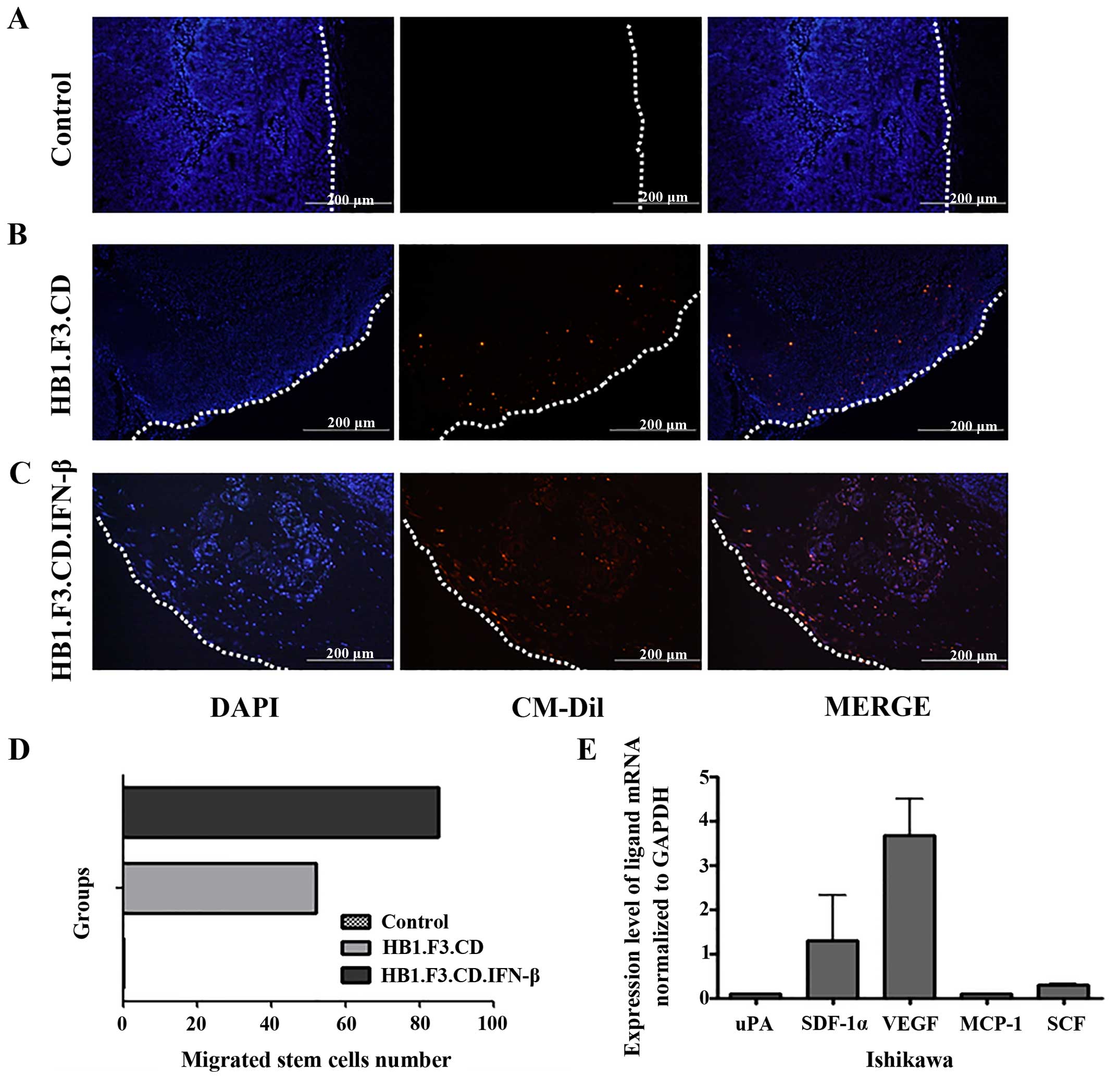
Endometrial cancer is the most common gynecologic malignancy in women worldwide. In the present study, we evaluated the effects of neural stem cell-directed enzyme/prodrug therapy (NDEPT) designed to more selectively target endometrial cancer. For this, we employed two different types of neural stem cells (NSCs), HB1.F3.CD and HB1.F3.CD.IFN-β cells. Cytosine deaminase (CD) can convert the non-toxic prodrug, 5-fluorocytosine (5-FC), into a toxic agent, 5-fluorouracil (5-FU), which inhibits DNA synthesis. IFN-β is a powerful cytotoxic cytokine that is released by activated immune cells or lymphocytes. In an animal model xenografted with endometrial Ishikawa cancer cells, the stem cells stained with CM-DiI were injected into nearby tumor masses and 5-FC was delivered by intraperitoneal injection. Co-expression of CD and IFN-β significantly inhibited the growth of cancer (~50-60%) in the presence of 5-FC. Among migration-induced factors, VEGF gene was highly expressed in endometrial cancer cells. Histological analysis showed that the aggressive nature of cancer was inhibited by 5-FC in the mice treated with the therapeutic stem cells. Furthermore, PCNA expression was more decreased in HB1.F3.CD.IFN-β treated mice rather than HB1.F3.CD treated mice. To confirm the in vitro combined effects of 5-FU and IFN-β, 5-FU was treated in Ishikawa cells. 5-FU increased the IFN-β/receptor 2 (IFNAR2) and BXA levels, indicating that 5-FU increased sensitivity of endometrial cancer cells to IFN-β, leading to apoptosis of cancer cells. Taken together, these results provide evidence for the efficacy of therapeutic stem cell-based immune therapy involving the targeted expression of CD and IFN-β genes at endometrial cancer sites.
View Figures

Figure 1

Figure 2

Figure 3

Figure 4

View References

1 

Oldenburg CS, Boll D, Nicolaije KA, Vos MC, Pijnenborg JM, Coebergh JW, Beijer S, van de Poll-Franse LV and Ezendam NP: The relationship of body mass index with quality of life among endometrial cancer survivors: A study from the population-based PROFILES registry. Gynecol Oncol. 129:216–221. 2013. View Article : Google Scholar : PubMed/NCBI

2 

Lachance JA, Darus CJ and Rice LW: Surgical management and postoperative treatment of endometrial carcinoma. Rev Obstet Gynecol. 1:97–105. 2008.PubMed/NCBI

3 

Singh M, Spoelstra NS, Jean A, Howe E, Torkko KC, Clark HR, Darling DS, Shroyer KR, Horwitz KB, Broaddus RR, et al: ZEB1 expression in type I vs type II endometrial cancers: A marker of aggressive disease. Mod Pathol. 21:912–923. 2008. View Article : Google Scholar : PubMed/NCBI

4 

Havrilesky LJ, Secord AA, Bae-Jump V, Ayeni T, Calingaert B, Clarke-Pearson DL, Berchuck A and Gehrig PA: Outcomes in surgical stage I uterine papillary serous carcinoma. Gynecol Oncol. 105:677–682. 2007. View Article : Google Scholar : PubMed/NCBI

5 

Stefansson IM, Salvesen HB, Immervoll H and Akslen LA: Prognostic impact of histological grade and vascular invasion compared with tumour cell proliferation in endometrial carcinoma of endometrioid type. Histopathology. 44:472–479. 2004. View Article : Google Scholar : PubMed/NCBI

6 

Lax SF, Kurman RJ, Pizer ES, Wu L and Ronnett BM: A binary architectural grading system for uterine endometrial endometrioid carcinoma has superior reproducibility compared with FIGO grading and identifies subsets of advance-stage tumors with favorable and unfavorable prognosis. Am J Surg Pathol. 24:1201–1208. 2000. View Article : Google Scholar : PubMed/NCBI

7 

Amant F, Moerman P, Neven P, Timmerman D, Van Limbergen E and Vergote I: Endometrial cancer. Lancet. 366:491–505. 2005. View Article : Google Scholar : PubMed/NCBI

8 

Trimbos JB, Vergote I, Bolis G, Vermorken JB, Mangioni C, Madronal C, Franchi M, Tateo S, Zanetta G, Scarfone G, et al; EORTC-ACTION collaborators. European Organisation for Research and Treatment of Cancer-Adjuvant ChemoTherapy in Ovarian Neoplasm: Impact of adjuvant chemotherapy and surgical staging in early-stage ovarian carcinoma: European Organisation for Research and Treatment of Cancer-Adjuvant ChemoTherapy in Ovarian Neoplasm trial. J Natl Cancer Inst. 95:113–125. 2003. View Article : Google Scholar : PubMed/NCBI

9 

Kelly MG, O’malley DM, Hui P, McAlpine J, Yu H, Rutherford TJ, Azodi M and Schwartz PE: Improved survival in surgical stage I patients with uterine papillary serous carcinoma (UPSC) treated with adjuvant platinum-based chemotherapy. Gynecol Oncol. 98:353–359. 2005. View Article : Google Scholar : PubMed/NCBI

10 

Jutzi L, Hoskins P, Lim P, Aquino-Parsons C, Tinker A and Kwon JS: The importance of adjuvant chemotherapy and pelvic radiotherapy in high-risk early stage endometrial carcinoma. Gynecol Oncol. 131:581–585. 2013. View Article : Google Scholar : PubMed/NCBI

11 

Soumarová R, Homola L, Perková H, Czudek S, Skrovina M and Adamcík L: The role of interstitial brachytherapy in multimodality management of solid tumors. Rozhl Chir. 86:533–539. 2007.(In Czech).

12 

Yi BR, OSN, Kang NH, Hwang KA, Kim SU, Jeung EB, Kim YB, Heo GJ and Choi KC: Genetically engineered stem cells expressing cytosine deaminase and interferon-β migrate to human lung cancer cells and have potentially therapeutic anti-tumor effects. Int J Oncol. 39:833–839. 2011.PubMed/NCBI

13 

Yi BR, Park MA, Lee HR, Kang NH, Choi KJ, Kim SU and Choi KC: Suppression of the growth of human colorectal cancer cells by therapeutic stem cells expressing cytosine deaminase and interferon-β via their tumor-tropic effect in cellular and xenograft mouse models. Mol Oncol. 7:543–554. 2013. View Article : Google Scholar : PubMed/NCBI

14 

Seol HJ, Jin J, Seong DH, Joo KM, Kang W, Yang H, Kim J, Shin CS, Kim Y, Kim KH, et al: Genetically engineered human neural stem cells with rabbit carboxyl esterase can target brain metastasis from breast cancer. Cancer Lett. 311:152–159. 2011. View Article : Google Scholar : PubMed/NCBI

15 

Kim KY, Yi BR, Lee HR, Kang NH, Jeung EB, Kim SU and Choi KC: Stem cells with fused gene expression of cytosine deaminase and interferon-β migrate to human gastric cancer cells and result in synergistic growth inhibition for potential therapeutic use. Int J Oncol. 40:1097–1104. 2012.

16 

Kim KY, Kim SU, Leung PC, Jeung EB and Choi KC: Influence of the prodrugs 5-fluorocytosine and CPT-11 on ovarian cancer cells using genetically engineered stem cells: Tumor-tropic potential and inhibition of ovarian cancer cell growth. Cancer Sci. 101:955–962. 2010. View Article : Google Scholar : PubMed/NCBI

17 

Yi BR, Hwang KA, Kang NH, Kim SU, Jeung EB, Kim HC and Choi KC: Synergistic effects of genetically engineered stem cells expressing cytosine deaminase and interferon-β via their tumor tropism to selectively target human hepatocarcinoma cells. Cancer Gene Ther. 19:644–651. 2012. View Article : Google Scholar : PubMed/NCBI

18 

Yi BR, Choi KJ, Kim SU and Choi KC: Therapeutic potential of stem cells expressing suicide genes that selectively target human breast cancer cells: Evidence that they exert tumoricidal effects via tumor tropism (Review). Int J Oncol. 41:798–804. 2012.PubMed/NCBI

19 

Yi BR, Kim SU and Choi KC: Development and application of neural stem cells for treating various human neurological diseases in animal models. Lab Anim Res. 29:131–137. 2013. View Article : Google Scholar : PubMed/NCBI

20 

Trinchieri G: Type I interferon: Friend or foe? J Exp Med. 207:2053–2063. 2010. View Article : Google Scholar : PubMed/NCBI

21 

Yi BR, Hwang KA, Aboody KS, Jeung EB, Kim SU and Choi KC: Selective antitumor effect of neural stem cells expressing cytosine deaminase and interferon-beta against ductal breast cancer cells in cellular and xenograft models. Stem Cell Res (Amst). 12:36–48. 2014. View Article : Google Scholar

22 

Guo B, Chang EY and Cheng G: The type I IFN induction pathway constrains Th17-mediated autoimmune inflammation in mice. J Clin Invest. 118:1680–1690. 2008. View Article : Google Scholar : PubMed/NCBI

23 

Monroe KM, McWhirter SM and Vance RE: Induction of type I interferons by bacteria. Cell Microbiol. 12:881–890. 2010. View Article : Google Scholar : PubMed/NCBI

24 

Sangfelt O and Strander H: Apoptosis and cell growth inhibition as antitumor effector functions of interferons. Med Oncol. 18:3–14. 2001. View Article : Google Scholar

25 

Damdinsuren B, Nagano H, Wada H, Noda T, Natsag J, Marubashi S, Miyamoto A, Takeda Y, Umeshita K, Doki Y, et al: Interferon alpha receptors are important for antiproliferative effect of interferon-alpha against human hepatocellular carcinoma cells. Hepatol Res. 37:77–83. 2007. View Article : Google Scholar : PubMed/NCBI

26 

Olawaiye AB and Boruta DM II: Management of women with clear cell endometrial cancer: A Society of Gynecologic Oncology (SGO) review. Gynecol Oncol. 113:277–283. 2009. View Article : Google Scholar : PubMed/NCBI

27 

Morris L, Stevens MJ, Valmadre S, Martland J and Lee T: Adjuvant intravaginal brachytherapy for uterus didelphys with synchronous endometrial adenocarcinomas and unfavourable vaginal topography. Gynecol Oncol Case Rep. 2:121–123. 2012. View Article : Google Scholar : PubMed/NCBI

28 

Nout RA, Putter H, Jürgenliemk-Schulz IM, Jobsen JJ, Lutgens LC, van der Steen-Banasik EM, Mens JW, Slot A, Stenfert Kroese MC, Nijman HW, et al: Five-year quality of life of endometrial cancer patients treated in the randomised Post Operative Radiation Therapy in Endometrial Cancer (PORTEC-2) trial and comparison with norm data. Eur J Cancer. 48:1638–1648. 2012. View Article : Google Scholar

29 

Hagiwara S, Kudo M, Nakatani T, Sakaguchi Y, Nagashima M, Fukuta N, Kimura M, Hayakawa S and Munakata H: Combination therapy with PEG-IFN-alpha and 5-FU inhibits HepG2 tumour cell growth in nude mice by apoptosis of p53. Br J Cancer. 97:1532–1537. 2007. View Article : Google Scholar : PubMed/NCBI

30 

Wada H, Nagano H, Yamamoto H, Arai I, Ota H, Nakamura M, Damdinsuren B, Noda T, Marubashi S, Miyamoto A, et al: Combination therapy of interferon-alpha and 5-fluorouracil inhibits tumor angiogenesis in human hepatocellular carcinoma cells by regulating vascular endothelial growth factor and angiopoietins. Oncol Rep. 18:801–809. 2007.PubMed/NCBI

31 

Kondo M, Nagano H, Wada H, Damdinsuren B, Yamamoto H, Hiraoka N, Eguchi H, Miyamoto A, Yamamoto T, Ota H, et al: Combination of IFN-alpha and 5-fluorouracil induces apoptosis through IFN-alpha/beta receptor in human hepatocellular carcinoma cells. Clin Cancer Res. 11:1277–1286. 2005.PubMed/NCBI

32 

Kim DJ, Yi BR, Lee HR, Kim SU and Choi KC: Pancreatic tumor mass in a xenograft mouse model is decreased by treatment with therapeutic stem cells following introduction of therapeutic genes. Oncol Rep. 30:1129–1136. 2013.PubMed/NCBI

33 

Kang NH, Hwang KA, Yi BR, Lee HJ, Jeung EB, Kim SU and Choi KC: Human amniotic fluid-derived stem cells expressing cytosine deaminase and thymidine kinase inhibits the growth of breast cancer cells in cellular and xenograft mouse models. Cancer Gene Ther. 19:412–419. 2012. View Article : Google Scholar : PubMed/NCBI

34 

Aboody KS, Brown A, Rainov NG, Bower KA, Liu S, Yang W, Small JE, Herrlinger U, Ourednik V, Black PM, et al: Neural stem cells display extensive tropism for pathology in adult brain: Evidence from intracranial gliomas. Proc Natl Acad Sci USA. 97:12846–12851. 2000. View Article : Google Scholar : PubMed/NCBI

35 

Heese O, Disko A, Zirkel D, Westphal M and Lamszus K: Neural stem cell migration toward gliomas in vitro. Neuro Oncol. 7:476–484. 2005. View Article : Google Scholar : PubMed/NCBI

36 

Yi BR, Hwang KA, Kim YB, Kim SU and Choi KC: Effects of genetically engineered stem cells expressing cytosine deaminase and interferon-beta or carboxyl esterase on the growth of LNCaP rrostate cancer cells. Int J Mol Sci. 13:12519–12532. 2012. View Article : Google Scholar : PubMed/NCBI

37 

Pitchford SC, Furze RC, Jones CP, Wengner AM and Rankin SM: Differential mobilization of subsets of progenitor cells from the bone marrow. Cell Stem Cell. 4:62–72. 2009. View Article : Google Scholar : PubMed/NCBI

38 

Simons M and Ware JA: Therapeutic angiogenesis in cardiovascular disease. Nat Rev Drug Discov. 2:863–871. 2003. View Article : Google Scholar : PubMed/NCBI

39 

Tang J, Wang J, Kong X, Yang J, Guo L, Zheng F, Zhang L, Huang Y and Wan Y: Vascular endothelial growth factor promotes cardiac stem cell migration via the PI3K/Akt pathway. Exp Cell Res. 315:3521–3531. 2009. View Article : Google Scholar : PubMed/NCBI

Related Articles

  • Abstract
  • View
  • Download
  • Twitter
Copy and paste a formatted citation
Spandidos Publications style
Yi B, Kim SU and Choi K: Additional effects of engineered stem cells expressing a therapeutic gene and interferon-β in a xenograft mouse model of endometrial cancer. Int J Oncol 47: 171-178, 2015.
APA
Yi, B., Kim, S.U., & Choi, K. (2015). Additional effects of engineered stem cells expressing a therapeutic gene and interferon-β in a xenograft mouse model of endometrial cancer. International Journal of Oncology, 47, 171-178. https://doi.org/10.3892/ijo.2015.2999
MLA
Yi, B., Kim, S. U., Choi, K."Additional effects of engineered stem cells expressing a therapeutic gene and interferon-β in a xenograft mouse model of endometrial cancer". International Journal of Oncology 47.1 (2015): 171-178.
Chicago
Yi, B., Kim, S. U., Choi, K."Additional effects of engineered stem cells expressing a therapeutic gene and interferon-β in a xenograft mouse model of endometrial cancer". International Journal of Oncology 47, no. 1 (2015): 171-178. https://doi.org/10.3892/ijo.2015.2999
Copy and paste a formatted citation
x
Spandidos Publications style
Yi B, Kim SU and Choi K: Additional effects of engineered stem cells expressing a therapeutic gene and interferon-β in a xenograft mouse model of endometrial cancer. Int J Oncol 47: 171-178, 2015.
APA
Yi, B., Kim, S.U., & Choi, K. (2015). Additional effects of engineered stem cells expressing a therapeutic gene and interferon-β in a xenograft mouse model of endometrial cancer. International Journal of Oncology, 47, 171-178. https://doi.org/10.3892/ijo.2015.2999
MLA
Yi, B., Kim, S. U., Choi, K."Additional effects of engineered stem cells expressing a therapeutic gene and interferon-β in a xenograft mouse model of endometrial cancer". International Journal of Oncology 47.1 (2015): 171-178.
Chicago
Yi, B., Kim, S. U., Choi, K."Additional effects of engineered stem cells expressing a therapeutic gene and interferon-β in a xenograft mouse model of endometrial cancer". International Journal of Oncology 47, no. 1 (2015): 171-178. https://doi.org/10.3892/ijo.2015.2999
Follow us
  • Twitter
  • LinkedIn
  • Facebook
About
  • Spandidos Publications
  • Careers
  • Cookie Policy
  • Privacy Policy
How can we help?
  • Help
  • Live Chat
  • Contact
  • Email to our Support Team