Spandidos Publications Logo
  • About
    • About Spandidos
    • Aims and Scopes
    • Abstracting and Indexing
    • Editorial Policies
    • Reprints and Permissions
    • Job Opportunities
    • Terms and Conditions
    • Contact
  • Journals
    • All Journals
    • Oncology Letters
      • Oncology Letters
      • Information for Authors
      • Editorial Policies
      • Editorial Board
      • Aims and Scope
      • Abstracting and Indexing
      • Bibliographic Information
      • Archive
    • International Journal of Oncology
      • International Journal of Oncology
      • Information for Authors
      • Editorial Policies
      • Editorial Board
      • Aims and Scope
      • Abstracting and Indexing
      • Bibliographic Information
      • Archive
    • Molecular and Clinical Oncology
      • Molecular and Clinical Oncology
      • Information for Authors
      • Editorial Policies
      • Editorial Board
      • Aims and Scope
      • Abstracting and Indexing
      • Bibliographic Information
      • Archive
    • Experimental and Therapeutic Medicine
      • Experimental and Therapeutic Medicine
      • Information for Authors
      • Editorial Policies
      • Editorial Board
      • Aims and Scope
      • Abstracting and Indexing
      • Bibliographic Information
      • Archive
    • International Journal of Molecular Medicine
      • International Journal of Molecular Medicine
      • Information for Authors
      • Editorial Policies
      • Editorial Board
      • Aims and Scope
      • Abstracting and Indexing
      • Bibliographic Information
      • Archive
    • Biomedical Reports
      • Biomedical Reports
      • Information for Authors
      • Editorial Policies
      • Editorial Board
      • Aims and Scope
      • Abstracting and Indexing
      • Bibliographic Information
      • Archive
    • Oncology Reports
      • Oncology Reports
      • Information for Authors
      • Editorial Policies
      • Editorial Board
      • Aims and Scope
      • Abstracting and Indexing
      • Bibliographic Information
      • Archive
    • Molecular Medicine Reports
      • Molecular Medicine Reports
      • Information for Authors
      • Editorial Policies
      • Editorial Board
      • Aims and Scope
      • Abstracting and Indexing
      • Bibliographic Information
      • Archive
    • World Academy of Sciences Journal
      • World Academy of Sciences Journal
      • Information for Authors
      • Editorial Policies
      • Editorial Board
      • Aims and Scope
      • Abstracting and Indexing
      • Bibliographic Information
      • Archive
    • International Journal of Functional Nutrition
      • International Journal of Functional Nutrition
      • Information for Authors
      • Editorial Policies
      • Editorial Board
      • Aims and Scope
      • Abstracting and Indexing
      • Bibliographic Information
      • Archive
    • International Journal of Epigenetics
      • International Journal of Epigenetics
      • Information for Authors
      • Editorial Policies
      • Editorial Board
      • Aims and Scope
      • Abstracting and Indexing
      • Bibliographic Information
      • Archive
    • Medicine International
      • Medicine International
      • Information for Authors
      • Editorial Policies
      • Editorial Board
      • Aims and Scope
      • Abstracting and Indexing
      • Bibliographic Information
      • Archive
  • Articles
  • Information
    • Information for Authors
    • Information for Reviewers
    • Information for Librarians
    • Information for Advertisers
    • Conferences
  • Language Editing
Spandidos Publications Logo
  • About
    • About Spandidos
    • Aims and Scopes
    • Abstracting and Indexing
    • Editorial Policies
    • Reprints and Permissions
    • Job Opportunities
    • Terms and Conditions
    • Contact
  • Journals
    • All Journals
    • Biomedical Reports
      • Information for Authors
      • Editorial Policies
      • Editorial Board
      • Aims and Scope
      • Abstracting and Indexing
      • Bibliographic Information
      • Archive
    • Experimental and Therapeutic Medicine
      • Information for Authors
      • Editorial Policies
      • Editorial Board
      • Aims and Scope
      • Abstracting and Indexing
      • Bibliographic Information
      • Archive
    • International Journal of Epigenetics
      • Information for Authors
      • Editorial Policies
      • Editorial Board
      • Aims and Scope
      • Abstracting and Indexing
      • Bibliographic Information
      • Archive
    • International Journal of Functional Nutrition
      • Information for Authors
      • Editorial Policies
      • Editorial Board
      • Aims and Scope
      • Abstracting and Indexing
      • Bibliographic Information
      • Archive
    • International Journal of Molecular Medicine
      • Information for Authors
      • Editorial Policies
      • Editorial Board
      • Aims and Scope
      • Abstracting and Indexing
      • Bibliographic Information
      • Archive
    • International Journal of Oncology
      • Information for Authors
      • Editorial Policies
      • Editorial Board
      • Aims and Scope
      • Abstracting and Indexing
      • Bibliographic Information
      • Archive
    • Medicine International
      • Information for Authors
      • Editorial Policies
      • Editorial Board
      • Aims and Scope
      • Abstracting and Indexing
      • Bibliographic Information
      • Archive
    • Molecular and Clinical Oncology
      • Information for Authors
      • Editorial Policies
      • Editorial Board
      • Aims and Scope
      • Abstracting and Indexing
      • Bibliographic Information
      • Archive
    • Molecular Medicine Reports
      • Information for Authors
      • Editorial Policies
      • Editorial Board
      • Aims and Scope
      • Abstracting and Indexing
      • Bibliographic Information
      • Archive
    • Oncology Letters
      • Information for Authors
      • Editorial Policies
      • Editorial Board
      • Aims and Scope
      • Abstracting and Indexing
      • Bibliographic Information
      • Archive
    • Oncology Reports
      • Information for Authors
      • Editorial Policies
      • Editorial Board
      • Aims and Scope
      • Abstracting and Indexing
      • Bibliographic Information
      • Archive
    • World Academy of Sciences Journal
      • Information for Authors
      • Editorial Policies
      • Editorial Board
      • Aims and Scope
      • Abstracting and Indexing
      • Bibliographic Information
      • Archive
  • Articles
  • Information
    • For Authors
    • For Reviewers
    • For Librarians
    • For Advertisers
    • Conferences
  • Language Editing
Login Register Submit
  • This site uses cookies
  • You can change your cookie settings at any time by following the instructions in our Cookie Policy. To find out more, you may read our Privacy Policy.

    I agree
Search articles by DOI, keyword, author or affiliation
Search
Advanced Search
presentation
International Journal of Oncology
Join Editorial Board Propose a Special Issue
Print ISSN: 1019-6439 Online ISSN: 1791-2423
Journal Cover
March-2016 Volume 48 Issue 3

Full Size Image

Cover Legend PDF

Sign up for eToc alerts
Recommend to Library

Journals

International Journal of Molecular Medicine

International Journal of Molecular Medicine

International Journal of Molecular Medicine is an international journal devoted to molecular mechanisms of human disease.

International Journal of Oncology

International Journal of Oncology

International Journal of Oncology is an international journal devoted to oncology research and cancer treatment.

Molecular Medicine Reports

Molecular Medicine Reports

Covers molecular medicine topics such as pharmacology, pathology, genetics, neuroscience, infectious diseases, molecular cardiology, and molecular surgery.

Oncology Reports

Oncology Reports

Oncology Reports is an international journal devoted to fundamental and applied research in Oncology.

Experimental and Therapeutic Medicine

Experimental and Therapeutic Medicine

Experimental and Therapeutic Medicine is an international journal devoted to laboratory and clinical medicine.

Oncology Letters

Oncology Letters

Oncology Letters is an international journal devoted to Experimental and Clinical Oncology.

Biomedical Reports

Biomedical Reports

Explores a wide range of biological and medical fields, including pharmacology, genetics, microbiology, neuroscience, and molecular cardiology.

Molecular and Clinical Oncology

Molecular and Clinical Oncology

International journal addressing all aspects of oncology research, from tumorigenesis and oncogenes to chemotherapy and metastasis.

World Academy of Sciences Journal

World Academy of Sciences Journal

Multidisciplinary open-access journal spanning biochemistry, genetics, neuroscience, environmental health, and synthetic biology.

International Journal of Functional Nutrition

International Journal of Functional Nutrition

Open-access journal combining biochemistry, pharmacology, immunology, and genetics to advance health through functional nutrition.

International Journal of Epigenetics

International Journal of Epigenetics

Publishes open-access research on using epigenetics to advance understanding and treatment of human disease.

Medicine International

Medicine International

An International Open Access Journal Devoted to General Medicine.

Journal Cover
March-2016 Volume 48 Issue 3

Full Size Image

Cover Legend PDF

Sign up for eToc alerts
Recommend to Library

  • Article
  • Citations
    • Cite This Article
    • Download Citation
    • Create Citation Alert
    • Remove Citation Alert
    • Cited By
  • Similar Articles
    • Related Articles (in Spandidos Publications)
    • Similar Articles (Google Scholar)
    • Similar Articles (PubMed)
  • Download PDF
  • Download XML
  • View XML
Article

ATP-site binding inhibitor effectively targets mTORC1 and mTORC2 complexes in glioblastoma

  • Authors:
    • Jayson Neil
    • Craig Shannon
    • Avinash Mohan
    • Dimitri Laurent
    • Raj Murali
    • Meena Jhanwar-Uniyal
  • View Affiliations / Copyright

    Affiliations: Department of Neurosurgery, New York Medical College, Valhalla, NY 10595, USA
  • Pages: 1045-1052
    |
    Published online on: December 28, 2015
       https://doi.org/10.3892/ijo.2015.3311
  • Expand metrics +
Metrics: Total Views: 0 (Spandidos Publications: | PMC Statistics: )
Metrics: Total PDF Downloads: 0 (Spandidos Publications: | PMC Statistics: )
Cited By (CrossRef): 0 citations Loading Articles...

This article is mentioned in:



Abstract

The PI3K-AKT-mTOR signaling axis is central to the transformed phenotype of glioblastoma (GBM) cells, due to frequent loss of tumor suppressor PTEN (phosphatase and tensin homolog deleted on chromosome 10). The mechanistic target of rapamycin (mTOR) kinase is present in two cellular multi-protein complexes, mTORC1 and mTORC2, which have distinct subunit composition, substrates and mechanisms of action. Targeting the mTOR protein is a promising strategy for GBM therapy. However, neither of these complexes is fully inhibited by the allosteric inhibitor of mTOR, rapamycin or its analogs. Herein, we provide evidence that the combined inhibition of mTORC1/2, using the ATP-competitive binding inhibitor PP242, would effectively suppress GBM growth and dissemination as compared to an allosteric binding inhibitor of mTOR. GBM cells treated with PP242 demonstrated significantly decreased activation of mTORC1 and mTORC2, as shown by reduced phosphorylation of their substrate levels, p70 S6KThr389 and AKTSer473, respectively, in a dose-dependent manner. Furthermore, insulin induced activation of these kinases was abrogated by pretreatment with PP242 as compared with rapamycin. Unlike rapamycin, PP242 modestly activates extracellular regulated kinase (ERK1/2), as shown by expression of pERKThr202/Tyr204. Cell proliferation and S-phase entry of GBM cells was significantly suppressed by PP242, which was more pronounced compared to rapamycin treatment. Lastly, PP242 significantly suppressed the migration of GBM cells, which was associated with a change in cellular behavior rather than cytoskeleton loss. In conclusion, these results underscore the potential therapeutic use of the PP242, a novel ATP-competitive binding inhibitor of mTORC1/2 kinase, in suppression of GBM growth and dissemination.

Introduction

Glioblastoma (GBM; WHO defined grade IV astrocytoma) is the most prevalent and uniformly lethal primary brain tumor (1). Conventional treatment modalities including maximum surgical resection, radiotherapy and chemotherapy extend median survival time of approximately 14 months after diagnosis (1). Subsequent use of temozolomide (TMZ or Temodar) offers GBM patients additional survival time with an acceptable quality of life. In recent years, efforts have been made to use more targeted or immune-therapies. Despite all of these attempts, GBM remains an incurable disease. Genetic and molecular dichotomy, along with specific clinical course of disease and age of onset of disease, defines GBM into two broad categories, primary GBM, which develops de novo or secondary GBM, which progresses from a low-grade or anaplastic astrocytoma (2). Recent investigations have stratified GBMs into 4 subclasses, namely classical, proneural, and mesenchymal based on the levels of expression and activity of core proteins of signal transduction pathways such as epidermal growth factor receptor (EGFR), PDGF, and NF1, respectively, and neural (2).

Furthermore, these genetic classifications are shown to be better prognostic indicators of disease than defined histological criteria. Detailed genetic analyses have defined three signaling pathways, namely RTK/RAS/PI3K, P53 and RB, as critical for the development of GBM. Mutations of the tumor suppressor, PTEN, which occur at an estimated frequency of 70–90%, are involved in gliomagenesis by modulating the function of its associated downstream proteins (3–6). The tumor suppressive function of PTEN is shown to be impaired after subtle expression downregulation, even in the presence of a wild-type gene copy, a process recognized as functionally haploinsufficient (7), which contributes to tumor formation (8). Biochemically, PTEN dephosphorylates the lipid second messenger phosphatidylinositol 3,4,5-trisphosphate to generate phosphatidylinositol 3,4-bisphosphate, which functions antagonistically to the PI3K. Consequently, the PTEN tumor suppressor is a central negative regulator of the PI3K/PDK1/AKT signaling axis that controls multiple cellular functions including cell growth, survival, proliferation, and angio genesis (9), and loss of PTEN leads to a constitutive activation of oncogenic pathways. In addition, a lack of PTEN expression leads to an increase in the pool of self-renewing neural stem cells and induces loss of homeostatic control of proliferation, thereby indicating cell cycle dysregulation during gliomagenesis (10). Moreover, in the absence of PTEN, there is an upregulation of the phosphoinositide 3-kinase (PI3K)/AKT pathway involved in regulation of cellular processes such as transcription, translation, cell cycle progression and apoptosis (4,11). AKT (protein kinase B), a serine/threonine protein kinase, regulates cell growth and survival by activating multiple downstream targets, including GSK-3B, p21, p27 and NF-κB and activation of AKT plays a crucial role in gliomagenesis as shown in animal models (11,12).

Mechanistic target of rapamycin (mTOR) functions through the canonical PI3K/AKT pathway, which is deregulated in many cancers including GBM (13–15). mTOR is a serine-threonine kinase which functions via two multi-protein complexes, namely mTORC1 and mTORC2, each characterized by different binding partners and confer distinct functions. mTORC1 integrates signals from growth factor receptors with cellular nutritional status, and regulates the level of cap-dependent mRNA translation by altering the activity of key translational components such as the cap-binding protein and oncogene eIF4E (16). The mTORC1 complex is composed of proteins such as regulatory associated protein of mTOR (RAPTOR), which is sensitive to rapamycin treatment. It has been shown that mTORC1 function is tightly regulated by PI3K/AKT.

In contrast to mTORC1, the mTORC2 complex is sensitive to growth factors but not nutrients, and is associated with the rapamycin-insensitive companion of mTOR (RICTOR) along with other proteins (15). The major distinguishing characteristic of the mTORC1 and mTORC2 is their differential sensitivity to rapamycin (17–20). mTORC1 regulates protein synthesis through phosphorylating its downstream substrates, 4EBP1 (also called EIF4EBP1) and p70 S6K1/2 (21,22). The mTOR-dependent phosphorylation of p70 S6K1/2 promotes translation initiation as well as elongation and regulates cellular growth (23). mTORC2 modulates growth factor signaling by phosphorylating the C-terminal hydrophobic motif of some AGC kinases, such as AKT and SGK (24,25). Activated mTORC2 activation leads to phosphorylation of AKTSer473 (26). Pharmacological inhibition of these complexes has been difficult to achieve. A phase I trial of rapamycin in PTEN-deficient GBM patients showed some promising results, although faced some inherent difficulties of targeting mTOR pathway, as a significant number of patients showed increased activated levels of pAKTSer473 following rapamycin treatment, which was correlated with shorter time to progression (27). The observed AKT activation was likely due to an alteration of signaling feedback loops, again highlighting the complexity of prolonged rapamycin treatment (28).

Growth factor stimulation of PI3K causes activation of AKT by the phosphorylation of two key amino acid residues, namely the activation loop at T308 and the C-terminal hydrophobic motif at S473. Activated AKT promotes cell survival, proliferation and suppresses apoptosis. The disruption of mTORC2 by different genetic and pharmacological approaches has variable effects on AKT phosphorylation. For example, targeting mTORC2 by RNA interference (RNAi), homologous recombination, or long-term rapamycin treatment results in loss of AKT hydrophobic motif phosphorylation (S473), strongly implicating mTORC2 as the kinase responsible for phosphorylation of this site (29–32).

Rapamycin (sirolimus) and its analogs, such as RAD001 (everolimus) and CCI-779 (temsirolimus), suppress mTOR activity through an allosteric mechanism that acts at a distance from the ATP-binding catalytic site. Major disadvantages of rapamycin, and other related compounds, are that it suppresses TORC1 mediated S6K activation, thereby blocking a negative feedback loop, leading to activation of PI3K/AKT and Ras/MEK/ERK signaling pathways thus promoting cell survival and growth. In recent years, novel small ATP binding site molecules have been identified that directly inhibit mTOR, unlike rapamycin, which is an allosteric inhibitor of mTOR. In addition, novel ATP-competitive binding compounds with pyrazolopyrimidines are shown to inhibit members of the PI3K family, including mTOR. One such compound, PP242, is an ATP-competitive inhibitor of mTOR, which shows potent and selective inhibition of mTORC1 and mTORC2 (33). These molecules are often termed ‘TORKinibs’ for their ability to inhibit TOR kinase. In this study, we compared PP242 with rapamycin and demonstrate that PP242 effectively inhibits mTORC1 and mTORC2 and suppresses GBM cell proliferation and migration.

Materials and methods

Cell lines

The GBM cell line LN-18 (ATCC, Manassas, VA, USA) was used to investigate the effect of combined mTORC1/2 inhibitor to assess its effectiveness as compared to the mTORC1 inhibitor rapamycin. LN-18 cell line has an underlying p53 mutation at codon 238 where TGT (Cys) --> TCT (Ser) and wild-type PTEN.

Cell culture

Cells were maintained in DMEM (Invitrogen, Carlsbad, CA, USA) supplemented with 10% FBS and 1% penicillin/streptomycin/amphotericin in a humidified 5% CO2 incubator at 37°C. Cells were made quiescent by serum deprivation 24 h prior to treatment with various combinations of rapamycin (RAPA, mTOR inhibitor, 100 nM) (EMD Chemicals, Billerica, MA, USA), Phorbol 12-myristate 13-acetate, PMA, TPA (10 nM) (Sigma-Aldrich, St. Louis, MO, USA), PP242 (1 or 2.2 μM) (EMD Chemicals), Insulin (10 μM) (Sigma-Aldrich), fibronectin (FN, extra-cellular matrix, 20 ng/ml) (Sigma-Aldrich).

Isolation of protein

Quiescent cells were subjected to following treatments: PP242 (1.1 or 2.2 μM) or rapamycin (100 nM) for 24 h, or Insulin (10 μM) or TPA (10 nM) for 30 min. In addition, cells were pretreated with rapamycin or PP242 (24 h) followed by treatment with insulin or TPA for 30 min. Vehicle treated cells were considered as controls. Protein extraction was done using whole cell lysis buffer containing 1% Triton X-100, 10 mM Tris-HCl, pH 7.5, 150 mM NaCl, 5 mM EDTA with phosphatase and protease inhibitors (Sigma-Aldrich). Protein concentrations were determined by the modified Lowry Method (Bio-Rad Laboratory, Hercules, CA, USA).

Western blot analysis

An equal amount of protein (50 μg) was resolved on a 10% SDS-PAGE gel and then electrotransferred onto nitrocellulose membrane. Membranes were processed according to the manufacturers' instructions (Santa Cruz Biotechnology, Santa Cruz, CA, USA; Cell Signaling Technology, Danvers, MA, USA) using primary antibodies for phosphorylated and total AKT, ERK, p70 S6K and GAPDH bands were detected by chemiluminescence (Cell Signaling Technology). Blots were stripped with reagent (EMD Chemicals) and re-probed with actin or respective total antibodies to ensure equal loading. All reported bands were analyzed using ImageJ (NIH, Bethesda, MD, USA) and plotted against total protein values. Experiments were conducted at least 3 times.

Chemotactic migration

Directional migration was performed using a 48-well modified Boyden chamber kit (NeuroProbe, Gaithersburg, MD, USA). Quiescent cells were treated with rapamycin (10 nM) or PP242 (2.2 μM) for 24 h. Vehicle treated cells served as controls. Cells were aliquoted (3,000 cells/μl) in either serum free media or their respective treated media. Fibronectin (20 ng/ml) (Sigma-Aldrich) was used as a chemoattractant and cells were allowed to migrate for 4 h through a PVC membrane (8 μm pore). The membrane was fixed in 70% ethanol, scraped along the non-migrated cell surface, and stained with DiffQuick (IMEB, San Marcos, CA, USA). Migrated cells were imaged at 2.5X (Axiovert 100 M) and analyzed as a percentage of total microscopic field occupied by migrated cells using ImageJ (NIH).

Cell viability

Cell viability was measured by MTT assay according to the manufacturer's protocol (Chemicon, Billerica, MA, USA). Cells (approximately 3,000/well) were seeded onto a 96-well plate and made quiescent for 24 h prior to treatment. Rapamycin (100 nM) or PP242 (1 or 2.2 μM) was given to cells in serum-free media for 24 h. After completion of treatment, fresh media (90 μl) with MTT (10 μl) reagent/well was added and plates were incubated at 37°C for 4 h. The reaction was stopped by adding DMSO and absorbance (595 and 630 nM) was measured using Multiskan™ FC Microplate Reader (Fisher Scientific, Waltham, MA, USA).

EdU incorporation for S-phase entry analysis

Cell cycle analysis was visualized by utilizing the Click-iT EdU Imaging kit (Invitrogen, Grand Island, NY, USA). Quiescent cells were treated with vehicle, rapamycin, PP242 or PDGF for 4 h and then incubated with 5-ethynyl-2-deoxyuridine (EdU: 10 μM) for 4 h. Cells were subsequently fixed in 4% paraformaldehyde for 15 min at room temperature and permeabilized for 15 min in 0.1% Triton X-100 in PBS. EdU incorporation was detected by incubation with Alexa 488-Click-iT reaction cocktail at room temperature for 30 min. Nascent protein synthesis was estimated by determining the signal intensity of Alexa 488. Frequency maps of the cell proliferation were constructed from fluorescence images using a Zeiss microscope and analyzed by ImageJ (NIH). The number of Alexa 488-labeled cells was recorded against the DAPI labeled cells to define cells entering into S-phase.

Results

The ATP-competitive binding inhibitor PP242 inhibits both mTORC1 and mTORC2 activity

Upon activation, mTOR forms two multi-protein complexes, mTORC1 and mTORC2. P70 S6K is a well-defined substrate of mTORC1, and mTORC1 activity can be determined by the phosphorylation status of p70 S6KThr389 or ribosomal subunit S6KSer235/236. mTORC2 activity can be measured by assessing the phosphorylation of AKTSer473. To investigate whether the ATP-competitive binding site inhibitor PP242 is effective in inhibiting both complexes, we analyzed the phosphorylation statuses of p70 S6KThr389 and AKTSer473 after rapamycin or dose-dependent treatments with PP242 (2.2 or 1 μM) for 24h (Fig. 1).

Figure 1

The ATP-competitive binding site inhibitor PP242, suppresses both mTORC1 and mTORC2 activity, a comparison with rapamycin. (A) Immunoblotting analysis demonstrated that the ATP-competitive binding site inhibitor PP242 (1 or 2.2 μM) significantly suppressed the activation of p70 S6KThr389 and p85 S6KThr412, as demonstrated by reduced expression of both subunits of this kinase (70 and 85). The known inhibitor of mTORC1, rapamycin (100 nM), also suppressed activation of p70 S6KThr389 and p85 S6KThr412, albeit to a lesser extent than PP242 (1 or 2.2 μM). Insulin or TPA induced activation of p70 S6K was suppressed by pretreatment with PP242 (1 or 2.2 μM), and to a lesser extent by rapamycin (100 nM). Immunoblotting analysis showed PP242 caused significant inhibition in pAKTSer473 expression at higher dose (2.2 μM). Low dose PP242 (1 μM) suppressed pAKTSer473 expression similar to rapamycin (100 nM). Insulin increased pAKTSer473, which remained activated in rapamycin pretreated cells. Pretreatment with PP242 partially reversed insulin-induced activation of pAKTSer473. TPA failed to induce the expression of pAKTSer473, which remained unchanged following pretreatment with rapamycin (100 nM) or PP242 (1 or 2.2 μM). GAPDH expression showed equal protein loading in all samples. (B) Densitometric quantification of p-p70 S6K/total p70 S6K ratio demonstrated a decline in p70 S6K activity. The effect was greatest with PP242 (2.2 μM), while PP242 (1 μM) or rapamycin (100 nM) rendered comparable results (top panel). Analysis of p-p85 S6K/total p85 S6K ratio demonstrated a decline in p85 S6K activity following treatment with PP242. The effect was greatest for lower dose PP242 (1 μM), while PP242 (2.2 μM) or rapamycin (100 nM) yielded comparable results (bottom panel). Analysis of p-p70 S6K/p70 S6K (S70 and S85) showed activation by insulin or TPA treatment was markedly suppressed by pretreatment with PP242. (C) Higher dose PP242 (2.2 μM) showed a significant decline in pAKTSer473 expression. A similar response of lesser magnitutude was observed for the lower dose PP242 (1 μM) or rapamycin (100 nM) Following pretreatment with higher dose, PP242 (2.2 μM) was able to partially reverse insulin-induced pAKTSer473 expression, while TPA had no effect on pAKTSer473 expression in the presence, or absence, of rapamycin (100 nM) or PP242 (1 μM).

Western blots were also stripped and re-probed for total p70 S6K or Akt antibodies (Fig. 1A). Densitometric quantification of p-p70 S6K/total p70 S6K (Thr389) and p-p85 S6K/total p85 S6K (Thr412) ratio demonstrated a significant decline in the phosphorylation of p70 S6K/p85 S6K, mTORC1 substrates, following treatment of GBM cells with either rapamycin or PP242 (1 or 2.2 μM) (Fig. 1B). PP242 demonstrated a dose-dependent suppression of p70 S6K phosphorylation, with PP242 yielding greater suppression of p70 S6K than rapamycin even at the lower dose (Fig. 1B, top panel). The lower dose of PP242 (1 μM) suppressed p85 S6K kinase more than the higher dose of PP242 (2.2 μM) and rapamycin (Fig. 1B, bottom panel). We also stimulated cells with either Insulin or TPA with or without pretreatment with rapamycin or PP242 (Fig. 1A). The densitometric analysis of p-p70 S6K/p70 S6K (S70 and S85) demonstrated that the phosphorylation of p70 S6K was strongly increased by insulin or TPA treatments, an effect markedly suppressed by pretreatment of GBM cells with either rapamycin or PP242 (Fig. 1B). This may imply that dose effect saturation was achieved as similar effects were seen even at the lower dose.

Treatment with mTORC1/2 inhibitor PP242 or rapamycin suppressed the activity of mTORC2 as shown by decreased phosphorylation of AKTSer473 in Fig. 1A. Densitometric quantification of pAKT/total AKT demonstrated a dose-dependent response (Fig. 1C). More specifically, PP242 at a lower concentration (1 μM) decreased the activation of pAKT by ~40% while a higher dose (2.2 μM) reduced the expression of pAKT activation by ~80%. As a comparison, we studied the effect of rapamycin on activation of AKT and, densitometric quantification demonstrated that pretreatment with rapamycin also reduced expression of pAKT, albeit to a lesser extent than did treatment with PP242 (2.2 μM) (Fig. 1C). The GBM cells that were treated with rapamycin (100 nM) demonstrated a 50% suppression in the levels of phosphorylated AKTSer473 (Fig. 1C). Furthermore, insulin-induced activation of AKT, as seen by higher expression of pAKTSer473, was suppressed by pretreatment with rapamycin or PP242 at both doses (1 and 2.2 μM) (Fig. 1C). On the other hand, in this study we found that TPA was unable to activate AKT, as evidenced by unchanged pAKT levels with or without pretreatment with PP242 (Fig. 1A and C).

Effect of PP242 on ERK activation

Our previous findings have demonstrated that prolonged administration of rapamycin caused a progressive increase in activation of ERK as evident by increased levels in pERKThr202/Tyr204 (28). Fig. 2A presents western blot analysis of the effect of pretreatment with PP242 (1 and 2.2 μM), in the presence or absence of TPA or insulin, on pERK expression (Fig. 2A). Densitometric quantification shows that, at a lower dose of PP242, practically no activation of ERK was evident; however, a modest increase in expression of pERKThr202/Tyr204 (~20%) was seen following PP242 (2.2 μM) treatment (Fig. 2B). In our study, Insulin treatment did not activate ERK, as shown by no difference in levels of pERKThr202/Tyr204, and further pretreatment of PP242 did not alter the levels of pERK in insulin treated cells (Fig. 2B). As expected, TPA induced robust activation of ERK; however, this activation was not suppressed by pretreatment with PP242 (Fig. 2B). This implies that TPA induced activation of ERK was not intercepted by the inhibition of mTOR pathway.

Figure 2

Effect of combined mTORC1/2 inhibitor, PP242 on the activation of MAP kinase. (A) Treatment with the combined mTORC1/2 inhibitor, PP242 (1 or 2.2 μM), failed to alter the expression of pERK1/2 as compared to controls. Levels of activated ERK1/2 remained unaffected following treatment with insulin (15 min) or insulin (15 min) given after pretreatment with PP242 (1 or 2.2 μM) (24 h). Pretreatment with PP242 (1 or 2.2 μM) was ineffective in reducing TPA-induced expression of pERK1/2. (B) Densitometric analysis demonstrated the ratio of pERK1/2:tERK1/2 following PP242 (1 or 2.2 μM) treatment with or without concomitant insulin or TPA treatment.

Effect of PP242 and rapamycin on GBM cell proliferation, S-phase entry and migration

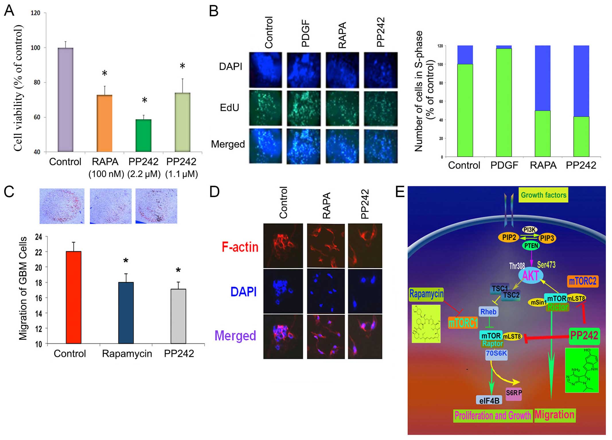
Quiescent cells were treated with rapamycin (100 nM) or PP242 (1 or 2.2 μM) for 24 h. Results show that GBM cell proliferation was suppressed by PP242 in a dose-dependent manner. Rapamycin (100 nM) was able to suppress cell viability in a manner similar to low dose PP242 (1 μM), while the high dose of PP242 (2.2 μM) was most effective in reducing cell proliferation (Fig. 3A).

Figure 3

Effect of mTORC1/2 inhibitor on GBM cell proliferation, cell cycle entry, migration and cell dynamics. (A) The GBM cell proliferation was determined by MTT assay. GBM cell proliferation was suppressed in a dose-dependent manner by treatment with PP242 (2.2 μM and 1.1 μM). Rapamycin also suppressed cell viability. (B) Cell cycle analysis (left panel), demonstrating EDU incorporation, showed that PP242 (2.2 μM), more so than rapamycin (100 nM), significantly suppressed the number of cells entering S-phase, as compared to controls. Quantitative data (right panel) presented in stacked bar graphs showed that PDGF treatment significantly increased the number of EdU positive cells, compared to controls (set to 100); PP242 (2.2 μM) and rapamycin (100 nM) demonstrated a reduction in S-Phase entry. (C) The chemotactic migration demonstrated that both PP242 (2.2 μM) and rapamycin (100 nM) suppressed cell migration after 24 h of treatment; however, PP242 (2.2 μM) was more effective than rapamycin (100 nM). (D) F-actin analysis demonstrated that the F-actin expression of migrating cells was unaffected by rapamycin (100 nM) or PP242 (2.2 μM), suggesting no loss of cellular architecture. Rhodamine palladine was used to stain F-actin. (E) A schematic representation of two multiprotein complexes of mTOR, mTOR complex 1 (mTORC1) and mTOR complex 2 (mTORC2), and inhibitors of rapamycin and PP242 inhibit mTORC1 and mTORC1/mTORC2, respectively. Indication of a ‘p’ before any protein shows that the protein is phosphorylated/activated. RTK, receptor tyrosine kinase; PI3K, phosphoinositide 3-kinase; PIP2, phosphatidylinositol bisphosphate; PIP3, phosphatidylinositol (3,4,5)-trisphosphate; PTEN, phosphatase and tensin homolog; mTOR, mechanistic target of rapamycin; Raptor, rapamycin-sensitive adapter protein of mTOR; Rictor, rapamycin-insensitive companion of mTOR.

S-phase entry analysis was performed using EdU incorporation following treatment with PP242, rapamycin, or PDGF (Fig. 3B). PP242, an inhibitor of mTORC1/2, caused a significant decrease in the number of cells entering S-phase. Similarly, rapamycin, which inhibits mTORC1 only, also showed a decrease in cells entering S-phase but to a lesser extent than PP242 (2.2 μM) (Fig. 3B). As expected, PDGF caused a significant number cells entering into S-phase as shown by an increase in the amount of EdU-incorporation, suggesting a robust increase in cell cycle, relative to vehicle treated controls (Fig. 3B).

Chemotactic migration was used to determine the effect of rapamycin and PP242 on GBM cell migration. As shown in (Fig. 3C), the cells were allowed to migrate toward fibronectin, an extracellular matrix for 4 h. The migration of GBM cells was notably suppressed by pretreatment with PP242 (2.2 μM). Rapamycin (100 nM) also significantly suppressed the migration of GBM cells. PP242 (2.2 μM) showed greater suppression of chemotactic migration than rapamycin. The effect of these compounds was evidently due to their effect on the cell signaling cascade regulation of cellular migration, since treatment with rapamycin or PP242 had no effect on cytoskeletal actin polymerization (Fig. 3D), as demonstrated by treated GBM cells stained with rhodamine palladine.

Discussion

The results of this study clearly demonstrated that a combined inhibitor of mTORC1/2 effectively suppressed both complexes and thereby inhibited cell proliferation as well as migration. PP242 treatment abolished the activation of mTORC1 substrate p70 S6K and mTORC2 substrate AKTSer473. This effect was stable since treatment with tumor promoting agent TPA failed to restore the activation of p70 S6K in PP242 treated cells. Similarly, in cells pretreated with PP242, TPA treatment remained ineffective at restoring pAKT expression. Moreover, we demonstrated that the rapamycin reduced the activation of mTORC2 substrate, although the effect was somewhat weaker. The analysis of cell proliferation and growth showed that PP242 was more effective than rapamycin in suppressing GBM cell proliferation as well as S-phase entry. GBM cell motility was suppressed more by PP242 than rapamycin.

We provided evidence that both mTORC1 and mTORC2 complexes will need to be targeted in order to effectively block mTOR activity in GBM (30). Prolonged treatment with rapamycin may lead to activation of ERK pathway and mTORC2 complex, which promotes growth and cell motility in GBM cells (28,30,34). Administration of rapamycin caused an increased sensitivity to radiation of a U87 xenograft and significantly increased the re-growth delay of tumor, which was attributed to the rapamycin effect on decreased cell proliferation and cell cycle arrest (35). PP242 is an inhibitor of mTORC1 and mTORC2 as it completely inhibited the activation of p70 S6K, as well as AKT, while rapamycin only inhibits the mTORC1 complex (36). We observed both subunits of p70 S6K were dephosphorylated by PP242 treatment. Downstream of mTORC1, the kinase S6K1 is a key regulator of protein synthesis linked with diverse mitogenic stimuli. p70 S6K exists in two distinct S6 kinases, p90 S6K and p70/85 S6K. The latter kinase consists of two isoforms, one 70-kD cytoplasmic isoform (p70 S6K) and the other nuclear (p85 S6K). Both isoforms appear to phosphorylate the S6 protein and mediate translation of polypyrimidine tract mRNA. Furthermore, studies have shown that the translational control of DNA synthesis, in particular the transition from G1 to S-phase, is regulated by its nuclear localization.

The best-known substrates of mTORC1 are S6 kinase (S6K) and 4E-BP1 (eukaryotic initiation factor 4E-binding protein-1); the main substrates of TORC2 are AKT and related kinases (15). Rapamycin (sirolimus) and its analogs, such as RAD001 (everolimus) and CCI-779 (temsirolimus), suppress mTOR activity through an allosteric mechanism that acts at a distance from the ATP-catalytic binding site. Mechanistically, rapamycin has two main drawbacks. First, the drug suppresses mTORC1-mediated S6K activation, thereby blocking a negative feedback loop, but it does not inhibit mTORC2. In many cancer cells, this leads to elevated PI3K/AKT signaling, thereby promoting cell survival. Second, rapamycin is an incomplete inhibitor of mTORC1, reducing phosphorylation of 4E-BP1 only partially in most cell contexts. mTOR pathway activation can be achieved through multiple pathways. Activating mutations of PI3K/mTOR are common in a majority of GBM patients, resulting in an increased phoshorylation of key signaling proteins in the PI3K pathway (37,38). Our results show that both subunits of p70 S6K were de-phosphorylated by treatment with PP242. PI3K and mTOR pathway in GBM can also be activated by amplification of EGFR due to the presence of an activating mutation, most commonly occurring at EGFRvIIII. In addition, c-MET and PDGFRα are other RTKs that also contribute to activation of the PI3K pathway.

Upon activation, mTOR forms two distinct multi-protein complexes, mTORC1 and mTORC2. mTORC1 displays sensitivity to rapalogues such as rapamycin, everolimus and temsirolimus, and mTORC2 is considered resistant to rapamycin and insensitive to nutrient signals. The second subunit of the mTORC1 complex, mLST8, is considered to bind to the kinase domain of mTOR and to positively regulate its kinase activity. mLST8 is also important in maintaining the interaction between mTOR and either RAPTOR or RICTOR (Rapamycin-insensitive companion of mTOR), which is part of the mTORC2 complex and thus, thought to be important for shuttling mTOR between the two complexes as well as for sustaining the intracellular equilibrium of mTORC1 and mTORC2 (29,39,40).

We show herein that a selective, active-site mTOR kinase inhibitor has potent effects. Active-site inhibition of TORC1/2 addresses rapamycin-resistant mTORC1 outputs and prevents activation of AKT resulting from feedback regulation (Fig. 1). mTORC1/2 inhibition caused selective growth suppression of which the likely mechanism is that the PI3K/AKT/mTOR pathway which is sustained by nutrients and growth factors. One possibility is that rapamycin alters a non-catalytic scaffolding-binding site of mTOR without affecting the active binding site. PP242, an ATP-competitive binding inhibitor of mTOR, is one of the new generations of mTOR inhibitors. Compared with rapamycin, PP242 more efficiently inhibits mTORC1, as evidenced by diminished p70 S6K phophorylation. Unlike rapamycin, PP242 nearly abolishes activation of AKT thus inhibiting the mTORC2. Rapamycin suppression of pAKT was also not further influenced by treatment with TPA, implying that TPA has a limited effect on pAKT expression. Insulin was able to activate AKT, which was suppressed in part by pretreatment with rapamycin and PP242.

Furthermore, the dose-dependent PP242-induced pAKT suppression was not observed following treament of GBM cells with insulin. Importantly TPA was unable to affect the activation of AKTSer473, suggesting that TPA does not affect the PI3K/AKT axis in these cells, and further pretreatment with PP242 or rapamycin remained ineffective. These findings suggest that PP242 was effective in suppressing mTORC1 and mTORC2 activity (Fig. 1).

Our results show that the ATP-competitive binding inhibitor PP242, unlike rapamycin, remained less effective in inducing ERK activation (Fig. 2) (28). Notably, prolonged exposure to allosteric mTOR inhibitor rapamycin caused activation of a mitogenic pathway due to alteration of signaling feedback loops (28). At the range of IC50 dose (2.2 μM) of PP242, GBM cell proliferation was strongly suppressed in vitro. PP242 is more effective in preventing the occurrence of negative feedback loops by enhancing its inhibitory effect on mTORC2. Therefore, PP242 is a more potent inhibitor of proliferation and migration of GBM cells. These results suggest that ATP kinase mTOR inhibitors may have far superior effects by virtue of their ability to fully inhibit rapamycin sensitive and insensitive complexes.

Whether mTORC1/2 specific inhibitors offer an advantage over pan-PI3K/mTORC1/2 pathway inhibitors is still not fully defined. However, several studies have provided evidence that PI3K/mTORC1/2 inhibitors (P103) have effectively suppressed downstream pathways in many cancers (41). However, whether pan-PI3K/mTORC1/2 inhibitors will provide an acceptable therapeutic window in GBM remains to be seen. PI3K has numerous roles in cell survival, differentiation, metabolism and migration, some of which are independent of AKT and mTOR. Findings of this study suggest that, whereas mTORC1/2 and mTORC1 inhibitors both affect proliferation and migration, the mTORC1/2 inhibitors cause greater suppression. Feedback loop regulation of PI3K/mTOR signaling has a significant on impact therapeutic responses, in particular monotherapy groups. For example, activation of p70 S6K by mTORC1 causes feedback inhibition of IGF-1/insulin signaling by phosphorylating IRS-1 (insulin receptor substrate 1), causing IRS-1 degradation, and leads to decreased PI3K signaling and reduced AKT T308 phosphorylation. However, rapalogue-induced inhibition of mTORC1 consequently inhibits p70S6K phosphorylation, reciprocally activating negative feedback loops but relieves this feedback and induces AKT T308 re-phosphorylation, and thus increases mTORC2 activation (30,42–45). In addition, resistance to chemotherapy, and hypersensitivity to the mTORC1 inhibitor, rapamycin, in tumors with low expression of the tumor suppressor gene PTEN (reviewed in ref. 46), may be overcome by the use of the ATP-competitive binding inhibitor of mTORC1/2, PP242.

Results herein indicate that selective mTORC1/2 inhibition is an attractive alternative approach that provides better efficacy for suppressing GBM growth and invasion. Moreover, these findings provide support for further preclinical and clinical studies of selective active-site mTOR inhibitors in brain tumors.

Acknowledgements

We thank Ms. Archina Marathi and Smita Ravichandran for their excellent technical assistance. We gratefully acknowledge The Advanced Research Foundation for funding support.

References

1 

Stupp R, Mason WP, van den Bent MJ, Weller M, Fisher B, Taphoorn MJ, Belanger K, Brandes AA, Marosi C, Bogdahn U, et al; European Organisation for Research and Treatment of Cancer Brain Tumor and Radiotherapy Groups; National Cancer Institute of Canada Clinical Trials Group. Radiotherapy plus concomitant and adjuvant temozolomide for glioblastoma. N Engl J Med. 352:987–996. 2005. View Article : Google Scholar : PubMed/NCBI

2 

Ohgaki H and Kleihues P: Genetic pathways to primary and secondary glioblastoma. Am J Pathol. 170:1445–1453. 2007. View Article : Google Scholar : PubMed/NCBI

3 

Verhaak RG, Hoadley KA, Purdom E, Wang V, Qi Y, Wilkerson MD, Miller CR, Ding L, Golub T, Mesirov JP, et al; Cancer Genome Atlas Research Network. Integrated genomic analysis identifies clinically relevant subtypes of glioblastoma characterized by abnormalities in PDGFRA, IDH1, EGFR, and NF1. Cancer Cell. 17:98–110. 2010. View Article : Google Scholar : PubMed/NCBI

4 

Phillips HS, Kharbanda S, Chen R, Forrest WF, Soriano RH, Wu TD, Misra A, Nigro JM, Colman H, Soroceanu L, et al: Molecular subclasses of high-grade glioma predict prognosis, delineate a pattern of disease progression, and resemble stages in neurogenesis. Cancer Cell. 9:157–173. 2006. View Article : Google Scholar : PubMed/NCBI

5 

Hu X, Pandolfi PP, Li Y, Koutcher JA, Rosenblum M and Holland EC: mTOR promotes survival and astrocytic characteristics induced by Pten/AKT signaling in glioblastoma. Neoplasia. 7:356–368. 2005. View Article : Google Scholar : PubMed/NCBI

6 

Nutt C and Louis D: Cancer of the Nervous System. 2nd edition. McGraw-Hill; New York: 2005

7 

Berger AH and Pandolfi PP: Haplo-insufficiency: A driving force in cancer. J Pathol. 223:137–146. 2011. View Article : Google Scholar

8 

Di Cristofano A, Pesce B, Cordon-Cardo C and Pandolfi PP: Pten is essential for embryonic development and tumour suppression. Nat Genet. 19:348–355. 1998. View Article : Google Scholar : PubMed/NCBI

9 

Carracedo A and Pandolfi PP: The PTEN-PI3K pathway: Of feedbacks and cross-talks. Oncogene. 27:5527–5541. 2008. View Article : Google Scholar : PubMed/NCBI

10 

Groszer M, Erickson R, Scripture-Adams DD, Dougherty JD, Le Belle J, Zack JA, Geschwind DH, Liu X, Kornblum HI and Wu H: PTEN negatively regulates neural stem cell self-renewal by modulating G0–G1 cell cycle entry. Proc Natl Acad Sci USA. 103:111–116. 2006. View Article : Google Scholar

11 

Hay N and Sonenberg N: Upstream and downstream of mTOR. Genes Dev. 18:1926–1945. 2004. View Article : Google Scholar : PubMed/NCBI

12 

Holland EC: Gliomagenesis: Genetic alterations and mouse models. Nat Rev Genet. 2:120–129. 2001. View Article : Google Scholar : PubMed/NCBI

13 

Guertin DA and Sabatini DM: Defining the role of mTOR in cancer. Cancer Cell. 12:9–22. 2007. View Article : Google Scholar : PubMed/NCBI

14 

Jacinto E and Hall MN: Tor signalling in bugs, brain and brawn. Nat Rev Mol Cell Biol. 4:117–126. 2003. View Article : Google Scholar : PubMed/NCBI

15 

Sabatini DM: mTOR and cancer: Insights into a complex relationship. Nat Rev Cancer. 6:729–734. 2006. View Article : Google Scholar : PubMed/NCBI

16 

Ruggero D, Montanaro L, Ma L, Xu W, Londei P, Cordon-Cardo C and Pandolfi PP: The translation factor eIF-4E promotes tumor formation and cooperates with c-Myc in lymphomagenesis. Nat Med. 10:484–486. 2004. View Article : Google Scholar : PubMed/NCBI

17 

Hara K, Maruki Y, Long X, Yoshino K, Oshiro N, Hidayat S, Tokunaga C, Avruch J and Yonezawa K: Raptor, a binding partner of target of rapamycin (TOR), mediates TOR action. Cell. 110:177–189. 2002. View Article : Google Scholar : PubMed/NCBI

18 

Jacinto E, Loewith R, Schmidt A, Lin S, Rüegg MA, Hall A and Hall MN: Mammalian TOR complex 2 controls the actin cytoskeleton and is rapamycin insensitive. Nat Cell Biol. 6:1122–1128. 2004. View Article : Google Scholar : PubMed/NCBI

19 

Kim DH, Sarbassov DD, Ali SM, King JE, Latek RR, Erdjument-Bromage H, Tempst P and Sabatini DM: mTOR interacts with raptor to form a nutrient-sensitive complex that signals to the cell growth machinery. Cell. 110:163–175. 2002. View Article : Google Scholar : PubMed/NCBI

20 

Sarbassov DD, Ali SM, Kim DH, Guertin DA, Latek RR, Erdjument-Bromage H, Tempst P and Sabatini DM: Rictor, a novel binding partner of mTOR, defines a rapamycin-insensitive and raptor-independent pathway that regulates the cytoskeleton. Curr Biol. 14:1296–1302. 2004. View Article : Google Scholar : PubMed/NCBI

21 

Brown EJ, Beal PA, Keith CT, Chen J, Shin TB and Schreiber SL: Control of p70 s6 kinase by kinase activity of FRAP in vivo. Nature. 377:441–446. 1995. View Article : Google Scholar : PubMed/NCBI

22 

Gingras AC, Kennedy SG, O'Leary MA, Sonenberg N and Hay N: 4E-BP1, a repressor of mRNA translation, is phosphorylated and inactivated by the Akt(PKB) signaling pathway. Genes Dev. 12:502–513. 1998. View Article : Google Scholar : PubMed/NCBI

23 

Ruvinsky I and Meyuhas O: Ribosomal protein S6 phosphorylation: From protein synthesis to cell size. Trends Biochem Sci. 31:342–348. 2006. View Article : Google Scholar : PubMed/NCBI

24 

García-Martínez JM and Alessi DR: mTOR complex 2 (mTORC2) controls hydrophobic motif phosphorylation and activation of serum- and glucocorticoid-induced protein kinase 1 (SGK1). Biochem J. 416:375–385. 2008. View Article : Google Scholar : PubMed/NCBI

25 

Sarbassov DD, Guertin DA, Ali SM and Sabatini DM: Phosphorylation and regulation of Akt/PKB by the rictor-mTOR complex. Science. 307:1098–1101. 2005. View Article : Google Scholar : PubMed/NCBI

26 

Han EK, Leverson JD, McGonigal T, Shah OJ, Woods KW, Hunter T, Giranda VL and Luo Y: Akt inhibitor A-443654 induces rapid Akt Ser-473 phosphorylation independent of mTORC1 inhibition. Oncogene. 26:5655–5661. 2007. View Article : Google Scholar : PubMed/NCBI

27 

Cloughesy TF, Yoshimoto K, Nghiemphu P, Brown K, Dang J, Zhu S, Hsueh T, Chen Y, Wang W, Youngkin D, et al: Antitumor activity of rapamycin in a Phase I trial for patients with recurrent PTEN-deficient glioblastoma. PLoS Med. 5:e82008. View Article : Google Scholar : PubMed/NCBI

28 

Albert L, Karsy M, Murali R and Jhanwar-Uniyal M: Inhibition of mTOR activates the MAPK pathway in glioblastoma multiforme. Cancer Genomics Proteomics. 6:255–261. 2009.PubMed/NCBI

29 

Guertin DA, Stevens DM, Thoreen CC, Burds AA, Kalaany NY, Moffat J, Brown M, Fitzgerald KJ and Sabatini DM: Ablation in mice of the mTORC components raptor, rictor, or mLST8 reveals that mTORC2 is required for signaling to Akt-FOXO and PKCalpha, but not S6K1. Dev Cell. 11:859–871. 2006. View Article : Google Scholar : PubMed/NCBI

30 

Gulati N, Karsy M, Albert L, Murali R and Jhanwar-Uniyal M: Involvement of mTORC1 and mTORC2 in regulation of glioblastoma multiforme growth and motility. Int J Oncol. 35:731–740. 2009.PubMed/NCBI

31 

Jacinto E, Facchinetti V, Liu D, Soto N, Wei S, Jung SY, Huang Q, Qin J and Su B: SIN1/MIP1 maintains rictor-mTOR complex integrity and regulates Akt phosphorylation and substrate specificity. Cell. 127:125–137. 2006. View Article : Google Scholar : PubMed/NCBI

32 

Sarbassov DD, Ali SM, Sengupta S, Sheen JH, Hsu PP, Bagley AF, Markhard AL and Sabatini DM: Prolonged rapamycin treatment inhibits mTORC2 assembly and Akt/PKB. Mol Cell. 22:159–168. 2006. View Article : Google Scholar : PubMed/NCBI

33 

Feldman ME, Apsel B, Uotila A, Loewith R, Knight ZA, Ruggero D and Shokat KM: Active-site inhibitors of mTOR target rapamycin-resistant outputs of mTORC1 and mTORC2. PLoS Biol. 7:e382009. View Article : Google Scholar : PubMed/NCBI

34 

Chang SM, Wen P, Cloughesy T, Greenberg H, Schiff D, Conrad C, Fink K, Robins HI, De Angelis L, Raizer J, et al; North American Brain Tumor Consortium and the National Cancer Institute. Phase II study of CCI-779 in patients with recurrent glioblastoma multiforme. Invest New Drugs. 23:357–361. 2005. View Article : Google Scholar : PubMed/NCBI

35 

Eshleman JS, Carlson BL, Mladek AC, Kastner BD, Shide KL and Sarkaria JN: Inhibition of the mammalian target of rapamycin sensitizes U87 xenografts to fractionated radiation therapy. Cancer Res. 62:7291–7297. 2002.PubMed/NCBI

36 

Gulati P and Thomas G: Nutrient sensing in the mTOR/S6K1 signalling pathway. Biochem Soc Trans. 35:236–238. 2007. View Article : Google Scholar : PubMed/NCBI

37 

Cancer Genome Atlas Research Network. Comprehensive genomic characterization defines human glioblastoma genes and core pathways. Nature. 455:1061–1068. 2008. View Article : Google Scholar : PubMed/NCBI

38 

Parsons DW, Jones S, Zhang X, Lin JC, Leary RJ, Angenendt P, Mankoo P, Carter H, Siu IM, Gallia GL, et al: An integrated genomic analysis of human glioblastoma multiforme. Science. 321:1807–1812. 2008. View Article : Google Scholar : PubMed/NCBI

39 

Kim DH, Sarbassov DD, Ali SM, Latek RR, Guntur KV, Erdjument-Bromage H, Tempst P and Sabatini DM: GbetaL, a positive regulator of the rapamycin-sensitive pathway required for the nutrient-sensitive interaction between raptor and mTOR. Mol Cell. 11:895–904. 2003. View Article : Google Scholar : PubMed/NCBI

40 

Zeng Z, Sarbassov D, Samudio IJ, Yee KW, Munsell MF, Ellen Jackson C, Giles FJ, Sabatini DM, Andreeff M and Konopleva M: Rapamycin derivatives reduce mTORC2 signaling and inhibit AKT activation in AML. Blood. 109:3509–3512. 2007. View Article : Google Scholar

41 

Knight ZA, Gonzalez B, Feldman ME, Zunder ER, Goldenberg DD, Williams O, Loewith R, Stokoe D, Balla A, Toth B, et al: A pharmacological map of the PI3-K family defines a role for p110alpha in insulin signaling. Cell. 125:733–747. 2006. View Article : Google Scholar : PubMed/NCBI

42 

Jhanwar-Uniyal M, Albert L, McKenna E, Karsy M, Rajdev P, Braun A and Murali R: Deciphering the signaling pathways of cancer stem cells of glioblastoma multiforme: Role of Akt/mTOR and MAPK pathways. Adv Enzyme Regul. 51:164–170. 2011. View Article : Google Scholar

43 

Jhanwar-Uniyal M, Jeevan D, Neil J, Shannon C, Albert L and Murali R: Deconstructing mTOR complexes in regulation of Glioblastoma Multiforme and its stem cells. Adv Biol Regul. 53:202–210. 2013. View Article : Google Scholar

44 

Jhanwar-Uniyal M, Labagnara M, Friedman M, Kwasnicki A and Murali R: Glioblastoma: Molecular pathways, stem cells and therapeutic targets. Cancers (Basel). 7:538–555. 2015. View Article : Google Scholar

45 

Jhanwar-Uniyal M, Gillick JL, Neil J, Tobias M, Thwing ZE and Murali R: Distinct signaling mechanisms of mTORC1 and mTORC2 in glioblastoma multiforme: A tale of two complexes. Adv Biol Regul. 57:64–74. 2015. View Article : Google Scholar

46 

McCubrey JA, Abrams SL, Fitzgerald TL, Cocco L, Martelli AM, Montalto G, Cervello M, Scalisi A, Candido S, Libra M, et al: Roles of signaling pathways in drug resistance, cancer initiating cells and cancer progression and metastasis. Adv Biol Regul. 57:75–101. 2015. View Article : Google Scholar

Related Articles

  • Abstract
  • View
  • Download
  • Twitter
Copy and paste a formatted citation
Spandidos Publications style
Neil J, Shannon C, Mohan A, Laurent D, Murali R and Jhanwar-Uniyal M: ATP-site binding inhibitor effectively targets mTORC1 and mTORC2 complexes in glioblastoma. Int J Oncol 48: 1045-1052, 2016.
APA
Neil, J., Shannon, C., Mohan, A., Laurent, D., Murali, R., & Jhanwar-Uniyal, M. (2016). ATP-site binding inhibitor effectively targets mTORC1 and mTORC2 complexes in glioblastoma. International Journal of Oncology, 48, 1045-1052. https://doi.org/10.3892/ijo.2015.3311
MLA
Neil, J., Shannon, C., Mohan, A., Laurent, D., Murali, R., Jhanwar-Uniyal, M."ATP-site binding inhibitor effectively targets mTORC1 and mTORC2 complexes in glioblastoma". International Journal of Oncology 48.3 (2016): 1045-1052.
Chicago
Neil, J., Shannon, C., Mohan, A., Laurent, D., Murali, R., Jhanwar-Uniyal, M."ATP-site binding inhibitor effectively targets mTORC1 and mTORC2 complexes in glioblastoma". International Journal of Oncology 48, no. 3 (2016): 1045-1052. https://doi.org/10.3892/ijo.2015.3311
Copy and paste a formatted citation
x
Spandidos Publications style
Neil J, Shannon C, Mohan A, Laurent D, Murali R and Jhanwar-Uniyal M: ATP-site binding inhibitor effectively targets mTORC1 and mTORC2 complexes in glioblastoma. Int J Oncol 48: 1045-1052, 2016.
APA
Neil, J., Shannon, C., Mohan, A., Laurent, D., Murali, R., & Jhanwar-Uniyal, M. (2016). ATP-site binding inhibitor effectively targets mTORC1 and mTORC2 complexes in glioblastoma. International Journal of Oncology, 48, 1045-1052. https://doi.org/10.3892/ijo.2015.3311
MLA
Neil, J., Shannon, C., Mohan, A., Laurent, D., Murali, R., Jhanwar-Uniyal, M."ATP-site binding inhibitor effectively targets mTORC1 and mTORC2 complexes in glioblastoma". International Journal of Oncology 48.3 (2016): 1045-1052.
Chicago
Neil, J., Shannon, C., Mohan, A., Laurent, D., Murali, R., Jhanwar-Uniyal, M."ATP-site binding inhibitor effectively targets mTORC1 and mTORC2 complexes in glioblastoma". International Journal of Oncology 48, no. 3 (2016): 1045-1052. https://doi.org/10.3892/ijo.2015.3311
Follow us
  • Twitter
  • LinkedIn
  • Facebook
About
  • Spandidos Publications
  • Careers
  • Cookie Policy
  • Privacy Policy
How can we help?
  • Help
  • Live Chat
  • Contact
  • Email to our Support Team