International Journal of Molecular Medicine is an international journal devoted to molecular mechanisms of human disease.
International Journal of Oncology is an international journal devoted to oncology research and cancer treatment.
Covers molecular medicine topics such as pharmacology, pathology, genetics, neuroscience, infectious diseases, molecular cardiology, and molecular surgery.
Oncology Reports is an international journal devoted to fundamental and applied research in Oncology.
Experimental and Therapeutic Medicine is an international journal devoted to laboratory and clinical medicine.
Oncology Letters is an international journal devoted to Experimental and Clinical Oncology.
Explores a wide range of biological and medical fields, including pharmacology, genetics, microbiology, neuroscience, and molecular cardiology.
International journal addressing all aspects of oncology research, from tumorigenesis and oncogenes to chemotherapy and metastasis.
Multidisciplinary open-access journal spanning biochemistry, genetics, neuroscience, environmental health, and synthetic biology.
Open-access journal combining biochemistry, pharmacology, immunology, and genetics to advance health through functional nutrition.
Publishes open-access research on using epigenetics to advance understanding and treatment of human disease.
An International Open Access Journal Devoted to General Medicine.
Colorectal cancer (CRC) is one of the most frequent cancers in humans (1). Despite recent advances and new treatments, including combination therapy with anticancer and molecular targeted drugs (2,3), CRC remains a major cause of cancer morbidity and mortality (4). Thus, there is still a need to identify new therapeutic targets in CRC.
In the tumor microenvironment, cellular hyperplasia and relative blood flow insufficiency often lead to tumor hypoxia. To survive in this harsh environment, cancer cells develop adaptive responses to hypoxia that are mediated by the activation of hypoxia-inducible genes. In this context, hypoxia is a major feature of cancer, and in hypoxic conditions, cancer cells can develop into malignant cells that survive in the low-oxygen environment. Previous reports have suggested associations between hypoxia and solid tumors, including brain tumors (5), breast (6), liver (7), lung 8), ovarian (9), prostate (10) and CRC (11).
Microarray techniques allow researchers to detect hypoxia-induced genes. Most hypoxia-related experiments are based on in vitro conditions. However, the problem with hypoxic models is that there are apparent differences between the experimental hypoxic models and actual in vivo hypoxic environments. In experimental hypoxic conditions, there are many unpreventable biases, such as the degree of hypoxia, the duration of the hypoxic conditions, pH, growth factors and nutrients. Moreover, it is almost impossible to replicate the complex cellular interactions that occur in vivo in an in vitro environment.
We reported previously that liver metastasis of CRC is like 'in vivo' hypoxia culture box, and that it is useful for identifying hypoxia-inducible potential prognostic factors and therapeutic targets (12). We used this model to identify the following novel hypoxia-inducible genes: Jumonji domain containing 1A (JMJD1A) (12), adrenomedullin (ADM) (13), ephrin-A1 (EFNA1) (14), procollagen-lysine, 2-oxoglutarate 5-dioxygenase 2 (PLOD2) (15) and secretoglobin, family 2A, member 1 (SCGB2A1) (16).
In the present study, we investigated the involvement of fructose-bisphosphate aldolase A (ALDOA) in CRC. ALDOA is one of the glycolytic enzymes that catalyzes the reversible conversion of fructose-1,6-bisphosphate to glyceraldehyde-3-phosphate and dihydroxyacetone phosphate (17). Notably, previous studies have reported that ALDOA is a downstream target of hypoxia-inducible factor 1-alpha (HIF1A) (18,19), and several studies have reported a relationship between ALDOA and cancers such as osteosarcoma (20,21), lung squamous cell carcinoma (22) and hepatocellular carcinoma (23).
The aim of the present study was to investigate the prognostic value and the biological significance of ALDOA in CRC. We determined the expression of ALDOA in clinical samples and performed functional analyses of ALDOA using overexpression and knockdown assays. Furthermore, our data suggest possible mechanisms that underlie the correlation of ALDOA with cancer malignancy.
Six human CRC cell lines were used in this study. HCT116 and LoVo cells were purchased from the Japanese Collection of Research Bioresources Cell Bank (JCRB; Tokyo, Japan), and HT29 and SW480 cells were purchased from the American Type Culture Collection (ATCC; Manassas, VA, USA). DLD-1 cells were purchased from the Cell Resource Center for the Biomedical Research Institute of Development, Aging, and Cancer at Tohoku University. The KM12SM cells were the kind gift of Professor T. Minamoto (Kanazawa University, Ishikawa, Japan). Authenticity of all cells was confirmed. Cells were cultured in Dulbecco's modified Eagle's medium containing 10% fetal bovine serum (FBS), 100 U/ml penicillin and 100 µg/ml streptomycin in a 37°C incubator supplied with 5% CO2. Hypoxic culture conditions (1% O2) were achieved in a multi-gas incubator (Panasonic MCO-5MUV; Panasonic, Osaka, Japan) using a continuous infusion of a gas mixture (95% N2, 5% CO2).
The use of clinical samples was approved by the Human Ethics Review Committee of the Graduate School of Medicine, Osaka University. Written informed consent was obtained from all patients included in the study.
For western blot analysis, 6 surgical CRC samples from patients with no preoperative chemotherapy or irradiation were randomly selected from samples collected at Osaka University Hospital in 2016. For immunohistochemical staining, 14 surgical samples of colorectal liver metastases from patients with no preoperative chemotherapy or irradiation were collected from 2012 to 2015 at the Osaka University Hospital.
Microarray analysis was performed as previously described (12,16,24). A total of 222 clinical samples were collected from consecutive patients who underwent curative (R0) resection for CRC from 2003 to 2006 at the Osaka University Hospital and its nine associated hospitals. The mean follow-up time was 40.2±26.4 months for patients with disease-free survival (DFS) and 52.7±18.5 months for all surviving patients (overall survival, OS). Table I shows the clinicopathological features of the patients, including gender, tumor location, depth of invasion, lymph node metastasis, histological grade, Dukes' stage and vessel invasion. None of the patients whose samples were analyzed in this study received preoperative chemotherapy or irradiation. After surgery, patients with Dukes' stage C tumors were generally treated with 5-fluorouracil (5-FU)-based chemotherapy.
Table IThe relationship between ALDOA expression and clinicopathological factors in patients with colorectal cancer (n=222). |
mRNA expression was determined by real-time polymerase chain reaction (PCR). Total RNA was isolated using an RNeasy Maxi kit (Qiagen, Valencia, CA, USA), and reverse transcription was performed using the reverse transcription system (Promega, Madison, WI, USA) according to the manufacturer's instructions. The real-time PCR analysis was performed using the LightCycler 2.0 instrument system (Roche Diagnostics, Mannheim, Germany), based on Thunderbird SYBR qPCR Mix (Toyobo Co., Ltd., Osaka, Japan). The β-actin housekeeping gene was used as an internal control. The following primers were used in the present study: ALDOA: forward 5′-CTGCCAGTATGTGACCGAGA-3′ and reverse 5′-ACAGGAAGGTGATCCCAGTG-3′; HIF1A: forward 5′-GAAAGCGCAAGTCCTCAAAG-3′ and reverse 5′-TGGGTAGGAGATGGAGATGC-3′; vimentin: forward 5′-CCCTCACCTGTGAAGTGGAT-3′ and reverse 5′-TCCAGCAGCTTCCTGTAGGT-3′; and β-actin: forward 5′-GATGAGATTGGCATGGCTTT-3′ and reverse 5′-CACCTTCACC GTTCCAGTTT-3′. The analysis was performed using the standard curve method. For data analysis, raw counts were normalized to the housekeeping gene average for the same time-point and condition.
Proteins were extracted from the cells and clinical samples in radio-immunoprecipitation assay (RIPA) buffer (Thermo Fisher Scientific, Waltham, MA, USA). Clinical samples were homogenized in RIPA buffer using an ultrasonic disruptor (Ultrasonic Disruptor UD-201; Tomy Seiko, Co., Ltd., Tokyo, Japan). Proteins were separated by electrophoresis on SDS-PAGE Tris-HCl gels (Bio-Rad Laboratories, Hercules, CA, USA). The separated proteins were transferred onto polyvinylidene difluoride membranes and blocked with 5% skim milk in Tris-buffered saline with Tween-20 (TBS-T) at room temperature for 1 h. The blots were incubated with primary antibodies overnight and then with HRP-linked anti-rabbit or anti-mouse IgG (GE Healthcare Biosciences, Piscataway, NJ, USA) at a dilution of 1:100,000 for 1 h at room temperature. The antigen-antibody complex was detected with the ECL Prime Western blotting detection kit (GE Healthcare Biosciences).
Western blot analyses were carried out using the following antibodies: anti-ALDOA (#3188; Cell Signaling Technology, Danvers, MA, USA); anti-E-cadherin (sc-7870; Santa Cruz Biotechnology, Inc., Santa Cruz, CA, USA); anti-vimentin (#5741; Cell Signaling Technology) and anti-ACTB (A2066; Sigma-Aldrich, St. Louis, MO, USA).
Paraffin-embedded tissue sections (4-µm) were deparaffinized. After antigen retrieval treatment, immunohistochemical staining was performed using the Vectastain ABC Peroxidase kit (Vector Laboratories, Burlingame, CA, USA). The tissue sections were then incubated overnight at 4°C with antibodies at the following dilutions: anti-ALDOA, 1:100 (ab169544; Abcam, Cambridge, MA, USA) and anti-CA9, 1:100 (#5649; Cell Signaling Technology).
Cell lines were transfected with an ALDOA expression vector (pCMV6-XL5 vector, SC108418; Origene Technologies, Inc., Rockville, MD, USA) using the FuGENE®6 transfection reagent (Promega) according to the manufacturer's recommended protocol. The same method was used to transfect cells with an empty vector as negative controls.
Cell lines were transfected with 20 nM siRNA targeting ALDOA expression (Silencer Select siRNA, siRNA ID s71, cat. no. 4390824; Life Technologies, Carlsbad, CA, USA: 5′-AGUCCCUCUUCGU CUCUAATT-3′ and 5′-UUAGAGACGAAGAGGGACUAG-3′) using Lipofectamine® RNAiMAX transfection reagent (Invitrogen, Carlsbad, CA, USA) according to the manufacturer's recommended protocol. The same method was used to transfect cells with negative control siRNA (Silencer Select negative control #1 siRNA, cat. no. 4390843; Life Technologies).
The proliferation assay was performed as previously described (16). ALDOA overexpression cells and knockdown cells plus controls for each cell line were seeded and cultured in a 37°C incubator supplied with 5% CO2. After 24, 48, 72 and 96 h of incubation, cell viability was measured using the Cell Counting kit-8 (CCK-8; Dojindo Laboratories, Kumamoto, Japan) according to the manufacturer's recommended protocol. CCK-8 solution was added to each well and incubated for 2 h.
The chemosensitivity assay was performed as previously described (16). Cell viability was measured after 48 h of incubation in drug-containing medium at IC50 concentrations.
The radiosensitivity assay was performed as previously described (16). Cells were exposed to 8-Gy single-dose irradiation using a Gammacell 40 Exactor 137Cs radiation source (Nordion, Inc., Ottawa, ON, Canada) and cell viability was measured after 48 h of incubation in normal medium.
The ability of cells to form spheres was evaluated in Dulbecco's modified Eagle's medium/Nutrient Mixture F-12 (DMEM/F12) supplemented with 20 ng/ml epidermal growth factor (Invitrogen), 20 ng/ml human platelet growth factor (Sigma-Aldrich) and 1% antibiotic-antimycotic solution (Invitrogen). Single cells were plated at a concentration of 100 cells/well in each well of a 96-well ultralow attachment plate (Corning Life Sciences, Acton, MA, USA) and cultured in a 37°C incubator supplied with 5% CO2. The number of spheres ≥100 µm in each well was counted to evaluate the sphere-forming ability.
The invasion assay was performed using Corning® BioCoat™ Matrigel® Invasion Chambers (Corning Life Sciences). Briefly, 25,000 cells were seeded in triplicate onto the Matrigel-coated membrane. After 48 h, cells that had invaded the undersurface of the membrane were fixed and stained with Diff-Quik (Sysmex Internal Reagents, Co., Ltd., Kobe, Japan). Three microscopic fields were randomly selected for cell counting.
Lactate production was measured using the Lactate Colorimetric Assay kit II (BioVision, Inc., Milpitas, CA, USA). Cells were seeded in 12-well plates (Corning Life Sciences) at densities of 100,000 cells (DLD-1) and 150,000 cells (HT29 and KM12SM) per well. After 24 h, the cells were transfected with siRNA targeting ALDOA or with an ALDOA expression vector, and then 48 h after transfection, the subconfluent cells were washed three times with phosphate-buffered saline (PBS). Krebs-Ringer bicarbonate buffer containing 10 mM glucose was added, and the amount of lactate was assessed 30 min later in aliquots of media from each well. The absorbance at 450 nm was then measured using the Bio-Rad Model 680 XR microplate reader (Bio-Rad Laboratories).
Apoptosis was measured by flow cytometry using the Annexin V-FITC apoptosis kit (BioVision) according to the manufacturer's recommended protocol.
The samples were analyzed using BD FACSAria IIu™ instrument (BD Biosciences, San Jose, CA, USA). Both early apoptotic (Annexin V-FITC-positive, PI-negative) and necrotic/late apoptotic (Annexin V-FITC-positive, PI-positive) cells were quantified as apoptotic cells.
ROS production was measured using the CellROX® Deep Red reagent (Invitrogen) according to the manufacturer's recommended protocol. Fluorescence was measured using the BD FACSAria IIu instrument (BD Biosciences).
Cell cycle phase distribution was analyzed by flow cytometry using PI staining. Briefly, cells were fixed in 70% ethanol on ice for 30 min. Fixed cells were incubated in a solution containing 0.1 mg/ml RNase A at 37°C for 20 min and then in a solution containing 25 µg/ml PI on ice for 2 min. Fluorescence was measured immediately using the BD FACSAria IIu instrument. Flow cytometry data were analyzed using FlowJo software (Tree Star, Inc., Ashland, OR, USA).
Data management and statistical analysis were performed using the JMP software (version 11.0; SAS Institute, Inc., Cary, NC USA). Tests for associations were performed using the Student's t-tests and Chi-squared tests. The cumulative patient OS and DFS were compared using the Kaplan-Meier technique, and log-rank tests and Cox's model were used to assess the risk ratio for multivariate analysis. A P<0.05 was considered statistically significant.
Western blot analysis indicated that in 5 out of 6 randomly selected CRC surgical samples, ALDOA expression was higher in tumor tissue than in normal colon mucosa (Fig. 1A). Then, the 222 CRC patients were divided into two groups according to the ALDOA mRNA expression level in the tumor samples. The relationships between ALDOA mRNA expression and clinicopathological features were analyzed (Table I). The high ALDOA expression group included more patients with lymph node metastasis than the low expression group (P=0.016), as for other clinicopathological factors, there were no significant differences.
DFS and OS were significantly longer in the low expression group than in the high expression group (DFS: P=0.0008, OS: P=0.0072; Fig. 1B). Univariate and multivariate analysis showed that ALDOA mRNA expression was a significant prognostic factor for DFS (P=0.0013; Table II) and for OS (P=0.0124; Table III).
Table IIUnivariate and multivariate analysis of clinicopathological factors associated with disease-free survival in patients with colorectal cancer (n=222). |
Table IIIUnivariate and multivariate analysis of clinicopathological factors of overall survival in patients with colorectal cancer (n=222). |
In all of the CRC cell lines we examined, ALDOA mRNA expression was significantly increased after 48 to 72 h of culture in hypoxic conditions compared with the levels in cells cultured in normoxic conditions (Fig. 1C). Immunohistochemical staining of CRC liver metastases showed that the regions stained by the anti-ALDOA antibody were almost the same as the regions stained by an antibody to carbonic anhydrase IX (CA9), which is an endogenous hypoxia marker (Fig. 1D).
PCR and western blot analysis demonstrated high transfer efficiency of the ALDOA expression vector and of the siRNA targeting ALDOA (data not shown). In the CRC-derived cell lines DLD-1 HT29 and KM12SM, upregulation of ALDOA expression induced significant cell proliferation compared to controls at 72 h (P<0.05; Fig. 2A), and downregulation of ALDOA expression reduced cell proliferation compared to controls at 72 h (P<0.05; Fig. 2B).
Upregulation of ALDOA significantly reduced chemosensi-tivity to 5-FU in DLD-1 and HT29 cells and to oxaliplatin in all three cell lines compared to controls (P<0.05; Fig. 2C). In contrast, ALDOA downregulation significantly induced chemosensitivity to 5-FU in DLD-1 and HT29 cells and to oxaliplatin in DLD-1 and KM12SM cells compared to controls (P<0.05; Fig. 2D). Upregulation of ALDOA significantly reduced radiosensitivity in DLD-1 and HT29 cells and that downregulation significantly induced radiosensitivity in DLD-1 and KM12SM cells compared to controls (P<0.05; Fig. 2C and D).
DLD-1, HT29 and KM12SM cells that overexpressed ALDOA were more tumorigenic than controls (P<0.05; Fig. 2E). In DLD-1 and HT29, ALDOA knockdown cells were less tumorigenic than controls (P<0.05; Fig. 2F).
DLD-1 cells that overexpressed ALDOA invaded the Matrigel-coated membrane significantly faster than control cells (P<0.05) and ALDOA knockdown cells invaded significantly more slowly than control (P<0.05; Fig. 2G).
To examine the role of ALDOA in hypoxia, the proliferation and sphere formation assay were performed in hypoxic conditions. DLD-1 cells transfected with siRNA targeting ALDOA barely proliferated and formed very few spheres compared to controls (P<0.05; Fig. 3A and B). Similarly, in the other cell lines, ALDOA knockdown cells formed hardly any spheres compared to controls (P<0.05; Fig. 3B), collectively indicating that ALDOA is necessary for proliferation and tumor formation in hypoxic conditions. In addition, PCR analysis showed that HIF1A expression is upregulated by knockdown of ALDOA, probably because of a negative feedback loop (Fig. 3C).
In DLD-1, HT29 and KM12SM cells, the knockdown of ALDOA resulted in a decrease in lactate production compared to controls, and, in contrast, its overexpression resulted in an increase in lactate production (P<0.05; Fig. 3D). This means that the expression of ALDOA and the activity of the glycolytic pathway were positively correlated.
ALDOA knockdown assay was performed under hypoxia to assess the function of ALDOA in hypoxic conditions. To focus on the relationship between ALDOA and epithelial-mesenchymal transition (EMT), we performed western blot analysis to assess the expression of EMT markers in ALDOA knockdown DLD-1 and HT29 cells cultured under normoxic and hypoxic conditions. We found that E-cadherin expression was reduced by hypoxia and induced by knockdown of ALDOA both in normoxia and hypoxia. As for mesenchymal markers, vimentin expression level was too low to detect on western blots (Fig. 4A). PCR revealed that vimentin mRNA expression was reduced by ALDOA knockdown in both normoxia and hypoxia (P<0.05; Fig. 4B).
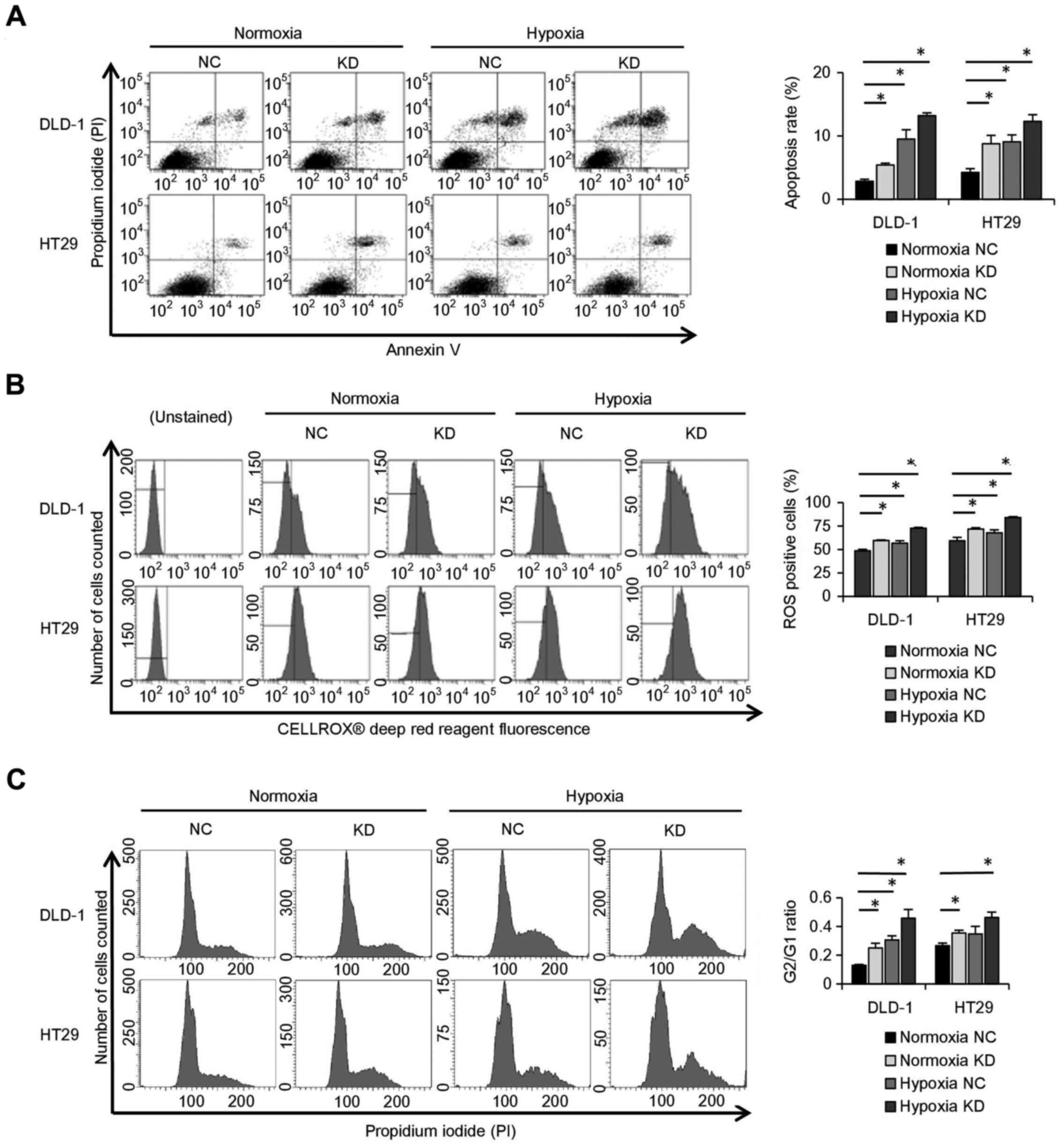
The rate of apoptosis was higher in hypoxic DLD-1 and HT29 cells than in normoxic cells. It also showed that the rate of apoptosis was higher in ALDOA knockdown cells than in controls in both hypoxia and normoxia (P<0.05; Fig. 5A). In addition, the ROS-positive cell rate of ALDOA knockdown cells was higher than controls both in hypoxia and in normoxia (P<0.05; Fig. 5B). Cell cycle analysis showed that the G2/G1 ratio was higher in ALDOA knockdown cells than in controls in both hypoxia and normoxia (P<0.05; Fig. 5C).
There has been increasing interest in glycolytic enzymes as potential therapeutic targets because the cancer-specific metabolism depends more on the glycolytic pathway than on aerobic respiration, a phenomenon called the Warburg effect (25). The present report is the first to characterize the importance of ALDOA in CRC and to investigate in detail the possible mechanisms underlying that relationship.
The most meaningful finding in the present study was that there is a close association between ALDOA expression and the clinicopathological features and the malignant potential of CRC, including cancer cell proliferation, sphere formation, chemoresistance, radioresistance and invasion.
It seems likely that the relevance of ALDOA to cancer proliferation, sphere formation, and radioresistance is based on the function of ALDOA in glycolysis and cell cycle regulation. Other studies have reported that the glycolytic pathway and the expression of glycolytic enzymes are associated with cancer radiosensitivity (26,27). We showed that ALDOA expression is positively correlated with the activity of glycolysis, with cell cycle progression and with ROS production. ALDOA is an isozyme of the aldolase family, and a previous study showed that aldolase is involved in the cell cycle. Its involvement in cell cycle progression is mediated by the binding of aldolase to F-actin, with the cell cycle defects observed at M phase (28). Our flow cytometry data were consistent with these data. As a result of the cell cycle defect at M phase, the G2/G1 ratio increased when ALDOA was knocked down. Both inhibition of the glycolytic pathway and the arrest of cell division caused by ALDOA knockdown induced apoptosis, probably because of the increase in oxidative stress and the inhibition of tumor progression.
As for the relevance of ALDOA in chemoresistance and invasion, we suggested an association of ALDOA expression with EMT progression. Other studies have previously concluded that the EMT correlates with chemoresistance (29,30), thus, it appeared that the association of ALDOA expression with the EMT led to chemoresistance and cancer invasion in CRC cell lines. This seems in line with the observed relationship between ALDOA expression and the clinicopathological features of CRC i.e. the ALDOA high expression group included more patients with lymph node metastasis than the low expression group (Table I).
ALDOA is a hypoxia-inducible gene and a downstream target of HIF1A. Hypoxia is an important feature in cancer malignancy, and under hypoxic conditions the glycolytic pathway is upregulated by activating HIF1A. Notably, the EMT is upregulated in hypoxic environments (31), while cell cycle progression is inhibited (7); accordingly, the present study verified the effect of ALDOA on cancer under hypoxic conditions. Our data revealed that especially under hypoxic conditions, ALDOA is essential for CRC cell proliferation and sphere formation. On the other hand, knockdown of ALDOA in normoxic conditions resulted in less proliferation and sphere formation, but the gap with the control was not so clear as in hypoxia. It is speculated that in hypoxic conditions, cancer cells may try to adapt to hypoxia by upregulating hypoxia-inducible genes; however, when ALDOA is knocked down, they are unable to adapt, and the growth of cancer cells stops. This implies that particularly in hypoxic conditions, cancer cells could not grow well without ALDOA expression.
In summary, we found that ALDOA positively regulated the activity of the glycolytic pathway and the EMT and was necessary for cell cycle progression. Thus, ALDOA is implicated in CRC proliferation, sphere formation, therapeutic resistance and invasion.
The present study was supported by the JSPS KAKENHI Grand Number 15K10140 and the Takeda Science Foundation.
|
ADM |
adrenomedullin |
|
ALDOA |
fructose-bisphosphate aldolase A |
|
CA9 |
carbonic anhydrase IX |
|
CRC |
colorectal cancer |
|
DFS |
disease-free survival |
|
EFNA1 |
ephrin-A1 |
|
EMT |
epithelial-mesenchymal transition |
|
HIF1A |
hypoxia-inducible factor 1-alpha |
|
OS |
overall survival |
|
PCR |
polymerase chain reaction |
|
PI |
propidium iodide |
|
PLOD2 |
procollagen-lysine, 2-oxoglutarate 5-dioxygenase 2 |
|
RIPA |
radio immunoprecipitation assay |
|
SCGB2A1 |
secretoglobin, family 2A, member 1 |
|
5-FU |
5-fluorouracil |
|
Weitz J, Koch M, Debus J, Höhler T, Galle PR and Büchler MW: Colorectal cancer. Lancet. 365:153–165. 2005. View Article : Google Scholar : PubMed/NCBI | |
|
Beppu N, Yoshie H, Kimura F, Aihara T, Doi H, Kamikonya N, Matsubara N, Tomita N, Yanagi H and Yamanaka N: Clinicopathological outcomes of preoperative chemoradiotherapy using S-1 plus Irinotecan for T4 lower rectal cancer. Surg Today. 46:852–859. 2016. View Article : Google Scholar | |
|
Saeki H, Emi Y, Kumashiro R, Otsu H, Kawano H, Ando K, Ida S, Kimura Y, Tokunaga E, Oki E, et al: Impact of second-line and later cetuximab-containing therapy and KRAS genotypes in patients with metastatic colorectal cancer: A multicenter study in Japan. Surg Today. 44:1457–1464. 2014. View Article : Google Scholar | |
|
Jemal A, Siegel R, Xu J and Ward E: Cancer statistics, 2010. CA Cancer J Clin. 60:277–300. 2010. View Article : Google Scholar : PubMed/NCBI | |
|
Jensen RL: Brain tumor hypoxia: Tumorigenesis, angiogenesis, imaging, pseudoprogression, and as a therapeutic target. J Neurooncol. 92:317–335. 2009. View Article : Google Scholar : PubMed/NCBI | |
|
Vaupel P, Briest S and Höckel M: Hypoxia in breast cancer: Pathogenesis, characterization and biological/therapeutic implications. Wien Med Wochenschr. 152:334–342. 2002. View Article : Google Scholar : PubMed/NCBI | |
|
Zhang L, Huang G, Li X, Zhang Y, Jiang Y, Shen J, Liu J, Wang Q, Zhu J, Feng X, et al: Hypoxia induces epithelial-mesenchymal transition via activation of SNAI1 by hypoxia-inducible factor -1α in hepatocellular carcinoma. BMC Cancer. 13:1–9. 2013. View Article : Google Scholar | |
|
Lee GW, Go SI, Cho YJ, Jeong YY, Kim HC, Duk Lee J, Hwang YS, Ko GH, Lee JH, Kim DC, et al: Hypoxia-inducible factor-1α and excision repair cross-complementing 1 in patients with small cell lung cancer who received front-line platinum-based chemotherapy: A retrospective study. J Thorac Oncol. 7:528–534. 2012. View Article : Google Scholar : PubMed/NCBI | |
|
Liang D, Ma Y, Liu J, Trope CG, Holm R, Nesland JM and Suo Z: The hypoxic microenvironment upgrades stem-like properties of ovarian cancer cells. BMC Cancer. 12:2012012. View Article : Google Scholar : PubMed/NCBI | |
|
Higgins LH, Withers HG, Garbens A, Love HD, Magnoni L, Hayward SW and Moyes CD: Hypoxia and the metabolic phenotype of prostate cancer cells. Biochim Biophys Acta. 1787:1433–1443. 2009. View Article : Google Scholar : PubMed/NCBI | |
|
Chang LH, Chen CH, Huang DY, Pai HC, Pan SL and Teng CM: Thrombin induces expression of twist and cell motility via the hypoxia-inducible factor-1α translational pathway in colorectal cancer cells. J Cell Physiol. 226:1060–1068. 2011. View Article : Google Scholar | |
|
Uemura M, Yamamoto H, Takemasa I, Mimori K, Hemmi H, Mizushima T, Ikeda M, Sekimoto M, Matsuura N, Doki Y, et al: Jumonji domain containing 1A is a novel prognostic marker for colorectal cancer: In vivo identification from hypoxic tumor cells. Clin Cancer Res. 16:4636–4646. 2010. View Article : Google Scholar : PubMed/NCBI | |
|
Uemura M, Yamamoto H, Takemasa I, Mimori K, Mizushima T, Ikeda M, Sekimoto M, Doki Y and Mori M: Hypoxia-inducible adrenomedullin in colorectal cancer. Anticancer Res. 31:507–514. 2011.PubMed/NCBI | |
|
Yamamoto H, Tei M, Uemura M, Takemasa I, Uemura Y, Murata K, Fukunaga M, Ohue M, Ohnishi T, Ikeda K, et al: Ephrin-A1 mRNA is associated with poor prognosis of colorectal cancer. Int J Oncol. 42:549–555. 2013. | |
|
Noda T, Yamamoto H, Takemasa I, Yamada D, Uemura M, Wada H, Kobayashi S, Marubashi S, Eguchi H, Tanemura M, et al: PLOD2 induced under hypoxia is a novel prognostic factor for hepatocellular carcinoma after curative resection. Liver Int. 32:110–118. 2012. View Article : Google Scholar | |
|
Munakata K, Uemura M, Takemasa I, Ozaki M, Konno M, Nishimura J, Hata T, Mizushima T, Haraguchi N, Noura S, et al: SCGB2A1 is a novel prognostic marker for colorectal cancer associated with chemoresistance and radioresistance. Int J Oncol. 44:1521–1528. 2014.PubMed/NCBI | |
|
Tochio T, Tanaka H, Nakata S and Hosoya H: Fructose-1,6-bisphosphate aldolase A is involved in HaCaT cell migration by inducing lamellipodia formation. J Dermatol Sci. 58:123–129. 2010. View Article : Google Scholar : PubMed/NCBI | |
|
Semenza GL, Roth PH, Fang HM and Wang GL: Transcriptional regulation of genes encoding glycolytic enzymes by hypoxia-inducible factor 1. J Biol Chem. 269:23757–23763. 1994.PubMed/NCBI | |
|
Sharp FR and Bernaudin M: HIF1 and oxygen sensing in the brain. Nat Rev Neurosci. 5:437–448. 2004. View Article : Google Scholar : PubMed/NCBI | |
|
Chen X, Yang TT, Zhou Y, Wang W, Qiu XC, Gao J, Li CX, Long H, Ma BA, Ma Q, et al: Proteomic profiling of osteosarcoma cells identifies ALDOA and SULT1A3 as negative survival markers of human osteosarcoma. Mol Carcinog. 53:138–144. 2014. View Article : Google Scholar | |
|
Long F, Cai X, Luo W, Chen L and Li K: Role of aldolase A in osteosarcoma progression and metastasis: In vitro and in vivo evidence. Oncol Rep. 32:2031–2037. 2014.PubMed/NCBI | |
|
Du S, Guan Z, Hao L, Song Y, Wang L, Gong L, Liu L, Qi X, Hou Z and Shao S: Fructose-bisphosphate aldolase A is a potential metastasis-associated marker of lung squamous cell carcinoma and promotes lung cell tumorigenesis and migration. PLoS One. 9:e858042014. View Article : Google Scholar : PubMed/NCBI | |
|
Shimizu T, Inoue K, Hachiya H, Shibuya N, Shimoda M and Kubota K: Frequent alteration of the protein synthesis of enzymes for glucose metabolism in hepatocellular carcinomas. J Gastroenterol. 49:1324–1332. 2014. View Article : Google Scholar : | |
|
Munakata K, Uemura M, Tanaka S, Kawai K, Kitahara T, Miyo M, Kano Y, Nishikawa S, Fukusumi T, Takahashi Y, et al: Cancer stem-like properties in colorectal cancer cells with low proteasome activity. Clin Cancer Res. 22:5277–5286. 2016. View Article : Google Scholar : PubMed/NCBI | |
|
Warburg O: On the origin of cancer cells. Science. 123:309–314. 1956. View Article : Google Scholar : PubMed/NCBI | |
|
Meng MB, Wang HH, Guo WH, Wu ZQ, Zeng XL, Zaorsky NG, Shi HS, Qian D, Niu ZM, Jiang B, et al: Targeting pyruvate kinase M2 contributes to radiosensitivity of non-small cell lung cancer cells in vitro and in vivo. Cancer Lett. 356:985–993. 2015. View Article : Google Scholar | |
|
Pitroda SP, Wakim BT, Sood RF, Beveridge MG, Beckett MA, MacDermed DM, Weichselbaum RR and Khodarev NN: STAT1-dependent expression of energy metabolic pathways links tumour growth and radioresistance to the Warburg effect. BMC Med. 7:682009. View Article : Google Scholar : PubMed/NCBI | |
|
Ritterson Lew C and Tolan DR: Targeting of several glycolytic enzymes using RNA interference reveals aldolase affects cancer cell proliferation through a non-glycolytic mechanism. J Biol Chem. 287:42554–42563. 2012. View Article : Google Scholar : PubMed/NCBI | |
|
Fischer KR, Durrans A, Lee S, Sheng J, Li F, Wong ST, Choi H, El Rayes T, Ryu S, Troeger J, et al: Epithelial-to-mesenchymal transition is not required for lung metastasis but contributes to chemoresistance. Nature. 527:472–476. 2015. View Article : Google Scholar : PubMed/NCBI | |
|
Singh A and Settleman J: EMT, cancer stem cells and drug resistance: An emerging axis of evil in the war on cancer. Oncogene. 29:4741–4751. 2010. View Article : Google Scholar : PubMed/NCBI | |
|
Majmundar AJ, Wong WJ and Simon MC: Hypoxia-inducible factors and the response to hypoxic stress. Mol Cell. 40:294–309. 2010. View Article : Google Scholar : PubMed/NCBI |