Spandidos Publications Logo
  • About
    • About Spandidos
    • Aims and Scopes
    • Abstracting and Indexing
    • Editorial Policies
    • Reprints and Permissions
    • Job Opportunities
    • Terms and Conditions
    • Contact
  • Journals
    • All Journals
    • Oncology Letters
      • Oncology Letters
      • Information for Authors
      • Editorial Policies
      • Editorial Board
      • Aims and Scope
      • Abstracting and Indexing
      • Bibliographic Information
      • Archive
    • International Journal of Oncology
      • International Journal of Oncology
      • Information for Authors
      • Editorial Policies
      • Editorial Board
      • Aims and Scope
      • Abstracting and Indexing
      • Bibliographic Information
      • Archive
    • Molecular and Clinical Oncology
      • Molecular and Clinical Oncology
      • Information for Authors
      • Editorial Policies
      • Editorial Board
      • Aims and Scope
      • Abstracting and Indexing
      • Bibliographic Information
      • Archive
    • Experimental and Therapeutic Medicine
      • Experimental and Therapeutic Medicine
      • Information for Authors
      • Editorial Policies
      • Editorial Board
      • Aims and Scope
      • Abstracting and Indexing
      • Bibliographic Information
      • Archive
    • International Journal of Molecular Medicine
      • International Journal of Molecular Medicine
      • Information for Authors
      • Editorial Policies
      • Editorial Board
      • Aims and Scope
      • Abstracting and Indexing
      • Bibliographic Information
      • Archive
    • Biomedical Reports
      • Biomedical Reports
      • Information for Authors
      • Editorial Policies
      • Editorial Board
      • Aims and Scope
      • Abstracting and Indexing
      • Bibliographic Information
      • Archive
    • Oncology Reports
      • Oncology Reports
      • Information for Authors
      • Editorial Policies
      • Editorial Board
      • Aims and Scope
      • Abstracting and Indexing
      • Bibliographic Information
      • Archive
    • Molecular Medicine Reports
      • Molecular Medicine Reports
      • Information for Authors
      • Editorial Policies
      • Editorial Board
      • Aims and Scope
      • Abstracting and Indexing
      • Bibliographic Information
      • Archive
    • World Academy of Sciences Journal
      • World Academy of Sciences Journal
      • Information for Authors
      • Editorial Policies
      • Editorial Board
      • Aims and Scope
      • Abstracting and Indexing
      • Bibliographic Information
      • Archive
    • International Journal of Functional Nutrition
      • International Journal of Functional Nutrition
      • Information for Authors
      • Editorial Policies
      • Editorial Board
      • Aims and Scope
      • Abstracting and Indexing
      • Bibliographic Information
      • Archive
    • International Journal of Epigenetics
      • International Journal of Epigenetics
      • Information for Authors
      • Editorial Policies
      • Editorial Board
      • Aims and Scope
      • Abstracting and Indexing
      • Bibliographic Information
      • Archive
    • Medicine International
      • Medicine International
      • Information for Authors
      • Editorial Policies
      • Editorial Board
      • Aims and Scope
      • Abstracting and Indexing
      • Bibliographic Information
      • Archive
  • Articles
  • Information
    • Information for Authors
    • Information for Reviewers
    • Information for Librarians
    • Information for Advertisers
    • Conferences
  • Language Editing
Spandidos Publications Logo
  • About
    • About Spandidos
    • Aims and Scopes
    • Abstracting and Indexing
    • Editorial Policies
    • Reprints and Permissions
    • Job Opportunities
    • Terms and Conditions
    • Contact
  • Journals
    • All Journals
    • Biomedical Reports
      • Information for Authors
      • Editorial Policies
      • Editorial Board
      • Aims and Scope
      • Abstracting and Indexing
      • Bibliographic Information
      • Archive
    • Experimental and Therapeutic Medicine
      • Information for Authors
      • Editorial Policies
      • Editorial Board
      • Aims and Scope
      • Abstracting and Indexing
      • Bibliographic Information
      • Archive
    • International Journal of Epigenetics
      • Information for Authors
      • Editorial Policies
      • Editorial Board
      • Aims and Scope
      • Abstracting and Indexing
      • Bibliographic Information
      • Archive
    • International Journal of Functional Nutrition
      • Information for Authors
      • Editorial Policies
      • Editorial Board
      • Aims and Scope
      • Abstracting and Indexing
      • Bibliographic Information
      • Archive
    • International Journal of Molecular Medicine
      • Information for Authors
      • Editorial Policies
      • Editorial Board
      • Aims and Scope
      • Abstracting and Indexing
      • Bibliographic Information
      • Archive
    • International Journal of Oncology
      • Information for Authors
      • Editorial Policies
      • Editorial Board
      • Aims and Scope
      • Abstracting and Indexing
      • Bibliographic Information
      • Archive
    • Medicine International
      • Information for Authors
      • Editorial Policies
      • Editorial Board
      • Aims and Scope
      • Abstracting and Indexing
      • Bibliographic Information
      • Archive
    • Molecular and Clinical Oncology
      • Information for Authors
      • Editorial Policies
      • Editorial Board
      • Aims and Scope
      • Abstracting and Indexing
      • Bibliographic Information
      • Archive
    • Molecular Medicine Reports
      • Information for Authors
      • Editorial Policies
      • Editorial Board
      • Aims and Scope
      • Abstracting and Indexing
      • Bibliographic Information
      • Archive
    • Oncology Letters
      • Information for Authors
      • Editorial Policies
      • Editorial Board
      • Aims and Scope
      • Abstracting and Indexing
      • Bibliographic Information
      • Archive
    • Oncology Reports
      • Information for Authors
      • Editorial Policies
      • Editorial Board
      • Aims and Scope
      • Abstracting and Indexing
      • Bibliographic Information
      • Archive
    • World Academy of Sciences Journal
      • Information for Authors
      • Editorial Policies
      • Editorial Board
      • Aims and Scope
      • Abstracting and Indexing
      • Bibliographic Information
      • Archive
  • Articles
  • Information
    • For Authors
    • For Reviewers
    • For Librarians
    • For Advertisers
    • Conferences
  • Language Editing
Login Register Submit
  • This site uses cookies
  • You can change your cookie settings at any time by following the instructions in our Cookie Policy. To find out more, you may read our Privacy Policy.

    I agree
Search articles by DOI, keyword, author or affiliation
Search
Advanced Search
presentation
International Journal of Oncology
Join Editorial Board Propose a Special Issue
Print ISSN: 1019-6439 Online ISSN: 1791-2423
Journal Cover
June-2018 Volume 52 Issue 6

Full Size Image

Cover Legend PDF

Sign up for eToc alerts
Recommend to Library

Journals

International Journal of Molecular Medicine

International Journal of Molecular Medicine

International Journal of Molecular Medicine is an international journal devoted to molecular mechanisms of human disease.

International Journal of Oncology

International Journal of Oncology

International Journal of Oncology is an international journal devoted to oncology research and cancer treatment.

Molecular Medicine Reports

Molecular Medicine Reports

Covers molecular medicine topics such as pharmacology, pathology, genetics, neuroscience, infectious diseases, molecular cardiology, and molecular surgery.

Oncology Reports

Oncology Reports

Oncology Reports is an international journal devoted to fundamental and applied research in Oncology.

Experimental and Therapeutic Medicine

Experimental and Therapeutic Medicine

Experimental and Therapeutic Medicine is an international journal devoted to laboratory and clinical medicine.

Oncology Letters

Oncology Letters

Oncology Letters is an international journal devoted to Experimental and Clinical Oncology.

Biomedical Reports

Biomedical Reports

Explores a wide range of biological and medical fields, including pharmacology, genetics, microbiology, neuroscience, and molecular cardiology.

Molecular and Clinical Oncology

Molecular and Clinical Oncology

International journal addressing all aspects of oncology research, from tumorigenesis and oncogenes to chemotherapy and metastasis.

World Academy of Sciences Journal

World Academy of Sciences Journal

Multidisciplinary open-access journal spanning biochemistry, genetics, neuroscience, environmental health, and synthetic biology.

International Journal of Functional Nutrition

International Journal of Functional Nutrition

Open-access journal combining biochemistry, pharmacology, immunology, and genetics to advance health through functional nutrition.

International Journal of Epigenetics

International Journal of Epigenetics

Publishes open-access research on using epigenetics to advance understanding and treatment of human disease.

Medicine International

Medicine International

An International Open Access Journal Devoted to General Medicine.

Journal Cover
June-2018 Volume 52 Issue 6

Full Size Image

Cover Legend PDF

Sign up for eToc alerts
Recommend to Library

  • Article
  • Citations
    • Cite This Article
    • Download Citation
    • Create Citation Alert
    • Remove Citation Alert
    • Cited By
  • Similar Articles
    • Related Articles (in Spandidos Publications)
    • Similar Articles (Google Scholar)
    • Similar Articles (PubMed)
  • Download PDF
  • Download XML
  • View XML
Article Open Access

S-phase kinase-associated protein 2 is involved in epithelial-mesenchymal transition in methotrexate-resistant osteosarcoma cells

  • Authors:
    • Lu Ding
    • Chengwei Wang
    • Yong Cui
    • Xiaoping Han
    • Yang Zhou
    • Jingping Bai
    • Rong Li
  • View Affiliations / Copyright

    Affiliations: Department of Orthopedics, Fifth Affiliated Hospital, Xinjiang Medical , Urumqi, Xinjiang 830011, P.R. China, Department of Orthopedics, Sixth Affiliated Hospital, Xinjiang Medical University, Urumqi, Xinjiang 830002, P.R. China, Department of Orthopedics, Tumor Hospital Affiliated to Xinjiang Medical University, Urumqi, Xinjiang 830011, P.R. China, Department of Maternal, Child and Adolescent Health, College of Public Health, Xinjiang Medical University, Urumqi, Xinjiang 830011, P.R. China
    Copyright: © Ding et al. This is an open access article distributed under the terms of Creative Commons Attribution License.
  • Pages: 1841-1852
    |
    Published online on: March 29, 2018
       https://doi.org/10.3892/ijo.2018.4345
  • Expand metrics +
Metrics: Total Views: 0 (Spandidos Publications: | PMC Statistics: )
Metrics: Total PDF Downloads: 0 (Spandidos Publications: | PMC Statistics: )
Cited By (CrossRef): 0 citations Loading Articles...

This article is mentioned in:



Abstract

Osteosarcoma (OS), a common worldwide primary aggressive bone malignancy, arises from primitive transformed cells of mesenchymal origin and usually attacks adolescents and young adults. Methotrexate (MTX) is the anti-folate drug used as a pivotal chemotherapeutic agent in the treatment of OS. However, patients with OS often develop drug resistance, leading to poor treatment outcomes. In the present study, in order to explore the underlying mechanisms responsible for MTX resistance, we established MTX‑resistant OS cells using the U2OS and MG63 cell lines and examined whether MTX‑resistant OS cells underwent epithelial-mesenchymal transition (EMT) by Transwell assay, wound healing assay, MTT assay, RT-PCR and western blot analysis. We found that the viability of the MTX‑resistant cells remained relatively unaltered following further treatment with MTX compared to the parental cells. The resistant cells appeared to possess a mesenchymal phenotype, with an elongated and more spindle‑like shape, and acquired enhanced invasive, migratory and attachment abilities. The measurement of EMT markers also supported EMT transition in the MTX‑resistant OS cells. Our result further demonstrated that the overexpression of S-phase kinase-associated protein 2 (Skp2) was closely involved in the resistance of OS cells to MTX and in the acquirement of EMT properties. Thus, the pharmacological inhibition of Skp2 may prove to be a novel therapeutic strategy with which to overcome drug resistance in OS.

Introduction

Osteosarcoma (OS) is a common primary aggressive tumor affecting the bones, which arises from primitive transformed cells of mesenchymal origin (1). It is locally aggressive and is inclined to generate early systemic metastases (2). Comprehensive data regarding the epidemiology of OS have revealed that OS is most prevalent in teenagers and young adults (3,4). Current therapeutic strategies include pre-operative (neoadjuvant) chemotherapy followed by the surgical removal of all detectable cancerous lesions (including metastases) and post-operative (adjuvant) chemotherapeutic management (1). Patients with high-grade OS have acquired favorable long-term outcomes in the conjunction of systemic chemotherapy with surgery (5). A 5-year event-free survival of 60–70% is achieved in extremity localized, non-metastatic disease following the introduction of chemotherapy (6,7). Chemotherapeutic agents that have shown toxicity against OS include cisplatin, doxorubicin, oxazaphosphorines and high-dose methotrexate (HDMTX) (8–10).

Methotrexate (MTX), originally known as 4-aminopteroyl-glutamic acid, is a pivotal chemotherapeutic agent that was discovered in the 1940s and was originally used in the treatment of childhood leukemia and lymphoma (11). MTX has been used as a chemotherapeutic agent in the treatment of various types of human cancer, including breast cancer (12,13), leukemia (14,15), lung cancer (16), gastric choriocarcinoma (17), lymphoma (18) and OS (19), either alone or in combination with other agents. However, 35–45% of patients with OS acquire drug resistance due to the inherent resistance to chemotherapeutic agents or due to the fact that they become unresponsive to these drugs during chemotherapy (20,21). There is evidence to suggest that epithelial-mesenchymal transition (EMT) is associated with acquired resistance to chemotherapeutic drugs in human malignancies (22). EMT is a biological process during which the phenotype of polarized epithelial cells transforms into one of mesenchymal cells (23). At the molecular level, during the transition, a decrease in the expression of epithelial cell markers [such as Zonula occludens-1 (ZO-1) and E-cadherin] is observed, as well as an increase in the expression of stromal cell markers [such as N-cadherin, Slug, Snail, Twist, Vimentin, and zinc finger E-box binding homeobox (ZEB)1 and ZEB2] (24,25). Chemotherapy has been reported to induce EMT in tumor cells. Fang et al found that Snail inhibition by transfection with specific small interfering RNA (siRNA) promoted cisplatin sensitivity, and cisplatin-induced EMT was significantly blocked (26). In addition, baicalin has been shown to inhibit human OS cell invasion, metastasis and anoikis resistance by suppressing transforming growth factor (TGF)-β1-induced EMT (27). Recently, it was reported that catalpol suppresses OS cell proliferation by blocking EMT and inducing apoptosis (28). Ohbayashi et al found that lung cancer cells treated with MTX exhibited an EMT-like phenotype accompanied by the elevation of the expression of interleukin-6 (IL)-6 and TGF-β1, as well as an enhancement of migration (29). However, whether MTX triggers EMT in OS remains to be fully determined.

F-box E3 ubiquitin ligase S-phase kinase-associated protein 2 (Skp2) belongs to the ubiquitin proteasome system (UPS). The deregulation of Skp2-mediated ubiquitination and the proteolysis of its substrates is involved in tumorigenesis in various types of human cancer (30). A previous study revealed that Skp2 was overexpressed and was associated with a poor prognosis in prostate cancer (31), lymphomas (32), gastric cancer (33), breast cancer (34), liver cancer (35) and nasopharyngeal carcinoma (NPC) (36), thereby functioning as a proto-oncogene. Skp2 has been reported to modulate the cell cycle, cell proliferation, apoptosis and metastasis in a variety of human cancers by regulating numerous substrates (30,37,38). Targeting Skp2 suppresses tumorigenesis by Arf-p53-independent cellular senescence (39). Skp2 has been shown to be highly expressed in NPC specimens and to be associated with a poor prognosis, and Skp2 inactivation has been shown to promote cellular senescence in NPC cell lines through p21cip/WAF and p27Kip (40). Furthermore, Skp2 has been reported to function as a critical component in the PTEN/PI3-kinase pathway for the regulation of p27 and cell proliferation in carcinomas (41). Skp2 has also been shown to promote the ubiquitin-mediated proteolysis of forkhead box O1 (Foxo1) and to play a key role in tumorigenesis (42). Inuzuka et al found that Skp2 enhanced cellular migration through ubiquitination and the destruction of E-cadherin (43). Recently, it was reported that the depletion of Skp2 inhibited cell growth and triggered the apoptosis of the OS cell lines, MG63 and SW 1353 cells (44). Therefore, Skp2 may be an effective therapeutic target in the coming age of cancer therapy.

In this study, we examined whether Skp2 was associated with MTX-induced EMT in OS cells. We established MTX-resistant OS cell lines using the U2OS and MG63 cells. We then examined whether the MTX-resistant OS cells underwent the transition from an epithelial into a mesenchymal phenotype. Finally, we provide evidence that Skp2 is involved in the resistance of OS cells to MTX and is closely associated with the acquirement of mesenchymal characteristics.

Materials and methods

Cell culture and reagents

The human osteosarcoma cell lines, U2OS and MG63, were cultured in Dulbecco's modified Eagle's medium (DMEM; Life Technologies, Grand Island, NY, USA) medium supplemented with penicillin (100 U/ml), and streptomycin (100 U/ml) and 10% fetal bovine serum (FBS). MTX, 3-(4,5-dimethythi-azol- 2-yl)-2,5-diphenyl tetrazolium bromide (MTT) and anti-α-tubulin (T9028) primary antibody were purchased from Sigma (St. Louis, MO, USA). Matrigel was purchased from BD Biosciences (San Jose, CA, USA). Primary antibodies against ZO-1 (#5406), N-cadherin (#4061), E-cadherin (#3195), Slug #9585), Vimentin (#5741), Nanog (#4903), octamer-binding transcription factor 4 (Oct4, #2750), ATP-binding cassette sub-family B member 1 (ABCB1, #12683), FoxO1 (#2880) and p21 (#2946) were obtained from Cell Signaling Technology (Danvers, MA, USA). Anti-Skp2 (sc-7164) antibody was purchased from Santa Cruz Biotechnology (Santa Cruz, CA, USA). To establish MTX-resistant cell lines, the U2OS and MG63 cells were cultured at 37°C in 5% CO2 in Dulbecco's modified Eagle's medium (DMEM; Gibco, Carlsbad, CA, USA) supplemented with 10% fetal bovine serum (FBS) in increasing concentrations of MTX (10–40 μM) for >6 months. The MTX-resistant OS cells developed a resistance to 40 μM MTX.

Cell viability assay

The parental and MTX-resistant OS cells (4×103 cells/well) were seeded in 96-well plates and incubated at 37°C overnight. Various concentrations of MTX (10, 20, 30 and 40 μM) were added and cell culture was continued for 48 and 72 h. MTT assay was then performed to measure cell viability using a microplate reader (Thermo Fisher Scientific, Inc., Waltham, MA, USA) at 570 nm.

Cell attachment and detachment

For attachment assay, 5×104/well cells were seeded in a 24-well plate and incubated at 37°C. One hour later, the unattached cells were removed and the attached cells were counted using the Countess II FL Automated Cell Counter (Thermo Fisher Scientific). For cell detachment assay, the cells were seeded and incubated at 37°C for 24 h. The cells were treated with 0.05% trypsin for 3 min, and then counted as detached cells using the Countess II FL Automated Cell Counter.

Viral infection

Skp2 knockdown was performed using Skp2 short hairpin (Skp2-RNAi; shRNA1, shRNA2, shRNA3, Genechem, Shanghai, China) or scrambled shRNA (CON054) lentiviral particles (Genechem). 293T cells were obtained from the American Type Culture Collection (ATCC; Manassas, VA, USA) and cultured in DMEM supplemented with 10% FBS, 100 U/ml penicillin/streptomycin at 37°C with 5% CO2. The 293T cells were co-transfected with the packaging plasmids, pVSV-G, pΔR-rev (Jiran Co., Shanghai,, China) and shRNA or scrambled shRNA expression plasmids using Lipofectamine 2000 (Invitrogen, Carlsbad, CA, USA) to produce lentivirus particles according to the manufacturer's instructions (Invitrogen). Supernatant from the 293T cells was collected at 48 h following transfection. The MTX-resistant OS cells were grown to 40–50% confluency in DMEM with 10% FBS and exposed to the collected lentivirus particles for 48 h. Subsequently, the cells were selected by 4 μg/ml puromycin. The puromycin-contained medium was displaced every 3 days for approximately 2 weeks until the non-transduced cells disappeared. Single clones were selected, and inoculated onto a new plate to grow in the presence of puromycin. The single clone with the stable knockdown of the Skp2 gene was expanded and passaged for use in subsequent experiments.

Invasion assay

The MTX-resistant and parental OS cells were observed and photographed under a microscope (Olympus IX71; Olympus, Tokyo, Japan) to observe any morphological changes. Subsequently, the invasive capacity of the MTX-resistant cells was determined by placing the cells into 24-well Transwell inserts pre-coated with Matrigel following the manufacturer's instructions. Briefly, the OS cells, MTX-resistant cells with control shRNA-transfected or Skp2 shRNA-transfected cells were cultured in the upper chamber of the inserts with 200 μl FBS-free DMEM. The bottom chamber contained 500 μl medium with 10% FBS. Following incubation at 37°C for approximately 24 h, the non-invading cells on the upper surface of the filter membrane were removed carefully using a cotton swab, while the invading cells on the bottom surface of the membrane were stained with Calcein-AM (C3099, Invitrogen) for 10 min. Subsequently, the membrane was rinsed with water and photographed and the invading cells were counted under a fluorescent microscope (Olympus, IX71; Olympus).

Wound healing assay

The parental, MTX-resistant cells with control shRNA transfection and MTX-resistant cells in which Skp2 was knocked down were seeded (1×105 cells/ml) in a 6-well plate. The supernatant was absorbed after the cells grew to approximately 90% confluence. The scratch wound was generated by scratching the monolayers with a 10 μl sterile pipette tip. The cells were washed carefully with PBS to remove floating cell debris and then supplemented with DMEM. Following cultured for approximately 20 h, the cells that had migrated into the wound area were photographed under an inverted microscope (Olympus, IX71; Olympus).

Reverse transcription-quantitative RT-PCR (RT-qPCR)

Total RNA was isolated from the parental and MTX-resistant OS cells using the RNeasy Plus Mini kit (Qiagen China Co., Ltd, Shanghai, China). The concentrations and purities of the RNA were determined by an ND-1000 spectrophotometer (NanoDrop Technologies; Thermo Fisher Scientific, Inc.). First-strand cDNA was reverse transcribed using the TaqMan Reverse Transcription Reagents (Applied Biosystems; Thermo Fisher Scientific, Inc.). The mRNA levels of EMT markers, including Vimentin, Slug, N-cadherin, ZO-1 and E-cadherin were detected by RT-qPCR assay using the SYBR-Green assay kit (Applied Biosystems; Thermo Fisher Scientific, Inc.) on an ABI 7900 HT Fast Real-Time PCR system (Applied Biosystems; Thermo Fisher Scientific, Inc.). The primer sequences were as follows: Skp2 forward, 5′-GCT GCT AAA GGT CTC TGG TGT-3′ and reverse, 5′-AGG CTT AGA TTC TGC AAC TTG-3′; E-cadherin forward, 5′-GAA GTG TCC GAG GAC TTT GG-3′ and reverse, 5′-CAG TGT CTC TCC AAA TCC GAT A-3′; N-cadherin forward, 5′-CCT GCG CGT GAA GGT TTG CC-3′ and reverse, 5′-CCA AGC CCC GCA CCC ACA AT-3′; Vimentin forward, 5′-TGT CCA AAT CGA TGT GGA TGT TTC-3′ and reverse, 5′-TTG TAC CAT TCT TCT GCC TCC TG-3′; Slug forward, 5′-CAT GCC TGT CAT ACC ACA AC-3′ and reverse, 5′-GGT GTC AGA TGG AGG AGG G-3′; ZO-1 forward, 5′-AGA AGA TAG CCC TGC AGC-3′ and reverse, 5′-AGT CCA TAG GGA GAT TCC-3′; and GAPDH forward, 5′-ACC CAG AAG ACT GTG GAT GG-3′ and reverse, (5′-CAG TGA GCT TCC CGT TCA G-3′). The expression of GAPDH was used as an internal control.

Target sequences were amplified at 95°C for 10 min, followed by 40 cycles at 95°C for 15 sec and 60°C for 1 min. β-actin was amplified as an endogenous normalization control. The fold change in the mRNA level was calculated according to 2−ΔΔCq method (45).

Western blot analysis

Total proteins were isolated from the cells with protein lysis buffer. The concentrations of the protein samples were determined by bicinchoninic acid (BCA; Thermo Scientific) protein assay. Proteins samples (40 μg) were run and separated on a 10% of SDS-polyacrylamide gel (SDS-PAGE), and then transferred onto PVDF membranes (Millipore, Billerica, MA, USA). After blocking in blocking buffer (1X TBST with 5% w/v de-fatted milk powder), the membranes were incubated with specific primary antibodies at 4°C overnight. Primary antibodies against Skp2 (1:1,000), ZO-1 (1:1,000), N-cadherin (1:1,000), E-cadherin (1:2,000), Slug (1:1,500), Vimentin (1:1,000), Nanog (1:1,000), Oct4 (1:1,500), ABCB1 (1:1,500), Foxo1 (1:1,500) and p21 (1:1,000) were used. The membranes were then washed with TBST and probed with anti-mouse (Cat. no. #A3682, 1:4,000, Sigma-Aldrich, St. Louis, MO, USA) or anti-rabbit secondary antibodies (cat. no. A16110 1:3,000, Thermo Fisher Scientific) at room temperature for 1 h. Finally, the membranes were washed again and detected using enhanced chemiluminescence substrate (ECL) (Sigma-Aldrich; EMD Millipore). Quantitative analysis was carried out using QuantiOne imaging software with gel imaging equipment (Bio-Rad Laboratories, Inc., Hercules, CA, USA).

Statistical analysis

Statistical analysis was carried out using GraphPad Prism 4.0 (Graph pad Software, La Jolla, CA, USA). The mean, standard error and P-values were analyzed using the two-tailed Student's t-test. Data are presented as the means ± SEM. P<0.05 was considered to indicate a statistically significant difference.

Results

Establishment of MTX-resistant human osteosarcoma cell lines

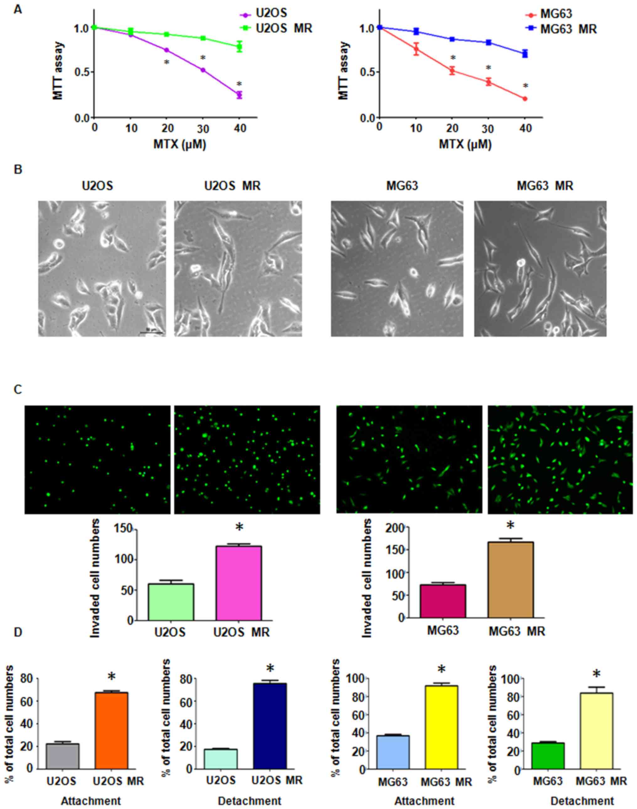
MTX-resistant human osteosarcoma cell lines were established by continuous stepwise selection with increasing concentrations of MTX in the parental OS cell lines for >6 months. Briefly, the cells were cultured at the exponential phase and exposed to a low concentration of MTX for 3–4 days. The dead cells were removed and increasing concentrations of MTX were then added to the culture medium. After the OS cells were cultured for more than half a year with increasing concentrations of MTX, MTX-resistant cells were established. The surviving cells were observed to exhibit an enhanced resistance to MTX. MTT assay revealed that the U2OS and MG63 MTX-resistant cell lines were successfully established, as the MTX-resistant cells had an increased viability compared to the parental cells (Fig. 1A). The MTX-resistant OS cells developed a resistance to 40 μM MTX. During the maintenance of MTX-resistant OS cells in drug-free medium, the stable resistance to MTX was guaranteed by continuously measuring the IC50 value monthly.

Figure 1

Methotrexate (MTX)-resistant cells acquire the epithelial-mesenchymal transition (EMT) phenotype. (A) MTX-resistant osteosarcoma cells were observed to have an increased cell proliferation (thus great resistance to MTX), as shown by MTT assay. (B) Cell morphology was observed by phase contrast microscopy in parental and MTX-resistant osteosarcoma (OS) cells. (C) Upper panel: Cell invasion assay was performed to measure the invasive capacity of the parental and MTX-resistant OS cells. Lower panel: Results of quantitative analysis are shown for the findings in the upper panel. *P<0.05 vs. control (parental cells). (D) Cell attachment and detachment assays were carried out in the parental and MTX-resistant cells. *P<0.05 vs control (parental cells).

MTX treatment promotes mesenchymal-like properties in MTX-resistant OS cells

Drug-resistant cells always exhibited the EMT phenotype (46). Cell morphological changes in the MTX-resistant OS cells were observed under a light microscope. We found that both the U2OS and MG63 MTX-resistant cell lines appeared to possess the mesenchymal phenotype, as the cells had developed into elongated and more spindle-like shapes (Fig. 1B).

EMT characteristics of MTX-resistant OS cells

Multiple biological changes were examined in the MTX-resistant OS cells. The results of Transwell assay revealed a significant increase in the invasive ability of both MTX-resistant OS cell lines (Fig. 1C). Moreover, the MTX-resistant OS cells developed intensive attachment and detachment capacities, compared with their parental cell lines (Fig. 1D). The cell motility activity was further detected by wound healing assay. We observed an increased amount of MTX-resistant cells which had migrated into the wound area, indicating an enhanced motility activity of the drug-resistant cells (Fig. 2A).

Figure 2

Methotrexate (MTX)-resistant cells exhibit an enhanced migration and acquire epithelial-mesenchymal transition (EMT)-like characteristics. (A) Upper panel: Wound healing assays were performed using cell monolayers to detect the motility of MTX-resistant osteosarcoma (OS) cells. Cells that migrated into the wounded region were photographed. Lower panel: Results of quantitative of the findings shown in the upper panel by comprehensive migrated distance. *P<0.05 vs. control (parental cells). (B) RT-qRCR revealed that the mRNA expression levels of the mesenchymal markers, Vimentin, Slug and N-cadherin, were upregulated, whereas those of the epithelial molecules, ZO-1 and E-cadherin, were markedly decreased in the MTX-resistant OS cells. * P<0.05 vs. control (parental cells).

MTX-resistant OS cells undergo EMT and acquire stem cell molecular markers

To investigate whether drug-resistant cells undergo EMT-related molecular marker changes, the mRNA and protein levels of several EMT markers were measured between the resistant cells and their paired parental cells. RT-qPCR analysis was performed to detect the expression of mRNAs. The results revealed a significant increase in the mRNA levels of mesenchymal markers, such as Vimentin, Slug and N-cadherin in the MTX-resistant OS cells (Fig. 2B). By contrast, the expression levels of the epithelial molecules, ZO-1 and E-cadherin, were markedly decreased in the MTX-resistant OS cells (Fig. 2B). We further confirmed the changes in the protein expression levels of EMT markers by western blot analysis. We observed changes in the protein levels of EMT markers in the MTX-resistant OS cells (Fig. 3). We also found that the stem cell markers, Nanog and Oct4, were highly expressed in the MTX-resistant cells (Fig. 3). Importantly, we found that ABCB1 expression was increased in the MTX-resistant cells (Fig. 3). Thus the MTX-resistant OS cells acquired EMT-like and stem cell-like characteristics; their drug-resistant capabilities may be attributed to mesenchymal transition.

Figure 3

Methotrexate (MTX)-resistant osteosarcoma (OS) cells undergo epithelial-mesenchymal transition (EMT)-like changes. (A) Left panel: The expression levels of E-cadherin, N-cadherin, Slug, Vimentin, Nanog, Oct4, ABCB1 and ZO-1 were detected by western blot analysis in the U2OS and U2OS MTX-resistant cells. Right panel: Results of quantitative of the blots shown in the left panel. *P<0.05 vs. control (parental cells). (B) Left panel: The expression levels of the above-mentioned EMT-related and stem cell markers were measured by western blot analysis in the MG63 and MG63 MTX-resistant cells. Right panel: Results of quantitative of the blots shown in the left panel. *P<0.05 vs. control (parental cells).

Skp2 expression is elevated in MTX-resistant OS cells

Skp2 enhances tumor metastasis by modulating molecular markers of EMT (47,48). In accordance with this finding, in this study, we observed that Skp2 expression was significantly elevated in the MTX-resistant OS cells at both the mRNA and protein level (Fig. 4A). Moreover, we found that the levels of downstream molecules of Skp2, Foxo1 and p21, were markedly downregulated in the MTX-resistant cells compared with the parental cells (Fig. 4A and B). These findings suggest that Skp2 is closely involved in EMT induced by MTX resistance and may thus play a critical role in human OS.

Figure 4

Skp2 is overexpressed in methotrexate (MTX)-resistant osteosarcoma (OS) cells and the downregulation of Skp2 suppresses cell invasion. (A) The mRNA expression of Skp2 was detected by RT-qPCR assay in the parental and MTX-resistant OS cells. *P<0.05 vs. control (parental cells). (B) The protein expression levels of Skp2 and its targets, Foxo1 and p21, were detected by western blot analysis. (C) RNAi efficiency was determined by western blot analysis in the MTX-resistant OS cells transfected with Skp2 shRNA. (D) Cell morphology was observed under a phase contrast microscope. (E) Upper panel: Cell invasion assay were performed in the MTX-resistant OS cells in which Skp2 was knocked down. Lower panel: Results of quantitative of the findings shown in the upper panel. *P<0.05 vs. control. CS, control shRNA-transfected MTX-resistant OS cells; SS, Skp2 shRNA-transfected MTX-resistant OS cells.

Stable downregulation of Skp2 reverses EMT to mesenchymal-epithelial transition (MET) in MTX-resistant OS cells

Stable Skp2 knockdown in the MTX-resistant OS cells was established by using Skp2 shRNA lentiviral particles infection. The efficiency of RNAi was confirmed by western blot analysis. As shown in Fig. 4C, Skp2 expression was effectively suppressed in both the U2OS and MG63 MTX-resistant cells. We selected Skp2 shRNA2 lentiviral particles to infect the MTX-resistant OS cells in the subsequent experiments. We observed that following the exposure of MTX-resistant OS cells in which Skp2 was knocked down (SS group in Fig. 4C) to MTX, they exhibited a less spindle-like shape (Fig. 4D). Thus, Skp2 knockdown partially reversed EMT to MET. Moreover, the results of Transwell assay revealed that the invasive ability of the MTX-resistant OS cells was markedly inhibited following Skp2 knockdown (Fig. 4E). The effects of Skp2 knockdown on mobility of the MTX-resistant cells were further determined by wound healing assay. Skp2 knockdown suppressed the migratory ability of the MTX-resistant OS cells (Fig. 5A). Furthermore, Skp2 knockdown markedly abrogated the attachment and detachment capacity of the MTX-resistant OS cells (Fig. 5B). It is important to note that Skp2 shRNA did not inhibit cell growth at 24 h (Fig. 5C). However, Skp2 shRNA suppressed cell migration (Fig. 5A) and invasion (Fig. 4E) at 20 and 24 h, respectively, suggesting that the suppression of cell migration and invasion by Skp2 shRNA was not due to cell growth inhibition by Skp2 downregulation. Taken together, these results demonstrate that Skp2 may play an important role in the regulation of EMT in MTX-resistant OS cells.

Figure 5

Stable knockdown of Skp2 inhibits motility and restores sensitivity to methotrexate (MTX) in MTX-resistant osteosarcoma (OS) cells. (A) Upper panel: Cell monolayers were scratched with a clean tip. Cells that had migrated into the wounded region were photographed. Lower panel: Results of quantitative analysis of the findings shown in the upper panel. *P<0.05 vs. control. (B) Cell attachment and detachment ability were measured in the MTX-resistant OS cells following the knockdown of Skp2. *P<0.05 vs. control. (C) MTT assay revealed that the stable knockdown of Skp2 restored the sensitivity of the MTX-resistant cells to MTX, as evidenced by the decrease proliferation of the cells in which MTX was knocked down. CS, control shRNA-transfected MTX-resistant OS cells; SS, Skp2 shRNA-transfected MTX-resistant OS cells. *P<0.05 vs. control.

Stable downregulation of Skp2 enhances the sensitivity of resistant OS cells to MTX treatment

MTT assay was carried out to further examine the effects of stable thje downregulation of Skp2 on sensitivity of OS cells to the treatment drug. As shown in Fig. 5C, the increased viability of the MTX-resistant OS cells was antagonized by Skp2 knockdown, indicating that the sensitivity of the OS cells to MTX was enhanced following the downregulation of Skp2. This finding suggested that Skp2 may be used as a credible therapeutic target with which to combat drug resistance in OS.

Stable downregulation of Skp2 regulates the expression of EMT markers

We observed changes in EMT-related characteristics in the MTX-resistant OS cells following Skp2 knockdown and further performed western blot analysis to detect whether the knockdown of Skp2 could modulate the expression of EMT-related molecules. The results revealed that Skp2 knockdown promoted the expression of the epithelial markers, ZO-1 and E-cadherin, whereas it suppressed the expression of the mesenchymal markers, N-cadherin, Slug and Vimentin (Fig. 6). These results indicated that the EMT-like characteristics of MTX-resistant OS cells can be abrogated by Skp2 knockdown.

Figure 6

Stable knockdown of Skp2 abrogates epithelial-mesenchymal transition (EMT) induced by methotrexate (MTX) resistance in osteosarcoma (OS) cells. (A) Left panel: Stable knockdown of Skp2 in MTX-resistant U2OS cells promoted the expression of epithelial markers, such as Zo-1 and E-cadherin, whereas it suppressed the expression of mesenchymal markers, including N-cadherin, Slug and Vimentin. Right panel: Results of quantitative analysis of the findings shown in the left panel. *P<0.05 vs. control. (B) Left panel: Western blot analysis was performed to measure the expression of EMT markers in the MTX-resistant MG63 cells after Skp2 knockdown. Right panel: Results of quantitative analysis of the findings shown in the left panel. *P<0.05 vs. control. CS, control shRNA-transfected MTX-resistant OS cells;SS, Skp2 shRNA-transfected MTX-resistant OS cells.

Discussion

Osteosarcoma is the most common aggressive bone malignancy affecting adolescents and young adults (49). The treatment outcomes have been greatly improved since the introduction of chemotherapy. MTX is one of the most widely used and effective anti-neoplastic drugs in the treatment of various types of solid tumors. Pre-operative high-dose methotrexate (HD-MTX) with folinic acid (leucovorin) is still a mainstay in the treatment of patients with OS (19,50,51). However, multidrug resistance often develops during the late stages of treatment. The detailed mechanisms responsible for drug resistance remain to be determined, and novel therapeutic strategies are required in order to overcome drug resistance in tumor cells and to prevent tumor progression.

In this study, we established MTX-resistant cells using U2OS and MG63 cells. These two MTX-resistant cell lines exhibited a much higher resistant ability to MTX than their parental cells (Fig. 1A). It may be of great importance to explore new molecular mechanisms responsible for MTX resistance in OS cells. Recently, chemotherapeutic agent-resistant tumor cells, were found to acquire an EMT-like morphology and molecular markers (26,27,52,53). Tumor metastasis is a complex process involving vessel formation, cell attachment, invasion, migration and cell proliferation, leading to tumor cell growth in other sites of the body (54). EMT has been reported to contribute to tumor cell invasion and distant metastases in human cancers (22). In this study, OS cells were treated with a sublethal dose of MTX, and any surviving cells presented with enhanced mesenchymal-like characteristics (Fig. 1B). MTX-resistant OS cells also acquired enhanced invasive, migratory and attachment abilities (Figs. 1C and D, and 2A). Moreover, alterations in the levels of EMT markers were observed. The MTX-resistant MR OS cells exhibited a significantly decreased expression of ZO-1 and E-cadherin, and a simultaneously increased expression of mesenchymal markers (Figs. 2B and 3). These findings suggest that EMT may be essential for the development of MTX resistance in OS cells and may thus play an important role in tumor metastasis in OSs.

The effectiveness of chemotherapeutic drugs, such as MTX in cancer is limited due to drug resistance. Thus, the further elucidation of the molecular mechanisms responsible for drug resistance in OS is of utmost importance. To this end, in this study, we detected cell signaling molecular changes associated with EMT in the MTX-resistant OS cells. We also found that Skp2 expression was increased in the MTX-resistant OS cells. Skp2 targets cell cycle-negative regulators, such as p27Kip1, p21Cip1, p130Cas and Foxo1, for ubiquitination and proteasomal degradation, ultimately positively maintaining and preserving cell cycle progression (30,55). In this series of experiments, the expression of Foxo1 and p21 was also downregulated in the resistant cells (Fig. 4A and B) in which Skp2 was upregulated. It has been reported that rapamycin resistance is linked to the defective regulation of Skp2, and that the RNAi-mediated silencing of Skp2 in human tumor cells enhances their sensitivity to rapamycin in vitro and inhibits the growth of tumor xenografts in vivo (56). Skp2 has also been shown to regulate salinomycin-induced cell cycle arrest and the apoptosis of drug-resistant cancer cells (57). The mitotic arrest deficient protein (MAD2B), a well-defined anaphase-promoting complex/cyclosome (APC/C) inhibitor, promotes tubular EMT and renal tubulointerstitial fibrosis by inducing Skp2 expression (58). It has been recently reported that the acquisition of EMT-like characteristics is associated with Skp2 expression in paclitaxel-resistant breast cancer cells 48). Skp2 is associated with prostate cancer cell resistance to paclitaxel (59) and the pharmacological inhibition of Skp2 has been shown to sensitize lung cancer cells to paclitaxel (60).

Consistent with the findings of these above-mentioned previous studies, in this study, the use of targeted shRNA against Skp2 resulted in an enhancement of the sensitivity of the resistant OS cells to MTX, evidenced by a decrease in cell proliferation in the MTX-resistant cells in which Skp2 was knocked down (Fig. 5). Importantly, the stable knockdown of Skp2 abrogated the EMT-like characteristics, and decreased the migratory and attachment abilities of the MTX-resistant cells (Figs. 4Figure 5–6). These results indicated that Skp2 overexpression is closely associated with the MTX resistance of OS cells and EMT properties. The silencing of Skp2 probably prevents EMT and metastasis, and restores the sensitivity of OS cells to MTX. Thus, the pharmacological inhibition of Skp2 may be used as a novel therapeutic strategy with which to overcome drug resistance in OS. Recently, compound 25, a novel Skp2 inhibitor, was shown to exhibit potent antitumor activities and to cooperate with chemotherapeutic agents to suppress cancer cell survival (61). Several natural compounds have been reported to exert their antitumor activities via the inhibition of Skp2 expression in human cancers (62–64). It is important to note that natural compounds do not specifically inhibit Skp2. The current study implied that targeting Skp2 may prove to be helpful for overcoming MTX resistance in OS. However, future studies are warranted to investigate other types of cancer cell lines in order to increase credibility. In addition, the use of animal models and clinical trials are required to fully assess the effects of Skp2 targeting on the prevention of cancer relapse, metastasis and chemoresistance.

Acknowledgments

Not applicable.

Funding

This study was supported by a grant from the National Natural Science Foundation of China (no. 81760468) and the program for graduate innovation research of Xingjiang Medical University (no. CXCY2017033).

Availability of data and materials

All data generated or analyzed during this study are included in this published article.

Authors' contributions

LD, JB and RL were involved in the conceptualization of the study; LD, CW and YC were involved in data curation; XH and YZ were involved in formal analysis; LD, CW, YC, XH and YZ were involved in the investigative aspects of the study; JB and RL were involved in project administration; JB and RL supervised the study; LD, JB and RL wrote and edited the manuscript. All authors have read and approved the final manuscript.

Ethics approval and consent to participate

Not applicable.

Consent for publication

Not applicable.

Competing interests

The authors declare that they have no competing interests.

References

1 

Luetke A, Meyers PA, Lewis I and Juergens H: Osteosarcoma treatment - where do we stand? A state of the art review. Cancer Treat Rev. 40:523–532. 2014. View Article : Google Scholar

2 

Raymond AK and Jaffe N: Osteosarcoma multidisciplinary approach to the management from the pathologist's perspective. Cancer Treat Res. 152:63–84. 2009. View Article : Google Scholar

3 

Moore DD and Luu HH: Osteosarcoma. Cancer Treat Res. 162:65–92. 2014. View Article : Google Scholar : PubMed/NCBI

4 

Ottaviani G and Jaffe N: The epidemiology of osteosarcoma. Cancer Treat Res. 152:3–13. 2009. View Article : Google Scholar

5 

Ta HT, Dass CR, Choong PF and Dunstan DE: Osteosarcoma treatment: State of the art. Cancer Metastasis Rev. 28:247–263. 2009. View Article : Google Scholar : PubMed/NCBI

6 

Sampo MM, Tarkkanen M, Kivioja AH, Taskinen MH, Sankila R and Böhling TO: Osteosarcoma in Finland from 1971 through 1990: A nationwide study of epidemiology and outcome. Acta Orthop. 79:861–866. 2008. View Article : Google Scholar : PubMed/NCBI

7 

Allison DC, Carney SC, Ahlmann ER, Hendifar A, Chawla S, Fedenko A, Angeles C and Menendez LR: A meta-analysis of osteosarcoma outcomes in the modern medical era. Sarcoma. 2012:7048722012. View Article : Google Scholar : PubMed/NCBI

8 

Link MP, Goorin AM, Miser AW, Green AA, Pratt CB, Belasco JB, Pritchard J, Malpas JS, Baker AR, Kirkpatrick JA, et al: The effect of adjuvant chemotherapy on relapse-free survival in patients with osteosarcoma of the extremity. N Engl J Med. 314:1600–1606. 1986. View Article : Google Scholar : PubMed/NCBI

9 

Meyers PA, Schwartz CL, Krailo M, Kleinerman ES, Betcher D, Bernstein ML, Conrad E, Ferguson W, Gebhardt M, Goorin AM, et al: Osteosarcoma: A randomized, prospective trial of the addition of ifosfamide and/or muramyl tripeptide to cisplatin, doxorubicin, and high-dose methotrexate. J Clin Oncol. 23:2004–2011. 2005. View Article : Google Scholar : PubMed/NCBI

10 

Jaffe N, Puri A and Gelderblom H: Osteosarcoma: Evolution of treatment paradigms. Sarcoma. 2013:2035312013. View Article : Google Scholar :

11 

Farber S, Diamond LK, Mercer RD, Sylvester RF Jr and Wolff JA: Temporary remissions in acute leukemia in children produced by folic acid antagonist, 4-aminopteroyl-glutamic acid. N Engl J Med. 238:787–793. 1948. View Article : Google Scholar : PubMed/NCBI

12 

Jain A, Sharma G, Kushwah V, Garg NK, Kesharwani P, Ghoshal G, Singh B, Shivhare US, Jain S and Katare OP: Methotrexate and beta-carotene loaded-lipid polymer hybrid nanoparticles: A preclinical study for breast cancer. Nanomedicine (Lond). 12:1851–1872. 2017. View Article : Google Scholar

13 

Fizazi K, Asselain B, Vincent-Salomon A, Jouve M, Dieras V, Palangie T, Beuzeboc P, Dorval T and Pouillart P: Meningeal carcinomatosis in patients with breast carcinoma. Clinical features, prognostic factors, and results of a high-dose intrathecal methotrexate regimen. Cancer. 77:1315–1323. 1996. View Article : Google Scholar

14 

Koga S, Fujimoto T, Hasegawa K and Sueishi K: Disseminated necrotizing leukoencephalopathy following intrathecal methotrexate in childhood leukemia (author's transl). Fukuoka Igaku Zasshi. 67:24–31. 1976.In Japanese. PubMed/NCBI

15 

Kim JY, Kim ST, Nam DH, Lee JI, Park K and Kong DS: Leukoencephalopathy and disseminated necrotizing leukoencephalopathy following intrathecal methotrexate chemotherapy and radiation therapy for central nerve system lymphoma or leukemia. J Korean Neurosurg Soc. 50:304–310. 2011. View Article : Google Scholar : PubMed/NCBI

16 

Shan W, Zhang X, Li M, Deng F and Zhang J: Over expression of miR-200c suppresses invasion and restores methotrexate sensitivity in lung cancer A549 cells. Gene. 593:265–271. 2016. View Article : Google Scholar : PubMed/NCBI

17 

Takahashi K, Tsukamoto S, Saito K, Ohkohchi N and Hirayama K: Complete response to multidisciplinary therapy in a patient with primary gastric choriocarcinoma. World J Gastroenterol. 19:5187–5194. 2013. View Article : Google Scholar : PubMed/NCBI

18 

Cornejo CM, Novoa RA, Krisch RE and Kim EJ: Low-dose radiotherapy for primary cutaneous anaplastic large-cell lymphoma while on low-dose methotrexate. Cutis. 98:253–256. 2016.PubMed/NCBI

19 

Comandone A, Passera R, Boglione A, Tagini V, Ferrari S and Cattel L: High dose methotrexate in adult patients with osteosarcoma: Clinical and pharmacokinetic results. Acta Oncol. 44:406–411. 2005. View Article : Google Scholar : PubMed/NCBI

20 

Hattinger CM, Pasello M, Ferrari S, Picci P and Serra M: Emerging drugs for high-grade osteosarcoma. Expert Opin Emerg Drugs. 15:615–634. 2010. View Article : Google Scholar : PubMed/NCBI

21 

Chou AJ and Gorlick R: Chemotherapy resistance in osteosarcoma: Current challenges and future directions. Expert Rev Anticancer Ther. 6:1075–1085. 2006. View Article : Google Scholar : PubMed/NCBI

22 

Polyak K and Weinberg RA: Transitions between epithelial and mesenchymal states: Acquisition of malignant and stem cell traits. Nat Rev Cancer. 9:265–273. 2009. View Article : Google Scholar : PubMed/NCBI

23 

Kalluri R and Weinberg RA: The basics of epithelial-mesenchymal transition. J Clin Invest. 119:1420–1428. 2009. View Article : Google Scholar : PubMed/NCBI

24 

Ksiazkiewicz M, Markiewicz A and Zaczek AJ: Epithelialmesenchymal transition: a hallmark in metastasis formation linking circulating tumor cells and cancer stem cells. Pathobiology. 79:195–208. 2012. View Article : Google Scholar

25 

Samatov TR, Tonevitsky AG and Schumacher U: Epithelialmesenchymal transition: Focus on metastatic cascade, alternative splicing, non-coding RNAs and modulating compounds. Mol Cancer. 12:1072013. View Article : Google Scholar

26 

Fang S, Yu L, Mei H, Yang J, Gao T, Cheng A, Guo W, Xia K and Liu G: Cisplatin promotes mesenchymal-like characteristics in osteosarcoma through Snail. Oncol Lett. 12:5007–5014. 2016. View Article : Google Scholar

27 

Wang Y, Wang H, Zhou R, Zhong W, Lu S, Ma Z and Chai Y: Baicalin inhibits human osteosarcoma cells invasion, metastasis, and anoikis resistance by suppressing the transforming growth factor-β1-induced epithelial-to-mesenchymal transition. Anticancer Drugs. 28:581–587. 2017. View Article : Google Scholar : PubMed/NCBI

28 

Wang L and Xue GB: Catalpol suppresses osteosarcoma cell proliferation through blocking epithelial-mesenchymal transition (EMT) and inducing apoptosis. Biochem Biophys Res Commun. 495:27–34. 2018. View Article : Google Scholar

29 

Ohbayashi M, Kubota S, Kawase A, Kohyama N, Kobayashi Y and Yamamoto T: Involvement of epithelial-mesenchymal transition in methotrexate-induced pulmonary fibrosis. J Toxicol Sci. 39:319–330. 2014. View Article : Google Scholar : PubMed/NCBI

30 

Frescas D and Pagano M: Deregulated proteolysis by the F-box proteins SKP2 and beta-TrCP: Tipping the scales of cancer. Nat Rev Cancer. 8:438–449. 2008. View Article : Google Scholar : PubMed/NCBI

31 

Arbini AA, Greco M, Yao JL, Bourne P, Marra E, Hsieh JT, di Sant'agnese PA and Moro L: Skp2 overexpression is associated with loss of BRCA2 protein in human prostate cancer. Am J Pathol. 178:2367–2376. 2011. View Article : Google Scholar : PubMed/NCBI

32 

Lim MS, Adamson A, Lin Z, Perez-Ordonez B, Jordan RC, Tripp S, Perkins SL and Elenitoba-Johnson KS: Expression of Skp2, a p27 (Kip1) ubiquitin ligase, in malignant lymphoma: Correlation with p27 (Kip1) and proliferation index. Blood. 100:2950–2956. 2002. View Article : Google Scholar : PubMed/NCBI

33 

Wei Z, Jiang X, Liu F, Qiao H, Zhou B, Zhai B, Zhang L, Zhang X, Han L, Jiang H, et al: Downregulation of Skp2 inhibits the growth and metastasis of gastric cancer cells in vitro and in vivo. Tumour Biol. 34:181–192. 2013. View Article : Google Scholar

34 

Chan CH, Li CF, Yang WL, Gao Y, Lee SW, Feng Z, Huang HY, Tsai KK, Flores LG, Shao Y, et al: The Skp2-SCF E3 ligase regulates Akt ubiquitination, glycolysis, herceptin sensitivity, and tumorigenesis. Cell. 149:1098–1111. 2012. View Article : Google Scholar : PubMed/NCBI

35 

Huang Y, Tai AW, Tong S and Lok AS: HBV core promoter mutations promote cellular proliferation through E2F1-mediated upregulation of S-phase kinase-associated protein 2 transcription. J Hepatol. 58:1068–1073. 2013. View Article : Google Scholar : PubMed/NCBI

36 

Xu HM, Liang Y, Chen Q, Wu QN, Guo YM, Shen GP, Zhang RH, He ZW, Zeng YX, Xie FY, et al: Correlation of Skp2 overexpression to prognosis of patients with nasopharyngeal carcinoma from South China. Chin J Cancer. 30:204–212. 2011. View Article : Google Scholar : PubMed/NCBI

37 

Wang Z, Liu P, Inuzuka H and Wei W: Roles of F-box proteins in cancer. Nat Rev Cancer. 14:233–247. 2014. View Article : Google Scholar : PubMed/NCBI

38 

Chan CH, Morrow JK, Zhang S and Lin HK: Skp2: A dream target in the coming age of cancer therapy. Cell Cycle. 13:679–680. 2014. View Article : Google Scholar : PubMed/NCBI

39 

Lin HK, Chen Z, Wang G, Nardella C, Lee SW, Chan CH, Yang WL, Wang J, Egia A, Nakayama KI, et al: Skp2 targeting suppresses tumorigenesis by Arf-p53-independent cellular senescence. Nature. 464:374–379. 2010. View Article : Google Scholar : PubMed/NCBI

40 

Wang J, Huang Y, Guan Z, Zhang JL, Su HK, Zhang W, Yue CF, Yan M, Guan S and Liu QQ: E3-ligase Skp2 predicts poor prognosis and maintains cancer stem cell pool in nasopharyngeal carcinoma. Oncotarget. 5:5591–5601. 2014. View Article : Google Scholar : PubMed/NCBI

41 

Mamillapalli R, Gavrilova N, Mihaylova VT, Tsvetkov LM, Wu H, Zhang H and Sun H: PTEN regulates the ubiquitin-dependent degradation of the CDK inhibitor p27(KIP1) through the ubiquitin E3 ligase SCF(SKP2). Curr Biol. 11:263–267. 2001. View Article : Google Scholar : PubMed/NCBI

42 

Huang H, Regan KM, Wang F, Wang D, Smith DI, van Deursen JM and Tindall DJ: Skp2 inhibits FOXO1 in tumor suppression through ubiquitin-mediated degradation. Proc Natl Acad Sci USA. 102:1649–1654. 2005. View Article : Google Scholar : PubMed/NCBI

43 

Inuzuka H, Gao D, Finley LW, Yang W, Wan L, Fukushima H, Chin YR, Zhai B, Shaik S, Lau AW, et al: Acetylation-dependent regulation of Skp2 function. Cell. 150:179–193. 2012. View Article : Google Scholar : PubMed/NCBI

44 

Ding L, Li R, Han X, Zhou Y, Zhang H, Cui Y, Wang W and Bai J: Inhibition of Skp2 suppresses the proliferation and invasion of osteosarcoma cells. Oncol Rep. 38:933–940. 2017. View Article : Google Scholar : PubMed/NCBI

45 

Livak KJ and Schmittgen TD: Analysis of relative gene expression data using real-time quantitative PCR and the 2(-Delta Delta C(T)) Method. Methods. 25:402–408. 2001. View Article : Google Scholar

46 

Wang Y, Shi J, Chai K, Ying X and Zhou BP: The role of Snail in EMT and tumorigenesis. Curr Cancer Drug Targets. 13:963–972. 2013. View Article : Google Scholar : PubMed/NCBI

47 

Wei Z, Jiang X, Qiao H, Zhai B, Zhang L, Zhang Q, Wu Y, Jiang H and Sun X: STAT3 interacts with Skp2/p27/p21 pathway to regulate the motility and invasion of gastric cancer cells. Cell Signal. 25:931–938. 2013. View Article : Google Scholar : PubMed/NCBI

48 

Yang Q, Huang J, Wu Q, Cai Y, Zhu L, Lu X, Chen S, Chen C and Wang Z: Acquisition of epithelial-mesenchymal transition is associated with Skp2 expression in paclitaxel-resistant breast cancer cells. Br J Cancer. 110:1958–1967. 2014. View Article : Google Scholar : PubMed/NCBI

49 

Picci P: Osteosarcoma (osteogenic sarcoma). Orphanet J Rare Dis. 2:62007. View Article : Google Scholar : PubMed/NCBI

50 

Dupuis C, Mercier C, Yang C, Monjanel-Mouterde S, Ciccolini J, Fanciullino R, Pourroy B, Deville JL, Duffaud F, Bagarry-Liegey D, et al: High-dose methotrexate in adults with osteosarcoma: A population pharmacokinetics study and validation of a new limited sampling strategy. Anticancer Drugs. 19:267–273. 2008. View Article : Google Scholar : PubMed/NCBI

51 

Zhang W, Zhang Q, Tian X, Zhao H, Lu W, Zhen J and Niu X: Population pharmacokinetics of high-dose methotrexate after intravenous administration in Chinese osteosarcoma patients from a single institution. Chin Med J (Engl). 128:111–118. 2015. View Article : Google Scholar

52 

Wang Z, Li Y, Kong D, Banerjee S, Ahmad A, Azmi AS, Ali S, Abbruzzese JL, Gallick GE and Sarkar FH: Acquisition of epithelial-mesenchymal transition phenotype of gemcitabine-resistant pancreatic cancer cells is linked with activation of the notch signaling pathway. Cancer Res. 69:2400–2407. 2009. View Article : Google Scholar : PubMed/NCBI

53 

Liang SQ, Marti TM, Dorn P, Froment L, Hall SR, Berezowska S, Kocher G, Schmid RA and Peng RW: Blocking the epithelial-to-mesenchymal transition pathway abrogates resistance to anti-folate chemotherapy in lung cancer. Cell Death Dis. 6:e18242015. View Article : Google Scholar : PubMed/NCBI

54 

Fidler IJ: The organ microenvironment and cancer metastasis. Differentiation. 70:498–505. 2002. View Article : Google Scholar : PubMed/NCBI

55 

Zhang H, Kobayashi R, Galaktionov K and Beach D: p19Skp1 and p45Skp2 are essential elements of the cyclin A-CDK2 S phase kinase. Cell. 82:915–925. 1995. View Article : Google Scholar : PubMed/NCBI

56 

Totary-Jain H, Sanoudou D, Dautriche CN, Schneller H, Zambrana L and Marks AR: Rapamycin resistance is linked to defective regulation of Skp2. Cancer Res. 72:1836–1843. 2012. View Article : Google Scholar : PubMed/NCBI

57 

Koo KH, Kim H, Bae YK, Kim K, Park BK, Lee CH and Kim YN: Salinomycin induces cell death via inactivation of Stat3 and downregulation of Skp2. Cell Death Dis. 4:e6932013. View Article : Google Scholar : PubMed/NCBI

58 

Tang H, Fan D, Lei CT, Ye C, Gao P, Chen S, Meng XF, Su H and Zhang C: MAD2B promotes tubular epithelial-to-mesenchymal transition and renal tubulointerstitial fibrosis via Skp2. J Mol Med (Berl). 94:1297–1307. 2016. View Article : Google Scholar

59 

Yang Y, Lu Y, Wang L, Mizokami A, Keller ET, Zhang J and Fu J: Skp2 is associated with paclitaxel resistance in prostate cancer cells. Oncol Rep. 36:559–566. 2016. View Article : Google Scholar : PubMed/NCBI

60 

Huang T, Yang L, Wang G, Ding G, Peng B, Wen Y and Wang Z: Inhibition of Skp2 sensitizes lung cancer cells to paclitaxel. OncoTargets Ther. 10:439–446. 2017. View Article : Google Scholar

61 

Chan CH, Morrow JK, Li CF, Gao Y, Jin G, Moten A, Stagg LJ, Ladbury JE, Cai Z, Xu D, et al: Pharmacological inactivation of Skp2 SCF ubiquitin ligase restricts cancer stem cell traits and cancer progression. Cell. 154:556–568. 2013. View Article : Google Scholar : PubMed/NCBI

62 

Mou H, Guo P, Li X, Zhang C, Jiang J, Wang L, Wang Q and Yuan Z: Nitidine chloride inhibited the expression of S phase kinase-associated protein 2 in ovarian cancer cells. Cell Cycle. 16:1366–1375. 2017. View Article : Google Scholar : PubMed/NCBI

63 

Su J, Wang L, Yin X, Zhao Z, Hou Y, Ye X, Zhou X and Wang Z: Rottlerin exhibits anti-cancer effect through inactivation of S phase kinase-associated protein 2 in pancreatic cancer cells. Am J Cancer Res. 6:2178–2191. 2016.PubMed/NCBI

64 

Feng S, Wang Y, Zhang R, Yang G, Liang Z, Wang Z and Zhang G: Curcumin exerts its antitumor activity through regulation of miR-7/Skp2/p21 in nasopharyngeal carcinoma cells. OncoTargets Ther. 10:2377–2388. 2017. View Article : Google Scholar

Related Articles

  • Abstract
  • View
  • Download
  • Twitter
Copy and paste a formatted citation
Spandidos Publications style
Ding L, Wang C, Cui Y, Han X, Zhou Y, Bai J and Li R: S-phase kinase-associated protein 2 is involved in epithelial-mesenchymal transition in methotrexate-resistant osteosarcoma cells. Int J Oncol 52: 1841-1852, 2018.
APA
Ding, L., Wang, C., Cui, Y., Han, X., Zhou, Y., Bai, J., & Li, R. (2018). S-phase kinase-associated protein 2 is involved in epithelial-mesenchymal transition in methotrexate-resistant osteosarcoma cells. International Journal of Oncology, 52, 1841-1852. https://doi.org/10.3892/ijo.2018.4345
MLA
Ding, L., Wang, C., Cui, Y., Han, X., Zhou, Y., Bai, J., Li, R."S-phase kinase-associated protein 2 is involved in epithelial-mesenchymal transition in methotrexate-resistant osteosarcoma cells". International Journal of Oncology 52.6 (2018): 1841-1852.
Chicago
Ding, L., Wang, C., Cui, Y., Han, X., Zhou, Y., Bai, J., Li, R."S-phase kinase-associated protein 2 is involved in epithelial-mesenchymal transition in methotrexate-resistant osteosarcoma cells". International Journal of Oncology 52, no. 6 (2018): 1841-1852. https://doi.org/10.3892/ijo.2018.4345
Copy and paste a formatted citation
x
Spandidos Publications style
Ding L, Wang C, Cui Y, Han X, Zhou Y, Bai J and Li R: S-phase kinase-associated protein 2 is involved in epithelial-mesenchymal transition in methotrexate-resistant osteosarcoma cells. Int J Oncol 52: 1841-1852, 2018.
APA
Ding, L., Wang, C., Cui, Y., Han, X., Zhou, Y., Bai, J., & Li, R. (2018). S-phase kinase-associated protein 2 is involved in epithelial-mesenchymal transition in methotrexate-resistant osteosarcoma cells. International Journal of Oncology, 52, 1841-1852. https://doi.org/10.3892/ijo.2018.4345
MLA
Ding, L., Wang, C., Cui, Y., Han, X., Zhou, Y., Bai, J., Li, R."S-phase kinase-associated protein 2 is involved in epithelial-mesenchymal transition in methotrexate-resistant osteosarcoma cells". International Journal of Oncology 52.6 (2018): 1841-1852.
Chicago
Ding, L., Wang, C., Cui, Y., Han, X., Zhou, Y., Bai, J., Li, R."S-phase kinase-associated protein 2 is involved in epithelial-mesenchymal transition in methotrexate-resistant osteosarcoma cells". International Journal of Oncology 52, no. 6 (2018): 1841-1852. https://doi.org/10.3892/ijo.2018.4345
Follow us
  • Twitter
  • LinkedIn
  • Facebook
About
  • Spandidos Publications
  • Careers
  • Cookie Policy
  • Privacy Policy
How can we help?
  • Help
  • Live Chat
  • Contact
  • Email to our Support Team