Spandidos Publications Logo
  • About
    • About Spandidos
    • Aims and Scopes
    • Abstracting and Indexing
    • Editorial Policies
    • Reprints and Permissions
    • Job Opportunities
    • Terms and Conditions
    • Contact
  • Journals
    • All Journals
    • Oncology Letters
      • Oncology Letters
      • Information for Authors
      • Editorial Policies
      • Editorial Board
      • Aims and Scope
      • Abstracting and Indexing
      • Bibliographic Information
      • Archive
    • International Journal of Oncology
      • International Journal of Oncology
      • Information for Authors
      • Editorial Policies
      • Editorial Board
      • Aims and Scope
      • Abstracting and Indexing
      • Bibliographic Information
      • Archive
    • Molecular and Clinical Oncology
      • Molecular and Clinical Oncology
      • Information for Authors
      • Editorial Policies
      • Editorial Board
      • Aims and Scope
      • Abstracting and Indexing
      • Bibliographic Information
      • Archive
    • Experimental and Therapeutic Medicine
      • Experimental and Therapeutic Medicine
      • Information for Authors
      • Editorial Policies
      • Editorial Board
      • Aims and Scope
      • Abstracting and Indexing
      • Bibliographic Information
      • Archive
    • International Journal of Molecular Medicine
      • International Journal of Molecular Medicine
      • Information for Authors
      • Editorial Policies
      • Editorial Board
      • Aims and Scope
      • Abstracting and Indexing
      • Bibliographic Information
      • Archive
    • Biomedical Reports
      • Biomedical Reports
      • Information for Authors
      • Editorial Policies
      • Editorial Board
      • Aims and Scope
      • Abstracting and Indexing
      • Bibliographic Information
      • Archive
    • Oncology Reports
      • Oncology Reports
      • Information for Authors
      • Editorial Policies
      • Editorial Board
      • Aims and Scope
      • Abstracting and Indexing
      • Bibliographic Information
      • Archive
    • Molecular Medicine Reports
      • Molecular Medicine Reports
      • Information for Authors
      • Editorial Policies
      • Editorial Board
      • Aims and Scope
      • Abstracting and Indexing
      • Bibliographic Information
      • Archive
    • World Academy of Sciences Journal
      • World Academy of Sciences Journal
      • Information for Authors
      • Editorial Policies
      • Editorial Board
      • Aims and Scope
      • Abstracting and Indexing
      • Bibliographic Information
      • Archive
    • International Journal of Functional Nutrition
      • International Journal of Functional Nutrition
      • Information for Authors
      • Editorial Policies
      • Editorial Board
      • Aims and Scope
      • Abstracting and Indexing
      • Bibliographic Information
      • Archive
    • International Journal of Epigenetics
      • International Journal of Epigenetics
      • Information for Authors
      • Editorial Policies
      • Editorial Board
      • Aims and Scope
      • Abstracting and Indexing
      • Bibliographic Information
      • Archive
    • Medicine International
      • Medicine International
      • Information for Authors
      • Editorial Policies
      • Editorial Board
      • Aims and Scope
      • Abstracting and Indexing
      • Bibliographic Information
      • Archive
  • Articles
  • Information
    • Information for Authors
    • Information for Reviewers
    • Information for Librarians
    • Information for Advertisers
    • Conferences
  • Language Editing
Spandidos Publications Logo
  • About
    • About Spandidos
    • Aims and Scopes
    • Abstracting and Indexing
    • Editorial Policies
    • Reprints and Permissions
    • Job Opportunities
    • Terms and Conditions
    • Contact
  • Journals
    • All Journals
    • Biomedical Reports
      • Information for Authors
      • Editorial Policies
      • Editorial Board
      • Aims and Scope
      • Abstracting and Indexing
      • Bibliographic Information
      • Archive
    • Experimental and Therapeutic Medicine
      • Information for Authors
      • Editorial Policies
      • Editorial Board
      • Aims and Scope
      • Abstracting and Indexing
      • Bibliographic Information
      • Archive
    • International Journal of Epigenetics
      • Information for Authors
      • Editorial Policies
      • Editorial Board
      • Aims and Scope
      • Abstracting and Indexing
      • Bibliographic Information
      • Archive
    • International Journal of Functional Nutrition
      • Information for Authors
      • Editorial Policies
      • Editorial Board
      • Aims and Scope
      • Abstracting and Indexing
      • Bibliographic Information
      • Archive
    • International Journal of Molecular Medicine
      • Information for Authors
      • Editorial Policies
      • Editorial Board
      • Aims and Scope
      • Abstracting and Indexing
      • Bibliographic Information
      • Archive
    • International Journal of Oncology
      • Information for Authors
      • Editorial Policies
      • Editorial Board
      • Aims and Scope
      • Abstracting and Indexing
      • Bibliographic Information
      • Archive
    • Medicine International
      • Information for Authors
      • Editorial Policies
      • Editorial Board
      • Aims and Scope
      • Abstracting and Indexing
      • Bibliographic Information
      • Archive
    • Molecular and Clinical Oncology
      • Information for Authors
      • Editorial Policies
      • Editorial Board
      • Aims and Scope
      • Abstracting and Indexing
      • Bibliographic Information
      • Archive
    • Molecular Medicine Reports
      • Information for Authors
      • Editorial Policies
      • Editorial Board
      • Aims and Scope
      • Abstracting and Indexing
      • Bibliographic Information
      • Archive
    • Oncology Letters
      • Information for Authors
      • Editorial Policies
      • Editorial Board
      • Aims and Scope
      • Abstracting and Indexing
      • Bibliographic Information
      • Archive
    • Oncology Reports
      • Information for Authors
      • Editorial Policies
      • Editorial Board
      • Aims and Scope
      • Abstracting and Indexing
      • Bibliographic Information
      • Archive
    • World Academy of Sciences Journal
      • Information for Authors
      • Editorial Policies
      • Editorial Board
      • Aims and Scope
      • Abstracting and Indexing
      • Bibliographic Information
      • Archive
  • Articles
  • Information
    • For Authors
    • For Reviewers
    • For Librarians
    • For Advertisers
    • Conferences
  • Language Editing
Login Register Submit
  • This site uses cookies
  • You can change your cookie settings at any time by following the instructions in our Cookie Policy. To find out more, you may read our Privacy Policy.

    I agree
Search articles by DOI, keyword, author or affiliation
Search
Advanced Search
presentation
International Journal of Oncology
Join Editorial Board Propose a Special Issue
Print ISSN: 1019-6439 Online ISSN: 1791-2423
Journal Cover
September-2018 Volume 53 Issue 3

Full Size Image

Cover Legend PDF

Sign up for eToc alerts
Recommend to Library

Journals

International Journal of Molecular Medicine

International Journal of Molecular Medicine

International Journal of Molecular Medicine is an international journal devoted to molecular mechanisms of human disease.

International Journal of Oncology

International Journal of Oncology

International Journal of Oncology is an international journal devoted to oncology research and cancer treatment.

Molecular Medicine Reports

Molecular Medicine Reports

Covers molecular medicine topics such as pharmacology, pathology, genetics, neuroscience, infectious diseases, molecular cardiology, and molecular surgery.

Oncology Reports

Oncology Reports

Oncology Reports is an international journal devoted to fundamental and applied research in Oncology.

Experimental and Therapeutic Medicine

Experimental and Therapeutic Medicine

Experimental and Therapeutic Medicine is an international journal devoted to laboratory and clinical medicine.

Oncology Letters

Oncology Letters

Oncology Letters is an international journal devoted to Experimental and Clinical Oncology.

Biomedical Reports

Biomedical Reports

Explores a wide range of biological and medical fields, including pharmacology, genetics, microbiology, neuroscience, and molecular cardiology.

Molecular and Clinical Oncology

Molecular and Clinical Oncology

International journal addressing all aspects of oncology research, from tumorigenesis and oncogenes to chemotherapy and metastasis.

World Academy of Sciences Journal

World Academy of Sciences Journal

Multidisciplinary open-access journal spanning biochemistry, genetics, neuroscience, environmental health, and synthetic biology.

International Journal of Functional Nutrition

International Journal of Functional Nutrition

Open-access journal combining biochemistry, pharmacology, immunology, and genetics to advance health through functional nutrition.

International Journal of Epigenetics

International Journal of Epigenetics

Publishes open-access research on using epigenetics to advance understanding and treatment of human disease.

Medicine International

Medicine International

An International Open Access Journal Devoted to General Medicine.

Journal Cover
September-2018 Volume 53 Issue 3

Full Size Image

Cover Legend PDF

Sign up for eToc alerts
Recommend to Library

  • Article
  • Citations
    • Cite This Article
    • Download Citation
    • Create Citation Alert
    • Remove Citation Alert
    • Cited By
  • Similar Articles
    • Related Articles (in Spandidos Publications)
    • Similar Articles (Google Scholar)
    • Similar Articles (PubMed)
  • Download PDF
  • Download XML
  • View XML
Article

Decreased expression of miR‑490‑3p in colorectal cancer predicts poor prognosis and promotes cell proliferation and invasion by targeting RAB14

  • Authors:
    • Bo Wang
    • Mujun Yin
    • Cheng Cheng
    • Hongpeng Jiang
    • Kewei Jiang
    • Zhanlong Shen
    • Yingjiang Ye
    • Shan Wang
  • View Affiliations / Copyright

    Affiliations: Department of Gastroenterological Surgery, Laboratory of Surgical Oncology, Beijing Key Laboratory of Colorectal Cancer Diagnosis and Treatment Research, Peking University People's Hospital, Beijing 100044, P.R. China, Department of General Surgery, First Hospital of Qinhuangdao, Hebei 066000, P.R. China
  • Pages: 1247-1256
    |
    Published online on: June 19, 2018
       https://doi.org/10.3892/ijo.2018.4444
  • Expand metrics +
Metrics: Total Views: 0 (Spandidos Publications: | PMC Statistics: )
Metrics: Total PDF Downloads: 0 (Spandidos Publications: | PMC Statistics: )
Cited By (CrossRef): 0 citations Loading Articles...

This article is mentioned in:



Abstract

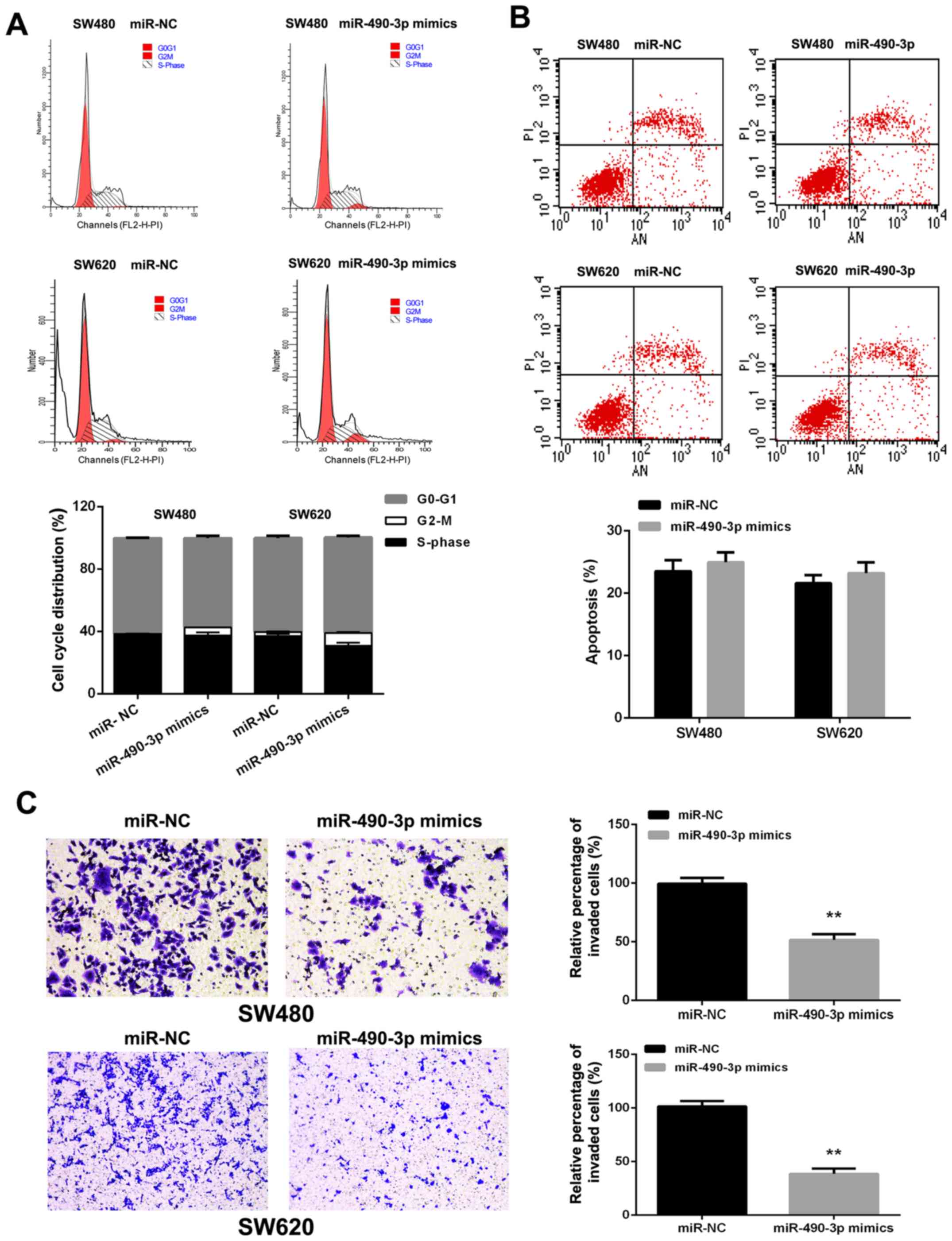
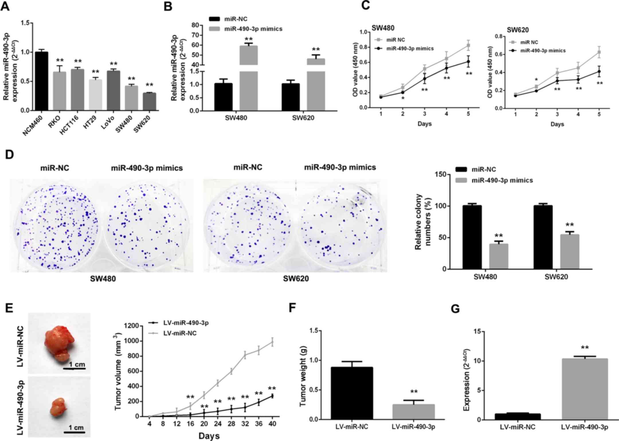
Growing evidence indicates a potential role for miR‑490‑3p in tumorigenesis. However, its function in colorectal carcinoma (CRC) remains undefined. In this study, miR‑490‑3p was markedly downregulated in fifty colorectal cancer tissue samples compared with the corresponding adjacent non‑cancerous specimens, by reverse transcription-quantitative polymerase chain reaction (RT-qPCR). The expression levels of miR‑490‑3p were closely associated with tumor differentiation and distant metastasis. In addition, both Kaplan-Meier and multivariate analyses indicated CRC patients with elevated miR‑490‑3p amounts had prolonged overall survival. Overexpression of miR‑490‑3p markedly reduced proliferation, colony formation and invasion in CRC cells by enhancing apoptosis and promoting G2/M phase arrest. Furthermore, ectopic expression of miR‑490‑3p resulted in decreased expression of RAB14, which was directly targeted by miR‑490‑3p, as shown by the dual-luciferase reporter gene assay. Finally, in a nude mouse model, miR‑490‑3p overexpression significantly suppressed the growth of CRC cells. The above results indicated that miR‑490‑3p might constitute a prognostic indicator and a novel molecular target for miRNA-based CRC therapy.
View Figures

Figure 1

Figure 2

Figure 3

Figure 4

Figure 5

Figure 6

View References

1 

Siegel RL, Miller KD and Jemal A: Cancer Statistics, 2017. CA Cancer J Clin. 67:7–30. 2017. View Article : Google Scholar : PubMed/NCBI

2 

Fakih MG: Metastatic colorectal cancer: Current state and future directions. J Clin Oncol. 33:1809–1824. 2015. View Article : Google Scholar : PubMed/NCBI

3 

Stenmark H: Rab GTPases as coordinators of vesicle traffic. Nat Rev Mol Cell Biol. 10:513–525. 2009. View Article : Google Scholar : PubMed/NCBI

4 

Reiner DJ and Lundquist EA: Small GTPases. WormBook 1.67.2. 1–99. 2016.

5 

Hou R, Jiang L, Yang Z, Wang S and Liu Q: Rab14 is overexpressed in ovarian cancers and promotes ovarian cancer proliferation through Wnt pathway. Tumour Biol. 37:16005–16013. 2016. View Article : Google Scholar

6 

Sun J, Feng X, Gao S and Xiao Z: microRNA-338-3p functions as a tumor suppressor in human non-small-cell lung carcinoma and targets Ras-related protein 14. Mol Med Rep. 11:1400–1406. 2015. View Article : Google Scholar

7 

Yu J, Wang L, Yang H, Ding D, Zhang L, Wang J, Chen Q, Zou Q, Jin Y and Liu X: Rab14 suppression mediated by miR-320a inhibits cell proliferation, migration and invasion in breast cancer. J Cancer. 7:2317–2326. 2016. View Article : Google Scholar : PubMed/NCBI

8 

Li Y, Liu H, Shao J and Xing G: miR-320a serves as a negative regulator in the progression of gastric cancer by targeting RAB14. Mol Med Rep. 16:2652–2658. 2017. View Article : Google Scholar : PubMed/NCBI

9 

Guo B, Wang W, Zhao Z, Li Q, Zhou K, Zhao L, Wang L, Yang J and Huang C: Rab14 act as oncogene and induce proliferation of gastric cancer cells via AKT signaling pathway. PLoS One. 12:e01706202017. View Article : Google Scholar : PubMed/NCBI

10 

Kasinski AL and Slack FJ: Epigenetics and genetics. MicroRNAs en route to the clinic: Progress in validating and targeting microRNAs for cancer therapy. Nat Rev Cancer. 11:849–864. 2011. View Article : Google Scholar : PubMed/NCBI

11 

Valeri N, Croce CM and Fabbri M: Pathogenetic and clinical relevance of microRNAs in colorectal cancer. Cancer Genomics Proteomics. 6:195–204. 2009.PubMed/NCBI

12 

Shen Z, Zhou R, Liu C, Wang Y, Zhan W, Shao Z, Liu J, Zhang F, Xu L, Zhou X, et al: MicroRNA-105 is involved in TNF-α-related tumor microenvironment enhanced colorectal cancer progression. Cell Death Dis. 8:32132017. View Article : Google Scholar

13 

Shen ZL, Wang B, Jiang KW, Ye CX, Cheng C, Yan YC, Zhang JZ, Yang Y, Gao ZD, Ye YJ, et al: Downregulation of miR-199b is associated with distant metastasis in colorectal cancer via activation of SIRT1 and inhibition of CREB/KISS1 signaling. Oncotarget. 7:35092–35105. 2016. View Article : Google Scholar : PubMed/NCBI

14 

Wang B, Shen ZL, Gao ZD, Zhao G, Wang CY, Yang Y, Zhang JZ, Yan YC, Shen C, Jiang KW, et al: miR-194, commonly repressed in colorectal cancer, suppresses tumor growth by regulating the MAP4K4/c-Jun/MDM2 signaling pathway. Cell Cycle. 14:1046–1058. 2015. View Article : Google Scholar : PubMed/NCBI

15 

Wang B, Shen ZL, Jiang KW, Zhao G, Wang CY, Yan YC, Yang Y, Zhang JZ, Shen C, Gao ZD, et al: MicroRNA-217 functions as a prognosis predictor and inhibits colorectal cancer cell proliferation and invasion via an AEG-1 dependent mechanism. BMC Cancer. 15:4372015. View Article : Google Scholar : PubMed/NCBI

16 

Zhang LY, Liu M, Li X and Tang H: miR-490-3p modulates cell growth and epithelial to mesenchymal transition of hepatocellular carcinoma cells by targeting endoplasmic reticulum-Golgi intermediate compartment protein 3 (ERGIC3). J Biol Chem. 288:4035–4047. 2013. View Article : Google Scholar :

17 

Shen J, Xiao Z, Wu WK, Wang MH, To KF, Chen Y, Yang W, Li MS, Shin VY, Tong JH, et al: Epigenetic silencing of miR-490-3p reactivates the chromatin remodeler SMARCD1 to promote Helicobacter pylori-induced gastric carcinogenesis. Cancer Res. 75:754–765. 2015. View Article : Google Scholar

18 

Qu M, Li L and Zheng WC: Reduced miR-490-3p expression is associated with poor prognosis of Helicobacter pylori induced gastric cancer. Eur Rev Med Pharmacol Sci. 21:3384–3388. 2017.PubMed/NCBI

19 

Chen S, Chen X, Xiu YL, Sun KX and Zhao Y: MicroRNA-490-3P targets CDK1 and inhibits ovarian epithelial carcinoma tumori-genesis and progression. Cancer Lett. 362:122–130. 2015. View Article : Google Scholar : PubMed/NCBI

20 

Jia Z, Liu Y, Gao Q, Han Y, Zhang G, Xu S, Cheng K and Zou W: miR-490-3p inhibits the growth and invasiveness in triple- negative breast cancer by repressing the expression of TNKS2. Gene. 593:41–47. 2016. View Article : Google Scholar : PubMed/NCBI

21 

Liu W, Xu G, Liu H and Li T: MicroRNA-490-3p regulates cell proliferation and apoptosis by targeting HMGA2 in osteo-sarcoma. FEBS Lett. 589B:3148–3153. 2015. View Article : Google Scholar

22 

Xu X, Chen R, Li Z, Huang N, Wu X, Li S, Li Y and Wu S: MicroRNA-490-3p inhibits colorectal cancer metastasis by targeting TGFβR1. BMC Cancer. 15:10232015. View Article : Google Scholar

23 

Zheng K, Zhou X, Yu J, Li Q, Wang H, Li M, Shao Z, Zhang F, Luo Y, Shen Z, et al: Epigenetic silencing of miR-490-3p promotes development of an aggressive colorectal cancer phenotype through activation of the Wnt/β-catenin signaling pathway. Cancer Lett. 376:178–187. 2016. View Article : Google Scholar : PubMed/NCBI

24 

Livak KJ: Schmittgen TD. Analysis of relative gene expression data using real-time quantitative PCR and the 2(-Delta Delta C(T)). Method Methods. 25:402–408. 2001. View Article : Google Scholar

25 

Bracken CP, Scott HS and Goodall GJ: A network-biology perspective of microRNA function and dysfunction in cancer. Nat Rev Genet. 17:719–732. 2016. View Article : Google Scholar : PubMed/NCBI

26 

Rupaimoole R, Calin GA, Lopez-Berestein G and Sood AK: miRNA deregulation in cancer cells and the tumor microenvi-ronment. Cancer Discov. 6:235–246. 2016. View Article : Google Scholar : PubMed/NCBI

27 

Profumo V and Gandellini P: MicroRNAs: Cobblestones on the road to cancer metastasis. Crit Rev Oncog. 18:341–355. 2013. View Article : Google Scholar : PubMed/NCBI

28 

Shen Z, Wang B, Luo J, Jiang K, Zhang H, Mustonen H, Puolakkainen P, Zhu J, Ye Y and Wang S: Global-scale profiling of differential expressed lysine acetylated proteins in colorectal cancer tumors and paired liver metastases. J Proteomics. 142:24–32. 2016. View Article : Google Scholar : PubMed/NCBI

29 

Doldi V, Pennati M, Forte B, Gandellini P and Zaffaroni N: Dissecting the role of microRNAs in prostate cancer metastasis: Implications for the design of novel therapeutic approaches. Cell Mol Life Sci. 73:2531–2542. 2016. View Article : Google Scholar : PubMed/NCBI

30 

White NM, Fatoohi E, Metias M, Jung K, Stephan C and Yousef GM: Metastamirs: A stepping stone towards improved cancer management. Nat Rev Clin Oncol. 8:75–84. 2011. View Article : Google Scholar

31 

Gandellini P, Doldi V and Zaffaroni N: microRNAs as players and signals in the metastatic cascade: Implications for the development of novel anti-metastatic therapies. Semin Cancer Biol. 44:132–140. 2017. View Article : Google Scholar : PubMed/NCBI

32 

Hur K, Toiyama Y, Okugawa Y, Ide S, Imaoka H, Boland CR and Goel A: Circulating microRNA-203 predicts prognosis and metastasis in human colorectal cancer. Gut. 66:654–665. 2017. View Article : Google Scholar

33 

Chen DL, Wang ZQ, Zeng ZL, Wu WJ, Zhang DS, Luo HY, Wang F, Qiu MZ, Wang DS, Ren C, et al: Identification of microRNA-214 as a negative regulator of colorectal cancer liver metastasis by way of regulation of fibroblast growth factor receptor 1 expression. Hepatology. 60:598–609. 2014. View Article : Google Scholar : PubMed/NCBI

34 

Tian J, Xu YY, Li L and Hao Q: miR-490-3p sensitizes ovarian cancer cells to cisplatin by directly targeting ABCC2. Am J Transl Res. 9:1127–1138. 2017.PubMed/NCBI

35 

Takai Y, Sasaki T and Matozaki T: Small GTP-binding proteins. Physiol Rev. 81:153–208. 2001. View Article : Google Scholar : PubMed/NCBI

36 

Jung B, Staudacher JJ and Beauchamp D: Transforming growth factor β superfamily signaling in development of colorectal cancer. Gastroenterology. 152:36–52. 2017. View Article : Google Scholar

37 

Morin PJ, Sparks AB, Korinek V, Barker N, Clevers H, Vogelstein B and Kinzler KW: Activation of beta-catenin-Tcf signaling in colon cancer by mutations in beta-catenin or APC. Science. 275:1787–1790. 1997. View Article : Google Scholar : PubMed/NCBI

38 

Kinzler KW and Vogelstein B: Lessons from hereditary colorectal cancer. Cell. 87:159–170. 1996. View Article : Google Scholar : PubMed/NCBI

39 

Wang JL, Qi Z, Li YH, Zhao HM, Chen YG and Fu W: TGFβ induced factor homeobox 1 promotes colorectal cancer development through activating Wnt/β-catenin signaling. Oncotarget. 8:70214–70225. 2017.PubMed/NCBI

40 

Ma F, Li W, Liu C, Li W, Yu H, Lei B, Ren Y, Li Z, Pang D and Qian C: miR-23a promotes TGF-β1-induced EMT and tumor metastasis in breast cancer cells by directly targeting CDH1 and activating Wnt/β-catenin signaling. Oncotarget. 8:69538–69550. 2017.PubMed/NCBI

41 

Gillespie J, Ross RL, Corinaldesi C, Esteves F, Derrett-Smith E, McDermott MF, Doody GM, Denton CP, Emery P and Del Galdo F: Transforming growth factor β activation primes canonical Wnt signaling through down-regulation of Axin-2. Arthritis Rheumatol. 70:932–942. 2018. View Article : Google Scholar : PubMed/NCBI

42 

Mitchell H, Choudhury A, Pagano RE and Leof EB: Ligand- dependent and -independent transforming growth factor-beta receptor recycling regulated by clathrin-mediated endocytosis and Rab11. Mol Biol Cell. 15:4166–4178. 2004. View Article : Google Scholar : PubMed/NCBI

Related Articles

  • Abstract
  • View
  • Download
  • Twitter
Copy and paste a formatted citation
Spandidos Publications style
Wang B, Yin M, Cheng C, Jiang H, Jiang K, Shen Z, Ye Y and Wang S: Decreased expression of miR‑490‑3p in colorectal cancer predicts poor prognosis and promotes cell proliferation and invasion by targeting RAB14. Int J Oncol 53: 1247-1256, 2018.
APA
Wang, B., Yin, M., Cheng, C., Jiang, H., Jiang, K., Shen, Z. ... Wang, S. (2018). Decreased expression of miR‑490‑3p in colorectal cancer predicts poor prognosis and promotes cell proliferation and invasion by targeting RAB14. International Journal of Oncology, 53, 1247-1256. https://doi.org/10.3892/ijo.2018.4444
MLA
Wang, B., Yin, M., Cheng, C., Jiang, H., Jiang, K., Shen, Z., Ye, Y., Wang, S."Decreased expression of miR‑490‑3p in colorectal cancer predicts poor prognosis and promotes cell proliferation and invasion by targeting RAB14". International Journal of Oncology 53.3 (2018): 1247-1256.
Chicago
Wang, B., Yin, M., Cheng, C., Jiang, H., Jiang, K., Shen, Z., Ye, Y., Wang, S."Decreased expression of miR‑490‑3p in colorectal cancer predicts poor prognosis and promotes cell proliferation and invasion by targeting RAB14". International Journal of Oncology 53, no. 3 (2018): 1247-1256. https://doi.org/10.3892/ijo.2018.4444
Copy and paste a formatted citation
x
Spandidos Publications style
Wang B, Yin M, Cheng C, Jiang H, Jiang K, Shen Z, Ye Y and Wang S: Decreased expression of miR‑490‑3p in colorectal cancer predicts poor prognosis and promotes cell proliferation and invasion by targeting RAB14. Int J Oncol 53: 1247-1256, 2018.
APA
Wang, B., Yin, M., Cheng, C., Jiang, H., Jiang, K., Shen, Z. ... Wang, S. (2018). Decreased expression of miR‑490‑3p in colorectal cancer predicts poor prognosis and promotes cell proliferation and invasion by targeting RAB14. International Journal of Oncology, 53, 1247-1256. https://doi.org/10.3892/ijo.2018.4444
MLA
Wang, B., Yin, M., Cheng, C., Jiang, H., Jiang, K., Shen, Z., Ye, Y., Wang, S."Decreased expression of miR‑490‑3p in colorectal cancer predicts poor prognosis and promotes cell proliferation and invasion by targeting RAB14". International Journal of Oncology 53.3 (2018): 1247-1256.
Chicago
Wang, B., Yin, M., Cheng, C., Jiang, H., Jiang, K., Shen, Z., Ye, Y., Wang, S."Decreased expression of miR‑490‑3p in colorectal cancer predicts poor prognosis and promotes cell proliferation and invasion by targeting RAB14". International Journal of Oncology 53, no. 3 (2018): 1247-1256. https://doi.org/10.3892/ijo.2018.4444
Follow us
  • Twitter
  • LinkedIn
  • Facebook
About
  • Spandidos Publications
  • Careers
  • Cookie Policy
  • Privacy Policy
How can we help?
  • Help
  • Live Chat
  • Contact
  • Email to our Support Team