Spandidos Publications Logo
  • About
    • About Spandidos
    • Aims and Scopes
    • Abstracting and Indexing
    • Editorial Policies
    • Reprints and Permissions
    • Job Opportunities
    • Terms and Conditions
    • Contact
  • Journals
    • All Journals
    • Oncology Letters
      • Oncology Letters
      • Information for Authors
      • Editorial Policies
      • Editorial Board
      • Aims and Scope
      • Abstracting and Indexing
      • Bibliographic Information
      • Archive
    • International Journal of Oncology
      • International Journal of Oncology
      • Information for Authors
      • Editorial Policies
      • Editorial Board
      • Aims and Scope
      • Abstracting and Indexing
      • Bibliographic Information
      • Archive
    • Molecular and Clinical Oncology
      • Molecular and Clinical Oncology
      • Information for Authors
      • Editorial Policies
      • Editorial Board
      • Aims and Scope
      • Abstracting and Indexing
      • Bibliographic Information
      • Archive
    • Experimental and Therapeutic Medicine
      • Experimental and Therapeutic Medicine
      • Information for Authors
      • Editorial Policies
      • Editorial Board
      • Aims and Scope
      • Abstracting and Indexing
      • Bibliographic Information
      • Archive
    • International Journal of Molecular Medicine
      • International Journal of Molecular Medicine
      • Information for Authors
      • Editorial Policies
      • Editorial Board
      • Aims and Scope
      • Abstracting and Indexing
      • Bibliographic Information
      • Archive
    • Biomedical Reports
      • Biomedical Reports
      • Information for Authors
      • Editorial Policies
      • Editorial Board
      • Aims and Scope
      • Abstracting and Indexing
      • Bibliographic Information
      • Archive
    • Oncology Reports
      • Oncology Reports
      • Information for Authors
      • Editorial Policies
      • Editorial Board
      • Aims and Scope
      • Abstracting and Indexing
      • Bibliographic Information
      • Archive
    • Molecular Medicine Reports
      • Molecular Medicine Reports
      • Information for Authors
      • Editorial Policies
      • Editorial Board
      • Aims and Scope
      • Abstracting and Indexing
      • Bibliographic Information
      • Archive
    • World Academy of Sciences Journal
      • World Academy of Sciences Journal
      • Information for Authors
      • Editorial Policies
      • Editorial Board
      • Aims and Scope
      • Abstracting and Indexing
      • Bibliographic Information
      • Archive
    • International Journal of Functional Nutrition
      • International Journal of Functional Nutrition
      • Information for Authors
      • Editorial Policies
      • Editorial Board
      • Aims and Scope
      • Abstracting and Indexing
      • Bibliographic Information
      • Archive
    • International Journal of Epigenetics
      • International Journal of Epigenetics
      • Information for Authors
      • Editorial Policies
      • Editorial Board
      • Aims and Scope
      • Abstracting and Indexing
      • Bibliographic Information
      • Archive
    • Medicine International
      • Medicine International
      • Information for Authors
      • Editorial Policies
      • Editorial Board
      • Aims and Scope
      • Abstracting and Indexing
      • Bibliographic Information
      • Archive
  • Articles
  • Information
    • Information for Authors
    • Information for Reviewers
    • Information for Librarians
    • Information for Advertisers
    • Conferences
  • Language Editing
Spandidos Publications Logo
  • About
    • About Spandidos
    • Aims and Scopes
    • Abstracting and Indexing
    • Editorial Policies
    • Reprints and Permissions
    • Job Opportunities
    • Terms and Conditions
    • Contact
  • Journals
    • All Journals
    • Biomedical Reports
      • Information for Authors
      • Editorial Policies
      • Editorial Board
      • Aims and Scope
      • Abstracting and Indexing
      • Bibliographic Information
      • Archive
    • Experimental and Therapeutic Medicine
      • Information for Authors
      • Editorial Policies
      • Editorial Board
      • Aims and Scope
      • Abstracting and Indexing
      • Bibliographic Information
      • Archive
    • International Journal of Epigenetics
      • Information for Authors
      • Editorial Policies
      • Editorial Board
      • Aims and Scope
      • Abstracting and Indexing
      • Bibliographic Information
      • Archive
    • International Journal of Functional Nutrition
      • Information for Authors
      • Editorial Policies
      • Editorial Board
      • Aims and Scope
      • Abstracting and Indexing
      • Bibliographic Information
      • Archive
    • International Journal of Molecular Medicine
      • Information for Authors
      • Editorial Policies
      • Editorial Board
      • Aims and Scope
      • Abstracting and Indexing
      • Bibliographic Information
      • Archive
    • International Journal of Oncology
      • Information for Authors
      • Editorial Policies
      • Editorial Board
      • Aims and Scope
      • Abstracting and Indexing
      • Bibliographic Information
      • Archive
    • Medicine International
      • Information for Authors
      • Editorial Policies
      • Editorial Board
      • Aims and Scope
      • Abstracting and Indexing
      • Bibliographic Information
      • Archive
    • Molecular and Clinical Oncology
      • Information for Authors
      • Editorial Policies
      • Editorial Board
      • Aims and Scope
      • Abstracting and Indexing
      • Bibliographic Information
      • Archive
    • Molecular Medicine Reports
      • Information for Authors
      • Editorial Policies
      • Editorial Board
      • Aims and Scope
      • Abstracting and Indexing
      • Bibliographic Information
      • Archive
    • Oncology Letters
      • Information for Authors
      • Editorial Policies
      • Editorial Board
      • Aims and Scope
      • Abstracting and Indexing
      • Bibliographic Information
      • Archive
    • Oncology Reports
      • Information for Authors
      • Editorial Policies
      • Editorial Board
      • Aims and Scope
      • Abstracting and Indexing
      • Bibliographic Information
      • Archive
    • World Academy of Sciences Journal
      • Information for Authors
      • Editorial Policies
      • Editorial Board
      • Aims and Scope
      • Abstracting and Indexing
      • Bibliographic Information
      • Archive
  • Articles
  • Information
    • For Authors
    • For Reviewers
    • For Librarians
    • For Advertisers
    • Conferences
  • Language Editing
Login Register Submit
  • This site uses cookies
  • You can change your cookie settings at any time by following the instructions in our Cookie Policy. To find out more, you may read our Privacy Policy.

    I agree
Search articles by DOI, keyword, author or affiliation
Search
Advanced Search
presentation
International Journal of Oncology
Join Editorial Board Propose a Special Issue
Print ISSN: 1019-6439 Online ISSN: 1791-2423
Journal Cover
November-2018 Volume 53 Issue 5

Full Size Image

Cover Legend PDF

Sign up for eToc alerts
Recommend to Library

Journals

International Journal of Molecular Medicine

International Journal of Molecular Medicine

International Journal of Molecular Medicine is an international journal devoted to molecular mechanisms of human disease.

International Journal of Oncology

International Journal of Oncology

International Journal of Oncology is an international journal devoted to oncology research and cancer treatment.

Molecular Medicine Reports

Molecular Medicine Reports

Covers molecular medicine topics such as pharmacology, pathology, genetics, neuroscience, infectious diseases, molecular cardiology, and molecular surgery.

Oncology Reports

Oncology Reports

Oncology Reports is an international journal devoted to fundamental and applied research in Oncology.

Experimental and Therapeutic Medicine

Experimental and Therapeutic Medicine

Experimental and Therapeutic Medicine is an international journal devoted to laboratory and clinical medicine.

Oncology Letters

Oncology Letters

Oncology Letters is an international journal devoted to Experimental and Clinical Oncology.

Biomedical Reports

Biomedical Reports

Explores a wide range of biological and medical fields, including pharmacology, genetics, microbiology, neuroscience, and molecular cardiology.

Molecular and Clinical Oncology

Molecular and Clinical Oncology

International journal addressing all aspects of oncology research, from tumorigenesis and oncogenes to chemotherapy and metastasis.

World Academy of Sciences Journal

World Academy of Sciences Journal

Multidisciplinary open-access journal spanning biochemistry, genetics, neuroscience, environmental health, and synthetic biology.

International Journal of Functional Nutrition

International Journal of Functional Nutrition

Open-access journal combining biochemistry, pharmacology, immunology, and genetics to advance health through functional nutrition.

International Journal of Epigenetics

International Journal of Epigenetics

Publishes open-access research on using epigenetics to advance understanding and treatment of human disease.

Medicine International

Medicine International

An International Open Access Journal Devoted to General Medicine.

Journal Cover
November-2018 Volume 53 Issue 5

Full Size Image

Cover Legend PDF

Sign up for eToc alerts
Recommend to Library

  • Article
  • Citations
    • Cite This Article
    • Download Citation
    • Create Citation Alert
    • Remove Citation Alert
    • Cited By
  • Similar Articles
    • Related Articles (in Spandidos Publications)
    • Similar Articles (Google Scholar)
    • Similar Articles (PubMed)
  • Download PDF
  • Download XML
  • View XML
Article Open Access

CDCA3 mediates p21-dependent proliferation by regulating E2F1 expression in colorectal cancer

  • Authors:
    • Wenwei Qian
    • Zhiyuan Zhang
    • Wen Peng
    • Jie Li
    • Qiou Gu
    • Dongjian Ji
    • Qingyuan Wang
    • Yue Zhang
    • Bing Ji
    • Sen Wang
    • Dongsheng Zhang
    • Yueming Sun
  • View Affiliations / Copyright

    Affiliations: The First School of Clinical Medicine, Nanjing Medical University, Nanjing, Jiangsu 210029, P.R. China, Department of General Surgery, The First Affiliated Hospital of Nanjing Medical University, Nanjing, Jiangsu 210029, P.R. China
    Copyright: © Qian et al. This is an open access article distributed under the terms of Creative Commons Attribution License.
  • Pages: 2021-2033
    |
    Published online on: August 23, 2018
       https://doi.org/10.3892/ijo.2018.4538
  • Expand metrics +
Metrics: Total Views: 0 (Spandidos Publications: | PMC Statistics: )
Metrics: Total PDF Downloads: 0 (Spandidos Publications: | PMC Statistics: )
Cited By (CrossRef): 0 citations Loading Articles...

This article is mentioned in:



Abstract

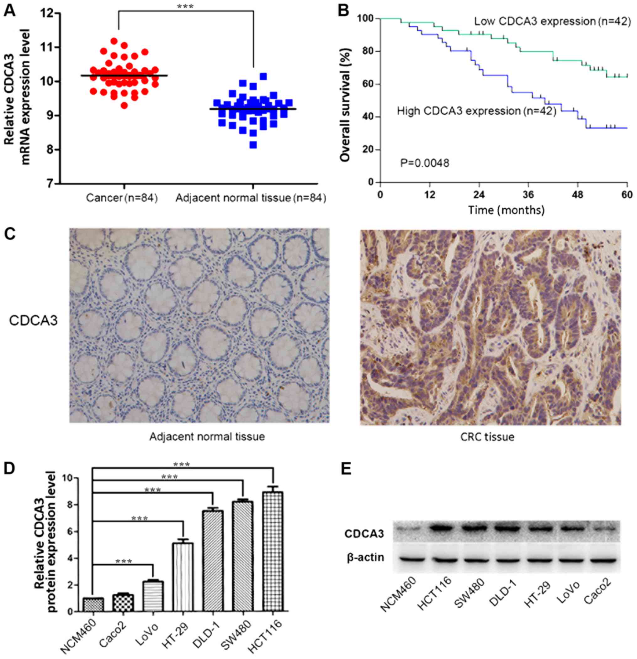
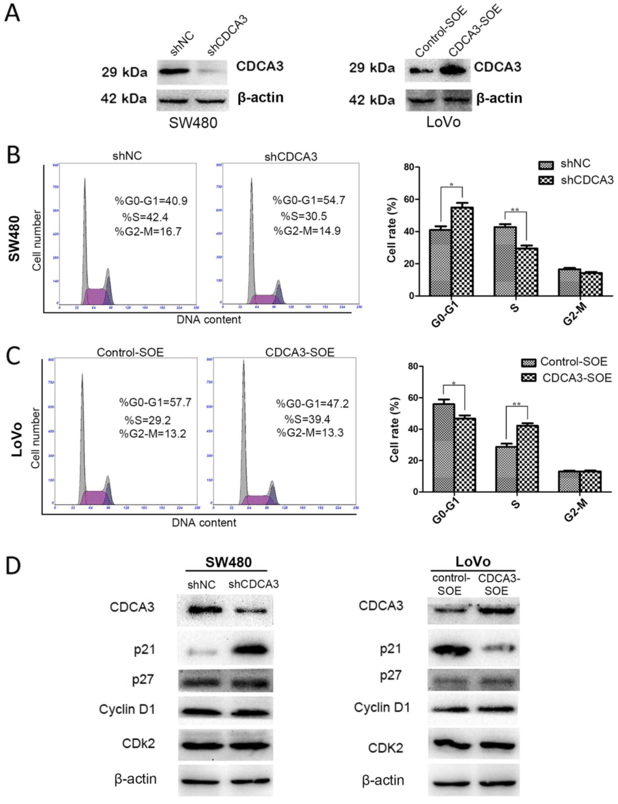
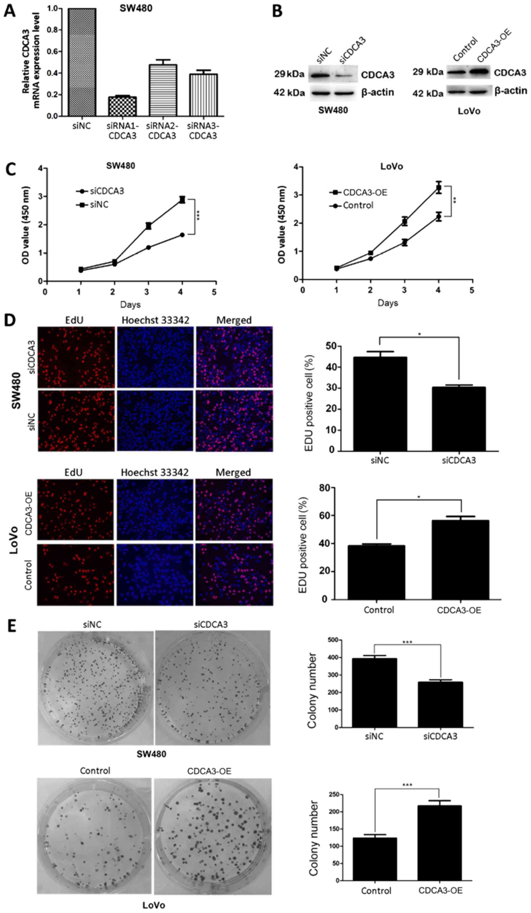
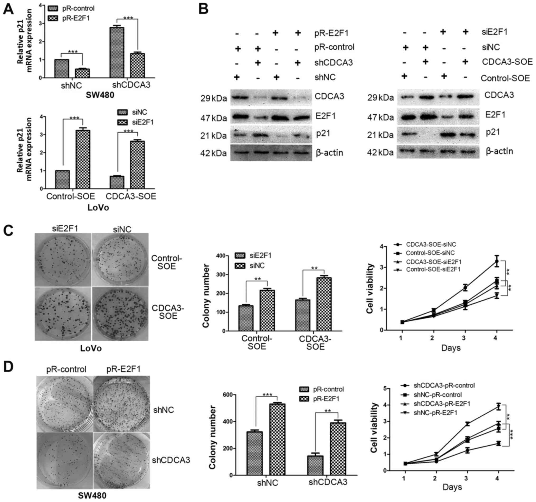
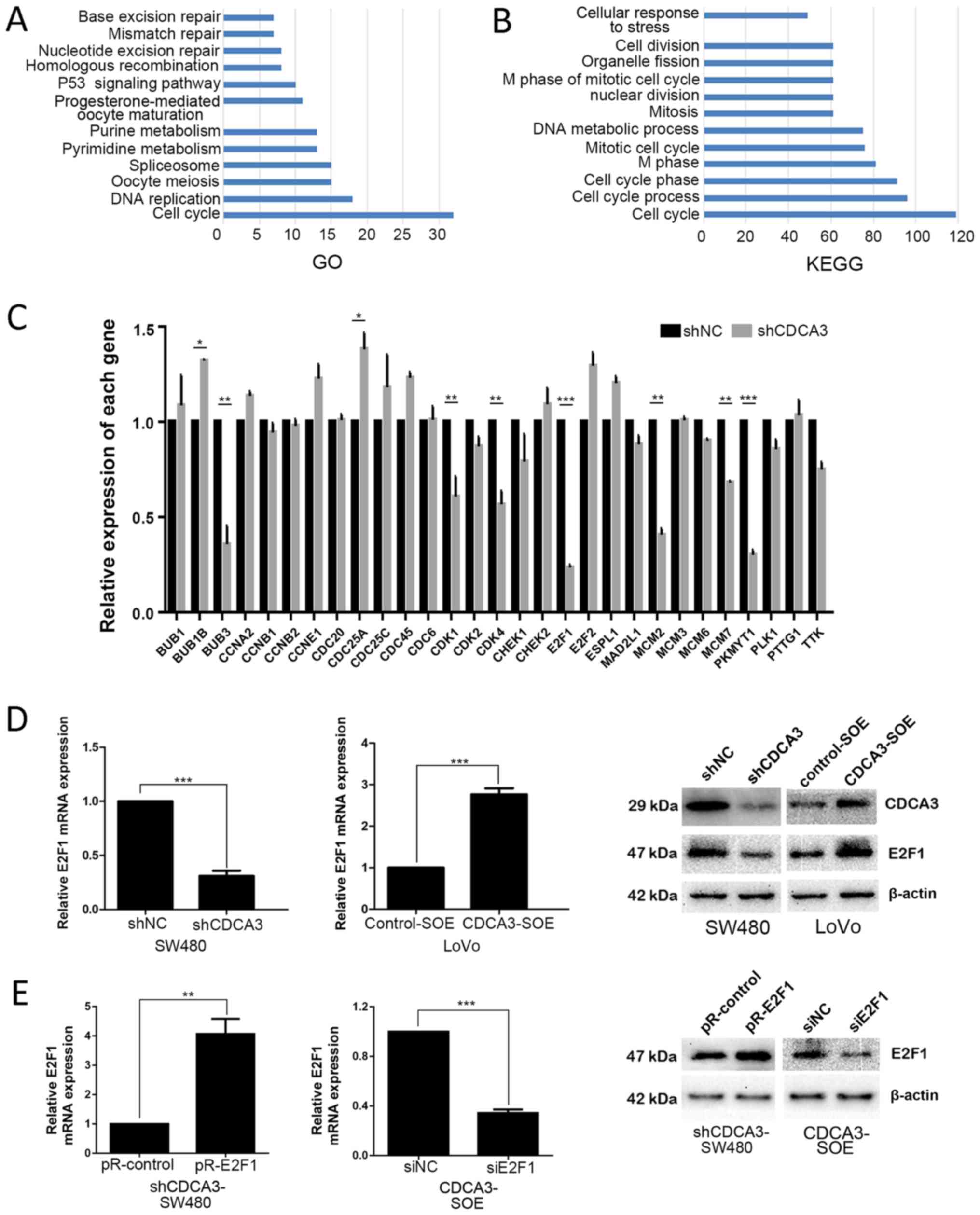
Dysregulated cell cycle progression serves a crucial role in tumor development. Cell division cycle-associated 3 (CDCA3) is considered a trigger of mitotic entry; it is an important part of the S phase kinase-associated protein 1/Cullin/F-box ubiquitin ligase complex and mediates the destruction of mitosis-inhibitory kinase wee1. However, little is known about the role of CDCA3 in cancer, particularly colorectal cancer (CRC). The present study aimed to explore the biological and clinical significance of CDCA3 in CRC growth and progression. CDCA3 expression was significantly associated with tumor progression and poor survival. Overexpression of CDCA3 increased proliferation in LoVo CRC cells, whereas CDCA3 knockdown in SW480 CRC cells led to decreased proliferation, in vitro and in vivo. Further mechanistic investigations demonstrated that reduced CDCA3 expression resulted in G1/S phase transition arrest, which was attributed to a significant accumulation of p21 in SW480 cells; conversely, increased CDCA3 expression promoted G1/S phase transition through decreased p21 accumulation in LoVo cells. It was also demonstrated that CDCA3 was able to regulate the expression of transcription factor E2F1, thereby repressing p21 expression. Taken together, these results suggested that overexpression of CDCA3 may serve a crucial role in tumor malignant potential and that CDCA3 may be used as a prognostic factor and a potential therapeutic target in CRC.
View Figures

Figure 1

Figure 2

Figure 3

Figure 4

Figure 5

Figure 6

View References

1 

Siegel R, Desantis C and Jemal A: Colorectal cancer statistics, 2014. CA Cancer J Clin. 64:104–117. 2014. View Article : Google Scholar : PubMed/NCBI

2 

Haggar FA and Boushey RP: Colorectal cancer epidemiology: Incidence, mortality, survival, and risk factors. Clin Colon Rectal Surg. 22:191–197. 2009. View Article : Google Scholar :

3 

Liu R, Huang S, Lei Y, Zhang T, Wang K, Liu B, Nice EC, Xiang R, Xie K, Li J, et al: FGF8 promotes colorectal cancer growth and metastasis by activating YAP1. Oncotarget. 6:935–952. 2015.

4 

Chairatvit K and Ngamkitidechakul C: Control of cell proliferation via elevated NEDD8 conjugation in oral squamous cell carcinoma. Mol Cell Biochem. 306:163–169. 2007. View Article : Google Scholar : PubMed/NCBI

5 

Todd R, Hinds PW, Munger K, Rustgi AK, Opitz OG, Suliman Y and Wong DT: Cell cycle dysregulation in oral cancer. Crit Rev Oral Biol Med. 13:51–61. 2002. View Article : Google Scholar : PubMed/NCBI

6 

Izzo JG, Papadimitrakopoulou VA, Li XQ, Ibarguen H, Lee JS, Ro JY, El-Naggar A, Hong WK and Hittelman WN: Dysregulated cyclin D1 expression early in head and neck tumorigenesis: In vivo evidence for an association with subsequent gene amplification. Oncogene. 17:2313–2322. 1998. View Article : Google Scholar : PubMed/NCBI

7 

Ayad NG, Rankin S, Murakami M, Jebanathirajah J, Gygi S and Kirschner MW: Tome-1, a trigger of mitotic entry, is degraded during G1 via the APC. Cell. 113:101–113. 2003. View Article : Google Scholar : PubMed/NCBI

8 

Smith A, Simanski S, Fallahi M and Ayad NG: Redundant ubiquitin ligase activities regulate wee1 degradation and mitotic entry. Cell Cycle. 6:2795–2799. 2007. View Article : Google Scholar : PubMed/NCBI

9 

Yoshida K: Cell-cycle-dependent regulation of the human and mouse Tome-1 promoters. FEBS Lett. 579:1488–1492. 2005. View Article : Google Scholar : PubMed/NCBI

10 

Kraft C: Mitotic entry: Tipping the balance. Curr Biol. 13:R445–R446. 2003. View Article : Google Scholar : PubMed/NCBI

11 

Lim HH and Surana U: Tome-1, wee1, and the onset of mitosis: Coupled destruction for timely entry. Mol Cell. 11:845–846. 2003. View Article : Google Scholar : PubMed/NCBI

12 

Jia L and Sun Y: RBX1/ROC1-SCF E3 ubiquitin ligase is required for mouse embryogenesis and cancer cell survival. Cell Div. 4:162009. View Article : Google Scholar : PubMed/NCBI

13 

Hu Q, Fu J, Luo B, Huang M, Guo W, Lin Y, Xie X and Xiao S: OY-TES-1 may regulate the malignant behavior of liver cancer via NANOG, CD9, CCND2 and CDCA3: A bioinformatic analysis combine with RNAi and oligonucleotide microarray. Oncol Rep. 33:1965–1975. 2015. View Article : Google Scholar : PubMed/NCBI

14 

Uchida F, Uzawa K, Kasamatsu A, Takatori H, Sakamoto Y, Ogawara K, Shiiba M, Tanzawa H and Bukawa H: Overexpression of cell cycle regulator CDCA3 promotes oral cancer progression by enhancing cell proliferation with prevention of G1 phase arrest. BMC Cancer. 12:3212012. View Article : Google Scholar : PubMed/NCBI

15 

Adams MN, Burgess JT, He Y, Gately K, Snell C, Zhang SD, Hooper JD, Richard DJ and O’Byrne KJ: Expression of CDCA3 is a prognostic biomarker and potential therapeutic target in non-small cell lung cancer. J Thorac Oncol. 12:1071–1084. 2017. View Article : Google Scholar : PubMed/NCBI

16 

Chen J, Zhu S, Jiang N, Shang Z, Quan C and Niu Y: HoxB3 promotes prostate cancer cell progression by transactivating CDCA3. Cancer Lett. 330:217–224. 2013. View Article : Google Scholar

17 

Benson AB III, Venook AP, Bekaii-Saab T, Chan E, Chen YJ, Cooper HS, Engstrom PF, Enzinger PC, Fenton MJ, Fuchs CS, et al: National Comprehensive Cancer Network: Colon cancer, version 3.2014. J Natl Compr Canc Netw. 12:1028–1059. 2014. View Article : Google Scholar : PubMed/NCBI

18 

Livak KJ and Schmittgen TD: Analysis of relative gene expression data using real-time quantitative PCR and the 2(-ΔΔC(T)) method. Methods. 25:402–408. 2001. View Article : Google Scholar

19 

Sun J, Shi R, Zhao S, Li X, Lu S, Bu H, Ma X and Su C: E2F8, a direct target of miR-144, promotes papillary thyroid cancer progression via regulating cell cycle. J Exp Clin Cancer Res. 36:402017. View Article : Google Scholar : PubMed/NCBI

20 

Chen J, Gong C, Mao H, Li Z, Fang Z, Chen Q, Lin M, Jiang X, Hu Y, Wang W, et al: E2F1/SP3/STAT6 axis is required for IL-4-induced epithelial-mesenchymal transition of colorectal cancer cells. Int J Oncol. 53:567–578. 2018.PubMed/NCBI

21 

Itzel T, Scholz P, Maass T, Krupp M, Marquardt JU, Strand S, Becker D, Staib F, Binder H, Roessler S, et al: Translating bioinformatics in oncology: Guilt-by-profiling analysis and identification of KIF18B and CDCA3 as novel driver genes in carcinogenesis. Bioinformatics. 31:216–224. 2015. View Article : Google Scholar :

22 

Egilmez R, Elagoz S and Kanik EA: Cdk1/P34Cdc2 and P21waf expression in colorectal adenomas and carcinomas. J Exp Clin Cancer Res. 20:549–552. 2001.

23 

Pines J and Rieder CL: Re-staging mitosis: A contemporary view of mitotic progression. Nat Cell Biol. 3:E3–E6. 2001. View Article : Google Scholar : PubMed/NCBI

24 

Calvisi DF, Donninger H, Vos MD, Birrer MJ, Gordon L, Leaner V and Clark GJ: NORE1A tumor suppressor candidate modulates p21CIP1 via p53. Cancer Res. 69:4629–4637. 2009. View Article : Google Scholar : PubMed/NCBI

25 

Thaler S, Hähnel PS, Schad A, Dammann R and Schuler M: RASSF1A mediates p21Cip1/Waf1-dependent cell cycle arrest and senescence through modulation of the Raf-MEK-ERK pathway and inhibition of Akt. Cancer Res. 69:1748–1757. 2009. View Article : Google Scholar : PubMed/NCBI

26 

Niculescu AB III, Chen X, Smeets M, Hengst L, Prives C and Reed SI: Effects of p21(Cip1/Waf1) at both the G1/S and the G2/M cell cycle transitions: pRb is a critical determinant in blocking DNA replication and in preventing endoreduplication. Mol Cell Biol. 18:629–643. 1998. View Article : Google Scholar : PubMed/NCBI

27 

Stein JP, Ginsberg DA, Grossfeld GD, Chatterjee SJ, Esrig D, Dickinson MG, Groshen S, Taylor CR, Jones PA, Skinner DG, et al: Effect of p21WAF1/CIP1 expression on tumor progression in bladder cancer. J Natl Cancer Inst. 90:1072–1079. 1998. View Article : Google Scholar : PubMed/NCBI

28 

Cai K and Dynlacht BD: Activity and nature of p21(WAF1) complexes during the cell cycle. Proc Natl Acad Sci USA. 95:12254–12259. 1998. View Article : Google Scholar : PubMed/NCBI

29 

Parker SB, Eichele G, Zhang P, Rawls A, Sands AT, Bradley A, Olson EN, Harper JW and Elledge SJ: p53-independent expression of p21Cip1 in muscle and other terminally differentiating cells. Science. 267:1024–1027. 1995. View Article : Google Scholar : PubMed/NCBI

30 

Peng YP, Zhu Y, Yin LD, Zhang JJ, Wei JS, Liu X, Liu XC, Gao WT, Jiang KR and Miao Y: PEG10 overexpression induced by E2F1promotes cell proliferation, migration, and invasion in pancreatic cancer. J Exp Clin Cancer Res. 36:302017. View Article : Google Scholar

31 

Teplyuk NM, Uhlmann EJ, Wong AH, Karmali P, Basu M, Gabriely G, Jain A, Wang Y, Chiocca EA, Stephens R, et al: MicroRNA-10b inhibition reduces E2F1-mediated transcription and miR-15/16 activity in glioblastoma. Oncotarget. 6:3770–3783. 2015. View Article : Google Scholar : PubMed/NCBI

32 

Zhang E, Yin D, Han L, He X, Si X, Chen W, Xia R, Xu T, Gu D, De W, et al: E2F1-induced upregulation of long noncoding RNA LINC00668 predicts a poor prognosis of gastric cancer and promotes cell proliferation through epigenetically silencing of CKIs. Oncotarget. 7:23212–23226. 2016.PubMed/NCBI

33 

Feldstein O, Ben-Hamo R, Bashari D, Efroni S and Ginsberg D: RBM38 is a direct transcriptional target of E2F1 that limits E2F1-induced proliferation. Mol Cancer Res. 10:1169–1177. 2012. View Article : Google Scholar : PubMed/NCBI

Related Articles

  • Abstract
  • View
  • Download
  • Twitter
Copy and paste a formatted citation
Spandidos Publications style
Qian W, Zhang Z, Peng W, Li J, Gu Q, Ji D, Wang Q, Zhang Y, Ji B, Wang S, Wang S, et al: CDCA3 mediates p21-dependent proliferation by regulating E2F1 expression in colorectal cancer. Int J Oncol 53: 2021-2033, 2018.
APA
Qian, W., Zhang, Z., Peng, W., Li, J., Gu, Q., Ji, D. ... Sun, Y. (2018). CDCA3 mediates p21-dependent proliferation by regulating E2F1 expression in colorectal cancer. International Journal of Oncology, 53, 2021-2033. https://doi.org/10.3892/ijo.2018.4538
MLA
Qian, W., Zhang, Z., Peng, W., Li, J., Gu, Q., Ji, D., Wang, Q., Zhang, Y., Ji, B., Wang, S., Zhang, D., Sun, Y."CDCA3 mediates p21-dependent proliferation by regulating E2F1 expression in colorectal cancer". International Journal of Oncology 53.5 (2018): 2021-2033.
Chicago
Qian, W., Zhang, Z., Peng, W., Li, J., Gu, Q., Ji, D., Wang, Q., Zhang, Y., Ji, B., Wang, S., Zhang, D., Sun, Y."CDCA3 mediates p21-dependent proliferation by regulating E2F1 expression in colorectal cancer". International Journal of Oncology 53, no. 5 (2018): 2021-2033. https://doi.org/10.3892/ijo.2018.4538
Copy and paste a formatted citation
x
Spandidos Publications style
Qian W, Zhang Z, Peng W, Li J, Gu Q, Ji D, Wang Q, Zhang Y, Ji B, Wang S, Wang S, et al: CDCA3 mediates p21-dependent proliferation by regulating E2F1 expression in colorectal cancer. Int J Oncol 53: 2021-2033, 2018.
APA
Qian, W., Zhang, Z., Peng, W., Li, J., Gu, Q., Ji, D. ... Sun, Y. (2018). CDCA3 mediates p21-dependent proliferation by regulating E2F1 expression in colorectal cancer. International Journal of Oncology, 53, 2021-2033. https://doi.org/10.3892/ijo.2018.4538
MLA
Qian, W., Zhang, Z., Peng, W., Li, J., Gu, Q., Ji, D., Wang, Q., Zhang, Y., Ji, B., Wang, S., Zhang, D., Sun, Y."CDCA3 mediates p21-dependent proliferation by regulating E2F1 expression in colorectal cancer". International Journal of Oncology 53.5 (2018): 2021-2033.
Chicago
Qian, W., Zhang, Z., Peng, W., Li, J., Gu, Q., Ji, D., Wang, Q., Zhang, Y., Ji, B., Wang, S., Zhang, D., Sun, Y."CDCA3 mediates p21-dependent proliferation by regulating E2F1 expression in colorectal cancer". International Journal of Oncology 53, no. 5 (2018): 2021-2033. https://doi.org/10.3892/ijo.2018.4538
Follow us
  • Twitter
  • LinkedIn
  • Facebook
About
  • Spandidos Publications
  • Careers
  • Cookie Policy
  • Privacy Policy
How can we help?
  • Help
  • Live Chat
  • Contact
  • Email to our Support Team