Spandidos Publications Logo
  • About
    • About Spandidos
    • Aims and Scopes
    • Abstracting and Indexing
    • Editorial Policies
    • Reprints and Permissions
    • Job Opportunities
    • Terms and Conditions
    • Contact
  • Journals
    • All Journals
    • Oncology Letters
      • Oncology Letters
      • Information for Authors
      • Editorial Policies
      • Editorial Board
      • Aims and Scope
      • Abstracting and Indexing
      • Bibliographic Information
      • Archive
    • International Journal of Oncology
      • International Journal of Oncology
      • Information for Authors
      • Editorial Policies
      • Editorial Board
      • Aims and Scope
      • Abstracting and Indexing
      • Bibliographic Information
      • Archive
    • Molecular and Clinical Oncology
      • Molecular and Clinical Oncology
      • Information for Authors
      • Editorial Policies
      • Editorial Board
      • Aims and Scope
      • Abstracting and Indexing
      • Bibliographic Information
      • Archive
    • Experimental and Therapeutic Medicine
      • Experimental and Therapeutic Medicine
      • Information for Authors
      • Editorial Policies
      • Editorial Board
      • Aims and Scope
      • Abstracting and Indexing
      • Bibliographic Information
      • Archive
    • International Journal of Molecular Medicine
      • International Journal of Molecular Medicine
      • Information for Authors
      • Editorial Policies
      • Editorial Board
      • Aims and Scope
      • Abstracting and Indexing
      • Bibliographic Information
      • Archive
    • Biomedical Reports
      • Biomedical Reports
      • Information for Authors
      • Editorial Policies
      • Editorial Board
      • Aims and Scope
      • Abstracting and Indexing
      • Bibliographic Information
      • Archive
    • Oncology Reports
      • Oncology Reports
      • Information for Authors
      • Editorial Policies
      • Editorial Board
      • Aims and Scope
      • Abstracting and Indexing
      • Bibliographic Information
      • Archive
    • Molecular Medicine Reports
      • Molecular Medicine Reports
      • Information for Authors
      • Editorial Policies
      • Editorial Board
      • Aims and Scope
      • Abstracting and Indexing
      • Bibliographic Information
      • Archive
    • World Academy of Sciences Journal
      • World Academy of Sciences Journal
      • Information for Authors
      • Editorial Policies
      • Editorial Board
      • Aims and Scope
      • Abstracting and Indexing
      • Bibliographic Information
      • Archive
    • International Journal of Functional Nutrition
      • International Journal of Functional Nutrition
      • Information for Authors
      • Editorial Policies
      • Editorial Board
      • Aims and Scope
      • Abstracting and Indexing
      • Bibliographic Information
      • Archive
    • International Journal of Epigenetics
      • International Journal of Epigenetics
      • Information for Authors
      • Editorial Policies
      • Editorial Board
      • Aims and Scope
      • Abstracting and Indexing
      • Bibliographic Information
      • Archive
    • Medicine International
      • Medicine International
      • Information for Authors
      • Editorial Policies
      • Editorial Board
      • Aims and Scope
      • Abstracting and Indexing
      • Bibliographic Information
      • Archive
  • Articles
  • Information
    • Information for Authors
    • Information for Reviewers
    • Information for Librarians
    • Information for Advertisers
    • Conferences
  • Language Editing
Spandidos Publications Logo
  • About
    • About Spandidos
    • Aims and Scopes
    • Abstracting and Indexing
    • Editorial Policies
    • Reprints and Permissions
    • Job Opportunities
    • Terms and Conditions
    • Contact
  • Journals
    • All Journals
    • Biomedical Reports
      • Information for Authors
      • Editorial Policies
      • Editorial Board
      • Aims and Scope
      • Abstracting and Indexing
      • Bibliographic Information
      • Archive
    • Experimental and Therapeutic Medicine
      • Information for Authors
      • Editorial Policies
      • Editorial Board
      • Aims and Scope
      • Abstracting and Indexing
      • Bibliographic Information
      • Archive
    • International Journal of Epigenetics
      • Information for Authors
      • Editorial Policies
      • Editorial Board
      • Aims and Scope
      • Abstracting and Indexing
      • Bibliographic Information
      • Archive
    • International Journal of Functional Nutrition
      • Information for Authors
      • Editorial Policies
      • Editorial Board
      • Aims and Scope
      • Abstracting and Indexing
      • Bibliographic Information
      • Archive
    • International Journal of Molecular Medicine
      • Information for Authors
      • Editorial Policies
      • Editorial Board
      • Aims and Scope
      • Abstracting and Indexing
      • Bibliographic Information
      • Archive
    • International Journal of Oncology
      • Information for Authors
      • Editorial Policies
      • Editorial Board
      • Aims and Scope
      • Abstracting and Indexing
      • Bibliographic Information
      • Archive
    • Medicine International
      • Information for Authors
      • Editorial Policies
      • Editorial Board
      • Aims and Scope
      • Abstracting and Indexing
      • Bibliographic Information
      • Archive
    • Molecular and Clinical Oncology
      • Information for Authors
      • Editorial Policies
      • Editorial Board
      • Aims and Scope
      • Abstracting and Indexing
      • Bibliographic Information
      • Archive
    • Molecular Medicine Reports
      • Information for Authors
      • Editorial Policies
      • Editorial Board
      • Aims and Scope
      • Abstracting and Indexing
      • Bibliographic Information
      • Archive
    • Oncology Letters
      • Information for Authors
      • Editorial Policies
      • Editorial Board
      • Aims and Scope
      • Abstracting and Indexing
      • Bibliographic Information
      • Archive
    • Oncology Reports
      • Information for Authors
      • Editorial Policies
      • Editorial Board
      • Aims and Scope
      • Abstracting and Indexing
      • Bibliographic Information
      • Archive
    • World Academy of Sciences Journal
      • Information for Authors
      • Editorial Policies
      • Editorial Board
      • Aims and Scope
      • Abstracting and Indexing
      • Bibliographic Information
      • Archive
  • Articles
  • Information
    • For Authors
    • For Reviewers
    • For Librarians
    • For Advertisers
    • Conferences
  • Language Editing
Login Register Submit
  • This site uses cookies
  • You can change your cookie settings at any time by following the instructions in our Cookie Policy. To find out more, you may read our Privacy Policy.

    I agree
Search articles by DOI, keyword, author or affiliation
Search
Advanced Search
presentation
International Journal of Oncology
Join Editorial Board Propose a Special Issue
Print ISSN: 1019-6439 Online ISSN: 1791-2423
Journal Cover
April-2020 Volume 56 Issue 4

Full Size Image

Cover Legend PDF

Sign up for eToc alerts
Recommend to Library

Journals

International Journal of Molecular Medicine

International Journal of Molecular Medicine

International Journal of Molecular Medicine is an international journal devoted to molecular mechanisms of human disease.

International Journal of Oncology

International Journal of Oncology

International Journal of Oncology is an international journal devoted to oncology research and cancer treatment.

Molecular Medicine Reports

Molecular Medicine Reports

Covers molecular medicine topics such as pharmacology, pathology, genetics, neuroscience, infectious diseases, molecular cardiology, and molecular surgery.

Oncology Reports

Oncology Reports

Oncology Reports is an international journal devoted to fundamental and applied research in Oncology.

Experimental and Therapeutic Medicine

Experimental and Therapeutic Medicine

Experimental and Therapeutic Medicine is an international journal devoted to laboratory and clinical medicine.

Oncology Letters

Oncology Letters

Oncology Letters is an international journal devoted to Experimental and Clinical Oncology.

Biomedical Reports

Biomedical Reports

Explores a wide range of biological and medical fields, including pharmacology, genetics, microbiology, neuroscience, and molecular cardiology.

Molecular and Clinical Oncology

Molecular and Clinical Oncology

International journal addressing all aspects of oncology research, from tumorigenesis and oncogenes to chemotherapy and metastasis.

World Academy of Sciences Journal

World Academy of Sciences Journal

Multidisciplinary open-access journal spanning biochemistry, genetics, neuroscience, environmental health, and synthetic biology.

International Journal of Functional Nutrition

International Journal of Functional Nutrition

Open-access journal combining biochemistry, pharmacology, immunology, and genetics to advance health through functional nutrition.

International Journal of Epigenetics

International Journal of Epigenetics

Publishes open-access research on using epigenetics to advance understanding and treatment of human disease.

Medicine International

Medicine International

An International Open Access Journal Devoted to General Medicine.

Journal Cover
April-2020 Volume 56 Issue 4

Full Size Image

Cover Legend PDF

Sign up for eToc alerts
Recommend to Library

  • Article
  • Citations
    • Cite This Article
    • Download Citation
    • Create Citation Alert
    • Remove Citation Alert
    • Cited By
  • Similar Articles
    • Related Articles (in Spandidos Publications)
    • Similar Articles (Google Scholar)
    • Similar Articles (PubMed)
  • Download PDF
  • Download XML
  • View XML

  • Supplementary Files
    • Supplementary_Data.pdf
Article

Nimotuzumab, an EGFR‑targeted antibody, promotes radiosensitivity of recurrent esophageal squamous cell carcinoma

  • Authors:
    • Yang Yu
    • Hui Guan
    • Liyang Jiang
    • Xiaolin Li
    • Ligang Xing
    • Xiaorong Sun
  • View Affiliations / Copyright

    Affiliations: School of Medicine and Life Sciences, Shandong Academy of Medical Sciences, University of Jinan, Jinan, Shandong 250031, P.R. China, Department of Radiation Oncology, The Fourth People's Hospital of Jinan, Jinan, Shandong 250031, P.R. China, Department of Radiation Oncology, Shandong Cancer Hospital and Institute, Shandong First Medical University and Shandong Academy of Medical Sciences, Jinan, Shandong 250117, P.R. China, Department of Nuclear Medicine, Shandong Cancer Hospital Affiliated to Shandong University, Shandong Cancer Hospital and Institute, Shandong First Medical University and Shandong Academy of Medical Sciences, Jinan, Shandong 250117, P.R. China
  • Pages: 945-956
    |
    Published online on: February 12, 2020
       https://doi.org/10.3892/ijo.2020.4981
  • Expand metrics +
Metrics: Total Views: 0 (Spandidos Publications: | PMC Statistics: )
Metrics: Total PDF Downloads: 0 (Spandidos Publications: | PMC Statistics: )
Cited By (CrossRef): 0 citations Loading Articles...

This article is mentioned in:


Abstract

Local tumor recurrence is one of the main causes for the failure of esophageal cancer treatment following radiotherapy. Previous studies have demonstrated that epidermal growth factor receptor (EGFR)‑targeted therapy combined with radiotherapy is expected to become an effective means to control tumor recurrence. The aim of the present study was to investigate the effect and mechanism of nimotuzumab (an EGFR‑targeted antibody) in the treatment of recurrent esophageal carcinoma. The radiation responses of two esophageal squamous carcinoma cell lines, EC109 and TE‑1, with or without nimotuzumab, were first evaluated by CCK‑8 assay. Colony formation and apoptosis were used to measure anti‑proliferation effects. It was demonstrated that nimotuzumab arrested the cell cycle at the G2 phase in vitro. Western blotting and immunofluorescence analysis were used to determine signaling pathway changes. It was observed that nimotuzumab inhibited phosphorylation of EGFR in EC109 cells. Furthermore, recurrent tumor models were established and it was identified that the degree of tumor hypoxia was positively associated with EGFR overexpression. In EC109 cell xenografts, nimotuzumab combined with radiation led to a significant delay in recurrent tumor growth compared with that of radiation alone (P<0.001 for 0 Gy pre‑irradiation, P=0.005 for 20 Gy pre‑irradiation, P=0.005 for 10 Gy pre‑irradiation). These results suggest that nimotuzumab combined with radiation may be an effective means to control recurrent esophageal squamous cell carcinoma with EGFR overexpression.

Introduction

Esophageal cancer has a high incidence in East Asia, with annual morbidity and mortality rates that rank third and fourth among all cancers, retrospectively, based on analysis of 2012 East Asian cancer statistics (1). The major histological type in East Asia is squamous cell carcinoma. Despite ongoing research regarding treatments for esophageal squamous cell carcinoma (ESCC), the long-term survival rates remain poor (2). As the majority of patients are diagnosed with locally advanced disease and are not suitable for curative surgery, definitive chemo-radiotherapy or radiotherapy have became the main treatment modalities (3). However, the local tumor recurrence rate is as high as 30-40% following radiotherapy (4), which is one of the main causes of treatment failure. Therefore, re-irradiation combined with systemic chemotherapy is often the only choice; however, re-irradiation is difficult to perform. In radical radiotherapy, local normal tissue can receive high radiation doses, therefore a radical irradiation dose cannot be administered to the recurred tumor (5). Notably, the impact of irradiation on the tumor microenvironment, which predominately consists of damage to tumor microvascules, may increase the hypoxia fraction in recurred tumors, which leads to radiotherapy resistance (6,7). Therefore, an efficacious therapy with minimal toxicity that improves the efficacy of radiotherapy is urgently needed.

A recurrent tumor xenograft model can be established to simulate the clinical situation of the tumor. This widely accepted approach involves administering a certain dose of radiation to the transplantation site prior to tumor cell transplantation. In a variety of animal experiments with different recurrence tumor models, it has been found that the level of hypoxia in recurrent tumors is significantly higher compared with in normal tumors (8,9). In addition, epidermal growth factor receptor (EGFR) overexpression is observed in hypoxic regions (10,11). Additionally, EGFR overexpression in esophageal cancer has been identified to be inversely associated with tumor radiocurability (12,13). In a number or studies, EGFR overexpression has been demonstrated to be associated with lower tumor control rates following irradiation (14,15). EGFR overexpression is also correlated with poor disease-free and overall survival rates in patients with esophageal adenocarcinoma (16). Previous studies have reported that nimotuzumab can improve the radiosensitivity of lung cancer and brain tumors with high expression of EGFR (17,18). Therefore, EGFR-targeted therapy combined with radiotherapy is expected to become an effective method to control recurrent tumors. Nimotuzumab, an important EGFR-targeted antibody, is currently used clinically in combination with radiotherapy and is approved for treating esophageal cancer (19,20). However, to the best of our knowledge, there has been no preclinical study of the radiosensitivity of nimotuzumab in recurrent esophageal cancer. Therefore, the present study investigated the efficacy of the anti-EGFR therapy on recurrent ESCC radiotherapy and the potential underlying mechanisms in vitro and in vivo.

Materials and methods

Drug and chemicals

Nimotuzumab was provided by Baitai Bio Pharmaceutical Co., Ltd. Nimotuzumab was dissolved in saline (0.9% sodium chloride) to the required concentration and stored in the dark at 4°C for follow-up experiments.

Cell culture and antibodies

The human esophageal cancer cell lines EC-109 (Chinese Academy of Sciences) and TE-1 (Shanghai Institute of Cell Bank) were cultured in RPMI-1640 medium (Gibco; Thermo Fisher Scientific, Inc.), supplemented with 10% fetal bovine serum (Gibco; Thermo Fisher Scientific, Inc.), penicillin (100 U/ml) and streptomycin (100 µg/ml). The cells were cultured under normoxic (20% O2) or hypoxic conditions (0.2% O2). The temperature of culture was 37°C. PBS with 1% BSA was used as the primary antibody diluent. Hypoxia-inducible factor 1-α (HIF-1α; cat. no. ABE279; EMD Millipore; western blotting, 1:1,000; immunohistochemistry, 1:100) and carbonic anhydrase 9 (CA9; cat. no. D120346; Sangon Biotech, Co. Ltd; western blotting, 1:1,000; immunohistochemistry, 1:100) antibodies were used for western blotting and staining. The cleaved caspase-3 rabbit mAb (cat. no. 9664; western blotting, 1:1,000), EGFR rabbit mAb (cat. no. 2085; western blotting, 1:1,000; immunohistochemistry, 1:100; immunofluorescence, 1:250), anti-phosphorylated (p)-EGFR rabbit mAb (cat. no. 3777; western blotting, 1:1,000; immunohistochemistry, 1:800; immunofluorescence, 1:400), Bcl-2 rabbit mAb (cat. no. 2870; western blotting, 1:1,000) and caspase-3 rabbit mAb (cat. no. 9665; western blotting, 1:1,000) were purchased from Cell Signaling Technology, Inc. CDK1 rabbit mAb (cat. no. ab133327; western blotting, 1:10,000), Cdc25c rabbit mAb (cat. no. ab32444; western blotting, 1:2,000), Bax rabbit mAb (cat. no. ab32503; western blotting, 1:2,000), cyclin B1 rabbit mAb (cat. no. ab32053; western blotting, 1:5,000), cyclin A2 rabbit mAb (cat. no. ab181591; western blotting, 1:2,000) and cyclin D1 rabbit mAb (cat. no. ab134175; western blotting, 1:10,000) were purchased from Abcam.

Western blot analysis

The esophageal cancer cells were lysed on ice for 5 min with RIPA lysis buffer (Beyotime Institute of Biotechnology) and then centrifuged for 10 min at 4°C and 10,800 × g to separate the supernatant as the protein extract. The protein concentration was measured using the BCA assay kit (Beyotime Institute of Biotechnology). Total protein (20 µg) from each sample was dissolved on a 12% Bis-Tris gel with MOPS running buffer and transferred to nitrocellulose membranes. The membrane was blocked with 5% milk-TBST (10 nm Tris-HCl, pH 7.5; 150 mM, 0.05% Tween-20) and incubated overnight at room temperature with antibodies against HIF-1α, CA9, cleaved caspase-3, caspase-3, EGFR, p-EGFR, Bcl-2, CDK1, Cdc25c, Bax, cyclin B1, cyclin A2 and cyclin D1. The membrane was then washed with TBST and incubated for 1 h with a goat anti-rabbit secondary antibody (1:3,000; Cell Signaling Technology, Inc.). The protein bands were detected using G:BOX (Syngene) with Chemiluminescent horseradish peroxidase substrate (EMD Millipore). The data were analyzed using ImageJ software (version 1.8.0; National Institutes of Health) and GraphPad Prism software (version 7.04; GraphPad Software, Inc.).

CCK-8 assay

For proliferative curve measurement, EC109 and TE-1 cells were divided into the following groups: i) Control (untreated); ii) Nitmotuzumab treatment group (25 µg/ml, 24 h); iii) radiotherapy group (5 Gy); and iv) drug combined radiotherapy group (5 Gy 12 h post-nimotuzumab treatment), and treated at 37°C. Esophageal cancer cells (2,000/100 µl/well) were seeded in 96-well plates with the supplemented RPMI-1640 medium (control) or the supplemented RPMI-1640 medium containing nitmotuzumab (25 µg/ml) for the treatment and combined groups. The cells were then incubated for 2 h with CCK-8 reagent (10 µl; Dojindo Molecular Technologies). The optical density value was measured using a microplate reader at a wavelength of 450 nm.

Colony formation assay

Cells (2,000/100 µl/well) were seeded in 6-well dishes and divided into the four aforementioned groups. The cells were cultured in drug-free supplemented RPMI-1640 medium for 10-14 days, and then fixed in 4% para-formaldehyde for 15 min at room temperature and stained with crystal violet for 20 min at room temperature. The stained cells were then counted after photographs were obtained using a light microscope (magnification, ×100).

Cell cycle and apoptosis assays

EC109 and TE-1 esophageal cancer cells were divided into the four aforementioned groups. Subsequently, the cells were fixed with 70% ethanol (2 ml) for 48-72 h at 4°C. Apoptosis was assessed by Annexin V and propidium iodide (PI) staining using the Apoptosis Detection kit (cat. no. 88-8102-74; Invitrogen; Thermo Fisher Scientific, Inc.). At room temperature, aliquots of 1×105 cells were incubated with Annexin V/PI for 15 min. Cells were then analyzed by flow cytometry with a two-color fluorescence-activated cell sorting flow cytometer.

Animal xenograft models

A total of 150 female nude mice (18-22 g; 4-6 weeks old) were purchased from Huafukang Biotechnology Co., Ltd. Animal experimental protocols were approved by the Institutional Animal Experimentation Committee of Shandong Cancer Hospital (Shandong, China). To generate tumor xenografts, the right hind legs of the mice were subcutaneously injected with 4×106 EC109 cells or 1×107 TE-1 cells. The tumors were measured with a digital caliper in three orthogonal dimensions (a, b and c), and the volume of tumor was calculated as πabc/6 (21). When the volume of tumors reached ~150 mm3, the tumor growth delay assay was performed. Three different tumor models were established: i) common xenograft model, Pre-IR 0 Gy; ii) recurrent tumor model 1, tumors were allowed to continue grow after 20 Gy irradiation, Pre-IR 20 Gy; and iii) recurrent tumor model 2: the right hind leg was irradiated with 10 Gy X-ray 24 h before tumor implantation, Pre-IR 10 Gy, according to previously published studies (22,23). Then mice were randomly divided into the following groups: i) Untreated control; ii) irradiation alone; iii) nimotuzumab alone; iv) and irradiation+nimotuzumab (n=6 per group). The different mouse models are presented in Fig. S1.

Tumor irradiation and growth delay assays

The tumor irradiation equipment, a X-ray irradiator (X-rad225Cx; National Instruments Corporation), was provided by the laboratory of Shandong Cancer Hospital (Shandong, China). The mice under anesthesia (Ketamine, 80 mg/kg BW; Xylazine 10 mg/kg BW, IP) were given a total of 30 Gy in six fractions (5 Gy every other day) over the course of 3 weeks. Tumor-bearing mice in the experimental group were injected intravenously with nimotuzumab at a single dose of 1.0 mg (24). Tumor-bearing mice in the control and radiation alone groups (used as controls) were injected with 0.9% sodium chloride. Radiation therapy began 6 h after drug treatment. As described in our previous study (21), the relative tumor volume (RTV) was calculated as follows: RTV = Vt / V0, where Vt is the volume of tumor at any given time and V0 is the initial volume before treatment. The RTV values were recorded and the tumor growth delay curve was analyzed.

Immunohistochemistry and immunofluorescence staining

Immunohistochemistry was performed as described previously (21). The mice were sacrificed by pentobarbital (100 mg/kg) followed by cervical dislocation, then half of the tumors were removed quickly, embedded in optimal cutting medium (OCT 4583; Sakura Finetek) and frozen until use in immunofluorescence experiments. The other half of the tumors were fixed overnight (within 12 h) at 25°C in 10% formalin and embedded in paraffin blocks, from which 4-µm thick sections were prepared for immunohistochemical staining. For immunohistochemistry, the paraffin-embedded tumors were sectioned and dewaxed. After antigen retrieval was performed using 10 mmol/l citrate buffer, sections were incubated with 3% H2O2 and blocked with 5% BSA at 37°C for 30 min. The sections were then incubated with HIF-1α, CA9, EGFR and p-EGFR primary antibodies at 4°C overnight. After rewarming at room temperature the next day, the sections were incubated with secondary antibody (1:200; cat. no. A-21442; Thermo Fisher Scientific, Inc.) using the two-step polymer HRP (cat. no. PV-9005; OriGene Technologies, Inc.) detection system at room temperature for 1 h. The samples were visualized using 3,3-diaminobenzidine.

For immunofluorescence, 8-10 µm sections were fixed with 4% paraformaldehyde for at 4°C for 20 min and blocked with 5% BSA at 37°C for 30 min. Then the sections were incubated with EGFR and p-EGFR primary antibodies at 4°C overnight. After being rewarmed for 1 h, samples were washed and incubated with specific secondary antibody (1:200; cat. no. A-21442; Thermo Fisher Scientific, Inc.) using the two-step polymer HRP (cat. no. PV-9005; OriGene Technologies, Inc.) for 1 h at 37°C. After washing three times, nuclei were stained with DAPI for 5 min at room temperature. Fluorescence images were captured used a Nikon H600L ECLIPSE 90i fluorescence microscope (Nikon Corporation; magnification, ×400) and immunohistochemistry images were acquired using a light microscope (Olympus Corporation; magnification, ×400). EGFR and p-EGFR were imaged using red filters.

Statistical analysis

SPSS (version 16.0; SPSS, Inc.) was used for data analyses. Quantitative data are expressed as the mean ± standard error. All experiments were performed a minimum of three times. One-way ANOVA followed by Bonferroni's post hoc test was used to compare multiple groups. P<0.05 was considered to indicate a statistically significant difference.

Results

Nimotuzumab enhances the radiation response of ESCC cells with high expression of EGFR in vitro

To investigate the effect of nimotuzumab and radiotherapy on ESCC proliferation in vitro, EC109 and TE-1 cells were treated with nimotuzumab alone or in combination with radiotherapy, and then analyzed by CCK-8 assay. The results (Fig. 1A) demonstrated that the viability of EC109 cells with radiotherapy and nimotuzumab was markedly decreased compared with the radiotherapy alone group (P<0.001), whereas the viability of TE-1 cells [the cell line with low levels of EGFR (20)] treated with radiotherapy and nimotuzumab was not significantly different compared with the radiotherapy alone group (P=0.215). Additionally, a colony formation assay was used to assess whether radiotherapy and nimotuzumab affected the ability of the two cell lines to form colonies. As presented in Fig. 1B, compared with the radiotherapy alone group, EC109 cells with radiotherapy and nimotuzumab exhibited a significant decrease in the number of colonies (P<0.01), and colonies were smaller. Whereas, in TE-1 cells, compared with the radiotherapy alone group, combined radiotherapy and nimotuzumab did not decrease the number of colonies (P=0.85). These data demonstrated that nimotuzumab could enhance the sensitivity of ESCC cells with high expression of EGFR to radiotherapy in vitro.

Figure 1

Nimotuzumab enhances the radiation response of esophageal squamous cell carcinoma cells with high expression of epidermal growth factor receptor. (A) The proliferation of EC109 cells treated with nimotuzumab and RT was decreased, as demonstrated by CCK-8 assay. (B) Colony formation assay revealed a decreased ability of colony-formation following treatment with RT and nimotuzumab, particularly in EC109 cells. **P<0.01 and ***P<0.001. RT, radiotherapy.

Nimotuzumab accelerates ESCC cell apoptosis

The present study further examined whether nimotuzumab alone or combined with radiotherapy could influence the apoptosis of ESCC cells. In EC109 cells, it was observed that the apoptosis rate was significantly increased in the combination treatment group compared with the radiotherapy alone group (P<0.01). However, no similar result was observed in TE-1 cells (P>0.05; Fig. 2A and B). Additionally, to investigate the mechanism of nimotuzumab alone or combination with radiotherapy-induced apoptosis, the present study examined apoptosis-related caspase-3, anti-apoptotic protein Bcl-2 and pro-apoptotic protein Bax in ESCC cells. As presented in Fig. 2C, the protein expression of caspase-3 was decreased in the RT+nimotuzumab group compared with the RT group in EC109 cells, and cleaved caspase-3 was increased. In addition, Bcl-2 was markedly decreased and Bax was increased in the RT+nimotuzumab group compared with the RT group, particularly in EC109 cells. Analysis of the relative expression of apoptosis proteins is presented in Fig. S2; for RT vs. combined groups, significant differences have been shown in TE-1 cells and EC109 cells). These data indicated that nitmotuzumab combined with radiotherapy could accelerate apoptosis in EC109 cells.

Figure 2

Nimotuzumab combined with RT accelerates esophageal squamous cell carcinoma cell apoptosis. (A and B) Nimotuzumab combined with RT accelerated EC109 cell apoptosis compared with the RT alone group. (C) The apoptotic markers c-caspase-3, caspase-3, Bcl-2 and Bax were detected by western blotting following treatment with nimotuzumab and RT. **P<0.01 and ***P<0.001. RT, radiotherapy; c-, cleaved.

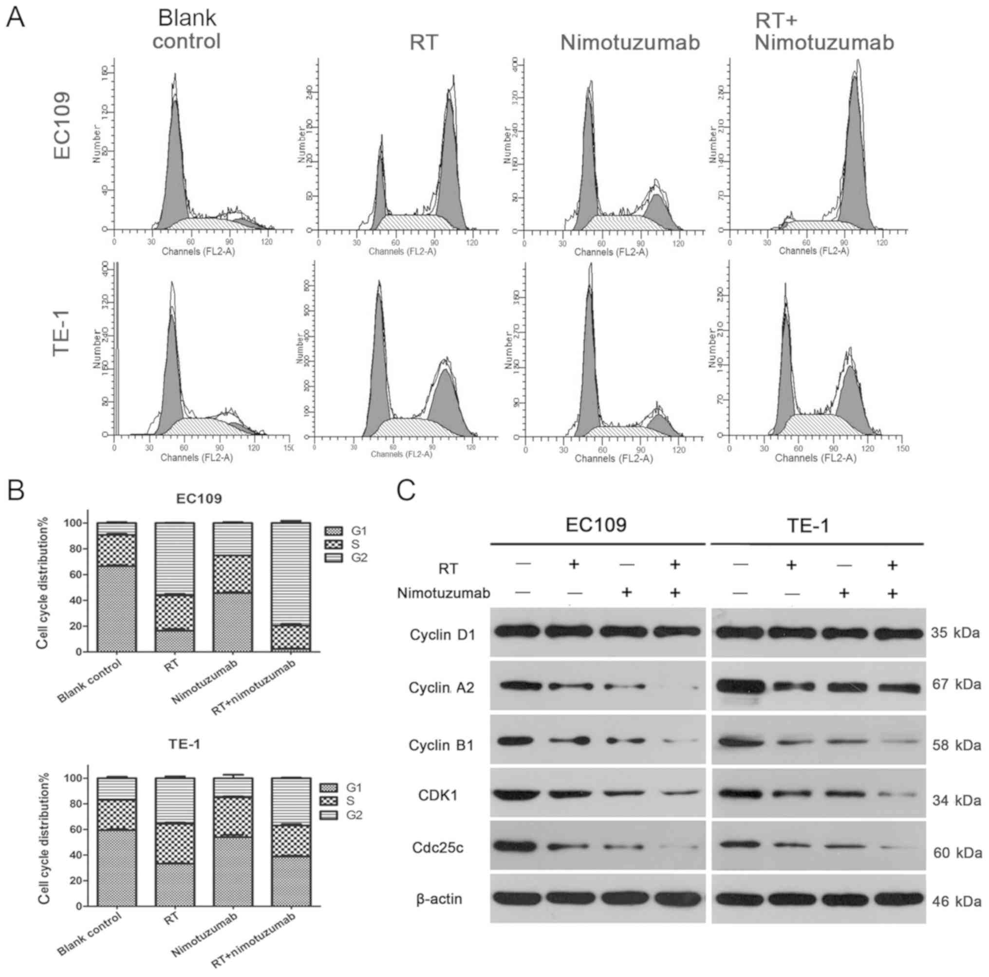
Nimotuzumab arrests the ESCC cell cycle at the G2 phase

As presented in Fig. 3A and B, the percentage of EC109 cells in the G2 phase was 79.56±2.86% for the radiotherapy+drug group, 56.22±0.37% for the radiotherapy group, 9.25±1.26% for the blank control and 25.14±1.19% for the drug group (combined vs. RT group, P<0.001). In addition, the percentage of TE-1 cells in the G2 phase was 37.01±0.66% for radiotherapy+drug group, 35.57±2.24% for the radiotherapy group, 18.71±4.04% for the blank control and 15.03±4.49% for the drug group (combined vs. RT group, P>0.05). Furthermore, the percentages of ESCC cells in the G1 and S phases correspondingly decreased. In addition, the expression levels of several cell cycle kinases were examined in ESCC cells, including cyclin A2, cyclin D1, cyclin B1, CDK1 and Cdc25c. As shown in Fig. 3C, in EC109 cells, cyclin A2, cyclin B1, CDK1 and Cdc25c were decreased in the radiotherapy+drug group compared with the blank control, drug alone and radiotherapy alone groups. In TE-1 cells, cyclin B1, CDK1 and Cdc25c were decreased. However, no notable change was observed for cyclin D1, which is a regulator that drives cells from the G1 phase to S phase (25). All these data suggest that nimotuzumab induces cell cycle arrest at the G2 phase to inhibit cell proliferation.

Figure 3

Nimotuzumab combined with RT arrests the ESCC cell cycle at the G2 phase. (A and B) Nimotuzumab combined with RT arrests the ESCC cell cycle at the G2 phase, particularly in EC109 cells. Combined vs. RT group, P<0.001 for EC109 cells and P<0.05 for TE-1 cells. (C) The cell cycle markers cyclin A2, cyclin D1, cyclin B1, CDK1 and Cdc25c were detected by western blotting following treatment with nimotuzumab and RT.. ESCC, esophageal squamous cell carcinoma; RT, radiotherapy.

Level of hypoxia increases in the recurrent esophageal tumor models

Western blot experiments revealed that HIF-1α and CA9 levels were increased in hypoxic cells compared with normoxic EC109 and TE1 cells (Fig. 4A and B). The relative expression levels of HIF-1α and CA9 are presented in Figs. S3 and S4. It was demonstrated that nimotuzumab may downregulate the expression of Hif-1α in EC109 cells during hypoxia, but no effect was observed for CA9, which needs to be further verified. As presented in Fig. 4C and D, the HIF-1α and CA9 expression levels were also examined using immunohistochemical staining in the different xenograft models. In the nuclei and cytoplasm of 0 Gy pre-irradiated tumors, the content of HIF-1α and CA9 protein was low; however, in the 10 Gy and 20 Gy pre-irradiated xenograft models, abundant levels of HIF-1α (especially in the nucleus) and CA9 (especially in the cytoplasm) protein were observed in EC109 and TE1 tumors (Fig. 4C and D). These results suggested that the recurrent tumor models had been successfully constructed, and the degree of hypoxia had increased in recurrent tumors.

Figure 4

Level of hypoxia increases in the recurrent esophageal tumor models. (A and B) HIF-1α and CA9 were detected by western blotting after treatment of normoxic and hypoxic esophageal squamous cell carcinoma cells with nimotuzumab. (C) The expression of HIF-1α was detected by immunohistochemistry. (D) The expression level of CA9 was detected by immunohistochemistry. Magnification, ×400. HIF-1α, hypoxia-inducible factor 1-α; CA9, carbonic anhydrase 9; Pre-IR, pre-irradiation.

Tumor hypoxia is positively associated with EGFR overexpression

As shown in Fig. 5A, EGFR expression was markedly increased in hypoxic cells compared with normoxic cells, particularly in EC109 cells. The relative expression levels of p-EGFR and EGFR are presented in Figs. S5 and S6, and the ratio of p-EGFR/EGFR is shown in Fig. S7. As presented in Fig. S7, hypoxia increased the p-EGFR/EGFR ratio in EC109 cells. However, this result needs to be further verified. In addition, the immunofluorescence studies demonstrated that EGFR and p-EGFR expression levels were markedly increased in the cell membrane in EC109 10 Gy and 20 Gy pre-irradiated models compared with the 0 Gy pre-irradiated tumor model. However, this effect was not detected in TE-1 cells (Fig. 5B and C). These results indicate that the level of tumor hypoxia was positively associated with EGFR overexpression in ESCC.

Figure 5

Tumor hypoxia is positively associated with EGFR overexpression. (A) EGFR and p-EGFR levels were detected by western blotting after treatment of normoxic and hypoxic esophageal squamous cell carcinoma cells with nimotuzumab. (B) The expression of EGFR was detected by immunofluorescence. (C) The expression of p-EGFR was detected by immunofluorescence. Magnification, ×400. EGFR and p-EGFR were stained red, and DAPI was stained blue. EGFR, epidermal growth factor receptor; p-, phosphorylated.

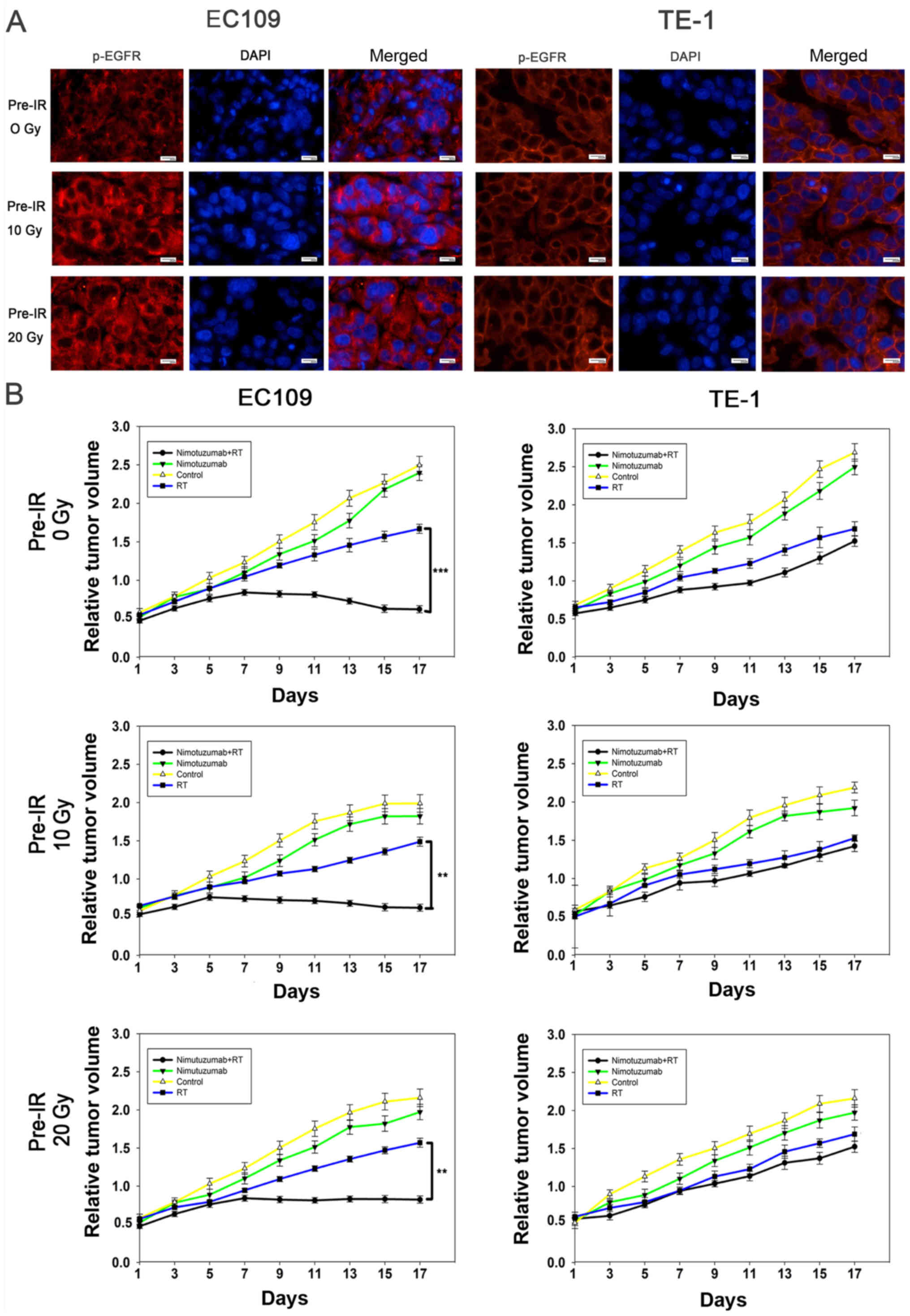
Nimotuzumab inhibits EGFR phosphorylation and increases radiosensitivity of recurrent ESCC cells with EGFR overexpression in vivo

The present study further investigated the mechanisms of nimotuzumab in the promotion of ESCC cell radiosensitivity. As presented in Figs. 5A, S5 and S6, nimotuzumab significantly downregulated the level of p-EGFR and EGFR in EC109 cells and hypoxic EC109 cells, indicating that the anti-EGFR effect of nimotuzumab is predominantly via a downregulated level of p-EGFR. However, this result was not obvious in TE-1 cells due to a low expression of EGFR. To confirm whether nimotuzumab could increase the radio-sensitivity of ESCC cells in vivo, routine and recurrent ESCC xenograft models were established. As shown in Fig. 6A, expression levels of p-EGFR in tumors slides of ESCC cell xenografts following radiotherapy with nimotuzumab treatment were examined using immunofluorescence analysis. Similar to the in vitro results, following treatment with nimotuzumab and radiotherapy, the level of p-EGFR was inhibited in the three xenograft EC109 tumor models (0 Gy, 10 Gy and 20 Gy pre-irradiated); however, this effect was not detected in TE-1 cells.

Figure 6

Effects of nimotuzumab on the response of ESCC xenograft models to RT. (A) The expression levels of p-EGFR were detected by immunofluorescence of three ESCC xenograft tumor models (0 Gy, 10 Gy and 20 Gy pre-irradiated) following treatment with nimotuzumab and RT. p-EGFR was inhibited in the majority of RT-treated EC109 xenografts compared with the untreated xenografts, while most cells had low expression of p-EGFR in TE-1 xenograft tumors. (B) Tumor growth delay cure. **P<0.01, ***P<0.001. ESCC, esophageal squamous cell carcinoma; RT, radiotherapy; p-, phosphorylated; EGFR, epidermal growth factor receptor.

The tumor growth delay assay demonstrated that in EC109 xenografts, tumor growth was significantly inhibited in the groups treated with a combination of nimotuzumab and radiotherapy compared with those treated with radiation alone (P<0.001 for 0 Gy pre-irradiation, P=0.005 for 20 Gy pre-irradiation, P=0.005 for 10 Gy pre-irradiation; Fig. 6B). However, in the TE-1 xenografts models, it was observed that tumor growth was inhibited by radiation, but there were no significant differences between the irradiation groups and groups also treated with nimotuzumab (P=0.071 for 0 Gy pre-irradiation, P=0.096 for 20 Gy pre-irradiation, P=0.091 for 10 Gy pre-irradiation). The present results indicated that nimotuzumab could downregulate the levels of p-EGFR and increase radiosensitivity in both primary and recurrent EGFR-overexpressing ESCC cells.

Discussion

Local recurrence is one of the main causes for the failure of esophageal cancer treatment following radiotherapy. Secondary radiotherapy remains the most important therapeutic method for recurrent tumors (3). As few preclinical research studies and clinical trials have reported a treatment for recurrent esophageal cancer, this was investigated in the present study. The current study measured the effect of nimotuzumab on radiation response of recurrent esophageal cancer and investigated the underling mechanisms in vitro and in vivo. The results demonstrated that nimotuzumab could enhance the radiation response of EC109 cells, which exhibit a high expression of EGFR, both in primary and recurrent cells. However, similar results were not found in TE-1 cells, which exhibit low EGFR expression. Previous studies have demonstrated that the antitumor effect of EGFR inhibitors is due to restrained ligand binding to EGFR, which inhibits EGFR activation (26,27). To investigate the potential mechanisms of nimotuzumab in the improvement of radiosensitivity, the expression levels of EGFR and p-EGFR were detected in ESCC cells. The results revealed that expression of EGFR was increased in the hypoxic (recurrent) cells compared with in primary EC109 and TE-1 cells. Nimotuzumab treatment decreased the p-EGFR level in EC109, but not in TE-1 cells. These data demonstrated that nimotuzumab inhibited the activation of EGFR in EGFR-overexpressing ESCC cells, and hypoxia may be involved in the regulation of EGFR over-expression and its ligands. The findings of the present study are valuable for further clinical translational studies for the following reasons. Firstly, nimotuzumab enhanced the radiation response of EGFR-overexpressing ESCC cells. Secondly, in future clinical situations, it is necessary to assess EGFR expression in patients with recurrent esophageal tumors.

Retrospective trials have shown that EGFR inhibitor can improve the radiotherapy response and local control of certain cancer types, including rectal, lung and brain cancer, providing a new treatment strategy for anticancer therapy (14,28). However, the SCOPE1 (29) and RTOG 0436 (30) trials demonstrated that adding cetuximab to definitive chemoradiotherapy in patients with localized esophageal cancer failed to improve the patients' survival. These phase III trials demonstrated little benefit to current EGFR-targeted agents in the patients with no detectable EGFR expression, and highlighted the need for predictive biomarkers in the treatment of esophageal cancer. Another EGFR inhibitor is nimotuzumab, a humanized IgG1 isotype monoclonal antibody of EGFR, which adheres to the cell surface to inhibit tumor growth by binding both antibody arms to two targets. Two phase II clinical trials (31,32) and the NICE trial (33) evaluated the efficacy of nimotuzumab with definitive chemoradiotherapy in patients with advanced esophageal cancer, which revealed that a combination with nimotuzumab improved the patients local control rate, endoscopic complete response rate, pathological complete response rate and overall survival rate. Nimotuzumab is currently used in phase III clinical trials of concurrent chemoradiotherapy for esophageal cancer; which indicate that a combination with nimotuzumab is more effective (unpublished data).

Baumann et al (15) observed that the antitumor capabilities of nimotuzumab depend on EGFR expression levels. Zhao et al (24) demonstrated that nimotuzumab enhances the radiation response in KYSE30 cells with high EGFR expression; however, the effect is not observed in TE-1 cells with low EGFR expression. Akashi et al (18) observed that nimotuzumab enhances the radiosensitivity of NSCLC cell lines with high levels of EGFR expression. Compared with these previous studies, the present study also used two cell lines, in addition recurrent tumor models were constructed. Additionally, the present study focused on the effect of hypoxia on EGFR expression.

The present study demonstrated that the level of tumor hypoxia was positively associated with EGFR overexpression. The regulatory mechanism has been reported in previous studies (34-36), which is that hypoxia induces expression of EGFR and its ligands. In return, EGFR may enhance the response of cells to hypoxia by increasing the expression of HIF-1α, thereby acting as a survival factor for hypoxic cancer cells. EGFR signaling activates the PI3K/AKT pathway, which increases the level of HIF-1α. HIF-1α then activates survivin gene transcription by direct binding to the survivin promoter (37). Several studies (10,24) have shown that under normoxic or hypoxic conditions, the abundance of HIF-1α protein increases with the activation of EGFR signaling, which is also achieved via the PI3K/AKT pathway. As described in our previous study (38), the present study succeeded in establishing a recurrent esophageal xenograft tumor model, which was characterized by a hypoxic microenvironment. The extent of hypoxia increase was assessed in the recurrent esophageal tumor models. Chen et al (23) reported similar results; the level of hypoxia increases in recurrent prostate tumor models, which is due to a lower microvascular density in pre-irradiated tissues. Compared with the study by Zhao et al (24), the present study verified that the anti-apoptotic protein Bcl-2 and caspase-3 were decreased, while pro-apoptotic Bax was increased when ESCC cells were treated with a combination of drug and radiation, demonstrating that treatment with nimotuzumab in combination with radiation promotes cell apoptosis, particularly in EC109 cells. Furthermore, in the present study, cyclin A2, cyclin B1, CDK1 and Cdc25c expression levels were markedly decreased following combined drug and radiotherapy treatment. By contrast, cyclin D1, an essential factor in the regulation of the cell cycle transition from G1 to S phase, was not affected; demonstrating that treatment with nimotuzumab affected the cell cycle at the G2 phase.

There are a number of limitations of the present study. It is understood that in the USA and other Western countries, the incidence of esophageal adenocarcinoma is equal to or exceeds the incidence of ESCC. Therefore, one limitation of the current study is that no esophageal adenocarcinoma cell lines were investigated. In addition, the lack of investigation of HIF-1α translocation is another limitation.

In conclusion, the present study demonstrated that nimotuzumab enhanced the radiation response both in primary and recurrent ESCC cells with high expression of EGFR. Additionally, nimotuzumab accelerated ESCC cell apoptosis and arrested the ESCC cell cycle at the G2 phase. It was also identified that the degree of hypoxia was increased in recurrent tumors. Furthermore, the potential mechanisms of how nimotuzumab improves radiosensitivity were investigated, which revealed that nimotuzumab inhibits the activation of EGFR in ESCC cells with a high EGFR expression. In addition, it was found that the level of tumor hypoxia was positively associated with EGFR expression in ESCC and hypoxia may be involved in the regulation of EGFR and its ligands. However, further studies are required to clarify the precise mechanism and therapeutic significance of the hypoxic response and EGFR signaling pathway in cancer.

Supplementary Data

Funding

The present study was supported by grants from the National Natural Science Foundation of China (grant no. 81572970), Shandong Provincial Natural Science Foundation (grant nos. ZR2015HZ004 and ZR2014YL033), the Subject Assignment of China National Key Research and Development Program (grant no. 2018YFC1313201), and the Jinan Scientific and Technology Development Project (grant no. 201805005).

Availability of data and materials

The datasets used and/or analyzed during the current study are available from the corresponding author on reasonable request.

Authors' contributions

XS designed the study and revised the draft. YY drafted the manuscript and completed the main experiments. HG created the figures and performed statistical analyses. XL performed the histological examination of the tumors. LX assisted in designing the study. LJ analyzed the data and revised the manuscript. All authors read and approved the final manuscript.

Ethics approval and consent to participate

The animal experiments were approved by the Animal Ethics Committee at the Shandong Cancer Hospital Affiliated to Shandong University (Jinan, China).

Patient consent for publication

Not applicable.

Competing interests

The authors declare that they have no competing interests.

Acknowledgments

Not applicable.

References

1 

Torre LA, Bray F, Siegel RL, Ferlay J, Lortet-Tieulent J and Jemal A: Global cancer statistics, 2012. CA Cancer J Clin. 65:87–108. 2015. View Article : Google Scholar : PubMed/NCBI

2 

Malhotra GK, Yanala U, Ravipati A, Follet M, Vijayakumar M and Are C: Global trends in esophageal cancer. J Surg Oncol. 115:564–579. 2017. View Article : Google Scholar : PubMed/NCBI

3 

Jha N, Harris J, Seikaly H, Jacobs JR, McEwan AJ and Robbins KT: A phase II study of submandibular gland transfer prior to radiation for prevention of radiation-induced xerostomia in head-and-neck cancer (RTOG 0244). Int J Radiat Oncol Biol Phys. 84:437–442. 2012. View Article : Google Scholar : PubMed/NCBI

4 

Brown JM: Tumor hypoxia in cancer therapy. Methods Enzymol. 435:297–321. 2007.PubMed/NCBI

5 

Hengstler JG, Bockamp EO, Hermes M, Brulport M, Bauer A, Schormann W, Schiffer IB, Hausherr C, Eshkind L, Antunes C, et al: Oncogene-blocking therapies: New insights from conditional mouse tumor models. Curr Cancer Drug Targets. 6:603–612. 2006. View Article : Google Scholar : PubMed/NCBI

6 

Lee AWM, Ng WT, Chan JYW, Corry J, Mäkitie A, Mendenhall WM, Rinaldo A, Rodrigo JP, Saba NF, Strojan P, et al: Management of locally recurrent nasopharyngeal carcinoma. Cancer Treat Rev. 79:1018902019. View Article : Google Scholar : PubMed/NCBI

7 

Moeller BJ, Cao Y, Li CY and Dewhirst MW: Radiation activates HIF-1 to regulate vascular radiosensitivity in tumors: Role of reoxygenation, free radicals, and stress granules. Cancer Cell. 5:429–441. 2004. View Article : Google Scholar : PubMed/NCBI

8 

Harada H, Itasaka S, Zhu Y, Zeng L, Xie X, Morinibu A, Shinomiya K and Hiraoka M: Treatment regimen determines whether an HIF-1 inhibitor enhances or inhibits the effect of radiation therapy. Br J Cancer. 100:747–757. 2009. View Article : Google Scholar : PubMed/NCBI

9 

Kwong LN, Zou L, Chagani S, Pedamallu CS, Liu M, Jiang S, Protopopov A, Zhang J, Getz G and Chin L: Modeling Genomic Instability and Selection Pressure in a Mouse Model of Melanoma. Cell Rep. 19:1304–1312. 2017. View Article : Google Scholar : PubMed/NCBI

10 

Bussink J, van der Kogel AJ and Kaanders JH: Activation of the PI3-K/AKT pathway and implications for radioresistance mechanisms in head and neck cancer. Lancet Oncol. 9:288–296. 2008. View Article : Google Scholar : PubMed/NCBI

11 

Nijkamp MM, Hoogsteen IJ, Span PN, Takes RP, Lok J, Rijken PF, van der Kogel AJ, Bussink J and Kaanders JH: Spatial relationship of phosphorylated epidermal growth factor receptor and activated AKT in head and neck squamous cell carcinoma. Radiother Oncol. 101:165–170. 2011. View Article : Google Scholar : PubMed/NCBI

12 

Harari PM and Huang SM: Combining EGFR inhibitors with radiation or chemotherapy: Will preclinical studies predict clinical results? Int J Radiat Oncol Biol Phys. 58:976–983. 2004. View Article : Google Scholar : PubMed/NCBI

13 

Milas L, Fan Z, Andratschke NH and Ang KK: Epidermal growth factor receptor and tumor response to radiation: In vivo preclinical studies. Int J Radiat Oncol Biol Phys. 58:966–971. 2004. View Article : Google Scholar : PubMed/NCBI

14 

Giralt J, de las Heras M, Cerezo L, Eraso A, Hermosilla E, Velez D, Lujan J, Espin E, Rosello J, Majó J, et al Grupo Español de Investigacion Clinica en Oncologia Radioterápica (GICOR): The expression of epidermal growth factor receptor results in a worse prognosis for patients with rectal cancer treated with preoperative radiotherapy: A multicenter, retrospective analysis. Radiother Oncol. 74:101–108. 2005. View Article : Google Scholar : PubMed/NCBI

15 

Baumann M, Krause M, Dikomey E, Dittmann K, Dörr W, Kasten-Pisula U and Rodemann HP: EGFR-targeted anti-cancer drugs in radiotherapy: Preclinical evaluation of mechanisms. Radiother Oncol. 83:238–248. 2007. View Article : Google Scholar : PubMed/NCBI

16 

Wang KL, Wu TT, Choi IS, Wang H, Resetkova E and Correa AM: Expression of epidermal growth factor receptor in esophageal and esophagogastric junction adenocarcinomas: association with poor outcome. Cancer. 109:658–667. 2007. View Article : Google Scholar : PubMed/NCBI

17 

Diaz Miqueli A, Rolff J, Lemm M, Fichtner I, Perez R and Montero E: Radiosensitisation of U87MG brain tumours by anti-epidermal growth factor receptor monoclonal antibodies. Br J Cancer. 100:950–958. 2009. View Article : Google Scholar : PubMed/NCBI

18 

Akashi Y, Okamoto I, Iwasa T, Yoshida T, Suzuki M, Hatashita E, Yamada Y, Satoh T, Fukuoka M, Ono K, et al: Enhancement of the antitumor activity of ionising radiation by nimotuzumab, a humanised monoclonal antibody to the epidermal growth factor receptor, in non-small cell lung cancer cell lines of differing epidermal growth factor receptor status. Br J Cancer. 98:749–755. 2008. View Article : Google Scholar : PubMed/NCBI

19 

Kawaguchi Y, Kono K, Mimura K, Sugai H, Akaike H and Fujii H: Cetuximab induce antibody-dependent cellular cytotoxicity against EGFR-expressing esophageal squamous cell carcinoma. Int J Cancer. 120:781–787. 2007. View Article : Google Scholar

20 

Zhao L, Li QQ, Zhang R, Xi M, Liao YJ, Qian D, He LR, Zeng YX, Xie D and Liu MZ: The overexpression of IGFBP-3 is involved in the chemosensitivity of esophageal squamous cell carcinoma cells to nimotuzumab combined with cisplatin. Tumour Biol. 33:1115–1123. 2012. View Article : Google Scholar : PubMed/NCBI

21 

Yu Y, Li X, Xu H, Liu J, Dong M, Yang J, Sun L, Sun X and Xing L: Correlation of hypoxia status with radiosensitizing effects of sodium glycididazole: A preclinical study. Oncol Lett. 15:6481–6488. 2018.PubMed/NCBI

22 

Zips D, Eicheler W, Brüchner K, Jackisch T, Geyer P, Petersen C, van der Kogel AJ and Baumann M: Impact of the tumour bed effect on microenvironment, radiobiological hypoxia and the outcome of fractionated radiotherapy of human FaDu squamous-cell carcinoma growing in the nude mouse. Int J Radiat Biol. 77:1185–1193. 2001. View Article : Google Scholar : PubMed/NCBI

23 

Chen FH, Chiang CS, Wang CC, Fu SY, Tsai CS, Jung SM, Wen CJ, Lee CC and Hong JH: Vasculatures in tumors growing from preirradiated tissues: Formed by vasculogenesis and resistant to radiation and antiangiogenic therapy. Int J Radiat Oncol Biol Phys. 80:1512–1521. 2011. View Article : Google Scholar : PubMed/NCBI

24 

Zhao L, He LR, Xi M, Cai MY, Shen JX, Li QQ, Liao YJ, Qian D, Feng ZZ, Zeng YX, et al: Nimotuzumab promotes radiosensitivity of EGFR-overexpression esophageal squamous cell carcinoma cells by upregulating IGFBP-3. J Transl Med. 10:2492012. View Article : Google Scholar : PubMed/NCBI

25 

Baraban E, Sadigh S, Rosenbaum J, Van Arnam J, Bogusz AM, Mehr C and Bagg A: Cyclin D1 expression and novel mutational findings in Rosai-Dorfman disease. Br J Haematol. 186:837–844. 2019. View Article : Google Scholar : PubMed/NCBI

26 

Okamoto I: Epidermal growth factor receptor in relation to tumor development: EGFR-targeted anticancer therapy. FEBS J. 277:309–315. 2010. View Article : Google Scholar

27 

Li S, Kussie P and Ferguson KM: Structural basis for EGF receptor inhibition by the therapeutic antibody IMC-11F8. Structure. 16:216–227. 2008. View Article : Google Scholar : PubMed/NCBI

28 

Chakravarti A, Winter K, Wu CL, Kaufman D, Hammond E, Parliament M, Tester W, Hagan M, Grignon D, Heney N, et al: Expression of the epidermal growth factor receptor and Her-2 are predictors of favorable outcome and reduced complete response rates, respectively, in patients with muscle-invading bladder cancers treated by concurrent radiation and cisplatin-based chemotherapy: A report from the Radiation Therapy Oncology Group. Int J Radiat Oncol Biol Phys. 62:309–317. 2005. View Article : Google Scholar : PubMed/NCBI

29 

Crosby T, Hurt CN, Falk S, Gollins S, Mukherjee S, Staffurth J, Ray R, Bashir N, Bridgewater JA, Geh JI, et al: Chemoradiotherapy with or without cetuximab in patients with oesophageal cancer (SCOPE1): A multicentre, phase 2/3 randomised trial. Lancet Oncol. 14:627–637. 2013. View Article : Google Scholar : PubMed/NCBI

30 

Suntharalingam M, Winter K, Ilson D, Dicker AP, Kachnic L, Konski A, Chakravarthy AB, Anker CJ, Thakrar H, Horiba N, et al: Effect of the Addition of Cetuximab to Paclitaxel, Cisplatin, and Radiation Therapy for Patients With Esophageal Cancer: The NRG Oncology RTOG 0436 Phase 3 Randomized Clinical Trial. JAMA Oncol. 3:1520–1528. 2017. View Article : Google Scholar : PubMed/NCBI

31 

Lu M, Wang X, Shen L, Jia J, Gong J, Li J, Li J, Li Y, Zhang X, Lu Z, et al: Nimotuzumab plus paclitaxel and cisplatin as the first line treatment for advanced esophageal squamous cell cancer: A single centre prospective phase II trial. Cancer Sci. 107:486–490. 2016. View Article : Google Scholar : PubMed/NCBI

32 

Ramos-Suzarte M, Lorenzo-Luaces P, Lazo NG, Perez ML, Soriano JL, Gonzalez CE, Hernadez IM, Albuerne YÁ, Moreno BP, Alvarez ES, et al: Treatment of malignant, non-resectable, epithelial origin esophageal tumours with the humanized anti-epidermal growth factor antibody nimotuzumab combined with radiation therapy and chemotherapy. Cancer Biol Ther. 13:600–605. 2012. View Article : Google Scholar : PubMed/NCBI

33 

de Castro Junior G, Segalla JG, de Azevedo SJ, Andrade CJ, Grabarz D, de Araújo Lima França B, Del Giglio A, Lazaretti NS, Álvares MN, Pedrini JL, et al: A randomised phase II study of chemoradiotherapy with or without nimotuzumab in locally advanced oesophageal cancer: NICE trial. Eur J Cancer. 88:21–30. 2018. View Article : Google Scholar

34 

Cheng JC, Klausen C and Leung PC: Hypoxia-inducible factor 1 alpha mediates epidermal growth factor-induced down-regulation of E-cadherin expression and cell invasion in human ovarian cancer cells. Cancer Lett. 329:197–206. 2013. View Article : Google Scholar

35 

Lin P, Wang W, Cai WJ, Han CR, Sun Y, Li M and Sun BC: Relationship between the expression of hypoxia-inducible factor-1alpha and epidermal growth factor receptor and micro vessel density and their clinical significance. Zhonghua Er Bi Yan Hou Tou Jing Wai Ke Za Zhi. 44:480–485. 2009.In Chinese. PubMed/NCBI

36 

Wouters A, Boeckx C, Vermorken JB, Van den Weyngaert D, Peeters M and Lardon F: The intriguing interplay between therapies targeting the epidermal growth factor receptor, the hypoxic microenvironment and hypoxia-inducible factors. Curr Pharm Des. 19:907–917. 2013. View Article : Google Scholar

37 

Peng XH, Karna P, Cao Z, Jiang BH, Zhou M and Yang L: Cross-talk between epidermal growth factor receptor and hypoxia-inducible factor-1alpha signal pathways increases resistance to apoptosis by up-regulating survivin gene expression. J Biol Chem. 281:25903–25914. 2006. View Article : Google Scholar : PubMed/NCBI

38 

Wu P, Liu J, Sun X, Li X, Xing L and Yu J: Enhanced radio-sensitizing by sodium glycididazole in a recurrent esophageal carcinoma tumor model. Oncotarget. 8:63871–63880. 2017.PubMed/NCBI

Related Articles

  • Abstract
  • View
  • Download
  • Twitter
Copy and paste a formatted citation
Spandidos Publications style
Yu Y, Guan H, Jiang L, Li X, Xing L and Sun X: Nimotuzumab, an EGFR‑targeted antibody, promotes radiosensitivity of recurrent esophageal squamous cell carcinoma. Int J Oncol 56: 945-956, 2020.
APA
Yu, Y., Guan, H., Jiang, L., Li, X., Xing, L., & Sun, X. (2020). Nimotuzumab, an EGFR‑targeted antibody, promotes radiosensitivity of recurrent esophageal squamous cell carcinoma. International Journal of Oncology, 56, 945-956. https://doi.org/10.3892/ijo.2020.4981
MLA
Yu, Y., Guan, H., Jiang, L., Li, X., Xing, L., Sun, X."Nimotuzumab, an EGFR‑targeted antibody, promotes radiosensitivity of recurrent esophageal squamous cell carcinoma". International Journal of Oncology 56.4 (2020): 945-956.
Chicago
Yu, Y., Guan, H., Jiang, L., Li, X., Xing, L., Sun, X."Nimotuzumab, an EGFR‑targeted antibody, promotes radiosensitivity of recurrent esophageal squamous cell carcinoma". International Journal of Oncology 56, no. 4 (2020): 945-956. https://doi.org/10.3892/ijo.2020.4981
Copy and paste a formatted citation
x
Spandidos Publications style
Yu Y, Guan H, Jiang L, Li X, Xing L and Sun X: Nimotuzumab, an EGFR‑targeted antibody, promotes radiosensitivity of recurrent esophageal squamous cell carcinoma. Int J Oncol 56: 945-956, 2020.
APA
Yu, Y., Guan, H., Jiang, L., Li, X., Xing, L., & Sun, X. (2020). Nimotuzumab, an EGFR‑targeted antibody, promotes radiosensitivity of recurrent esophageal squamous cell carcinoma. International Journal of Oncology, 56, 945-956. https://doi.org/10.3892/ijo.2020.4981
MLA
Yu, Y., Guan, H., Jiang, L., Li, X., Xing, L., Sun, X."Nimotuzumab, an EGFR‑targeted antibody, promotes radiosensitivity of recurrent esophageal squamous cell carcinoma". International Journal of Oncology 56.4 (2020): 945-956.
Chicago
Yu, Y., Guan, H., Jiang, L., Li, X., Xing, L., Sun, X."Nimotuzumab, an EGFR‑targeted antibody, promotes radiosensitivity of recurrent esophageal squamous cell carcinoma". International Journal of Oncology 56, no. 4 (2020): 945-956. https://doi.org/10.3892/ijo.2020.4981
Follow us
  • Twitter
  • LinkedIn
  • Facebook
About
  • Spandidos Publications
  • Careers
  • Cookie Policy
  • Privacy Policy
How can we help?
  • Help
  • Live Chat
  • Contact
  • Email to our Support Team