International Journal of Molecular Medicine is an international journal devoted to molecular mechanisms of human disease.
International Journal of Oncology is an international journal devoted to oncology research and cancer treatment.
Covers molecular medicine topics such as pharmacology, pathology, genetics, neuroscience, infectious diseases, molecular cardiology, and molecular surgery.
Oncology Reports is an international journal devoted to fundamental and applied research in Oncology.
Experimental and Therapeutic Medicine is an international journal devoted to laboratory and clinical medicine.
Oncology Letters is an international journal devoted to Experimental and Clinical Oncology.
Explores a wide range of biological and medical fields, including pharmacology, genetics, microbiology, neuroscience, and molecular cardiology.
International journal addressing all aspects of oncology research, from tumorigenesis and oncogenes to chemotherapy and metastasis.
Multidisciplinary open-access journal spanning biochemistry, genetics, neuroscience, environmental health, and synthetic biology.
Open-access journal combining biochemistry, pharmacology, immunology, and genetics to advance health through functional nutrition.
Publishes open-access research on using epigenetics to advance understanding and treatment of human disease.
An International Open Access Journal Devoted to General Medicine.
Glioma are aggressive lethal solid brain tumors derived from astrocytes and oligodendrocytes present in the central nervous system (CNS). The most prevalent and aggressive type of adult gliomas is the grade IV astrocytomas, which are also known as glioblastoma multiforme (GBM) (1). In the present study, the role of acid-sensing ion channel 1a (ASIC1a) in gliomagenesis and stemness was explored as the tumor microenvironment is typically acidic due to increased glycolysis in tumor cells. In general, due to an oxygen poor environment, tumor cells switch to aerobic glycolysis to generate considerable amounts of energy to support their rapid growth and progression. This results in the continuous generation of metabolic acids. While acidity is harmful to normal cells, long-time coevolution of tumor cells with the host has enabled them to be more adaptable to acidic microenvironments (2,3). Accumulating evidence has indicated that the acidity of the tumor microenvironment is associated with stemness phenotype, poor prognosis of tumor patients, and stimulation of a chemo- and radio-therapy resistant phenotype (4). Ion channels are transmembrane proteins involved in regulating various physiological and pathological functions across biological membranes. The precise role of ion channels during regulation of cell survival and death is far from being understood, as ion channels may cause cell proliferation, cancer development, and metastasis in some cell types, but they may support regulated cell death in other cell types. The acid-sensing ion channels (ASICs) are extracellular pH sensors that are acid responsive and can be transiently activated by extracellular acidosis to be cation permeable (5). ASIC1 has been reported to contribute to tumorigenesis in breast, prostate, and pancreatic cancers. The conclusion regarding the role of ASIC1 in glioma is inconsistent among different groups. Previous studies revealed that the knockdown of ASIC1 inhibited glioblastoma cell migration (6-10). However, previous available microarray data from The Cancer Genome Atlas (TCGA) revealed that glioma patients with high ASIC1 expression had increased survival compared with those with low ASIC1 expression, which indicates that the preserved susceptibility to extracellular pH may impair tumor growth (11). In addition, Tian et al recently revealed that glioblastoma stem cells (GSCs), which mainly account for the failure of current treatment against malignant glioma, express functional ASIC1 and ASIC3 channels (11). Glioblastoma is driven by stem cell-like cells and is characterized by a block of cellular differentiation. However, the mechanisms that accompany differentiation remain poorly understood. Any mechanisms identified in GSCs with regard to astrocytes, oligodendrocytes, and neuron differentiation will potentially lead to new strategies to treat glioblastoma (12,13). The scope that GSCs permanently develop into a non-proliferative and terminally differentiated state highlights the significance of differentiation therapy. In the present study, it was revealed that ASIC1a functions as a tumor suppressor in glioma stemness and tumorigenesis, which may provide therapeutic applications for GBM patients by directing GSCs toward differentiation.
The following primary antibodies were used in the present study: Rabbit monoclonal anti-ASIC1a antibody (cat. no. 35-156465) was purchased from American Research Products, Inc. Rabbit polyclonal anti-Notch4 antibody (cat. no. 07-189) and anti-β-actin antibody (product no. A3854) were purchased from Sigma-Aldrich; Merck KGaA. Rabbit polyclonal anti-Notch3 antibody (product code ab60087) was purchased from Abcam. Mouse monoclonal anti-Notch1 antibody (product no. N6786) was purchased from Sigma-Aldrich; Merck KGaA. Rabbit monoclonal anti-Notch2 antibody (product no. 5732) and rabbit monoclonal anti-survivin antibody (clone 71G4B7; product no. 2808) were purchased from Cell Signaling Technology, Inc. Rabbit polyclonal anti-CD133 antibody (cat no. NB120-16518) was purchased from Novus Biologicals, LLC. Rabbit polyclonal anti-aldehyde dehydrogenase 1 antibody (ALDH1; cat no. GTX123973) was purchased from GeneTex, Inc. Mouse monoclonal anti-p21 antibody (cat no. sc-817), mouse monoclonal anti-Fas antibody (sc-8009), and mouse monoclonal anti-cyclin D1 antibody (sc-8396) were purchased from Santa Cruz Biotechnology, Inc. All secondary antibodies (goat anti-rabbit, peroxidase-conjugated, cat. no. AP132P; and goat anti-mouse antibody, peroxidase-conjugated, cat. no. AP124P) used for western blotting were purchased from Calbiochem; Merck KGaA. Psalmotoxin (PcTx1) was obtained from Tocris (cat. no. 5042).
Glioma tissue arrays from Chinese patients were purchased from BioCoreUSA Corporation (https://biocoreusa.com/default.aspx) and US Biomax, Inc. (https://www.biomax.us/). Biopsy features included age, sex, organ or anatomic site involved, grading, and pathological diagnosis (H&E-stained sections). Slides from BioCoreUSA (product no. GL1001b) contained 75 cases of glioma: grade II, n=51 (astrocytoma, n=47; oligodendroglioma, n=2; oligoastrocytoma, n=2); grade III, n=12 (anaplastic astrocytoma); grade IV, n=12 (glioblastoma), and 10 cases of normal brain tissues. Slides from Biomax (product no. GL803c) contained 68 cases of glioma: grade II, n=27 (astrocytoma, n=14; oligoastrocytoma, n=13), grade III, n=4 (astrocytoma); grade IV, n=37 (glioblastoma, n=31; pleomorphic glioblastoma, n=6), and 5 cases of normal brain tissues.
IHC staining was performed on 5-µm thick microarray slides. The slides were fixed using 4% paraformaldehyde for 30 min at room temperature and blocked by 10% normal horse serum at room temperature for 20 min. The immunohistochemical staining for ASIC1a was performed using the rabbit monoclonal anti-ASIC1a antibody, which is specific for ASIC1a, and a streptavidin-biotin unlabeled immunoperoxidase technique (ABC-Elite; Vector Laboratories, Inc.) with diaminobenzidine (DAB) as a chromogen for ASIC1a. The sections were pretreated in citrate buffer of pH 6 for 10 min at 100°C, and incubated with primary antibody ASIC1a diluted at 1:100 at 4°C overnight. The secondary antibody was diluted at 1:200 and incubation was conducted at room temperature for 60 min. Mayer's hematoxylin was used for nuclear counterstaining for 2 min. The slides were then visualized under a light microscope.
The staining intensity of cells in TMA was evaluated as negative or positive in three different bright fields (≥100 cells/field). The semi-quantitative HSCORE was calculated for ASIC1a using the following equation: HSCORE=Σpi (i + 1), where 'i' is the intensity with a value of 0, 1, 2, or 3 (negative, weak, moderate or strong, respectively) and 'pi' is the percentage of stained cells for each intensity (14). Immunohistochemically stained slides were blindly reviewed and scored by two independent investigators.
The generation of short hairpin ASIC1a (shASIC1a), the plasmid pEGFP-ASIC1a, and corresponding controls were previously described (15). Briefly, shASIC1a and control shRNA were purchased from SuperArray Bioscience Corporation. Each vector contained shRNA under the control of U1 promoter and green fluorescent protein (GFP) gene for enrichment of transiently transfected cells. In detail, SureSilencing shRNA plasmid for human ACCN2 (ASIC1a, amiloride-sensitive cation channel 2, neuronal) was designed to specifically knockdown the expression of ASIC1a gene by RNA interference under transient transfection conditions after performing appropriate enrichment. The vector contained shRNA under the control of U1 promoter and GFP gene for enrichment of transiently transfected cells. The RefSeq accession number (NM_020039) refers to the representative sequence used to design the enclosed shRNA. The insert sequence is: GCCAAGAAGTTCAACAAATCT. The sequence of normal control (NC) is GGAATCTCATTCGATGCATAC. The plasmid overexpressing ASIC1a named pEGFP-ASIC1a was constructed as previously described (15). Briefly, the rat ASIC1a cDNA (NM_024153) was fused with a GFP at the c-terminal and inserted into pcDNA3. The rat ASIC1a cDNA (NM_024153) tagged with epitope FLAG (YKDDDDK) at the C terminus was constructed in plasmid pCDNA3.
Human glioblastoma cell lines: A172 (RRID: CVCL_0131) and U87MG (HTB-14), a glioblastoma of unknown origin (RRID: CVCL_0022) were obtained from American Type Culture Collection (ATCC). All cells were cultured in Dulbecco's modified Eagle's medium (DMEM) supplemented with 10% fetal bovine serum (FBS; both from Thermo Fisher Scientific, Inc.), 50 U/ml penicillin and 50 µg/ml streptomycin at 37°C. All cell lines had been authenticated using short tandem repeat profiling within the last three years. Patient-derived xenoline (PDX) lines: Primary tumor tissue cubes stored at liquid nitrogen [provided by Dr Yancey G. Gillespie at the University of Alabama at Birmingham (UAB), Birmingham, USA] were implanted subcutaneously into the flanks of male or female 6-8 week-old nude mice under anesthesia (ketamine/xylazine 90/6 mg/kg BW). A total of 4 athymic nude mice that were 6-8-weeks old and with an average weight of 25 g, obtained from Charles River Laboratories, Inc., were maintained on 12-h light/dark cycle with access to food and water ad libitum. The mice were housed at temperature of 18-23°C with 40-60% humidity. Mice with tumors exceeding 1,000 mm3 were euthanized (by cervical dislocation) and the tumors were removed for further study. The time interval between implantation and the end of the experiment ranged from 3-4 weeks. Briefly, cryopreserved tumor tissues were thawed at 37°C and washed with phosphate-buffered saline (PBS) before subcutaneous implantation. To prepare single-cell suspension of viable tumor cells, the xenograft tumor tissues were harvested and minced with scalpel blades followed by passing through cell strainers. The cells were then cultured in DMEM/F-12 media plus 10% FBS, 50 U/ml penicillin and 50 µg/ml streptomycin for future use. All experiments were performed with mycoplasma-free cells. The study was carried out in strict accordance with the recommendations in the Guide for the Care and Use of Laboratory Animal of the National Institutes of Health. The protocol was approved (approval no. 20-14) by the Institutional Animal Care and Usage Committee (IACUC) of Morehouse School of Medicine (Atlanta, USA).
When the glioblastoma cells reached ~50-75% confluency in 35-mm dishes, 5 µg of ASIC1a shRNA, or pEGFP-ASIC1a, FLAG-ASIC1a or corresponding controls were transfected into glioma cells using the Lipofectamine RNAiMAX or Lipofectamine 3000 transfection reagent (Invitrogen; Thermo Fisher Scientific, Inc.) at room temperature for 30 min, according to the manufacturer's instructions. The transiently transfected glioma cells expressing each specific construct were maintained in DMEM containing 10% FBS for further growth for 72 h.
All glioma cells were seeded at 2.5×104 cells in 100 µl of medium per well into 96-well plates and transfected with specific shRNA or DNA constructs or controls using Lipofectamine RNAiMAX or Lipofectamine 3000 reagents for the indicated time-points. Another set of glioma cells was treated with PcTx1 and the corresponding control. A total of 10 µl of 3-(4,5-dimethylthiazol-2-yl)-2,5-diphenyltetrazolium bromide (MTT) reagent (the ratio of MTT reagent to the medium was 1:10; Sigma-Aldrich; Merck KGaA) was added into each well and incubated in the dark at 37°C for 2-4 h. Isopropanol was used to dissolve the formazan. The absorbance was measured at 570 nm using 690 nm as the reference and the absorbances were obtained using a CytoFluor™ 2300 plate reader.
The migration and invasion potential were assessed as previously described (16,17). Briefly, cell culture chambers with 8-µm pore size polycarbonate membrane filters (Corning, Inc.) were used for cell invasion assays with the filters precoated with Matrigel at 37°C for 3 h (50 µl; 1.25 mg/ml). Each of the glioma cell lines/PDX were transfected with or without shASIC1 or ASIC1-GFP for 48 h, and harvested and seeded with 5×105 cells in 200 µl of DMEM supplemented with 1% FBS in the upper chambers. The bottom chambers were filled with 500 µl DMEM supplemented with 10% FBS. Following another 24 h of incubation at 37°C, Matrigel and cells on the upper surface of the filter were wiped off thoroughly with Q-tips. Cells attached on the lower surface of the membrane filters were fixed with 4% paraformaldehyde/PBS for 10 min and stained with 0.5% crystal violet/methanol for 10 min at room temperature. The cells were then counted using light microscopy with a magnification of ×10 in 3-4 random fields. Cell numbers under different treatments were normalized to the appropriate controls. Assays were performed in triplicate samples and performed in three independent experiments.
Cells were lysed with lysis buffer (50 mM HEPES, 150 mM NaCl, 1.5 mM MgCl2, 1 mM EGTA, 10% glycerol, 1% Nonidet P-40, 100 mM NaF, 10 mM sodium pyrophosphate, 0.2 mM sodium orthovanadate, 1 mM phenylmethylsulfonyl fluoride, 10 µg/ml aprotinin and 10 µg/ml leupeptin). The protein concentration was determined by BCA assay. Samples (50 µg) were separated using 4-15% SDS PAGE, and separated proteins were transferred to nitrocellulose membranes and identified by immunoblotting. The membranes were blocked using 5% milk for 1 h at room temperature. Primary antibodies, incubated at 4°C overnight, were obtained from commercial sources and were diluted at a ratio of 1:1,000 according to the manufacturer's instructions. Subsequently, the membranes were incubated with secondary peroxidase-conjugated antibodies (at a dilution of 1:2,000) at room temperature for 1 h. The blots were developed with Supersignal Pico or Femto substrate (Pierce; Thermo Fisher Scientific, Inc.). Densitometric analysis of the bands was performed with ImageQuant software version 6.1 (Bio-Rad Laboratories, Inc.).
For cell cycle analysis and the apoptosis assay, a total of 1×106 cells were harvested, fixed in ice-cold 70% ethanol at 4°C for 20 min, and resuspended in PBS for 1 min at room temperature. Following room temperature centrifugation at 450 × g for 5 min with the brake on low, the cells were resuspended in 200 µl Guava Cell Cycle Reagent (part no. 4500-0220; Luminex Corporation; containing propidium iodide) and incubated at room temperature for 30 min while shielded from the light. All samples were transferred to 96-well microplate plates with a round bottom and acquired on a Guava easyCyte 8HT Base System (Luminex Corporation). The percentage of cells in G0/G1, S, and G2/M phases was determined from the DNA content using guavaSoft 3.1.1 (Luminex Corporation). The apoptotic glioma cells were detected by flow cytometry using Annexin V-PE and 7-AAD. The staining procedure was conducted with a Guava Nexin Reagent kit (part no. 4500-0455; Luminex Corporation) according to the manufacturer's protocol. Briefly, after desired treatments (knockdown of ASIC1 by shASIC1a or overexpression of ASIC1a), cells were collected and resuspended in 100 µl of 1% FBS (cell concentration was estimated to be between 2×105 and 1×106 cells/ml) followed by incubation with 100 µl of Guava Nexin Reagent for 20 min at room temperature in the dark. The samples were then acquired on a Guava easyCyte 8HT Base System, which was used to detect apoptotic cells. Data were analyzed using InCyte software 3.1. To evaluate CD133 expression by flow cytometry, cells were harvested, washed with Cell Staining Buffer (cat no. 420201; Biolegend, Inc.), and then incubated with PE anti-human CD133 antibody (1:200; cat no. 372803; Biolegend, Inc.), for 15-20 min on ice in the dark. Cells were then washed and suspended in Cell Staining Buffer (at room temperature for 5 min) for analysis. The data acquired on the Guava easyCyte 8HT Base System were analyzed using the InCyte software. ALDH1 enzymatic activity was assessed using an Aldefluor kit (cat no. 01700; STEMCELL Technologies Inc.), according to the manufacturer's instructions. Cells suspended in the Aldefluor assay buffer were incubated with ALDH enzyme substrate, BODIPY-aminoacetaldehyde (BAAA; 1:200), for 30-60 min at 37°C. As a control for baseline fluorescence, cells were also treated for 30-60 min at 37°C with the ALDH inhibitor, diethylaminobenzaldehyde (DEAB; at a 1:100 dilution) contained in the Aldefluor kit. Fluorescence was detected using the Guava easyCyte 8HT Base System and analyzed using the InCyte software. Statistical significance was determined by the paired Student's t-test or one-way ANOVA test.
Kaplan-Meier analysis of the 5-year overall survival (OS) rates (the cut-off value was the median), according to the ASIC1 (ACCN2), and the expression of ASIC1 transcript in brain normal and tumor tissues, were obtained from microarray analysis of 454 glioblastoma patients in the TCGA dataset Affymetrix HT HG U133A (http://www.betastasis.com/glioma/tcga_gbm/). The P-value is based on log-rank test or one-way ANOVA test, respectively.
The results obtained in the present study are expressed as the mean ± SD of at least 3 independent experiments conducted in triplicate. GraphPad Prism 9 (GraphPad Software, Inc.) was used for statistical analysis. Paired Student's t-test or one-way ANOVA followed by Holm-Sidak post hoc tests were performed for data analysis, and P<0.05 was considered to indicate a statistically significant difference.
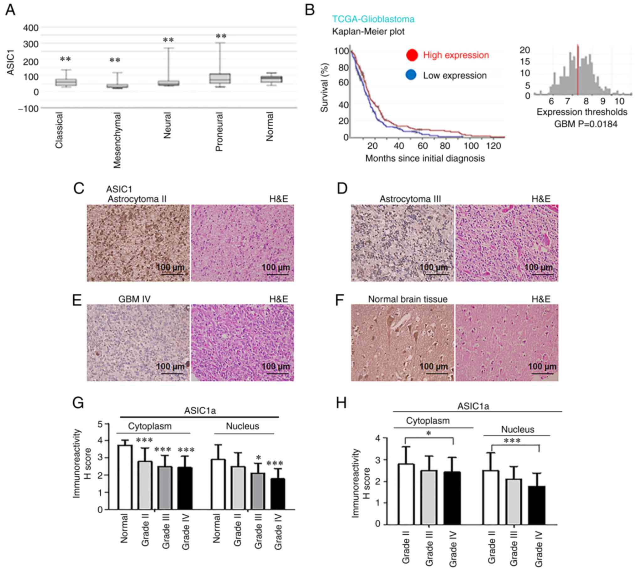
To determine whether ASIC1 gene expression is related to patient survival, the TCGA database was analyzed. ASIC1 mRNA expression levels in glioma tissue were lower than those in normal brain, irrespectively of GBM subtypes (classical, mesenchymal, neural, and proneural) as detected by Affymetrix HT HG U133A (P<0.01; Fig. 1A). The dataset contained information on 454 glioblastoma patients, classified based on WHO classification as GBM (WHO grade IV glioma). When all GBM patients were analyzed in a pooled setting, and the median value was selected as the cut-off point, the 5-year OS rate, as revealed by the Kaplan-Meier survival curves (Fig. 1B), was significantly higher (P=0.0184; log-rank test) in those with high ASIC1 transcript levels (red curve) compared with those with low expression (blue curve). When glioma patients were grouped into multiple strata, GBM patients with high ASIC1 levels survived significantly longer than those with low expression levels (Fig. S1). In GBM patients with classical (Fig. S1A), neural (Fig. S1B) and proneural (Fig. S1C) subtypes, patients with high ASIC1 levels were positively associated with longer survivals. GBM patients in groups with chemotherapy (Fig. S1D), and groups without chemotherapy (Fig. S1E) or hormonal therapy demonstrated beneficial survival when ASIC1 expression levels were high. Collectively, the Kaplan-Meier analyses revealed a significant survival benefit in glioma patients with elevated ASIC1 expression. The ASIC1 protein expression was then examined by IHC in glioma brain TMA obtained from Chinese patients at BioCoreUSA and US Biomax, Inc. ASIC1 protein was expressed in grade II astrocytoma (Fig. 1C), grade III astrocytoma (Fig. 1D), grade IV GBM (Fig. 1E) and normal brain tissues (Fig. 1F). Quantification of the IHC results revealed that positive cytoplasmic staining of ASIC1a was significantly lower in grade IV GBM (n=49; P<0.001; 95% CI: 0.7674-1.857), grade III gliomas (n=16; P<0.001; 95% CI: 0.5730-1.903), and grade II gliomas (n=78; P<0.001; 95% CI: 0.4293-1.475) compared with that of normal brain tissue (n=15; Fig. 1G). Similarly, nuclear staining of ASIC1a in grade IV GBM (P<0.001; 95% CI: 0.5711-1.701) and grade III gliomas (P<0.05; 95% CI: 0.1143-1.494) was significantly lower than that of normal brain tissue (Fig. 1G). Next, the expression of ASIC1a was compared in different grades of glioma. It was revealed that cytoplasmic staining of ASIC1a was significantly decreased in grade IV GBM compared with that in grade II gliomas (P<0.05) (Fig. 1H), while nuclear staining of ASIC1a was significantly decreased in grade IV GBM compared with that of grade II gliomas (P<0.001) (Fig. 1H). The inverse association between increased ASIC1a protein expression and glioma grades strongly indicated the potential of ASIC1a as a prognostic marker in glioma patients.
To evaluate the function of ASIC1a on glioma cell growth, glioma A172 and U87MG cells were cultured at ~70% confluence followed by transfection with either a shASIC1a or ASIC1a-expressing construct (ASIC1-pEGFP) for 24, 48, 72, and 96 h to decrease or increase ASIC1a expression levels, respectively, as previously described (14). The effects of ASIC1a on glioma cell proliferation were then detected at indicated time-points using MTT assays. As revealed in Fig. 2, reduced ASIC1a expression by transient transfection of shASIC1a significantly increased the growth rate of A172 (Fig. 2A, left panel) and U87MG cells (Fig. 2C, left panel), where cell proliferation was increased in A172 and U87MG cells by a maximum of 32.8 and 30% at 96 h, respectively. Fig. 2B (upper panel) and D (upper panel) revealed the high transfection efficiency in A172 and U87MG cells, respectively, by transient transfection of shASIC1a vectors. Conversely, elevated ASIC1a expression by ASIC1a-GFP impeded the growth of the two aforementioned cell lines, where cell proliferation was decreased in A172 (Fig. 2A, middle panel) and U87MG cells (Fig. 2C, middle panel) by a maximum of 42.3 and 30.3% at 96 h, respectively. Fig. 2B (lower panel) and D (lower panel) revealed the high transfection efficiency in A172 and U87MG cells by transient transfection of ASIC1a-GFP vectors. Collectively, these studies of loss- and gain-of-function indicated that ASIC1a may act as a tumor suppressor in glioma tumorigenesis. To provide additional evidence, the effects of PcTx1 (10 nM), a potent and selective inhibitor to the ASIC1 channels either by homomeric ASIC1a channels (18) or heteromeric ASIC1a/2b channels (19), on glioma cell proliferation were examined at room temperature for 3 days. Similar to shASIC1a, the growth rate of A172 (Fig. 2A, right panel) and U87MG cells (Fig. 2C, right panel) was significantly increased by incubation with 10 nM PcTx1 at a maximum of 49.7 and 39.5% at 96 h, respectively. Similar results were obtained in PDX, which represented individual patient tumors in an improved way. PDX-L12 cells, a PDX with neural subtype, have wild-type genes of EGFR, PTEN, CDKN2A, NF-κB, and amplified genes of CDK4/MDM2 and CSNK2A with a deleted TP53 (20). Silencing ASIC1a by shASIC1a or PcTx1 treatment increased the percentage of growth of PDX-L12 cells at a maximum of 32.5 (Fig. 2E, left panel) and 40.6% (Fig. 2E, right panel), respectively, at 96 h. The anticipated results were observed when PDX-L12 cells overexpressed the ASIC1a gene and their growth capacity decreased gradually and reached a maximal level of ~40.6% at 96 h (Fig. 2E, middle panel). Fig. 2F revealed the high transfection efficiency in PDX-L12 cells by transient transfection of shASIC1a (Fig. 2F, upper panel) and ASIC1a-GFP (Fig. 2F, lower panel). Collectively, these results strongly indicated that ASIC1a decreased glioma cell proliferation and ASIC1a may act in a tumor suppressor-like role in glioma growth (P<0.05; one-way ANOVA). All data were from triplicate samples performed in three different independent experiments.
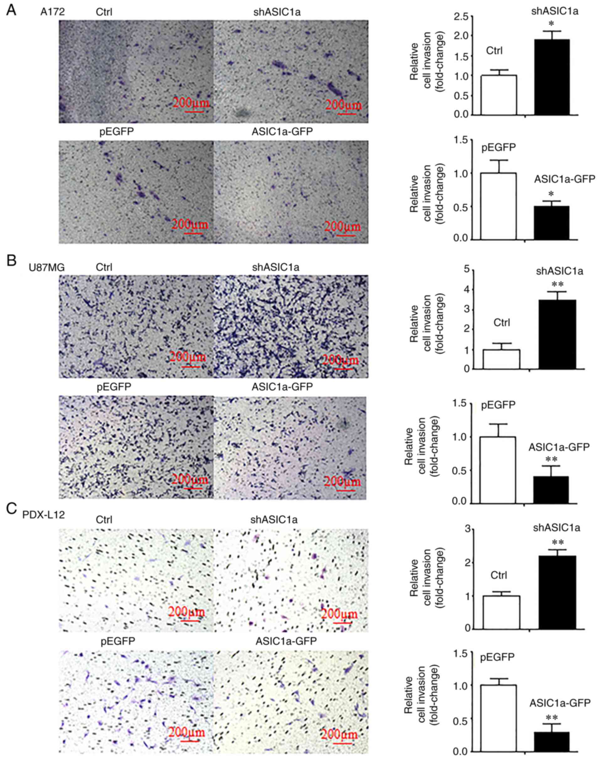
Next, the possible roles of ASIC1a in glioma cell invasion were determined. Transwell invasion assays were conducted on A172, U87MG and PDX-L12 cells that were transiently transfected with either shASIC1a or ASIC1a-GFP and corresponding controls. The results revealed that the silencing of ASIC1a enhanced the number of invasive cells by 1.9 (Fig. 3A, upper panels), 3.50 (Fig. 3B, upper panels), and 2.2 fold (Fig. 3C, upper panels), respectively, as compared with those of the controls. Conversely, the ectopic expression of ASIC1a inhibited the number of invasive cells by 50 (Fig. 3A, lower panels), 70 (Fig. 3B, lower panels) and 83% (Fig. 3C, lower panels), respectively. These results indicated that ASIC1a decreases glioma cell invasion, and ASIC1a may act in a tumor suppressor-like role in glioma metastasis (P<0.05 and P<0.01; paired Student's t-test). All data were from triplicate samples performed in three different independent experiments.
To gain further insight into the role of ASIC1a in inhibiting glioma cell growth, the contribution of ASIC1a to cell proliferation vs. cell death was investigated. Cell cycle distribution was firstly assessed using propidium iodide flow cytometric analysis (Fig. 4). Treatment with shASIC1a increased the percentage of A172 (Fig. 4A) glioma cells in the S phase (19.6 to 24.4%) and G2/M phase (5.2 to 7.4%), and concomitantly decreased cells in the G0/G1 phase (73.6 to 65.8%). Similar results were observed in U87MG and PDX-L12 cells. Treatment with shASIC1a increased the percentage of U87MG cells (Fig. 4B) in the S phase from 32.0 to 37.7% and the G2/M phase from 4.2 to 8.9%, while it decreased the G0/G1-phase cells from 63.7 to 53.3%. Concurrently, shASIC1a treatment increased the percentage of PDX-L12 cells (Fig. 4C) in the S phase from 26.4 to 29.5% and the G2/M phase from 8.1 to 10.0%, while it decreased the G0/G1-phase cells from 64.6 to 59.3%. As anticipated, increased expression of ASIC1a levels by introduction of ectopic ASIC1 resulted in a decrease in the S and G2/M phases, and an increase in the G0/G1 phase to varying degrees, depending on the cell lines. In detail, ASIC1a-FLAG-transfected A172 cells revealed a decrease in the percentage of cells from 25.6 to 24.2% in the S phase, from 10.7 to 6.8% in the G2/M phase, while the percentage of cells in the G0/G1 phase was increased from 63.7 to 69.1% (Fig. 4D). Similarly, for U87MG cells, increased ASIC1a expression reduced cells in the S phase (40.2 to 37.4%) and the G2/M phase (6.7 to 4.4%) and increased the G0/G1-phase cells (53.1 to 58.2%) (Fig. 4E). The data from PDX-L12 cells further consolidated the findings obtained from the two glioma cell lines A172 and U87MG. ASIC1a-FLAG-transfected PDX-L12 cells exhibited decreased cell numbers in the S phase from 26.5 to 23.6% and decreased cell numbers in the G2/M phase from 10.2 to 8.0%, as well as increased cell numbers in the G0/G1 phase from 61.0 to 67.1% (Fig. 4F).
Next, it was determined whether shASIC1a decreased apoptosis by flow cytometry with Annexin V (detects phosphatidyl serine in the outer leaflet of the plasma membrane) and 7-AAD (detects cells with disrupted membrane integrity). Early apoptotic cells were detected by Annexin V positivity, while late apoptotic cells were positive for both markers. It was revealed that shASIC1a decreased the rates of early (16.90 to 12.44% for A172, Fig. 5A, upper panels; and 8.85 to 1.99% for U87MG, Fig. 5B, upper panels) and late (1.64 to 1.50% for A172, Fig. 5A, upper panels; and 5.38 to 0.99% for U87MG, Fig. 5B, upper panels) apoptotic cells in glioma cell lines. As anticipated, PDX-L12 behaved in the same way as the two aforementioned glioma cell lines with decreased early (28.32 to 12.26%) and late apoptotic cells (12.65 to 8.00%) (Fig. 5C, upper panels) upon ASIC1a silencing. Conversely, the elevated levels of ASIC1a in ASIC1a-FLAG-transfected glioma cells revealed an increase in early and late apoptosis to varying degrees, depending on cell lines. Upon transfection of ASIC1a-FLAG, the early and late apoptotic cells were increased i) in A172 cells: from 16.4 to 17.91% and 15.46 to 22.18% (Fig. 5A, lower panels); ii) in U87MG cells: from 4.3 to 7.00% and 2.15 to 2.82% (Fig. 5B, lower panels); and iii) in PDX-L12 cells: from 20.25 to 26.00% and 13.45 to 16.04% (Fig. 5C, lower panels). Collectively, our data indicated that ASIC1a suppresses the growth and proliferation of glioma cells through G1/S arrest and the induction of apoptosis.
Cyclin D1 plays crucial roles in the progression of cells through the S and G2/M phases (21), and it is amplified and overexpressed in numerous cancers (22). Results from western blot analysis revealed that ASIC1a negatively regulated cyclin D1. In detail, shASIC1a-transfected glioma cells exhibited elevated levels of cyclin D1 expression (Fig. 5D-F, upper panels) whereas ASIC1a-FLAG-transfected glioma cells had decreased cyclin D1 expression (Fig. 5D-F, lower panels). These findings were in agreement with the previous data obtained by the flow cytometric analyses (Fig. 4) which indicated that ASIC1a induces a G1 arrest at the expense of S and G2/M phases. The protein p21, a cyclin/CDK inhibitor which accompanies increased levels of cyclin D1, is induced by cyclin D1 through an E2F mechanism (22). Our results corroborated these findings that ASIC1a positively regulated p21 protein (Fig. 5D-F). Interestingly, A172 and U87MG cells have wild-type TP53 (p53) genes, while PDX-L12 has a deleted p53 gene which suggests that in PDX-L12, ASIC1a upregulates p21 in a p53-independent manner. It was further confirmed that apoptosis occurred at a molecular level with changes in levels of Fas protein (Fig. 5D-F). Apoptotic-inducing protein Fas was decreased by silencing of ASIC1a (5D-F, upper panels) while Fas protein was elevated by overexpression of ASIC1a (5D-F, lower panels). The bar graphs indicate the mean ± SD of three independent experiments. All data represent a representative experiment from three independent experiments.
The changes in the number of CD133+ cells in response to changes in ASIC1a expression in glioma cells were firstly examined by flow cytometry. It was revealed that once ASIC1a was knocked down by shASIC1a, the number of CD133+ cells were increased in A172 (Fig. 6A, left two panels), U87MG (Fig. 6B, left two panels) and PDX-L12 cells (Fig. 6C, left two panels). These results indicated that the downregulation of ASIC1a resulted in an enlarged GSC population. When ASIC1a expression levels were elevated by introducing ASIC1a-FLAG into glioma cells, the number of CD133+ cells revealed a decrease in A172 (Fig. 6A, right two panels), U87MG (Fig. 6B, right two panels) and PDX-L12 cells (Fig. 6C, right two panels). To further verify our findings, the effects of PcTx1 on the expression of CD133 on PDX-L12 glioma cells were examined. As anticipated, PcTx1 effectively increased expression of CD133 compared with that of the control (Fig. S2). To address the question of whether ASIC1a would affect ALDH1, another GSC marker, the ALDEFLUOR assay was performed on an identical model of glioma cells aforementioned, in which ASIC1a was either underexpressed or overexpressed by shASIC1- or ASIC1-FLAG-related constructs. ASIC1a silencing increased the number of ALDH1-positive cells from 3.45 to 13.54% in A172 (Fig. 6D, left five panels), from 4.01 to 7.03% in U87MG (Fig. 6E, left five panels), and from 8.49 to 14.91% in PDX-L12 cells (Fig. 6F, left five panels). In accordance with the relationship of ASIC1a and CD133, here, our results produced further evidence that ASIC1a knockdown resulted in an increased GSC population as defined by the ALDH1+ population. Similarly, overexpression of ASIC1a decreased the ALDH1+ cells in all of the three glioma cells examined. In detail, compared with corresponding controls, the ALDH1+ cells decreased from 3.61 to 1.77% in A172-transfected ASIC1a-FLAG cells (Fig. 6D, right five panels), from 4.65 to 2.25% in U87MG-transfected ASIC1a-FLAG cells (Fig. 6E, right five panels), and from 8.71 to 2.58% in PDX-L12-transfected ASIC1a-FLAG cells (Fig. 6F, right five panels).
It was previously reported that ASIC1 promotes differentiation of neuroblastoma by negatively regulating the Notch signaling pathway (14). The Notch signaling pathways plays critical roles in the maintenance and differentiation of neural stem cells (NSC) (23) and can maintain GSCs in an undifferentiated state (24). It was therefore determined whether ASIC1a is a critical regulator of Notch1 gene expression during gliomagenesis. Upon ASIC1a downregulation by shASIC1a, in A172 cells, the active form of Notch, intracellular domains of Notch1 (Notch1/NICD), Notch2/NICD, Notch3/NICD, Notch4/NICD, along with the Notch target survivin expression were increased. The GSC markers CD133 and ALDH1 were increased as well (Fig. 7A). U87MG (Fig. 7B) and PDX-L12 cells (Fig. 7C) exhibited similar patterns based on ASIC1a silencing, with enhanced expression of Notch active forms of Notch1/NICD, Notch2/NICD, Notch3/NICD, Notch4/NICD, Notch target survivin, and GSC markers CD133 and ALDH1 in response to ASIC1a knockdown. To further detect the association between ASIC1a and Notch receptors, A172, U87MG and PDX-L12 cells were transfected with ASIC1-FLAG to overexpress ASIC1a protein along with the control vector pCDNA3. The anticipated results were observed in that ASIC1a-overexpressing A172 (Fig. 7D), U87MG (Fig. 7E) and PDX-L12 (Fig. 7F) cells exhibited decreased Notch active forms of Notch1/NICD, Notch2/NICD, Notch3/NICD, Notch4/NICD, Notch target survivin and GSC makers CD133 and ALDH1. These results indicated that ASIC1a causatively induced the inactivation of Notch, reduced the expression of GSC markers CD133 and ALDH1, and played a critical role in glioma stemness.
In the present study, two glioma cell lines, A172 and U87MG and one PDX line were utilized based on their different molecular characteristics. A172 and U87MG both have wild-type TP53, PTEN mutations, and CDKN2A (p14ARF/p16INK4a) deletion (25). However, U87MG cells have another CDKN2C (p18INK4c) mutation, express high levels of VEGF as compared with A172 expressing high levels of bFGF (26). PDX-L12 cells, a PDX with neural subtype, have wild-type genes of EGFR, PTEN, CDKN2A, NF-κB, and amplified genes of CDK4/MDM and CSNK2A with a deleted TP53. Major findings from the present study include: i) Expression of ASIC1 was associated with improved survival in glioblastoma patients and reduced ASIC1a protein expression was associated with grade progression in glioma patients; ii) downregulation of ASIC1a increased glioma cell proliferation and invasion, while upregulation of ASIC1a decreased their proliferation and invasion; iii) ASIC1a suppressed the growth and proliferation of glioma cells through G1/S arrest and induced apoptosis; and iv) ASIC1a causatively induced the inactivation of Notch, reduced expression of GSC markers CD133 and ALDH1, and played an important role in glioma stemness.
A total of 4 ASIC genes (ASIC1, ASIC2, ASIC3 and ASIC4) and splice variants for ASIC1 (ASIC1a, ASIC1b, and ASIC1b2) and ASIC2 (ASIC2a and ASIC2b) have been identified and found to be expressed in a variety of cell types (27,28). The functional ASICs are trimeric assemblies with each subunit consisting of two transmembrane domains (2). ASICs are voltage-independent ion channels and have the highest expression in the brain, mainly in the central nervous system (28,29); in addition, they are also expressed in the retina (27,30,31), lung epithelia (31), bone and cartilage (32), pituitary gland (33), and testis (34). As extracellular acidosis is typically concomitant with brain injury, ASICs, the main neuronal H+ receptor in neurons, play an important role in neuronal injury under various injurious conditions in the brain (35). In ischemia-induced brain injury, multiple endogenous factors (lactate, sperimine, and dynorphins) potentiate ASIC1a channel-mediated ischemic injury. Multiple sclerosis (MS) is a demyelinating disease in CNS and is associated with prolonged inflammation and acidification. A recent clinical study conducted by Arun et al revealed that amiloride, an ASIC1 inhibitor, has a promising neuroprotective effect by reducing brain atrophy of MS patients, axonal damage, and myelin loss (36). Brain pH is reduced in traumatic brain injury (TBI) patients due to massive disruption of metabolism; and in TBI patients whose ASIC1a expression was increased in the brain, amiloride or PcTx1 (ASIC1 selective inhibitor) attenuated the severity of brain injury (37). ASIC-mediated responses result in loss of dopaminergic neurons in Parkinson's disease (PD). In patients with PD, ASIC1 inhibition with amiloride or PcTx1 alleviates the reduction of immunoreactivity of tyrosine hydroxylase and dopamine transporter, and consequently prevents the loss of dopaminergic neurons, and therefore impedes PD progression (38).
Adaptions to the highly acidic microenvironment are crucial steps in the development of invasive cancer (3). As a result, proton (H+) concentration increases within the lumen and causes the interior of the lumen to become highly acidic. Cancer cells have a lower extracellular pH (pHe) and higher intracellular pH (pHi) than normal cells in acute acidosis conditions (2). Solid tumors are characterized by a highly acidic microenvironment that may compromise the effectiveness of antitumor immunity (39). The potential for future clinical translation lies with the neutralization of tumor acidity with bicarbonate therapy to inhibit the growth of some cancer types and improve antitumor responses to immunotherapy (39). Acidic conditions that are independent of restricted oxygen promote the expression of GSC markers, self-renewal, and tumor growth (40). Activity of ion channels is closely related to malignant features of tumor cells such as the lack of differentiation, increased proliferation, increased migratory and invasive phenotypes, and elevated chemoresistance (41-43). It has been revealed that glioma cells express higher levels of potassium, sodium, and chloride channels compared with normal astrocytes (29,44,45), indicating that these ion channels may contribute to glioma progression. The epithelial sodium channel/degenerin (ENaC/DEG) superfamily includes ENaCs and ASICs (6,7,46). ASIC channels are extracellular pH sensors that are acid-responsive and can be transiently activated by extracellular acidosis and become permeable to cations (2,28,47). The cells of high-grade gliomas express RNA for numerous different subunits of the ASIC and ENaC families (6). Unlike ENaC, ASICs are proton-gated cation-selective channels most permeable to Na+ ions (29,47,48). ASIC1a and heteromeric ASIC1a/2b channels are permeable to Ca2+ and can cause an accumulation of intracellular Ca2+ in neurons (49,50). The studies on the role of ASIC1 in gliomagenesis are controversial. Sun et al reported that ASIC1 and CaMKII form a functional complex at the plasma membrane in GBM cells, which promotes GBM migration. However, their results were only based on experimentation in the U251-MG cell line, which may represent a selection bias (51). Previous studies performed in 2003 and 2009, that support the mitogenic role of ASIC1 reported that silencing of ASIC1 inhibits glioblastoma cell migration (6,7). The mechanical studies from this group demonstrated that ASIC interacted with several biochemical molecules such as integrin-β and α-actinin (9), ENaC subunits (8), Hsc70 (52) or cleaved by serine protease matriptase (53) to accomplish its functions. The apparent limitation of their studies is lack of prognostic information drawn from big data bioinformatics, which is critical to identify the difference between tumor suppressor genes and oncogenes.
The study supporting a tumor suppressor role of ASIC1 originated from previous research from Tian et al. In rat C6 glioma cells, functional activation of ASIC1 induced a short depolarization or a transient calcium influx even with persistent acidic stimulation. Notably, GSC expresses functional ASIC1a and ASIC3. Microarray data from their study revealed that the expression of ASIC1 and ASIC3 was associated with improved survival of glioma patients, which indicated that the preserved susceptibility to extracellular pH may impair tumor growth (11). In 2017, our group first revealed that ASIC1 induces neuroblastoma differentiation (14). Later, Zhang et al revealed that both human-induced pluripotent stem cell-(hiPSC)-derived neural progenitor cell (hiPSC-NPC) and hiPSC-NPC-derived neurons express abundant ASIC1 mRNA (54). These findings provided an indication of the important relationship between stem cells and ASIC1. As acidic stress maintains (55) or promotes (40) glioblastoma stem cell-like phenotype, the acid-sensor ASIC1a regulation of GSC markers was therefore evaluated. In the present study, different glioma cell lines and PDX were utilized to reveal that ASIC1a serves as a tumor suppressor in glioma development and progression, which is consistent with the research of Tian et al (11). It was also revealed that ASIC1a expression is inversely associated with glioma grade progression by using human glioma tumor tissues. The role for ASIC1a as a tumor suppressor is further strengthened by the bioinformatic data from TCGA, which demonstrated that GBM patients with high expression ASIC1 have improved OS, indicating that ASIC1 is a promising prognostic biomarker for GBM patients. The antitumor function of ASIC1 was also supported by our previous work (14), which revealed that ASIC1a promotes neurite growth and differentiation by negatively regulating Notch signaling. In summary, our data strongly indicated that ASIC1a functions as a tumor suppressor in glioma stemness and tumorigenesis. Stimulation of ASIC1 activity may inhibit GSC self-renewal and glioma progression.
All the major findings from the present study were drawn from in vitro cell cultures from established glioma cell lines or glioma PDX. PDX has its advantages by recapitulating the actual disease more closely than the established glioma cell lines, which may not resemble the original tumor, by adapting to the environment and acquiring mutations. In the future, the conclusion from this study, especially from PDX, should be tested in immunocompromised animals.
The datasets used and/or analyzed during the current study are available from the corresponding author on reasonable request.
SG and ML designed the study protocol. PK, JW, AAG, and YJ performed experiments based on glioma cell cultures and evaluated the data with the help of ML. ML performed the biostatistical evaluation of the data. AAG and ML wrote the manuscript with contributions and final approval by all authors. SG and YJ contributed to the critical reading and revision of the manuscript. All authors read and approved the final manuscript.
The study was carried out in strict accordance with the recommendations in the Guide for the Care and Use of Laboratory Animals of the National Institutes of Health. The protocol was approved (approval no. 20-14) by the Institutional Animal Care and Usage Committee (IACUC) of Morehouse School of Medicine (Atlanta, USA).
Not applicable.
The authors declare that they have no competing interests.
We are grateful to Dr Yancey G. Gillespie at the University of Alabama at Birmingham (UAB) (Birmingham, USA) for providing us with the PDX lines.
|
ASIC1a |
acid-sensing ion channel 1a |
|
ASICs |
acid-sensing ion channels |
|
BAAA |
BODIPY-aminoacetaldehyde |
|
CNS |
central nervous system |
|
DEAB |
diethylaminobenzaldehyde |
|
GBM |
glioblastoma multiforme |
|
GSCs |
glioblastoma stem cells |
|
IHC |
immunohistochemistry |
|
MTT |
3-(4,5-dimethylthiazol-2-yl)-2,5-diphenyltetrazolium bromide |
|
OS |
overall survival |
|
Louis DN, Perry A, Reifenberger G, von Deimling A, Figarella- Branger D, Cavenee WK, Ohgaki H, Wiestler OD, Kleihues P and Ellison DW: The 2016 World Health Organization classification of tumors of the central nervous system: A summary. Acta Neuropathol. 131:803–820. 2016. View Article : Google Scholar | |
|
Damaghi M, Wojtkowiak JW and Gillies RJ: pH sensing and regulation in cancer. Front Physiol. 4:3702013. View Article : Google Scholar | |
|
Lee WY, Huang SC, Hsu KF, Tzeng CC and Shen WL: Roles for hypoxia-regulated genes during cervical carcinogenesis: Somatic evolution during the hypoxia-glycolysis-acidosis sequence. Gynecol Oncol. 108:377–384. 2008. View Article : Google Scholar | |
|
Ward G, Meehan J, Gray ME, Murray AF, Argyle DJ, Kunkler IH and Langdon SP: The impact of tumor pH on cancer progression: Strategies for clinical intervention. Explor Target Antitumor Ther. 1:71–100. 2020. View Article : Google Scholar | |
|
Xiong ZG, Chu XP and Simon RP: Acid sensing ion channels-novel therapeutic targets for ischemic brain injury. Front Biosci. 12:1376–1386. 2007. View Article : Google Scholar | |
|
Berdiev BK, Xia J, McLean LA, Markert JM, Gillespie GY, Mapstone TB, Naren AP, Jovov B, Bubien JK, Ji HL, et al: Acid-sensing ion channels in malignant gliomas. J Biol Chem. 278:15023–15034. 2003. View Article : Google Scholar | |
|
Kapoor N, Bartoszewski R, Qadri YJ, Bebok Z, Bubien JK, Fuller CM and Benos DJ: Knockdown of ASIC1 and epithelial sodium channel subunits inhibits glioblastoma whole cell current and cell migration. J Biol Chem. 284:24526–24541. 2009. View Article : Google Scholar | |
|
Kapoor N, Lee W, Clark E, Bartoszewski R, McNicholas CM, Latham CB, Bebok Z, Parpura V, Fuller CM, Palmer CA and Benos DJ: Interaction of ASIC1 and ENaC subunits in human glioma cells and rat astrocytes. Am J Physiol Cell Physiol. 300:C1246–C1259. 2011. View Article : Google Scholar | |
|
Rooj AK, Liu Z, McNicholas CM and Fuller CM: Physical and functional interactions between a glioma cation channel and integrin-β1 require α-actinin. Am J Physiol Cell Physiol. 309:C308–C319. 2015. View Article : Google Scholar | |
|
Rooj AK, McNicholas CM, Bartoszewski R, Bebok Z, Benos DJ and Fuller CM: Glioma-specific cation conductance regulates migration and cell cycle progression. J Biol Chem. 287:4053–4065. 2012. View Article : Google Scholar | |
|
Tian Y, Bresenitz P, Reska A, El Moussaoui L, Beier CP and Gründer S: Glioblastoma cancer stem cell lines express functional acid sensing ion channels ASIC1a and ASIC3. Sci Rep. 7:136742017. View Article : Google Scholar | |
|
Carén H, Stricker SH, Bulstrode H, Gagrica S, Johnstone E, Bartlett TE, Feber A, Wilson G, Teschendorff AE, Bertone P, et al: Glioblastoma stem cells respond to differentiation cues but fail to undergo commitment and terminal cell-cycle arrest. Stem Cell Reports. 5:829–842. 2015. View Article : Google Scholar | |
|
Park NI, Guilhamon P, Desai K, McAdam RF, Langille E, O'Connor M, Lan X, Whetstone H, Coutinho FJ, Vanner RJ, et al: ASCL1 reorganizes chromatin to direct neuronal fate and suppress tumorigenicity of glioblastoma stem cells. Cell Stem Cell. 21:209–224.e7. 2017. View Article : Google Scholar | |
|
Lopes C, Madureira TV, Gonçalves JF and Rocha E: Disruption of classical estrogenic targets in brown trout primary hepatocytes by the model androgens testosterone and dihydrotestosterone. Aquat Toxicol. 227:1055862020. View Article : Google Scholar | |
|
Liu M, Inoue K, Leng T, Zhou A, Guo S and Xiong ZG: ASIC1 promotes differentiation of neuroblastoma by negatively regulating Notch signaling pathway. Oncotarget. 8:8283–8293. 2017. View Article : Google Scholar | |
|
Larco DO, Semsarzadeh NN, Cho-Clark M, Mani SK and Wu TJ: β-Arrestin 2 is a mediator of GnRH-(1-5) signaling in immortalized GnRH neurons. Endocrinology. 154:4726–4736. 2013. View Article : Google Scholar | |
|
Liu M, Inoue K, Leng T, Guo S and Xiong ZG: TRPM7 channels regulate glioma stem cell through STAT3 and Notch signaling pathways. Cell Signal. 26:2773–2781. 2014. View Article : Google Scholar | |
|
Salinas M, Rash LD, Baron A, Lambeau G, Escoubas P and Lazdunski M: The receptor site of the spider toxin PcTx1 on the proton-gated cation channel ASIC1a. J Physiol. 570:339–354. 2006. View Article : Google Scholar | |
|
Sherwood TW, Lee KG, Gormley MG and Askwith CC: Heteromeric acid-sensing ion channels (ASICs) composed of ASIC2b and ASIC1a display novel channel properties and contribute to acidosis-induced neuronal death. J Neurosci. 31:9723–9734. 2011. View Article : Google Scholar | |
|
Wan J, Guo AA, King P, Guo S, Saafir T, Jiang Y and Liu M: TRPM7 induces tumorigenesis and stemness through notch activation in glioma. Front Pharmacol. 11:5907232020. View Article : Google Scholar | |
|
Omoruyi SI, Ekpo OE, Semenya DM, Jardine A and Prince S: Exploitation of a novel phenothiazine derivative for its anti-cancer activities in malignant glioblastoma. Apoptosis. 25:261–274. 2020. View Article : Google Scholar | |
|
Hiyama H, Iavarone A, LaBaer J and Reeves SA: Regulated ectopic expression of cyclin D1 induces transcriptional activation of the cdk inhibitor p21 gene without altering cell cycle progression. Oncogene. 14:2533–2542. 1997. View Article : Google Scholar | |
|
Hitoshi S, Alexson T, Tropepe V, Donoviel D, Elia AJ, Nye JS, Conlon RA, Mak TW, Bernstein A and van der Kooy D: Notch pathway molecules are essential for the maintenance, but not the generation, of mammalian neural stem cells. Genes Dev. 16:846–858. 2002. View Article : Google Scholar | |
|
Purow BW, Haque RM, Noel MW, Su Q, Burdick MJ, Lee J, Sundaresan T, Pastorino S, Park JK, Mikolaenko I, et al: Expression of notch-1 and its ligands, delta-like-1 and jagged-1, is critical for glioma cell survival and proliferation. Cancer Res. 65:2353–2363. 2005. View Article : Google Scholar | |
|
Ishii N, Maier D, Merlo A, Tada M, Sawamura Y, Diserens AC and Van Meir EG: Frequent co-alterations of TP53, p16/CDKN2A, p14ARF, PTEN tumor suppressor genes in human glioma cell lines. Brain Pathol. 9:469–479. 1999. View Article : Google Scholar | |
|
Ke LD, Shi YX, Im SA, Chen X and Yung WK: The relevance of cell proliferation, vascular endothelial growth factor, and basic fibroblast growth factor production to angiogenesis and tumorigenicity in human glioma cell lines. Clin Cancer Res. 6:2562–2572. 2000. | |
|
Ettaiche M, Guy N, Hofman P, Lazdunski M and Waldmann R: Acid-sensing ion channel 2 is important for retinal function and protects against light-induced retinal degeneration. J Neurosci. 24:1005–1012. 2004. View Article : Google Scholar | |
|
Krishtal O: The ASICs: Signaling molecules? Modulators? Trends Neurosci. 26:477–483. 2003. View Article : Google Scholar | |
|
Wemmie JA, Price MP and Welsh MJ: Acid-sensing ion channels: Advances, questions and therapeutic opportunities. Trends Neurosci. 29:578–586. 2006. View Article : Google Scholar | |
|
Brockway LM, Zhou ZH, Bubien JK, Jovov B, Benos DJ and Keyser KT: Rabbit retinal neurons and glia express a variety of ENaC/DEG subunits. Am J Physiol Cell Physiol. 283:C126–C134. 2002. View Article : Google Scholar | |
|
Lingueglia E: Acid-sensing ion channels in sensory perception. J Biol Chem. 282:17325–17329. 2007. View Article : Google Scholar | |
|
Jahr H, van Driel M, van Osch GJ, Weinans H and van Leeuwen JP: Identification of acid-sensing ion channels in bone. Biochem Biophys Res Commun. 337:349–354. 2005. View Article : Google Scholar | |
|
Grunder S, Geissler HS, Bässler EL and Ruppersberg JP: A new member of acid-sensing ion channels from pituitary gland. Neuroreport. 11:1607–1611. 2000. View Article : Google Scholar | |
|
Ishibashi K and Marumo F: Molecular cloning of a DEG/ENaC sodium channel cDNA from human testis. Biochem Biophys Res Commun. 245:589–593. 1998. View Article : Google Scholar | |
|
Huang Y, Jiang N, Li J, Ji YH, Xiong ZG and Zha XM: Two aspects of ASIC function: Synaptic plasticity and neuronal injury. Neuropharmacology. 94:42–48. 2015. View Article : Google Scholar | |
|
Arun T, Tomassini V, Sbardella E, de Ruiter MB, Matthews L, Leite MI, Gelineau-Morel R, Cavey A, Vergo S, Craner M, et al: Targeting ASIC1 in primary progressive multiple sclerosis: Evidence of neuroprotection with amiloride. Brain. 136:106–115. 2013. View Article : Google Scholar | |
|
Yin T, Lindley TE, Albert GW, Ahmed R, Schmeiser PB, Grady MS, Howard MA and Welsh MJ: Loss of acid sensing ion channel-1a and bicarbonate administration attenuate the severity of traumatic brain injury. PLoS One. 8:e723792013. View Article : Google Scholar | |
|
Chu XP and Xiong ZG: Physiological and pathological functions of acid-sensing ion channels in the central nervous system. Curr Drug Targets. 13:263–271. 2012. View Article : Google Scholar | |
|
Pilon-Thomas S, Kodumudi KN, El-Kenawi AE, Russell S, Weber AM, Luddy K, Damaghi M, Wojtkowiak JW, Mulé JJ, Ibrahim-Hashim A and Gillies RJ: Neutralization of tumor acidity improves antitumor responses to immunotherapy. Cancer Res. 76:1381–1390. 2016. View Article : Google Scholar | |
|
Hjelmeland AB, Wu Q, Heddleston JM, Choudhary GS, MacSwords J, Lathia JD, McLendon R, Lindner D, Sloan A and Rich JN: Acidic stress promotes a glioma stem cell phenotype. Cell Death Differ. 18:829–840. 2011. View Article : Google Scholar | |
|
Arcangeli A, Pillozzi S and Becchetti A: Targeting ion channels in leukemias: A new challenge for treatment. Curr Med Chem. 19:683–696. 2012. View Article : Google Scholar | |
|
Lehen'kyi V, Shapovalov G, Skryma R and Prevarskaya N: Ion channnels and transporters in cancer. 5. Ion channels in control of cancer and cell apoptosis. Am J Physiol Cell Physiol. 301:C1281–C1289. 2011. View Article : Google Scholar | |
|
Li M and Xiong ZG: Ion channels as targets for cancer therapy. Int J Physiol Pathophysiol Pharmacol. 3:156–166. 2011. | |
|
Bubien JK, Keeton DA, Fuller CM, Gillespie GY, Reddy AT, Mapstone TB and Benos DJ: Malignant human gliomas express an amiloride-sensitive Na+ conductance. Am J Physiol. 276:C1405–C1410. 1999. View Article : Google Scholar | |
|
Olsen ML, Schade S, Lyons SA, Amaral MD and Sontheimer H: Expression of voltage-gated chloride channels in human glioma cells. J Neurosci. 23:5572–5582. 2003. View Article : Google Scholar | |
|
Kellenberger S and Schild L: International union of basic and clinical pharmacology. XCI. Structure, function, and pharmacology of acid-sensing ion channels and the epithelial Na+ channel. Pharmacol Rev. 67:1–35. 2015. View Article : Google Scholar | |
|
Wemmie JA, Taugher RJ and Kreple CJ: Acid-sensing ion channels in pain and disease. Nat Rev Neurosci. 14:461–471. 2013. View Article : Google Scholar | |
|
Jasti J, Furukawa H, Gonzales EB and Gouaux E: Structure of acid-sensing ion channel 1 at 1.9 a resolution and low pH. Nature. 449:316–323. 2007. View Article : Google Scholar | |
|
Sherwood TW and Askwith CC: Endogenous arginine-phenylalanine-amide-related peptides alter steady-state desensitization of ASIC1a. J Biol Chem. 283:1818–1830. 2008. View Article : Google Scholar | |
|
Sherwood TW, Frey EN and Askwith CC: Structure and activity of the acid-sensing ion channels. Am J Physiol Cell Physiol. 303:C699–C710. 2012. View Article : Google Scholar | |
|
Sun X, Zhao D, Li YL, Sun Y, Lei XH, Zhang JN, Wu MM, Li RY, Zhao ZF, Zhang ZR and Jiang CL: Regulation of ASIC1 by Ca2+/calmodulin-dependent protein kinase II in human glioblastoma multiforme. Oncol Rep. 30:2852–2858. 2013. View Article : Google Scholar | |
|
Vila-Carriles WH, Kovacs GG, Jovov B, Zhou ZH, Pahwa AK, Colby G, Esimai O, Gillespie GY, Mapstone TB, Markert JM, et al: Surface expression of ASIC2 inhibits the amiloride-sensitive current and migration of glioma cells. J Biol Chem. 281:19220–19232. 2006. View Article : Google Scholar | |
|
Clark EB, Jovov B, Rooj AK, Fuller CM and Benos DJ: Proteolytic cleavage of human acid-sensing ion channel 1 by the serine protease matriptase. J Biol Chem. 285:27130–27143. 2010. View Article : Google Scholar | |
|
Zhang XH, Šarić T, Mehrjardi NZ, Hamad S and Morad M: Acid-sensitive ion channels are expressed in human induced pluripotent stem cell-derived cardiomyocytes. Stem Cells Dev. 28:920–932. 2019. View Article : Google Scholar | |
|
Haley EM, Tilson SG, Triantafillu UL, Magrath JW and Kim Y: Acidic pH with coordinated reduction of basic fibroblast growth factor maintains the glioblastoma stem cell-like phenotype in vitro. J Biosci Bioeng. 123:634–641. 2017. View Article : Google Scholar |