Spandidos Publications Logo
  • About
    • About Spandidos
    • Aims and Scopes
    • Abstracting and Indexing
    • Editorial Policies
    • Reprints and Permissions
    • Job Opportunities
    • Terms and Conditions
    • Contact
  • Journals
    • All Journals
    • Oncology Letters
      • Oncology Letters
      • Information for Authors
      • Editorial Policies
      • Editorial Board
      • Aims and Scope
      • Abstracting and Indexing
      • Bibliographic Information
      • Archive
    • International Journal of Oncology
      • International Journal of Oncology
      • Information for Authors
      • Editorial Policies
      • Editorial Board
      • Aims and Scope
      • Abstracting and Indexing
      • Bibliographic Information
      • Archive
    • Molecular and Clinical Oncology
      • Molecular and Clinical Oncology
      • Information for Authors
      • Editorial Policies
      • Editorial Board
      • Aims and Scope
      • Abstracting and Indexing
      • Bibliographic Information
      • Archive
    • Experimental and Therapeutic Medicine
      • Experimental and Therapeutic Medicine
      • Information for Authors
      • Editorial Policies
      • Editorial Board
      • Aims and Scope
      • Abstracting and Indexing
      • Bibliographic Information
      • Archive
    • International Journal of Molecular Medicine
      • International Journal of Molecular Medicine
      • Information for Authors
      • Editorial Policies
      • Editorial Board
      • Aims and Scope
      • Abstracting and Indexing
      • Bibliographic Information
      • Archive
    • Biomedical Reports
      • Biomedical Reports
      • Information for Authors
      • Editorial Policies
      • Editorial Board
      • Aims and Scope
      • Abstracting and Indexing
      • Bibliographic Information
      • Archive
    • Oncology Reports
      • Oncology Reports
      • Information for Authors
      • Editorial Policies
      • Editorial Board
      • Aims and Scope
      • Abstracting and Indexing
      • Bibliographic Information
      • Archive
    • Molecular Medicine Reports
      • Molecular Medicine Reports
      • Information for Authors
      • Editorial Policies
      • Editorial Board
      • Aims and Scope
      • Abstracting and Indexing
      • Bibliographic Information
      • Archive
    • World Academy of Sciences Journal
      • World Academy of Sciences Journal
      • Information for Authors
      • Editorial Policies
      • Editorial Board
      • Aims and Scope
      • Abstracting and Indexing
      • Bibliographic Information
      • Archive
    • International Journal of Functional Nutrition
      • International Journal of Functional Nutrition
      • Information for Authors
      • Editorial Policies
      • Editorial Board
      • Aims and Scope
      • Abstracting and Indexing
      • Bibliographic Information
      • Archive
    • International Journal of Epigenetics
      • International Journal of Epigenetics
      • Information for Authors
      • Editorial Policies
      • Editorial Board
      • Aims and Scope
      • Abstracting and Indexing
      • Bibliographic Information
      • Archive
    • Medicine International
      • Medicine International
      • Information for Authors
      • Editorial Policies
      • Editorial Board
      • Aims and Scope
      • Abstracting and Indexing
      • Bibliographic Information
      • Archive
  • Articles
  • Information
    • Information for Authors
    • Information for Reviewers
    • Information for Librarians
    • Information for Advertisers
    • Conferences
  • Language Editing
Spandidos Publications Logo
  • About
    • About Spandidos
    • Aims and Scopes
    • Abstracting and Indexing
    • Editorial Policies
    • Reprints and Permissions
    • Job Opportunities
    • Terms and Conditions
    • Contact
  • Journals
    • All Journals
    • Biomedical Reports
      • Information for Authors
      • Editorial Policies
      • Editorial Board
      • Aims and Scope
      • Abstracting and Indexing
      • Bibliographic Information
      • Archive
    • Experimental and Therapeutic Medicine
      • Information for Authors
      • Editorial Policies
      • Editorial Board
      • Aims and Scope
      • Abstracting and Indexing
      • Bibliographic Information
      • Archive
    • International Journal of Epigenetics
      • Information for Authors
      • Editorial Policies
      • Editorial Board
      • Aims and Scope
      • Abstracting and Indexing
      • Bibliographic Information
      • Archive
    • International Journal of Functional Nutrition
      • Information for Authors
      • Editorial Policies
      • Editorial Board
      • Aims and Scope
      • Abstracting and Indexing
      • Bibliographic Information
      • Archive
    • International Journal of Molecular Medicine
      • Information for Authors
      • Editorial Policies
      • Editorial Board
      • Aims and Scope
      • Abstracting and Indexing
      • Bibliographic Information
      • Archive
    • International Journal of Oncology
      • Information for Authors
      • Editorial Policies
      • Editorial Board
      • Aims and Scope
      • Abstracting and Indexing
      • Bibliographic Information
      • Archive
    • Medicine International
      • Information for Authors
      • Editorial Policies
      • Editorial Board
      • Aims and Scope
      • Abstracting and Indexing
      • Bibliographic Information
      • Archive
    • Molecular and Clinical Oncology
      • Information for Authors
      • Editorial Policies
      • Editorial Board
      • Aims and Scope
      • Abstracting and Indexing
      • Bibliographic Information
      • Archive
    • Molecular Medicine Reports
      • Information for Authors
      • Editorial Policies
      • Editorial Board
      • Aims and Scope
      • Abstracting and Indexing
      • Bibliographic Information
      • Archive
    • Oncology Letters
      • Information for Authors
      • Editorial Policies
      • Editorial Board
      • Aims and Scope
      • Abstracting and Indexing
      • Bibliographic Information
      • Archive
    • Oncology Reports
      • Information for Authors
      • Editorial Policies
      • Editorial Board
      • Aims and Scope
      • Abstracting and Indexing
      • Bibliographic Information
      • Archive
    • World Academy of Sciences Journal
      • Information for Authors
      • Editorial Policies
      • Editorial Board
      • Aims and Scope
      • Abstracting and Indexing
      • Bibliographic Information
      • Archive
  • Articles
  • Information
    • For Authors
    • For Reviewers
    • For Librarians
    • For Advertisers
    • Conferences
  • Language Editing
Login Register Submit
  • This site uses cookies
  • You can change your cookie settings at any time by following the instructions in our Cookie Policy. To find out more, you may read our Privacy Policy.

    I agree
Search articles by DOI, keyword, author or affiliation
Search
Advanced Search
presentation
International Journal of Oncology
Join Editorial Board Propose a Special Issue
Print ISSN: 1019-6439 Online ISSN: 1791-2423
Journal Cover
January-2022 Volume 60 Issue 1

Full Size Image

Cover Legend PDF

Sign up for eToc alerts
Recommend to Library

Journals

International Journal of Molecular Medicine

International Journal of Molecular Medicine

International Journal of Molecular Medicine is an international journal devoted to molecular mechanisms of human disease.

International Journal of Oncology

International Journal of Oncology

International Journal of Oncology is an international journal devoted to oncology research and cancer treatment.

Molecular Medicine Reports

Molecular Medicine Reports

Covers molecular medicine topics such as pharmacology, pathology, genetics, neuroscience, infectious diseases, molecular cardiology, and molecular surgery.

Oncology Reports

Oncology Reports

Oncology Reports is an international journal devoted to fundamental and applied research in Oncology.

Experimental and Therapeutic Medicine

Experimental and Therapeutic Medicine

Experimental and Therapeutic Medicine is an international journal devoted to laboratory and clinical medicine.

Oncology Letters

Oncology Letters

Oncology Letters is an international journal devoted to Experimental and Clinical Oncology.

Biomedical Reports

Biomedical Reports

Explores a wide range of biological and medical fields, including pharmacology, genetics, microbiology, neuroscience, and molecular cardiology.

Molecular and Clinical Oncology

Molecular and Clinical Oncology

International journal addressing all aspects of oncology research, from tumorigenesis and oncogenes to chemotherapy and metastasis.

World Academy of Sciences Journal

World Academy of Sciences Journal

Multidisciplinary open-access journal spanning biochemistry, genetics, neuroscience, environmental health, and synthetic biology.

International Journal of Functional Nutrition

International Journal of Functional Nutrition

Open-access journal combining biochemistry, pharmacology, immunology, and genetics to advance health through functional nutrition.

International Journal of Epigenetics

International Journal of Epigenetics

Publishes open-access research on using epigenetics to advance understanding and treatment of human disease.

Medicine International

Medicine International

An International Open Access Journal Devoted to General Medicine.

Journal Cover
January-2022 Volume 60 Issue 1

Full Size Image

Cover Legend PDF

Sign up for eToc alerts
Recommend to Library

  • Article
  • Citations
    • Cite This Article
    • Download Citation
    • Create Citation Alert
    • Remove Citation Alert
    • Cited By
  • Similar Articles
    • Related Articles (in Spandidos Publications)
    • Similar Articles (Google Scholar)
    • Similar Articles (PubMed)
  • Download PDF
  • Download XML
  • View XML
Article

Cx32 promotes autophagy and produces resistance to SN‑induced apoptosis via activation of AMPK signalling in cervical cancer

  • Authors:
    • Li-Xia Fan
    • Liang Tao
    • Yong-Chang Lai
    • Shao-Yi Cai
    • Zi-Yu Zhao
    • Feng Yang
    • Ri-Ya Su
    • Qin Wang
  • View Affiliations / Copyright

    Affiliations: Department of Pharmacology, Zhongshan School of Medicine, Sun Yat‑Sen University, Guangzhou, Guangdong 510080, P.R. China, Department of Urology, The Eighth Affiliated Hospital, Sun Yat‑Sen University, Shenzhen, Guangdong 518033, P.R. China
  • Article Number: 10
    |
    Published online on: December 30, 2021
       https://doi.org/10.3892/ijo.2021.5300
  • Expand metrics +
Metrics: Total Views: 0 (Spandidos Publications: | PMC Statistics: )
Metrics: Total PDF Downloads: 0 (Spandidos Publications: | PMC Statistics: )
Cited By (CrossRef): 0 citations Loading Articles...

This article is mentioned in:



Abstract

The roles of gap junctions (GJs) and its components, connexins, in the autophagy of cervical cancer cells have been rarely investigated. Our previous study demonstrated that connexin 32 (Cx32) exerted an anti‑apoptotic effect on cervical cancer. However, as an important regulator of apoptosis, whether the autophagy is involved in the function of Cx32 on cervical cancer cells is not well defined. The present study aimed to investigate the role of Cx32 on autophagy and apoptosis inhibition in cervical cancer cells. The expression levels of Cx32 and the autophagy‑associated protein LC3‑Ⅱ in paracancerous cervical tissues (n=30) and cervical cancer (n=50) tissues were determined via western blotting. In total, 45 cervical cancer specimens were used to evaluate the clinical relevance of Cx32 and LC3‑Ⅱ. It was found that both Cx32 and LC3‑Ⅱ were upregulated in cervical cancer tissues compared with those in paracancerous cervical tissues. The effect of Cx32 on autophagy was examined by detecting the change of LC3‑Ⅱ using western blotting, transfection with enhanced green fluorescent protein‑LC3 plasmid and transmission electron microscopy analysis. Overexpression of Cx32 significantly enhanced autophagy in HeLa‑Cx32 cells, whereas knockdown of Cx32 suppressed autophagy in C‑33A cells. The flow cytometry results demonstrated that Cx32 inhibited the apoptosis of cervical cancer cells by promoting autophagy. Moreover, Cx32 triggered autophagy via the activation of the AMP‑activated protein kinase (AMPK) signalling, regardless of the presence or absence of GJs. Collectively, it was identified that Cx32 exerted its anti‑apoptotic effect by activating autophagy via the AMPK pathway in cervical cancer, which demonstrates a novel mechanism for Cx32 in human cervical cancer progression.

Introduction

Cervical cancer ranks as the fourth most common cancer type among gynaecological malignancies, according to a worldwide analysis in 2018 (1). In total, ~570,000 cases of cervical cancer and 311,000 cervical cancer-related deaths occurred in 2018, with 106,000 cases and 48,000 deaths in China (1). Despite recent advances in diagnostic criteria and clinical therapeutic strategies, a significant number of women suffer from advanced disease and the therapeutic efficiency remains unsatisfactory (2,3).

Connexin (Cx) is an important component of gap junction (GJ), which modulates various cellular processes, including electrical coupling, proliferation, differentiation and apoptosis (4). Previous studies revealed that GJ and Cx are defective in tumour progression, while GJ recovery impedes cell proliferation and metabolism in tumours (5,6). However, there have been emerging studies that have demonstrated that the Cx protein itself affects the development of carcinoma in a GJ-independent manner (7–9). Our previous studies showed that Cx32 was aberrantly upregulated and mislocalized in human cervical cancer tissue. Moreover, abnormal Cx32 mediates anti-apoptotic and pro-tumour effects via the EGFR and NF-κB pathways in cervical cancer (10–12). It has also been reported that the high expression of Cx32 was correlated with advanced FIGO stage, augmented tumour size and poorer differentiation in human cervical cancer, especially in Xinjiang, China (12). However, besides apoptosis, the role of Cx32 on other types of cell death (e.g., autophagic cell death or necrosis) remains to be further investigated in cervical cancer.

Autophagy is a conserved process for bulk degradation and recycling of cytoplasmic proteins and organelles in lysosomes (13,14), contributing to the turnover of membrane proteins, including surface receptors and structural components (15,16). As membrane protein-based structures, the stability and degradation of GJ plaques and Cx are regulated by macroautophagy via the ubiquitin-proteasome system and lysosomes (17–19). On the other hand, Cx inversely acts as a negative regulator of autophagic flux (20,21). However, to the best of our knowledge, the role of Cx32 in autophagy formation remains unknown, especially in cervical cancer. In addition, investigating the correlation of Cx32 and autophagy in isolation cannot reflect the practical significance of Cx32 in cervical cancer progression. Autophagy and apoptosis are two distinct mechanisms that may be antagonistic in cancer cells (22). It has been shown that inhibition of autophagy enhances N, N-diethylnorspermine-induced apoptosis in colon cancer cells (23). Conversely, activation of autophagy by globular adiponectin attenuates ethanol-induced apoptosis in liver cancer cells (24). However, whether autophagy is involved in the anti-apoptotic effect of Cx32 in cervical cancer remains unknown, to the best of our knowledge. Therefore, the present study investigated the relationship between Cx32 and autophagy in the presence or absence of GJ formation, in order to provide new findings or novel mechanisms of Cx32 in cervical cancer.

Materials and methods

Reagents and antibodies

Streptonigrin (SN), chloroquine (CQ), bafilomycin A1 (Baf-A1), rapamycin (Rap), doxycycline (Dox), compound C and anti-GAPDH antibody (cat. no. G8795) were obtained from Sigma-Aldrich (Merck KGaA). G418 and hygromycin B were purchased from Calbiochem (Merck KGaA). Primary antibodies against GAPDH, β-tubulin (cat. no. 86298), β-actin (cat. no. 3700), LC3 (cat. no. 4108), autophagy-related (Atg)4 (cat. no. 7613), Atg5 (cat. no. 12994), Atg7 (cat. no. 8558), cleaved caspase-3 (cat. no. 9664), cleaved poly(ADP-ribose) polymerase (PARP, cat. no. 9532), AMP-activated protein kinase (AMPK, cat. no. 2795)/phosphorylated (p)-AMPK (cat. no. 4184) and mTOR (cat. no. 2983)/p-mTOR (cat. no. 5536) were purchased from Cell Signaling Technology, Inc. Anti-Cx32 antibody was obtained from Santa Cruz Biotechnology, Inc. Small interfering RNA (siRNA) targeting Cx32, Atg5 and AMPK were constructed by Guangzhou RiboBio Co., Ltd. Enhanced green fluorescent protein (EGFP)-LC3 plasmids were constructed by Genecopoeia, Inc. The BCA protein assay kit was purchased from Bio-Rad Laboratories, Inc. An Annexin V-FITC apoptosis detection kit was purchased from Biotool, LLC. A Chemiluminescent HRP substrate kit was obtained from MilliporeSigma. Lipofectamine® 2000, DMEM and EMEM media were purchased from Invitrogen (Thermo Fisher Scientific, Inc.). Peroxidase-AffiniPure goat anti-mouse IgG (H+L) (cat. no. 115-035-003) and Peroxidase-AffiniPure goat anti-rabbit IgG (H+L) (cat. no. 111-035-003) were obtained from Jackson ImmunoResearch Laboratories, Inc.

Human cervical specimens and clinical data

The study was approved by the Research Committee of Ethics of the Affiliated Cancer Hospital of Xinjiang Medical University (12). The patients who were diagnosed with cervical cancer and planned to undergo surgery were included (age, 40–65 years). Human cervical tissue samples were collected from patients between October 2012 and June 2014 at The Affiliated Cancer Hospital of Xinjiang Medical University, Xinjiang, China. The patients who had received any chemoradiotherapeutic agents, radiotherapy preoperatively or did not receive surgical treatment were excluded. In total, 50 specimens of cervical cancer were collected from patients who underwent total hysterectomy, and 30 specimens of benign multiple uterine fibroids were collected as normal cervical controls. All the cervical cancer tissue specimens, corresponding peritumoural tissues (<3 cm distance from the tumour tissue) and remote normal liver tissues (5 cm away from the tumour tissue) were collected within 10 min. The normal vs. cancer tissues were not from the same patients. After hysterectomy, cervical specimens were stored in liquid nitrogen at −196°C for protein extraction. The expression levels of Cx32 and LC3 were detected via western blotting.

Cell lines and low-density cultures

The human cervical cancer cell line (C-33A) was purchased from the American Type Culture Collection and was cultured in EMEM. HeLa-Cx32 cells (a gift from Professor Andrew L. Harris in Department of Pharmacology, Physiology and Neuroscience, New Jersey Medical School, Rutgers University) are a stable transgenic cell line expressing Cx32 under the control of a bidirectional tetracycline-inducible promoter that was previously described and characterized (9). The cells were grown as monolayer cultures in DMEM supplemented with 100 µg/ml G418 sulphate and 200 µg/ml hygromycin B. Cx32 expression was induced with 1 µg/ml Dox at 37°C for 48 h. All the cell lines were supplemented with 10% FBS (Beyotime Institute of Biotechnology) and were grown at 37°C in a 5% CO2 atmosphere.

To physically inhibit GP formation, the low-density culture method was used, and 1×105 cells were seeded in a 150-mm dish to ensure that the cells were not in direct contact with each other, as previously described (10).

Western blotting

Tissue or cells were lysed with RIPA buffer (50 mM Tris-HCl pH 7.8, 150 mM NaCl, 2 mM EDTA, 1% Triton X-100 and 0.1% SDS) containing a protease inhibitor cocktail (Sigma-Aldrich; Merck KGaA). The proteins were quantified by using a Bio-Rad protein BCA assay kit, and equivalent amounts of protein (20 µg) were resolved on 12 or 9% SDS-PAGE gels and transferred onto 0.2 µm or 0.45 µm Immobilon-P transfer membranes (MilliporeSigma). The membranes were subsequently incubated in blocking buffer (5% non-fat milk) for 1 h at room temperature and then incubated with appropriate primary antibodies in blocking buffer at 4°C overnight. The dilutions of the antibodies were as follows: Anti-LC3 and anti-Cx32 were 1:1,000; anti-cleaved caspase-3, anti-cleaved PARP, anti-Atg4, anti-Atg5, anti-Atg7, anti-AMPK/p-AMPK and anti-mTOR/p-mTOR were 1:1,500; and anti-β-tubulin, anti-β-actin and anti-GAPDH were 1:10,000. The proteins were probed with the relevant secondary antibody, detected with an ECL reagent and semi-quantified using ImageQuant LAS 4000™ (Cytiva) and ImageJ software 1.8.0 (National Institutes of Health). Anti-β-tubulin, anti-β-actin and anti-GAPDH were used as loading controls.

Hoechst 33258 staining

Briefly, HeLa cells were fixed with 4% paraformaldehyde at room temperature for 20 min and permeabilized with a solution containing 1% BSA (Beyotime Institute of Biotechnology) and 0.5% Triton X-100 for 15 min at 37°C. Then, the apoptotic cells were detected by staining with 0.1 µg/ml Hoechst 33258 at room temperature for 15 min in the dark and washed with PBS. Finally, morphological changes in apoptotic nuclei were observed under a fluorescence microscope (IX71; Olympus Corporation) with an ultraviolet filter.

Apoptosis analysis

Apoptosis was induced in cells via an incubation with 1 µM SN at 37°C for 7 h (10,12). Apoptosis was assessed via flow cytometry using an Annexin V-FITC apoptosis detection kit according to the manufacturer's protocol. After exposure to SN, the cells were trypsinized, washed and collected. Then, the cells were resuspended in Annexin V binding buffer and incubated with 5 µl FITC-Annexin V and 2 µl PI for 15 min in the dark at 37°C. The apoptotic cells were immediately analysed using FlowJo 7.6 software (FlowJo LLC). The ratio of early apoptotic cells was compared with that of the controls for each experiment.

Immunofluorescence staining

Cells were fixed with 4% paraformaldehyde at room temperature for 20 min, permeabilized with 0.5% Triton X-100 for 15 min, washed and blocked in 10% normal goat serum (Cell Signaling Technology, Inc.) at room temperature for 1 h. After blocking, the cells were incubated with a primary antibody against Cx32 (1:200) at 4°C overnight, washed and incubated with FITC-conjugated goat anti-mouse secondary antibody (1:400) in the dark at 37°C for 1 h. For identification of the nucleus, the cells were stained with 0.1 µg/ml Hoechst 33342 at room temperature for 10 min in the dark. The cells were observed under a confocal microscope (Olympus IX83; Olympus Corporation).

Transmission electron microscopy

Cells were harvested via trypsinization, washed and fixed in 2.5% glutaraldehyde in 0.1 M phosphate buffer at 4°C for 30 min. After washing in phosphate buffer, the samples were post-fixed in 1% osmium tetroxide at 4°C for 30 min, washed again and dehydrated in a graded series of ethanol. Then, the cells were embedded in spur resin at 60°C for 2–4 days for cutting into ultrathin sections. Transmission electron microscopy (JEOL, Ltd.) was used to observe all autophagosomal structures after staining the sections (a thickness of 50 nm) with uranyl acetate and lead citrate at room temperature for 10 min (25).

EGFP-LC3 plasmid transfection and siRNA interference

Cells were seeded in 6-well plates at the density of 1×105 cells/well and grown to 80% confluence and then transfected with 0.8 g EGFP-LC3 plasmid and 5 µl Lipofectamine 2000 per well at 37°C for 36 h. After the corresponding treatment, green fluorescence LC3-II aggregation was observed under a microscope. For siRNA interference, the cells were grown to 30–50% confluence, and then the cells were transfected for 6 h with the corresponding non-specific siRNA, targeted siRNA (50 nM) or scrambled control siRNA (cat. no. siN0000001-1-5) with Lipofectamine 2000. The cells were cultured in complete medium. EGFP-LC3 plasmid transfection and siRNA interference were detected via immunofluorescence and western blotting after 48 h. The sequences for the synthetic DNA targeting EGFP-LC3 were as follows: Forward primer, 5′-ATGCCGTCGGAGAAGACCTTCAAG-3′ and reverse primer, 5′-TTACACTGACAATTTCATCCCGAACGT-3′. The sequences of the synthetic siRNAs targeting Cx32 (siCx32) were as follows: siCx32-1, 5′-CACCAACAACACATAGAAA-3′; siCx32-2, 5′-GCATCTGCATTATCCTCAA-3′; and siCx32-3, 5′-GCCTCTCACCTGAATACAA-3′. The sequences of the synthetic siRNAs targeting Atg5 (siAtg5) were as follows: siAtg5-1, 5′-GGAATATCCTGCAGAAGAA-3′; siAtg5-2, 5′-GGAACATCACAGTACATTT-3′; and siAtg5-3, 5′-GTGAGATATGGTTTGAATA-3′. The sequences of the synthetic siRNAs targeting AMPK (siAMPK) were as follows: siAMPK-1, 5′-GAGGAGAGCTATTTGATTA-3′; siAMPK-2, 5′-GCAGAAGTATGTAGAGCAA-3′; and siAMPK-3, 5′-GATTGATGATGAAGCCTTA-3′.

Statistical analysis

All data are representative of at least three independent experiments and are presented as the mean ± SEM. Normal distribution test has been performed prior to statistical analysis. An independent samples t-test for two groups and one-way ANOVA followed by Bonferroni post test for >2 groups were used to evaluate statistical significance, respectively. Pearson's correlation analysis was used to analyse the correlation between Cx32 and LC3-II expression, and GraphPad Prism 6.0 software (GraphPad Software, Inc.) was used to create the histograms and scatter plots. P<0.05 was considered to indicate a statistically significant difference.

Results

Cx32 positively associates with autophagy in human cervical cancer

LC3-II is a well-known indicator of autophagosome formation (26). Thus, the expression of Cx32 and LC3-II was detected in normal cervix controls (n=30) and cervical cancer tissue (n=50) to evaluate the relationship between Cx32 and autophagy. Both Cx32 and LC3 were significantly increased in cervical cancer tissues compared with those in normal cervical tissues (Fig. 1A and B). Moreover, LC3-II expression was increased in cervical tissues with upregulated Cx32 expression. Pearson's correlation analysis showed that there was a significant association between Cx32 and LC3-II (n=45, r=0.625, P=0.00055; Fig. 1C).

Figure 1.

Relationship between Cx32 and autophagy in human cervical cancer tissue. The protein expression levels of (A) Cx32 and (B) LC3 were determined via western blot analysis in cervical cancer tissue (n=50) and normal cervical tissue (n=30). (C) Protein expression levels of Cx32 and LC3-II were determined via western blot analysis in cervical cancer tissue (n=45). The correlation analysis of Cx32 and LC3-II expression was performed using GraphPad Prism 6.0 (P=0.00055, r=0.625). The data are presented as the mean ± SEM. **P<0.01. Cx32, connexin 32.

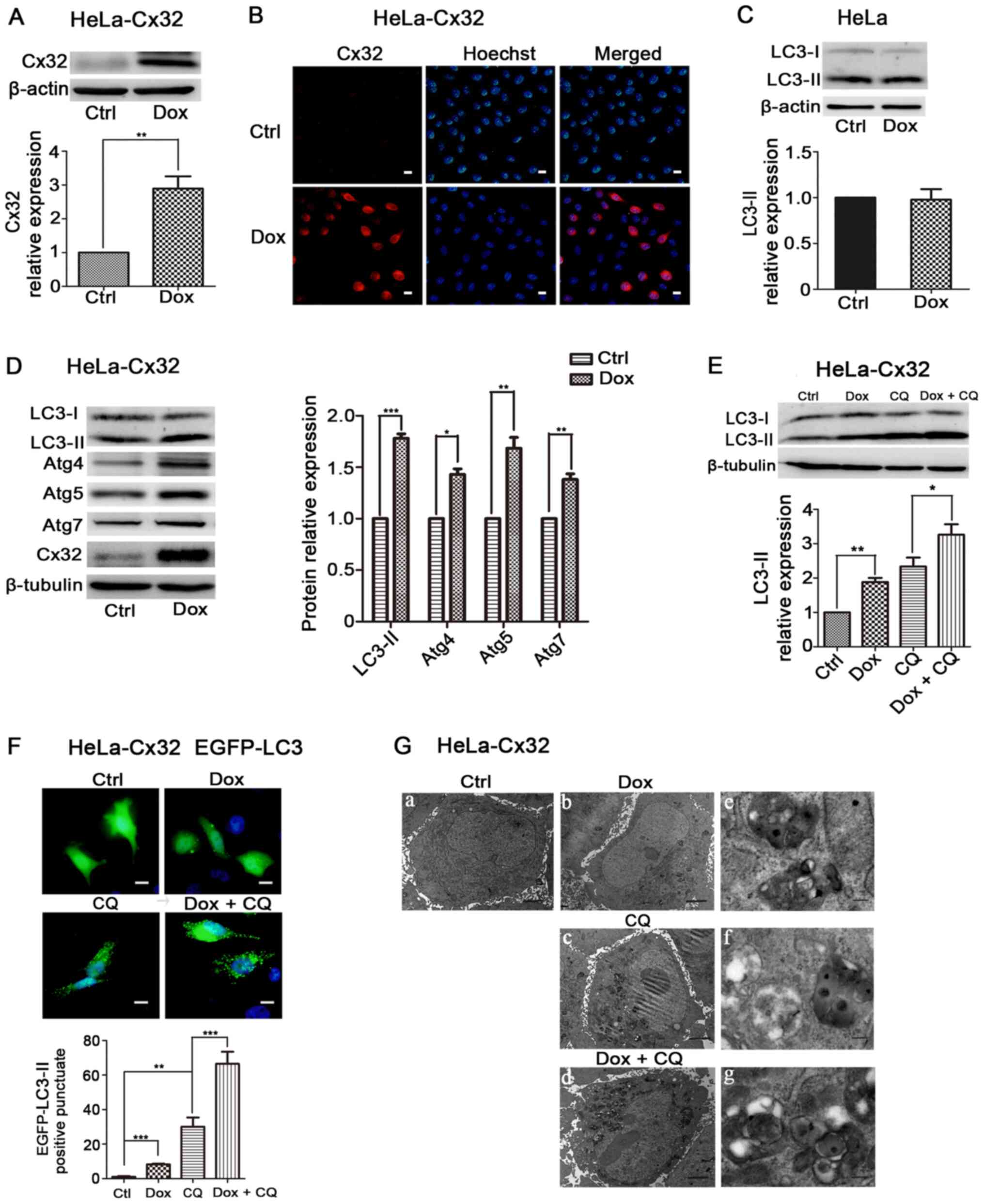
Overexpression of Cx32 promotes autophagy in HeLa cells

Next, the effect of Cx32 on autophagy was examined in HeLa-Cx32 cells, a stable transgenic cell line expressing Cx32 through a bidirectional tetracycline-inducible promoter, since Cx32 is not naturally expressed in HeLa cells (5). Western blotting and immunofluorescence results demonstrated that Cx32 expression was induced by Dox (1 µg/ml, 48 h) (Fig. 2A and B). In control Hela cells, LC3-II expression was unchanged in the presence of Dox (Fig. 2C). In HeLa-Cx32 cells, Dox treatment also upregulated the expression of LC3-II, Atg4, Atg5 and Atg7 (Fig. 2D). These results suggest that Cx32 promotes autophagy in HeLa-Cx32 cells.

Figure 2.

Cx32 overexpression promotes autophagy in HeLa-Cx32 cells. HeLa-Cx32 cells were treated with Dox (1 µg/ml, 48 h), and the expression of Cx32 was detected via (A) western blotting (n=4) and (B) immunofluorescence (magnification, ×200, n=3). Scale bars, 20 µm. (C) LC3 expression remained unchanged in HeLa cells with Dox treatment, as determined via western blotting (n=5). (D) Western blot analysis identified that the expression levels of autophagy-associated proteins, LC3, Atg4, Atg5 and Atg7, were increased with Dox treatment (1 µg/ml, 48 h) in HeLa-Cx32 cells (n=5). (E) LC3-II protein expression in the presence of CQ (25 µM, 4 h) was determined via western blotting (n=4). (F) Enhanced green fluorescent protein-LC3 puncta were examined via fluorescence microscopy and the number of puncta per cell was quantified. Scale bar, 20 µm (n=3). (G) Autophagic vesicles containing cell organelles were observed via electron microscopy analysis. Scale bars, 2 µm in G-a-d and 0.25 µm in G-e-g. The data are presented as the mean ± SEM. *P<0.05, **P<0.01, ***P<0.001. Cx32, connexin 32; Atg, autophagy related; Ctrl, control; Dox, doxycycline; CQ, chloroquine.

The upregulation of LC3-II may be due to autophagy induction or blockage of late steps of autophagy, such as autophagosome fusion with lysosomes and lysosomal degradation. To determine this mechanism, HeLa-Cx32 cells were treated simultaneously with Dox and the lysosomal inhibitor CQ (25 µM, 4 h), which blocks autophagic flux by impairing autophagosome-lysosome fusion (27). The expression of LC3-II in the Dox + CQ group was significantly increased compared with that of the Dox group (Fig. 2E), indicating an effect of Cx32 on autophagic flux. LC3-II's punctate aggregation in cells indicated autophagosome formation and elevated autophagy (28). Dox-induced expression of Cx32 significantly increased LC3 puncta aggregation, and treatment with CQ further increased LC3 puncta accumulation induced by Cx32 (Fig. 2F). The transmission electron microscopy observation revealed that Cx32 induction increased the number and size of autophagic vacuoles, whereas few vacuoles were observed in control cells. Additionally, lysosomal inhibition by CQ further increased the number and size of autophagic vacuoles mediated by Cx32 (Fig. 2G). Taken together, these results suggest that Cx32 promotes the autophagosome formation and autophagic flux.

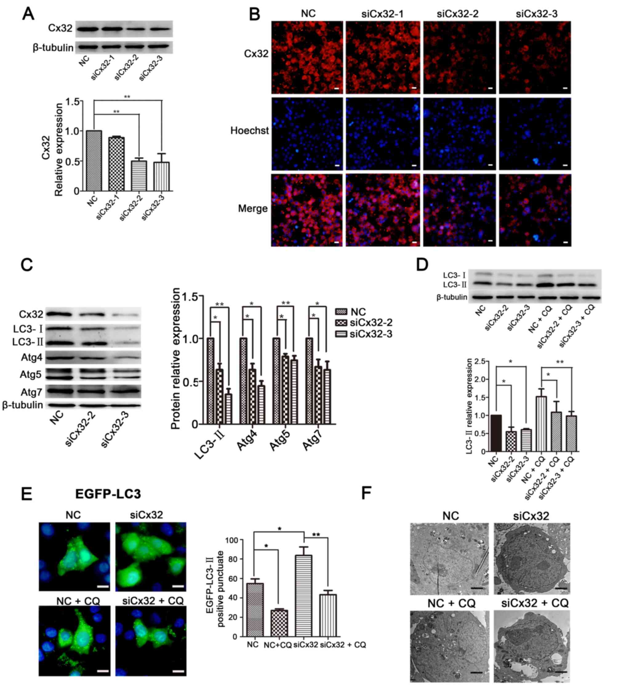
Knockdown of Cx32 negatively modulates autophagy in C-33A cells

Unlike HeLa cells, C-33A cells endogenously express Cx32 in cell membrane and cytoplasm. Cx32 expression in C-33A cells was knocked down via transfection with siCx32-1-3. The results demonstrated that both siCx32-2 and siCx32-3 efficiently decreased Cx32 expression (Fig. 3A and B). Knockdown of Cx32 decreased the protein expression levels of LC3-II, Atg4, Atg5 and Atg7 (Fig. 3C), indicating that silencing of Cx32 inhibited autophagy in C-33A cells. Interestingly, the downregulated expression of LC3-II by Cx32 knockdown was restored by CQ treatment (25 µM, 4 h) (Fig. 3D).

Figure 3.

Knockdown of Cx32 negatively modulates autophagy in C-33A cells. (A) Western blotting and (B) immunofluorescence results demonstrated that both siCx32-2 and siCx32-3 effectively silenced the expression of Cx32 (magnification, ×200, n=3). Scale bars, 20 µm. (C) Protein expression levels of Cx32, LC3, Atg4, Atg5 and Atg7 were reduced when Cx32 was knocked down, as detected via western blotting (n=5). (D) LC3-II expression was decreased by siCx32-2 and siCx32-3 but was restored by incubation with CQ (25 µM, 4 h) (n=4). (E) EGFP-LC3 puncta were examined via fluorescence microscopy. Scale bars, 20 µm. (F) Autophagosomes were detected using transmission electron microscopy in C-33A cells. Scale bars, 2 µM. The data are presented as the mean ± SEM. *P<0.05, **P<0.01. Cx32, connexin 32; Atg, autophagy related; Ctrl, control; Dox, doxycycline; CQ, chloroquine; si, small interfering RNA; NC, negative control.

Next, C-33A cells were transfected with siCx32-3 for 24 h, followed by transfection with the EGFP-LC3 plasmid for 36 h and then treatment with or without CQ. The results demonstrated that silencing of Cx32 decreased the aggregation of LC3 puncta and this effect was reversed by CQ (Fig. 3E). A similar result was observed in the transmission electron microscopy experiment (Fig. 3F). These results indicate that knockdown of Cx32 blocks autophagy in C-33A cells.

Cx32 promotes autophagy in cervical cancer cells in a GJ-independent manner

It is known that Cx exerts its biological function via GJ-dependent and GJ-independent mechanisms (29–31). To determine whether Cx32-induced autophagy depends on GJ, low-density culture was used to physically inhibit gap junctional intercellular communication (GJIC). In low-density culture, Dox-induced Cx32 upregulated LC3-II expression in HeLa-Cx32 cells (Fig. 4A). By contrast, knockdown of Cx32 decreased LC3-II expression in C-33A cells (Fig. 4B). These data suggest that the effect of Cx32 on autophagy is mediated by the Cx32 protein rather than by GJs.

Figure 4.

Cx32 promotes autophagy in cervical cancer cells in a GJ-independent manner. Under the circumstances of low-density culture, Cx32 induced by Dox increased the protein expression level of LC3 in (A) HeLa-Cx32 cells (n=4). (B) Cx32 knockdown by siCx32-3 decreased the protein expression level of LC3 in C-33A cells (n=4). The data are presented as the mean ± SEM. *P<0.05, **P<0.01, ***P<0.001. Cx32, connexin 32; si, small interfering RNA; Ctrl, control; NC, negative control.

Cx32 promotes autophagy via the AMPK pathway in cervical cancer cells

Recent studies have shown that AMPK/mTOR signalling plays an important role in regulating autophagy (32–34). Then, it was examined whether AMPK/mTOR signalling was involved in Cx32-induced autophagy. Induction of Cx32 increased the expression levels of LC3 and p-AMPK/AMPK in HeLa-Cx32 cells (Fig. 5A). By contrast, knockdown of Cx32 decreased the expression levels of LC3 and p-AMPK/AMPK in C-33A cells (Fig. 5B). To verify the involvement of AMPK in Cx32-induced autophagy, siAMPK and inhibitor (compound C) were used to inhibit AMPK expression (35). The upregulation of LC3-II and p-AMPK expression by Cx32 was reversed by siAMPK or compound C (10 µM, 6 h) in HeLa-Cx32 cells (Fig. 5C and D). Taken together, these data demonstrate that Cx32 mediates autophagy via the AMPK signalling pathway.

Figure 5.

Cx32 promotes autophagy via the AMPK pathway in cervical cancer cells. (A) Cx32 overexpression in HeLa-32 cells increased the protein expression levels of p-AMPK/AMPK (n=4). (B) Cx32 knockdown in C-33A cells decreased the protein expression levels of p-AMPK/AMPK (n=4). (C) Western blotting showed that siAMPK-3 had the greatest efficacy in reducing the expression of AMPK in HeLa-Cx32 cells (n=4). (D) The upregulation of LC3-II and p-AMPK/AMPK expression by Cx32 in HeLa-Cx32 cells was reversed by siAMPK-3 and compound C (10 µM, 6 h) (n=4). The data are presented as the mean ± SEM. *P<0.05, **P<0.01, ***P<0.001. Cx32, connexin 32; p-, phosphorylated; AMPK, AMP-activated protein kinase; Dox, doxycycline; si, small interfering RNA; NC, negative control; Ctrl, control.

Cx32 inhibits apoptosis by promoting autophagy

Autophagy is considered to be a crucial modulator of apoptosis (36). Next, the relationship between autophagy and apoptosis in cervical cancer cells was examined, and it was found that pretreatment with an autophagy activator Rap (2 µM, 4 h) significantly inhibited SN (1 µM, 6 h)-induced apoptosis in HeLa-Cx32 cells (Fig. 6A). By contrast, treatment with autophagy inhibitors CQ (25 µM, 4 h) or Baf-A1 (100 nM, 4 h) enhanced apoptosis (Fig. 6A).

Figure 6.

Effects of autophagy promoters or autophagy inhibitors on SN-induced apoptosis in HeLa-Cx32 cells. (A) Autophagy activator (Rap) and autophagy inhibitors (CQ or Baf-A1) significantly influenced SN-induced cell apoptosis (n=3). (B) Western blot analysis of the effectiveness of three siAtg5 vectors in reducing the expression of Atg5 and autophagy levels (n=3). (C) HeLa cells were transfected with siAtg5 for 48 h before exposure to 1 µM SN for 6 h. Cell apoptosis was analysed using an Annexin V/PI assay (n=3). The data are presented as the mean ± SEM. *P<0.05, **P<0.01, ***P<0.001. Atg, autophagy related; si, small interfering RNA; NC, negative control; Ctrl, control; SN, streptonigrin; Rap, rapamycin; Baf-A1, bafilomycin A1; CQ, chloroquine.

The Atg5-Atg12 conjugation system is essential for autophagy, and inhibition of Atg5 specifically inhibits autophagy (37). Atg5 is key regulator controlling autophagy. Knockdown of Atg5 reduced LC3-II expression (Fig. 6B). Moreover, inhibition of autophagy by siAtg5-3 increased the level of apoptosis (Fig. 6C). Collectively, these data indicate that autophagy suppresses apoptosis in HeLa-Cx32 cells.

Next, the current study determined the effect of autophagy on Cx32-mediated apoptosis. Induction of Cx32 significantly inhibited SN-induced apoptosis in HeLa-Cx32 cells and this inhibition was blocked by pretreatment with autophagy inhibitor CQ (25 µM, 4 h) or Baf-A1 (100 nM, 4 h) (Fig. 7A). In agreement with this result, overexpression of Cx32 reduced the levels of apoptosis-related protein, cleaved caspase-3 and cleaved PARP, which were increased by SN. Moreover, pretreatment with CQ or Baf-A1 reversed the suppressive effect of Cx32 (Fig. 7B). Taken together, these results suggest that Cx32 inhibits apoptosis by activating autophagy in cervical cancer cells. The schematic model of this study is shown in Fig. 8.

Figure 7.

Cx32 inhibits apoptosis by promoting autophagy in HeLa-Cx32 cells. (A) Western blot analysis of cleaved caspase-3 and cleaved PARP expression (n=3). (B) HeLa-Cx32 cell apoptosis was determined via flow cytometry (n=3). The data are presented as the mean ± SEM. *P<0.05, **P<0.01, ***P<0.001. PARP, poly(ADP-ribose) polymerase; Ctrl, control; SN, streptonigrin; Rap, rapamycin; Baf-A1, bafilomycin A1; CQ, chloroquine; Cx32, connexin 32.

Figure 8.

Schematic model of this study results. SN promoted caspase cleavage and induced apoptosis in cervical cancer, which was inhibited via cytoplasmic Cx32-induced autophagy by activating AMPK pathway. SN, streptonigrin; Cx32, connexin 32; AMPK, AMP-activated protein kinase; p-, phosphorylated.

Discussion

Both autophagy and apoptosis are complex processes. Our previous study elucidated that the upregulation degree of Cx32 expression correlated with advanced FIGO stages and that Cx32 inhibited apoptosis in cervical cancer via EGFR and NF-κB pathways (10–12). However, whether the autophagy is involved in the function of Cx32 on cervical cancer cells remained unknown. In the present study, a positive correlation between Cx32 and LC3 was observed in cervical cancer specimens. Importantly, Cx32 promotes autophagy and produces a resistance to SN-induced apoptosis via activation of AMPK signalling. This work reveals a previously unknown mechanism between Cx32 and autophagy together with apoptosis in the process of cervical cancer progression.

Cx is an indispensable transmembrane protein with a short half-life and is suggested to be an autophagy substrate (20). Endocytosed GJ is degraded by autophagy (38), while Cx43 degradation and GJIC impairment induced by simulated ischaemia is prevented by chemical or genetic inhibitors of autophagy (39). However, an increasing number of studies have reported that Cxs themselves can suppress autophagy by recruiting pre-autophagosomal Atg proteins and PI3K components (21). Independent of its ability to form functional GJs, Cx43 could co-localize with Atg16 and repress autophagic flux. Moreover, knockdown of Cx26 or Cx32 in MEF cells resulted in increased autophagy, coinciding with their ability to bind and recruit Atg16 (21). Zhong et al (40) reported that downregulation of Cx43 and Cx32 in keratocystic odontogenic tumours correlated negatively with the expression levels of LC3 and p62. Since our previous study has demonstrated that the expression of Cx32, rather than Cx26 or Cx43 was correlated with advanced FIGO stage, augmented tumour size and poorer differentiation in cervical cancer (12). Therefore, the current study aimed to determine whether autophagy played a role in the function of Cx32 on cervical cancer cells. It was found that Cx32 was involved in the activation of autophagy.

Cx is an important component of GJ that maintains the normal activities of cells and it functions beyond GJs or hemichannels (29). Emerging studies have reported that in some tumour types, Cx facilitates specific stages of tumour progression via both junctional and non-junctional signalling pathways (41,42). Upregulated and internalized Cx32 exerts anti-apoptotic effects in hepatocellular carcinoma (9) and mediates cisplatin resistance in ovarian cancer cells (43,44). Cytoplasmic expression of Cx26 in colorectal cancer was responsible for lung metastasis (45). However, the carboxy-tail of Cx43 localizes to the nucleus and inhibits cell proliferation (46). Therefore, the role of non-junctional Cx remains controversial. In the present study, the low-density cell culture data indicated that the induction of autophagy was mediated by the Cx32 protein rather than by its role in intercellular communication. This study further suggested the role of the Cx32 protein itself in the progression of cervical cancer. In future studies, uncovering the turnover and trafficking of Cx would be indispensable in understanding the association between Cx and cancer progression and could provide potential strategies for tumour treatment.

The present study also identified the molecular mechanism via which Cx32 promotes autophagy in cervical cancer. The AMPK/mTOR pathway is one of the classic autophagy regulatory pathways and plays an important role in regulating cell metabolism, proliferation and apoptosis (47,48). Therefore, the current study examined whether Cx32 promoted autophagy via this pathway. The results demonstrated that Cx32 stimulated AMPK phosphorylation but had no effect on mTOR and p-mTOR proteins expression. Accumulating evidence has shown that AMPK is an upstream molecule of mTOR and directly promotes autophagy by phosphorylating autophagy-related proteins in the mTOR complex 1, unc-51 like autophagy activating kinase 1 (ULK1) and Phosphatidylinositol 3-kinase catalytic subunit 3/class III phosphoinositide 3-kinase vacuolar protein sorting 34 complexes or indirectly by regulating the expression of autophagy-related genes downstream of transcription factors, such as FOXO3, TFEB and bromodomain containing 4 (32). In addition, autophagy was reported to be induced by mTOR-independent activation of the AMPK/ULK1 pathway (49). Therefore, further investigation is still required to explore the detailed mechanism of AMPK signalling involved in Cx32-mediated autophagy.

The role of autophagy in tumour growth remains controversial (50). On the one hand, autophagy inhibits tumour formation by reducing oxidative stress and DNA damage in normal tissues. On the other hand, autophagy provides cells with energy and vital compounds upon various stress stimuli in developed cancers, thereby promoting tumour cell survival (51). Autophagy and apoptosis cross-regulate each other through an elaborate network (52). Autophagy reduces apoptosis by regulating the activity of caspase family proteins (53). By contrast, autophagy promotes apoptosis via autophagic degradation of certain types of inhibitors of apoptosis proteins (54,55). In the present study, the induction of autophagy reversed SN-induced apoptosis in HeLa cells, suggesting that autophagy antagonizes apoptosis in cervical cancer. To the best of our knowledge, this was the first evidence showing that autophagy and apoptosis are antagonists in cervical cancer cells.

The current results further indicated that Cx32-induced autophagy antagonizes SN-induced apoptosis. These findings revealed a new mechanism via which Cx32 promotes autophagy and inhibits apoptosis, which accounts for the pro-tumour effect and drug resistance resulting from Cx32 in cervical cancer. This study may demonstrate a novel mechanism and provide a theoretical basis for Cx32 as a potential therapeutic target in cervical cancer.

There are several limitations to the present study. First, this study only performed the overexpression and knockdown of Cx32 in HeLa and C-33A cells, respectively. Whether the results can be applied to other cell lines remains unclear. Second, though the role of Cx32 on autophagy and apoptosis was clarified in vitro, the conclusion will be more persuasive using xenograft animal model-based experiments. Moreover, the clinic samples were from The Affiliated Cancer Hospital of Xinjiang Medical University, which may not be able to reflect the pathophysiological features of cervical cancer from other regions. Further investigations using a xenograft animal model and cervical cancer from other regionals are warranted in the future.

In conclusion, it was identified that Cx32 promotes autophagy via the AMPK signalling pathway to protect cervical cancer cells from chemotherapy-induced apoptosis, suggesting that Cx32 may be a potential biomarker for chemotherapy resistance and may serve as a key link for autophagy and apoptosis in cervical cancer.

Acknowledgements

Not applicable.

Funding

This work was supported by the Guangdong Basic and Applied Basic Research Foundation (grant no. 2019A1515012215), the grant from Department of Science and Technology of Guangdong Province (grant no. 20160908), the National Natural Science Foundation of China (grant no. 81473234), the Joint Fund of the National Natural Science Foundation of China (grant no. U1303221) and the Guangdong Basic and Applied Basic Research Fund Project (grant no. 2020A1515110058)

Availability of data and materials

The datasets used and/or analyzed during the current study are available from the corresponding author on reasonable request.

Authors' contributions

LT and QW designed research. LXF, LT and YCL performed the study. SYC and ZYZ participated in western blot analysis of cervical tissues tissue. FY and RYS analyzed the data and prepared the figures and tables. LXF and YCL wrote the paper. LT and QW are responsible for confirming the authenticity of the raw data. All authors have read and approved the final manuscript.

Ethics approval and consent to participate

Ethical approval (approval no. K-201354) of clinical tissues was obtained from the Research Committee of Ethics in The Affiliated Cancer Hospital of Xinjiang Medical University. Written informed consent form for the experimental studies was obtained from the patients or their guardians.

Patient consent for publication

Not applicable.

Competing interests

All authors declare that they have no competing interests.

References

1 

Arbyn M, Weiderpass E, Bruni L, de Sanjosé S, Saraiya M, Ferlay J and Bray F: Estimates of incidence and mortality of cervical cancer in 2018: A worldwide analysis. Lancet Glob Health. 8:e191–e203. 2020. View Article : Google Scholar : PubMed/NCBI

2 

Boussios S, Seraj E, Zarkavelis G, Petrakis D, Kollas A, Kafantari A, Assi A, Tatsi K, Pavlidis N and Pentheroudakis G: Management of patients with recurrent/advanced cervical cancer beyond first line platinum regimens: Where do we stand? A literature review. Crit Rev Oncol Hematol. 108:164–174. 2016. View Article : Google Scholar : PubMed/NCBI

3 

Marth C, Landoni F, Mahner S, McCormack M, Gonzalez-Martin A and Colombo N; ESMO Guidelines Committee, : Cervical cancer: ESMO Clinical Practice Guidelines for diagnosis, treatment and follow-up. Ann Oncol. 28 (Suppl 4):iv72–iv83. 2017. View Article : Google Scholar : PubMed/NCBI

4 

Sinyuk M, Mulkearns-Hubert EE, Reizes O and Lathia J: Cancer Connectors: Connexins, gap junctions, and communication. Front Oncol. 8:6462018. View Article : Google Scholar : PubMed/NCBI

5 

Wang Q, You T, Yuan D, Han X, Hong X, He B, Wang L, Tong X, Tao L and Harris AL: Cisplatin and oxaliplatin inhibit gap junctional communication by direct action and by reduction of connexin expression, thereby counteracting cytotoxic efficacy. J Pharmacol Exp Ther. 333:903–911. 2010. View Article : Google Scholar : PubMed/NCBI

6 

Zhang Y, Tao L, Fan L, Peng Y, Yang K, Zhao Y, Song Q and Wang Q: Different gap junction-propagated effects on cisplatin transfer result in opposite responses to cisplatin in normal cells versus tumor cells. Sci Rep. 5:125632015. View Article : Google Scholar : PubMed/NCBI

7 

Li Q, Omori Y, Nishikawa Y, Yoshioka T, Yamamoto Y and Enomoto K: Cytoplasmic accumulation of connexin32 protein enhances motility and metastatic ability of human hepatoma cells in vitro and in vivo. Int J Cancer. 121:536–546. 2007. View Article : Google Scholar : PubMed/NCBI

8 

Aasen T, Leithe E, Graham SV, Kameritsch P, Mayán MD, Mesnil M, Pogoda K and Tabernero A: Connexins in cancer: Bridging the gap to the clinic. Oncogene. 38:4429–4451. 2019. View Article : Google Scholar : PubMed/NCBI

9 

Xiang Y, Wang Q, Guo Y, Ge H, Fu Y, Wang X and Tao L: Cx32 exerts anti-apoptotic and pro-tumor effects via the epidermal growth factor receptor pathway in hepatocellular carcinoma. J Exp Clin Cancer Res. 38:1452019. View Article : Google Scholar : PubMed/NCBI

10 

Lai Y, Fan L, Zhao Y, Ge H, Feng X, Wang Q, Zhang X, Peng Y, Wang X and Tao L: Cx32 suppresses extrinsic apoptosis in human cervical cancer cells via the NF-κB signalling pathway. Int J Oncol. 51:1159–1168. 2017. View Article : Google Scholar : PubMed/NCBI

11 

Lai Y, Tao L, Zhao Y, Zhang X, Sun X, Wang Q and Xu C: Cx32 inhibits TNFα-induced extrinsic apoptosis with and without EGFR suppression. Oncol Rep. 38:2885–2892. 2017. View Article : Google Scholar : PubMed/NCBI

12 

Zhao Y, Lai Y, Ge H, Guo Y, Feng X, Song J, Wang Q, Fan L, Peng Y, Cao M, et al: Non-junctional Cx32 mediates anti-apoptotic and pro-tumor effects via epidermal growth factor receptor in human cervical cancer cells. Cell Death Dis. 8:e27732017. View Article : Google Scholar : PubMed/NCBI

13 

Ravanan P, Srikumar IF and Talwar P: Autophagy: The spotlight for cellular stress responses. Life Sci. 188:53–67. 2017. View Article : Google Scholar : PubMed/NCBI

14 

Kardideh B, Samimi Z, Norooznezhad F, Kiani S and Mansouri K: Autophagy, cancer and angiogenesis: Where is the link? Cell Biosci. 9:652019. View Article : Google Scholar : PubMed/NCBI

15 

Jin EJ, Kiral FR and Hiesinger PR: The where, what, and when of membrane protein degradation in neurons. Dev Neurobiol. 78:283–297. 2018. View Article : Google Scholar : PubMed/NCBI

16 

Wang S, Zhu X, Xiong L, Zhang Y and Ren J: Toll-like receptor 4 knockout alleviates paraquat-induced cardiomyocyte contractile dysfunction through an autophagy-dependent mechanism. Toxicol Lett. 257:11–22. 2016. View Article : Google Scholar : PubMed/NCBI

17 

Zhu X, Ruan Z, Yang X, Chu K, Wu H, Li Y and Huang Y: Connexin 31.1 degradation requires the Clathrin-mediated autophagy in NSCLC cell H1299. J Cell Mol Med. 19:257–264. 2015. View Article : Google Scholar : PubMed/NCBI

18 

Shen Z, Chen Q, Jin T, Wang M, Ying H, Lu J, Wang M, Zhang W, Qiu F, Jin C, et al: Theaflavin 3,3′-digallate reverses the downregulation of connexin 43 and autophagy induced by high glucose via AMPK activation in cardiomyocytes. J Cell Physiol. 234:17999–18016. 2019. View Article : Google Scholar : PubMed/NCBI

19 

Yang X, Xu S, Su Y, Chen B, Yuan H, Xu A and Wu L: Autophagy-Src Regulates Connexin43-Mediated Gap Junction Intercellular Communication in Irradiated HepG2 Cells. Radiat Res. 190:494–503. 2018. View Article : Google Scholar : PubMed/NCBI

20 

Iyyathurai J, Decuypere JP, Leybaert L, D'hondt C and Bultynck G: Connexins: Substrates and regulators of autophagy. BMC Cell Biol. 17 (Suppl 1):202016. View Article : Google Scholar : PubMed/NCBI

21 

Bejarano E, Yuste A, Patel B, Stout RF Jr, Spray DC and Cuervo AM: Connexins modulate autophagosome biogenesis. Nat Cell Biol. 16:401–414. 2014. View Article : Google Scholar : PubMed/NCBI

22 

Maiuri MC, Zalckvar E, Kimchi A and Kroemer G: Self-eating and self-killing: Crosstalk between autophagy and apoptosis. Nat Rev Mol Cell Biol. 8:741–752. 2007. View Article : Google Scholar : PubMed/NCBI

23 

Gurkan AC, Arisan ED, Yerlikaya PO, Ilhan H and Unsal NP: Inhibition of autophagy enhances DENSpm-induced apoptosis in human colon cancer cells in a p53 independent manner. Cell Oncol (Dordr). 41:297–317. 2018. View Article : Google Scholar : PubMed/NCBI

24 

Nepal S and Park PH: Activation of autophagy by globular adiponectin attenuates ethanol-induced apoptosis in HepG2 cells: Involvement of AMPK/FoxO3A axis. Biochim Biophys Acta. 1833:2111–2125. 2013. View Article : Google Scholar : PubMed/NCBI

25 

Martinet W, Timmermans JP and De Meyer GR: Methods to assess autophagy in situ - transmission electron microscopy versus immunohistochemistry. Methods Enzymol. 543:89–114. 2014. View Article : Google Scholar : PubMed/NCBI

26 

Mizushima N and Yoshimori T: How to interpret LC3 immunoblotting. Autophagy. 3:542–545. 2007. View Article : Google Scholar : PubMed/NCBI

27 

Mauthe M, Orhon I, Rocchi C, Zhou X, Luhr M, Hijlkema KJ, Coppes RP, Engedal N, Mari M and Reggiori F: Chloroquine inhibits autophagic flux by decreasing autophagosome-lysosome fusion. Autophagy. 14:1435–1455. 2018. View Article : Google Scholar : PubMed/NCBI

28 

Sheng J, Sun LB, Zhao SF, Qi WW, Lv J, Zhang ZG, Ding AP and Qiu WS: Acidic stress induces protective autophagy in SGC7901 cells. J Int Med Res. 46:3285–3295. 2018. View Article : Google Scholar : PubMed/NCBI

29 

Goodenough DA and Paul DL: Beyond the gap: Functions of unpaired connexon channels. Nat Rev Mol Cell Biol. 4:285–294. 2003. View Article : Google Scholar : PubMed/NCBI

30 

Plotkin LI and Bellido T: Beyond gap junctions: Connexin43 and bone cell signaling. Bone. 52:157–166. 2013. View Article : Google Scholar : PubMed/NCBI

31 

Martins-Marques T, Ribeiro-Rodrigues T, Batista-Almeida D, Aasen T, Kwak BR and Girao H: Biological Functions of Connexin43 Beyond Intercellular Communication. Trends Cell Biol. 29:835–847. 2019. View Article : Google Scholar : PubMed/NCBI

32 

Li Y and Chen Y: AMPK and Autophagy. Adv Exp Med Biol. 1206:85–108. 2019. View Article : Google Scholar : PubMed/NCBI

33 

Li SX, Li C, Pang XR, Zhang J, Yu GC, Yeo AJ, Lavin MF, Shao H, Jia Q and Peng C: Metformin Attenuates Silica-Induced Pulmonary Fibrosis by Activating Autophagy via the AMPK-mTOR Signaling Pathway. Front Pharmacol. 12:7195892021. View Article : Google Scholar : PubMed/NCBI

34 

Zhu J, Ao H, Liu M, Cao K and Ma J: UBE2T promotes autophagy via the p53/AMPK/mTOR signaling pathway in lung adenocarcinoma. J Transl Med. 19:3742021. View Article : Google Scholar : PubMed/NCBI

35 

Hardie DG: AMPK and autophagy get connected. EMBO J. 30:634–635. 2011. View Article : Google Scholar : PubMed/NCBI

36 

Sun X, Momen A, Wu J, Noyan H, Li R, von Harsdorf R and Husain M: p27 protein protects metabolically stressed cardiomyocytes from apoptosis by promoting autophagy. J Biol Chem. 289:16924–16935. 2014. View Article : Google Scholar : PubMed/NCBI

37 

Mizushima N, Yoshimori T and Ohsumi Y: The role of Atg proteins in autophagosome formation. Annu Rev Cell Dev Biol. 27:107–132. 2011. View Article : Google Scholar : PubMed/NCBI

38 

Fong JT, Kells RM, Gumpert AM, Marzillier JY, Davidson MW and Falk MM: Internalized gap junctions are degraded by autophagy. Autophagy. 8:794–811. 2012. View Article : Google Scholar : PubMed/NCBI

39 

Martins-Marques T, Catarino S, Zuzarte M, Marques C, Matafome P, Pereira P and Girão H: Ischaemia-induced autophagy leads to degradation of gap junction protein connexin43 in cardiomyocytes. Biochem J. 467:231–245. 2015. View Article : Google Scholar : PubMed/NCBI

40 

Zhong WQ, Chen G, Zhang W, Xiong XP, Ren JG, Zhao Y, Liu B and Zhao YF: Down-regulation of connexin43 and connexin32 in keratocystic odontogenic tumours: Potential association with clinical features. Histopathology. 66:798–807. 2015. View Article : Google Scholar : PubMed/NCBI

41 

Polusani SR, Kalmykov EA, Chandrasekhar A, Zucker SN and Nicholson BJ: Cell coupling mediated by connexin 26 selectively contributes to reduced adhesivity and increased migration. J Cell Sci. 129:4399–4410. 2016.PubMed/NCBI

42 

Chen Q, Boire A, Jin X, Valiente M, Er EE, Lopez-Soto A, Jacob L, Patwa R, Shah H, Xu K, et al: Carcinoma-astrocyte gap junctions promote brain metastasis by cGAMP transfer. Nature. 533:493–498. 2016.Erratum in: Nature 544: 124, 2017. View Article : Google Scholar : PubMed/NCBI

43 

Wu W, Fan L, Bao Z, Zhang Y, Peng Y, Shao M, Xiang Y, Zhang X, Wang Q and Tao L: The cytoplasmic translocation of Cx32 mediates cisplatin resistance in ovarian cancer cells. Biochem Biophys Res Commun. 487:292–299. 2017. View Article : Google Scholar : PubMed/NCBI

44 

Zhang Y, Tao L, Fan LX, Huang K, Luo HM, Ge H, Wang X and Wang Q: Cx32 mediates cisplatin resistance in human ovarian cancer cells by affecting drug efflux transporter expression and activating the EGFR-Akt pathway. Mol Med Rep. 19:2287–2296. 2019.PubMed/NCBI

45 

Ezumi K, Yamamoto H, Murata K, Higashiyama M, Damdinsuren B, Nakamura Y, Kyo N, Okami J, Ngan CY, Takemasa I, et al: Aberrant expression of connexin 26 is associated with lung metastasis of colorectal cancer. Clin Cancer Res. 14:677–684. 2008. View Article : Google Scholar : PubMed/NCBI

46 

Dang X, Doble BW and Kardami E: The carboxy-tail of connexin-43 localizes to the nucleus and inhibits cell growth. Mol Cell Biochem. 242:35–38. 2003. View Article : Google Scholar : PubMed/NCBI

47 

Tamargo-Gómez I and Mariño G: AMPK: Regulation of Metabolic Dynamics in the Context of Autophagy. Int J Mol Sci. 19:E38122018. View Article : Google Scholar : PubMed/NCBI

48 

Visnjic D, Dembitz V and Lalic H: The Role of AMPK/mTOR Modulators in the Therapy of Acute Myeloid Leukemia. Curr Med Chem. 26:2208–2229. 2019. View Article : Google Scholar : PubMed/NCBI

49 

Li RL, Wu SS, Wu Y, Wang XX, Chen HY, Xin JJ, Li H, Lan J, Xue KY, Li X, et al: Irisin alleviates pressure overload-induced cardiac hypertrophy by inducing protective autophagy via mTOR-independent activation of the AMPK-ULK1 pathway. J Mol Cell Cardiol. 121:242–255. 2018. View Article : Google Scholar : PubMed/NCBI

50 

Cristofani R, Montagnani Marelli M, Cicardi ME, Fontana F, Marzagalli M, Limonta P, Poletti A and Moretti RM: Dual role of autophagy on docetaxel-sensitivity in prostate cancer cells. Cell Death Dis. 9:8892018. View Article : Google Scholar : PubMed/NCBI

51 

Cotzomi-Ortega I, Aguilar-Alonso P, Reyes-Leyva J and Maycotte P: Autophagy and Its Role in Protein Secretion: Implications for Cancer Therapy. Mediators Inflamm. 2018:42315912018. View Article : Google Scholar : PubMed/NCBI

52 

Chung Y, Lee J, Jung S, Lee Y, Cho JW and Oh YJ: Dysregulated autophagy contributes to caspase-dependent neuronal apoptosis. Cell Death Dis. 9:11892018. View Article : Google Scholar : PubMed/NCBI

53 

Tsapras P and Nezis IP: Caspase involvement in autophagy. Cell Death Differ. 24:1369–1379. 2017. View Article : Google Scholar : PubMed/NCBI

54 

He W, Wang Q, Srinivasan B, Xu J, Padilla MT, Li Z, Wang X, Liu Y, Gou X, Shen HM, et al: A JNK-mediated autophagy pathway that triggers c-IAP degradation and necroptosis for anticancer chemotherapy. Oncogene. 33:3004–3013. 2014. View Article : Google Scholar : PubMed/NCBI

55 

Xu J, Xu X, Shi S, Wang Q, Saxton B, He W, Gou X, Jang JH, Nyunoya T, Wang X, et al: Autophagy-mediated degradation of IAPs and c-FLIP(L) potentiates apoptosis induced by combination of TRAIL and Chal-24. J Cell Biochem. 117:1136–1144. 2016. View Article : Google Scholar : PubMed/NCBI

Related Articles

  • Abstract
  • View
  • Download
  • Twitter
Copy and paste a formatted citation
Spandidos Publications style
Fan L, Tao L, Lai Y, Cai S, Zhao Z, Yang F, Su R and Wang Q: Cx32 promotes autophagy and produces resistance to SN‑induced apoptosis via activation of AMPK signalling in cervical cancer. Int J Oncol 60: 10, 2022.
APA
Fan, L., Tao, L., Lai, Y., Cai, S., Zhao, Z., Yang, F. ... Wang, Q. (2022). Cx32 promotes autophagy and produces resistance to SN‑induced apoptosis via activation of AMPK signalling in cervical cancer. International Journal of Oncology, 60, 10. https://doi.org/10.3892/ijo.2021.5300
MLA
Fan, L., Tao, L., Lai, Y., Cai, S., Zhao, Z., Yang, F., Su, R., Wang, Q."Cx32 promotes autophagy and produces resistance to SN‑induced apoptosis via activation of AMPK signalling in cervical cancer". International Journal of Oncology 60.1 (2022): 10.
Chicago
Fan, L., Tao, L., Lai, Y., Cai, S., Zhao, Z., Yang, F., Su, R., Wang, Q."Cx32 promotes autophagy and produces resistance to SN‑induced apoptosis via activation of AMPK signalling in cervical cancer". International Journal of Oncology 60, no. 1 (2022): 10. https://doi.org/10.3892/ijo.2021.5300
Copy and paste a formatted citation
x
Spandidos Publications style
Fan L, Tao L, Lai Y, Cai S, Zhao Z, Yang F, Su R and Wang Q: Cx32 promotes autophagy and produces resistance to SN‑induced apoptosis via activation of AMPK signalling in cervical cancer. Int J Oncol 60: 10, 2022.
APA
Fan, L., Tao, L., Lai, Y., Cai, S., Zhao, Z., Yang, F. ... Wang, Q. (2022). Cx32 promotes autophagy and produces resistance to SN‑induced apoptosis via activation of AMPK signalling in cervical cancer. International Journal of Oncology, 60, 10. https://doi.org/10.3892/ijo.2021.5300
MLA
Fan, L., Tao, L., Lai, Y., Cai, S., Zhao, Z., Yang, F., Su, R., Wang, Q."Cx32 promotes autophagy and produces resistance to SN‑induced apoptosis via activation of AMPK signalling in cervical cancer". International Journal of Oncology 60.1 (2022): 10.
Chicago
Fan, L., Tao, L., Lai, Y., Cai, S., Zhao, Z., Yang, F., Su, R., Wang, Q."Cx32 promotes autophagy and produces resistance to SN‑induced apoptosis via activation of AMPK signalling in cervical cancer". International Journal of Oncology 60, no. 1 (2022): 10. https://doi.org/10.3892/ijo.2021.5300
Follow us
  • Twitter
  • LinkedIn
  • Facebook
About
  • Spandidos Publications
  • Careers
  • Cookie Policy
  • Privacy Policy
How can we help?
  • Help
  • Live Chat
  • Contact
  • Email to our Support Team