Spandidos Publications Logo
  • About
    • About Spandidos
    • Aims and Scopes
    • Abstracting and Indexing
    • Editorial Policies
    • Reprints and Permissions
    • Job Opportunities
    • Terms and Conditions
    • Contact
  • Journals
    • All Journals
    • Oncology Letters
      • Oncology Letters
      • Information for Authors
      • Editorial Policies
      • Editorial Board
      • Aims and Scope
      • Abstracting and Indexing
      • Bibliographic Information
      • Archive
    • International Journal of Oncology
      • International Journal of Oncology
      • Information for Authors
      • Editorial Policies
      • Editorial Board
      • Aims and Scope
      • Abstracting and Indexing
      • Bibliographic Information
      • Archive
    • Molecular and Clinical Oncology
      • Molecular and Clinical Oncology
      • Information for Authors
      • Editorial Policies
      • Editorial Board
      • Aims and Scope
      • Abstracting and Indexing
      • Bibliographic Information
      • Archive
    • Experimental and Therapeutic Medicine
      • Experimental and Therapeutic Medicine
      • Information for Authors
      • Editorial Policies
      • Editorial Board
      • Aims and Scope
      • Abstracting and Indexing
      • Bibliographic Information
      • Archive
    • International Journal of Molecular Medicine
      • International Journal of Molecular Medicine
      • Information for Authors
      • Editorial Policies
      • Editorial Board
      • Aims and Scope
      • Abstracting and Indexing
      • Bibliographic Information
      • Archive
    • Biomedical Reports
      • Biomedical Reports
      • Information for Authors
      • Editorial Policies
      • Editorial Board
      • Aims and Scope
      • Abstracting and Indexing
      • Bibliographic Information
      • Archive
    • Oncology Reports
      • Oncology Reports
      • Information for Authors
      • Editorial Policies
      • Editorial Board
      • Aims and Scope
      • Abstracting and Indexing
      • Bibliographic Information
      • Archive
    • Molecular Medicine Reports
      • Molecular Medicine Reports
      • Information for Authors
      • Editorial Policies
      • Editorial Board
      • Aims and Scope
      • Abstracting and Indexing
      • Bibliographic Information
      • Archive
    • World Academy of Sciences Journal
      • World Academy of Sciences Journal
      • Information for Authors
      • Editorial Policies
      • Editorial Board
      • Aims and Scope
      • Abstracting and Indexing
      • Bibliographic Information
      • Archive
    • International Journal of Functional Nutrition
      • International Journal of Functional Nutrition
      • Information for Authors
      • Editorial Policies
      • Editorial Board
      • Aims and Scope
      • Abstracting and Indexing
      • Bibliographic Information
      • Archive
    • International Journal of Epigenetics
      • International Journal of Epigenetics
      • Information for Authors
      • Editorial Policies
      • Editorial Board
      • Aims and Scope
      • Abstracting and Indexing
      • Bibliographic Information
      • Archive
    • Medicine International
      • Medicine International
      • Information for Authors
      • Editorial Policies
      • Editorial Board
      • Aims and Scope
      • Abstracting and Indexing
      • Bibliographic Information
      • Archive
  • Articles
  • Information
    • Information for Authors
    • Information for Reviewers
    • Information for Librarians
    • Information for Advertisers
    • Conferences
  • Language Editing
Spandidos Publications Logo
  • About
    • About Spandidos
    • Aims and Scopes
    • Abstracting and Indexing
    • Editorial Policies
    • Reprints and Permissions
    • Job Opportunities
    • Terms and Conditions
    • Contact
  • Journals
    • All Journals
    • Biomedical Reports
      • Information for Authors
      • Editorial Policies
      • Editorial Board
      • Aims and Scope
      • Abstracting and Indexing
      • Bibliographic Information
      • Archive
    • Experimental and Therapeutic Medicine
      • Information for Authors
      • Editorial Policies
      • Editorial Board
      • Aims and Scope
      • Abstracting and Indexing
      • Bibliographic Information
      • Archive
    • International Journal of Epigenetics
      • Information for Authors
      • Editorial Policies
      • Editorial Board
      • Aims and Scope
      • Abstracting and Indexing
      • Bibliographic Information
      • Archive
    • International Journal of Functional Nutrition
      • Information for Authors
      • Editorial Policies
      • Editorial Board
      • Aims and Scope
      • Abstracting and Indexing
      • Bibliographic Information
      • Archive
    • International Journal of Molecular Medicine
      • Information for Authors
      • Editorial Policies
      • Editorial Board
      • Aims and Scope
      • Abstracting and Indexing
      • Bibliographic Information
      • Archive
    • International Journal of Oncology
      • Information for Authors
      • Editorial Policies
      • Editorial Board
      • Aims and Scope
      • Abstracting and Indexing
      • Bibliographic Information
      • Archive
    • Medicine International
      • Information for Authors
      • Editorial Policies
      • Editorial Board
      • Aims and Scope
      • Abstracting and Indexing
      • Bibliographic Information
      • Archive
    • Molecular and Clinical Oncology
      • Information for Authors
      • Editorial Policies
      • Editorial Board
      • Aims and Scope
      • Abstracting and Indexing
      • Bibliographic Information
      • Archive
    • Molecular Medicine Reports
      • Information for Authors
      • Editorial Policies
      • Editorial Board
      • Aims and Scope
      • Abstracting and Indexing
      • Bibliographic Information
      • Archive
    • Oncology Letters
      • Information for Authors
      • Editorial Policies
      • Editorial Board
      • Aims and Scope
      • Abstracting and Indexing
      • Bibliographic Information
      • Archive
    • Oncology Reports
      • Information for Authors
      • Editorial Policies
      • Editorial Board
      • Aims and Scope
      • Abstracting and Indexing
      • Bibliographic Information
      • Archive
    • World Academy of Sciences Journal
      • Information for Authors
      • Editorial Policies
      • Editorial Board
      • Aims and Scope
      • Abstracting and Indexing
      • Bibliographic Information
      • Archive
  • Articles
  • Information
    • For Authors
    • For Reviewers
    • For Librarians
    • For Advertisers
    • Conferences
  • Language Editing
Login Register Submit
  • This site uses cookies
  • You can change your cookie settings at any time by following the instructions in our Cookie Policy. To find out more, you may read our Privacy Policy.

    I agree
Search articles by DOI, keyword, author or affiliation
Search
Advanced Search
presentation
International Journal of Oncology
Join Editorial Board Propose a Special Issue
Print ISSN: 1019-6439 Online ISSN: 1791-2423
Journal Cover
February-2022 Volume 60 Issue 2

Full Size Image

Cover Legend PDF

Sign up for eToc alerts
Recommend to Library

Journals

International Journal of Molecular Medicine

International Journal of Molecular Medicine

International Journal of Molecular Medicine is an international journal devoted to molecular mechanisms of human disease.

International Journal of Oncology

International Journal of Oncology

International Journal of Oncology is an international journal devoted to oncology research and cancer treatment.

Molecular Medicine Reports

Molecular Medicine Reports

Covers molecular medicine topics such as pharmacology, pathology, genetics, neuroscience, infectious diseases, molecular cardiology, and molecular surgery.

Oncology Reports

Oncology Reports

Oncology Reports is an international journal devoted to fundamental and applied research in Oncology.

Experimental and Therapeutic Medicine

Experimental and Therapeutic Medicine

Experimental and Therapeutic Medicine is an international journal devoted to laboratory and clinical medicine.

Oncology Letters

Oncology Letters

Oncology Letters is an international journal devoted to Experimental and Clinical Oncology.

Biomedical Reports

Biomedical Reports

Explores a wide range of biological and medical fields, including pharmacology, genetics, microbiology, neuroscience, and molecular cardiology.

Molecular and Clinical Oncology

Molecular and Clinical Oncology

International journal addressing all aspects of oncology research, from tumorigenesis and oncogenes to chemotherapy and metastasis.

World Academy of Sciences Journal

World Academy of Sciences Journal

Multidisciplinary open-access journal spanning biochemistry, genetics, neuroscience, environmental health, and synthetic biology.

International Journal of Functional Nutrition

International Journal of Functional Nutrition

Open-access journal combining biochemistry, pharmacology, immunology, and genetics to advance health through functional nutrition.

International Journal of Epigenetics

International Journal of Epigenetics

Publishes open-access research on using epigenetics to advance understanding and treatment of human disease.

Medicine International

Medicine International

An International Open Access Journal Devoted to General Medicine.

Journal Cover
February-2022 Volume 60 Issue 2

Full Size Image

Cover Legend PDF

Sign up for eToc alerts
Recommend to Library

  • Article
  • Citations
    • Cite This Article
    • Download Citation
    • Create Citation Alert
    • Remove Citation Alert
    • Cited By
  • Similar Articles
    • Related Articles (in Spandidos Publications)
    • Similar Articles (Google Scholar)
    • Similar Articles (PubMed)
  • Download PDF
  • Download XML
  • View XML
Article

Arsenic compounds induce apoptosis by activating the MAPK and caspase pathways in FaDu oral squamous carcinoma cells

  • Authors:
    • Su-Zhen Wu
    • Yu-Yan Lan
    • Chiao-Yun Chu
    • Yang-Kao Wang
    • Yi-Ping Lee
    • Hong-Yi Chang
    • Bu-Miin Huang
  • View Affiliations / Copyright

    Affiliations: Department of Anesthesiology, Chi Mei Medical Center, Liouying, Tainan 73657, Taiwan, R.O.C., Department of Nursing, Shu‑Zen Junior College of Medicine and Management, Kaohsiung 82144, Taiwan, R.O.C., Department of Cell Biology and Anatomy, College of Medicine, National Cheng Kung University, Tainan 70101, Taiwan, R.O.C., Department of Biotechnology and Food Technology, College of Engineering, Southern Taiwan University of Science and Technology, Tainan 71005, Taiwan, R.O.C.
  • Article Number: 18
    |
    Published online on: January 14, 2022
       https://doi.org/10.3892/ijo.2022.5308
  • Expand metrics +
Metrics: Total Views: 0 (Spandidos Publications: | PMC Statistics: )
Metrics: Total PDF Downloads: 0 (Spandidos Publications: | PMC Statistics: )
Cited By (CrossRef): 0 citations Loading Articles...

This article is mentioned in:



Abstract

For a number of years, oral cancer has remained in the top ten most common types of cancer, with an incidence rate that is steadily increasing. In total, ~75% oral cancer cases are associated with lifestyle factors, including uncontrolled alcohol consumption, betel and tobacco chewing, and the excessive use of tobacco. Notably, betel chewing is highly associated with oral cancer in Southeast Asia. Arsenic is a key environmental toxicant; however, arsenic trioxide has been used as a medicine for the treatment of acute promyelocytic leukemia, highlighting its anticancer properties. The present study aimed to investigate the role of arsenic compounds in the treatment of cancer, using FaDu oral squamous carcinoma cells treated with sodium arsenite (NaAsO2) and dimethyl arsenic acid (DMA). The results demonstrated that FaDu cells exhibited membrane blebbing phenomena and high levels of apoptosis following treatment with 10 µM NaAsO2 and 1 mM DMA for 24 h. The results of cell viability assay demonstrated that the rate of FaDu cell survival was markedly reduced as the concentration of arsenic compounds increased from 10 to 100 µM NaAsO2, and 1 to 100 mM DMA. Moreover, flow cytometry was carried out to further examine the effects of arsenic compounds on FaDu cell cycle regulation; the results revealed that treatment with NaAsO2 and DMA led to a significant increase in the percentage of FaDu cells in the sub‑G1 and G2/M phases of the cell cycle. An Annexin V/PI double staining assay was subsequently performed to verify the levels of FaDu cell apoptosis following treatment with arsenic compounds. Furthermore, the results of the western blot analyses revealed that the expression levels of caspase‑8, ‑9 and ‑3, and poly ADP‑ribose polymerase, as well the levels of phosphorylated JNK and ERK1/2 were increased following treatment with NaAsO2 and DMA in the FaDu cells. On the whole, the results of the present study revealed that treatment with NaAsO2 and DMA promoted the apoptosis of FaDu oral cancer cells, by activating MAPK pathways, as well as the extrinsic and intrinsic apoptotic pathways.

Introduction

Head and neck squamous cell carcinomas (HNSCC) develop from the mucosal linings of the upper aerodigestive tract, including the nasal cavity and paranasal sinuses, nasopharynx, hypopharynx, larynx, trachea, oral cavity and oropharynx. Notably, squamous cell carcinoma (SCC) is the most frequent malignant tumor of the head and neck region (1). The incidence rate of HNSCC is higher among males and individuals aged >50 years (2), and is often associated with a number of environmental and lifestyle risk factors, such as alcohol consumption, UV light exposure, tobacco smoking and human papillomavirus infection (3). Moreover, betel chewing is also associated with the development of oral cancer in individuals in Southeast Asia (4). The treatment of SCC includes surgery, radiation, chemotherapy, immunotherapy and gene therapy (5); however, the incidence rates continue to increase (6).

Arsenic is a natural element found on the Earth's crust that exhibits both metallic and non-metallic properties (7), which is further classified based on its valence state. Notably, inorganic arsenic is considered more toxic than organic arsenic (8), and for numerous years, it has been used as a pesticide due to its high toxicity. Moreover, arsenic trioxide (ATO), originally used as an ingredient in Traditional Chinese Medicine, was shown to exert antitumor effects in patients with acute promyelocytic leukemia (APL) in 1997 (9). Further studies have demonstrated that ATO induces malignant cell apoptosis in numerous types of cancer, including APL (10), multiple myeloma (11) and lung cancer (12). The inorganic arsenic compound, arsenic hexoxide, has also demonstrated anticancer properties in MCF-7 breast cancer cells (13). In addition, this organic arsenic derivative has been shown to be safe and effective in the treatment of hematologic and solid tumors in preclinical models (14). Thus, both inorganic and organic arsenic compounds have exhibited potential in the treatment of tumor progression both in vitro and in vivo.

There are a number of mechanisms underlying cell death, including autophagy, apoptosis and necrosis, which occur as cells sense environmental stresses or intracellular signals (15–17). Both autophagy and apoptosis are characterized as programmed cell death (18), and defective apoptosis is considered a major causative factor in the progression of cancer (19). The features of apoptosis are predominantly morphological, such as cell shrinkage, plasma membrane blebbing, DNA fragmentation and chromatin condensation (20,21). At the molecular level, extrinsic and intrinsic apoptotic pathways are activated in response to original stimuli, such as granyzme and perforin, and the regulatory aspartate-specific cysteine protease (caspase) cascade (22).

The extrinsic apoptotic pathway is also referred to as the death receptor pathway, which is induced by death receptor (DR)3, DR4, DR5, tumor necrosis factor (TNF) receptor 1 and Fas/CD95 when bound to a specific ligand, such as TNF (23). After binding, the trimerized receptor recruits associated signaling molecules by interacting with the death domain to induce the cleavage of procaspase-8, initiating the protease cascade to cleave targets inside cells, causing apoptotic cell death (22,24). On the other hand, the intrinsic pathway is dependent on the decreasing mitochondrial membrane potential (25). Under conditions of stress, such as DNA damage, UV exposure or hypoxia, cytochrome c is released from the mitochondrial intermembrane space to the cytosol. In turn, cytochrome c binds to apoptotic protease activating factor 1 to form a complex referred to as the apoptosome, which recruits procaspase-9 (26). Active caspase-9 subsequently cleaves procaspase-3, which is released to the cytosol, affecting proteolytic degradation upon target substrates (26). Both apoptotic pathways stimulate effector caspases, which initiate poly ADP-ribose polymerase (PARP) cleavage and delay cellular DNA repair function. Moreover, numerous studies have demonstrated that ATO stimulates tumor cell apoptosis by downregulating Bcl-2 expression and activating the caspase cascade (22,27,28).

It has previously been established that MAPKs play crucial roles in regulating cell death associated with apoptosis (29). MAPKs contain three family members: ERK1 and 2, p38 MAPKs and c-Jun NH2-terminal kinase (JNK1, 2 and 3) (29). Moreover, MAPKs promote either cell survival or death, depending on the cell type and stimulus (29,30). It has previously been reported that the activation of JNK and ERK enhances ovarian carcinoma cell apoptosis with cisplatin (30). Furthermore, the results of a previous study demonstrated that ATO activated JNK and p38 to induce human cervical cancer cell death through the mitochondrial apoptotic cascade (31).

Of note, the authors have previously published a study on the anticancer effects of arsenic compounds on OEC-M1 gingival epidermal carcinoma cells (32). It was found that the arsenic compounds induced the apoptosis of OEC-M1 cells via the MAPK and caspase pathways (32). The present study aimed to examine the potential anticancer properties of the arsenic compounds in a different type of oral cancer, hypopharyngeal SCC, using FaDu cells (33). FaDu cells were treated with both sodium arsenite (NaAsO2) and dimethyl arsenic acid (DMA), and cell viability, cell cycle progression, signaling pathways and apoptosis were investigated. The findings of the present study may provide a novel theoretical basis for the treatment of oral cancers.

Materials and methods

Chemicals, reagents and antibodies

NaAsO2, DMA, PI, high-glucose DMEM, staurosporine, penicillin-streptomycin, MTT and RNase A were purchased from Sigma-Aldrich; Merck KGaA. Trypsin-EDTA and FBS and were purchased from AG Scientific, Inc. Tris base, potassium chloride, HEPES and sodium chloride were obtained from J.T. Baker. Potassium dihydrogen phosphate (KH2PO4), sodium bicarbonate (NaHCO3) and disodium hydrogen phosphate (Na2HPO4) were purchased from Honeywell Riedel-de Haen. An Annexin V-FITC apoptosis detection kit was purchased from Strong Biotech Corporation. Tween-20, sodium hydroxide, DMSO, hydrochloric acid and SDS were purchased from Sigma-Aldrich; Merck KGaA. Donkey anti-rabbit IgG (cat. no. NEF81200-1EA) conjugated to HRP was purchased from PerkinElmer, Inc. An ECL detection kit was purchased from MilliporeSigma. A Micro BCA protein assay kit was purchased from Thermo Fisher Scientific, Inc. Antibodies against phosphorylated (p)-p38 (cat. no. 9215), p38 (cat. no. 9212), p-ERK1/2 (cat. no. 9101), ERK1/2 (cat. no. 9102), p-JNK (cat. no. 9251), JNK (cat. no. 9252), cleaved PARP (cat. no. 9542), cleaved caspase-8 (cat. no. 9429), cleaved caspase-3 (cat. no. 9661), cleaved caspase-9 (cat. no. 9509) PARP and β-actin (cat. no. 58169; 1:5,000) were obtained from Cell Signaling Technology, Inc.

Cells and cell culture

FaDu human oral cancer cells (hypopharyngeal SCC; HTB-43) purchased from ATCC (33) were used in the present study. FaDu cells were maintained in high-glucose DMEM supplemented with NaHCO3 (24 mM), HEPES (25 mM), 10% heat-inactivated FBS and 100 U/ml penicillin plus 100 µg/ml streptomycin (pH 7.4) in a humidified atmosphere at 37°C containing 95% air with 5% CO2 (34).

Morphological analysis

A total of 4.5×105 FaDu cells were plated in a 6-cm Petri dish in 2 ml culture medium. At ~70% confluency, the cells were treated with NaAsO2 (0.1, 1, 10, 25, 50 and 100 µM) or DMA (0.1, 1, 2, 5, 10, 25, 50 and 100 mM) for 24 h. All the aforementioned concentrations have been used in previous studies to exert apoptotic effects on testicular and oral cancer cells (32,35). Changes in cell morphology were examined using an Olympus CK40 light microscope, and recorded using an Olympus DP20 digital camera (Olympus Corporation).

MTT assay

A total of 8×103 FaDu cells were plated in 96-well plates with 100 µl culture medium per well. At ~80% confluence, cells were treated with NaAsO2 (0.1, 1, 10, 25, 50 and 100 µM) or DMA (0.1, 1, 2, 5, 10, 25, 50 and 100 mM) for 24 h. MTT was added at a final concentration of 0.5 mg/ml and incubated at 37°C for 4 h. The medium was subsequently discarded and 50 µl DMSO were added to each well to dissolve the crystals for 20 min in the dark by shaking the plate (36–38). The absorbance values were confirmed at λ=570 nm using the VersaMax ELISA reader (Molecular Devices, LLC).

Cell cycle progression analysis

To determine the effects of NaAsO2 and DMA on FaDu cell apoptosis, cell cycle progression was determined using flow cytometry with PI staining. A total of 4.5×105 FaDu cells were plated in a 6-cm Petri dish in 2 ml culture medium. At ~70% confluency, the cells were treated with NaAsO2 (0.1, 1, 10, 25, 50 and 100 µM) or DMA (0.1, 1, 2, 5, 10, 25, 50 and 100 mM) for 24 h. The cells were subsequently collected using trypsin and centrifuged at 400 × g and 4°C for 12 min. Following centrifugation, the cells were washed with isoton II and fixed with 70% ethanol at −20°C for ~2 h. The cells were then washed with isoton II again and subsequently harvested by centrifugation at 400 × g for 12 min at 4°C. Isoton II mixed with 100 µg/ml RNase and 40 µg/ml PI were used to resuspend the cell pellets for 30 min at 25°C. A flow cytometer (FACScan; Becton, Dickinson and Company) was used to analyze the stained cells with excitation set at λ=488 nm, which would highlight the G1 phase DNA content in normal cells that are diploid, as DNA synthesis increases in the G2/M phase. However, sub-G1 phase cells exhibit a reduced DNA content and are hypodiploid, which indicates cell apoptosis (39–41). The percentages of cells in the sub-G1, S and G2/M phase were further analyzed using FACStation v6.1× and Modfit LT v3.3 software (BD Biosciences).

Annexin V/PI double staining assay

Following treatment with NaAsO2 or DMA as aforementioned, the FaDu cells were collected using trypsin and subsequently washed with 2 ml medium. Following centrifugation at 160 × g for 10 min at 4°C, cold isoton II was used to resuspend pellets prior to centrifugation again at 400 × g for 12 min at 4°C. The pellets were subsequently mixed for 15 min with 100 µl staining solution (Annexin V-FITC apoptosis detection kit; Strong Biotech). A FACScan flow cytometer (Becton, Dickinson and Company) was used to analyze the stained cells at >600-nm band pass filter for PI detection, and λ=488 nm excitation using 515-nm band pass filter for FITC detection. The plots comprise four quadrants, which include negative cells, PI-positive cells (necrosis), Annexin V-positive cells (early apoptosis) and Annexin V/PI double-positive cells (late apoptosis) (42,43). The percentage of cells in the four quadrants were analyzed using FACStation v6.1× software. In addition, cells were also treated with staurosporine (Sigma-Aldrich; Merck KGaA) and these were considered as a positive control.

Western blot analysis

A total of 6×105 FaDu cells were plated in a 60-mm dish. At ~70% confluency, the cells were treated with 10 and 25 µM NaAsO2, or 10 and 25 mM DMA for 3, 6, 12 and 24 h. The cell medium was transferred to a 15-ml tube and centrifuged at 1,500 × g for 10 min at 4°C. The attached FaDu cells were lysed with 100 µl lysis buffer containing proteinase inhibitor (cat. no. P8340; Sigma-Aldrich; Merck KGaA). The pellets were subsequently resuspended with 10 µl lysis buffer, blended into cell lysates and centrifuged again at 12,000 × g for 12 min at 4°C. The supernatants were then harvested and stored at −80°C until further use. The protein concentration of the cell lysates was determined using a Micro BCA assay (44,45). For western blot analysis, ~30 µg lysates per lane were resolved on a 12% SDS-PAGE gel with standard running buffer (24 mM Tris/HCl, 0.19 M glycine, 0.5% SDS, pH 8.3) at 25°C, and were subsequently transferred to PVDF membranes at 4°C. The membranes were then blocked with 4% milk at room temperature for 60 min, and incubated with the following primary antibodies against p-p38 (1:1,000), p38 (1:4,000), p-ERK1/2 (1:4,000), ERK1/2 (1:4,000), p-JNK (1:4,000), JNK (1:1,000), cleaved PARP (1:1,000), cleaved caspase-8 (1:1,000), cleaved caspase-3 (1:1,000), cleaved caspase-9 (1:1,000) and β-actin (1:5,000) (all antibody details are as aforementioned) overnight at 4°C. The membranes were then washed with 0.1% TBS Tween-20 and incubated with HRP-conjugated secondary antibodies (donkey anti-rabbit IgG; 1:2,000) for 1 h at room temperature. The membranes were visualized using an ECL detection kit and UVP EC3 BioImaging Systems (Analytik Jena AG) (33,34). Band semi-quantification was performed using ImageJ software version 1.50 (National Institutes of Health).

Statistical analysis

Data are expressed as the mean ± SEM of three independent experiments. Significantly statistical differences between control and treatment groups were examined using one-way ANOVA followed by Tukey's post hoc test, using GraphPad Prism 6 software (GraphPad Software, Inc.). P<0.05 was considered to indicate a statistically significant difference.

Results

Arsenic compounds induce morphological changes in FaDu cells

The FaDu cells were plated in a 6-cm Petri dish with either 0, 0.1, 1, 10, 25, 50 and 100 µM NaAsO2 or 0, 0.1, 1, 2, 5, 10, 25, 50 and 100 mM DMA for 24 h. The morphological differences were subsequently examined under a light microscope. In the control group, the FaDu cells were firmly attached to the Petri dish and formed healthy polygonal shapes (Fig. 1A). However, following treatment with NaAsO2, cells floated in the medium and acquired a more rounded shape in a concentration-dependent manner. Notably, the shapes of the attached cells were irregular, indicating cell death (Fig. 1B-E).

Figure 1.

Arsenic compounds induce morphological changes in FaDu cells. FaDu cells were treated with (A) plain medium, (B) 0.1, (C) 1, (D) 10, (E) 25, (F) 50 and (G) 100 µM sodium arsenite or (H) 0.1, (I) 1, (J) 2, (K) 5, (L) 10, (M) 25, (N) 50 and (O) 100 mM dimethyl arsenic acid for 24 h, respectively. Morphological differences were examined by light microscopy (scale bar, 50 µm). Arrowheads indicate cells with membrane blebbing. (P) Enlarged image (4-fold) from (G) of cells with membrane blebbing (scale bar, 200 µm).

Moreover, cells that were treated with ≤50 and 100 µM NaAsO2 exhibited notable blebbing in the plasma membrane, which is a characteristic of cell apoptosis (Fig. 1F and G). Treatment with 0.1 to 2 mM DMA also caused the morphological rounding of the FaDu cells (Fig. 1H-J), and increasing concentrations of DMA at 5 and 10 mM induced the rounding of the majority of cells (Fig. 1K and L). Furthermore, following treatment with 50 and 100 mM DMA, cells floated in the cell medium (Fig. 1N and O). Notably, following treatment with 25 mM DMA, the morphology of the FaDu cells was reversed, and the cells exhibited a shriveled membrane (Fig. 1M). The results of the present study demonstrated that treatment with both NaAsO2 and DMA induced abnormal morphological changes of the FaDu cells in a concentration-dependent manner.

Arsenic compounds suppress FaDu cell viability

Following treatment with the arsenic compounds, the levels of FaDu cell viability were determined using MTT assays. FaDu cells were treated with 0, 0.1, 1, 10, 25, 50 and 100 µM NaAsO2 or 0.1, 1, 2, 5, 10, 25, 50 and 100 mM DMA for 24 h. The results of the present study demonstrated that treatment with 25, 50 and 100 µM NaAsO2 markedly suppressed FaDu cell viability, and treatment with DMA significantly decreased FaDu cell viability in a concentration-dependent manner. The survival rate of the FaDu cells was significantly decreased following treatment with NaAsO2 from 25–100 µM, and following treatment with DMA from 1-100 mM (Fig. 2A and B).

Figure 2.

Arsenic compounds regulate FaDu cell viability. FaDu cells were challenged with (A) 0.1-100 µM sodium arsenite or (B) 0.1-100 mM dimethyl arsenic acid for 24 h. MTT assay was then used to determine cell viability. Data are illustrated as percentages of cell growth compared to the control. The results are expressed as the mean ± SEM of three separate experiments (**P<0.01 and ***P<0.001, significant differences compared to the control group). Ctrl, control.

The concentration of DMA that was required to reduce the level of FaDu cell viability to 50% was ~1,000-fold higher than the concentration of NaAsO2. Therefore, NaAsO2 exerted an increased level of cytotoxicity in FaDu cells than DMA.

Arsenic compounds modulate FaDu cell cycle progression

To investigate the effects of NaAsO2 and DMA on cell apoptosis, FaDu cells were treated with these arsenic compounds and subsequently examined using flow cytometric analysis. Briefly, the FaDu cells were treated with NaAsO2 (0, 0.1, 1, 10, 25, 50 and 100 µM) or DMA (0, 0.1, 1, 10, 25, 50 and 100 mM) for 24 h, and the effects of the compounds on cell cycle regulation were determined (Figs. 3 and 4). The results of previous studies have revealed that DNA fragmentation in the sub-G1 phase cells is recognized as cell apoptosis (39,46).

Figure 3.

Sodium arsenite modulates the cell cycle progression of FaDu cells. (A) FaDu cells were treated with various concentrations of sodium arsenite (0–100 µM) for 24 h, and then fixed/stained with PI and evaluated using flow cytometry. Cells in the sub-G1 phase with less DNA content, compared to normal cells, indicate apoptosis. Red and blue lines are plotted to illustrate the changes of sub-G1 (left to red line), G0/G1 (between red and blue lines) and G2/M phases (right to blue line) in the different treatment groups. Percentages of (B) sub-G1, (C) G1, and (D) G2/M phase cells are illustrated, respectively. Results are presented as the mean ± SEM of three separate experiments (*P<0.05, **P<0.01 and ***P<0.001, significant differences compared to the control group). Ctrl, control.

Figure 4.

Dimethyl arsenic acid modulates the cell cycle progression of FaDu cells. (A) FaDu cells were treated with various concentrations of DMA (0–100 mM) for 24 h, and then fixed/stained with PI and evaluated using flow cytometry. Cells in the sub-G1 phase with less DNA content, compared to normal cells, indicate apoptosis. Red and blue lines were plotted to illustrate the changes of subG1 (left to red line), G0/G1 (between red and blue lines) and G2/M phases (right to blue line) in the different treatment groups. Percentages of (B) sub-G1, (C) G1, and (D) G2/M phase cells are illustrated, respectively. Results are presented as the mean ± SEM of three separate experiments (*P<0.05, **P<0.01 and ***P<0.001, significant differences compared to the control group). Ctrl, control.

The results of the present study demonstrated a significant increase in the percentage of cells in the sub-G1 phase following treatment with NaAsO2 at 100 µM for 24 h (Fig. 3A and B). Moreover, the percentage of cells in the G1 phase decreased with the increasing concentration of NaAsO2 from 25–100 µM for 24 h (Fig. 3A and C). In addition, the percentage of FaDu cells undergoing G2/M phase arrest was markedly increased with the increasing concentration of NaAsO2 from 25-100 µM for 24 h (Fig. 3A and D). The results of a previous study demonstrated that G2/M phase arrest led to cell apoptosis (47).

Moreover, treatment with increasing concentrations of DMA from 25–100 mM led to a notable increase in the percentage of cells in the sub-G1 phase (Fig. 4A and B). In addition, the increasing concentration of DMA from 5-100 mM significantly decreased the percentage of cells in the G1 phase (Fig. 4A and C). Furthermore, DMA at 50 and 100 mM significantly decreased the percentage of cells in the G2/M phase (Fig. 4A and D).

Arsenic compounds induce FaDu cell apoptosis

To investigate the effects of the arsenic compounds on FaDu cell apoptosis, an Annexin V and PI double staining assay was carried out in the present study. It has previously been established that the percentage of negative (viable), PI-positive (necrosis), Annexin V-positive (early apoptosis) and double-positive (late apoptosis) cells are shown in four quadrants to determine cell apoptotic phenomena (42).

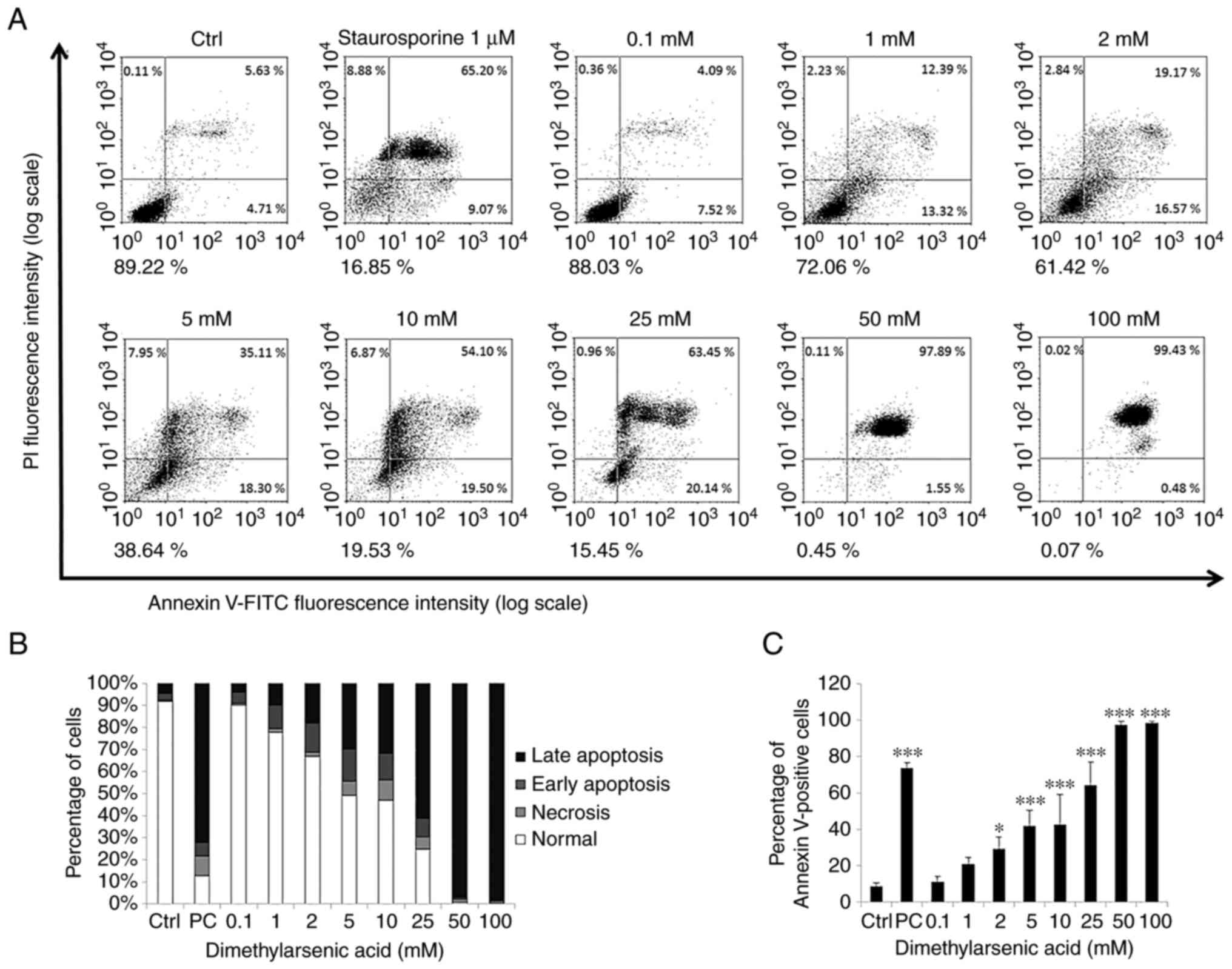
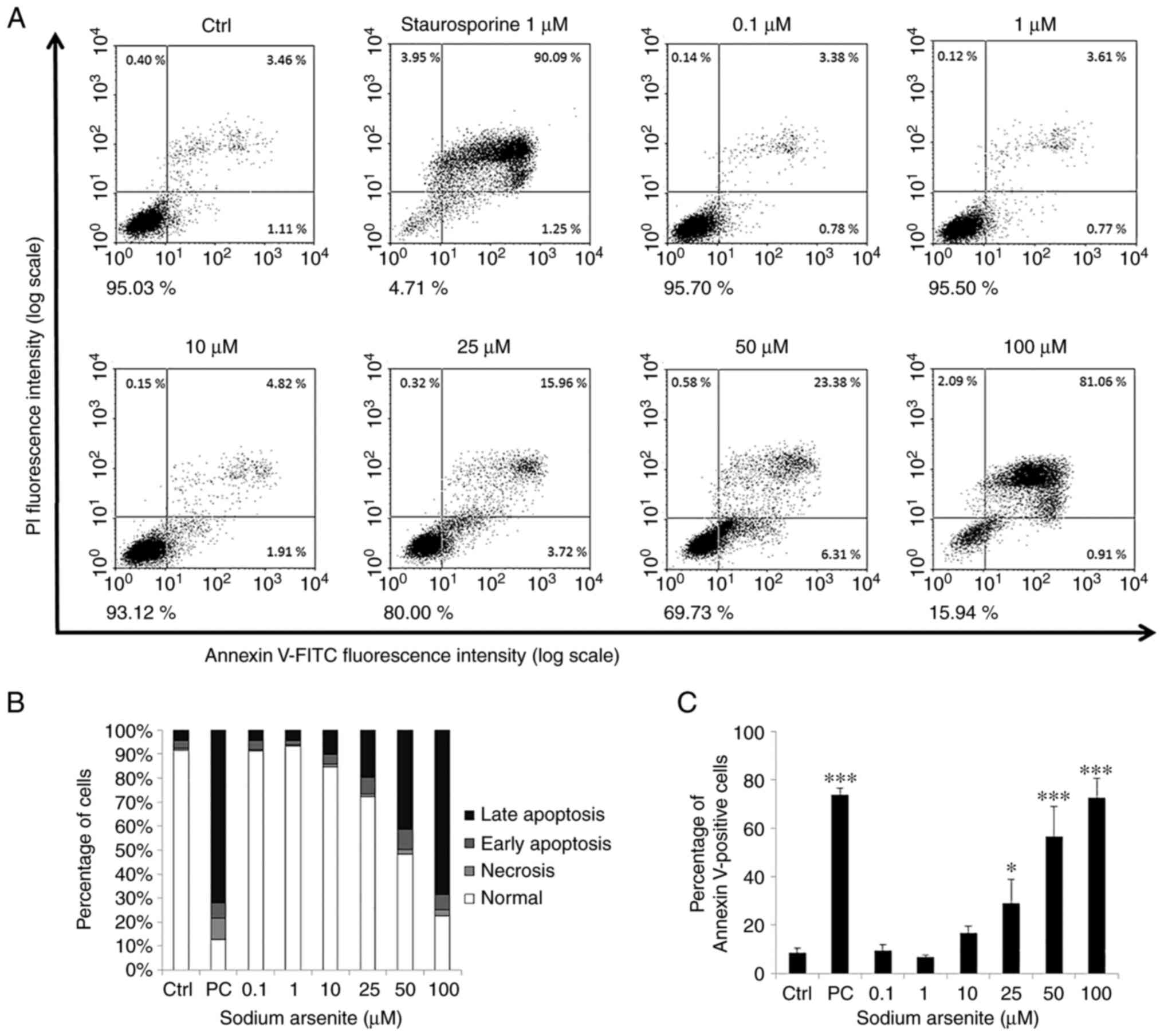
The results of the present study demonstrated that treatment with NaAsO2 (25–100 µM) and DMA (2–100 mM) for 24 h significantly promoted the apoptosis of the FaDu cells (early plus late apoptosis). Moreover, the number of Annexin V-positive cells increased following treatment with the arsenic compounds in a concentration-dependent manner (Figs. 5 and 6). Collectively, these results demonstrated that both NaAsO2 and DMA promoted FaDu cell apoptosis.

Figure 5.

Sodium arsenite significantly induces FaDu cell apoptosis. FaDu cells were challenged with various concentrations of sodium arsenite (0–100 µM) for 24 h. Staurosporine-treated cells were considered as a positive control. (A) Apoptotic phenomena were examined using Annexin V/PI double staining assay. (B) Percentages of staining negative (viable), PI-positive (necrosis), Annexin V-positive (early apoptosis) and double-positive (late apoptosis) cells are shown, respectively. (C) Cells which are Annexin V-positive were analyzed and shown. Results are presented as the mean ± SEM of three separate experiments (*P<0.05 and ***P<0.001, significant differences compared to the control group). Ctrl, control; PC, staurosporine, positive control.

Figure 6.

Dimethyl arsenic acid significantly induces FaDu cell apoptosis. FaDu cells were challenged with various concentrations of DMA (0–100 mM) for 24 h. Staurosporine-treated cells were considered as a positive control. (A) Apoptotic phenomena were examined using Annexin V/PI double staining assay. (B) Percentages of staining negative (viable), PI-positive (necrosis), Annexin V-positive (early apoptosis) and double-positive (late apoptosis) cells are shown, respectively. (C) Cells which are Annexin V-positive were analyzed and shown. Results are presented as the mean ± SEM of three separate experiments (*P<0.05 and ***P<0.001, significant differences compared to the control group). Ctrl, control; PC, staurosporine, positive control.

Arsenic compounds activate extrinsic and intrinsic caspase pathways to induce FaDu cell apoptosis

To investigate whether arsenic compound-induced cell deaths are involved in extrinsic (death receptor) or intrinsic (mitochondrial) apoptotic pathways, western blot analysis was performed to determine the expression levels of cleaved caspase-9, caspase-8, caspase-3 and cleaved PARP. The results of the present study demonstrated that treatment with 10 and 25 µM NaAsO2 for 24 h induced the expression of cleaved caspase-8, −9 and −3, as well as the substrate of activated caspase, PARP, in the FaDu cells (Fig. 7). In addition, following treatment with 2 mM DMA for 12 h, the expression levels of cleaved caspase-3 and cleaved PARP were significantly increased, and treatment with 1 and 2 mM DMA for 24 h significantly increased the expression levels of cleaved caspase-9, −8, −3 and PARP, compared with the control group in the FaDu cells (Fig. 8). These data suggested that long-term treatment with NaAsO2 and DMA may stimulate caspase-8, −9, −3 and PARP expression to activate both death receptor and mitochondrial apoptotic pathways in FaDu cells.

Figure 7.

NaAsO2 promotes the cleavage of caspase-8, −9, −3 plus PARP in FaDu cells. FaDu cells were treated with NaAsO2 (0, 10 and 25 µM for 3, 6, 12 and 24 h, respectively). (A) The cleavage of caspase-8 (43 kDa), −9 (35/37 kDa), −3 (17/19 kDa) plus PARP (85–90 kDa) was examined using western blot analysis. Integrated optical intensities of cleaved (B) caspase-8, (C) caspase-9, (D) caspase-3, and (E) PARP were standardized by β-actin (43 kDa) among all lanes. Results are presented as the mean ± SEM of three separate experiments (*P<0.05 and ***P<0.001, significant differences compared to the control group). Ctrl, control. NaAsO2, sodium arsenite.

Figure 8.

DMA promotes the cleavage of caspase-8, −9, −3 plus PARP in FaDu cells. FaDu cells were treated with DMA (0, 1 and 2 mM for 3, 6, 12 and 24 h, respectively). (A) The cleavage of caspase-8 (43 kDa), −9 (35/37 kDa), −3 (17/19 kDa) plus PARP (85~90 kDa) was examined using western blot analysis. Integrated optical intensities of cleaved (B) caspase-8, (C) caspase-9, (D) caspase-3, and (E) PARP were standardized by β-actin (43 kDa) among all lanes. Results are presented as the mean ± SEM of three separate experiments (*P<0.05 and ***P<0.001, significant differences compared to the control group). Ctrl, control; DMA, dimethyl arsenic acid.

Arsenic compounds activate MAPK pathways to induce FaDu cell apoptosis

Numerous studies have demonstrated that MAPK pathways regulate cell mitosis, proliferation, survival, apoptosis, differentiation and gene expression (29,31,37). In the present study, to investigate the potential role of MAPK pathways in the induction of apoptosis following treatment with arsenic compounds, western blot analysis was performed to analyze the phosphorylation levels of JNK, ERK1/2 and p38.

The results revealed that treatment with 25 µM NaAsO2 for 3 h significantly increased the phosphorylation levels of JNK, and treatment with 25 µM NaAsO2 for 3, 12 and 24 h significantly increased the phosphorylation levels of ERK1/2 in FaDu cells (Fig. 9). Moreover, treatment with 1 and 2 mM DMA for 24 h significantly increased the phosphorylation levels of JNK, and treatment with 1 and 2 mM DMA for 12 and 24 h significantly increased the phosphorylation levels of ERK1/2 (Fig. 10). The phosphorylation status of p38 were not altered following treatment with both arsenic compounds in the FaDu cells.

Figure 9.

NaAsO2 induces the phophorylation of MAPK pathways in FaDu cells. FaDu cells were treated with NaAsO2 (0, 10 and 25 µM for 3, 6, 12 and 24 h, respectively). (A) Phosphorylated-JNK (46/54 kDa), total JNK (46/54 kDa), phosphorylated-ERK1/2 (42/44 kDa), total ERK1/2 (42/44 kDa), phosphorylated-p38 (43 kDa) and total p38 (43 kDa) were examined using western blot analysis. Integrated optical intensities of (B) p-JNK and (C) p-ERK proteins were standardized with total forms of JNK and ERK, respectively. Results are presented as the mean ± SEM of three separate experiments (**P<0.01 and ***P<0.001, significant differences compared to the control group). Ctrl, control; NaAsO2, sodium arsenite.

Figure 10.

DMA induces the phosphorylation of MAPK pathways in FaDu cells. FaDu cells were treated with DMA (0, 1 and 2 mM for 3, 6, 12 and 24 h, respectively). (A) Phosphorylated-JNK (46/54 kDa), total JNK, phosphorylated-ERK1/2 (42/44 kDa), total ERK1/2 (42/44 kDa), phosphorylated-p38 (43 kDa) and total p38 were examined using western blot analysis. Integrated optical intensities of (B) p-JNK and (C) p-ERK proteins were standardized with total forms of JNK and ERK, respectively. Results are presented as the mean ± SEM of three separate experiments (*P<0.05, **P<0.01 and ***P<0.001, significant differences compared to the control group). Ctrl, control; DMA, dimethyl arsenic acid.

In summary, the aforementioned results illustrate that NaAsO2 and DMA activate JNK and ERK phosphorylation, but not p38, to induce caspase cascade and to thus stimulate FaDu cancer cell apoptosis (Fig. 11).

Figure 11.

Schematic diagram of the possible molecular mechanisms through which NaAsO2 and DMA induce the apoptosis in FaDu human oral cancer cells. Arsenic compounds induce JNK and ERK phosphorylation, but not that of p38, modulating the induction of the caspase cascade to promote the apoptosis of FaDu cancer cells. The figure was created with BioRender.com (https://biorender.com/, accessed November 6, 2021). NaAsO2, sodium arsenite; DMA, dimethyl arsenic acid.

Discussion

ATO initially demonstrated anticancer properties in patients with APL (48). Additionally, arsenic compounds have demonstrated a level of efficiency in treating numerous types of cancers, such as pancreatic, colon and breast cancers (13,49,50) by inducing cell apoptosis. However, the effects of arsenic compounds in the treatment of oral cavity cancers, and the underlying regulating mechanisms remain to be fully elucidated. Oral cancers are often refractory solid tumors, and the majority of oral cancers are classified as SCC. In Taiwan, the incidence and mortality rates increase each year (6). Treatment options remain limited; thus, the development of novel therapeutic strategies is required. In the present study, NaAsO2 and DMA both demonstrated a capability to promote the apoptosis of FaDu oral cancer cells.

Numerous previous studies have demonstrated that the cytoskeleton is targeted by NaAsO2 and DMA (51,52), and the degree of morphological alterations modulating the cell skeleton is associated with drug dosages and treatment time (53). The results of the present study revealed that treatment with NaAsO2 and DMA induced a number of morphological changes in the FaDu cells. Following treatment with 25 and 50 µM NaAsO2, and 1 and 2 mM DMA, the attached cells stretched along the border, forming large exposed cell surfaces. Compared with cells with abalone-like shapes following treatment with 25 and 50 µM NaAsO2, the DMA-treated cells appeared to be similar to the control group, although they exhibited rough edges. Following treatment with 5 and 10 mM DMA, the cells were attached to the Petri dish, and the majority of cells appeared to be rounded in shape. Moreover, following treatment with 50 and 100 mM DMA, cells floated in clusters. However, the mechanisms underlying arsenic the regulatory effects of the compounds on cell morphology remain to be fully elucidated. Of note, these results indicate that changes associated with the cytoskeleton are dependent on both drug type and concentration.

When specific checkpoint requirements are met by upstream events, the cell cycle continues to the next phase. Under conditions of cell damage or stress, cells can arrest in a specific phase and undergo programmed cell death (54). The results of a previous study demonstrated that arsenite induced microtubule network disruption, causing abnormalities in spindles to induce mitotic cell apoptosis (55). Moreover, arsenic-induced cellular mitotic arrest may be an essential step in the activation of apoptotic pathways among different human tumor cells (56). Another study demonstrated a clear association between G2/M arrest and the apoptosis of ovarian carcinoma cells in response to DNA damage (57). In the present study, NaAsO2 and DMA notably led to G2/M phase arrest, and increased the percentage of cells in the sub-G1 phase, indicating that both arsenic compounds promoted FaDu cell apoptosis. Moreover, the results of the present study demonstrated that arsenic-induced apoptosis was associated with aberrant cell cycle redistribution. The Annexin V/PI double staining assay further verified that apoptosis was induced by NaAsO2 and DMA in a concentration-dependent manner.

Apoptosis is a crucial process for cell homeostasis, and resisting apoptosis leads to cancer development (58). Previous studies have demonstrated that apoptosis is initiated by an extrinsic or intrinsic death signal to activate caspase cascades (59,60). The results of a previous study revealed that ATO stimulated laryngeal cancer cell apoptosis by decreasing the mRNA expression of survivin and inhibiting caspase activation (61). Previous studies have also demonstrated that ATO induces apoptosis in myeloma and gastric cancers by stimulating caspase-9, −8 and −3 (11,62). The results of the present study demonstrated that NaAsO2 and DMA significantly induced the expression of cleaved caspase-8, −9, 3 and PARP in FaDu cells. Consistent with the results of previous studies (11,32,35), these results indicate that arsenic compounds activate extrinsic and intrinsic apoptotic pathways in oral cavity cancer cells. The results of previous studies have also demonstrated that arginine-glycine-aspartate peptides, granzyme B and endoplasmic reticulum stress are responsible for direct caspase-3 activation, and the induction of apoptosis (63–65). Moreover, the results of the present study revealed that following treatment with 2 mM DMA for 12 h, caspase-3 activation occurred before the activation of both caspase-8 and −9, indicating that alternative signaling pathways require further investigation.

It has previously been established that apoptotic pathways are closely associated with numerous cellular mechanisms, and MAPK signaling pathways respond to different cellular stimuli to induce cell apoptosis (29,30). MAPK signaling pathways stimulate survival or induce apoptosis depending on the stimuli type, cell types and the latency of MAPK activation (29,30). JNKs (also known as stress-activated protein kinases) are ubiquitously expressed in response to growth factors or numerous types of stress (66,67). The results of a previous study demonstrated that JNK activation mediated ATO-induced APL cell apoptosis (68). The ERK pro-apoptotic function is also stimulated by various antitumor compounds (69,70). In addition, another study revealed that the activation of JNK1/2 and ERK was associated with the ATO-induced apoptosis of human mesothelioma cells (71). However, the involvement of p38 in cell apoptosis remains unclear, as it can reduce the expression levels of caspase-8 and −3 in human neutrophils (72). Furthermore, p38 activation mediates the apoptosis of endothelial cells by activating caspase-3 and suppressing Bcl-x(L) (73). The results of the present study demonstrated that the phosphorylation levels of JNK and ERK1/2 were increased following treatment with NaAsO2 and DMA in FaDu cells. However, the levels of p-p38 were not detected in the FaDu cells following treatment with any arsenic compound. Notably, the results of the present study demonstrated that treatment with DMA activated caspases and PARP at 12 and 24 h, and stimulated MAPK at 3 h, highlighting that that MAPK activation was initially activated by DMA to induce the apoptosis of FaDu oral cancer cells.

The results of previous studies have revealed the anticancer effects of arsenic compounds through apoptotic cascades among different cell types (32,35,49,50,74). Previous studies have also demonstrated that arsenic compounds induce tumor cell deaths through cell cycle arrest, the production of reactive oxygen species, DNA methylation and the reduction of stem cell markers (75,76). Thus, further investigations into the anticancer mechanisms underlying arsenic compounds in FaDu cells are required. Moreover, the use of a control cell line for comparison with FaDu cells, in vivo experiments using an animal model and clinical trials are all required to increase the reliability of the results. Although further investigations are required, the present study provides a novel theoretical basis for the use of arsenic compounds in the clinical treatment on oral cancers.

Collectively, these results suggested that both NaAsO2 and DMA stimulated FaDu cell apoptosis by activating apoptotic pathways, highlighting their antitumor effects in FaDu cells. Moreover, these arsenic compounds activated JNK and ERK phosphorylation, but not p38, modulating the induction of the caspase cascade to stimulate the apoptosis in FaDu cancer cells (Fig. 11). Thus, both arsenic compounds possess the potential for antitumor therapy in oral cancers and their efficiency is demonstrated in FaDu oral cancer cells.

In a previous study, the authors treated OEC-M1 cells with the arsenic compounds (32). Both NaAsO2 and DMA induced cell apoptosis through extrinsic and intrinsic apoptotic pathways, exhibiting potential antitumor effects in the OEC-M1 oral cancer cells; similar effects were observed in the present study with the FaDu cells. In addition, the levels of phosphorylated JNK and ERK1/2 were elevated by NaAsO2 and DMA in both the OEC-M1 (35) and FaDu cells. Of note, the levels of phosphorylated p38 were hardly detectable in the FaDu cells with either of the arsenic compounds; however, the expression of p-p38 did increase in the OEC-M1 cells following treatment with NaAsO2 and DMA (32). These data illustrate that arsenic compounds activate different MAPK pathways to induce apoptosis between FaDu and OEC-M1 oral cavity cells. These differences activating MAPK pathways between FaDu and OEC-M1 are worthy of further investigation.

Acknowledgements

Not applicable.

Funding

The present study was supported by the Ministry of Science and Technology (MOST) of Taiwan, R.O.C. (grant nos. MOST-107-2320-B-471-001, MOST-110-2314-B-218-001, MOST 106-2320-B-006-MY3 and MOST 110-2320-6-B-025-MY3), the Shu-Zen Junior College of Medicine and Management (grant nos. SZPT10800008, SZPT10902009 and SZPT11002012), and Chi-Mei Medical Center, Liouying (grant no. CLFHR11025, Taiwan, R.O.C.).

Availability of data and materials

The datasets used and/or analyzed during the current study are available from the corresponding author on reasonable request, which adheres to the FAIR principles (https://www.go-fair.org/fair-principles/), including the fundamental principles of Findability, Accessibility, Interoperability, and Reusability.

Authors' contributions

SZW, YYL, CYC, YKW and YPL established and conducted the experiments, analyzed the results and wrote the manuscript. BMH and HYC participated in the study design and were also involved in the statistical analysis of the results, and revised the manuscript. SZW, HYC and BMH confirm the authenticity of all the raw data. All authors have read and approved the final version of manuscript.

Ethics approval and consent to participate

Not applicable.

Patient consent for publication

Not applicable.

Competing interests

The authors declare that they have no competing interests.

References

1 

David MC, Randal SW and Stephen YL: Head and neck cancer. Cancer. 113 (Suppl 7):S1911–S1932. 2008. View Article : Google Scholar

2 

Laraway DC, Lakshmiah R, Lowe D, Roe B and Rogers SN: Quality of life in older people with oral cancer. Br J Oral Maxillofac Surg. 50:715–720. 2012. View Article : Google Scholar : PubMed/NCBI

3 

Sabio JM, Pasquau J and Jiménez-Alonso J: Human papillomavirus infection as a risk factor for squamous-cell carcinoma of the head and neck. N Engl J Med. 345:376–377. 2001. View Article : Google Scholar : PubMed/NCBI

4 

Ko YC, Huang YL, Lee CH, Chen MJ, Lin LM and Tsai CC: Betel quid chewing, cigarette smoking and alcohol consumption related to oral cancer in Taiwan. J Oral Pathol Med. 24:450–453. 1995. View Article : Google Scholar : PubMed/NCBI

5 

Bernier J and Cooper JS: Chemoradiation after surgery for high-risk head and neck cancer patients: How strong is the evidence? Oncologist. 10:215–224. 2005. View Article : Google Scholar : PubMed/NCBI

6 

Chen CJ, You SL, Lin LH, Hsu WL and Yang YW: Cancer epidemiology and control in Taiwan: A brief review. Jpn J Clin Oncol. 32 (Suppl):S66–S81. 2002. View Article : Google Scholar : PubMed/NCBI

7 

Mandal BK and Suzuki KT: Arsenic round the world: A review. Talanta. 58:201–235. 2002. View Article : Google Scholar : PubMed/NCBI

8 

Calatayud M, Devesa V and Vélez D: Differential toxicity and gene expression in Caco-2 cells exposed to arsenic species. Toxicol Lett. 218:70–80. 2013. View Article : Google Scholar : PubMed/NCBI

9 

Shen ZX, Chen GQ, Ni JH, Li XS, Xiong SM, Qiu QY, Zhu J, Tang W, Sun GL, Yang KQ, et al: Use of arsenic trioxide (As2O3) in the treatment of acute promyelocytic leukemia (APL): II. Clinical efficacy and pharmacokinetics in relapsed patients. Blood. 89:3354–3360. 1997. View Article : Google Scholar : PubMed/NCBI

10 

Yedjou C, Tchounwou P, Jenkins J and McMurray R: Basic mechanisms of arsenic trioxide (ATO)-induced apoptosis in human leukemia (HL-60) cells. J Hematol Oncol. 3:282010. View Article : Google Scholar : PubMed/NCBI

11 

Liu Q, Hilsenbeck S and Gazitt Y: Arsenic trioxide-induced apoptosis in myeloma cells: p53-dependent G1 or G2/M cell cycle arrest, activation of caspase-8 or caspase-9, and synergy with APO2/TRAIL. Blood. 101:4078–4087. 2003. View Article : Google Scholar : PubMed/NCBI

12 

Mandegary A, Torshabi M, Seyedabadi M, Amirheidari B, Sharif E and Ghahremani MH: Indomethacin-enhanced anticancer effect of arsenic trioxide in A549 cell line: Involvement of apoptosis and phospho-ERK and p38 MAPK pathways. Biomed Res Int. 2013:2375432013. View Article : Google Scholar : PubMed/NCBI

13 

Kim MJ, Jung JH, Lee WS, Yun JW, Lu JN, Yi SM, Kim HJ, Chang SH, Kim GS, Hong SC and Ha WS: Arsenic hexoxide enhances TNF-α-induced anticancer effects by inhibiting NF-κB activity at a safe dose in MCF-7 human breast cancer cells. Oncol Rep. 31:2305–2311. 2014. View Article : Google Scholar : PubMed/NCBI

14 

Mann KK, Wallner B, Lossos IS and Miller WH Jr: Darinaparsin: A novel organic arsenical with promising anticancer activity. Expert Opin Investig Drugs. 18:1727–1734. 2009. View Article : Google Scholar : PubMed/NCBI

15 

Jaeschke H and Bajt ML: Intracellular signaling mechanisms of acetaminophen-induced liver cell death. Toxicol Sci. 89:31–41. 2006. View Article : Google Scholar : PubMed/NCBI

16 

Kuwabara M, Asanuma T, Niwa K and Inanami O: Regulation of cell survival and death signals induced by oxidative stress. J Clin Biochem Nutr. 43:51–57. 2008. View Article : Google Scholar : PubMed/NCBI

17 

Kroemer G, Galluzzi L, Vandenabeele P, Abrams J, Alnemri ES, Baehrecke EH, Blagosklonny MV, El-Deiry WS, Golstein P, Green DR, et al: Classification of cell death: Recommendations of the nomenclature committee on cell death 2009. Cell Death Differ. 16:3–11. 2009. View Article : Google Scholar : PubMed/NCBI

18 

Danial NN and Korsmeyer SJ: Cell death: Critical control points. Cell. 116:205–219. 2004. View Article : Google Scholar : PubMed/NCBI

19 

Wilson TR, Johnston PG and Longley DB: Anti-apoptotic mechanisms of drug resistance in cancer. Curr Cancer Drug Targets. 9:307–319. 2009. View Article : Google Scholar : PubMed/NCBI

20 

Kasibhatla S and Tseng B: Why target apoptosis in cancer treatment? Mol Cancer Ther. 2:573–580. 2003.PubMed/NCBI

21 

Zhang Y, Chen X, Gueydan C and Han J: Plasma membrane changes during programmed cell deaths. Cell Res. 28:9–21. 2018. View Article : Google Scholar : PubMed/NCBI

22 

Carneiro BA and El-Deiry WS: Targeting apoptosis in cancer therapy. Nat Rev Clin Oncol. 17:395–417. 2020. View Article : Google Scholar : PubMed/NCBI

23 

O' Reilly E, Tirincsi A, Logue SE and Szegezdi E: The Janus face of death receptor signaling during tumor immunoediting. Front Immunol. 7:4462016. View Article : Google Scholar : PubMed/NCBI

24 

Ashkenazi A and Dixit VM: Death receptors: Signaling and modulation. Science. 281:1305–1308. 1998. View Article : Google Scholar : PubMed/NCBI

25 

Liu H, Li J, Yuan W, Hao S, Wang M, Wang F and Xuan H: Bioactive components and mechanisms of poplar propolis in inhibiting proliferation of human hepatocellular carcinoma HepG2 cells. Biomed Pharmacother. 144:1123642021. View Article : Google Scholar : PubMed/NCBI

26 

Patwardhan GA, Beverly LJ and Siskind LJ: Sphingolipids and mitochondrial apoptosis. J Bioenerg Biomembr. 48:153–168. 2016. View Article : Google Scholar : PubMed/NCBI

27 

Akao Y, Nakagawa Y and Akiyama K: Arsenic trioxide induces apoptosis in neuroblastoma cell lines through the activation of caspase 3 in vitro. FEBS Lett. 455:59–62. 1999. View Article : Google Scholar : PubMed/NCBI

28 

Chen GQ, Zhu J, Shi XG, Ni JN, Zhong HJ, Si GY, Jin XL, Tang W, Li XS, Xong SM, et al: In vitro studies on cellular and molecular mechanisms of arsenic trioxide (As2O3) in the treatment of acute promyelocytic leukemia: As2O3 induces NB4 cell apoptosis with downregulation of Bcl-2 expression and modulation of PML-RAR alpha/PML proteins. Blood. 88:1052–1061. 1996. View Article : Google Scholar : PubMed/NCBI

29 

Wada T and Penninger JM: Mitogen-activated protein kinases in apoptosis regulation. Oncogene. 23:2838–2849. 2004. View Article : Google Scholar : PubMed/NCBI

30 

Hayakawa J, Ohmichi M, Kurachi H, Ikegami H, Kimura A, Matsuoka T, Jikihara H, Mercola D and Murata Y: Inhibition of extracellular signal-regulated protein kinase or c-Jun N-terminal protein kinase cascade, differentially activated by cisplatin, sensitizes human ovarian cancer cell line. J Biol Chem. 274:31648–31654. 1999. View Article : Google Scholar : PubMed/NCBI

31 

Kang YH and Lee SJ: The role of p38 MAPK and JNK in arsenic trioxide-induced mitochondrial cell death in human cervical cancer cells. J Cell Physiol. 217:23–33. 2008. View Article : Google Scholar : PubMed/NCBI

32 

Foo NP, Ko CL, Chu CY, Wang CY, So EC and Huang BM: Arsenic compounds activate the MAPK and caspase pathways to induce apoptosis in OEC-M1 gingival epidermal carcinoma. Oncol Rep. 44:2701–2714. 2020. View Article : Google Scholar : PubMed/NCBI

33 

Rangan SR: A new human cell line (FaDu) from a hypopharyngeal carcinoma. Cancer. 29:117–121. 1972. View Article : Google Scholar : PubMed/NCBI

34 

Wu WC, Hsiao JR, Lian YY, Lin CY and Huang BM: The apoptotic effect of cordycepin on human OEC-M1 oral cancer cell line. Cancer Chemother Pharmacol. 60:103–111. 2007. View Article : Google Scholar : PubMed/NCBI

35 

Mu YF, Chen YH, Chang MM, Chen YC and Huang BM: Arsenic compounds induce apoptosis through caspase pathway activation in MA-10 Leydig tumor cells. Oncol Lett. 18:944–954. 2019.PubMed/NCBI

36 

Berridge MV and Tan AS: Characterization of the cellular reduction of 3-(4,5-dimethylthiazol-2-yl)-2,5-diphenyltetrazolium bromide (MTT): Subcellular localization, substrate dependence, and involvement of mitochondrial electron transport in MTT reduction. Arch Biochem Biophys. 303:474–482. 1993. View Article : Google Scholar : PubMed/NCBI

37 

Kang FC, Wang SC, So EC, Chang MM, Wong KL, Cheng KS, Chen YC and Huang BM: Propofol may increase caspase and MAPK pathways, and suppress the Akt pathway to induce apoptosis in MA-10 mouse Leydig tumor cells. Oncol Rep. 41:3565–3574. 2019.PubMed/NCBI

38 

Kang FC, Chen YC, Wang SC, So EC and Huang BM: Propofol induces apoptosis by activating caspases and the MAPK pathways, and inhibiting the Akt pathway in TM3 mouse Leydig stem/progenitor cells. Int J Mol Med. 46:439–448. 2020.PubMed/NCBI

39 

Nicoletti I, Migliorati G, Pagliacci MC, Grignani F and Riccardi C: A rapid and simple method for measuring thymocyte apoptosis by propidium iodide staining and flow cytometry. J Immunol Methods. 139:271–279. 1991. View Article : Google Scholar : PubMed/NCBI

40 

Chang MM, Lai MS, Hong SY, Pan BS, Huang H, Yang SH, Wu CC, Sun HS, Chuang JI, Wang CY and Huang BM: FGF9/FGFR2 increase cell proliferation by activating ERK1/2, Rb/E2F1, and cell cycle pathways in mouse Leydig tumor cells. Cancer Sci. 109:3503–3518. 2018. View Article : Google Scholar : PubMed/NCBI

41 

Chang MM, Pan BS, Wang CY and Huang BM: Cordycepin-induced unfolded protein response-dependent cell death, and AKT/MAPK-mediated drug resistance in mouse testicular tumor cells. Cancer Med. 8:3949–3964. 2019. View Article : Google Scholar : PubMed/NCBI

42 

van Engeland M, Ramaekers FC, Schutte B and Reutelingsperger CP: A novel assay to measure loss of plasma membrane asymmetry during apoptosis of adherent cells in culture. Cytometry. 24:131–139. 1996. View Article : Google Scholar : PubMed/NCBI

43 

Lan YY, Chen YH, Liu C, Tung KL, Wu YT, Lin SC, Wu CH, Chang HY, Chen YC and Huang BM: Role of JNK activation in paclitaxel-induced apoptosis in human head and neck squamous cell carcinoma. Oncol Lett. 22:7052021. View Article : Google Scholar : PubMed/NCBI

44 

Chang MM, Hong SY, Yang SH, Wu CC, Wang CY and Huang BM: Anti-cancer effect of cordycepin on FGF9-induced testicular tumorigenesis. Int J Mol Sci. 21:83362020. View Article : Google Scholar : PubMed/NCBI

45 

Chang MM, Wu SZ, Yang SH, Wu CC, Wang CY and Huang BM: FGF9/FGFR1 promotes cell proliferation, epithelial-mesenchymal transition, M2 macrophage infiltration and liver metastasis of lung cancer. Transl Oncol. 14:1012082021. View Article : Google Scholar : PubMed/NCBI

46 

Shu CH, Yang WK, Shih YL, Kuo ML and Huang TS: Cell cycle G2/M arrest and activation of cyclin-dependent kinases associated with low-dose paclitaxel-induced sub-G1 apoptosis. Apoptosis. 2:463–470. 1997. View Article : Google Scholar : PubMed/NCBI

47 

Tyagi AK, Singh RP, Agarwal C, Chan DC and Agarwal R: Silibinin strongly synergizes human prostate carcinoma DU145 cells to doxorubicin-induced growth Inhibition, G2-M arrest, and apoptosis. Clin Cancer Res. 8:3512–3519. 2002.PubMed/NCBI

48 

Zhang TD, Chen GQ, Wang ZG, Wang ZY, Chen SJ and Chen Z: Arsenic trioxide, a therapeutic agent for APL. Oncogene. 20:7146–7153. 2001. View Article : Google Scholar : PubMed/NCBI

49 

Nakagawa Y, Akao Y, Morikawa H, Hirata I, Katsu K, Naoe T, Ohishi N and Yagi K: Arsenic trioxide-induced apoptosis through oxidative stress in cells of colon cancer cell lines. Life Sci. 70:2253–2269. 2002. View Article : Google Scholar : PubMed/NCBI

50 

Li X, Ding X and Adrian TE: Arsenic trioxide induces apoptosis in pancreatic cancer cells via changes in cell cycle, caspase activation, and GADD expression. Pancreas. 27:174–179. 2003. View Article : Google Scholar : PubMed/NCBI

51 

Li W and Chou IN: Effects of sodium arsenite on the cytoskeleton and cellular glutathione levels in cultured cells. Toxicol Appl Pharmacol. 114:132–139. 1992. View Article : Google Scholar : PubMed/NCBI

52 

Ochi T, Nakajima F and Fukumori N: Different effects of inorganic and dimethylated arsenic compounds on cell morphology, cytoskeletal organization, and DNA synthesis in cultured Chinese hamster V79 cells. Arch Toxicol. 72:566–573. 1998. View Article : Google Scholar : PubMed/NCBI

53 

Zuk A, Targosz-Korecka M and Szymonski M: Effect of selected drugs used in asthma treatment on morphology and elastic properties of red blood cells. Int J Nanomedicin. 6:249–257. 2011. View Article : Google Scholar

54 

Hartwell LH and Weinert TA: Checkpoints: Controls that ensure the order of cell cycle events. Science. 246:629–634. 1989. View Article : Google Scholar : PubMed/NCBI

55 

Yih LH, Wu YC, Hsu NC and Kuo HH: Arsenic trioxide induces abnormal mitotic spindles through a PIP4KIIγ/Rho pathway. Toxicol Sci. 128:115–125. 2012. View Article : Google Scholar : PubMed/NCBI

56 

Ling YH, Jiang JD, Holland JF and Perez-Soler R: Arsenic trioxide produces polymerization of microtubules and mitotic arrest before apoptosis in human tumor cell lines. Mol Pharmacol. 62:529–538. 2002. View Article : Google Scholar : PubMed/NCBI

57 

Concin N, Stimpfl M, Zeillinger C, Wolff U, Hefler L, Sedlak J, Leodolter S and Zeillinger R: Role of p53 in G2/M cell cycle arrest and apoptosis in response to gamma-irradiation in ovarian carcinoma cell lines. Int J Oncol. 22:51–57. 2003.PubMed/NCBI

58 

Brown JM and Attardi LD: The role of apoptosis in cancer development and treatment response. Nat Rev Cancer. 5:231–237. 2005. View Article : Google Scholar : PubMed/NCBI

59 

Fan TJ, Han LH, Cong RS and Liang J: Caspase family proteases and apoptosis. Acta Biochim Biophys Sin (Shanghai). 37:719–727. 2005. View Article : Google Scholar : PubMed/NCBI

60 

Nguyen TTM, Gillet G and Popgeorgiev N: Caspases in the developing central nervous system: Apoptosis and beyond. Front Cell Dev Biol. 9:7024042021. View Article : Google Scholar : PubMed/NCBI

61 

Cheng B, Yang X, Han Z, An L and Liu S: Arsenic trioxide induced the apoptosis of laryngeal cancer via down-regulation of survivin mRNA. Auris Nasus Larynx. 35:95–101. 2008. View Article : Google Scholar : PubMed/NCBI

62 

Jiang XH, Wong BC, Yuen ST, Jiang SH, Cho CH, Lai KC, Lin MC, Kung HF and Lam SK: Arsenic trioxide induces apoptosis in human gastric cancer cells through up-regulation of p53 and activation of caspase-3. Int J Cancer. 91:173–179. 2001. View Article : Google Scholar : PubMed/NCBI

63 

Buckley CD, Pilling D, Henriquez NV, Parsonage G, Threlfall K, Scheel-Toellner D, Simmons DL, Akbar AN, Lord JM and Salmon M: RGD peptides induce apoptosis by direct caspase-3 activation. Nature. 397:534–539. 1999. View Article : Google Scholar : PubMed/NCBI

64 

Goping IS, Barry M, Liston P, Sawchuk T, Constantinescu G, Michalak KM, Shostak I, Roberts DL, Hunter AM, Korneluk R and Bleackley RC: Granzyme B-induced apoptosis requires both direct caspase activation and relief of caspase inhibition. Immunity. 18:355–365. 2003. View Article : Google Scholar : PubMed/NCBI

65 

Hitomi J, Katayama T, Taniguchi M, Honda A, Imaizumi K and Tohyama M: Apoptosis induced by endoplasmic reticulum stress depends on activation of caspase-3 via caspase-12. Neurosci Lett. 357:127–130. 2004. View Article : Google Scholar : PubMed/NCBI

66 

Minden A, Lin A, McMahon M, Lange-Carter C, Dérijard B, Davis RJ, Johnson GL and Karin M: Differential activation of ERK and JNK mitogen-activated protein kinases by Raf-1 and MEKK. Science. 266:1719–1723. 1994. View Article : Google Scholar : PubMed/NCBI

67 

Westwick JK, Bielawska AE, Dbaibo G, Hannun YA and Brenner DA: Ceramide activates the stress-activated protein kinases. J Biol Chem. 270:22689–22692. 1995. View Article : Google Scholar : PubMed/NCBI

68 

Davison K, Mann KK, Waxman S and Miller WH Jr: JNK activation is a mediator of arsenic trioxide-induced apoptosis in acute promyelocytic leukemia cells. Blood. 103:3496–3502. 2004. View Article : Google Scholar : PubMed/NCBI

69 

Kim YH, Lee DH, Jeong JH, Guo ZS and Lee YJ: Quercetin augments TRAIL-induced apoptotic death: Involvement of the ERK signal transduction pathway. Biochem Pharmacol. 75:1946–1958. 2008. View Article : Google Scholar : PubMed/NCBI

70 

Tewari R, Sharma V, Koul N and Sen E: Involvement of miltefosine-mediated ERK activation in glioma cell apoptosis through Fas regulation. J Neurochem. 107:616–627. 2008. View Article : Google Scholar : PubMed/NCBI

71 

Eguchi R, Fujimori Y, Takeda H, Tabata C, Ohta T, Kuribayashi K, Fukuoka K and Nakano T: Arsenic trioxide induces apoptosis through JNK and ERK in human mesothelioma cells. J Cell Physiol. 226:762–768. 2011. View Article : Google Scholar : PubMed/NCBI

72 

Alvarado-Kristensson M, Melander F, Leandersson K, Rönnstrand L, Wernstedt C and Andersson T: p38-MAPK signals survival by phosphorylation of caspase-8 and caspase-3 in human neutrophils. J Exp Med. 199:449–458. 2004. View Article : Google Scholar : PubMed/NCBI

73 

Grethe S, Ares MP, Andersson T and Pörn-Ares MI: p38 MAPK mediates TNF-induced apoptosis in endothelial cells via phosphorylation and downregulation of Bcl-x(L). Exp Cell Res. 298:632–642. 2004. View Article : Google Scholar : PubMed/NCBI

74 

Kim D, Park NY, Kang K, Calderwood SK, Cho DH, Bae IJ and Bunch H: Arsenic hexoxide has differential effects on cell proliferation and genome-wide gene expression in human primary mammary epithelial and MCF7 cells. Sci Rep. 11:37612021. View Article : Google Scholar : PubMed/NCBI

75 

Sönksen M, Kerl K and Bunzen H: Current status and future prospects of nanomedicine for arsenic trioxide delivery to solid tumors. Med Res Rev. 42:374–398. 2022. View Article : Google Scholar : PubMed/NCBI

76 

Eyvani H, Moghaddaskho F, Kabuli M, Zekri A, Momeny M, Tavakkoly-Bazzaz J, Alimoghaddam K, Ghavamzadeh A and Ghaffari SH: Arsenic trioxide induces cell cycle arrest and alters DNA methylation patterns of cell cycle regulatory genes in colorectal cancer cells. Life Sci. 167:67–77. 2016. View Article : Google Scholar : PubMed/NCBI

Related Articles

  • Abstract
  • View
  • Download
  • Twitter
Copy and paste a formatted citation
Spandidos Publications style
Wu S, Lan Y, Chu C, Wang Y, Lee Y, Chang H and Huang B: Arsenic compounds induce apoptosis by activating the MAPK and caspase pathways in FaDu oral squamous carcinoma cells. Int J Oncol 60: 18, 2022.
APA
Wu, S., Lan, Y., Chu, C., Wang, Y., Lee, Y., Chang, H., & Huang, B. (2022). Arsenic compounds induce apoptosis by activating the MAPK and caspase pathways in FaDu oral squamous carcinoma cells. International Journal of Oncology, 60, 18. https://doi.org/10.3892/ijo.2022.5308
MLA
Wu, S., Lan, Y., Chu, C., Wang, Y., Lee, Y., Chang, H., Huang, B."Arsenic compounds induce apoptosis by activating the MAPK and caspase pathways in FaDu oral squamous carcinoma cells". International Journal of Oncology 60.2 (2022): 18.
Chicago
Wu, S., Lan, Y., Chu, C., Wang, Y., Lee, Y., Chang, H., Huang, B."Arsenic compounds induce apoptosis by activating the MAPK and caspase pathways in FaDu oral squamous carcinoma cells". International Journal of Oncology 60, no. 2 (2022): 18. https://doi.org/10.3892/ijo.2022.5308
Copy and paste a formatted citation
x
Spandidos Publications style
Wu S, Lan Y, Chu C, Wang Y, Lee Y, Chang H and Huang B: Arsenic compounds induce apoptosis by activating the MAPK and caspase pathways in FaDu oral squamous carcinoma cells. Int J Oncol 60: 18, 2022.
APA
Wu, S., Lan, Y., Chu, C., Wang, Y., Lee, Y., Chang, H., & Huang, B. (2022). Arsenic compounds induce apoptosis by activating the MAPK and caspase pathways in FaDu oral squamous carcinoma cells. International Journal of Oncology, 60, 18. https://doi.org/10.3892/ijo.2022.5308
MLA
Wu, S., Lan, Y., Chu, C., Wang, Y., Lee, Y., Chang, H., Huang, B."Arsenic compounds induce apoptosis by activating the MAPK and caspase pathways in FaDu oral squamous carcinoma cells". International Journal of Oncology 60.2 (2022): 18.
Chicago
Wu, S., Lan, Y., Chu, C., Wang, Y., Lee, Y., Chang, H., Huang, B."Arsenic compounds induce apoptosis by activating the MAPK and caspase pathways in FaDu oral squamous carcinoma cells". International Journal of Oncology 60, no. 2 (2022): 18. https://doi.org/10.3892/ijo.2022.5308
Follow us
  • Twitter
  • LinkedIn
  • Facebook
About
  • Spandidos Publications
  • Careers
  • Cookie Policy
  • Privacy Policy
How can we help?
  • Help
  • Live Chat
  • Contact
  • Email to our Support Team