Spandidos Publications Logo
  • About
    • About Spandidos
    • Aims and Scopes
    • Abstracting and Indexing
    • Editorial Policies
    • Reprints and Permissions
    • Job Opportunities
    • Terms and Conditions
    • Contact
  • Journals
    • All Journals
    • Oncology Letters
      • Oncology Letters
      • Information for Authors
      • Editorial Policies
      • Editorial Board
      • Aims and Scope
      • Abstracting and Indexing
      • Bibliographic Information
      • Archive
    • International Journal of Oncology
      • International Journal of Oncology
      • Information for Authors
      • Editorial Policies
      • Editorial Board
      • Aims and Scope
      • Abstracting and Indexing
      • Bibliographic Information
      • Archive
    • Molecular and Clinical Oncology
      • Molecular and Clinical Oncology
      • Information for Authors
      • Editorial Policies
      • Editorial Board
      • Aims and Scope
      • Abstracting and Indexing
      • Bibliographic Information
      • Archive
    • Experimental and Therapeutic Medicine
      • Experimental and Therapeutic Medicine
      • Information for Authors
      • Editorial Policies
      • Editorial Board
      • Aims and Scope
      • Abstracting and Indexing
      • Bibliographic Information
      • Archive
    • International Journal of Molecular Medicine
      • International Journal of Molecular Medicine
      • Information for Authors
      • Editorial Policies
      • Editorial Board
      • Aims and Scope
      • Abstracting and Indexing
      • Bibliographic Information
      • Archive
    • Biomedical Reports
      • Biomedical Reports
      • Information for Authors
      • Editorial Policies
      • Editorial Board
      • Aims and Scope
      • Abstracting and Indexing
      • Bibliographic Information
      • Archive
    • Oncology Reports
      • Oncology Reports
      • Information for Authors
      • Editorial Policies
      • Editorial Board
      • Aims and Scope
      • Abstracting and Indexing
      • Bibliographic Information
      • Archive
    • Molecular Medicine Reports
      • Molecular Medicine Reports
      • Information for Authors
      • Editorial Policies
      • Editorial Board
      • Aims and Scope
      • Abstracting and Indexing
      • Bibliographic Information
      • Archive
    • World Academy of Sciences Journal
      • World Academy of Sciences Journal
      • Information for Authors
      • Editorial Policies
      • Editorial Board
      • Aims and Scope
      • Abstracting and Indexing
      • Bibliographic Information
      • Archive
    • International Journal of Functional Nutrition
      • International Journal of Functional Nutrition
      • Information for Authors
      • Editorial Policies
      • Editorial Board
      • Aims and Scope
      • Abstracting and Indexing
      • Bibliographic Information
      • Archive
    • International Journal of Epigenetics
      • International Journal of Epigenetics
      • Information for Authors
      • Editorial Policies
      • Editorial Board
      • Aims and Scope
      • Abstracting and Indexing
      • Bibliographic Information
      • Archive
    • Medicine International
      • Medicine International
      • Information for Authors
      • Editorial Policies
      • Editorial Board
      • Aims and Scope
      • Abstracting and Indexing
      • Bibliographic Information
      • Archive
  • Articles
  • Information
    • Information for Authors
    • Information for Reviewers
    • Information for Librarians
    • Information for Advertisers
    • Conferences
  • Language Editing
Spandidos Publications Logo
  • About
    • About Spandidos
    • Aims and Scopes
    • Abstracting and Indexing
    • Editorial Policies
    • Reprints and Permissions
    • Job Opportunities
    • Terms and Conditions
    • Contact
  • Journals
    • All Journals
    • Biomedical Reports
      • Information for Authors
      • Editorial Policies
      • Editorial Board
      • Aims and Scope
      • Abstracting and Indexing
      • Bibliographic Information
      • Archive
    • Experimental and Therapeutic Medicine
      • Information for Authors
      • Editorial Policies
      • Editorial Board
      • Aims and Scope
      • Abstracting and Indexing
      • Bibliographic Information
      • Archive
    • International Journal of Epigenetics
      • Information for Authors
      • Editorial Policies
      • Editorial Board
      • Aims and Scope
      • Abstracting and Indexing
      • Bibliographic Information
      • Archive
    • International Journal of Functional Nutrition
      • Information for Authors
      • Editorial Policies
      • Editorial Board
      • Aims and Scope
      • Abstracting and Indexing
      • Bibliographic Information
      • Archive
    • International Journal of Molecular Medicine
      • Information for Authors
      • Editorial Policies
      • Editorial Board
      • Aims and Scope
      • Abstracting and Indexing
      • Bibliographic Information
      • Archive
    • International Journal of Oncology
      • Information for Authors
      • Editorial Policies
      • Editorial Board
      • Aims and Scope
      • Abstracting and Indexing
      • Bibliographic Information
      • Archive
    • Medicine International
      • Information for Authors
      • Editorial Policies
      • Editorial Board
      • Aims and Scope
      • Abstracting and Indexing
      • Bibliographic Information
      • Archive
    • Molecular and Clinical Oncology
      • Information for Authors
      • Editorial Policies
      • Editorial Board
      • Aims and Scope
      • Abstracting and Indexing
      • Bibliographic Information
      • Archive
    • Molecular Medicine Reports
      • Information for Authors
      • Editorial Policies
      • Editorial Board
      • Aims and Scope
      • Abstracting and Indexing
      • Bibliographic Information
      • Archive
    • Oncology Letters
      • Information for Authors
      • Editorial Policies
      • Editorial Board
      • Aims and Scope
      • Abstracting and Indexing
      • Bibliographic Information
      • Archive
    • Oncology Reports
      • Information for Authors
      • Editorial Policies
      • Editorial Board
      • Aims and Scope
      • Abstracting and Indexing
      • Bibliographic Information
      • Archive
    • World Academy of Sciences Journal
      • Information for Authors
      • Editorial Policies
      • Editorial Board
      • Aims and Scope
      • Abstracting and Indexing
      • Bibliographic Information
      • Archive
  • Articles
  • Information
    • For Authors
    • For Reviewers
    • For Librarians
    • For Advertisers
    • Conferences
  • Language Editing
Login Register Submit
  • This site uses cookies
  • You can change your cookie settings at any time by following the instructions in our Cookie Policy. To find out more, you may read our Privacy Policy.

    I agree
Search articles by DOI, keyword, author or affiliation
Search
Advanced Search
presentation
Molecular Medicine Reports
Join Editorial Board Propose a Special Issue
Print ISSN: 1791-2997 Online ISSN: 1791-3004
Journal Cover
August-2015 Volume 12 Issue 2

Full Size Image

Sign up for eToc alerts
Recommend to Library

Journals

International Journal of Molecular Medicine

International Journal of Molecular Medicine

International Journal of Molecular Medicine is an international journal devoted to molecular mechanisms of human disease.

International Journal of Oncology

International Journal of Oncology

International Journal of Oncology is an international journal devoted to oncology research and cancer treatment.

Molecular Medicine Reports

Molecular Medicine Reports

Covers molecular medicine topics such as pharmacology, pathology, genetics, neuroscience, infectious diseases, molecular cardiology, and molecular surgery.

Oncology Reports

Oncology Reports

Oncology Reports is an international journal devoted to fundamental and applied research in Oncology.

Experimental and Therapeutic Medicine

Experimental and Therapeutic Medicine

Experimental and Therapeutic Medicine is an international journal devoted to laboratory and clinical medicine.

Oncology Letters

Oncology Letters

Oncology Letters is an international journal devoted to Experimental and Clinical Oncology.

Biomedical Reports

Biomedical Reports

Explores a wide range of biological and medical fields, including pharmacology, genetics, microbiology, neuroscience, and molecular cardiology.

Molecular and Clinical Oncology

Molecular and Clinical Oncology

International journal addressing all aspects of oncology research, from tumorigenesis and oncogenes to chemotherapy and metastasis.

World Academy of Sciences Journal

World Academy of Sciences Journal

Multidisciplinary open-access journal spanning biochemistry, genetics, neuroscience, environmental health, and synthetic biology.

International Journal of Functional Nutrition

International Journal of Functional Nutrition

Open-access journal combining biochemistry, pharmacology, immunology, and genetics to advance health through functional nutrition.

International Journal of Epigenetics

International Journal of Epigenetics

Publishes open-access research on using epigenetics to advance understanding and treatment of human disease.

Medicine International

Medicine International

An International Open Access Journal Devoted to General Medicine.

Journal Cover
August-2015 Volume 12 Issue 2

Full Size Image

Sign up for eToc alerts
Recommend to Library

  • Article
  • Citations
    • Cite This Article
    • Download Citation
    • Create Citation Alert
    • Remove Citation Alert
    • Cited By
  • Similar Articles
    • Related Articles (in Spandidos Publications)
    • Similar Articles (Google Scholar)
    • Similar Articles (PubMed)
  • Download PDF
  • Download XML
  • View XML
Article

Flavonoids from Triticum aestivum inhibit adipogenesis in 3T3-L1 cells by upregulating the insig pathway

  • Authors:
    • Barun Poudel
    • Sarmila Nepali
    • Mingjie Xin
    • Hyeon‑Hui Ki
    • Young‑Ho Kim
    • Dae‑Ki Kim
    • Young‑Mi Lee
  • View Affiliations / Copyright

    Affiliations: Department of Oriental Pharmacy, College of Pharmacy and Wonkwang‑Oriental Medicines Research Institute, Wonkwang University, Iksan, Jeonbuk 570‑749, Republic of Korea, Department of Immunology and Institute of Medical Sciences, Medical School, Chonbuk National University, Jeonju, Jeonbuk 561‑756, Republic of Korea, Department of Pharmacognosy, College of Pharmacy, Chungnam National University, Daejeon 305‑764, Republic of Korea
  • Pages: 3139-3145
    |
    Published online on: April 29, 2015
       https://doi.org/10.3892/mmr.2015.3700
  • Expand metrics +
Metrics: Total Views: 0 (Spandidos Publications: | PMC Statistics: )
Metrics: Total PDF Downloads: 0 (Spandidos Publications: | PMC Statistics: )
Cited By (CrossRef): 0 citations Loading Articles...

This article is mentioned in:



Abstract

The present study aimed to compare the potential anti-adipogenic effects and underlying mechanisms of the luteolin, isoscoparin and isoorientin flavonoids, purified from Triticum aestivum sprout (TA) in 3T3‑L1 cells. The cells were treated with different concentrations of flavonoids for 8 days and the lipid accumulation was assessed using Oil‑Red‑O staining. The expression levels of the transcription factors and the genes involved in adipogenesis in the cells were assessed by reverse transcription‑quantitative polymerase chain reaction and western blotting. The results demonstrated that 10 µM luteolin, isoscoparin or isoorientin inhibited lipid deposition in the cells by 74, 63 and 65%, respectively. The flavonoids also significantly inhibited the transcriptional regulators of adipogenesis, including peroxisome proliferator‑activated receptor‑γ, CAAT/enhancer binding protein‑α and sterol regulatory element binding protein (SREBP)‑1c, compared with the control cells. Similarly, there was a significant downregulation of the adipocyte specific markers associated with lipid metabolism, including activating protein‑2, fatty acid synthase, hormone‑sensitive lipase and lipoprotein lipase, in the flavonoid treated cells. Notably, the cells treated with the flavonoids demonstrated increased expression levels of the insulin‑induced genes, insig‑1 and insig‑2, which may have inhibited the activation of the adipogenic transcription factor, SREBP, eventually leading to the inhibition of adipogenesis. Taken together, these results revealed that the flavonoids from TA possessed an inhibitory effect on adipogenesis through downregulation of adipogenic transcription factors and genes associated with lipid metabolism, and the upregulation of insig 1 and 2, suggesting that the flavonoids from TA may be potential therapeutic agents for the prevention and treatment of obesity.

Introduction

Obesity is a major risk factor of metabolic disorders, including type 2 diabetes, hypertension, hyperlipidemia and arteriosclerosis. The development of obesity is characterized by an increase in adipose tissue cell number (hyperplasia) and cell size (hypertrophy) (1). Genetic, metabolic and nutritional factors are crucial in the development of obesity (2). Therefore, understanding the nutrients that affect adipocyte differentiation may assist in reducing the healthcare burden associated with obesity (3).

Adipogenesis is the process by which fibroblastic preadipocytes are converted into fat laden adipocytes. The 3T3-L1 cell line is considered an optimal in vitro model to investigate adipogenesis, as it exhibits a high potential to differentiate from a preadipocyte to an adipocyte and also exhibits morphological and biochemical properties similar to the development of obesity in humans (4). Adipogenesis involves the stimulation of a series of transcriptional factors, including peroxisome proliferator-activated receptor-γ (PPARγ), CAAT/enhancer binding protein-α (C/EBPα) and sterol regulatory element binding proteins (SREBPs) (5). Among these, PPARγ, which is also activated by SREBP, is considered a key transcription factor for adipogenesis, as it stimulates the expression levels of several genes, which are crucial for adipogenic processes, including fatty acid synthase (FAS), fatty acid binding proteins (aP2), hormone-sensitive lipase (HSL) and lipoprotein lipase (LPL) (1,6,7). It has been revealed that the insulin-induced gene (insig) protein family of endoplasmic reticulum, insig-1 and insig-2, are important in cholesterol metabolism (8) and it has been reported that rats fed a high fat-diet exhibit increased expression of insig-1 in white adipose tissue (7). Insig-1 binds to SREBP cleavage activating protein and prevents the proteolytic action of SREBP to activate transcription factors and, therefore, prevents its effects on gene transcription (7), which eventually inhibits preadipocyte differentiation and lipogenesis in the adipocytes (8). In addition, insig-2 suppresses the proteolytic action of SREBP, inhibiting the development of adipogenesis (9).

Although several anti-obesity drugs are commercially available, their safety and efficacy is questioned. Therefore, the identification of naturally occurring compounds, which modulate obesity, may offer beneficial therapeutic efficiency (10). Triticum aestivum sprouts (TA), commonly termed wheat, is one of the major crops grown worldwide. During germination/sprouting, a number of useful phenolic compounds develop in the seeds of TA (11). The germinated wheat leaves are consumed as a rich source of soluble fiber, vitamins, antioxidants and minerals (11). Our previous study demonstrated that extract from TA exhibited antihyperlipidemic and antidiabetic effects in streptozotocin-induced diabetic mice (12,13). TA extract has also been observed to suppress lipid accumulation in 3T3-L1 cells (14) and TA inhibits liver lipid accumulation in high fat-fed mice (15). Our previous study demonstrated that, in leptin deficient ob/ob mice, administration of TA extract reduced the levels of blood glucose and cholesterol (16). These anti-obesity-associated effects of the TA extract prompted the purification of the compounds present in the extract. As a result, the leuteolin, isoscoparin and isoorientin flavonoids were present in the extract. Although the flavonoids such as luteolin, isoscoparin and isoorientin are present in TA (17,18), their effects in the regulation of adipogenesis remain to be elucidated.

The present study was performed to compare the anti-adipogenic effects of the luteolin, isoscoparin and isoorientin flavonoids, purified from TA, in 3T3-L1 cells. Furthermore, the study aimed to elucidate the underlying mechanisms associated with their anti-adipogeneic effects.

Materials and methods

Materials and reagents

Dexamethasone (Dex), insulin, 3-isobutyl-1-methylxanthine (IBMX), RNase A and Oil-Red-O (ORO) were purchased from Sigma-Aldrich (St. Louis, MO, USA). Dulbecco’s modified Eagle’s medium (DMEM) and fetal calf serum (FCS) were purchased from HyClone, (Logan, UT, USA). TRIzol reagent and the SuperScript III kit were obtained from Invitrogen Life Technologies (Carlsbad, CA, USA). The Cell Counting Kit-8 (CCK-8) was purchased from Dojindo Molecular Technologies (Rockville, MD, USA). Rabbit anti-PPARγ (cat. no. C26H12) and rabbit anti-FAS (cat. no. C20G5) monoclonal antibodies were purchased from Cell Signaling Technology, Inc. (Beverly, MA, USA). Rabbit polyclonal anti-CEBPα antibody (cat. no. sc-61), the protein assay kit, including radioimunoprecipitation (RIPA) buffer, goat anti-rabbit (cat. no. sc-2030) and goat anti-mouse (cat. no. sc-2005) horseradish peroxidase (HRP)-conjugated immunoglobulin G secondary antibodies, and mouse monoclonal anti-β-actin antibody (cat. no. sc-47778), were obtained from Santa Cruz Biotechnology, Inc. (Dallas, TX, USA).

Extraction and purification of the flavonoids from TA

TA was obtained from the National Institute of Crop Science (Jeonbuk, Korea) and was subsequently dried in a freezer dryer. Isoscoparin and isoorientin were purified from TA as reported previously (17). Briefly, dried TA was extracted with MeOH (DC Chemical Co., Ltd., Seoul, Korea). The MeOH extracts were then partitioned in turn using four solvents, n-hexane (DC Chemical Co., Ltd.), CH2CL2, EtOAc and n-BuOH (Junsei Chemical Co., Ltd., Tokyo, Japan). The EtOAc fraction of the plant was subjected to column chromatography using silica gel (70–230, 230–400 mesh; Merck, Whitehouse Station, NJ, USA) with CH2CL2-MeOH (5:1) as a solvent to yield concentrated fractions. In secondary column chromatography using YMC RP-18 resins (75 μm, Fuji Silysia Chemical Ltd., Kasugai, Japan) as absorbent, isoscoparin was purified with MeOH H2O (2:3) as eluent, and then isoorientin was eluted with acetone (DC Chemical Co., Ltd.) H2O (1:3). Luteolin was obtained from Sigma-Aldrich.

Cell culture and adipocyte differentiation assay

The 3T3-L1 preadipocytes were obtained from American Type Culture Collection (Rockville, VA, USA) and maintained in DMEM, supplemented with 10% FCS and 1% 100 U/ml penicillin and 100 U/ml streptomycin (Welgene, Daegu, Korea). incubated at 37°C in a 5% CO2 humidified incubator. The preadipocytes were induced to differentiate 2 days post-confluence (day 0) by adding 0.5 mM IBMX, 1 μM Dex and 10 μg/ml insulin (MDI) for 2 days at 37°C in a 5% CO2 humidified incubator (19). The culture medium was subsequently changed to DMEM/10% FCS containing insulin (10 μg/ml). Following incubation for 2 days, the medium was replaced with DMEM/10% FCS and incubated for another 2 days at 37°C in a 5% CO2 humidified incubator. The individual flavonoids (0, 1, 5, or 10 μM) were added on day 0 during differentiation, until the cells were harvested for the subsequent experiments.

Cytotoxicity assay

The cells were treated with MDI and various concentrations of the flavonoids for 2, 4 or 8 days at 37°C in a 5% CO2 humidified incubator, and cell viability was measured using a CCK-8 kit, according to the manufacturer’s instructions. The absorbance was measured at 450 nm on a microplate reader (Biochrom Anthos Zenyth 200; Biochrom Ltd., Cambridge, UK).

Oil-red staining

The cells were differentiated, as described above. On day 8, the cells were stained with Oil-Red-O (ORO), according to the manufacturer’s instructions to visualize the lipid accumulation in the cells. The intracellular lipid content was measured by extracting ORO using 100% isopropanol (Merck KGaA, Darmstadt, Germany) and the absorbance at 520 nm was recorded using a spectrophotometer (Optizen 2120 UV; Mecasys Co., Ltd., Daejeon, Korea).

Reverse transcription-quantitative polymerase chain reaction (RT-qPCR)

The total RNA was extracted using TRIzol reagent, according to the manufacturer’s instructions. RNA (2 μg) was used for cDNA synthesis using the Super Script™ III kit. The mRNA expression levels were quantitatively determined using an ABI Real-Time PCR system (Applied Biosystems, Inc., Foster City, CA, USA) and a SYBR Green PCR Master mix (Life Technologies, Carlsbad, CA, USA). GAPDH was used as the internal control. The specific primers were obtained from Genotech (Daejeon, Korea), and are listed in Table I. qPCR was performed using the following cycle conditions: 95°C for 10 min, followed by 40 cycles at 95°C for 15 sec and 60°C for 1 min. Every experiment was carried out in triplicate. The results are expressed as the relative expression levels compared with the control.

Table I

Primers used for reverse transcription-quantitative polymerase chain reaction.

Table I

Primers used for reverse transcription-quantitative polymerase chain reaction.

PrimerAccession no.Sequence (5′-3′)Base pairs
GAPDHNM_001289726Forward CATGGCCTTCCGTGTTC
Reverse CCTGGTCCTCAGTGTAGC
152
PPAR-γ2XM_006505744.1Forward GATGGAAGACCACTCGCATT
Reverse AACCATTGGGTCAGCTCTTG
115
C/EBPαNM_001287514Forward TTGTTTGGATTTATCTCGGC
Reverse CCAAGAAGTCGGTGGACAAG
95
FASNM_007988.3Forward TGCTCCCAGCTGCAGGC
Reverse GCCCGGTAGCTCTGGGTGTA
107
aP2XM_006530048Forward AGCCTTTCTCACCTGGAAGA
Reverse TTGTGGCAAAGCCCACTC
136
LPLXM_006509563Forward GGACGGTAACGGGAATGTATGA
Reverse TGACATTGGAGTCAGGTTCTCTGT
81
HSLXM_006539572Forward GGAGCACTACAAACGCAACGA
Reverse TCGGCCACCGGTAAAGAG
67
SREBP-1cXM_006532713Forward GGTTTTGAACGACATCGAAGA
Reverse CGGGAAGTCACTGTCTTGGT
61
Insig-1NM_153526Forward TGTGGTTCTCCCAGGTGACT
Reverse TAGCCACCATCTTCTCCTCC
109
Insig-2NM_133748Forward TGAAGCAGACCAATGTTTCAA
Reverse GGTGAACTGGGGGTCTCC
90

[i] PPARγ2, peroxidase proliferator-activated regulator-γ 2; C/EBPα, CCAT/enhancer-binding protein-α; FAS, fatty acid synthase; aP2, fatty acid activating protein 2; LPL, lipoprotein lipase; HSL, hormone-sensitive lipase; SREBP-1c, sterol regulatory element binding protein 1c; insig1, insulin-induced gene 1; insig 2 insulin-induced gene 2.

Western blot analysis

Western blot analysis was performed, as previously described (20). The cells were lysed in ice-cold RIPA buffer for 40 min and centrifuged (12,000 × g) for 20 min at 4°C. The protein concentration was measured using a bicinchoninic acid assay (Sigma-Aldrich). The lysates (30 μg) were separated on 8% sodium dodecyl sulfate-polyacrylamide gel electrophoresis gels and transferred onto polyvinylidene difluoride membranes (Amersham Pharmacia Biotech Co., Ltd., Piscataway, NJ, USA). The membranes were subsequently blocked with 5% non-fat milk in tris-buffered saline (Amresco LLC, Solon, OH, USA), containing 0.1% Tween-20 (Sigma-Aldrich) (TBST) for 1 h at room temperature, and the membranes were probed with the indicated primary antibodies (1:1,000 dilutions) at 4°C overnight. The membranes were washed with TBST four times and were subsequently incubated with HRP-conjugated secondary antibodies (1:5,000 dilutions) for 45 min at room temperature. The membranes were washed with TBST three times, and the proteins were visualized using an enhanced chemiluminescence detection kit (Millipore, Billerica, MA, USA).

Statistical analysis

All data are expressed as the mean ± standard error of the mean. Statistical significance was determined using Student’s t-test. Statistical analysis was performed using Microsoft Excel version 2007 (Microscoft Korea, Seoul, Korea). P<0.05 was considered to indicate a statistically significant difference.

Results

Flavonoids from TA inhibit lipid accumulation without significant cytotoxicity in 3T3-L1 cells

The 3T3-L1 cells were treated with various concentrations (0, 1, 5 and 10 μM) of the purified flavonoids for 8 days. On the 2nd, 4th and 8th days of treatment, the cell viability was determined using a CCK-8 assay. The results demonstrated that the flavonoids caused no significant cytotoxicity towards the differentiating preadipocytes (1–10 μM; Fig. 1A–C). This result ruled out the possibility that the anti-adipogenic effects of the flavonoids resulted from cytotoxicity to the cells. ORO staining positively correlates with the amount of lipid stored inside the cells, and has been widely utilized to demonstrate the potential anti-obesity effects of natural products. Therefore, to visualize the lipid accumulation in the cytoplasm during adipogenesis, the cells were treated with the indicated concentrations of the flavonoids during differentiation and were analyzed using ORO staining. As shown in Fig. 1D, lipid accumulation was inhibited dose-dependently by all three flavonoids. At 10 μM, the inhibitory rates were 75, 64 and 65% following treatment with luteolin, isoscoparin and isoorientin, respectively (Fig. 1E).

Figure 1

Effect of flavonoids from TA on the cell viability and lipid accumulation in 3T3-L1 cells. The viability of the 3T3-L1 cells treated with (A) Lut (B) Iscp and (C) Isor was determined on the 2nd, 4th and 8th day of differentiation using a CCK-8 assay. (D) Images of the microscopic visualization of the ORO staining in the cells on 8th day. (i) MDI-induced adipocytes, (ii) non-induced, MDI-induced and treatment with Lut at (iii) 1 μM and (iv) 10 μM; Iscp at (v) 1 μM and (vi) 10 μM; Isor at (vii) 1 μM and (viii) 10 μM (magnification, ×40). (E) ORO-stained lipids were extracted using isopropanol, and the absorbance was measured using a spectrophotometer at 520 nm. The data are expressed as the mean ± standard error of the mean (n=3; *P<0.05, compared with the control). TA, Triticum aestivum; Lut, luteolin; Iscp, isoscoparin; Isor, isoorienin; CCK, cell counting kit; MDI, insulin; ORO, oil red-O.

Effects of the flavonoids from TA on the expression of adipogenic transcription factors in the 3T3-L1 cells

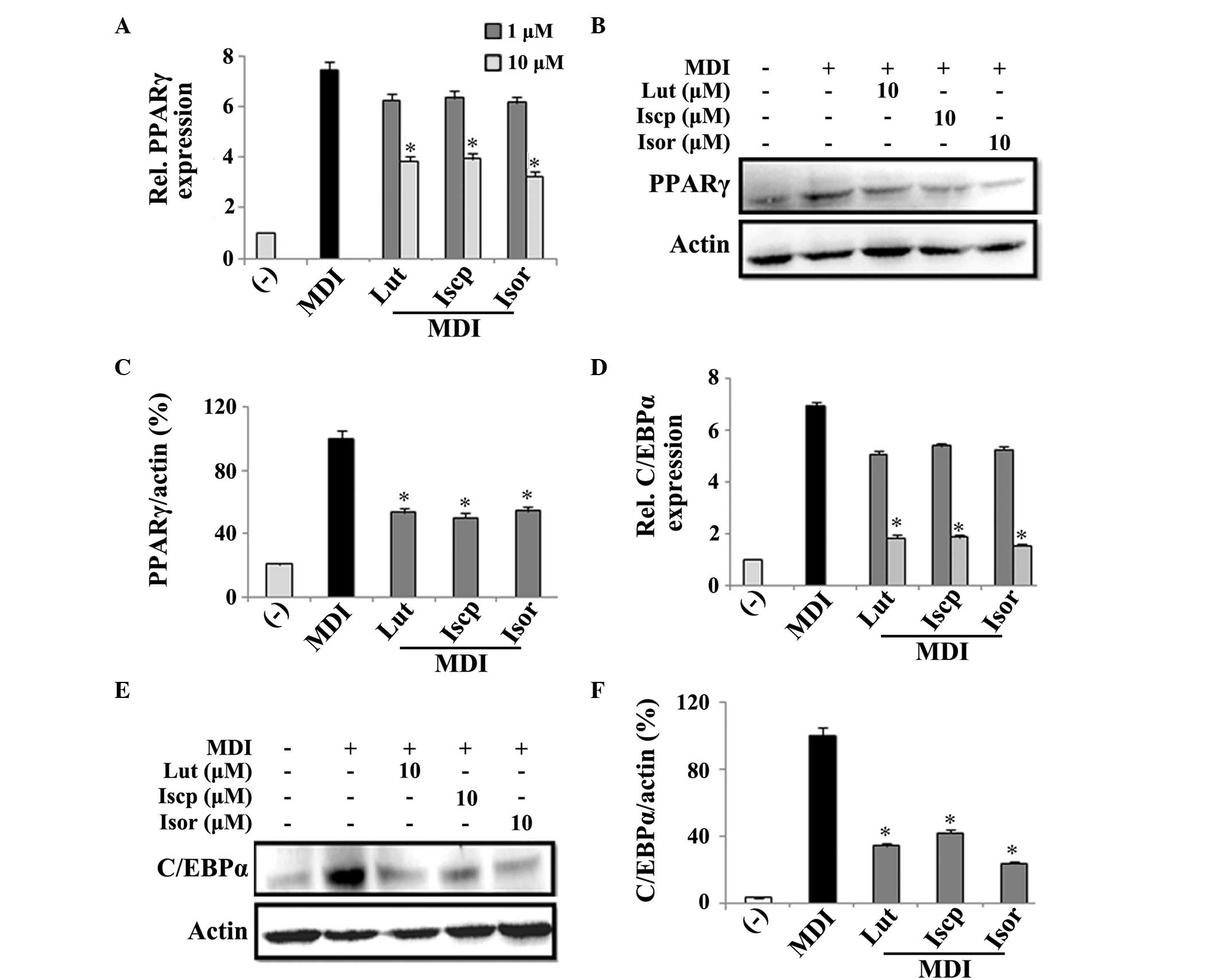
To examine the effect of the flavonoids on the expression levels of the predominant adipogenic transcription factors in the 3T3-L1 cells during adipogenesis, the cells were treated with or without the flavonoids (0, 1 and 10 μM). After 2 days, the mRNA expression levels of PPARγ and C/EBPα were measured and the inhibition of lipid accumulation was found to be associated with the downregulation of the transcription factors in a dose-dependent manner, compared with the untreated control cells (Fig. 2A and B). Furthermore, the protein expression levels of these factors were determined on the 4th day following treatment with the flavonoids. At 10 μM, the protein expression levels of PPARγ were suppressed 47, 50 and 46%, and those of C/EBPα were suppressed 66, 58 and 76%, by luteolin, isoscoparin and isoorientin, respectively, compared with the controls (Fig. 2C–F).

Figure 2

Effects of flavanoids from TA on the expression levels of adipogenic transcriptional factors in 3T3-L1 adipocytes. The 3T3-L1 cells were incubated with or without the Lut, Iscp or Isor flavonoids, in the presence or absence of MDI, at the indicated doses. The analysis of the mRNA expression levels was performed by reverse transcription-quantitative polymerase chain reaction following 2 days treatment. The protein expression levels were analyzed following 4 days treatment. The effect of the flavanoids from TA on the (A) mRNA and (B) protein expression levels of PPARγ and the (C) percentage ratio (PPARγ/actin) of the band intensity were determined. The (D) mRNA and (E) protein expression levels of C/EBPα, and the (F) ratio percentage (C/EBPα/actin) of the band intensity were determined. The data are expressed as the mean ± standard error of the mean (n=3; *P<0.05, compared with the control). TA, Triticum aestivum; Lut, luteolin; Iscp, isoscoparin; Isor, isoorienin; MDI, insulin; PPAR, peroxisome proliferator-activated receptor; C/EBP, CAAT/enhancer binding protein; Rel, relative.

Effects of the flavonoids from TA on the expression levels of adipogenesis-associated genes in the 3T3-L1 cells

Since the adipogenic transcription factors were downregulated by the flavonoids, the expression levels of adipocyte-specific genes involved in fatty acid synthesis, FAS and aP2, and lipogenic genes, LPL and HSL, were also quantified. Significant inhibition of the mRNA and protein expression levels of FAS was demonstrated following treatment with the flavonoids. At 10 μM, the protein expression of FAS was suppressed by 42, 68 and 33%, by luteolin, isoscoparin and isoorientin, respectively compared with the control (Fig. 3A–C). Other adipocyte-specific genes, including aP2, HSL and LPL, were also inhibited in a dose-dependent manner compared with the control (Fig. 3D–F).

Figure 3

Effects of the flavanoids from TA on the expression levels of adipocyte differentiation markers in 3T3-L1 adipocytes. The 3T3-L1 cells were treated with differentiating medium in the presence or absence of flavonoids for 2 or 4 days for determining the mRNA and protein expression levels, respectively. The effects of the flavonoids from TA on the (A) mRNA and (B) protein expression levels of FAS, the (C) percentage ratio (FAS/actin), and the mRNA expression levels of (D) aP2, (E) HSL and (F) LPL were assessed. The data are expressed as the mean ± standard error of the mean (n=3; *P<0.05, compared with the control). TA, Triticum aestivum; Lut, luteolin; Iscp, isoscoparin; Isor, isoorienin; MDI, insulin; FAS, fatty acid synthase; aP2, fatty acid binding protein; HSL, hormone-sensitive lipase; LPL, lipoprotein lipase; Rel, relative.

Effects of the flavonoids from TA on the expression of insig-1 and insig-2 in the 3T3-L1 cells

As insig-1 and 2 are known to inhibit the activation of SREBP-1c and inhibit adipogenesis (7), the present study aimed to examine whether the flavonoids from TA modulate the expression of these genes. For this, RT-qPCR was performed to assess their levels of expression in the cells treated with, or without, each flavonoid. The results indicated that the flavonoids inhibited the expression of SREBP1c (Fig. 4A). Furthermore, the expression levels of insig-1 and 2 were upregulated by the flavonoids in the 3T3-E1 cells compared with the control (Fig. 4B–C).

Figure 4

Effects of the flavanoids from TA on the expression levels of the genes involved in the insig pathway in 3T3-L1 cells. The 3T3-L1 cells were treated with differentiating medium in the presence or absence of the flavonoids for 2 days. The mRNA expression levels of (A) SREBP-1c, (B) insig-1 and (C) insig-2 were determined. The data are expressed as the mean ± standard error of the mean (n=3; *P<0.05, compared with the control). TA, Triticum aestivum; Lut, luteolin; Iscp, isoscoparin; Isor, isoorienin; MDI, insulin; SREBP, sterol regulatory element binding protein; Insig, insulin-induced gene; Rel, relative.

Discussion

Obesity is a major public health concern, which arises due to an imbalance in energy intake and energy expenditure. Consequently, this imbalance leads to the pathological growth of adipocytes. Although there are medications to induce weight loss, they are associated with negative side effects. For example, orlistat is known to cause fecal fat loss and gastrointestinal symptoms (19). Therefore, it is necessary to focus investigations on healthy foods and novel drugs, which are safe and effective, for the prevention and treatment of obesity (10,21).

Adiposity is associated with an increase in the number of adipocytes and the lipid content of adipocytes. The results from the present study demonstrated that the flavonoids (1–10 μM) purified from TA had no effect on the viability of differentiating 3T3-L1 cells. This result suggested that flavonoids-induced cytotoxicity did not account for the inhibition of adipogenesis. Other experiments demonstrated that the flavonoids significantly reduced lipid accumulation in the 3T3-L1 cells. The regulation of differentiation of preadipocytes into adipocytes is mediated by several transcription factors. Among these, PPARγ, C/EBPs and SREBP1c are known to be critical during the differentiation of the cells (7). During the early adipocyte differentiation stages, activation of C/EBPβ and δ is known to activate C/EBPα and PPARγ, which control adipogenesis and insulin sensitivity in adipocytes (22). Therefore, the present study analyzed the expression profiles of adipocyte genes that are involved in the inhibition of adipogenesis, following treatment with the flavonoids. Treatment with the flavonoids during the early stages of differentiation caused a significant inhibition of the expression levels of C/EBPα and PPARγ. Their activation is known to regulate the adipocyte differentiation markers and genes associated with lipid metabolism, including aP2, FAS, LPL, and HSL (21,23).

FAS is a lipogenic enzyme, which facilitates the synthesis and cytoplasmic storage of large triglycerides (24). It is associated with lipid accumulation during adipogenesis (25). aP2 is the terminal differentiation marker of adipocyte differentiation, which causes the uptake of cellular long-chain fatty acids during fatty acid metabolism and obesity (26). Therefore, the present study examined the effect of the flavonoids on the regulation of the expression levels of FAS and aP2 in 3T3-L1 cells during adipogenesis. These genes were significantly suppressed in a dose-dependent manner, suggesting that the downregulation of FAS and aP2 may have resulted from the decreased utilization of fatty acid transport in the 3T3-L1 cells. HSL is a key lipolytic response gene associated with lipid catabolism in adipocytes, as it hydrolyzes triacylglycerol to monoacylglycerol and free fatty acid (22). LPL is a marker of early adipocyte differentiation, and its overexpression initiates lipid accumulation during adipogenesis (27,28). In the present study, the expression levels of HSL and LPL were inhibited by the flavonoids in a dose-dependent manner, which suggested that the anti-adipogenic effects of the flavonoids were mediated via the downregulation of the adipogenic process. Consistent with these results, several previous studies have reported anti-adipogenic effects of compounds derived from medicinal plants by inhibiting the expression levels of C/EBPα, PPARγ and the genes involved in the adipogenic process. For example, ursolic acid and resveratrol-amplified grape skin extracts inhibit the adipogenesis of 3T3-L1 cells by downregulating the expression levels of the PPARγ and CEBP isoforms (28,29).

Furthermore, the present study aimed to identify a signaling pathway, by which the flavonoids modulate adipogenesis in 3T3-L1 cells. It was hypothesized that the flavonoids may induce a regulator, which suppresses adipogenic gene expression. A previous study demonstrated that the insig proteins are important for downregulation of the SREBP pathway, which regulates cholesterol and fatty acid synthesis (8). Another study demonstrated that insig-1 inhibits lipogenesis and adipocyte differentiation (30). However, insig-2 is found to be highly expressed in adipose tissue and has been suggested to be a crucial factor in adipose metabolism (7). Notably, during adipocyte differentiation, the changes in the expression of insig-2 is higher than that of insig-1 (7). Consistent with these studies, the data from the present study demonstrated that the expression of insig-2 was higher than insig-1 in the flavonoid-treated cells compared with the control. This suggested that treatment with the flavonoids increased the expression levels of the insig proteins, which may have inhibited the activation of SREBP1c and reduced the expression levels of adipogenic genes in the 3T3-L1 cells.

Taken together, the results of the present study demonstrated that the flavonoids derived from TA were natural anti-adipogenic molecules, which inhibited adipogenic transcription factors and, consequently, the expression levels of genes involved in adipocyte differentiation and lipid metabolism. This potentially occurred through the upregulation of insig-1 and 2. Additional in vivo investigations are required to confirm the anti-obesity effects of the purified flavonoids assessed in the present study.

Acknowledgments

This study was supported by grants from Wonkwang University (2014).

References

1 

Kanda K, Nishil K, Kadota A, Nishimoto S, Liu MC and Sagahara T: Nobiletin suppresses adipocyte differentiation of 3T3-L1 cells by an insulin and IBMX mixture induction. Biochim Biophys Acta. 1820:461–468. 2012. View Article : Google Scholar

2 

Kopelman PG: Obesity as a medical problem. Nature. 404:635–643. 2000.PubMed/NCBI

3 

Farmer SR: Regulation of PPARγ activity during adipogenesis. Int J Obes. 29:13–16. 2005. View Article : Google Scholar

4 

Kwon JY, Seo SG, Heo YS, Yue S, Cheng JX, Lee KW and Kim KH: Piceatannol, natural polyphenolic stilbene, inhibits adipogenesis via modulation of mitotic clonal expansion and insulin receptor-dependent insulin signaling in early phase of differentiation. J Biol Chem. 287:11566–11578. 2012. View Article : Google Scholar : PubMed/NCBI

5 

White UA and Stephens JM: Transcriptional factors that promote formation of white adipose tissue. Mol Cell Endocrinol. 318:10–14. 2010. View Article : Google Scholar

6 

Park HS, Kim SH, Kim YS, et al: Luteolin inhibits adipogenic differentiation by regulating PPARgamma activation. Biofactors. 35:373–379. 2009. View Article : Google Scholar : PubMed/NCBI

7 

Ka SO, Kim KA, Kwon KB, Park JW and Park BH: Silibinin attenutates adipogenesis in 3T3-L1 preadipocytes through potential upregulation of the insig pathway. Int J Mol Med. 23:633–637. 2009.PubMed/NCBI

8 

Yang T, Espenshade PJ, Wright ME, et al: Crucial step in cholesterol homeostasis: sterols promote binding of SCAP to INSIG-1, a membrane protein that facilitates retention of SREBPs in ER. Cell. 110:489–500. 2002. View Article : Google Scholar : PubMed/NCBI

9 

Goldstein JL, DeBose-Boyd RA and Brown MS: Protein sensors for membrane sterols. Cell. 124:35–46. 2006. View Article : Google Scholar : PubMed/NCBI

10 

Montagut G, Blade C, Blay M, et al: Effects of a grapeseed procy-anidin extract (GSPE) on insulin resistance. J Nutr Biochem. 21:961–967. 2010. View Article : Google Scholar

11 

Lee SH, Lim SW, Lee YM, Lee HS and Kim DK: Polysaccharide isolated from Triticum aestivum stimulates insulin release from pancreatic cells via the ATP-sensitive K+ channel. Int J Mol Med. 29:913–919. 2012.PubMed/NCBI

12 

Lee SH, Lee YM, Lee HS and Kim DK: Anti-oxidative and anti-hyperglycemia effects of Triticum aestivumwheat sprout water extracts on the streptozotocin-induced diabetic mice. Korean J Pharmacogn. 40:408–414. 2009.

13 

Lee SH, Lim SW, Lee YM, Hur JM, Lee HS and Kim DK: Anti-diabetic effects of Triticum aestivum L. water extracts in db/db mice as an animal model of diabetes mellitus type II. Korean J Pharmacogn. 41:282–288. 2010.

14 

Lee SH, Xin M, Luyen BTT, et al: Inhibitory effect of Triticum aestivum ethanol extract on lipid accumulation in 3T3-L1 preadi-pocytes. Yakhak Hoeji. 55:478–484. 2011.

15 

Lee SH, Lim SW, Lee YM, Lee SH and Kim DK: Inhibitory effects of Triticum aestivum L. extracts on liver lipid accumulation in high fat-fed mice. Korean J Pharmacogn. 42:309–316. 2011.

16 

Lee SH, Lim SW, Mihn NV, et al: Administration of Triticum aestivum water extracts reduce the level of blood glucose and cholesterol in leptin deficient ob/ob mice. J Korean Soc Food Sci Nutr. 40:401–408. 2011. View Article : Google Scholar

17 

Luyen BTT, Tai BH, Thao NP, Cha JY, Lee YM and Kim YH: A new phenolic component from Triticum aestivum sprouts and its effects on LPS-stimulated production of nitric oxide and TNF-alpha in RAW 264.7 cells. Phytother Res. 28:1064–1070. 2014. View Article : Google Scholar : PubMed/NCBI

18 

Wojakowska A, Perkowski J, Goral T and Stobiecki M: Structural characterization of flavanoid glycosides from leaves of wheat (Triticum aextivum L.) using LC/MS/MS profiling of the target compounds. J Mass Spectrom. 48:329–339. 2013. View Article : Google Scholar : PubMed/NCBI

19 

Poudel B, Lim SW, Ki HH, Nepali S, Lee YM and Kim DK: Dioscin inhibits adipogenesis through the AMPK/MAPK pathway in 3T3-L1 cells and modulates fat accumulation in obese mice. Int J Mol Med. 34:1401–1408. 2014.PubMed/NCBI

20 

Poudel B, Yoon DS, Lee JH, Lee YM and Kim DK: Collagen I enhances functional activities of human monocyte-derived dendritic cells via discoidin domain receptor 2. Cell Immunol. 278:95–102. 2012. View Article : Google Scholar : PubMed/NCBI

21 

Morimoto C, Kameda K, Tsujita T and Okuda H: Relationships between lipolysis I induced by various lipolytic agents and hormone-sensitive lipase in rat fat cells. J Lipid Res. 42:120–127. 2001.PubMed/NCBI

22 

Bennett MK, Lopez JM, Sanchez HB and Osborne TF: Sterol regulation of fatty acid synthase promoter. Coordinate feedback regulation of two major lipid pathways. J Biol Chem. 270:25578–25583. 1995. View Article : Google Scholar : PubMed/NCBI

23 

Claycombe KJ, Jones BH, Standridge MK, Guo Y, Chun JT, Taylor JW and Moustaïd-Moussa N: Insulin increases fatty acid synthase gene transcription in human adipocytes. Am J Physiol. 274:1253–1259. 1998.

24 

Schmid B, Rippmann JF, Tadayyon M and Hamilton BS: Inhibition of fatty acid synthase prevents preadipocyte differentiation. Biochem Biophys Res Commun. 328:1073–1082. 2005. View Article : Google Scholar : PubMed/NCBI

25 

Haunerland NH and Spener F: Fatty acid-binding proteins-insights from genetic manipulations. Prog Lipid Res. 43:328–349. 2004. View Article : Google Scholar : PubMed/NCBI

26 

Chirala SS, Jayakumar A, Gu ZW and Wakil SJ: Human fatty acid synthase: role of interdomain in the formation of cata-lytically active synthase dimer. Proc Natl Acad Sci USA. 98:3104–3108. 2001. View Article : Google Scholar

27 

Gonzales AM and Orlando RA: Role of adipocyte-derived lipo-protein lipase in adipocyte hypertrophy. Nutr Metab (Lond). 4:222007. View Article : Google Scholar

28 

He Y, Li Y, Zhao T, Wang Y and Sun C: Ursolic acid inhibits adipogenesis in 3T3-L1 adipocytes through LKB1/AMPK pathway. PLoS One. 8:e701352013. View Article : Google Scholar : PubMed/NCBI

29 

Zhang XH, Huang B, Choi SK and See JS: Anti-obesity effects of resveratrol-amplified grape skin extracts on 3T3-L1 adipocytes differentiation. Nutr Res Pract. 6:286–293. 2012. View Article : Google Scholar : PubMed/NCBI

30 

Li J, Takaishi K, Cook W, McCorkle SK and Unger RH: Insig-1 ‘brakes’ lipogenesis in adipocytes and inhibits differentiation of preadipocytes. Proc Natl Acad Sci USA. 100:9476–9481. 2003. View Article : Google Scholar

Related Articles

  • Abstract
  • View
  • Download
  • Twitter
Copy and paste a formatted citation
Spandidos Publications style
Poudel B, Nepali S, Xin M, Ki HH, Kim YH, Kim DK and Lee YM: Flavonoids from Triticum aestivum inhibit adipogenesis in 3T3-L1 cells by upregulating the insig pathway. Mol Med Rep 12: 3139-3145, 2015.
APA
Poudel, B., Nepali, S., Xin, M., Ki, H., Kim, Y., Kim, D., & Lee, Y. (2015). Flavonoids from Triticum aestivum inhibit adipogenesis in 3T3-L1 cells by upregulating the insig pathway. Molecular Medicine Reports, 12, 3139-3145. https://doi.org/10.3892/mmr.2015.3700
MLA
Poudel, B., Nepali, S., Xin, M., Ki, H., Kim, Y., Kim, D., Lee, Y."Flavonoids from Triticum aestivum inhibit adipogenesis in 3T3-L1 cells by upregulating the insig pathway". Molecular Medicine Reports 12.2 (2015): 3139-3145.
Chicago
Poudel, B., Nepali, S., Xin, M., Ki, H., Kim, Y., Kim, D., Lee, Y."Flavonoids from Triticum aestivum inhibit adipogenesis in 3T3-L1 cells by upregulating the insig pathway". Molecular Medicine Reports 12, no. 2 (2015): 3139-3145. https://doi.org/10.3892/mmr.2015.3700
Copy and paste a formatted citation
x
Spandidos Publications style
Poudel B, Nepali S, Xin M, Ki HH, Kim YH, Kim DK and Lee YM: Flavonoids from Triticum aestivum inhibit adipogenesis in 3T3-L1 cells by upregulating the insig pathway. Mol Med Rep 12: 3139-3145, 2015.
APA
Poudel, B., Nepali, S., Xin, M., Ki, H., Kim, Y., Kim, D., & Lee, Y. (2015). Flavonoids from Triticum aestivum inhibit adipogenesis in 3T3-L1 cells by upregulating the insig pathway. Molecular Medicine Reports, 12, 3139-3145. https://doi.org/10.3892/mmr.2015.3700
MLA
Poudel, B., Nepali, S., Xin, M., Ki, H., Kim, Y., Kim, D., Lee, Y."Flavonoids from Triticum aestivum inhibit adipogenesis in 3T3-L1 cells by upregulating the insig pathway". Molecular Medicine Reports 12.2 (2015): 3139-3145.
Chicago
Poudel, B., Nepali, S., Xin, M., Ki, H., Kim, Y., Kim, D., Lee, Y."Flavonoids from Triticum aestivum inhibit adipogenesis in 3T3-L1 cells by upregulating the insig pathway". Molecular Medicine Reports 12, no. 2 (2015): 3139-3145. https://doi.org/10.3892/mmr.2015.3700
Follow us
  • Twitter
  • LinkedIn
  • Facebook
About
  • Spandidos Publications
  • Careers
  • Cookie Policy
  • Privacy Policy
How can we help?
  • Help
  • Live Chat
  • Contact
  • Email to our Support Team