Spandidos Publications Logo
  • About
    • About Spandidos
    • Aims and Scopes
    • Abstracting and Indexing
    • Editorial Policies
    • Reprints and Permissions
    • Job Opportunities
    • Terms and Conditions
    • Contact
  • Journals
    • All Journals
    • Oncology Letters
      • Oncology Letters
      • Information for Authors
      • Editorial Policies
      • Editorial Board
      • Aims and Scope
      • Abstracting and Indexing
      • Bibliographic Information
      • Archive
    • International Journal of Oncology
      • International Journal of Oncology
      • Information for Authors
      • Editorial Policies
      • Editorial Board
      • Aims and Scope
      • Abstracting and Indexing
      • Bibliographic Information
      • Archive
    • Molecular and Clinical Oncology
      • Molecular and Clinical Oncology
      • Information for Authors
      • Editorial Policies
      • Editorial Board
      • Aims and Scope
      • Abstracting and Indexing
      • Bibliographic Information
      • Archive
    • Experimental and Therapeutic Medicine
      • Experimental and Therapeutic Medicine
      • Information for Authors
      • Editorial Policies
      • Editorial Board
      • Aims and Scope
      • Abstracting and Indexing
      • Bibliographic Information
      • Archive
    • International Journal of Molecular Medicine
      • International Journal of Molecular Medicine
      • Information for Authors
      • Editorial Policies
      • Editorial Board
      • Aims and Scope
      • Abstracting and Indexing
      • Bibliographic Information
      • Archive
    • Biomedical Reports
      • Biomedical Reports
      • Information for Authors
      • Editorial Policies
      • Editorial Board
      • Aims and Scope
      • Abstracting and Indexing
      • Bibliographic Information
      • Archive
    • Oncology Reports
      • Oncology Reports
      • Information for Authors
      • Editorial Policies
      • Editorial Board
      • Aims and Scope
      • Abstracting and Indexing
      • Bibliographic Information
      • Archive
    • Molecular Medicine Reports
      • Molecular Medicine Reports
      • Information for Authors
      • Editorial Policies
      • Editorial Board
      • Aims and Scope
      • Abstracting and Indexing
      • Bibliographic Information
      • Archive
    • World Academy of Sciences Journal
      • World Academy of Sciences Journal
      • Information for Authors
      • Editorial Policies
      • Editorial Board
      • Aims and Scope
      • Abstracting and Indexing
      • Bibliographic Information
      • Archive
    • International Journal of Functional Nutrition
      • International Journal of Functional Nutrition
      • Information for Authors
      • Editorial Policies
      • Editorial Board
      • Aims and Scope
      • Abstracting and Indexing
      • Bibliographic Information
      • Archive
    • International Journal of Epigenetics
      • International Journal of Epigenetics
      • Information for Authors
      • Editorial Policies
      • Editorial Board
      • Aims and Scope
      • Abstracting and Indexing
      • Bibliographic Information
      • Archive
    • Medicine International
      • Medicine International
      • Information for Authors
      • Editorial Policies
      • Editorial Board
      • Aims and Scope
      • Abstracting and Indexing
      • Bibliographic Information
      • Archive
  • Articles
  • Information
    • Information for Authors
    • Information for Reviewers
    • Information for Librarians
    • Information for Advertisers
    • Conferences
  • Language Editing
Spandidos Publications Logo
  • About
    • About Spandidos
    • Aims and Scopes
    • Abstracting and Indexing
    • Editorial Policies
    • Reprints and Permissions
    • Job Opportunities
    • Terms and Conditions
    • Contact
  • Journals
    • All Journals
    • Biomedical Reports
      • Information for Authors
      • Editorial Policies
      • Editorial Board
      • Aims and Scope
      • Abstracting and Indexing
      • Bibliographic Information
      • Archive
    • Experimental and Therapeutic Medicine
      • Information for Authors
      • Editorial Policies
      • Editorial Board
      • Aims and Scope
      • Abstracting and Indexing
      • Bibliographic Information
      • Archive
    • International Journal of Epigenetics
      • Information for Authors
      • Editorial Policies
      • Editorial Board
      • Aims and Scope
      • Abstracting and Indexing
      • Bibliographic Information
      • Archive
    • International Journal of Functional Nutrition
      • Information for Authors
      • Editorial Policies
      • Editorial Board
      • Aims and Scope
      • Abstracting and Indexing
      • Bibliographic Information
      • Archive
    • International Journal of Molecular Medicine
      • Information for Authors
      • Editorial Policies
      • Editorial Board
      • Aims and Scope
      • Abstracting and Indexing
      • Bibliographic Information
      • Archive
    • International Journal of Oncology
      • Information for Authors
      • Editorial Policies
      • Editorial Board
      • Aims and Scope
      • Abstracting and Indexing
      • Bibliographic Information
      • Archive
    • Medicine International
      • Information for Authors
      • Editorial Policies
      • Editorial Board
      • Aims and Scope
      • Abstracting and Indexing
      • Bibliographic Information
      • Archive
    • Molecular and Clinical Oncology
      • Information for Authors
      • Editorial Policies
      • Editorial Board
      • Aims and Scope
      • Abstracting and Indexing
      • Bibliographic Information
      • Archive
    • Molecular Medicine Reports
      • Information for Authors
      • Editorial Policies
      • Editorial Board
      • Aims and Scope
      • Abstracting and Indexing
      • Bibliographic Information
      • Archive
    • Oncology Letters
      • Information for Authors
      • Editorial Policies
      • Editorial Board
      • Aims and Scope
      • Abstracting and Indexing
      • Bibliographic Information
      • Archive
    • Oncology Reports
      • Information for Authors
      • Editorial Policies
      • Editorial Board
      • Aims and Scope
      • Abstracting and Indexing
      • Bibliographic Information
      • Archive
    • World Academy of Sciences Journal
      • Information for Authors
      • Editorial Policies
      • Editorial Board
      • Aims and Scope
      • Abstracting and Indexing
      • Bibliographic Information
      • Archive
  • Articles
  • Information
    • For Authors
    • For Reviewers
    • For Librarians
    • For Advertisers
    • Conferences
  • Language Editing
Login Register Submit
  • This site uses cookies
  • You can change your cookie settings at any time by following the instructions in our Cookie Policy. To find out more, you may read our Privacy Policy.

    I agree
Search articles by DOI, keyword, author or affiliation
Search
Advanced Search
presentation
Molecular Medicine Reports
Join Editorial Board Propose a Special Issue
Print ISSN: 1791-2997 Online ISSN: 1791-3004
Journal Cover
February-2016 Volume 13 Issue 2

Full Size Image

Sign up for eToc alerts
Recommend to Library

Journals

International Journal of Molecular Medicine

International Journal of Molecular Medicine

International Journal of Molecular Medicine is an international journal devoted to molecular mechanisms of human disease.

International Journal of Oncology

International Journal of Oncology

International Journal of Oncology is an international journal devoted to oncology research and cancer treatment.

Molecular Medicine Reports

Molecular Medicine Reports

Covers molecular medicine topics such as pharmacology, pathology, genetics, neuroscience, infectious diseases, molecular cardiology, and molecular surgery.

Oncology Reports

Oncology Reports

Oncology Reports is an international journal devoted to fundamental and applied research in Oncology.

Experimental and Therapeutic Medicine

Experimental and Therapeutic Medicine

Experimental and Therapeutic Medicine is an international journal devoted to laboratory and clinical medicine.

Oncology Letters

Oncology Letters

Oncology Letters is an international journal devoted to Experimental and Clinical Oncology.

Biomedical Reports

Biomedical Reports

Explores a wide range of biological and medical fields, including pharmacology, genetics, microbiology, neuroscience, and molecular cardiology.

Molecular and Clinical Oncology

Molecular and Clinical Oncology

International journal addressing all aspects of oncology research, from tumorigenesis and oncogenes to chemotherapy and metastasis.

World Academy of Sciences Journal

World Academy of Sciences Journal

Multidisciplinary open-access journal spanning biochemistry, genetics, neuroscience, environmental health, and synthetic biology.

International Journal of Functional Nutrition

International Journal of Functional Nutrition

Open-access journal combining biochemistry, pharmacology, immunology, and genetics to advance health through functional nutrition.

International Journal of Epigenetics

International Journal of Epigenetics

Publishes open-access research on using epigenetics to advance understanding and treatment of human disease.

Medicine International

Medicine International

An International Open Access Journal Devoted to General Medicine.

Journal Cover
February-2016 Volume 13 Issue 2

Full Size Image

Sign up for eToc alerts
Recommend to Library

  • Article
  • Citations
    • Cite This Article
    • Download Citation
    • Create Citation Alert
    • Remove Citation Alert
    • Cited By
  • Similar Articles
    • Related Articles (in Spandidos Publications)
    • Similar Articles (Google Scholar)
    • Similar Articles (PubMed)
  • Download PDF
  • Download XML
  • View XML
Article

Role of KIF2A in the progression and metastasis of human glioma

  • Authors:
    • Xin Zhang
    • Chao Ma
    • Qingjie Wang
    • Jia Liu
    • Mingyi Tian
    • Yuchang Yuan
    • Xingang Li
    • Xun Qu
  • View Affiliations / Copyright

    Affiliations: Institute of Basic Medical Sciences, Qilu Hospital of Shandong University, Jinan, Shandong 250012, P.R. China, Department of Neurosurgery, Qilu Hospital of Shandong University and Brain Science Research Institute, Shandong University, Jinan, Shandong 250012, P.R. China
  • Pages: 1781-1787
    |
    Published online on: December 22, 2015
       https://doi.org/10.3892/mmr.2015.4700
  • Expand metrics +
Metrics: Total Views: 0 (Spandidos Publications: | PMC Statistics: )
Metrics: Total PDF Downloads: 0 (Spandidos Publications: | PMC Statistics: )
Cited By (CrossRef): 0 citations Loading Articles...

This article is mentioned in:



Abstract

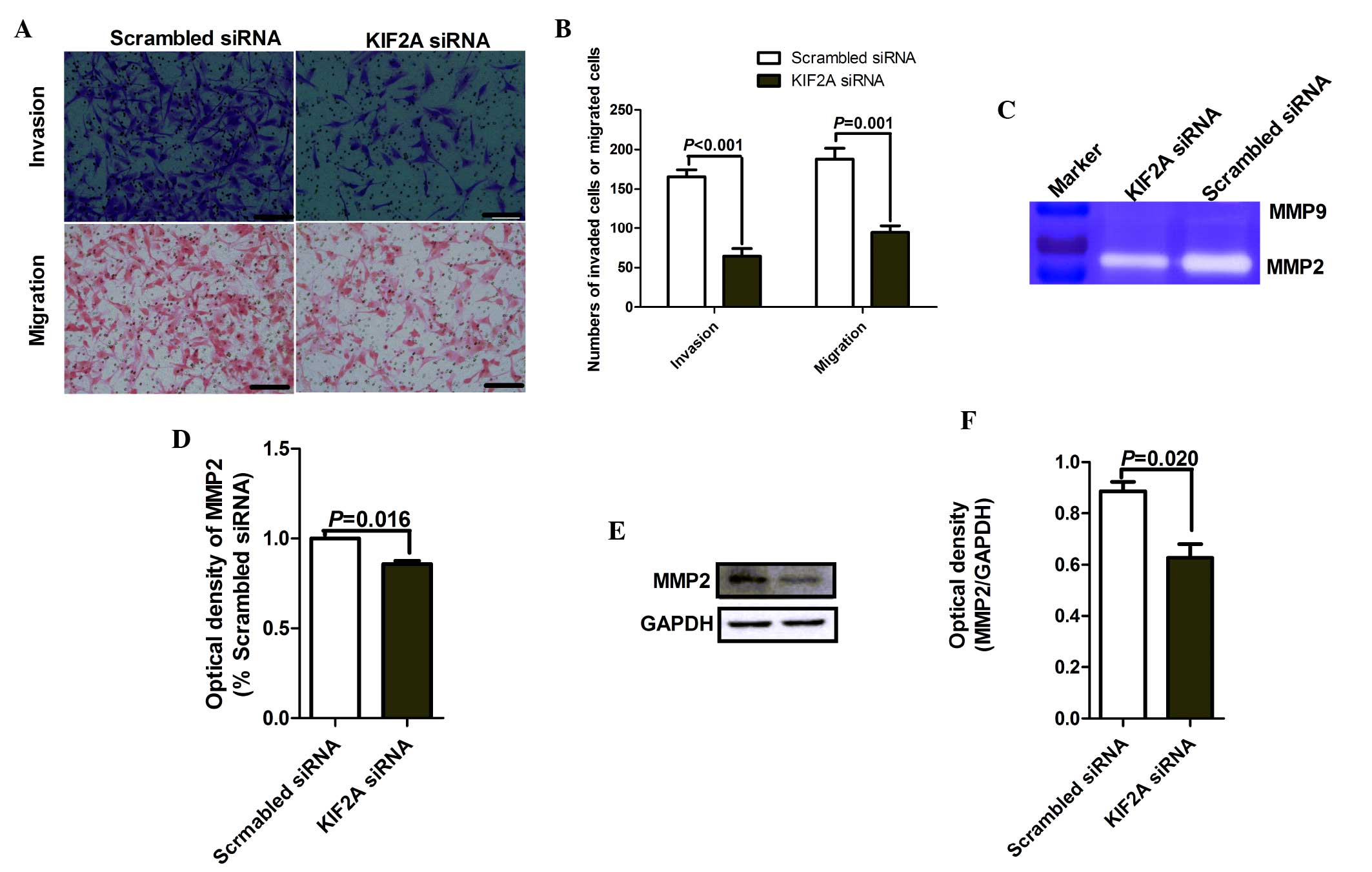
KIF2A is a member of the kinesin-13 family and is involved in cell mitosis and spindle assembly. The abnormal expression and dysfunction of KIF2A are associated with tumorigenesis and the progression of certain human cancer types; however, little is known about the expression and roles of KIF2A in glioma. In the present study, the expression of KIF2A in 35 freshly isolated human glioma tissue samples was analyzed using reverse transcription‑quantitative polymerase chain reaction (RT‑qPCR) and immunohistochemistry (IHC). The association between the expression of KIF2A and clinicopathological parameters were assessed using the χ2 test. The biological functions of KIF2A on the proliferation, apoptosis, migration and invasion of glioma cells were investigated using an A172 cell line. RT‑qPCR and IHC results demonstrated that the mRNA and protein expression levels of KIF2A were significantly higher in grade III‑IV glioma tissues compared with those in grade I‑II glioma tissues (P<0.05). No significant correlation was observed between the expression of KIF2A, and age, gender, tumor location and size (P>0.05). In vitro, KIF2A gene silencing inhibited the proliferation, migration and invasion, and induced apoptosis in cancer cells. The present data suggested that KIF2A may be important in glioma progression and may serve as a novel predictive factor and therapeutic target for glioma.
View Figures

Figure 1

Figure 2

Figure 3

Figure 4

View References

1 

Ohgaki H and Kleihues P: Epidemiology and etiology of gliomas. Acta Neuropathol. 109:93–108. 2005. View Article : Google Scholar : PubMed/NCBI

2 

Maher EA, Furnari FB, Bachoo RM, Rowitch DH, Louis DN, Cavenee WK and DePinho RA: Malignant glioma: Genetics and biology of a grave matter. Genes Dev. 15:1311–1333. 2001. View Article : Google Scholar : PubMed/NCBI

3 

Miki H, Okada Y and Hirokawa N: Analysis of the kinesin superfamily: Insights into structure and function. Trends Cell Biol. 15:467–476. 2005. View Article : Google Scholar : PubMed/NCBI

4 

Lukong KE and Richard S: Breast tumor kinase BRK requires kinesin-2 subunit KAP3A in modulation of cell migration. Cell Signal. 20:432–442. 2008. View Article : Google Scholar

5 

Corson TW and Gallie BL: KIF14 mRNA expression is a predictor of grade and outcome in breast cancer. Int J Cancer. 119:1088–1094. 2006. View Article : Google Scholar : PubMed/NCBI

6 

Minakawa Y, Kasamatsu A, Koike H, Higo M, Nakashima D, Kouzu Y, Sakamoto Y, Ogawara K, Shiiba M, Tanzawa H and Uzawa K: Kinesin family member 4A: A potential predictor for progression of human oral cancer. PLoS One. 8:e859512013. View Article : Google Scholar

7 

Bie L, Zhao G, Wang YP and Zhang B: Kinesin family member 2C (KIF2C/MCAK) is a novel marker for prognosis in human gliomas. Clin Neurol Neurosurg. 114:356–360. 2012. View Article : Google Scholar

8 

Taniwaki M, Takano A, Ishikawa N, Yasui W, Inai K, Nishimura H, Tsuchiya E, Kohno N, Nakamura Y and Daigo Y: Activation of KIF4A as a prognostic biomarker and therapeutic target for lung cancer. Clin Cancer Res. 13:6624–6631. 2007. View Article : Google Scholar : PubMed/NCBI

9 

Ganem NJ and Compton DA: The KinI kinesin Kif2a is required for bipolar spindle assembly through a functional relationship with MCAK. J Cell Biol. 166:473–478. 2004. View Article : Google Scholar : PubMed/NCBI

10 

Wang CQ, Qu X, Zhang XY, Zhou CJ, Liu GX, Dong ZQ, Wei FC and Sun SZ: Overexpression of Kif2a promotes the progression and metastasis of squamous cell carcinoma of the oral tongue. Oral Oncol. 46:65–69. 2010. View Article : Google Scholar

11 

Wang J, Ma S, Ma R, Qu X, Liu W, Lv C, Zhao S and Gong Y: KIF2A silencing inhibits the proliferation and migration of breast cancer cells and correlates with unfavorable prognosis in breast cancer. BMC Cancer. 14:4612014. View Article : Google Scholar : PubMed/NCBI

12 

Louis DN, Ohgaki H, Wiestler OD and Cavenee WK: WHO classification of tumours of the central nervous system. IV edition. IARC Press; Lyon: pp. 8–57. 2007

13 

Wang N, Feng Y, Wang Q, Liu S, Xiang L, Sun M, Zhang X, Liu G, Qu X and Wei F: Neutrophils Infiltration in the tongue squamous cell carcinoma and its correlation with CEACAM1 expression on tumor cells. PLoS One. 9:e899912014. View Article : Google Scholar : PubMed/NCBI

14 

Kawai H, Ishii A, Washiya K, Konno T, Kon H, Yamaya C, Ono I, Minamiya Y and Ogawa J: Estrogen receptor alpha and beta are prognostic factors in non-small cell lung cancer. Clin Cancer Res. 11:5084–5089. 2005. View Article : Google Scholar : PubMed/NCBI

15 

Wang H, Cheng H, Shao Q, Dong Z, Xie Q, Zhao L, Wang Q, Kong B and Qu X: Leptin-promoted human extravillous trophoblast invasion is MMP14 dependent and requires the cross talk between Notch1 and PI3K/Akt signaling. Biol Reprod. 90:782014. View Article : Google Scholar : PubMed/NCBI

16 

Nakada M, Okada Y and Yamashita J: The role of matrix metal-loproteinases in glioma invasion. Front Biosci. 8:e261–e269. 2003. View Article : Google Scholar

17 

Aizawa H, Sekine Y, Takemura R, Zhang Z, Nangaku M and Hirokawa N: Kinesin family in murine central nervous system. J Cell Biol. 119:1287–1296. 1992. View Article : Google Scholar : PubMed/NCBI

18 

Poirier K, Lebrun N, Broix L, Tian G, Saillour Y, Boscheron C, Parrini E, Valence S, Pierre BS, Oger M, et al: Mutations in TUBG1, DYNC1H1, KIF5C and KIF2A cause malformations of cortical development and microcephaly. Nat Genet. 45:639–647. 2013. View Article : Google Scholar : PubMed/NCBI

19 

Ganem NJ, Upton K and Compton DA: Efficient mitosis in human cells lacking poleward microtubule flux. Curr Biol. 15:1827–1832. 2005. View Article : Google Scholar : PubMed/NCBI

20 

Zhu C, Zhao J, Bibikova M, Leverson JD, Bossy-Wetzel E, Fan JB, Abraham RT and Jiang W: Functional analysis of human microtubule-based motor proteins, the kinesins and dyneins, in mitosis/cytokinesis using RNA interference. Mol Biol Cell. 16:3187–3199. 2005. View Article : Google Scholar : PubMed/NCBI

21 

Weaver BA and Cleveland DW: Decoding the links between mitosis, cancer and chemotherapy: The mitotic checkpoint, adaptation and cell death. Cancer Cell. 8:7–12. 2005. View Article : Google Scholar : PubMed/NCBI

22 

Wang K, Lin C, Wang C, Shao Q, Gao W, Song B, Wang L, Song X, Qu X and Wei F: Silencing Kif2a induces apoptosis in squamous cell carcinoma of the oral tongue through inhibition of the PI3K/Akt signaling pathway. Mol Med Rep. 9:273–278. 2014.

23 

Fink-Puches R, Hofmann-Wellenhof R, Smolle J, Helige C and Kerl H: Cytoplasmic microtubules in two different mouse melanoma cell lines: A qualitative and quantitative analysis using confocal laser scanning microscopy and computer-assisted image analysis. J Cutan Pathol. 24:350–355. 1997. View Article : Google Scholar : PubMed/NCBI

24 

Watanabe T, Noritake J and Kaibuchi K: Regulation of micro-tubules in cell migration. Trends Cell Biol. 15:76–83. 2005. View Article : Google Scholar : PubMed/NCBI

25 

Niwa S: Kinesin superfamily proteins and the regulation of microtubule dynamics in morphogenesis. Anat Sci Int. 90:1–6. 2015. View Article : Google Scholar

Related Articles

  • Abstract
  • View
  • Download
  • Twitter
Copy and paste a formatted citation
Spandidos Publications style
Zhang X, Ma C, Wang Q, Liu J, Tian M, Yuan Y, Li X and Qu X: Role of KIF2A in the progression and metastasis of human glioma. Mol Med Rep 13: 1781-1787, 2016.
APA
Zhang, X., Ma, C., Wang, Q., Liu, J., Tian, M., Yuan, Y. ... Qu, X. (2016). Role of KIF2A in the progression and metastasis of human glioma. Molecular Medicine Reports, 13, 1781-1787. https://doi.org/10.3892/mmr.2015.4700
MLA
Zhang, X., Ma, C., Wang, Q., Liu, J., Tian, M., Yuan, Y., Li, X., Qu, X."Role of KIF2A in the progression and metastasis of human glioma". Molecular Medicine Reports 13.2 (2016): 1781-1787.
Chicago
Zhang, X., Ma, C., Wang, Q., Liu, J., Tian, M., Yuan, Y., Li, X., Qu, X."Role of KIF2A in the progression and metastasis of human glioma". Molecular Medicine Reports 13, no. 2 (2016): 1781-1787. https://doi.org/10.3892/mmr.2015.4700
Copy and paste a formatted citation
x
Spandidos Publications style
Zhang X, Ma C, Wang Q, Liu J, Tian M, Yuan Y, Li X and Qu X: Role of KIF2A in the progression and metastasis of human glioma. Mol Med Rep 13: 1781-1787, 2016.
APA
Zhang, X., Ma, C., Wang, Q., Liu, J., Tian, M., Yuan, Y. ... Qu, X. (2016). Role of KIF2A in the progression and metastasis of human glioma. Molecular Medicine Reports, 13, 1781-1787. https://doi.org/10.3892/mmr.2015.4700
MLA
Zhang, X., Ma, C., Wang, Q., Liu, J., Tian, M., Yuan, Y., Li, X., Qu, X."Role of KIF2A in the progression and metastasis of human glioma". Molecular Medicine Reports 13.2 (2016): 1781-1787.
Chicago
Zhang, X., Ma, C., Wang, Q., Liu, J., Tian, M., Yuan, Y., Li, X., Qu, X."Role of KIF2A in the progression and metastasis of human glioma". Molecular Medicine Reports 13, no. 2 (2016): 1781-1787. https://doi.org/10.3892/mmr.2015.4700
Follow us
  • Twitter
  • LinkedIn
  • Facebook
About
  • Spandidos Publications
  • Careers
  • Cookie Policy
  • Privacy Policy
How can we help?
  • Help
  • Live Chat
  • Contact
  • Email to our Support Team