Spandidos Publications Logo
  • About
    • About Spandidos
    • Aims and Scopes
    • Abstracting and Indexing
    • Editorial Policies
    • Reprints and Permissions
    • Job Opportunities
    • Terms and Conditions
    • Contact
  • Journals
    • All Journals
    • Oncology Letters
      • Oncology Letters
      • Information for Authors
      • Editorial Policies
      • Editorial Board
      • Aims and Scope
      • Abstracting and Indexing
      • Bibliographic Information
      • Archive
    • International Journal of Oncology
      • International Journal of Oncology
      • Information for Authors
      • Editorial Policies
      • Editorial Board
      • Aims and Scope
      • Abstracting and Indexing
      • Bibliographic Information
      • Archive
    • Molecular and Clinical Oncology
      • Molecular and Clinical Oncology
      • Information for Authors
      • Editorial Policies
      • Editorial Board
      • Aims and Scope
      • Abstracting and Indexing
      • Bibliographic Information
      • Archive
    • Experimental and Therapeutic Medicine
      • Experimental and Therapeutic Medicine
      • Information for Authors
      • Editorial Policies
      • Editorial Board
      • Aims and Scope
      • Abstracting and Indexing
      • Bibliographic Information
      • Archive
    • International Journal of Molecular Medicine
      • International Journal of Molecular Medicine
      • Information for Authors
      • Editorial Policies
      • Editorial Board
      • Aims and Scope
      • Abstracting and Indexing
      • Bibliographic Information
      • Archive
    • Biomedical Reports
      • Biomedical Reports
      • Information for Authors
      • Editorial Policies
      • Editorial Board
      • Aims and Scope
      • Abstracting and Indexing
      • Bibliographic Information
      • Archive
    • Oncology Reports
      • Oncology Reports
      • Information for Authors
      • Editorial Policies
      • Editorial Board
      • Aims and Scope
      • Abstracting and Indexing
      • Bibliographic Information
      • Archive
    • Molecular Medicine Reports
      • Molecular Medicine Reports
      • Information for Authors
      • Editorial Policies
      • Editorial Board
      • Aims and Scope
      • Abstracting and Indexing
      • Bibliographic Information
      • Archive
    • World Academy of Sciences Journal
      • World Academy of Sciences Journal
      • Information for Authors
      • Editorial Policies
      • Editorial Board
      • Aims and Scope
      • Abstracting and Indexing
      • Bibliographic Information
      • Archive
    • International Journal of Functional Nutrition
      • International Journal of Functional Nutrition
      • Information for Authors
      • Editorial Policies
      • Editorial Board
      • Aims and Scope
      • Abstracting and Indexing
      • Bibliographic Information
      • Archive
    • International Journal of Epigenetics
      • International Journal of Epigenetics
      • Information for Authors
      • Editorial Policies
      • Editorial Board
      • Aims and Scope
      • Abstracting and Indexing
      • Bibliographic Information
      • Archive
    • Medicine International
      • Medicine International
      • Information for Authors
      • Editorial Policies
      • Editorial Board
      • Aims and Scope
      • Abstracting and Indexing
      • Bibliographic Information
      • Archive
  • Articles
  • Information
    • Information for Authors
    • Information for Reviewers
    • Information for Librarians
    • Information for Advertisers
    • Conferences
  • Language Editing
Spandidos Publications Logo
  • About
    • About Spandidos
    • Aims and Scopes
    • Abstracting and Indexing
    • Editorial Policies
    • Reprints and Permissions
    • Job Opportunities
    • Terms and Conditions
    • Contact
  • Journals
    • All Journals
    • Biomedical Reports
      • Information for Authors
      • Editorial Policies
      • Editorial Board
      • Aims and Scope
      • Abstracting and Indexing
      • Bibliographic Information
      • Archive
    • Experimental and Therapeutic Medicine
      • Information for Authors
      • Editorial Policies
      • Editorial Board
      • Aims and Scope
      • Abstracting and Indexing
      • Bibliographic Information
      • Archive
    • International Journal of Epigenetics
      • Information for Authors
      • Editorial Policies
      • Editorial Board
      • Aims and Scope
      • Abstracting and Indexing
      • Bibliographic Information
      • Archive
    • International Journal of Functional Nutrition
      • Information for Authors
      • Editorial Policies
      • Editorial Board
      • Aims and Scope
      • Abstracting and Indexing
      • Bibliographic Information
      • Archive
    • International Journal of Molecular Medicine
      • Information for Authors
      • Editorial Policies
      • Editorial Board
      • Aims and Scope
      • Abstracting and Indexing
      • Bibliographic Information
      • Archive
    • International Journal of Oncology
      • Information for Authors
      • Editorial Policies
      • Editorial Board
      • Aims and Scope
      • Abstracting and Indexing
      • Bibliographic Information
      • Archive
    • Medicine International
      • Information for Authors
      • Editorial Policies
      • Editorial Board
      • Aims and Scope
      • Abstracting and Indexing
      • Bibliographic Information
      • Archive
    • Molecular and Clinical Oncology
      • Information for Authors
      • Editorial Policies
      • Editorial Board
      • Aims and Scope
      • Abstracting and Indexing
      • Bibliographic Information
      • Archive
    • Molecular Medicine Reports
      • Information for Authors
      • Editorial Policies
      • Editorial Board
      • Aims and Scope
      • Abstracting and Indexing
      • Bibliographic Information
      • Archive
    • Oncology Letters
      • Information for Authors
      • Editorial Policies
      • Editorial Board
      • Aims and Scope
      • Abstracting and Indexing
      • Bibliographic Information
      • Archive
    • Oncology Reports
      • Information for Authors
      • Editorial Policies
      • Editorial Board
      • Aims and Scope
      • Abstracting and Indexing
      • Bibliographic Information
      • Archive
    • World Academy of Sciences Journal
      • Information for Authors
      • Editorial Policies
      • Editorial Board
      • Aims and Scope
      • Abstracting and Indexing
      • Bibliographic Information
      • Archive
  • Articles
  • Information
    • For Authors
    • For Reviewers
    • For Librarians
    • For Advertisers
    • Conferences
  • Language Editing
Login Register Submit
  • This site uses cookies
  • You can change your cookie settings at any time by following the instructions in our Cookie Policy. To find out more, you may read our Privacy Policy.

    I agree
Search articles by DOI, keyword, author or affiliation
Search
Advanced Search
presentation
Molecular Medicine Reports
Join Editorial Board Propose a Special Issue
Print ISSN: 1791-2997 Online ISSN: 1791-3004
Journal Cover
June-2016 Volume 13 Issue 6

Full Size Image

Sign up for eToc alerts
Recommend to Library

Journals

International Journal of Molecular Medicine

International Journal of Molecular Medicine

International Journal of Molecular Medicine is an international journal devoted to molecular mechanisms of human disease.

International Journal of Oncology

International Journal of Oncology

International Journal of Oncology is an international journal devoted to oncology research and cancer treatment.

Molecular Medicine Reports

Molecular Medicine Reports

Covers molecular medicine topics such as pharmacology, pathology, genetics, neuroscience, infectious diseases, molecular cardiology, and molecular surgery.

Oncology Reports

Oncology Reports

Oncology Reports is an international journal devoted to fundamental and applied research in Oncology.

Experimental and Therapeutic Medicine

Experimental and Therapeutic Medicine

Experimental and Therapeutic Medicine is an international journal devoted to laboratory and clinical medicine.

Oncology Letters

Oncology Letters

Oncology Letters is an international journal devoted to Experimental and Clinical Oncology.

Biomedical Reports

Biomedical Reports

Explores a wide range of biological and medical fields, including pharmacology, genetics, microbiology, neuroscience, and molecular cardiology.

Molecular and Clinical Oncology

Molecular and Clinical Oncology

International journal addressing all aspects of oncology research, from tumorigenesis and oncogenes to chemotherapy and metastasis.

World Academy of Sciences Journal

World Academy of Sciences Journal

Multidisciplinary open-access journal spanning biochemistry, genetics, neuroscience, environmental health, and synthetic biology.

International Journal of Functional Nutrition

International Journal of Functional Nutrition

Open-access journal combining biochemistry, pharmacology, immunology, and genetics to advance health through functional nutrition.

International Journal of Epigenetics

International Journal of Epigenetics

Publishes open-access research on using epigenetics to advance understanding and treatment of human disease.

Medicine International

Medicine International

An International Open Access Journal Devoted to General Medicine.

Journal Cover
June-2016 Volume 13 Issue 6

Full Size Image

Sign up for eToc alerts
Recommend to Library

  • Article
  • Citations
    • Cite This Article
    • Download Citation
    • Create Citation Alert
    • Remove Citation Alert
    • Cited By
  • Similar Articles
    • Related Articles (in Spandidos Publications)
    • Similar Articles (Google Scholar)
    • Similar Articles (PubMed)
  • Download PDF
  • Download XML
  • View XML
Article Open Access

Downregulation of RUNX3 moderates the frequency of Th17 and Th22 cells in patients with psoriasis

  • Authors:
    • Dandan Fu
    • Xiangfeng Song
    • Hua Hu
    • Min Sun
    • Zhanguo Li
    • Zhongwei Tian
  • View Affiliations / Copyright

    Affiliations: Department of Dermatology, The First Affiliated Hospital of Xinxiang Medical University, Weihui, Henan 453100, P.R. China
    Copyright: © Fu et al. This is an open access article distributed under the terms of Creative Commons Attribution License.
  • Pages: 4606-4612
    |
    Published online on: April 12, 2016
       https://doi.org/10.3892/mmr.2016.5108
  • Expand metrics +
Metrics: Total Views: 0 (Spandidos Publications: | PMC Statistics: )
Metrics: Total PDF Downloads: 0 (Spandidos Publications: | PMC Statistics: )
Cited By (CrossRef): 0 citations Loading Articles...

This article is mentioned in:



Abstract

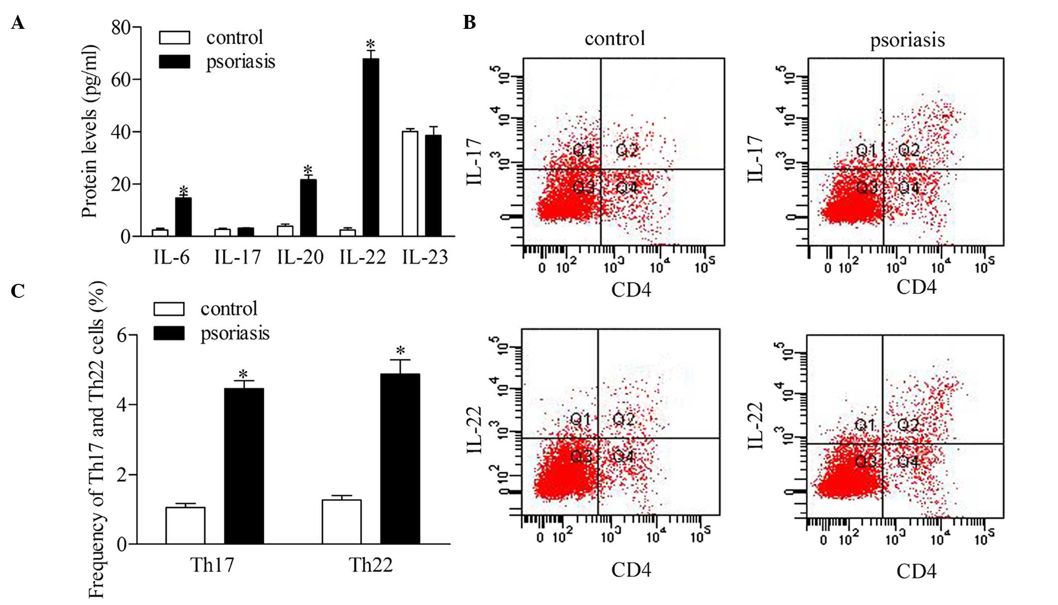
Psoriasis is a common chronic inflammatory and T cell-meditated skin disease. Runt-related transcription factor 3 (RUNX3), one of the runt‑domain family of transcription factors, has been reported to be a susceptibility gene for psoriasis. The present study was designed to delineate the role and underlying mechanism of RUNX3 involved in the differentiation of T helper (Th) 17 and Th22 cells in psoriasis. The results of the present study demonstrated that the expression of RUNX3 increased significantly in CD4‑positive (CD4+) T cells from patients with psoriasis, compared with healthy controls. In addition, increased levels of interleukin (IL)‑6, IL‑20 and IL‑22, and increased frequencies of Th17 and Th22 cells were found in the patients with psoriasis patients, compared with the healthy controls. It was also found that the overexpression of RUNX3 increased the levels of Th17‑ and Th22‑associated cytokines in the CD4+ T cells from the healthy controls. However, the inhibition of RUNX3 reduced the levels of the associated cytokines and decreased the frequency of Th17 and Th22 cells in the CD4+ T cells from the patients with psoriasis. Taken together, the present study suggested that RUNX3 regulated the differentiation of Th17 and Th22 cells in psoriasis, providing a promising therapeutic strategy for the treatment of psoriasis.
View Figures

Figure 1

Figure 2

Figure 3

Figure 4

Figure 5

View References

1 

Sales R and Torres T: Psoriasis and metabolic syndrome. Acta Dermatovenerol Croat. 22:169–174. 2014.PubMed/NCBI

2 

Diani M, Altomare G and Reali E: T cell responses in psoriasis and psoriatic arthritis. Autoimmun Rev. 14:286–292. 2015. View Article : Google Scholar

3 

Leipe J, Grunke M, Dechant C, Reindl C, Kerzendorf U, Schulze-Koops H and Skapenko A: Role of Th17 cells in human autoimmune arthritis. Arthritis Rheum. 62:2876–2885. 2010. View Article : Google Scholar : PubMed/NCBI

4 

Boniface K, Guignouard E, Pedretti N, Garcia M, Delwail A, Bernard FX, Nau F, Guillet G, Dagregorio G, Yssel H, et al: A role for T cell-derived interleukin 22 in psoriatic skin inflammation. Clin Exp Immunol. 150:407–415. 2007. View Article : Google Scholar : PubMed/NCBI

5 

Nograles KE, Zaba LC, Shemer A, Fuentes-Duculan J, Cardinale I, Kikuchi T, Ramon M, Bergman R, Krueger JG and Guttman-Yassky E: IL-22-producing ῾T22᾽ T cells account for upregulated IL-22 in atopic dermatitis despite reduced IL-17-producing TH17 T cells. J Allergy Clin Immunol. 123:1244–1252.e2. 2009. View Article : Google Scholar

6 

Cauli A and Mathieu A: Psoriatic arthritis: Genetics and pathogenesis. Reumatismo. 64:71–78. 2012. View Article : Google Scholar : PubMed/NCBI

7 

Benham H, Norris P, Goodall J, Wechalekar MD, FitzGerald O, Szentpetery A, Smith M, Thomas R and Gaston H: Th17 and Th22 cells in psoriatic arthritis and psoriasis. Arthritis Res Ther. 15:R1362013. View Article : Google Scholar : PubMed/NCBI

8 

Tang H, Jin X, Li Y, Jiang H, Tang X, Yang X, Cheng H, Qiu Y, Chen G, Mei J, et al: A large-scale screen for coding variants predisposing to psoriasis. Nat Genet. 46:45–50. 2014. View Article : Google Scholar

9 

Garber K: Genetics: Deep exploration. Nature. 492(Suppl): S56–S57. 2012. View Article : Google Scholar : PubMed/NCBI

10 

Tsoi LC, Spain SL, Knight J, Ellinghaus E, Stuart PE, Capon F, Ding J, Li Y, Tejasvi T, Gudjonsson JE, et al: Identification of 15 new psoriasis susceptibility loci highlights the role of innate immunity. Nat Genet. 44:1341–1348. 2012. View Article : Google Scholar : PubMed/NCBI

11 

Apel M, Uebe S, Bowes J, Giardina E, Korendowych E, Juneblad K, Pasutto F, Ekici AB, McManus R, Ho P, et al: Variants in RUNX3 contribute to susceptibility to psoriatic arthritis, exhibiting further common ground with ankylosing spondylitis. Arthritis Rheum. 65:1224–1231. 2013. View Article : Google Scholar : PubMed/NCBI

12 

Chen HX, Wang S, Wang Z, Zhang ZP and Shi SS: Overexpression of RUNX3 inhibits malignant behaviour of Eca109 cells in vitro and vivo. Asian Pac J Cancer Prev. 15:1531–1537. 2014. View Article : Google Scholar : PubMed/NCBI

13 

Yagi R, Junttila IS, Wei G, Urban JF Jr, Zhao K, Paul WE and Zhu J: The transcription factor GATA3 actively represses RUNX3 protein-regulated production of interferon-gamma. Immunity. 32:507–517. 2010. View Article : Google Scholar : PubMed/NCBI

14 

Blyth K, Cameron ER and Neil JC: The RUNX genes: Gain or loss of function in cancer. Nat Rev Cancer. 5:376–387. 2005. View Article : Google Scholar : PubMed/NCBI

15 

He SY, Jiang RF, Jiang J, Xiang YS and Wang L: Investigation of methylation and protein expression of the gene in colon carcinogenesis. Biomed Rep. 3:687–690. 2015.PubMed/NCBI

16 

Ito K, Lim AC, Salto-Tellez M, Motoda L, Osato M, Chuang LS, Lee CW, Voon DC, Koo JK, Wang H, et al: RUNX3 attenuates beta-catenin/T cell factors in intestinal tumorigenesis. Cancer Cell. 14:226–237. 2008. View Article : Google Scholar : PubMed/NCBI

17 

Brenner O, Levanon D, Negreanu V, Golubkov O, Fainaru O, Woolf E and Groner Y: Loss of Runx3 function in leukocytes is associated with spontaneously developed colitis and gastric mucosal hyperplasia. Proc Natl Acad Sci USA. 101:16016–16021. 2004. View Article : Google Scholar : PubMed/NCBI

18 

Fainaru O, Woolf E, Lotem J, Yarmus M, Brenner O, Goldenberg D, Negreanu V, Bernstein Y, Levanon D, Jung S and Groner Y: Runx3 regulates mouse TGF-beta-mediated dendritic cell function and its absence results in airway inflammation. EMBO J. 23:969–979. 2004. View Article : Google Scholar : PubMed/NCBI

19 

Naoe Y, Setoguchi R, Akiyama K, Muroi S, Kuroda M, Hatam F, Littman DR and Taniuchi I: Repression of interleukin-4 in T helper type 1 cells by Runx/Cbf beta binding to the Il4 silencer. J Exp Med. 204:1749–1755. 2007. View Article : Google Scholar : PubMed/NCBI

20 

Djuretic IM, Cruz-Guilloty F and Rao A: Regulation of gene expression in peripheral T cells by Runx transcription factors. Adv Immunol. 104:1–23. 2009. View Article : Google Scholar : PubMed/NCBI

21 

Oji V and Luger TA: The skin in psoriasis: Assessment and challenges. Clin Exp Rheumatol. 93(Suppl 5): S14–19. 2015.

22 

Wang G, Wang L, Sun S, Wu J and Wang Q: Quantitative measurement of serum microRNA-21 expression in relation to breast cancer metastasis in Chinese females. Ann Lab Med. 35:226–232. 2015. View Article : Google Scholar : PubMed/NCBI

23 

Ghoreschi K, Weigert C and Röcken M: Immunopathogenesis and role of T cells in psoriasis. Clin Dermatol. 25:574–580. 2007. View Article : Google Scholar : PubMed/NCBI

24 

Lonnberg AS, Skov L, Skytthe A, Kyvik KO, Pedersen OB and Thomsen SF: Heritability of psoriasis in a large twin sample. Br J Dermatol. 169:412–416. 2013. View Article : Google Scholar : PubMed/NCBI

25 

Zhou L, Chong MM and Littman DR: Plasticity of CD4+ T cell lineage differentiation. Immunity. 30:646–655. 2009. View Article : Google Scholar : PubMed/NCBI

26 

Miossec P: IL-17 and Th17 cells in human inflammatory diseases. Microbes Infect. 11:625–630. 2009. View Article : Google Scholar : PubMed/NCBI

27 

van den Berg WB and McInnes IB: Th17 cells and IL-17 a-focus on immunopathogenesis and immunotherapeutics. Semin Arthritis Rheum. 43:158–170. 2013. View Article : Google Scholar : PubMed/NCBI

28 

Bettelli E, Korn T, Oukka M and Kuchroo VK: Induction and effector functions of T(H)17 cells. Nature. 453:1051–1057. 2008. View Article : Google Scholar : PubMed/NCBI

29 

Peck A and Mellins ED: Breaking old paradigms: Th17 cells in autoimmune arthritis. Clin Immunol. 132:295–304. 2009. View Article : Google Scholar : PubMed/NCBI

30 

Volpe E, Battistini L and Borsellino G: Advances in T helper 17 cell biology: Pathogenic role and potential therapy in multiple sclerosis. Mediators Inflamm. 2015:4751582015. View Article : Google Scholar

31 

Asarch A, Barak O, Loo DS and Gottlieb AB: Th17 cells: A new paradigm for cutaneous inflammation. J Dermatolog Treat. 19:259–266. 2008. View Article : Google Scholar : PubMed/NCBI

32 

Duhen T, Geiger R, Jarrossay D, Lanzavecchia A and Sallusto F: Production of interleukin 22 but not interleukin 17 by a subset of human skin-homing memory T cells. Nat Immunol. 10:857–863. 2009. View Article : Google Scholar : PubMed/NCBI

33 

Liu Y, Yang B, Zhou M, Li L, Zhou H, Zhang J, Chen H and Wu C: Memory IL-22-producing CD4+ T cells specific for Candida albicans are present in humans. Eur J Immunol. 39:1472–1479. 2009. View Article : Google Scholar : PubMed/NCBI

34 

N, Pan HF and Ye DQ: Th22 in inflammatory and autoimmune disease: Prospects for therapeutic intervention. Mol Cell Biochem. 353:41–46. 2011. View Article : Google Scholar

35 

Kaur S, Zilmer K, Leping V and Zilmer M: Comparative study of systemic inflammatory responses in psoriasis vulgaris and mild to moderate allergic contact dermatitis. Dermatology. 225:54–61. 2012. View Article : Google Scholar : PubMed/NCBI

36 

Chandran V: Soluble biomarkers may differentiate psoriasis from psoriatic arthritis. J Rheumatol Suppl. 89:65–66. 2012. View Article : Google Scholar : PubMed/NCBI

37 

Sabat R and Wolk K: Research in practice: IL-22 and IL-20: Significance for epithelial homeostasis and psoriasis pathogenesis. J Dtsch Dermatol Ges. 9:518–523. 2011.English, German. PubMed/NCBI

38 

Wolk K, Haugen HS, Xu W, Witte E, Waggie K, Anderson M, Vom Baur E, Witte K, Warszawska K, Philipp S, et al: IL-22 and IL-20 are key mediators of the epidermal alterations in psoriasis while IL-17 and IFN-gamma are not. J Mol Med (Berl). 87:523–536. 2009. View Article : Google Scholar

39 

Wolk K, Witte E, Warszawska K, Schulze-Tanzil G, Witte K, Philipp S, Kunz S, Döcke WD, Asadullah K, Volk HD, et al: The Th17 cytokine IL-22 induces IL-20 production in keratinocytes: A novel immunological cascade with potential relevance in psoriasis. Eur J Immunol. 39:3570–3581. 2009. View Article : Google Scholar : PubMed/NCBI

40 

Liang Y, Pan HF and Ye DQ: Therapeutic potential of STAT4 in autoimmunity. Expert Opin Ther Targets. 18:945–960. 2014. View Article : Google Scholar : PubMed/NCBI

41 

Subramaniam MM, Chan JY, Yeoh KG, Quek T, Ito K and Salto-Tellez M: Molecular pathology of RUNX3 in human carcinogenesis. Biochim Biophys Acta. 1796:315–331. 2009.PubMed/NCBI

Related Articles

  • Abstract
  • View
  • Download
  • Twitter
Copy and paste a formatted citation
Spandidos Publications style
Fu D, Song X, Hu H, Sun M, Li Z and Tian Z: Downregulation of RUNX3 moderates the frequency of Th17 and Th22 cells in patients with psoriasis. Mol Med Rep 13: 4606-4612, 2016.
APA
Fu, D., Song, X., Hu, H., Sun, M., Li, Z., & Tian, Z. (2016). Downregulation of RUNX3 moderates the frequency of Th17 and Th22 cells in patients with psoriasis. Molecular Medicine Reports, 13, 4606-4612. https://doi.org/10.3892/mmr.2016.5108
MLA
Fu, D., Song, X., Hu, H., Sun, M., Li, Z., Tian, Z."Downregulation of RUNX3 moderates the frequency of Th17 and Th22 cells in patients with psoriasis". Molecular Medicine Reports 13.6 (2016): 4606-4612.
Chicago
Fu, D., Song, X., Hu, H., Sun, M., Li, Z., Tian, Z."Downregulation of RUNX3 moderates the frequency of Th17 and Th22 cells in patients with psoriasis". Molecular Medicine Reports 13, no. 6 (2016): 4606-4612. https://doi.org/10.3892/mmr.2016.5108
Copy and paste a formatted citation
x
Spandidos Publications style
Fu D, Song X, Hu H, Sun M, Li Z and Tian Z: Downregulation of RUNX3 moderates the frequency of Th17 and Th22 cells in patients with psoriasis. Mol Med Rep 13: 4606-4612, 2016.
APA
Fu, D., Song, X., Hu, H., Sun, M., Li, Z., & Tian, Z. (2016). Downregulation of RUNX3 moderates the frequency of Th17 and Th22 cells in patients with psoriasis. Molecular Medicine Reports, 13, 4606-4612. https://doi.org/10.3892/mmr.2016.5108
MLA
Fu, D., Song, X., Hu, H., Sun, M., Li, Z., Tian, Z."Downregulation of RUNX3 moderates the frequency of Th17 and Th22 cells in patients with psoriasis". Molecular Medicine Reports 13.6 (2016): 4606-4612.
Chicago
Fu, D., Song, X., Hu, H., Sun, M., Li, Z., Tian, Z."Downregulation of RUNX3 moderates the frequency of Th17 and Th22 cells in patients with psoriasis". Molecular Medicine Reports 13, no. 6 (2016): 4606-4612. https://doi.org/10.3892/mmr.2016.5108
Follow us
  • Twitter
  • LinkedIn
  • Facebook
About
  • Spandidos Publications
  • Careers
  • Cookie Policy
  • Privacy Policy
How can we help?
  • Help
  • Live Chat
  • Contact
  • Email to our Support Team