Spandidos Publications Logo
  • About
    • About Spandidos
    • Aims and Scopes
    • Abstracting and Indexing
    • Editorial Policies
    • Reprints and Permissions
    • Job Opportunities
    • Terms and Conditions
    • Contact
  • Journals
    • All Journals
    • Oncology Letters
      • Oncology Letters
      • Information for Authors
      • Editorial Policies
      • Editorial Board
      • Aims and Scope
      • Abstracting and Indexing
      • Bibliographic Information
      • Archive
    • International Journal of Oncology
      • International Journal of Oncology
      • Information for Authors
      • Editorial Policies
      • Editorial Board
      • Aims and Scope
      • Abstracting and Indexing
      • Bibliographic Information
      • Archive
    • Molecular and Clinical Oncology
      • Molecular and Clinical Oncology
      • Information for Authors
      • Editorial Policies
      • Editorial Board
      • Aims and Scope
      • Abstracting and Indexing
      • Bibliographic Information
      • Archive
    • Experimental and Therapeutic Medicine
      • Experimental and Therapeutic Medicine
      • Information for Authors
      • Editorial Policies
      • Editorial Board
      • Aims and Scope
      • Abstracting and Indexing
      • Bibliographic Information
      • Archive
    • International Journal of Molecular Medicine
      • International Journal of Molecular Medicine
      • Information for Authors
      • Editorial Policies
      • Editorial Board
      • Aims and Scope
      • Abstracting and Indexing
      • Bibliographic Information
      • Archive
    • Biomedical Reports
      • Biomedical Reports
      • Information for Authors
      • Editorial Policies
      • Editorial Board
      • Aims and Scope
      • Abstracting and Indexing
      • Bibliographic Information
      • Archive
    • Oncology Reports
      • Oncology Reports
      • Information for Authors
      • Editorial Policies
      • Editorial Board
      • Aims and Scope
      • Abstracting and Indexing
      • Bibliographic Information
      • Archive
    • Molecular Medicine Reports
      • Molecular Medicine Reports
      • Information for Authors
      • Editorial Policies
      • Editorial Board
      • Aims and Scope
      • Abstracting and Indexing
      • Bibliographic Information
      • Archive
    • World Academy of Sciences Journal
      • World Academy of Sciences Journal
      • Information for Authors
      • Editorial Policies
      • Editorial Board
      • Aims and Scope
      • Abstracting and Indexing
      • Bibliographic Information
      • Archive
    • International Journal of Functional Nutrition
      • International Journal of Functional Nutrition
      • Information for Authors
      • Editorial Policies
      • Editorial Board
      • Aims and Scope
      • Abstracting and Indexing
      • Bibliographic Information
      • Archive
    • International Journal of Epigenetics
      • International Journal of Epigenetics
      • Information for Authors
      • Editorial Policies
      • Editorial Board
      • Aims and Scope
      • Abstracting and Indexing
      • Bibliographic Information
      • Archive
    • Medicine International
      • Medicine International
      • Information for Authors
      • Editorial Policies
      • Editorial Board
      • Aims and Scope
      • Abstracting and Indexing
      • Bibliographic Information
      • Archive
  • Articles
  • Information
    • Information for Authors
    • Information for Reviewers
    • Information for Librarians
    • Information for Advertisers
    • Conferences
  • Language Editing
Spandidos Publications Logo
  • About
    • About Spandidos
    • Aims and Scopes
    • Abstracting and Indexing
    • Editorial Policies
    • Reprints and Permissions
    • Job Opportunities
    • Terms and Conditions
    • Contact
  • Journals
    • All Journals
    • Biomedical Reports
      • Information for Authors
      • Editorial Policies
      • Editorial Board
      • Aims and Scope
      • Abstracting and Indexing
      • Bibliographic Information
      • Archive
    • Experimental and Therapeutic Medicine
      • Information for Authors
      • Editorial Policies
      • Editorial Board
      • Aims and Scope
      • Abstracting and Indexing
      • Bibliographic Information
      • Archive
    • International Journal of Epigenetics
      • Information for Authors
      • Editorial Policies
      • Editorial Board
      • Aims and Scope
      • Abstracting and Indexing
      • Bibliographic Information
      • Archive
    • International Journal of Functional Nutrition
      • Information for Authors
      • Editorial Policies
      • Editorial Board
      • Aims and Scope
      • Abstracting and Indexing
      • Bibliographic Information
      • Archive
    • International Journal of Molecular Medicine
      • Information for Authors
      • Editorial Policies
      • Editorial Board
      • Aims and Scope
      • Abstracting and Indexing
      • Bibliographic Information
      • Archive
    • International Journal of Oncology
      • Information for Authors
      • Editorial Policies
      • Editorial Board
      • Aims and Scope
      • Abstracting and Indexing
      • Bibliographic Information
      • Archive
    • Medicine International
      • Information for Authors
      • Editorial Policies
      • Editorial Board
      • Aims and Scope
      • Abstracting and Indexing
      • Bibliographic Information
      • Archive
    • Molecular and Clinical Oncology
      • Information for Authors
      • Editorial Policies
      • Editorial Board
      • Aims and Scope
      • Abstracting and Indexing
      • Bibliographic Information
      • Archive
    • Molecular Medicine Reports
      • Information for Authors
      • Editorial Policies
      • Editorial Board
      • Aims and Scope
      • Abstracting and Indexing
      • Bibliographic Information
      • Archive
    • Oncology Letters
      • Information for Authors
      • Editorial Policies
      • Editorial Board
      • Aims and Scope
      • Abstracting and Indexing
      • Bibliographic Information
      • Archive
    • Oncology Reports
      • Information for Authors
      • Editorial Policies
      • Editorial Board
      • Aims and Scope
      • Abstracting and Indexing
      • Bibliographic Information
      • Archive
    • World Academy of Sciences Journal
      • Information for Authors
      • Editorial Policies
      • Editorial Board
      • Aims and Scope
      • Abstracting and Indexing
      • Bibliographic Information
      • Archive
  • Articles
  • Information
    • For Authors
    • For Reviewers
    • For Librarians
    • For Advertisers
    • Conferences
  • Language Editing
Login Register Submit
  • This site uses cookies
  • You can change your cookie settings at any time by following the instructions in our Cookie Policy. To find out more, you may read our Privacy Policy.

    I agree
Search articles by DOI, keyword, author or affiliation
Search
Advanced Search
presentation
Molecular Medicine Reports
Join Editorial Board Propose a Special Issue
Print ISSN: 1791-2997 Online ISSN: 1791-3004
Journal Cover
July-2019 Volume 20 Issue 1

Full Size Image

Sign up for eToc alerts
Recommend to Library

Journals

International Journal of Molecular Medicine

International Journal of Molecular Medicine

International Journal of Molecular Medicine is an international journal devoted to molecular mechanisms of human disease.

International Journal of Oncology

International Journal of Oncology

International Journal of Oncology is an international journal devoted to oncology research and cancer treatment.

Molecular Medicine Reports

Molecular Medicine Reports

Covers molecular medicine topics such as pharmacology, pathology, genetics, neuroscience, infectious diseases, molecular cardiology, and molecular surgery.

Oncology Reports

Oncology Reports

Oncology Reports is an international journal devoted to fundamental and applied research in Oncology.

Experimental and Therapeutic Medicine

Experimental and Therapeutic Medicine

Experimental and Therapeutic Medicine is an international journal devoted to laboratory and clinical medicine.

Oncology Letters

Oncology Letters

Oncology Letters is an international journal devoted to Experimental and Clinical Oncology.

Biomedical Reports

Biomedical Reports

Explores a wide range of biological and medical fields, including pharmacology, genetics, microbiology, neuroscience, and molecular cardiology.

Molecular and Clinical Oncology

Molecular and Clinical Oncology

International journal addressing all aspects of oncology research, from tumorigenesis and oncogenes to chemotherapy and metastasis.

World Academy of Sciences Journal

World Academy of Sciences Journal

Multidisciplinary open-access journal spanning biochemistry, genetics, neuroscience, environmental health, and synthetic biology.

International Journal of Functional Nutrition

International Journal of Functional Nutrition

Open-access journal combining biochemistry, pharmacology, immunology, and genetics to advance health through functional nutrition.

International Journal of Epigenetics

International Journal of Epigenetics

Publishes open-access research on using epigenetics to advance understanding and treatment of human disease.

Medicine International

Medicine International

An International Open Access Journal Devoted to General Medicine.

Journal Cover
July-2019 Volume 20 Issue 1

Full Size Image

Sign up for eToc alerts
Recommend to Library

  • Article
  • Citations
    • Cite This Article
    • Download Citation
    • Create Citation Alert
    • Remove Citation Alert
    • Cited By
  • Similar Articles
    • Related Articles (in Spandidos Publications)
    • Similar Articles (Google Scholar)
    • Similar Articles (PubMed)
  • Download PDF
  • Download XML
  • View XML
Article Open Access

Fr‑HMGB1 and ds‑HMGB1 activate the kynurenine pathway via different mechanisms in association with depressive‑like behavior

  • Authors:
    • Bo Wang
    • Yong‑Jie Lian
    • Wen‑Jun Su
    • Lin‑Lin Liu
    • Jia‑Mei Li
    • Chun‑Lei Jiang
    • Yun‑Xia Wang
  • View Affiliations / Copyright

    Affiliations: Laboratory of Stress Medicine, Department of Psychology and Mental Health, Second Military Medical University, Shanghai 200433, P.R. China
    Copyright: © Wang et al. This is an open access article distributed under the terms of Creative Commons Attribution License.
  • Pages: 359-367
    |
    Published online on: May 9, 2019
       https://doi.org/10.3892/mmr.2019.10225
  • Expand metrics +
Metrics: Total Views: 0 (Spandidos Publications: | PMC Statistics: )
Metrics: Total PDF Downloads: 0 (Spandidos Publications: | PMC Statistics: )
Cited By (CrossRef): 0 citations Loading Articles...

This article is mentioned in:



Abstract

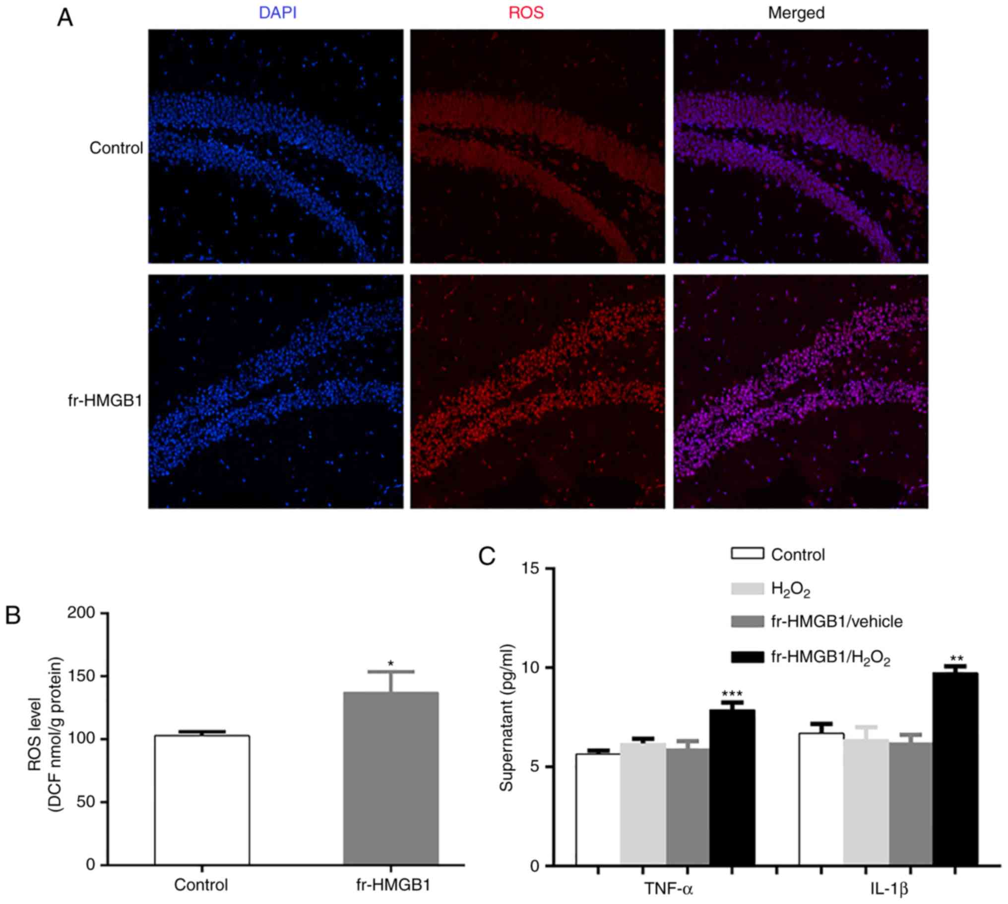
Our previous study reported that fully reduced high mobility group box 1 (fr‑HMGB1) and disulfide HMGB1 (ds‑HMGB1) induce depressive‑like behavior; however, the underlying mechanisms remain unclear. In the present study, the induction of depression via the kynurenine pathway by different redox states of HMGB1 was investigated in vivo and in vitro. To evaluate the expression of enzymes of the kynurenine pathway, reverse transcription‑quantitative PCR and western blot analyses were conducted. Additionally, cytokine levels were measured by ELISAs. Following intracerebroventricular injection of ds‑ and fr‑HMGB1, behavioral tests were performed, revealing the presentation of depressive‑like behavior, and essential proteins in the kynurenine pathway were demonstrated to be upregulated at the mRNA level, suggesting that ds‑ and fr‑HMGB1 contributed to the development of this behavior via the kynurenine pathway. ds‑HMGB1 directly activated the kynurenine pathway and cytokines such as tumor necrosis factor‑α (TNF‑α) and interleukin‑1β (IL‑1β) in the hippocampal tissue. Conversely, fr‑HMGB1 upregulated the aforementioned factors only following treatment with H2O2. These findings indicated that ds‑HMGB1 induced depression in a manner associated with the kynurenine pathway, whereas oxidation of fr‑HMGB1 evoked activation of the kynurenine pathway, resulting in depressive behavior.
View Figures

Figure 1

Figure 2

Figure 3

Figure 4

Figure 5

Figure 6

View References

1 

Magna M and Pisetsky DS: The role of HMGB1 in the pathogenesis of inflammatory and autoimmune diseases. Mol Med. 20:138–146. 2014. View Article : Google Scholar : PubMed/NCBI

2 

Kang R, Chen R, Zhang Q, Hou W, Wu S, Cao L, Huang J, Yu Y, Fan XG, Yan Z, et al: HMGB1 in health and disease. Mol Aspects Med. 40:1–116. 2014. View Article : Google Scholar : PubMed/NCBI

3 

Avgousti DC, Herrmann C, Kulej K, Pancholi NJ, Sekulic N, Petrescu J, Molden RC, Blumenthal D, Paris AJ, Reyes ED, et al: A core viral protein binds host nucleosomes to sequester immune danger signals. Nature. 535:173–177. 2016. View Article : Google Scholar : PubMed/NCBI

4 

Lian YJ, Gong H, Wu TY, Su WJ, Zhang Y, Yang YY, Peng W, Zhang T, Zhou JR, Jiang CL and Wang YX: Ds-HMGB1 and fr-HMGB induce depressive behavior through neuroinflammation in contrast to nonoxid-HMGB1. Brain Behav Immun. 59:322–332. 2017. View Article : Google Scholar : PubMed/NCBI

5 

Balosso S, Liu J, Bianchi ME and Vezzani A: Disulfide-containing high mobility group box-1 promotes N-methyl-D-aspartate receptor function and excitotoxicity by activating Toll-like receptor 4-dependent signaling in hippocampal neurons. Antioxid Redox Signal. 21:1726–1740. 2014. View Article : Google Scholar : PubMed/NCBI

6 

Mazarati A, Maroso M, Iori V, Vezzani A and Carli M: High-mobility group box-1 impairs memory in mice through both toll-like receptor 4 and receptor for advanced glycation end products. Exp Neurol. 232:143–148. 2011. View Article : Google Scholar : PubMed/NCBI

7 

Frank MG, Weber MD, Watkins LR and Maier SF: Stress sounds the alarmin: The role of the danger-associated molecular pattern HMGB1 in stress-induced neuroinflammatory priming. Brain Behav Immun. 48:1–7. 2015. View Article : Google Scholar : PubMed/NCBI

8 

Yang H, Antoine DJ, Andersson U and Tracey KJ: The many faces of HMGB1: Molecular structure-functional activity in inflammation, apoptosis, and chemotaxis. J Leukoc Biol. 93:865–873. 2013. View Article : Google Scholar : PubMed/NCBI

9 

Frank MG, Weber MD, Fonken LK, Hershman SA, Watkins LR and Maier SF: The redox state of the alarmin HMGB1 is a pivotal factor in neuroinflammatory and microglial priming: A role for the NLRP3 inflammasome. Brain Behav Immun. 55:215–224. 2016. View Article : Google Scholar : PubMed/NCBI

10 

Coppen AJ: Depressed states and indolealkylamines. Adv Pharmacol. 6:283–291. 1968. View Article : Google Scholar : PubMed/NCBI

11 

Carlsson A, Corrodi H, Fuxe K and Hökfelt T: Effect of antidepressant drugs on the depletion of intraneuronal brain 5-hydroxytryptamine stores caused by 4-methyl-alpha-ethyl-meta-tyramine. Eur J Pharmacol. 5:357–366. 1969. View Article : Google Scholar : PubMed/NCBI

12 

Schildkraut JJ: The catecholamine hypothesis of affective disorders: A review of supporting evidence. Am J Psychiatry. 122:509–522. 1965. View Article : Google Scholar : PubMed/NCBI

13 

Lapin IP and Oxenkrug GF: Intensification of the central serotoninergic processes as a possible determinant of the thymoleptic effect. Lancet. 1:132–136. 1969. View Article : Google Scholar : PubMed/NCBI

14 

Maddison DC and Giorgini F: The kynurenine pathway and neurodegenerative disease. Semin Cell Dev Biol. 40:134–141. 2015. View Article : Google Scholar : PubMed/NCBI

15 

Dantzer R, O'Connor JC, Lawson MA and Kelley KW: Inflammation-associated depression: From serotonin to kynurenine. Psychoneuroendocrinology. 36:426–436. 2011. View Article : Google Scholar : PubMed/NCBI

16 

Brooks AK, Lawson MA, Smith RA, Janda TM, Kelley KW and McCusker RH: Interactions between inflammatory mediators and corticosteroids regulate transcription of genes within the Kynurenine Pathway in the mouse hippocampus. J Neuroinflammation. 13:982016. View Article : Google Scholar : PubMed/NCBI

17 

Wang B, Lian YJ, Su WJ, Peng W, Dong X, Liu LL, Gong H, Zhang T, Jiang CL and Wang YX: HMGB1 mediates depressive behavior induced by chronic stress through activating the kynurenine pathway. Brain Behav Immun. 72:51–60. 2018. View Article : Google Scholar : PubMed/NCBI

18 

Venereau E, Casalgrandi M, Schiraldi M, Antoine DJ, Cattaneo A, De Marchis F, Liu J, Antonelli A, Preti A, Raeli L, et al: Mutually exclusive redox forms of HMGB1 promote cell recruitment or proinflammatory cytokine release. J Exp Med. 209:1519–1528. 2012. View Article : Google Scholar : PubMed/NCBI

19 

Livak KJ and Schmittgen TD: Analysis of relative gene expression data using real-time quantitative PCR and the 2(-Delta Delta C(T)) method. Methods. 25:402–408. 2001. View Article : Google Scholar : PubMed/NCBI

20 

Cryan JF, Mombereau C and Vassout A: The tail suspension test as a model for assessing antidepressant activity: Review of pharmacological and genetic studies in mice. Neurosci Biobehav Rev. 29:571–625. 2005. View Article : Google Scholar : PubMed/NCBI

21 

Liu MY, Yin CY, Zhu LJ, Zhu XH, Xu C, Luo CX, Chen H, Zhu DY and Zhou Q: Sucrose preference test for measurement of stress-induced anhedonia in mice. Nat Protoc. 13:1686–1698. 2018. View Article : Google Scholar : PubMed/NCBI

22 

Seibenhener ML and Wooten MC: Use of the open field maze to measure locomotor and anxiety-like behavior in mice. J Vis Exp. e524342015.PubMed/NCBI

23 

Liu YN, Peng YL, Liu L, Wu TY, Zhang Y, Lian YJ, Yang YY, Kelley KW, Jiang CL and Wang YX: TNFα mediates stress-induced depression by upregulating indoleamine 2,3-dioxygenase in a mouse model of unpredictable chronic mild stress. Eur Cytokine Netw. 26:15–25. 2015.PubMed/NCBI

24 

Zhang Y, Liu L, Liu YZ, Shen XL, Wu TY, Zhang T, Wang W, Wang YX and Jiang CL: NLRP3 inflammasome mediates chronic mild stress-induced depression in mice via neuroinflammation. Int J Neuropsychopharmacol. 18(pii): pyv0062015. View Article : Google Scholar : PubMed/NCBI

25 

Yang H, Lundbäck P, Ottosson L, Erlandsson-Harris H, Venereau E, Bianchi ME, Al-Abed Y, Andersson U, Tracey KJ and Antoine DJ: Redox modification of cysteine residues regulates the cytokine activity of high mobility group box-1 (HMGB1). Mol Med. 18:250–259. 2012. View Article : Google Scholar : PubMed/NCBI

26 

Tang D, Kang R, Zeh HJ III and Lotze MT: High-mobility group box 1, oxidative stress, and disease. Antioxid Redox Signal. 14:1315–1335. 2011. View Article : Google Scholar : PubMed/NCBI

27 

Guillemin GJ, Smith DG, Smythe GA, Armati PJ and Brew BJ: Expression of the kynurenine pathway enzymes in human microglia and macrophages. Adv Exp Med Biol. 527:105–112. 2003. View Article : Google Scholar : PubMed/NCBI

28 

Schwarcz R and Pellicciari R: Manipulation of brain kynurenines: Glial targets, neuronal effects, and clinical opportunities. J Pharmacol Exp Ther. 303:1–10. 2002. View Article : Google Scholar : PubMed/NCBI

29 

Du F, Schmidt W, Okuno E, Kido R, Köhler C and Schwarcz R: Localization of kynurenine aminotransferase immunoreactivity in the rat hippocampus. J Comp Neurol. 321:477–487. 1992. View Article : Google Scholar : PubMed/NCBI

30 

Piani D, Spranger M, Frei K, Schaffner A and Fontana A: Macrophage-induced cytotoxicity of N-methyl-D-aspartate receptor positive neurons involves excitatory amino acids rather than reactive oxygen intermediates and cytokines. Eur J Immunol. 22:2429–2436. 1992. View Article : Google Scholar : PubMed/NCBI

31 

Goldstein RS, Gallowitsch-Puerta M, Yang L, Rosas-Ballina M, Huston JM, Czura CJ, Lee DC, Ward MF, Bruchfeld AN, Wang H, et al: Elevated high-mobility group box 1 levels in patients with cerebral and myocardial ischemia. Shock. 25:571–574. 2006. View Article : Google Scholar : PubMed/NCBI

32 

Kokkola R, Li J, Sundberg E, Aveberger AC, Palmblad K, Yang H, Tracey KJ, Andersson U and Harris HE: Successful treatment of collagen-induced arthritis in mice and rats by targeting extracellular high mobility group box chromosomal protein 1 activity. Arthritis Rheum. 48:2052–2058. 2003. View Article : Google Scholar : PubMed/NCBI

33 

Zhao H, Liu Z, Shen H, Jin S and Zhang S: Glycyrrhizic acid pretreatment prevents sepsis-induced acute kidney injury via suppressing inflammation, apoptosis and oxidative stress. Eur J Pharmacol. 781:92–99. 2016. View Article : Google Scholar : PubMed/NCBI

34 

Lee G, Espirito Santo AI, Zwingenberger S, Cai L, Vogl T, Feldmann M, Horwood NJ, Chan JK and Nanchahal J: Fully reduced HMGB1 accelerates the regeneration of multiple tissues by transitioning stem cells to GAlert-. Proc Natl Acad Sci USA. 115:E4463–E4472. 2018. View Article : Google Scholar : PubMed/NCBI

Related Articles

  • Abstract
  • View
  • Download
  • Twitter
Copy and paste a formatted citation
Spandidos Publications style
Wang B, Lian YJ, Su WJ, Liu LL, Li JM, Jiang CL and Wang YX: Fr‑HMGB1 and ds‑HMGB1 activate the kynurenine pathway via different mechanisms in association with depressive‑like behavior. Mol Med Rep 20: 359-367, 2019.
APA
Wang, B., Lian, Y., Su, W., Liu, L., Li, J., Jiang, C., & Wang, Y. (2019). Fr‑HMGB1 and ds‑HMGB1 activate the kynurenine pathway via different mechanisms in association with depressive‑like behavior. Molecular Medicine Reports, 20, 359-367. https://doi.org/10.3892/mmr.2019.10225
MLA
Wang, B., Lian, Y., Su, W., Liu, L., Li, J., Jiang, C., Wang, Y."Fr‑HMGB1 and ds‑HMGB1 activate the kynurenine pathway via different mechanisms in association with depressive‑like behavior". Molecular Medicine Reports 20.1 (2019): 359-367.
Chicago
Wang, B., Lian, Y., Su, W., Liu, L., Li, J., Jiang, C., Wang, Y."Fr‑HMGB1 and ds‑HMGB1 activate the kynurenine pathway via different mechanisms in association with depressive‑like behavior". Molecular Medicine Reports 20, no. 1 (2019): 359-367. https://doi.org/10.3892/mmr.2019.10225
Copy and paste a formatted citation
x
Spandidos Publications style
Wang B, Lian YJ, Su WJ, Liu LL, Li JM, Jiang CL and Wang YX: Fr‑HMGB1 and ds‑HMGB1 activate the kynurenine pathway via different mechanisms in association with depressive‑like behavior. Mol Med Rep 20: 359-367, 2019.
APA
Wang, B., Lian, Y., Su, W., Liu, L., Li, J., Jiang, C., & Wang, Y. (2019). Fr‑HMGB1 and ds‑HMGB1 activate the kynurenine pathway via different mechanisms in association with depressive‑like behavior. Molecular Medicine Reports, 20, 359-367. https://doi.org/10.3892/mmr.2019.10225
MLA
Wang, B., Lian, Y., Su, W., Liu, L., Li, J., Jiang, C., Wang, Y."Fr‑HMGB1 and ds‑HMGB1 activate the kynurenine pathway via different mechanisms in association with depressive‑like behavior". Molecular Medicine Reports 20.1 (2019): 359-367.
Chicago
Wang, B., Lian, Y., Su, W., Liu, L., Li, J., Jiang, C., Wang, Y."Fr‑HMGB1 and ds‑HMGB1 activate the kynurenine pathway via different mechanisms in association with depressive‑like behavior". Molecular Medicine Reports 20, no. 1 (2019): 359-367. https://doi.org/10.3892/mmr.2019.10225
Follow us
  • Twitter
  • LinkedIn
  • Facebook
About
  • Spandidos Publications
  • Careers
  • Cookie Policy
  • Privacy Policy
How can we help?
  • Help
  • Live Chat
  • Contact
  • Email to our Support Team