Spandidos Publications Logo
  • About
    • About Spandidos
    • Aims and Scopes
    • Abstracting and Indexing
    • Editorial Policies
    • Reprints and Permissions
    • Job Opportunities
    • Terms and Conditions
    • Contact
  • Journals
    • All Journals
    • Oncology Letters
      • Oncology Letters
      • Information for Authors
      • Editorial Policies
      • Editorial Board
      • Aims and Scope
      • Abstracting and Indexing
      • Bibliographic Information
      • Archive
    • International Journal of Oncology
      • International Journal of Oncology
      • Information for Authors
      • Editorial Policies
      • Editorial Board
      • Aims and Scope
      • Abstracting and Indexing
      • Bibliographic Information
      • Archive
    • Molecular and Clinical Oncology
      • Molecular and Clinical Oncology
      • Information for Authors
      • Editorial Policies
      • Editorial Board
      • Aims and Scope
      • Abstracting and Indexing
      • Bibliographic Information
      • Archive
    • Experimental and Therapeutic Medicine
      • Experimental and Therapeutic Medicine
      • Information for Authors
      • Editorial Policies
      • Editorial Board
      • Aims and Scope
      • Abstracting and Indexing
      • Bibliographic Information
      • Archive
    • International Journal of Molecular Medicine
      • International Journal of Molecular Medicine
      • Information for Authors
      • Editorial Policies
      • Editorial Board
      • Aims and Scope
      • Abstracting and Indexing
      • Bibliographic Information
      • Archive
    • Biomedical Reports
      • Biomedical Reports
      • Information for Authors
      • Editorial Policies
      • Editorial Board
      • Aims and Scope
      • Abstracting and Indexing
      • Bibliographic Information
      • Archive
    • Oncology Reports
      • Oncology Reports
      • Information for Authors
      • Editorial Policies
      • Editorial Board
      • Aims and Scope
      • Abstracting and Indexing
      • Bibliographic Information
      • Archive
    • Molecular Medicine Reports
      • Molecular Medicine Reports
      • Information for Authors
      • Editorial Policies
      • Editorial Board
      • Aims and Scope
      • Abstracting and Indexing
      • Bibliographic Information
      • Archive
    • World Academy of Sciences Journal
      • World Academy of Sciences Journal
      • Information for Authors
      • Editorial Policies
      • Editorial Board
      • Aims and Scope
      • Abstracting and Indexing
      • Bibliographic Information
      • Archive
    • International Journal of Functional Nutrition
      • International Journal of Functional Nutrition
      • Information for Authors
      • Editorial Policies
      • Editorial Board
      • Aims and Scope
      • Abstracting and Indexing
      • Bibliographic Information
      • Archive
    • International Journal of Epigenetics
      • International Journal of Epigenetics
      • Information for Authors
      • Editorial Policies
      • Editorial Board
      • Aims and Scope
      • Abstracting and Indexing
      • Bibliographic Information
      • Archive
    • Medicine International
      • Medicine International
      • Information for Authors
      • Editorial Policies
      • Editorial Board
      • Aims and Scope
      • Abstracting and Indexing
      • Bibliographic Information
      • Archive
  • Articles
  • Information
    • Information for Authors
    • Information for Reviewers
    • Information for Librarians
    • Information for Advertisers
    • Conferences
  • Language Editing
Spandidos Publications Logo
  • About
    • About Spandidos
    • Aims and Scopes
    • Abstracting and Indexing
    • Editorial Policies
    • Reprints and Permissions
    • Job Opportunities
    • Terms and Conditions
    • Contact
  • Journals
    • All Journals
    • Biomedical Reports
      • Information for Authors
      • Editorial Policies
      • Editorial Board
      • Aims and Scope
      • Abstracting and Indexing
      • Bibliographic Information
      • Archive
    • Experimental and Therapeutic Medicine
      • Information for Authors
      • Editorial Policies
      • Editorial Board
      • Aims and Scope
      • Abstracting and Indexing
      • Bibliographic Information
      • Archive
    • International Journal of Epigenetics
      • Information for Authors
      • Editorial Policies
      • Editorial Board
      • Aims and Scope
      • Abstracting and Indexing
      • Bibliographic Information
      • Archive
    • International Journal of Functional Nutrition
      • Information for Authors
      • Editorial Policies
      • Editorial Board
      • Aims and Scope
      • Abstracting and Indexing
      • Bibliographic Information
      • Archive
    • International Journal of Molecular Medicine
      • Information for Authors
      • Editorial Policies
      • Editorial Board
      • Aims and Scope
      • Abstracting and Indexing
      • Bibliographic Information
      • Archive
    • International Journal of Oncology
      • Information for Authors
      • Editorial Policies
      • Editorial Board
      • Aims and Scope
      • Abstracting and Indexing
      • Bibliographic Information
      • Archive
    • Medicine International
      • Information for Authors
      • Editorial Policies
      • Editorial Board
      • Aims and Scope
      • Abstracting and Indexing
      • Bibliographic Information
      • Archive
    • Molecular and Clinical Oncology
      • Information for Authors
      • Editorial Policies
      • Editorial Board
      • Aims and Scope
      • Abstracting and Indexing
      • Bibliographic Information
      • Archive
    • Molecular Medicine Reports
      • Information for Authors
      • Editorial Policies
      • Editorial Board
      • Aims and Scope
      • Abstracting and Indexing
      • Bibliographic Information
      • Archive
    • Oncology Letters
      • Information for Authors
      • Editorial Policies
      • Editorial Board
      • Aims and Scope
      • Abstracting and Indexing
      • Bibliographic Information
      • Archive
    • Oncology Reports
      • Information for Authors
      • Editorial Policies
      • Editorial Board
      • Aims and Scope
      • Abstracting and Indexing
      • Bibliographic Information
      • Archive
    • World Academy of Sciences Journal
      • Information for Authors
      • Editorial Policies
      • Editorial Board
      • Aims and Scope
      • Abstracting and Indexing
      • Bibliographic Information
      • Archive
  • Articles
  • Information
    • For Authors
    • For Reviewers
    • For Librarians
    • For Advertisers
    • Conferences
  • Language Editing
Login Register Submit
  • This site uses cookies
  • You can change your cookie settings at any time by following the instructions in our Cookie Policy. To find out more, you may read our Privacy Policy.

    I agree
Search articles by DOI, keyword, author or affiliation
Search
Advanced Search
presentation
Molecular Medicine Reports
Join Editorial Board Propose a Special Issue
Print ISSN: 1791-2997 Online ISSN: 1791-3004
Journal Cover
August-2020 Volume 22 Issue 2

Full Size Image

Sign up for eToc alerts
Recommend to Library

Journals

International Journal of Molecular Medicine

International Journal of Molecular Medicine

International Journal of Molecular Medicine is an international journal devoted to molecular mechanisms of human disease.

International Journal of Oncology

International Journal of Oncology

International Journal of Oncology is an international journal devoted to oncology research and cancer treatment.

Molecular Medicine Reports

Molecular Medicine Reports

Covers molecular medicine topics such as pharmacology, pathology, genetics, neuroscience, infectious diseases, molecular cardiology, and molecular surgery.

Oncology Reports

Oncology Reports

Oncology Reports is an international journal devoted to fundamental and applied research in Oncology.

Experimental and Therapeutic Medicine

Experimental and Therapeutic Medicine

Experimental and Therapeutic Medicine is an international journal devoted to laboratory and clinical medicine.

Oncology Letters

Oncology Letters

Oncology Letters is an international journal devoted to Experimental and Clinical Oncology.

Biomedical Reports

Biomedical Reports

Explores a wide range of biological and medical fields, including pharmacology, genetics, microbiology, neuroscience, and molecular cardiology.

Molecular and Clinical Oncology

Molecular and Clinical Oncology

International journal addressing all aspects of oncology research, from tumorigenesis and oncogenes to chemotherapy and metastasis.

World Academy of Sciences Journal

World Academy of Sciences Journal

Multidisciplinary open-access journal spanning biochemistry, genetics, neuroscience, environmental health, and synthetic biology.

International Journal of Functional Nutrition

International Journal of Functional Nutrition

Open-access journal combining biochemistry, pharmacology, immunology, and genetics to advance health through functional nutrition.

International Journal of Epigenetics

International Journal of Epigenetics

Publishes open-access research on using epigenetics to advance understanding and treatment of human disease.

Medicine International

Medicine International

An International Open Access Journal Devoted to General Medicine.

Journal Cover
August-2020 Volume 22 Issue 2

Full Size Image

Sign up for eToc alerts
Recommend to Library

  • Article
  • Citations
    • Cite This Article
    • Download Citation
    • Create Citation Alert
    • Remove Citation Alert
    • Cited By
  • Similar Articles
    • Related Articles (in Spandidos Publications)
    • Similar Articles (Google Scholar)
    • Similar Articles (PubMed)
  • Download PDF
  • Download XML
  • View XML
Article Open Access

Propofol‑induced miR‑125a‑5p inhibits the proliferation and metastasis of ovarian cancer by suppressing LIN28B

  • Authors:
    • Juan Zeng
    • Yu‑Kun Li
    • Fei‑Fei Quan
    • Xin Zeng
    • Chang‑Ye Chen
    • Tian Zeng
    • Juan Zou
    • Wen‑Juan Tong
  • View Affiliations / Copyright

    Affiliations: Department of Anesthesiology, The Second Affiliated Hospital of University of South China, Hengyang, Hunan 421001, P.R. China, Hunan Province Key Laboratory of Tumor Cellular & Molecular Pathology, Cancer Research Institute, University of South China, Hengyang, Hunan 421001, P.R. China, Department of Gynecology, Foshan First People's Hospital, Foshan, Guangdong 528000, P.R. China, Department of Histology and Embryology, Clinical Anatomy and Reproductive Medicine Application Institute, University of South China, Hengyang, Hunan 421001, P.R. China, Department of Gynecology, The First Affiliated Hospital of University of South China, Hengyang, Hunan 421001, P.R. China, Department of Obstetrics, The First Affiliated Hospital of University of South China, Hengyang, Hunan 421001, P.R. China
    Copyright: © Zeng et al. This is an open access article distributed under the terms of Creative Commons Attribution License.
  • Pages: 1507-1517
    |
    Published online on: June 11, 2020
       https://doi.org/10.3892/mmr.2020.11223
  • Expand metrics +
Metrics: Total Views: 0 (Spandidos Publications: | PMC Statistics: )
Metrics: Total PDF Downloads: 0 (Spandidos Publications: | PMC Statistics: )
Cited By (CrossRef): 0 citations Loading Articles...

This article is mentioned in:



Abstract

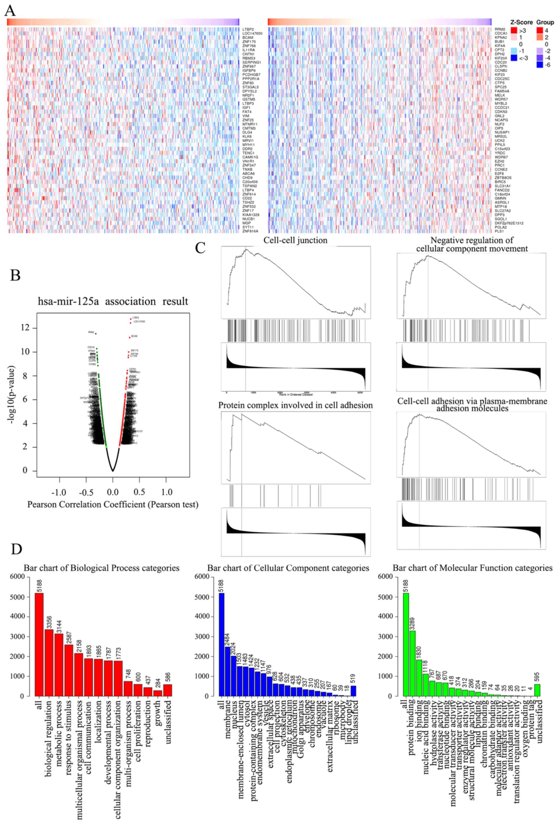
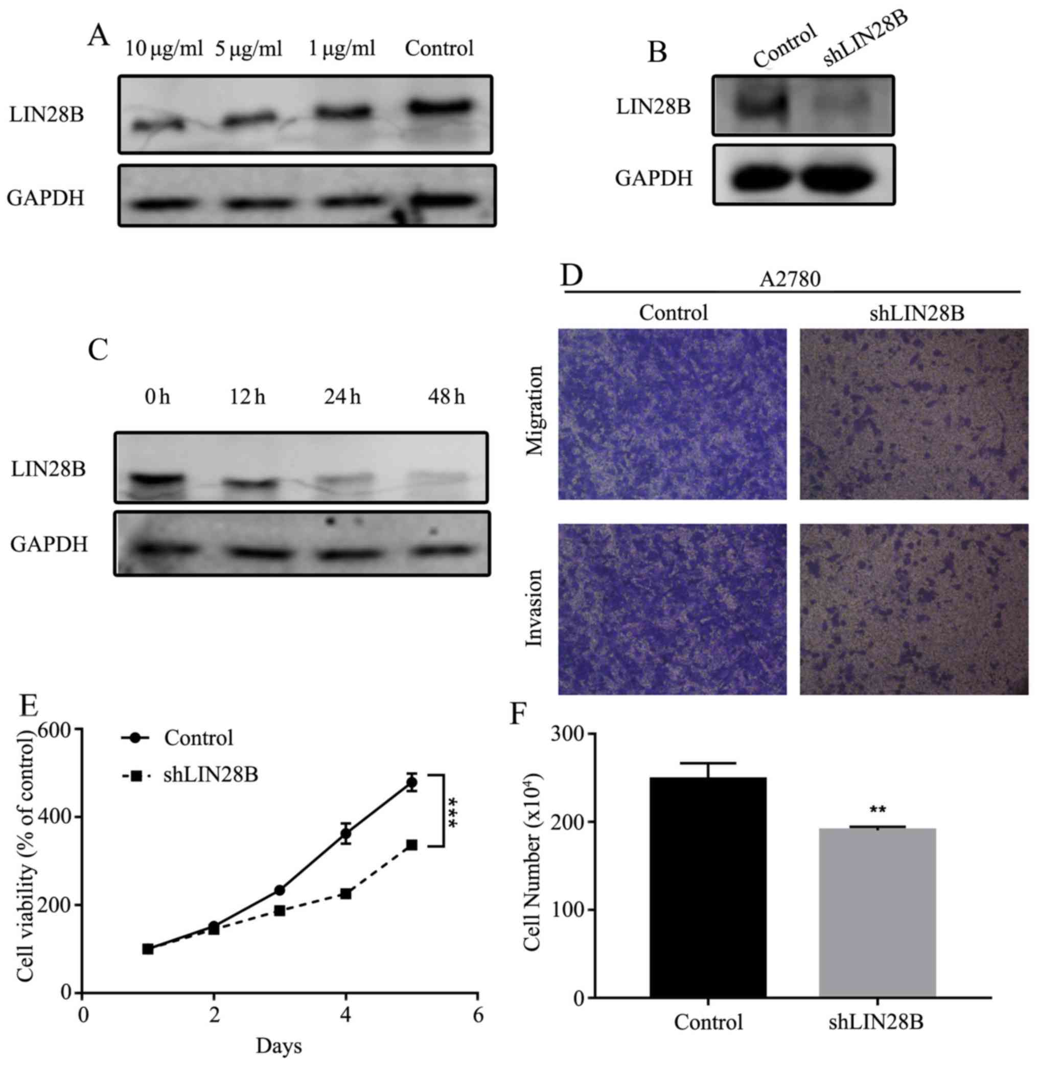
Propofol, a commonly used intravenous anesthetic agent during surgery, has relatively widespread pharmacological actions. Previous studies have reported that propofol may act as an antitumor drug in several cancer types, such as pancreatic cancer, lung cancer and gastric cancer. However, the underlying mechanism in ovarian cancer remain unknown. Therefore, the present study investigated the pharmacological effect of propofol on microRNAs (miRNAs) in ovarian cancer treatment. Propofol (1, 5 or 10 µg/ml) was used to treat A2780 and SKOV3 ovarian cancer cells for 1, 2, 3, 4 or 5 days. The MTT assay was used to detect cell viability, while wound healing and Transwell assays were utilized to assess the invasive and migratory abilities. The bioinformatics prediction approach identified differentially expressed miRNAs (miRs) that were used in Gene Ontology, Gene Set Enrichment Analysis and Kyoto Encyclopedia of Genes and Genomes analyses. The expression levels of miR‑125a‑5p and lin‑28 homolog B (LIN28B) were evaluated by reverse transcription‑quantitative PCR (RT‑qPCR). A luciferase assay was performed to identify the relationship between miR‑125a‑5p and LIN28B. Western blotting was conducted to measure the protein expression of LIN28B. It was demonstrated that propofol significantly upregulated miR‑125a‑5p to exert its antitumor activity. RT‑qPCR results suggested that propofol could upregulate miR‑125a‑5p and LIN28B expression levels in ovarian cancer cell lines. Western blot analysis also indicated that propofol could enhance the expression of LIN28B in ovarian cancer cell lines. The luciferase assay identified that miR‑125a‑5p could directly inhibit the expression of LIN28B to suppress proliferation and metastasis in ovarian cancer. In conclusion, these results suggested that propofol inhibited ovarian cancer proliferation and metastasis by enhancing miR‑125a‑5p, which targets LIN28B.
View Figures

Figure 1

Figure 2

Figure 3

Figure 4

Figure 5

Figure 6

Figure 7

View References

1 

Bray F, Ferlay J, Soerjomataram I, Siegel RL, Torre LA and Jemal A: Global cancer statistics 2018: GLOBOCAN estimates of incidence and mortality worldwide for 36 cancers in 185 countries. CA Cancer J Clin. 68:394–424. 2018. View Article : Google Scholar : PubMed/NCBI

2 

Siegel R, Naishadham D, Jemal A and Ahmedin J: Cancer statistics, 2013. CA Cancer J Clin. 63:11–30. 2013. View Article : Google Scholar : PubMed/NCBI

3 

Arnold M, Rutherford MJ, Bardot A, Ferlay J, Andersson TM, Myklebust TÅ, Tervonen H, Thursfield V, Ransom D, Shack L, et al: Progress in cancer survival, mortality, and incidence in seven high-income countries 1995-2014 (ICBP SURVMARK-2): A population-based study. Lancet Oncol. 20:1493–1505. 2019. View Article : Google Scholar : PubMed/NCBI

4 

Coleman RL, Fleming GF, Brady MF, Swisher EM, Steffensen KD, Friedlander M, Okamoto A, Moore KN, Efrat Ben-Baruch N, Werner TL, et al: Veliparib with First-Line Chemotherapy and as Maintenance Therapy in Ovarian Cancer. N Engl J Med. 381:2403–2415. 2019. View Article : Google Scholar : PubMed/NCBI

5 

Hsing CH, Lin MC, Choi PC, Huang WC, Kai JI, Tsai CC, Cheng YL, Hsieh CY, Wang CY, Chang YP, et al: Anesthetic propofol reduces endotoxic inflammation by inhibiting reactive oxygen species-regulated Akt/IKKβ/NF-κB signaling. PLoS One. 6:e175982011. View Article : Google Scholar : PubMed/NCBI

6 

Vasileiou I, Xanthos T, Koudouna E, Perrea D, Klonaris C, Katsargyris A and Papadimitriou L: Propofol: A review of its non-anaesthetic effects. Eur J Pharmacol. 605:1–8. 2009. View Article : Google Scholar : PubMed/NCBI

7 

Liu WZ and Liu N: Propofol inhibits lung cancer A549 cells growth and epithelial-mesenchymal transition process by up-regulation of microRNA-1284. Oncol Res. 27:1–8. 2018. View Article : Google Scholar : PubMed/NCBI

8 

Du Q, Liu J, Zhang X, Zhang X, Zhu H, Wei M and Wang S: Propofol inhibits proliferation, migration, and invasion but promotes apoptosis by regulation of Sox4 in endometrial cancer cells. Braz J Med Biol Res. 51:e68032018. View Article : Google Scholar : PubMed/NCBI

9 

Wang LB, Feng L, He J, Liu B and Sun JG: MiR-125a-5p inhibits the proliferation and invasion of breast cancer cells and induces apoptosis by targeting GAB2. Math Biosci Eng. 16:6923–6933. 2019. View Article : Google Scholar : PubMed/NCBI

10 

Cao Y, Shen T, Zhang C, Zhang QH and Zhang ZQ: MiR-125a-5p inhibits EMT of ovarian cancer cells by regulating TAZ/EGFR signaling pathway. Eur Rev Med Pharmacol Sci. 23:8249–8256. 2019.PubMed/NCBI

11 

Zhang Z, Zhang S, Ma P, Jing Y, Peng H, Gao WQ and Zhuang G: Lin28B promotes melanoma growth by mediating a microRNA regulatory circuit. Carcinogenesis. 36:937–945. 2015. View Article : Google Scholar : PubMed/NCBI

12 

Yong W, Yu D, Jun Z, Yachen D, Weiwei W, Midie X, Xingzhu J and Xiaohua W: Long noncoding RNA NEAT1, regulated by LIN28B, promotes cell proliferation and migration through sponging miR-506 in high-grade serous ovarian cancer. Cell Death Dis. 9:8612018. View Article : Google Scholar : PubMed/NCBI

13 

Zhou J, Ng SB and Chng WJ: LIN28/LIN28B: An emerging oncogenic driver in cancer stem cells. Int J Biochem Cell Biol. 45:973–978. 2013. View Article : Google Scholar : PubMed/NCBI

14 

Huang J, Cao D, Sha J, Zhu X and Han S: DLL3 is regulated by LIN28B and miR-518d-5p and regulates cell proliferation, migration and chemotherapy response in advanced small cell lung cancer. Biochem Biophys Res Commun. 514:853–860. 2019. View Article : Google Scholar : PubMed/NCBI

15 

Wang C, Gu Y, Zhang E, Zhang E, Zhang K, Na Qin N, Dai J, Zhu M, Liu J, Xie K, et al: A cancer-testis non-coding RNA LIN28B-AS1 activates driver gene LIN28B by interacting with IGF2BP1 in lung adenocarcinoma. Oncogene. 38:1611–1624. 2019. View Article : Google Scholar : PubMed/NCBI

16 

Dong S, Wang R, Wang H, Ding Q, Zhou X, Wang J, Zhang K, Long Y, Lu S, Hong T, et al: HOXD-AS1 promotes the epithelial to mesenchymal transition of ovarian cancer cells by regulating miR-186-5p and PIK3R3. J Exp Clin Cancer Res. 38:1102019. View Article : Google Scholar : PubMed/NCBI

17 

R Core Team, . R: A language and environment for statistical computing. R Foundation for Statistical Computing, Vienna, 2014.

18 

Vasaikar SV, Straub P, Wang J and Zhang B: LinkedOmics: Analyzing multi-omics data within and across 32 cancer types. Nucleic Acids Res. 46:D956–D963. 2018. View Article : Google Scholar : PubMed/NCBI

19 

Agarwal V, Bell GW, Jin-Wu Nam JW and Bartel DP: Predicting effective microRNA target sites in mammalian mRNAs. Elife. 4:e050052015. View Article : Google Scholar

20 

Chou CH, Shrestha S, Yang CD, Chang NW, Lin YL, Liao KW, Huang WC, Sun TH, Tu SJ, Lee WH, et al: miRTarBase update 2018: A resource for experimentally validated microRNA-target interactions. Nucleic Acids Res. 46:D296–D302. 2018. View Article : Google Scholar : PubMed/NCBI

21 

Chen Y and Wang X: miRDB: An online database for prediction of functional microRNA targets. Nucleic Acids Res. 48:D127–D131. 2020. View Article : Google Scholar : PubMed/NCBI

22 

Livak KJ and Schmittgen TD: Analysis of relative gene expression data using real-time quantitative PCR and the 2(-Delta Delta C(T)) method. Methods. 25:402–408. 2001. View Article : Google Scholar : PubMed/NCBI

23 

Zou J, Li H, Huang Q, Liu X, Qi X, Wang Y, Lu L and Liu Z: Dopamine-induced SULT1A3/4 promotes EMT and cancer stemness in hepatocellular carcinoma. Tumour Biol. 39:10104283177192722017. View Article : Google Scholar : PubMed/NCBI

24 

Zhang J, Zhang D, Wu GQ, Feng ZY and Zhu SM: Propofol inhibits the adhesion of hepatocellular carcinoma cells by upregulating microRNA-199a and downregulating MMP-9 expression. Hepatobiliary Pancreat Dis Int. 12:305–309. 2013. View Article : Google Scholar : PubMed/NCBI

25 

Ye Z, Jingzhong L, Yangbo L, Lei C and Jiandong Y: Propofol inhibits proliferation and invasion of osteosarcoma cells by regulation of microRNA-143 expression. Oncol Res. 21:201–207. 2013. View Article : Google Scholar : PubMed/NCBI

26 

Wijnen JA and Rosenshein NB: Surgery in ovarian cancer. Arch Surg. 115:863–868. 1980. View Article : Google Scholar : PubMed/NCBI

27 

Park TW and Kuhn WC: Neoadjuvant chemotherapy in ovarian cancer. Expert Rev Anticancer Ther. 4:639–647. 2004. View Article : Google Scholar : PubMed/NCBI

28 

Zhang Z, Zang M, Wang S and Wang C: Effects of propofol on human cholangiocarcinoma and the associated mechanisms. Exp Ther Med. 17:472–478. 2019.PubMed/NCBI

29 

Wang J, Cheng CS, Lu Y, Ding X, Zhu M, Miao C and Chen J: Novel findings of anti-cancer property of propofol. Anticancer Agents Med Chem. 18:156–165. 2018. View Article : Google Scholar : PubMed/NCBI

30 

Huang YH, Lee MS, Lou YS, Lai HC, Yu JC, Lu CH, Wong CS and Wu ZF: Propofol-based total intravenous anesthesia did not improve survival compared to desflurane anesthesia in breast cancer surgery. PLoS One. 14:e02247282019. View Article : Google Scholar : PubMed/NCBI

31 

Sun Y, Peng YB, Ye LL, Ma LX, Zou MY and Cheng ZG: Propofol inhibits proliferation and cisplatin resistance in ovarian cancer cells through regulating the microRNA 374a/forkhead box O1 signaling axis. Mol Med Rep. 21:1471–1480. 2020.PubMed/NCBI

32 

Song J, Shen Y, Zhang J and Lian Q: Mini profile of potential anticancer properties of propofol. PLoS One. 9:e1144402014. View Article : Google Scholar : PubMed/NCBI

33 

Peng Z and Zhang Y: Propofol inhibits proliferation and accelerates apoptosis of human gastric cancer cells by regulation of microRNA-451 and MMP-2 expression. Genet Mol Res. 15:152016. View Article : Google Scholar

34 

Sun H and Gao D: Propofol suppresses growth, migration and invasion of A549 cells by down-regulation of miR-372. BMC Cancer. 18:12522018. View Article : Google Scholar : PubMed/NCBI

35 

Zhang W, Wang Y, Zhu Z, Zheng Y and Song B: Propofol inhibits proliferation, migration and invasion of gastric cancer cells by up-regulating microRNA-195. Int J Biol Macromol. 120:975–984. 2018. View Article : Google Scholar : PubMed/NCBI

36 

Yang N, Liang Y, Yang P, Yang T and Jiang L: Propofol inhibits lung cancer cell viability and induces cell apoptosis by upregulating microRNA-486 expression. Braz J Med Biol Res. 50:e57942017. View Article : Google Scholar : PubMed/NCBI

37 

Huang X, Teng Y, Yang H and Ma J: Propofol inhibits invasion and growth of ovarian cancer cells via regulating miR-9/NF-κB signal. Braz J Med Biol Res. 49:e57172016. View Article : Google Scholar : PubMed/NCBI

38 

McManus MT: MicroRNAs and cancer. Semin Cancer Biol. 13:253–258. 2003. View Article : Google Scholar : PubMed/NCBI

39 

Wu L and Belasco JG: Micro-RNA regulation of the mammalian lin-28 gene during neuronal differentiation of embryonal carcinoma cells. Mol Cell Biol. 25:9198–9208. 2005. View Article : Google Scholar : PubMed/NCBI

40 

Wu ZF, Lee MS, Wong CS, Lu CH, Huang YS, Lin KT, Lou YS, Lin C, Chang YC and Lai HC: Propofol-based total intravenous anesthesia is associated with better survival than desflurane anesthesia in colon cancer surgery. Anesthesiology. 129:932–941. 2018. View Article : Google Scholar : PubMed/NCBI

41 

Ikeda T, Kurasako N, Nishitani K, Okada S and Arai T: Anesthetic management for removal of a giant ovarian tumor using FloTrac X Vigileo monitoring system. Masui. 63:439–442. 2014.(In Japanese). PubMed/NCBI

Related Articles

  • Abstract
  • View
  • Download
  • Twitter
Copy and paste a formatted citation
Spandidos Publications style
Zeng J, Li YK, Quan FF, Zeng X, Chen CY, Zeng T, Zou J and Tong WJ: Propofol‑induced miR‑125a‑5p inhibits the proliferation and metastasis of ovarian cancer by suppressing LIN28B. Mol Med Rep 22: 1507-1517, 2020.
APA
Zeng, J., Li, Y., Quan, F., Zeng, X., Chen, C., Zeng, T. ... Tong, W. (2020). Propofol‑induced miR‑125a‑5p inhibits the proliferation and metastasis of ovarian cancer by suppressing LIN28B. Molecular Medicine Reports, 22, 1507-1517. https://doi.org/10.3892/mmr.2020.11223
MLA
Zeng, J., Li, Y., Quan, F., Zeng, X., Chen, C., Zeng, T., Zou, J., Tong, W."Propofol‑induced miR‑125a‑5p inhibits the proliferation and metastasis of ovarian cancer by suppressing LIN28B". Molecular Medicine Reports 22.2 (2020): 1507-1517.
Chicago
Zeng, J., Li, Y., Quan, F., Zeng, X., Chen, C., Zeng, T., Zou, J., Tong, W."Propofol‑induced miR‑125a‑5p inhibits the proliferation and metastasis of ovarian cancer by suppressing LIN28B". Molecular Medicine Reports 22, no. 2 (2020): 1507-1517. https://doi.org/10.3892/mmr.2020.11223
Copy and paste a formatted citation
x
Spandidos Publications style
Zeng J, Li YK, Quan FF, Zeng X, Chen CY, Zeng T, Zou J and Tong WJ: Propofol‑induced miR‑125a‑5p inhibits the proliferation and metastasis of ovarian cancer by suppressing LIN28B. Mol Med Rep 22: 1507-1517, 2020.
APA
Zeng, J., Li, Y., Quan, F., Zeng, X., Chen, C., Zeng, T. ... Tong, W. (2020). Propofol‑induced miR‑125a‑5p inhibits the proliferation and metastasis of ovarian cancer by suppressing LIN28B. Molecular Medicine Reports, 22, 1507-1517. https://doi.org/10.3892/mmr.2020.11223
MLA
Zeng, J., Li, Y., Quan, F., Zeng, X., Chen, C., Zeng, T., Zou, J., Tong, W."Propofol‑induced miR‑125a‑5p inhibits the proliferation and metastasis of ovarian cancer by suppressing LIN28B". Molecular Medicine Reports 22.2 (2020): 1507-1517.
Chicago
Zeng, J., Li, Y., Quan, F., Zeng, X., Chen, C., Zeng, T., Zou, J., Tong, W."Propofol‑induced miR‑125a‑5p inhibits the proliferation and metastasis of ovarian cancer by suppressing LIN28B". Molecular Medicine Reports 22, no. 2 (2020): 1507-1517. https://doi.org/10.3892/mmr.2020.11223
Follow us
  • Twitter
  • LinkedIn
  • Facebook
About
  • Spandidos Publications
  • Careers
  • Cookie Policy
  • Privacy Policy
How can we help?
  • Help
  • Live Chat
  • Contact
  • Email to our Support Team