Spandidos Publications Logo
  • About
    • About Spandidos
    • Aims and Scopes
    • Abstracting and Indexing
    • Editorial Policies
    • Reprints and Permissions
    • Job Opportunities
    • Terms and Conditions
    • Contact
  • Journals
    • All Journals
    • Oncology Letters
      • Oncology Letters
      • Information for Authors
      • Editorial Policies
      • Editorial Board
      • Aims and Scope
      • Abstracting and Indexing
      • Bibliographic Information
      • Archive
    • International Journal of Oncology
      • International Journal of Oncology
      • Information for Authors
      • Editorial Policies
      • Editorial Board
      • Aims and Scope
      • Abstracting and Indexing
      • Bibliographic Information
      • Archive
    • Molecular and Clinical Oncology
      • Molecular and Clinical Oncology
      • Information for Authors
      • Editorial Policies
      • Editorial Board
      • Aims and Scope
      • Abstracting and Indexing
      • Bibliographic Information
      • Archive
    • Experimental and Therapeutic Medicine
      • Experimental and Therapeutic Medicine
      • Information for Authors
      • Editorial Policies
      • Editorial Board
      • Aims and Scope
      • Abstracting and Indexing
      • Bibliographic Information
      • Archive
    • International Journal of Molecular Medicine
      • International Journal of Molecular Medicine
      • Information for Authors
      • Editorial Policies
      • Editorial Board
      • Aims and Scope
      • Abstracting and Indexing
      • Bibliographic Information
      • Archive
    • Biomedical Reports
      • Biomedical Reports
      • Information for Authors
      • Editorial Policies
      • Editorial Board
      • Aims and Scope
      • Abstracting and Indexing
      • Bibliographic Information
      • Archive
    • Oncology Reports
      • Oncology Reports
      • Information for Authors
      • Editorial Policies
      • Editorial Board
      • Aims and Scope
      • Abstracting and Indexing
      • Bibliographic Information
      • Archive
    • Molecular Medicine Reports
      • Molecular Medicine Reports
      • Information for Authors
      • Editorial Policies
      • Editorial Board
      • Aims and Scope
      • Abstracting and Indexing
      • Bibliographic Information
      • Archive
    • World Academy of Sciences Journal
      • World Academy of Sciences Journal
      • Information for Authors
      • Editorial Policies
      • Editorial Board
      • Aims and Scope
      • Abstracting and Indexing
      • Bibliographic Information
      • Archive
    • International Journal of Functional Nutrition
      • International Journal of Functional Nutrition
      • Information for Authors
      • Editorial Policies
      • Editorial Board
      • Aims and Scope
      • Abstracting and Indexing
      • Bibliographic Information
      • Archive
    • International Journal of Epigenetics
      • International Journal of Epigenetics
      • Information for Authors
      • Editorial Policies
      • Editorial Board
      • Aims and Scope
      • Abstracting and Indexing
      • Bibliographic Information
      • Archive
    • Medicine International
      • Medicine International
      • Information for Authors
      • Editorial Policies
      • Editorial Board
      • Aims and Scope
      • Abstracting and Indexing
      • Bibliographic Information
      • Archive
  • Articles
  • Information
    • Information for Authors
    • Information for Reviewers
    • Information for Librarians
    • Information for Advertisers
    • Conferences
  • Language Editing
Spandidos Publications Logo
  • About
    • About Spandidos
    • Aims and Scopes
    • Abstracting and Indexing
    • Editorial Policies
    • Reprints and Permissions
    • Job Opportunities
    • Terms and Conditions
    • Contact
  • Journals
    • All Journals
    • Biomedical Reports
      • Information for Authors
      • Editorial Policies
      • Editorial Board
      • Aims and Scope
      • Abstracting and Indexing
      • Bibliographic Information
      • Archive
    • Experimental and Therapeutic Medicine
      • Information for Authors
      • Editorial Policies
      • Editorial Board
      • Aims and Scope
      • Abstracting and Indexing
      • Bibliographic Information
      • Archive
    • International Journal of Epigenetics
      • Information for Authors
      • Editorial Policies
      • Editorial Board
      • Aims and Scope
      • Abstracting and Indexing
      • Bibliographic Information
      • Archive
    • International Journal of Functional Nutrition
      • Information for Authors
      • Editorial Policies
      • Editorial Board
      • Aims and Scope
      • Abstracting and Indexing
      • Bibliographic Information
      • Archive
    • International Journal of Molecular Medicine
      • Information for Authors
      • Editorial Policies
      • Editorial Board
      • Aims and Scope
      • Abstracting and Indexing
      • Bibliographic Information
      • Archive
    • International Journal of Oncology
      • Information for Authors
      • Editorial Policies
      • Editorial Board
      • Aims and Scope
      • Abstracting and Indexing
      • Bibliographic Information
      • Archive
    • Medicine International
      • Information for Authors
      • Editorial Policies
      • Editorial Board
      • Aims and Scope
      • Abstracting and Indexing
      • Bibliographic Information
      • Archive
    • Molecular and Clinical Oncology
      • Information for Authors
      • Editorial Policies
      • Editorial Board
      • Aims and Scope
      • Abstracting and Indexing
      • Bibliographic Information
      • Archive
    • Molecular Medicine Reports
      • Information for Authors
      • Editorial Policies
      • Editorial Board
      • Aims and Scope
      • Abstracting and Indexing
      • Bibliographic Information
      • Archive
    • Oncology Letters
      • Information for Authors
      • Editorial Policies
      • Editorial Board
      • Aims and Scope
      • Abstracting and Indexing
      • Bibliographic Information
      • Archive
    • Oncology Reports
      • Information for Authors
      • Editorial Policies
      • Editorial Board
      • Aims and Scope
      • Abstracting and Indexing
      • Bibliographic Information
      • Archive
    • World Academy of Sciences Journal
      • Information for Authors
      • Editorial Policies
      • Editorial Board
      • Aims and Scope
      • Abstracting and Indexing
      • Bibliographic Information
      • Archive
  • Articles
  • Information
    • For Authors
    • For Reviewers
    • For Librarians
    • For Advertisers
    • Conferences
  • Language Editing
Login Register Submit
  • This site uses cookies
  • You can change your cookie settings at any time by following the instructions in our Cookie Policy. To find out more, you may read our Privacy Policy.

    I agree
Search articles by DOI, keyword, author or affiliation
Search
Advanced Search
presentation
Molecular Medicine Reports
Join Editorial Board Propose a Special Issue
Print ISSN: 1791-2997 Online ISSN: 1791-3004
Journal Cover
September-2020 Volume 22 Issue 3

Full Size Image

Sign up for eToc alerts
Recommend to Library

Journals

International Journal of Molecular Medicine

International Journal of Molecular Medicine

International Journal of Molecular Medicine is an international journal devoted to molecular mechanisms of human disease.

International Journal of Oncology

International Journal of Oncology

International Journal of Oncology is an international journal devoted to oncology research and cancer treatment.

Molecular Medicine Reports

Molecular Medicine Reports

Covers molecular medicine topics such as pharmacology, pathology, genetics, neuroscience, infectious diseases, molecular cardiology, and molecular surgery.

Oncology Reports

Oncology Reports

Oncology Reports is an international journal devoted to fundamental and applied research in Oncology.

Experimental and Therapeutic Medicine

Experimental and Therapeutic Medicine

Experimental and Therapeutic Medicine is an international journal devoted to laboratory and clinical medicine.

Oncology Letters

Oncology Letters

Oncology Letters is an international journal devoted to Experimental and Clinical Oncology.

Biomedical Reports

Biomedical Reports

Explores a wide range of biological and medical fields, including pharmacology, genetics, microbiology, neuroscience, and molecular cardiology.

Molecular and Clinical Oncology

Molecular and Clinical Oncology

International journal addressing all aspects of oncology research, from tumorigenesis and oncogenes to chemotherapy and metastasis.

World Academy of Sciences Journal

World Academy of Sciences Journal

Multidisciplinary open-access journal spanning biochemistry, genetics, neuroscience, environmental health, and synthetic biology.

International Journal of Functional Nutrition

International Journal of Functional Nutrition

Open-access journal combining biochemistry, pharmacology, immunology, and genetics to advance health through functional nutrition.

International Journal of Epigenetics

International Journal of Epigenetics

Publishes open-access research on using epigenetics to advance understanding and treatment of human disease.

Medicine International

Medicine International

An International Open Access Journal Devoted to General Medicine.

Journal Cover
September-2020 Volume 22 Issue 3

Full Size Image

Sign up for eToc alerts
Recommend to Library

  • Article
  • Citations
    • Cite This Article
    • Download Citation
    • Create Citation Alert
    • Remove Citation Alert
    • Cited By
  • Similar Articles
    • Related Articles (in Spandidos Publications)
    • Similar Articles (Google Scholar)
    • Similar Articles (PubMed)
  • Download PDF
  • Download XML
  • View XML
Article Open Access

Yes‑associated protein protects and rescues SH‑SY5Y cells from ketamine‑induced apoptosis

  • Authors:
    • Yanni Chen
    • Zeyong Yang
    • Luyao Wei
    • Jie Wang
    • Wenting Xuan
    • Yiqiao Wang
    • Jun Li
    • Zunji Ke
    • Yuanhai Li
  • View Affiliations / Copyright

    Affiliations: Department of Anesthesiology, The First Affiliated Hospital of Anhui Medical University, Hefei, Anhui 230032, P.R. China, Department of Anesthesiology, International Peace Maternity and Child Health Hospital, Shanghai Jiao Tong University School of Medicine, Shanghai Key Laboratory of Embryo Original Disease, Shanghai 200025, P.R. China, Department of Biochemistry, Shanghai University of Traditional Chinese Medicine, Shanghai 201203, P.R. China, The Key Laboratory of Autoimmune Diseases, Anhui Institute of Innovative Drug, School of Pharmacy, Anhui Medical University, Hefei, Anhui 230032, P.R. China
    Copyright: © Chen et al. This is an open access article distributed under the terms of Creative Commons Attribution License.
  • Pages: 2342-2350
    |
    Published online on: July 10, 2020
       https://doi.org/10.3892/mmr.2020.11328
  • Expand metrics +
Metrics: Total Views: 0 (Spandidos Publications: | PMC Statistics: )
Metrics: Total PDF Downloads: 0 (Spandidos Publications: | PMC Statistics: )
Cited By (CrossRef): 0 citations Loading Articles...

This article is mentioned in:



Abstract

Ketamine is a widely used intravenous anesthetic; however, basic and clinical studies have demonstrated that prolonged exposure can cause irreversible injury to the immature human brain. Yes‑associated protein (YAP) is the main effector of the Hippo signaling pathway, which serves an important role in regulating tissue homeostasis and organ size during development. However, whether YAP mediates ketamine‑induced apoptosis is not completely understood. Based on the functions of YAP during apoptosis resistance and cell self‑renewal regulation, the present study hypothesized that YAP serves a role during ketamine‑induced apoptosis. An in vitro model was utilized to investigate the effects of ketamine on neurotoxicity and to further investigate the role of YAP in ketamine‑induced apoptosis using techniques including CCK‑8 assay, flow cytometry and western blotting. The present study assessed the effects of YAP overexpression and knockdown on the expression of typical apoptotic markers in SH‑SY5Y cells. Ketamine induced apoptosis in a dose‑dependent manner, which was regulated by YAP. Following YAP overexpression, ketamine‑treated SH‑SY5Y cells displayed increased activity and viability, whereas expression levels of the apoptotic markers were decreased compared with the negative control group. By contrast, ketamine‑induced apoptosis was enhanced following YAP knockdown. Collectively, the results of the present study indicated that YAP may serve an important role during ketamine‑induced neurotoxicity, and alterations to YAP signaling may counteract ketamine‑induced apoptosis. The neuroprotective effect of YAP activation may serve as a novel pharmacological target for the treatment of ketamine‑induced neurotoxicity via neurogenesis normalization.

Introduction

Ketamine is an intravenous anesthetic with analgesic effects that is commonly used for pediatric surgery and superficial operations (1). However, increasing evidence has suggested that early exposure to commonly used anesthetic agents can enhance cellular death and negatively impact neurodevelopment (2,3). Ketamine affects multiple signaling pathways and proteins associated with synaptic plasticity and memory formation, including the PI3K/Akt and CREB/BDNF/Bcl-2 pathways (4) and inflammatory cytokines interleukin (IL)-6, IL-1β, and tumor necrosis factor α (5). Ketamine can induce neurotoxicity and cause neurocyte apoptosis in the nervous system during early neural development, leading to widespread neurodegeneration and long-term neurocognitive deficits, particularly when administered at high doses over prolonged periods of time (6,7). The majority of studies investigating anesthetic neurotoxicity in neonates have focused on neuronal apoptosis, as neuronal cell apoptosis and necrosis are critical events during ketamine-induced neurotoxicity. Ketamine-induced neurodegeneration has emerged as a public health concern (8).

The Hippo signaling pathway is a protein kinase cascade composed of a series of protein kinases and various transcription factors, which is highly evolutionarily conserved from lower animals to mammals (9). As an important transcriptional co-activator protein downstream of the Hippo signaling pathway, yes-associated protein (YAP) is a major regulator of organ growth via its actions on embryonic precursor cells (10). Previous studies have advanced the knowledge of how YAP maintains stem cell self-renewal and differentiation, regulates organ size and inhibits apoptosis by interacting with other transcription factors (11–13). Dysregulation of the Hippo-YAP signaling pathway has significant impacts on cell proliferation and apoptosis. Overexpression of a Hippo-resistant YAP mutant leads to progenitor cell expansion in multiple organs (14), for example, YAP overexpression increases airway basal stem cell self-renewal (11,15). Inactivation studies have further demonstrated that YAP is largely dispensable during homeostasis in several adult organs (16–18). Moreover, activation of Hippo leads to phosphorylation of the co-transcription factor Yorkie (YAP/tafazzin in vertebrates), which favors resistance to apoptosis and proliferation (19). However, the expression or exact function of YAP in ketamine-induced neural apoptosis or proliferation has not been previously reported.

Based on the effects of YAP on cell proliferation and apoptosis, the present study hypothesized that YAP may serve a role in regulating ketamine-induced apoptosis. A human neuroblastoma cell line (SH-SY5Y), which has been widely used to study neurological disease and therapeutic effects, was used to investigate the impact of ketamine-induced toxicity (20,21). An in vitro neurotoxicity model was established to investigate the effects of different concentrations of ketamine and to clarify the precise role of YAP. The results of the present study enhanced the current understanding of YAP modulation during ketamine-induced neural apoptosis.

Materials and methods

Cell culture

The SHSY-5Y cell line (American Type Culture Collection) was cultured in DMEM (Gibco; Thermo Fisher Scientific, Inc.) containing 300 mg/l L-glutamine, 4.5 mg/l D-glucose, 10 mg/l sodium pyruvate, 10% FBS (Gibco; Thermo Fisher Scientific, Inc.) and 1% penicillin/streptomycin solution. Cells were seeded (2×105 cells/ml) and maintained at 37°C in a 5% CO2 humidified incubator. The culture medium was changed every 2 days. For subsequent experiments, cells were treated with various concentrations of ketamine (Fujian Gutian Pharmaceutical Industry Co., Ltd.) and incubated at 37°C for 12 and 24 h.

Cell proliferation-neurotoxicity assay

The effects of different concentrations of ketamine (0, 400, 800, 1,200 and 1,600 µM) on cell proliferation-neurotoxicity (viability) were assessed by performing the Cell Counting Kit-8 (CCK-8) assay (Dojindo Molecular Technologies, Inc.). It has been reported that high doses of ketamine are required to induce SH-SY5Y cell apoptosis and the pre-experiment results indicated that 1,600 µM induced cell death but not excessive cell death (22). Cells were seeded (1×104 cells/well) into 96-well plates and maintained at 37°C with 5% CO2 for 24 h. Cells were treated with ketamine for 12 or 24 h at 37°C. Hydrogen peroxide (H2O2; 400 mM) was used as a positive toxicity control for 12 or 24 h at 37°C (23). Cell viability was assessed using the CCK-8 assay, according to the manufacturer's protocol. Briefly, 10 µl CCK-8 solution was added to each well and incubated at 37°C with 5% CO2 for 1.5 h. The absorbance of each well was measured at a wavelength of 450 nm using a microplate reader. At 48 h post-transfection, cells were selected using puromycin (1 mg/ml), this process took ~2 or 3 days, cells harvested after selection were used for subsequent experiments.

Lentiviral infection

Lentiviral infection was used to increase the expression level of YAP in SH-SY5Y cells. LV5 (cat. no. A2831-3; Shanghai GenePharma Co., Ltd.) was used for YAP overexpression lentiviral particle production and LV5-negative control (NC) was used as the control for the YAP overexpression plasmid. LV5-based lentiviral vectors (1 µg/µl) were transfected into 293T cells at 80–90% confluence, 3.5×105/ml. After purification and titration, the viral supernatant was harvested at 48–72 h post-transfection, passed through a 0.45-mm filter and diluted 2:3 with fresh medium containing 8 mg/ml polybrene. At 80% confluence, the SH-SY5Y target cells were infected with the viral supernatant. At 48 h post-transfection, cells were selected using puromycin (1 mg/ml). SH-SY5Y cells were seeded (0.5×105 cells/well) into 24-well plates and incubated at 37°C for 24 h in a 5% CO2 humidified incubator. Subsequently, the cell culture medium was aspirated and the virus was diluted in DMEM containing 10% FBS and 5 µg/ml polybrene. Blank and negative control (treated with the LV5NC plasmid) groups were established. After incubation for 12–24 h at 37°C, the viral suspension was removed, and DMEM was added before incubation at 37°C with 5% CO2 for 24–48 h.

Small interfering RNA (siRNA) transfection

An siRNA was used to reduce the expression level of YAP in SH-SY5Y cells. The siRNAs (Shanghai GenePharma Co., Ltd.) used in the present study were as follows: YAP1-homo-1858 siRNA forward, CUGCCACCAAGCUAGAUAATT and reverse, UUAUCUAGCUUGGUGGCAGTT; and NC-siRNA forward, UUCUCCGAACGUGUCACGUTT and reverse, ACGUGACACGUUCGGAGAATT . The siRNA targeting YAP was fluorescently labeled and si-fluorescein amidite (FAM), which has an excitation wavelength of 480 nm and a emission wavelength of 520 nm, was used as the negative control. Cells were transfected with 20 µM YAP-siRNA or NC-siRNA using Lipofectamine® 2000 (Invitrogen; Thermo Fisher Scientific, Inc.) at 37°C, according to the manufacturer's protocol. Briefly, 0.5–2×105 cells and 500 µl DMEM without penicillin/streptomycin was added to each well and incubated for 24 h. Lipofectamine® 2000 was diluted in 50 µl Opti-MEM I Reduced Serum medium (Gibco; Thermo Fisher Scientific, Inc.), mixed gently and incubated at room temperature for 5 min. Subsequently, 2 µl si-FAM diluted in 50 µl Opti-MEM I Reduced Serum medium was added to the Lipofectamine® 2000 dilution and the cells incubated for 20 min at room temperature; YAP-siRNA prepared in the same way. The time interval between transfection and subsequent experimentation was 48 h.

Immunofluorescence assay

After aspirating the culture media, cells were gently rinsed with PBS and fixed with 4% paraformaldehyde at 25°C for 15 min. Cells were rinsed twice with warm PBS and permeabilized using PBS containing 0.2% Triton X-100 and 0.2% BSA [Yeasen Biotechnology (Shanghai) Co., Ltd.] on ice for 15 min. Cells were blocked with PBS containing 0.02% Triton X-100 and 5% BSA for >30 min at room temperature. Subsequently, cells were incubated at 4°C overnight with an anti-cleaved caspase-3 (cat. no. 9661; 1:400; Cell Signaling Technology, Inc.) primary antibody. Following primary incubation, cells were incubated for 1 or 2 h at room temperature with Alexa 488-conjugated anti-rabbit IgG (cat. no. A11034; 1:300; Invitrogen; Thermo Fisher Scientific, Inc.) and 594-conjugated anti-rabbit IgG (cat. no. A21207; 1:300; Invitrogen; Thermo Fisher Scientific, Inc.) secondary antibodies, then cleaved caspase-3 protein labeled with the green fluorophore of the secondary antibody. Finally, nuclei were stained using DAPI (cat. no. 62248; 1:1,000; Thermo Fisher Scientific, Inc.) at room temperature for 10 min and sealed with 90% glycerin. Stained cells were visualized using a LSM88 confocal microscope (Zeiss GmbH) at magnifications of ×200, 400 and 630, ZEN 2.3 lite (Zeiss GmbH) was used for image capture and analysis.

Flow cytometry

SH-SY5Y cell apoptosis following ketamine treatment was analyzed by flow cytometry. Cells were seeded (3×105 cells/ml) into 6-well plates and incubated at 37°C with 5% CO2 for 24 h. Cells were treated with ketamine for 12 or 24 h at 37°C, harvested and washed twice with PBS. Subsequently, 5–10×104 cells were re-suspended in 1X binding buffer. To each 5-ml culture tube, 100 µl cell suspension (1×105 cells), 5 µl APC Annexin V and 5 µl 7-aminoactinomycin D (7-AAD) were added (cat. no. 561012, BD Pharmingen). Cells were incubated for 15 min at room temperature in the dark with gentle agitation. Subsequently, 400 µl 1X binding buffer was added to each tube and samples were analyzed by flow cytometry within 1 h. The following controls were used to set up compensation and quadrants: Unstained cells, cells stained with APC Annexin V and cells stained with 7-AAD, early and late apoptosis was assessed. FlowJo v10 (FlowJo LLC) was used for analysis and the model and supplier of the instrument used for flow cytometry was a Sony SA3800-Spectral Cell Analyzer (Sony Biotechnology).

Western blotting

Western blotting was performed as previously described (24). Briefly, total protein was extracted from ketamine-treated cells using RIPA buffer (Beyotime Institute of Biotechnology) containing phenylmethylsulfonyl fluoride, phosphatase inhibitors and protease inhibitors. Subsequently, the samples were centrifuged at 16,363 × g at 4°C for 10 min. Total protein was quantified using the bicinchoninic acid method. Protein (25 mg per lane) was separated via 12% SDS-PAGE and transferred onto nitrocellulose membranes (Bio-Rad Laboratories, Inc.) using the Trans-Blot Turbo Transfer system (Bio-Rad Laboratories, Inc.). After 90 min, the membranes were blocked with 5% BSA [Yeasen Biotechnology (Shanghai) Co., Ltd., cat. no. 36101ES76] in 1X Tris-buffered saline containing 0.1% Tween-20 (TBST; Sigma-Aldrich; Merck KGaA) for 1 h at room temperature. Subsequently, the membranes were incubated at 4°C overnight with primary antibodies (diluted in 5% BSA in 1X TBST) targeted against: Cleaved caspase-3 (Asp175; cat. no. 9661; 1:1,000; Cell Signaling Technology, Inc.), Bax (cat. no. 2772; 1:1,000; Cell Signaling Technology, Inc.), Bcl-2 (cat. no. ab32124; 1:1,000; Abcam), YAP (cat. no. 4912; 1:1,000; Cell Signaling Technology, Inc.), β-tubulin (cat. no. 2146; 1:5,000; Cell Signaling Technology, Inc.) and β-actin (cat. no. 4967; 1:5,000; Cell Signaling Technology, Inc.). Following primary incubation, the membranes were washed three times for 10 min with 1X TBST and incubated with the Goat anti-Rabbit IgG (H+L; cat. no. 31460; 1:5,000, Thermo Fisher Scientific, Inc.) secondary antibodies at room temperature for 1 h. The membranes were washed three times for 10 min with 1X TBST and protein bands were visualized by chemiluminescence (cat. no. RPN 2322, Cytiva) and analyzed with Image Lab v.5.2.1 62311 (Bio-Rad Laboratories, Inc.). β-tubulin and β-actin were used as the loading controls.

Statistical analysis

All experiments were repeated at least three times. Data are presented as the mean ± SEM. Statistical analyses were performed using GraphPad Prism software (version 5.0; GraphPad Software, Inc.). Comparisons between two groups were analyzed using paired Student's t-test. Comparisons among multiple groups were analyzed using one-way or two-way ANOVA followed by Tukey's post hoc test. P<0.05 was considered to indicate a statistically significant difference.

Results

Effects of ketamine on SH-SY5Y cell viability

The CCK-8 assay was used to investigate the optimum dose and exposure time of ketamine-induced cytotoxicity in SH-SY5Y cells. Different concentrations of ketamine induced cell toxicity, and cell viability was suppressed following treatment with ketamine for 12 and 24 h compared with the 0 µM group, particularly at a concentration of 1,600 µM. However, extensive cell death was observed when cells were treated with 2,000 µM ketamine (data not shown). Ketamine attenuated SH-SY5Y cell viability in a dose-dependent manner under the 24 h conditions. Short exposure to ketamine (12 h) also induced neurotoxicity in SH-SY5Y cells, but was less compared with 24 h. Nevertheless, cell viability was markedly decreased in a dose-dependent manner when the exposure time was extended to 24 h (P<0.01; Fig. 1A and B).

Figure 1.

Effects of ketamine on SH-SY5Y cell viability. The Cell Counting Kit-8 assay was used to assess SH-SY5Y cell viability following treatment with ketamine for (A) 12 and (B) 24 h. The 0 µM ketamine group served as the negative control, H2O2 was used to cause cell apoptosis, its effect on inducing cell death was not significant at the concentration of 400 µM (NS). *P<0.05, **P<0.01 and ***P<0.001, as indicated. NS, not significant.

Ketamine induces SH-SY5Y cell apoptosis in a dose-dependent manner

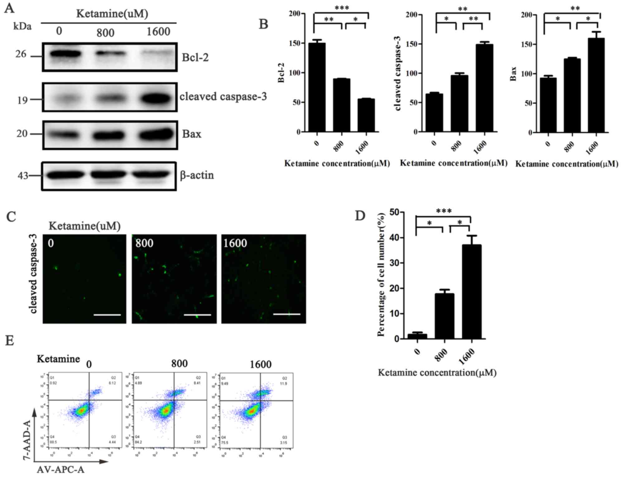
To further investigate whether ketamine-induced inhibition of cell viability was associated with apoptosis induction, western blotting assays were performed to measure the expression levels of apoptotic markers. SH-SY5Y cells treated with higher concentrations of ketamine displayed increased expression levels of cleaved caspase-3 and Bax, and decreased expression levels of Bcl-2 compared with the 0 µM group (Fig. 2A and B). Similar results were obtained for the immunofluorescence and flow cytometry assays. Cleaved caspase-3 protein expression levels (labeled with green fluorescent protein) and the rate of cell apoptosis increased with increasing ketamine concentrations (Fig. 2C-E). The results indicated that ketamine inhibited cell viability in a dose-dependent manner, which was associated with the activation of apoptosis.

Figure 2.

Ketamine induces neurotoxicity in a dose-dependent manner by mediating apoptosis. (A) Protein expression levels of typical apoptotic markers, including cleaved caspase-3, Bcl-2 and Bax, were (A) determined by western blotting and (B) semi-quantified. (C) Cleaved caspase-3 expression levels (green) in SH-SY5Y cells following treatment with ketamine for 24 h were determined by immunofluorescence (scale bar, 50 µm) and (D) quantified. (E) SH-SY5Y cell apoptosis following treatment with ketamine was assessed by flow cytometry. *P<0.05, **P<0.01 and ***P<0.001, as indicated. 7-AAD, 7-aminoactinomycin D; AV, Annexin V; APC, allophycocyanin.

YAP overexpression enhances ketamine-treated SH-SY5Y cell viability

To investigate the potential role of YAP in regulating the activity and viability of ketamine-treated SH-SY5Y cells, the present study induced YAP overexpression by lentiviral infection. The rate of apoptosis was decreased in the YAP overexpression group compared with the NC group (P<0.001; Fig. 3A and B). The CCK-8 assay indicated that YAP overexpression increased SH-SY5Y cell activity and viability following treatment with ketamine for 12 or 24 h compared with the NC group (P<0.05; Fig. 3C and D). Therefore, the results indicated that YAP overexpression protected SH-SY5Y cells against ketamine exposure.

Figure 3.

YAP overexpression reverses ketamine-induced reductions in SH-SY5Y cell viability. (A) Confocal microscopy indicated that different concentrations of ketamine (0, 400, 800, 1,200, 1,600 µM) induced apoptosis, as indicated by the breakdown of the cell nucleus. The arrow represents the broken down cell nucleus (scale bar, 20 µm). (B) Apoptotic cells were counted to calculate the rate of apoptosis following YAP overexpression. The Cell Counting Kit-8 assay was used to investigate the effects of YAP overexpression on SH-SY5Y cell viability following treatment with ketamine for (C) 12 or (D) 24 h. *P<0.05, **P<0.01 and ***P<0.001 vs. NC. YAP, yes-associated protein; NC, negative control.

YAP overexpression decreases apoptotic protein production in SH-SY5Y cells

To improve the current understanding of the role of YAP in ketamine-induced apoptosis, western blotting was performed to measure the expression of apoptotic markers, including cleaved caspase-3, Bcl-2 and Bax. Following YAP overexpression, SH-SY5Y cells were treated with 800 or 1,600 µM ketamine for 24 h. Following YAP overexpression, the expression levels of cleaved caspase-3 and Bax were decreased (P<0.01; Fig. 4A-D), whereas Bcl-2 expression levels were increased (P<0.05; Fig. 4C and D), compared with the NC group.

Figure 4.

YAP overexpression decreases apoptotic protein production in SH-SY5Y cells. YAP-knockdown SH-SY5Y cells were treated with ketamine for 24 h. YAP and cleaved caspase-3 protein expression levels were (A) determined by western blotting and (B) semi-quantified. Bax and Bcl-2 protein expression levels were (C) determined by western blotting and (D) semi-quantified. *P<0.05, **P<0.01 and ***P<0.001, as indicated. YAP, yes-associated protein; NC negative control.

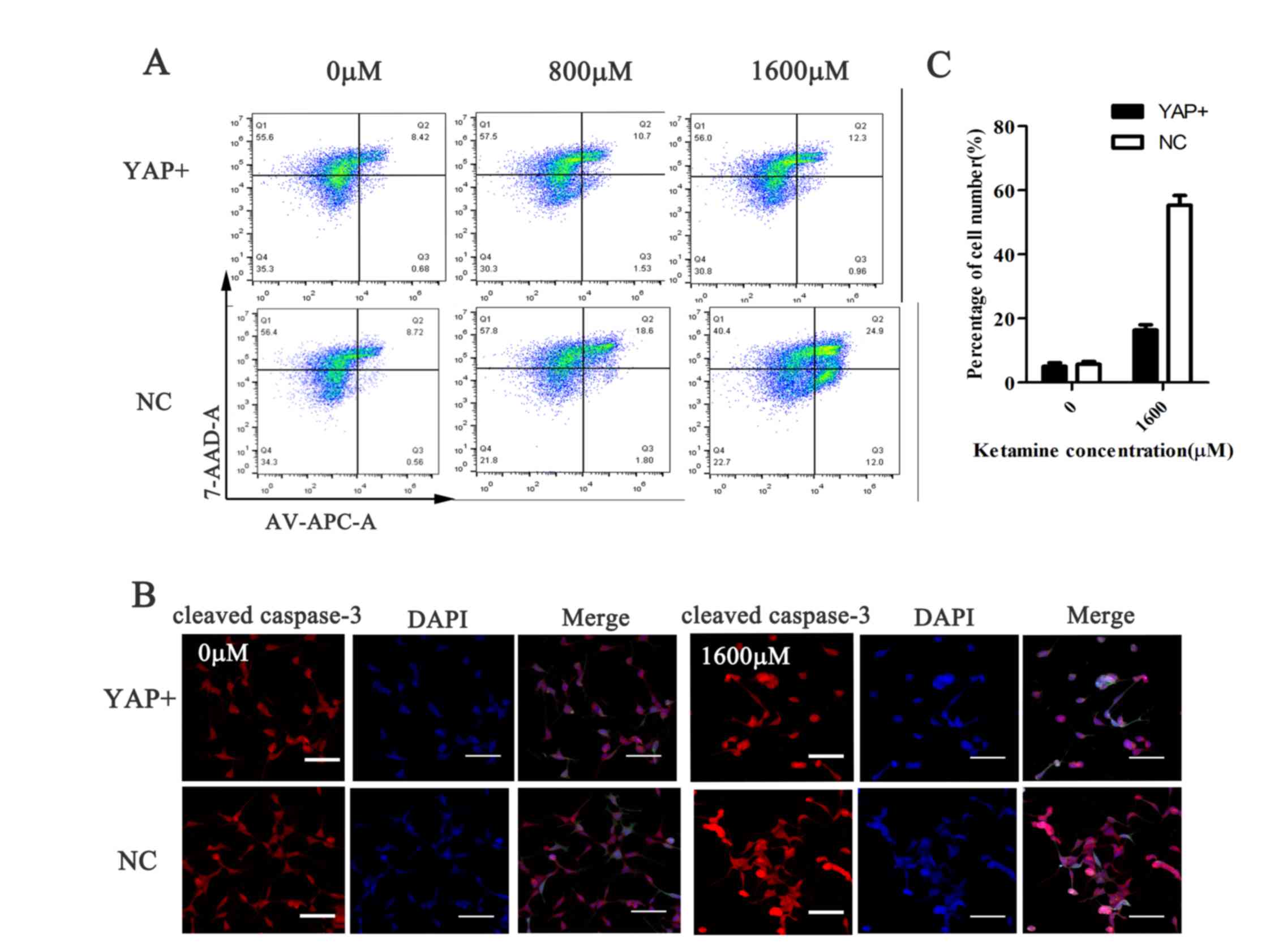
YAP overexpression decreases ketamine-induced SH-SY5Y cell apoptosis

Flow cytometry was performed to assess ketamine-induced alterations to SH-SY5Y cell apoptosis. Compared with the NC group, ketamine-induced apoptosis was reduced following YAP overexpression. Furthermore, ketamine treatment increased SH-SY5Y cell apoptosis in a dose-dependent manner; however, YAP overexpression decreased the rate of ketamine-induced apoptosis at each concentration compared with the NC group (Fig. 5A). Similarly, the immunofluorescence results indicated that ketamine-induced cleaved caspase-3 expression was significantly decreased in the YAP overexpression group compared with the NC group (P<0.001; Fig. 5B and C). Therefore, the results suggested that YAP overexpression decreased ketamine-induced SH-SY5Y cell apoptosis.

Figure 5.

YAP overexpression decreases ketamine-induced SH-SY5Y cell apoptosis. Following YAP overexpression, SH-SY5Y cells were treated with 0, 800 or 1,600 µM ketamine for 24 h. (A) SH-SY5Y cell apoptosis was assessed by flow cytometry. (B) Cleaved caspase-3 expression (red) was determined by confocal microscopy (scale bar, 50 µm) and (C) quantified. YAP, yes-associated protein; 7-AAD, 7-aminoactinomycin D; AV, Annexin V; APC, allophycocyanin; NC, negative control.

YAP knockdown aggravates ketamine-induced apoptosis

To further investigate whether YAP knockdown altered ketamine-induced cell apoptosis, YAP expression was knocked down using an siRNA. Transfection efficiency of the siRNA was confirmed by performing western blotting (P<0.01; Fig. 6A and B). In addition, the expression levels of cleaved caspase-3, Bcl-2 and Bax in SH-SY5Y cells following treatment with ketamine for 24 h were measured. Cleaved caspase-3 and Bax expression levels were increased in the YAP knockdown group compared with the NC group (P<0.05; Fig. 6A, C and D). In addition, the expression levels of the anti-apoptotic protein Bcl-2 were decreased in the YAP knockdown group compared with the NC group (P<0.05; Fig. 6A and E). Therefore, the results suggested that YAP knockdown aggravated ketamine-induced apoptosis.

Figure 6.

YAP knockdown aggravates ketamine-induced apoptosis. Following siRNA-mediated YAP knockdown, SH-SY5Y cells were treated with ketamine for 24 h. Protein expression levels were (A) determined by western blotting and semi-quantified for (B) YAP, (C) cleaved caspase-3, (D) Bax and (E) Bcl-2. *P<0.05 and **P<0.01, as indicated. YAP, yes-associated protein; siRNA, small interfering RNA; NC, negative control.

Discussion

The present study used different dose of ketamine to decrease SH-SY5Y cell viability and proliferation. A number of previous studies have demonstrated that ketamine can induce irreversible neurotoxicity in the developing central nervous system (25,26). On the one hand, it has been reported that repeated and prolonged exposure to ketamine leads to malignant consequences, and may be neurotoxic for the developing nerve (27,28); however, it has also been reported that ketamine may be neuroprotective in the presence of strong pain stimuli (29). Furthermore, the present study indicated that ketamine induced cell apoptosis in a dose-dependent manner, which was consistent with previous studies that used similar drug concentrations (23,30).

Ketamine-induced neurotoxicity is associated with a number of signaling pathways. A previous study reported that the NLR family pyrin domain containing 3 inflammasome and apoptosis-associated speck-like protein and caspase-1 proteins regulate the cleavage and release of proinflammatory interleukin-1β (31). Moreover, the Akt/Glycogen synthase kinase-3β/caspase-3-dependent signaling pathway also serves a key role in protecting erythropoietin against ketamine-induced apoptosis in cortical neurons (32). Another study using an in vivo model of ketamine-induced neurotoxicity in the hippocampus revealed that caspase-1-dependent cell damage was an important factor that may be relevant to mitochondria-associated apoptosis (33). The study also reported that pyroptosis and inflammatory responses were involved in mitochondria-associated apoptosis. Ketamine also inhibits protein kinase C (PKC)/ERK to alter early and late apoptosis of hippocampal neurons, and activation of the excitatory N-methyl-D-aspartate receptor reverses ketamine-induced effects. The neurotoxic effect of ketamine is associated with the PKC/ERK signaling pathway in developing hippocampal neurons (34).

The present study indicated that YAP may serve a crucial role in mediating ketamine-induced SH-SY5Y cell apoptosis. As a component of the Hippo pathway, YAP is involved in organ development via its effects on cell proliferation, apoptosis and migration (35). The present study also suggested that the expression levels of typical apoptotic markers were altered and the rate of apoptosis was decreased. YAP overexpression decreased apoptotic protein production and decreased ketamine-induced SH-SY5Y cell apoptosis compared with the control group. Conversely, YAP knockdown by siRNA-mediated gene transfection resulted in increased cell apoptosis compared with the NC group. Based on the results of the present study, YAP overexpression may attenuate ketamine-induced damage. The results of the present study were consistent with the results of previous studies, which indicated that YAP stimulates cell proliferation (9,36). Ketamine increases early and late apoptosis in the developing brain by inhibiting the PKC/ERK signaling pathway (34). The present study identified a potential mechanism underlying ketamine-induced apoptosis, highlighting the potential important role of YAP, which is different from previous studies that have suggested the involvement of other signaling pathways (37,38).

However, the present study had a number of limitations. First, the YAP-associated neuroprotection mechanism was not investigated using an in vivo model. Secondly, the present study only assessed the effect of YAP on ketamine-induced neurotoxicity in a single cell line. Therefore, due to the important differences between in vitro and in vivo environments, future studies are required to verify the neurotoxic role of YAP identified in the present study in additional cell lines or in an in vivo model.

In conclusion, the present study suggested that ketamine induced neurotoxicity and cell apoptosis in a dose-dependent manner, YAP regulation may serve as an important event during ketamine-induced neurotoxicity in vitro. YAP may facilitate pivotal cross talk between the Hippo signaling pathway and ketamine-induced neural apoptosis. In addition, the results suggested that YAP overexpression protected cells against ketamine-induced apoptosis and neurotoxicity. By contrast, YAP knockdown enhanced cell apoptosis. Although the precise mechanism underlying ketamine-induced cell apoptosis via YAP requires further investigation, the results of the present study highlighted the role of YAP in mediating ketamine-induced apoptosis and enhanced the current understanding of ketamine-induced neural damage in the developing brain and may aid with the identification of novel therapeutic strategies.

Acknowledgements

Not applicable.

Funding

The present study was supported by the Natural Science Foundation of Shanghai (grant no. 18ZR1443100), the Shanghai Jiao Tong University School of Medicine, Innovation Center of Translational Medicine Collaboration (grant no. TM201729) and the National Natural Science Foundation of China (grant no. 81401279).

Availability of data and materials

The datasets used and/or analyzed during the present study are available from the corresponding author upon reasonable request.

Authors' contributions

YC and YL designed the study, performed the experiments, analyzed the data and wrote the manuscript. ZY contributed to the design of the study, provided financial support and revised the manuscript. LW made substantial contributions to the conception and design of the work and supervised the experiments. JW, YW and WX aquired and analyzed the data. Jl and ZK made substantial contributions to conception and design of the current study. ZK, JL and YL drafted the manuscript and revised it critically for important intellectual content, approved the final version of the manuscript and provided financial support. All authors read and approved the final manuscript.

Ethics approval and consent to participate

Not applicable.

Patient consent for publication

Not applicable.

Competing interests

The authors declare that they have no competing interests.

References

1 

Jiang JD, Zheng XC, Huang FY, Gao F, You MZ and Zheng T: MicroRNA-107 regulates anesthesia-induced neural injury in embryonic stem cell derived neurons. IUBMB Life. 71:20–27. 2019. View Article : Google Scholar : PubMed/NCBI

2 

Zhou Z and Ma D: Anaesthetics-induced neurotoxicity in developing brain: An update on preclinical evidence. Brain Sci. 4:136–149. 2014. View Article : Google Scholar : PubMed/NCBI

3 

Yan J, Li YR, Zhang Y, Lu Y and Jiang H: Repeated exposure to anesthetic ketamine can negatively impact neurodevelopment in infants: A prospective preliminary clinical study. J Child Neurol. 29:1333–1338. 2014. View Article : Google Scholar : PubMed/NCBI

4 

Zuo D, Lin L, Liu Y, Wang C, Xu J, Sun F, Li L, Li Z and Wu Y: Baicalin attenuates ketamine-induced neurotoxicity in the developing rats: Involvement of PI3K/Akt and CREB/BDNF/Bcl-2 Pathways. Neurotox Res. 30:159–72. 2016. View Article : Google Scholar : PubMed/NCBI

5 

Nowak K, Meyza K, Nikolaev E, Hunt MJ and Kasicki S: Local blockade of NMDA receptors in the rat prefrontal cortex increases c-Fos expression in multiple subcortical regions. Acta Neurobiol Exp (Wars). 72:207–218. 2012.PubMed/NCBI

6 

Eustaquio T, Wang C, Dugard CK, George NI, Liu F, Slikker W Jr, Paule MG, Howard PC and Paredes AM: Electron microscopy techniques employed to explore mitochondrial defects in the developing rat brain following ketamine treatment. Exp Cell Res. 373:164–170. 2018. View Article : Google Scholar : PubMed/NCBI

7 

Huang L, Liu Y, Jin W, Ji X and Dong Z: Ketamine potentiates hippocampal neurodegeneration and persistent learning and memory impairment through the PKCgamma-ERK signaling pathway in the developing brain. Brain Res. 1476:164–171. 2012. View Article : Google Scholar : PubMed/NCBI

8 

Green SM and Cote CJ: Ketamine and neurotoxicity: Clinical perspectives and implications for emergency medicine. Ann Emerg Med. 54:181–190. 2009. View Article : Google Scholar : PubMed/NCBI

9 

Yu FX, Zhao B and Guan KL: Hippo pathway in organ size control, tissue homeostasis, and cancer. Cell. 163:811–828. 2015. View Article : Google Scholar : PubMed/NCBI

10 

Porazinski S, Wang H, Asaoka Y, Behrndt M, Miyamoto T, Morita H, Hata S, Sasaki T, Krens SFG, Osada Y, et al: YAP is essential for tissue tension to ensure vertebrate 3D body shape. Nature. 521:217–221. 2015. View Article : Google Scholar : PubMed/NCBI

11 

Zhao B, Tumaneng K and Guan KL: The Hippo pathway in organ size control, tissue regeneration and stem cell self-renewal. Nat Cell Biol. 13:877–883. 2011. View Article : Google Scholar : PubMed/NCBI

12 

Juan WC and Hong W: Targeting the hippo signaling pathway for tissue regeneration and cancer therapy. Genes (Basel). 7:552016. View Article : Google Scholar

13 

Harvey KF, Zhang X and Thomas DM: The Hippo pathway and human cancer. Nat Rev Cancer. 13:246–257. 2013. View Article : Google Scholar : PubMed/NCBI

14 

Wu H, Wei L, Fan F, Ji S, Zhang S, Geng J, Hong L, Fan X, Chen Q, Tian J, et al: Integration of Hippo signalling and the unfolded protein response to restrain liver overgrowth and tumorigenesis. Nat Commun. 6:62392015. View Article : Google Scholar : PubMed/NCBI

15 

Liu M, Zhang Z, Sampson L, Zhou X, Nalapareddy K, Feng Y, Akunuru S, Melendez J, Davis AK, Bi F, et al: RHOA GTPase Controls YAP-Mediated EREG signaling in small intestinal stem cell maintenance. Stem Cell Reports. 9:1961–1975. 2017. View Article : Google Scholar : PubMed/NCBI

16 

Chen Q, Zhang N, Gray RS, Li H, Ewald AJ, Zahnow CA and Pan D: A temporal requirement for Hippo signaling in mammary gland differentiation, growth, and tumorigenesis. Genes Dev. 28:432–437. 2014. View Article : Google Scholar : PubMed/NCBI

17 

Song H, Mak KK, Topol L, Yun K, Hu J, Garrett L, Chen Y, Park O, Chang J, Simpson RM, et al: Mammalian Mst1 and Mst2 kinases play essential roles in organ size control and tumor suppression. Proc Natl Acad Sci USA. 107:1431–1436. 2010. View Article : Google Scholar : PubMed/NCBI

18 

Cai J, Zhang N, Zheng Y, de Wilde RF, Maitra A and Pan D: The Hippo signaling pathway restricts the oncogenic potential of an intestinal regeneration program. Genes Dev. 24:2383–2388. 2010. View Article : Google Scholar : PubMed/NCBI

19 

Bohere J, Mancheno-Ferris A, Al Hayek S, Zanet J, Valenti P, Akino K, Yamabe Y, Inagaki S, Chanut-Delalande H, Plaza S, et al: Shavenbaby and Yorkie mediate Hippo signaling to protect adult stem cells from apoptosis. Nat Commun. 9:51232018. View Article : Google Scholar : PubMed/NCBI

20 

Biedler JL, Roffler-Tarlov S, Schachner M and Freedman LS: Multiple neurotransmitter synthesis by human neuroblastoma cell lines and clones. Cancer Res. 38:3751–3757. 1978.PubMed/NCBI

21 

Gilany K, Van Elzen R, Mous K, Coen E, Van Dongen W, Vandamme S, Gevaert K, Timmerman E, Vandekerckhove J, Dewilde S, et al: The proteome of the human neuroblastoma cell line SH-SY5Y: An enlarged proteome. Biochim Biophys Acta. 1784:983–985. 2008. View Article : Google Scholar : PubMed/NCBI

22 

Mansouri S, Agartz I, Ogren SO, Patrone C and Lundberg M: PACAP protects adult neural stem cells from the neurotoxic effect of ketamine associated with decreased apoptosis, ER stress and mTOR pathway activation. PLoS One. 12:e01704962017. View Article : Google Scholar : PubMed/NCBI

23 

Mak YT, Lam WP, Lu L, Wong YW and Yew DT: The toxic effect of ketamine on SH-SY5Y neuroblastoma cell line and human neuron. Microsc Res Tech. 73:195–201. 2010.PubMed/NCBI

24 

Mahmood T and Yang PC: Western blot: Technique, theory, and trouble shooting. N Am J Med Sci. 4:429–434. 2012. View Article : Google Scholar : PubMed/NCBI

25 

Sampaio TB, de Oliveira LF, Constantino LC, Costa AP, Poluceno GG, Martins WC, Dal-Cim T, de Oliveira KA, Ludka FK, Prediger RD, et al: Long-term neurobehavioral consequences of a single ketamine neonatal exposure in rats: Effects on cellular viability and glutamate transport in frontal cortex and hippocampus. Neurotox Res. 34:649–659. 2018. View Article : Google Scholar : PubMed/NCBI

26 

Davidson AJ: Anesthesia and neurotoxicity to the developing brain: The clinical relevance. Paediatr Anaesth. 21:716–721. 2011. View Article : Google Scholar : PubMed/NCBI

27 

Hayashi H, Dikkes P and Soriano SG: Repeated administration of ketamine may lead to neuronal degeneration in the developing rat brain. Paediatr Anaesth. 12:770–774. 2002. View Article : Google Scholar : PubMed/NCBI

28 

Pohl D, Bittigau P, Ishimaru MJ, Stadthaus D, Hübner C, Olney JW, Turski L and Ikonomidou C: N-Methyl-D-aspartate antagonists and apoptotic cell death triggered by head trauma in developing rat brain. Proc Natl Acad Sci USA. 96:2508–2513. 1999. View Article : Google Scholar : PubMed/NCBI

29 

Yan J and Jiang H: Dual effects of ketamine: Neurotoxicity versus neuroprotection in anesthesia for the developing brain. J Neurosurg Anesthesiol. 26:155–160. 2014. View Article : Google Scholar : PubMed/NCBI

30 

Takadera T, Ishida A and Ohyashiki T: Ketamine-induced apoptosis in cultured rat cortical neurons. Toxicol Appl Pharmacol. 210:100–107. 2006. View Article : Google Scholar : PubMed/NCBI

31 

Li JM, Liu LL, Su WJ, Wang B, Zhang T, Zhang Y and Jiang CL: Ketamine may exert antidepressant effects via suppressing NLRP3 inflammasome to upregulate AMPA receptors. Neuropharmacology. 146:149–153. 2019. View Article : Google Scholar : PubMed/NCBI

32 

Shang Y, Wu Y, Yao S, Wang X, Feng D and Yang W: Protective effect of erythropoietin against ketamine-induced apoptosis in cultured rat cortical neurons: Involvement of PI3K/Akt and GSK-3 beta pathway. Apoptosis. 12:2187–2195. 2007. View Article : Google Scholar : PubMed/NCBI

33 

Ye Z, Li Q, Guo Q, Xiong Y, Guo D, Yang H and Shu Y: Ketamine induces hippocampal apoptosis through a mechanism associated with the caspase-1 dependent pyroptosis. Neuropharmacology. 128:63–75. 2018. View Article : Google Scholar : PubMed/NCBI

34 

Jiang S, Li X, Jin W, Duan X, Bo L, Wu J, Zhang R, Wang Y, Kang R and Huang L: Ketamine-induced neurotoxicity blocked by N-Methyl-d-aspartate is mediated through activation of PKC/ERK pathway in developing hippocampal neurons. Neurosci Lett. 673:122–131. 2018. View Article : Google Scholar : PubMed/NCBI

35 

Li H, He F, Zhao X, Zhang Y, Chu X, Hua C, Qu Y, Duan Y and Ming L: YAP inhibits the apoptosis and migration of human rectal cancer cells via suppression of JNK-Drp1-mitochondrial fission-HtrA2/Omi pathways. Cell Physiol Biochem. 44:2073–2089. 2017. View Article : Google Scholar : PubMed/NCBI

36 

Deng Y, Wu LMN, Bai S, Zhao C, Wang H, Wang J, Xu L, Sakabe M, Zhou W, Xin M and Lu QR: A reciprocal regulatory loop between TAZ/YAP and G-protein Galphas regulates Schwann cell proliferation and myelination. Nat Commun. 8:151612017. View Article : Google Scholar : PubMed/NCBI

37 

Bai X, Yan Y, Canfield S, Muravyeva MY, Kikuchi C, Zaja I, Corbett JA and Bosnjak ZJ: Ketamine enhances human neural stem cell proliferation and induces neuronal apoptosis via reactive oxygen species-mediated mitochondrial pathway. Anesth Analg. 116:869–880. 2013. View Article : Google Scholar : PubMed/NCBI

38 

Braun S, Gaza N, Werdehausen R, Hermanns H, Bauer I, Durieux ME, Hollmann MW and Stevens MF: Ketamine induces apoptosis via the mitochondrial pathway in human lymphocytes and neuronal cells. Br J Anaesth. 105:347–354. 2010. View Article : Google Scholar : PubMed/NCBI

Related Articles

  • Abstract
  • View
  • Download
  • Twitter
Copy and paste a formatted citation
Spandidos Publications style
Chen Y, Yang Z, Wei L, Wang J, Xuan W, Wang Y, Li J, Ke Z and Li Y: Yes‑associated protein protects and rescues SH‑SY5Y cells from ketamine‑induced apoptosis. Mol Med Rep 22: 2342-2350, 2020.
APA
Chen, Y., Yang, Z., Wei, L., Wang, J., Xuan, W., Wang, Y. ... Li, Y. (2020). Yes‑associated protein protects and rescues SH‑SY5Y cells from ketamine‑induced apoptosis. Molecular Medicine Reports, 22, 2342-2350. https://doi.org/10.3892/mmr.2020.11328
MLA
Chen, Y., Yang, Z., Wei, L., Wang, J., Xuan, W., Wang, Y., Li, J., Ke, Z., Li, Y."Yes‑associated protein protects and rescues SH‑SY5Y cells from ketamine‑induced apoptosis". Molecular Medicine Reports 22.3 (2020): 2342-2350.
Chicago
Chen, Y., Yang, Z., Wei, L., Wang, J., Xuan, W., Wang, Y., Li, J., Ke, Z., Li, Y."Yes‑associated protein protects and rescues SH‑SY5Y cells from ketamine‑induced apoptosis". Molecular Medicine Reports 22, no. 3 (2020): 2342-2350. https://doi.org/10.3892/mmr.2020.11328
Copy and paste a formatted citation
x
Spandidos Publications style
Chen Y, Yang Z, Wei L, Wang J, Xuan W, Wang Y, Li J, Ke Z and Li Y: Yes‑associated protein protects and rescues SH‑SY5Y cells from ketamine‑induced apoptosis. Mol Med Rep 22: 2342-2350, 2020.
APA
Chen, Y., Yang, Z., Wei, L., Wang, J., Xuan, W., Wang, Y. ... Li, Y. (2020). Yes‑associated protein protects and rescues SH‑SY5Y cells from ketamine‑induced apoptosis. Molecular Medicine Reports, 22, 2342-2350. https://doi.org/10.3892/mmr.2020.11328
MLA
Chen, Y., Yang, Z., Wei, L., Wang, J., Xuan, W., Wang, Y., Li, J., Ke, Z., Li, Y."Yes‑associated protein protects and rescues SH‑SY5Y cells from ketamine‑induced apoptosis". Molecular Medicine Reports 22.3 (2020): 2342-2350.
Chicago
Chen, Y., Yang, Z., Wei, L., Wang, J., Xuan, W., Wang, Y., Li, J., Ke, Z., Li, Y."Yes‑associated protein protects and rescues SH‑SY5Y cells from ketamine‑induced apoptosis". Molecular Medicine Reports 22, no. 3 (2020): 2342-2350. https://doi.org/10.3892/mmr.2020.11328
Follow us
  • Twitter
  • LinkedIn
  • Facebook
About
  • Spandidos Publications
  • Careers
  • Cookie Policy
  • Privacy Policy
How can we help?
  • Help
  • Live Chat
  • Contact
  • Email to our Support Team