Spandidos Publications Logo
  • About
    • About Spandidos
    • Aims and Scopes
    • Abstracting and Indexing
    • Editorial Policies
    • Reprints and Permissions
    • Job Opportunities
    • Terms and Conditions
    • Contact
  • Journals
    • All Journals
    • Oncology Letters
      • Oncology Letters
      • Information for Authors
      • Editorial Policies
      • Editorial Board
      • Aims and Scope
      • Abstracting and Indexing
      • Bibliographic Information
      • Archive
    • International Journal of Oncology
      • International Journal of Oncology
      • Information for Authors
      • Editorial Policies
      • Editorial Board
      • Aims and Scope
      • Abstracting and Indexing
      • Bibliographic Information
      • Archive
    • Molecular and Clinical Oncology
      • Molecular and Clinical Oncology
      • Information for Authors
      • Editorial Policies
      • Editorial Board
      • Aims and Scope
      • Abstracting and Indexing
      • Bibliographic Information
      • Archive
    • Experimental and Therapeutic Medicine
      • Experimental and Therapeutic Medicine
      • Information for Authors
      • Editorial Policies
      • Editorial Board
      • Aims and Scope
      • Abstracting and Indexing
      • Bibliographic Information
      • Archive
    • International Journal of Molecular Medicine
      • International Journal of Molecular Medicine
      • Information for Authors
      • Editorial Policies
      • Editorial Board
      • Aims and Scope
      • Abstracting and Indexing
      • Bibliographic Information
      • Archive
    • Biomedical Reports
      • Biomedical Reports
      • Information for Authors
      • Editorial Policies
      • Editorial Board
      • Aims and Scope
      • Abstracting and Indexing
      • Bibliographic Information
      • Archive
    • Oncology Reports
      • Oncology Reports
      • Information for Authors
      • Editorial Policies
      • Editorial Board
      • Aims and Scope
      • Abstracting and Indexing
      • Bibliographic Information
      • Archive
    • Molecular Medicine Reports
      • Molecular Medicine Reports
      • Information for Authors
      • Editorial Policies
      • Editorial Board
      • Aims and Scope
      • Abstracting and Indexing
      • Bibliographic Information
      • Archive
    • World Academy of Sciences Journal
      • World Academy of Sciences Journal
      • Information for Authors
      • Editorial Policies
      • Editorial Board
      • Aims and Scope
      • Abstracting and Indexing
      • Bibliographic Information
      • Archive
    • International Journal of Functional Nutrition
      • International Journal of Functional Nutrition
      • Information for Authors
      • Editorial Policies
      • Editorial Board
      • Aims and Scope
      • Abstracting and Indexing
      • Bibliographic Information
      • Archive
    • International Journal of Epigenetics
      • International Journal of Epigenetics
      • Information for Authors
      • Editorial Policies
      • Editorial Board
      • Aims and Scope
      • Abstracting and Indexing
      • Bibliographic Information
      • Archive
    • Medicine International
      • Medicine International
      • Information for Authors
      • Editorial Policies
      • Editorial Board
      • Aims and Scope
      • Abstracting and Indexing
      • Bibliographic Information
      • Archive
  • Articles
  • Information
    • Information for Authors
    • Information for Reviewers
    • Information for Librarians
    • Information for Advertisers
    • Conferences
  • Language Editing
Spandidos Publications Logo
  • About
    • About Spandidos
    • Aims and Scopes
    • Abstracting and Indexing
    • Editorial Policies
    • Reprints and Permissions
    • Job Opportunities
    • Terms and Conditions
    • Contact
  • Journals
    • All Journals
    • Biomedical Reports
      • Information for Authors
      • Editorial Policies
      • Editorial Board
      • Aims and Scope
      • Abstracting and Indexing
      • Bibliographic Information
      • Archive
    • Experimental and Therapeutic Medicine
      • Information for Authors
      • Editorial Policies
      • Editorial Board
      • Aims and Scope
      • Abstracting and Indexing
      • Bibliographic Information
      • Archive
    • International Journal of Epigenetics
      • Information for Authors
      • Editorial Policies
      • Editorial Board
      • Aims and Scope
      • Abstracting and Indexing
      • Bibliographic Information
      • Archive
    • International Journal of Functional Nutrition
      • Information for Authors
      • Editorial Policies
      • Editorial Board
      • Aims and Scope
      • Abstracting and Indexing
      • Bibliographic Information
      • Archive
    • International Journal of Molecular Medicine
      • Information for Authors
      • Editorial Policies
      • Editorial Board
      • Aims and Scope
      • Abstracting and Indexing
      • Bibliographic Information
      • Archive
    • International Journal of Oncology
      • Information for Authors
      • Editorial Policies
      • Editorial Board
      • Aims and Scope
      • Abstracting and Indexing
      • Bibliographic Information
      • Archive
    • Medicine International
      • Information for Authors
      • Editorial Policies
      • Editorial Board
      • Aims and Scope
      • Abstracting and Indexing
      • Bibliographic Information
      • Archive
    • Molecular and Clinical Oncology
      • Information for Authors
      • Editorial Policies
      • Editorial Board
      • Aims and Scope
      • Abstracting and Indexing
      • Bibliographic Information
      • Archive
    • Molecular Medicine Reports
      • Information for Authors
      • Editorial Policies
      • Editorial Board
      • Aims and Scope
      • Abstracting and Indexing
      • Bibliographic Information
      • Archive
    • Oncology Letters
      • Information for Authors
      • Editorial Policies
      • Editorial Board
      • Aims and Scope
      • Abstracting and Indexing
      • Bibliographic Information
      • Archive
    • Oncology Reports
      • Information for Authors
      • Editorial Policies
      • Editorial Board
      • Aims and Scope
      • Abstracting and Indexing
      • Bibliographic Information
      • Archive
    • World Academy of Sciences Journal
      • Information for Authors
      • Editorial Policies
      • Editorial Board
      • Aims and Scope
      • Abstracting and Indexing
      • Bibliographic Information
      • Archive
  • Articles
  • Information
    • For Authors
    • For Reviewers
    • For Librarians
    • For Advertisers
    • Conferences
  • Language Editing
Login Register Submit
  • This site uses cookies
  • You can change your cookie settings at any time by following the instructions in our Cookie Policy. To find out more, you may read our Privacy Policy.

    I agree
Search articles by DOI, keyword, author or affiliation
Search
Advanced Search
presentation
Molecular Medicine Reports
Join Editorial Board Propose a Special Issue
Print ISSN: 1791-2997 Online ISSN: 1791-3004
Journal Cover
November-2020 Volume 22 Issue 5

Full Size Image

Sign up for eToc alerts
Recommend to Library

Journals

International Journal of Molecular Medicine

International Journal of Molecular Medicine

International Journal of Molecular Medicine is an international journal devoted to molecular mechanisms of human disease.

International Journal of Oncology

International Journal of Oncology

International Journal of Oncology is an international journal devoted to oncology research and cancer treatment.

Molecular Medicine Reports

Molecular Medicine Reports

Covers molecular medicine topics such as pharmacology, pathology, genetics, neuroscience, infectious diseases, molecular cardiology, and molecular surgery.

Oncology Reports

Oncology Reports

Oncology Reports is an international journal devoted to fundamental and applied research in Oncology.

Experimental and Therapeutic Medicine

Experimental and Therapeutic Medicine

Experimental and Therapeutic Medicine is an international journal devoted to laboratory and clinical medicine.

Oncology Letters

Oncology Letters

Oncology Letters is an international journal devoted to Experimental and Clinical Oncology.

Biomedical Reports

Biomedical Reports

Explores a wide range of biological and medical fields, including pharmacology, genetics, microbiology, neuroscience, and molecular cardiology.

Molecular and Clinical Oncology

Molecular and Clinical Oncology

International journal addressing all aspects of oncology research, from tumorigenesis and oncogenes to chemotherapy and metastasis.

World Academy of Sciences Journal

World Academy of Sciences Journal

Multidisciplinary open-access journal spanning biochemistry, genetics, neuroscience, environmental health, and synthetic biology.

International Journal of Functional Nutrition

International Journal of Functional Nutrition

Open-access journal combining biochemistry, pharmacology, immunology, and genetics to advance health through functional nutrition.

International Journal of Epigenetics

International Journal of Epigenetics

Publishes open-access research on using epigenetics to advance understanding and treatment of human disease.

Medicine International

Medicine International

An International Open Access Journal Devoted to General Medicine.

Journal Cover
November-2020 Volume 22 Issue 5

Full Size Image

Sign up for eToc alerts
Recommend to Library

  • Article
  • Citations
    • Cite This Article
    • Download Citation
    • Create Citation Alert
    • Remove Citation Alert
    • Cited By
  • Similar Articles
    • Related Articles (in Spandidos Publications)
    • Similar Articles (Google Scholar)
    • Similar Articles (PubMed)
  • Download PDF
  • Download XML
  • View XML

  • Supplementary Files
    • Supplementary_Data.pdf
Article Open Access

lncRNA FEZF1‑AS1 promotes migration, invasion and epithelial‑mesenchymal transition of retinoblastoma cells by targeting miR‑1236‑3p

  • Authors:
    • Guanghong Zhang
    • Wei Yang
    • Dujun Li
    • Xiaoyu Li
    • Juan Huang
    • Rong Huang
    • Jihong Luo
  • View Affiliations / Copyright

    Affiliations: Department of Ophthalmology, Hubei Provincial Hospital of Traditional Chinese Medicine, Wuhan, Hubei 430061, P.R. China, Department of Ophthalmology, Hannan District People's Hospital, Wuhan, Hubei 430090, P.R. China, Department of Ophthalmology, Hubei University of Chinese Medicine, Wuhan, Hubei 430065, P.R. China
    Copyright: © Zhang et al. This is an open access article distributed under the terms of Creative Commons Attribution License.
  • Pages: 3635-3644
    |
    Published online on: September 2, 2020
       https://doi.org/10.3892/mmr.2020.11478
  • Expand metrics +
Metrics: Total Views: 0 (Spandidos Publications: | PMC Statistics: )
Metrics: Total PDF Downloads: 0 (Spandidos Publications: | PMC Statistics: )
Cited By (CrossRef): 0 citations Loading Articles...

This article is mentioned in:



Abstract

Long non‑coding RNAs (lncRNAs) and microRNAs (miRs) have been reported to regulate disease progression in numerous types of disease, including retinoblastoma (Rb). Therefore, the present study aimed to investigate the effects of the lncRNA FEZ family zinc finger 1 antisense RNA 1 (FEZF1‑AS1) on Rb and to determine its possible mechanism of action. Reverse transcription‑quantitative PCR and western blot analysis were conducted to detect the gene or protein expression. Cell Counting Kit‑8, wound healing and transwell invasion assays were performed to estimate the capabilities of cell viability, invasion and migration. The potential association between FEZF1‑AS1 and miR‑1236‑3p in Y79 cells was measured via dual‑luciferase reporter assay. The results of the present study revealed that the levels of FEZF1‑AS1 were significantly upregulated in different Rb cell lines, with the most prominent upregulation observed in Y79 cells. In addition, the cell viability, invasive and migratory abilities, and the ability to undergo epithelial‑mesenchymal transition (EMT), were significantly inhibited following the transfection of short hairpin RNA (shRNA)‑FEZF1‑AS1 into Y79 cells. Further experimental validation confirmed that miR‑1236‑3p may be a direct target of FEZF1‑AS1. Notably, the miR‑1236‑3p inhibitor was discovered to reverse the inhibitory effects of shRNA‑FEZF1‑AS1 on cell viability, invasion, migration and EMT. In conclusion, the findings of the present study suggested that lncRNA‑FEZF1‑AS1 may promote the viability, migration, invasion and EMT of Rb cells by modulating miR‑1236‑3p.

Introduction

Retinoblastoma (Rb) is one of the most common types of intraocular malignant tumor to occur in children; the annual global incidence rate in children <15 years is 3.5 cases per million children (1). It demonstrates a high invasive and metastatic ability, which corresponds with a poor prognosis and visual impairment in children, endangering lives (2–4). Previous studies have demonstrated that tumor invasion and metastasis may derive from epithelial-mesenchymal transition (EMT), a basic physiological phenomena which is characterized by the transition of epithelial cells into active mesenchymal cells capable of moving freely between cell substrates (5–7). Currently, several therapeutic options exist for Rb, including ophthalmectomy, or radiation, chemical, drug, laser photocoagulation, photodynamic, thermo-, freezing and gene therapies (8–11). Notably, due to its targeting effect and minor toxicity, gene therapy has become the focus of numerous studies (12,13).

Long non-coding RNAs (lncRNAs) are non-protein coding RNAs of >200 nucleotides in length, which are found in abundance in eukaryotic and mammalian cells (14). Emerging evidence has revealed that lncRNAs serve an important role in the migration, invasion and EMT of tumors, including breast cancer, colorectal cancer, hepatocellular carcinoma, prostate cancer and Rb (15–17). Interestingly, lncRNAs have been previously used as therapeutic targets and prognostic markers in numerous types of tumor, including glioblastoma, as well as gastric and colorectal cancer (18,19). FEZ family zinc finger 1 antisense RNA 1 (FEZF1-AS1) is a more recently discovered lncRNA of 2,564 bp in length, located on chromosome 7 (20). A previous study demonstrated that the expression levels of FEZF1-AS1 were upregulated in Rb cell lines and tissues, whereby these upregulated expression levels of FEZF1-AS1 were discovered to be an independent unfavorable prognostic factor that promoted the proliferation, invasion and migration of Rb cells (21).

MicroRNAs (miRs/miRNAs) are non-coding, single- stranded RNA molecules of ~22 nucleotides in length, encoded by endogenous genes (22). The abnormal expression of miRNAs has been reported in various types of cancer, such as hepatocellular carcinoma, gastric cancer and retinoblastoma (23,24). Notably, previous studies have demonstrated that miR-1236-3p inhibited the migration and invasion of A549 and ovarian cancer cells by targeting Kruppel-like factor 8 or zinc finger E-box-binding homeobox 1 (25,26). However, to the best of our knowledge, studies on the effects of miR-1236-3p in Rb have not been reported. In the present study, LncBase software was used to predict that FEZF1-AS1 may bind to miR-1236-3p. Therefore, it was hypothesized that FEZF1-AS1 may interact with miR-1236-3p to regulate the viability, invasion, migration and EMT of Rb cells.

Materials and methods

Cell culture and transfection

Normal retinal epithelial ARPE-19 cells (control) and the human Rb cell line Y79 were purchased from BeNa Culture Collection; Beijing Beina Chuanglian Biotechnology Research Institute. The human Rb cell line SO-Rb50 was obtained from Qincheng Biotechnology, the human Rb cell line Weri-Rb-1 was purchased from The Cell Bank of Type Culture Collection of the Chinese Academy of Sciences and the human Rb cell line RBL-13 was purchased from the American Type Culture Collection. All cells were cultured in RPMI-1640 medium (American Type Culture Collection), supplemented with 10% FBS (Gibco; Thermo Fisher Scientific, Inc.), and maintained in a humidified incubator at 37°C with 5% CO2.

Synthetic sequences of short hairpin RNA (shRNA) targeting FEZF1-AS1 (shRNA-FEZF1-AS1; Shanghai GenePharma Co., Ltd.) and non-targeting shRNA (shRNA-NC) were inserted into pGPU6/Neo vector (Shanghai GenePharma Co., Ltd.). 2×104 cells/well were seed into a 24-well plate, then 0.8 µg shRNA was added into each well at confluence of 40–60% using Lipofectamine® 2000 reagent (Invitrogen; Thermo Fisher Scientific, Inc.). The miR-1236-3p mimic and negative control (NC; miR-NC mimic), miR-1236-3p inhibitor and miR-NC inhibitor were generated from Shanghai GenePharma Co., Ltd., 1×105 cells/well were seed into a 6-well plate, 100 nM miR-1236-3p mimic/miR-NC mimic or 200 nM miR-1236-3p inhibitor/miR-NC inhibitor was transfected into Y79 cells at confluence of 40–60% using Lipofectamine® 2000 reagent. Following 48 h of transfection at 37°C, the transfection efficiency was validated using reverse transcription-quantitative PCR (RT-qPCR). All sequences are listed in Table I.

Table I.

Oligonucleotide sequences used for the transfection experiments.

Table I.

Oligonucleotide sequences used for the transfection experiments.

NameSequence (5′→3′)
miR-1236-3p mimicF: CGCGGATCCCTGGCCCTCACTTACCTC
R: CCGAATTCCCATCTACATTCCAACTTGGAG
miR-NC mimicF: UUCUCCGAACGUGUCACGUTT
R: ACGUGACACGUUCGGAGAATT
miR-1236-3p inhibitor CUGGAGAGACAAGGGGAAGAGG
miR-NC inhibitor CAGUACUUUUGUGUAGUACAA
shRNA-FEZ family zincF: CCGGCCCACGAAGTTTAAAGCATAACTCGAGTTATGCTTTAAACTTCGTGGGTTTTTG
finger 1 antisense RNA 1R: AATTCAAAAACCCACGAAGTTTAAAGCATA ACTCGAGTTATGCTTTAAACTTCGTGGG
shRNA-NCF: CCGGTTCTCCGAACGTGTCACGTAACTCGAGTTACGTGACACGTTCGGAGAATTTTTG
R: AATTCAAAAATTCTCCGAACGTGTCACGTAACTCGAGTTACGTGACACGTTCGGAGAA

[i] miR, microRNA; NC, negative control; shRNA, short hairpin RNA; F, forward; R, reverse.

Bioinformatics analysis

LncBase V.2 software (carolina.imis.athena-innovation.gr/diana_tools/web/index.php?r=lncbasev2%2Findex) was used to predict interactions between FEZF1-AS1 and miR-1236-3p by searching for the binding sites between the two sequences.

RT-qPCR

Total RNA was extracted from transfectedcells using TRIzol® reagent (Invitrogen; Thermo Fisher Scientific, Inc.). PrimeScript™ RT reagent kit (Takara Bio, Inc.) was used for cDNA generation of FEZF1-AS1, using the following reaction conditions: 42°C for 15 min followed by 3 cycles and 85°C for 5 sec. For miR-1236-3p, a TaqMan MicroRNA Reverse Transcription kit (Thermo Fisher Scientific, Inc.) was used for cDNA generation using the following reaction conditions: 50°C for 5 min and 80°C for 2 min. Subsequently, the reaction templates were mixed in tubes according to the manufacturer's instructions of SYBR Premix Ex Taq™ II kit (Takara Bio, Inc.), centrifuged gently (111 × g) for 5 sec at 4°C and run through a 7500 Real-Time PCR system (Applied Biosystems; Thermo Fisher Scientific, Inc.). Amplification condition were: 95°C for 10 sec, followed by 40 cycles of 5 sec at 95°C and 30 sec at 60°C. The following primer sequences were used for the qPCR: FEZF1-AS1 forward, 5′-TTAGGAGGCTTGTTCTGTGT-3′ and reverse, 5′-GCGCAGGTACTTAAGAAAGA-3′; GAPDH forward, 5′-GCACCGTCAAGGCTGAGAAC-3′ and reverse, 5′-TGGTGAAGACGCCAGTGGA-3′; miR-1236-3p forward, 5′-CCAATCAGCCTCTTCCCCTT-3′ and reverse, 5′-TATGGTTGTTCACGACTCCTTCAC-3′; and U6 forward, 5′-ATTGGAACGATACAGAGAAGATT-3′ and reverse, 5′-GGAACGCTTCACGAATTTG-3′. The relative expression levels of miR-1236-3p and FEZF1-AS1 were calculated using the 2−ΔΔCt method (27), and FEZF1-AS1 expression levels were normalized to GAPDH and miR-1236-3p expression levels to U6.

Western blotting

Total protein was extracted from cells using RIPA lysis buffer (Beyotime Institute of Biotechnology), according to the manufacturer's protocol. Total protein was quantified by BCA Protein Assay kit (Beyotime Institute of Biotechnology) and equivalent amount of 20 µg protein samples were separated by 10% SDS-PAGE (Beyotime Institute of Biotechnology). The separated proteins were subsequently transferred onto PVDF membranes (EMD Millipore) and blocked with 5% non-fat milk for 2 h at room temperature. The membranes were then incubated with the following primary antibodies at 4°C overnight: Anti-Vimentin (1:1,000; cat. no. 3932; Cell Signaling Technology, Inc.), anti-Snail (1:1,000; cat. no. 3879; Cell Signaling Technology, Inc.), anti-Slug (1:1,000; cat. no. 9585; Cell Signaling Technology, Inc.), anti-Claudin-1 (1:1,000; cat. no. 4933; Cell Signaling Technology, Inc.), anti-β-catenin (1:500; cat. no. sc-59737; Santa Cruz Biotechnology, Inc.), anti-N-cadherin (1:500; cat. no. sc-59987; Santa Cruz Biotechnology, Inc.), anti-E-cadherin (1:500; cat. no. sc-8426; Santa Cruz Biotechnology, Inc.), anti-matrix metalloproteinase (MMP) 2 (1:1,000; cat. no. 10373–2-AP; ProteinTech Group, Inc.), anti-MMP9 (1:1,000; cat. no. 10375-2-AP; ProteinTech Group, Inc.) and anti-GAPDH (1:1,000; cat. no. SAB5600208; Sigma-Aldrich; Merck KGaA). Subsequently, the membranes were incubated with the following secondary antibodies: Horseradish peroxidase (HRP)-conjugated Affinipure Goat Anti-Mouse IgG (H+L) (1:10,000; cat. no. SA00001-1; ProteinTech Group, Inc.) and HRP-conjugated Affinipure Goat Anti-Rabbit IgG (H+L) (1:10,000; cat. no. SA00001-2; ProteinTech Group, Inc.). Protein bands were visualized via Immobilon Western Chemilum HRP Substrate (cat. no. WBKLS0100; EMD Millipore) and the expression levels of each protein were analyzed using Image Lab software version 4.1 (Bio-Rad Laboratories, Inc.).

Cell Counting Kit-8 (CCK-8) assay

Y79 cells (1×103 cells/well) were seed into a 96-well plate in a humidified incubator at 37°C for 24 h. Cell viability was determined using a CCK-8 assay kit (Beyotime Institute of Biotechnology), according to the manufacturer's protocol. A total of 10 µl CCK-8 reagent was added into each well and incubated for 1 h at 37°C. The absorbance was analyzed at 450 and 490 nm (reference wavelength) using a Multiskan™ GO microplate spectrophotometer (Thermo Fisher Scientific, Inc.).

Wound healing assay

The cell migratory ability was analyzed using a wound healing assay. Briefly, 5×105 cells/well were plated into a six-well plate and cultured to 100% confluence. A 200-µl pipette tip was used to scratch a wound in the cell monolayer and then the cells were cultured in serum-free RPMI-1640 medium for 24 h at 37°C. The width of the wound in each group was photographed at 0 and 24 h using a light microscope (magnification, ×100, Olympus Corporation) and analyzed using Image J software version 1.8.0 (National Institutes of Health).

Transwell Matrigel assay

Transwell chambers (Costar; Corning, Inc.) were used to determine the invasive ability of the cells. Matrigel (BD Biosciences) was diluted with serum-free RPMI-1640 medium at a 1:9 ratio and then used to precoat the membrane of the upper chambers at 37°C for 2 h. PBS and serum-free RPMI-1640 medium were used once each to wash Y79 cells and then 2×105 transfected cells were suspended in 1 ml serum-free RPMI-1640 medium, 200 µl cell suspension was added into the upper chambers of the Transwell plates. RPMI-1640 medium supplemented with 10% FBS was plated in the lower chambers. Following incubation for 24 h at 37°C, the Transwell chamber was removed and the invasive cells in the lower chamber were washed twice with PBS, prior to being fixed with 4% formaldehyde for 30 min at room temperature and stained with 0.1% crystal violet for 60 min at room temperature. Stained cells were counted at least six random microscopic fields (magnification, ×100) using a light microscope (Olympus Corporation).

Dual-luciferase reporter assay

The binding sites between the two sequences of FEZF1-AS1 and miR-1236-3p were predicted via LncBase V.2 software. The 3′untranslated region (UTR) fragments from FEZF1-AS1 cDNA containing the predicted miR-1236-3p-binding sites were synthesized and inserted downstream of the luciferase gene in the pGL3 Basic vector (Promega Corporation), to create FEZF1-AS1-wild-type (WT) vectors. The FEZF1-AS1-mutant (MUT) vectors (Promega Corporation) were synthesized using mutant sequences of FEZF1-AS1. Y79 cells (1×105) were co-transfected with 0.6 µg FEZF1-AS1-WT or FEZF1-AS1-MUT vectors and 100 nM miR-1236-3p mimic or miR-NC mimic using Lipofectamine® 2000 reagent. Firefly luciferase activity was analyzed via a Dual Luciferase Assay kit (Promega Corporation) and normalized to Renilla luciferase activity after 48 h of transfection at 37°C.

RNA immunoprecipitation (RIP) assay

RIP was performed using the Magna RIP RNA-Binding Protein Immunoprecipitation kit (EMD Millipore), according to the manufacturer's protocol. Briefly, 2×107 cells were washed with cold PBS twice, then incubated with 100 µl RIP Lysis Buffer (EMD Millipore) for 5 min at 4°C, the obtained cell lysate was centrifugated (43,512 × g) at 4°C for 10 min, and incubated with magnetic beads that were conjugated with either an anti-Argonaute 2 antibody (Ago2; cat. no. 2897; Cell Signaling Technology) or anti-IgG antibody (cat. no. PP64B; EMD Millipore). IgG group served as a negative control. Proteinase K (EMD Millipore) was used to digest proteins at 55°C for 30 min prior to the isolation of immunoprecipitated RNA. The expression levels of FEZF1-AS1 and miR-1236-3p in the immunoprecipitated RNA were measured by RT-qPCR.

Statistical analysis

Statistical analysis was performed using SPSS 22.0 software (IBM Corp.) and data are presented as the mean ± SEM. Statistical differences between 2 groups were determined using an unpaired Student's t-test, whereas statistical differences between multiple groups were determined using an one-way ANOVA, followed by a Tukey's post hoc test. Each experiment was performed ≥3 times. P<0.05 was considered to indicate a statistically significant difference.

Results

FEZF1-AS1 expression levels are upregulated in Rb cells

To investigate the role of FEZF1-AS1 in Rb progression, the mRNA expression levels of FEZF1-AS1 in four Rb cell lines were determined. The results revealed that FEZF1-AS1 expression levels were significantly upregulated in Rb cell lines, particularly in Y79 cells, compared with the control ARPE-19 cells (Fig. 1A). Thus, Y79 cells were chosen for subsequent experiments. To investigate the function of FEZF1-AS1 in Rb cells, shRNA-FEZF1-AS1 was transfected into Y79 cells. The transfection efficiency was confirmed by RT-qPCR, which demonstrated a significant downregulation of FEZF1-AS1 expression levels in the shRNA-FEZF1-AS1-transfected cells compared with the shRNA-NC group (Fig. 1B). Thus, the results suggested that FEZF1-AS1 expression levels may be upregulated in Rb cells and shRNA-FEZF1-AS1 was successful in silencing FEZF1-AS1 expression in vitro.

Figure 1.

Overexpression of FEZF1-AS1 in Rb cells. (A) Expression levels of FEZF1-AS1 were analyzed in four Rb cell lines and ARPE-19 cells (control) using RT-qPCR. **P<0.01, ***P<0.001 vs. control. (B) RT-qPCR analysis of the transfection efficiency of shRNA-FEZF1-AS1. ***P<0.001 vs. shRNA-NC group. All data are expressed as the mean ± SEM. Rb, retinoblastoma; FEZF1-AS1, FEZ family zinc finger 1 antisense RNA 1; RT-qPCR, reverse transcription- quantitative PCR; shRNA, short hairpin RNA; NC, negative control.

Silencing FEZF1-AS1 inhibits cell viability, migration and invasion

Subsequently, a CCK-8 assay was performed to determine the function of shRNA-FEZF1-AS1 on cell viability. The data indicated that shRNA-FEZF1-AS1 significantly decreased the cell viability compared with the shRNA-NC group (Fig. 2A). In addition, the wound healing assay revealed that the genetic knockdown of FEZF1-AS1 significantly reduced the cell migration rate compared with the shRNA-NC group (Fig. 2B). The results of the cell invasion assay were consistent with those of the migration assay; the cell invasive rate was significantly decreased in the shRNA-FEZF1-AS1-transfected cells compared with the shRNA-NC group (Fig. 2C). Collectively, these data suggested that FEZF1-AS1 may regulate the viability, migration and invasion of Rb cells.

Figure 2.

Silencing FEZF1-AS1 inhibits cell viability, migration and invasion. (A) Cell viability was determined in Y79 cells transfected with shRNA-NC or shRNA-FEZF1-AS1 using a Cell Counting Kit-8 assay. (B) Cell migratory rate was determined in Y79 cells transfected with shRNA-NC or shRNA-FEZF1-AS1 using a wound healing assay. Magnification, ×100. (C) Cell invasive rate was determined in Y79 cells transfected with shRNA-NC or shRNA-FEZF1-AS1 using a Transwell Matrigel invasion assay. Magnification ×100. All data are expressed as the mean ± SEM. ***P<0.001 vs. shRNA-NC group. FEZF1-AS1, FEZ family zinc finger 1 antisense RNA 1; shRNA, short hairpin RNA; NC, negative control.

EMT of Rb cells is suppressed by shRNA-FEZF1-AS1

EMT has a critical role in tumor invasion and metastasis, thus serving an important role in tumor progression (5–7). In the present study, western blotting was used to analyze the expression levels of EMT-related proteins, including cytoskeletal proteins (Vimentin, Snail, Slug and β-catenin), cell-cell surface junction proteins (N-cadherin, E-cadherin and Claudin-1) and cell-extracellular matrix proteins (MMP2 and MMP9). The expression levels of Vimentin, Snail and Slug were significantly downregulated in cells transfected with shRNA-FEZF1-AS1, whereas those of β-catenin were significantly upregulated, compared with the shRNA-NC-transfected cells (Fig. 3A). In addition, the expression levels of N-cadherin were also observed to be significantly downregulated in shRNA-FEZF1-AS1-transfected cells, while the expression levels of E-cadherin and Claudin-1 were significantly upregulated, compared with the shRNA-NC-transfected cells (Fig. 3B). Finally, the protein expression levels of ECM proteins, MMP2 and MMP9, in the cells transfected with shRNA-FEZF1-AS1 were significantly downregulated compared with the shRNA-NC group (Fig. 3C). Overall, these results indicated that the genetic knockdown of FEZF1-AS1 may inhibit the EMT of Y79 cells.

Figure 3.

Epithelial-mesenchymal transition of retinoblastoma cells is suppressed by shRNA-FEZF1-AS1. Western blotting was used to analyze the protein expression levels of (A) Vimentin, Snail, Slug and β-catenin, (B) N-cadherin, E-cadherin, Claudin-1 and (C) MMP2 and MMP9 in Y79 cells transfected with shRNA-NC or shRNA-FEZF1-AS1. All data are expressed as the mean ± SEM. **P<0.01, ***P<0.001 vs. shRNA-NC group. FEZF1-AS1, FEZ family zinc finger 1 antisense RNA 1; shRNA, short hairpin RNA; NC, negative control; MMP, matrix metalloproteinase.

miR-1236-3p is a direct target of FEZF1-AS

lncRNAs contain binding sites that are complementary to miRNAs, which permits them to serve as miRNA ‘sponges’ (28,29). The potential binding site between miR-1236-3p and FEZF1-AS1 was predicted using LncBase v2 (Fig. 4A). The RIP assay revealed that both FEZF1-AS1 and miR-1236-3p expression levels were significantly increased in the anti-Ago2 groups compared with their respective anti-IgG groups, indicating that FEZF1-AS1 may serve as a sponge for miR-1236-3p (Fig. 4B). The expression levels of miR-1236-3p in Y79 cells were significantly upregulated following the transfection of the miR-1236-3p mimic compared with the miR-NC mimic (Fig. S1A). Subsequently, a dual-luciferase reporter assay revealed that luciferase activity was notably decreased in Y79 cells co-transfected with FEZF1-AS1-WT vector and miR-1236-3p mimic, while no significant differences were observed in the other three groups (Fig. 4C), validating that miR-1236-3p may directly bind to FEZF1-AS1.

Figure 4.

miR-1236-3p is a direct target of FEZF1-AS1 in retinoblastoma cells. (A) Binding sites between FEZF1-AS1 and miR-1236-3p were predicted using LncBase v.2 software. (B) RNA immunoprecipitation assay was performed to analyze the interaction between miR-1236-3p and FEZF1-AS1 in Y79 cells co-transfected with miR-1236-3p mimic or miR-NC mimic and FEZF1-AS1-WT or FEZF1-AS1-MUT. ***P<0.001 vs. IgG group. (C) Relative luciferase activity was determined using a dual-luciferase reporter assay in cells co-transfected with miR-1236-3p mimic or miR-NC mimic and FEZF1-AS1-WT or FEZF1-AS1-MUT. ***P<0.001 vs. miR-NC mimic group. (D) Expression levels of miR-1236-3p were detected in Y79 cells transfected with shRNA-NC or shRNA-FEZF1-AS1 using RT-qPCR. ***P<0.001 vs. shRNA-NC group. (E) Expression levels of FEZF1-AS1 were analyzed in Y79 cells transfected with miR-NC mimic or miR-1236-3p mimic by RT-qPCR. **P<0.01 vs. miR-NC mimic group. All data are expressed as the mean ± SEM. FEZF1-AS1, FEZ family zinc finger 1 antisense RNA 1; shRNA, short hairpin RNA; NC, negative control; miR, microRNA; WT, wild-type; MUT, mutant; RT-qPCR, reverse transcription-quantitative PCR.

Further experiments were conducted to determine the association between FEZF1-AS1 and miR-1236-3p. The genetic silencing of FEZF1-AS1 resulted in the significant upregulation of miR-1236-3p expression levels compared with the shRNA-NC-transfected cells (Fig. 4D), while the miR-1236-3p mimic-transfected cells were identified to have significantly downregulated expression levels of FEZF1-AS1 compared with miR-NC mimic-transfected cells (Fig. 4E), suggesting that FEZF1-AS1 may negatively regulate the expression of miR-1236-3p. Taken together, these results indicated that FEZF1-AS1 may directly target miR-1236-3p in Y79 cells.

miR-1236-3p inhibitor reverses FEZF1-AS1-induced cell viability, migration and invasion

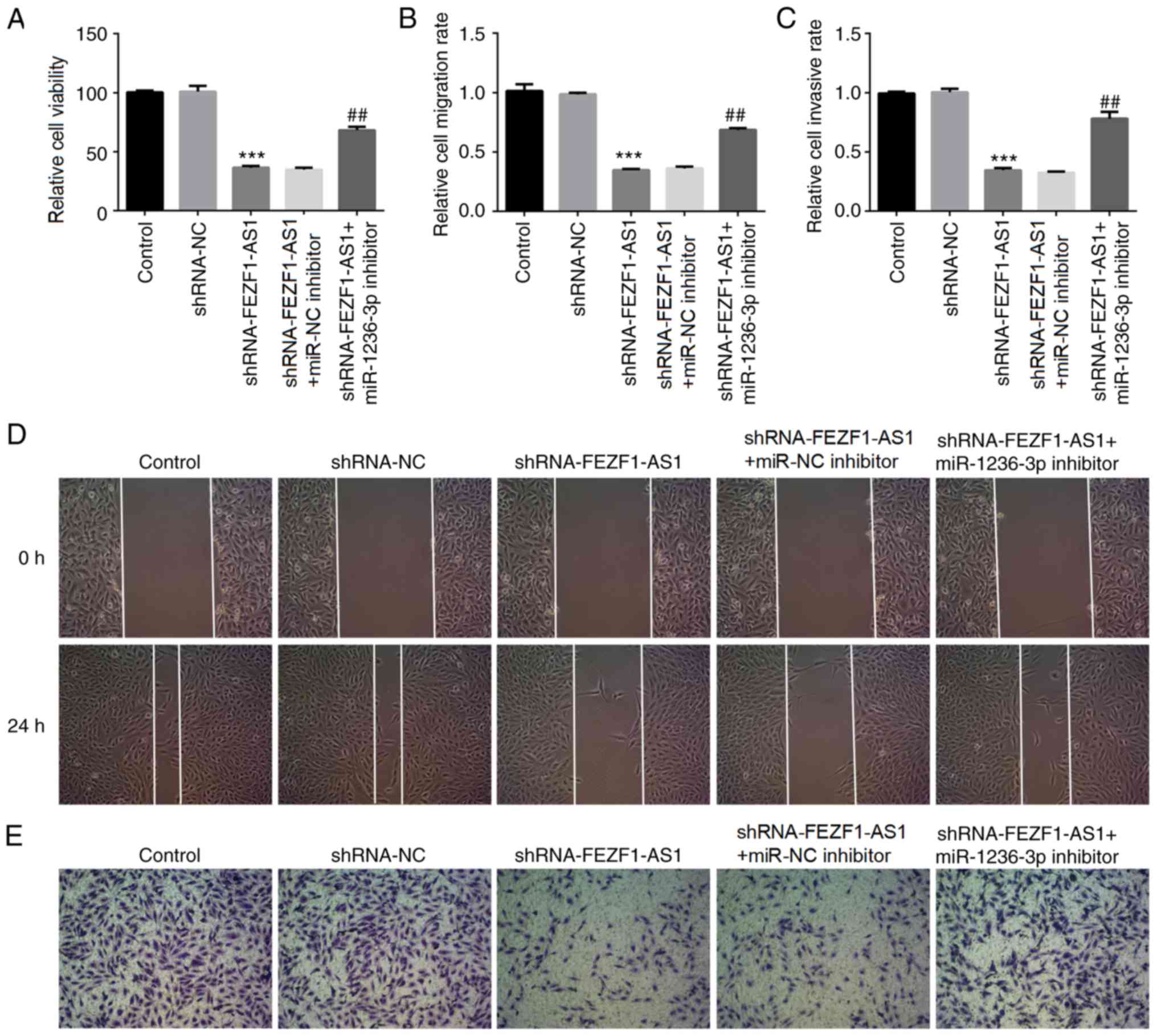
To investigate whether miR-1236-3p was involved in the effects regulated by FEZF1-AS1 in Rb cells, a miR-1236-3p inhibitor was transfected into Y79 cells. The expression levels of miR-1236-3p in Y79 cells were significantly downregulated following the transfection with the miR-1236-3p inhibitor compared with the miR-NC inhibitor-transfected cells (Fig. S1B). It was subsequently demonstrated that the cell viability was significantly increased in cells co-transfected with shRNA-FEZF1-AS1 and miR-1236-3p inhibitor compared with cells co-transfected with shRNA-FEZF1-AS1 and miR-NC inhibitor (Fig. 5A). Similar results were observed in the cell migration and invasion assays (Fig. 5B-E). These results further suggested that miR-1236-3p may be required for the effects of FEZF1-AS1 on cell viability, migration and invasion.

Figure 5.

miR-1236-3p inhibitor reverses shRNA-FEZF1-AS1-induced suppression over cell viability, migration and invasion. (A) Cell viability was determined in Y79 cells transfected with shRNA-NC or shRNA-FEZF1-AS1 with or without miR-1236-3p inhibitor or miR-NC inhibitor using a Cell-Counting Kit-8 assay. (B and D) Migratory rates were determined in Y79 cells transfected with shRNA-NC or shRNA-FEZF1-AS1 with or without miR-1236-3p inhibitor or miR-NC inhibitor using wound healing assay. Magnification, ×100. (C and E) Invasive rates were determined in Y79 cells transfected with shRNA-NC or shRNA-FEZF1-AS1 with or without miR-1236-3p inhibitor or miR-NC inhibitor using Transwell Matrigel assay. Magnification, ×100. All data are expressed as the mean ± SEM. ***P<0.001 vs. shRNA-NC group; ##P<0.01 vs. shRNA-FEZF1-AS1 + miR-NC inhibitor group. FEZF1-AS1, FEZ family zinc finger 1 antisense RNA 1; shRNA, short hairpin RNA; NC, negative control; miR, microRNA.

Inhibition of miR-1236-3p reverses the effects of shRNA- FEZF1-AS1 on EMT

The expression levels of EMT-related proteins were subsequently determined using western blotting. The shRNA-FEZF1-AS1 group was identified to have significantly upregulated expression levels of β-catenin compared with the shRNA-NC group; however, the expression levels were partially reversed by the co-transfection with the miR-1236-3p inhibitor. The levels of Vimentin, Snail and Slug showed an opposite trend with β-catenin (Fig. 6A). In addition, the expression levels of N-cadherin were significantly downregulated at the protein level in Y79 cells transfected with shRNA-FEZF1-AS1 compared with the shRNA-NC-transfected cells, while the miR-1236-3p inhibitor was discovered to partially weaken the effect of shRNA-FEZF1-AS1 (Fig. 6B). The protein levels of E-Cadherin and Claudin-1 presented an opposite trend with N-cadherin. Moreover, the co-transfection of the miR-1236-3p inhibitor with shRNA-FEZF1-AS1 reversed the downregulation of MMP2 and MMP9 expression levels mediated by shRNA-FEZF1-AS1 (Fig. 6C). Collectively, these results suggested that the inhibition of miR-1236-3p may reverse the modulatory effects of shRNA-FEZF1-AS1 on EMT in Y79 cells.

Figure 6.

Continued. Inhibition of miR-1236-3p reverses the effects of shRNA-FEZF1-AS1 on epithelial-mesenchymal transition. (A) Western blotting was used to analyze the protein expression levels of (A) Vimentin, Snail, Slug and β-catenin, (B) N-cadherin, E-cadherin and Claudin-1, and (C) MMP2 and MMP9 in Y79 cells transfected with shRNA-NC or shRNA-FEZF1-AS1 with or without miR-1236-3p inhibitor or miR-NC inhibitor. All data are expressed as the mean ± SEM. ***P<0.001 vs. shRNA-NC group; #P<0.05, ##P<0.01, ###P<0.001 vs. shRNA-FEZF1-AS1 + miR-NC inhibitor group. FEZF1-AS1, FEZ family zinc finger 1 antisense RNA 1; shRNA, short hairpin RNA; NC, negative control; miR, microRNA; MMP, matrix metalloproteinase.

Discussion

Dysregulated lncRNA profiles have been revealed to serve as both oncogenes or tumor suppressor genes, where they have been widely reported to be involved in the initial metastasis of tumors by controlling cellular processes, such as migration and invasion (30). Although there are a number of studies investigating lncRNAs, to the best of our knowledge, few lncRNAs have been functionally clarified. Antisense RNAs, as one part of lncRNAs, which are transcribed from the antisense strand, are known to have specific functions (31), including exerting significant modulatory effects and regulate gene translation (32,33). FEZF1-AS1 is a newly discovered antisense RNA that was identified to be overexpressed in numerous types of tumor. For example, one study reported that the expression levels of FEZF1-AS1 were associated with a poor prognosis and the dysregulation of FEZF1-AS1 contributed to the progression of lung adenocarcinoma (34). In addition, Gong et al (29) reported that FEZF1-AS1 served as an oncogene in hepatocellular carcinoma. Upregulated FEZF1-AS1 was also observed in breast cancer tissues (35). FEZF1-AS1 also promoted tumorigenesis via the activation of the Wnt signaling pathway in gastric cancer, which subsequently predicted a poor prognosis (36).

A previous study reported that the overexpression of miR-1236-3p significantly inhibited the invasion, metastasis and progression of EMT in gastric cancer by targeting metastasis-associated protein MTA2 (37). In lung cancer cells, miR-1236-3p reversed cisplatin resistance by modulating translationally-controlled tumor protein and serine/threonine-protein kinase pim-3 (38). Another study revealed that miR-1236-3p served an important role in regulating colorectal cancer progression (39). Additionally, miR-1236-3p inhibited non-small-cell lung carcinoma cell growth by upregulating p21 expression (40). The aforementioned studies suggest a wide variety of functions for miR-1236-3p in various types of tumor; however, to the best of our knowledge, the role of miR-1236-3p in Rb and the interaction between miR-1236-3p and FEZF1-AS1 has not been fully elucidated.

The present study focused on FEZF1-AS1 and revealed its function in Rb cells. The result demonstrated that FEZF1-AS1 expression levels were significantly upregulated in human Rb cell lines, especially Y79 cells. The genetic silencing of FEZF1-AS1 was discovered to inhibit the cell viability, and invasive and migratory ability of Y79 cells, in addition to the EMT process. Furthermore, the binding sites of miR-1236-3p on the FEZF1-AS1 sequence were identified. Notably, the miR-1236-3p inhibitor reversed the inhibitory effects of shRNA-FEZF1-AS1 on cell viability, invasion, migration and EMT, indicating a potential therapeutic target for treating Rb.

The subcellular locations of β-catenin and E-cadherin determine the status of the EMT process; thus, a limitation of the present study was that the subcellular locations of these proteins were not investigated. Moreover, only in vitro experiments were included in the present study, therefore, further verification using tumor tissues from patients with Rb or tumor-bearing animals will be necessary to validate the current findings.

In conclusion, the results of the present study demonstrated that the expression levels of FEZF1-AS1 were significantly upregulated in Rb cell lines, which indicated that FEZF1-AS1 may be considered as an oncogene. In addition, the findings of the present study indicated that FEZF1-AS1 may promote the cell viability, invasion, migration and EMT of Rb cells, while these effects were inhibited by transfecting with miR-1236-3p. Thus, lncRNA-FEZF1-AS1 may promote the viability, invasion, migration and EMT of Rb cells via regulating miR-1236-3p.

Supplementary Material

Supporting Data

Acknowledgements

Not applicable.

Funding

Not applicable.

Availability of data and materials

The datasets used and/or analyzed during the current study are available from the corresponding author on reasonable request.

Authors' contributions

GZ and WY conceived and designed the study and performed the experiments. DL and XL analyzed and interpreted the data, JH and RH drafted the manuscript and analyzed and interpreted the data. JL performed the experiments and revised the manuscript. All authors read and approved the final manuscript.

Ethics approval and consent to participate

Not applicable.

Patient consent for publication

Not applicable.

Competing interests

The authors declare that they have no competing interests.

References

1 

Kivelä T: The epidemiological challenge of the most frequent eye cancer: Retinoblastoma, an issue of birth and death. Br J Ophthalmol. 93:1129–1131. 2009. View Article : Google Scholar : PubMed/NCBI

2 

Dimaras H and Corson TW: Retinoblastoma, the visible CNS tumor: A review. J Neurosci Res. 97:29–44. 2019. View Article : Google Scholar : PubMed/NCBI

3 

Kivelä TT and Hadjistilianou T: Neonatal retinoblastoma. Asia Pac J Oncol Nurs. 4:197–204. 2017. View Article : Google Scholar : PubMed/NCBI

4 

Singh L and Kashyap S: Update on pathology of retinoblastoma. Int J Ophthalmol. 11:2011–2016. 2018.PubMed/NCBI

5 

Thiery JP, Acloque H, Huang RY and Nieto MA: Epithelial-mesenchymal transitions in development and disease. Cell. 139:871–890. 2009. View Article : Google Scholar : PubMed/NCBI

6 

Tiwari N, Gheldof A, Tatari M and Christofori G: EMT as the ultimate survival mechanism of cancer cells. Semin Cancer Biol. 22:194–207. 2012. View Article : Google Scholar : PubMed/NCBI

7 

Mani SA, Guo W, Liao MJ, Eaton EN, Ayyanan A, Zhou AY, Brooks M, Reinhard F, Zhang CC, Shipitsin M, et al: The epithelial-mesenchymal transition generates cells with properties of stem cells. Cell. 133:704–715. 2008. View Article : Google Scholar : PubMed/NCBI

8 

Kaliki S, Shields CL and Retinoblastoma: Achieving new standards with methods of chemotherapy. Indian J Ophthalmol. 63:103–109. 2015. View Article : Google Scholar : PubMed/NCBI

9 

Gao J, Zeng J, Guo B, He W, Chen J, Lu F and Chen D: Clinical presentation and treatment outcome of retinoblastoma in children of south western China. Medicine (Baltimore). 95:e52042016. View Article : Google Scholar : PubMed/NCBI

10 

Kim JW, Abramson DH and Dunkel IJ: Current management strategies for intraocular retinoblastoma. Drugs. 67:2173–2185. 2007. View Article : Google Scholar : PubMed/NCBI

11 

Rodriguez-Galindo C, Chantada GL, Haik BG and Wilson MW: Treatment of retinoblastoma: Current status and future perspectives. Curr Treat Options Neurol. 9:294–307. 2007. View Article : Google Scholar : PubMed/NCBI

12 

Yang M and Wei W: Long non-coding RNAs in retinoblastoma. Pathol Res Pract. 215:1524352019. View Article : Google Scholar : PubMed/NCBI

13 

Benavente CA and Dyer MA: Genetics and epigenetics of human retinoblastoma. Annu Rev Pathol. 10:547–562. 2015. View Article : Google Scholar : PubMed/NCBI

14 

Xing YH, Bai Z, Liu CX, Hu SB, Ruan M and Chen LL: Research progress of long noncoding RNA in China. IUBMB Life. 68:887–893. 2016. View Article : Google Scholar : PubMed/NCBI

15 

Tang JY, Lee JC, Chang YT, Hou MF, Huang HW, Liaw CC and Chang HW: Long noncoding RNAs-related diseases, cancers, and drugs. ScientificWorldJournal. 2013:9435392013. View Article : Google Scholar : PubMed/NCBI

16 

Spizzo R, Almeida MI, Colombatti A and Calin GA: Long non-coding RNAs and cancer: A new frontier of translational research? Oncogene. 31:4577–4587. 2012. View Article : Google Scholar : PubMed/NCBI

17 

Heery R, Finn SP, Cuffe S and Gray SG: Long non-coding RNAs: Key regulators of epithelial-mesenchymal transition, tumour drug resistance and cancer stem cells. Cancers (Basel). 9:382017. View Article : Google Scholar

18 

Hao F, Mou Y, Zhang L, Wang S and Yang Y: lncRNA AFAP1-AS1 is a prognostic biomarker and serves as oncogenic role in retinoblastoma. Biosci Rep. 38:BSR201803842018. View Article : Google Scholar : PubMed/NCBI

19 

Tamang S, Acharya V, Roy D, Sharma R, Aryaa A, Sharma U, Khandelwal A, Prakash H, Vasquez KM and Jain A: SNHG12: An lncRNA as a potential therapeutic target and biomarker for human cancer. Front Oncol. 9:9012019. View Article : Google Scholar : PubMed/NCBI

20 

Shi C, Sun L and Song Y: FEZF1-AS1: A novel vital oncogenic lncRNA in multiple human malignancies. Biosci Rep. 39:BSR201912022019. View Article : Google Scholar : PubMed/NCBI

21 

Quan LJ and Wang WJ: FEZF1-AS1 functions as an oncogenic lncRNA in retinoblastoma. Biosci Rep. 39:BSR201907542019. View Article : Google Scholar : PubMed/NCBI

22 

Bartel DP: MicroRNAs: Genomics, biogenesis, mechanism, and function. Cell. 116:281–297. 2004. View Article : Google Scholar : PubMed/NCBI

23 

Solé C and Lawrie CH: MicroRNAs and metastasis. Cancers (Basel). 12:962019. View Article : Google Scholar

24 

Liu J and Tao C: Overexpression of miRNA-125a-5p inhibits the growth and angiogenesis of hepatocellular carcinoma by regulating the expression of VEGF-A. Biotechnol Biotechnol Equip. 33:1116–1125. 2019. View Article : Google Scholar

25 

Bian T, Jiang D, Liu J, Yuan X, Feng J, Li Q, Zhang Q, Li X, Liu Y and Zhang J: miR-1236-3p suppresses the migration and invasion by targeting KLF8 in lung adenocarcinoma A549 cells. Biochem Biophys Res Commun. 492:461–467. 2017. View Article : Google Scholar : PubMed/NCBI

26 

Wang Y, Yan S, Liu X, Zhang W, Li Y, Dong R, Zhang Q, Yang Q, Yuan C, Shen K and Kong B: miR-1236-3p represses the cell migration and invasion abilities by targeting ZEB1 in high-grade serous ovarian carcinoma. Oncol Rep. 31:1905–1910. 2014. View Article : Google Scholar : PubMed/NCBI

27 

Livak KJ and Schmittgen TD: Analysis of relative gene expression data using real-time quantitative PCR and the 2(-Delta Delta C(T)) method. Methods. 25:402–408. 2001. View Article : Google Scholar : PubMed/NCBI

28 

Li J, Zhang S, Wu L and Pei M: Interaction between LncRNA-ROR and miR-145 contributes to epithelial-mesenchymal transition of ovarian cancer cells. Gen Physiol Biophys. 38:461–471. 2019. View Article : Google Scholar : PubMed/NCBI

29 

Gong J, Wang J, Liu T, Hu J and Zheng J: lncRNA FEZF1-AS1 contributes to cell proliferation, migration and invasion by sponging miR-4443 in hepatocellular carcinoma. Mol Med Rep. 18:5614–5620. 2018.PubMed/NCBI

30 

Chi Y, Wang D, Wang J, Yu W and Yang J: Long non-coding RNA in the pathogenesis of cancers. Cells. 8:10152019. View Article : Google Scholar

31 

Pelechano V and Steinmetz LM: Gene regulation by antisense transcription. Nat Rev Genet. 14:880–893. 2013. View Article : Google Scholar : PubMed/NCBI

32 

Halley P, Kadakkuzha BM, Faghihi MA, Magistri M, Zeier Z, Khorkova O, Coito C, Hsiao J, Lawrence M and Wahlestedt C: Regulation of the apolipoprotein gene cluster by a long noncoding RNA. Cell Rep. 6:222–230. 2014. View Article : Google Scholar : PubMed/NCBI

33 

Carrieri C, Cimatti L, Biagioli M, Beugnet A, Zucchelli S, Fedele S, Pesce E, Ferrer I, Collavin L, Santoro C, et al: Long non-coding antisense RNA controls Uchl1 translation through an embedded SINEB2 repeat. Nature. 491:454–457. 2012. View Article : Google Scholar : PubMed/NCBI

34 

Liu Z, Zhao P, Han Y and Lu S: lncRNA FEZF1-AS1 is associated with prognosis in lung adenocarcinoma and promotes cell proliferation, migration, and invasion. Oncol Res. 27:39–45. 2018. View Article : Google Scholar : PubMed/NCBI

35 

Zhang Z, Sun L, Zhang Y, Lu G, Li Y and Wei Z: Long non-coding RNA FEZF1-AS1 promotes breast cancer stemness and tumorigenesis via targeting miR-30a/Nanog axis. J Cell Physiol. 233:8630–8638. 2018. View Article : Google Scholar : PubMed/NCBI

36 

Wu X, Zhang P, Zhu H, Li S, Chen X and Shi L: Long noncoding RNA FEZF1-AS1 indicates a poor prognosis of gastric cancer and promotes tumorigenesis via activation of Wnt signaling pathway. Biomed Pharmacother. 96:1103–1108. 2017. View Article : Google Scholar : PubMed/NCBI

37 

An JX, Ma MH, Zhang CD, Shao S, Zhou NM and Dai DQ: miR-1236-3p inhibits invasion and metastasis in gastric cancer by targeting MTA2. Cancer Cell Int. 18:662018. View Article : Google Scholar : PubMed/NCBI

38 

Wang Z, Liu L, Guo X, Guo C and Wang W: microRNA-1236-3p regulates DDP resistance in lung cancer cells. Open Med (Wars). 14:41–51. 2019. View Article : Google Scholar : PubMed/NCBI

39 

Feng W, Gong H, Wang Y, Zhu G, Xue T, Wang Y and Cui G: circIFT80 functions as a ceRNA of miR-1236-3p to promote colorectal cancer progression. Mol Ther Nucleic Acids. 18:375–387. 2019. View Article : Google Scholar : PubMed/NCBI

40 

Li C, Ge Q, Liu J, Zhang Q, Wang C, Cui K and Chen Z: Effects of miR-1236-3p and miR-370-5p on activation of p21 in various tumors and its inhibition on the growth of lung cancer cells. Tumour Biol. 39:10104283177108242017. View Article : Google Scholar : PubMed/NCBI

Related Articles

  • Abstract
  • View
  • Download
  • Twitter
Copy and paste a formatted citation
Spandidos Publications style
Zhang G, Yang W, Li D, Li X, Huang J, Huang R and Luo J: lncRNA FEZF1‑AS1 promotes migration, invasion and epithelial‑mesenchymal transition of retinoblastoma cells by targeting miR‑1236‑3p. Mol Med Rep 22: 3635-3644, 2020.
APA
Zhang, G., Yang, W., Li, D., Li, X., Huang, J., Huang, R., & Luo, J. (2020). lncRNA FEZF1‑AS1 promotes migration, invasion and epithelial‑mesenchymal transition of retinoblastoma cells by targeting miR‑1236‑3p. Molecular Medicine Reports, 22, 3635-3644. https://doi.org/10.3892/mmr.2020.11478
MLA
Zhang, G., Yang, W., Li, D., Li, X., Huang, J., Huang, R., Luo, J."lncRNA FEZF1‑AS1 promotes migration, invasion and epithelial‑mesenchymal transition of retinoblastoma cells by targeting miR‑1236‑3p". Molecular Medicine Reports 22.5 (2020): 3635-3644.
Chicago
Zhang, G., Yang, W., Li, D., Li, X., Huang, J., Huang, R., Luo, J."lncRNA FEZF1‑AS1 promotes migration, invasion and epithelial‑mesenchymal transition of retinoblastoma cells by targeting miR‑1236‑3p". Molecular Medicine Reports 22, no. 5 (2020): 3635-3644. https://doi.org/10.3892/mmr.2020.11478
Copy and paste a formatted citation
x
Spandidos Publications style
Zhang G, Yang W, Li D, Li X, Huang J, Huang R and Luo J: lncRNA FEZF1‑AS1 promotes migration, invasion and epithelial‑mesenchymal transition of retinoblastoma cells by targeting miR‑1236‑3p. Mol Med Rep 22: 3635-3644, 2020.
APA
Zhang, G., Yang, W., Li, D., Li, X., Huang, J., Huang, R., & Luo, J. (2020). lncRNA FEZF1‑AS1 promotes migration, invasion and epithelial‑mesenchymal transition of retinoblastoma cells by targeting miR‑1236‑3p. Molecular Medicine Reports, 22, 3635-3644. https://doi.org/10.3892/mmr.2020.11478
MLA
Zhang, G., Yang, W., Li, D., Li, X., Huang, J., Huang, R., Luo, J."lncRNA FEZF1‑AS1 promotes migration, invasion and epithelial‑mesenchymal transition of retinoblastoma cells by targeting miR‑1236‑3p". Molecular Medicine Reports 22.5 (2020): 3635-3644.
Chicago
Zhang, G., Yang, W., Li, D., Li, X., Huang, J., Huang, R., Luo, J."lncRNA FEZF1‑AS1 promotes migration, invasion and epithelial‑mesenchymal transition of retinoblastoma cells by targeting miR‑1236‑3p". Molecular Medicine Reports 22, no. 5 (2020): 3635-3644. https://doi.org/10.3892/mmr.2020.11478
Follow us
  • Twitter
  • LinkedIn
  • Facebook
About
  • Spandidos Publications
  • Careers
  • Cookie Policy
  • Privacy Policy
How can we help?
  • Help
  • Live Chat
  • Contact
  • Email to our Support Team