Spandidos Publications Logo
  • About
    • About Spandidos
    • Aims and Scopes
    • Abstracting and Indexing
    • Editorial Policies
    • Reprints and Permissions
    • Job Opportunities
    • Terms and Conditions
    • Contact
  • Journals
    • All Journals
    • Oncology Letters
      • Oncology Letters
      • Information for Authors
      • Editorial Policies
      • Editorial Board
      • Aims and Scope
      • Abstracting and Indexing
      • Bibliographic Information
      • Archive
    • International Journal of Oncology
      • International Journal of Oncology
      • Information for Authors
      • Editorial Policies
      • Editorial Board
      • Aims and Scope
      • Abstracting and Indexing
      • Bibliographic Information
      • Archive
    • Molecular and Clinical Oncology
      • Molecular and Clinical Oncology
      • Information for Authors
      • Editorial Policies
      • Editorial Board
      • Aims and Scope
      • Abstracting and Indexing
      • Bibliographic Information
      • Archive
    • Experimental and Therapeutic Medicine
      • Experimental and Therapeutic Medicine
      • Information for Authors
      • Editorial Policies
      • Editorial Board
      • Aims and Scope
      • Abstracting and Indexing
      • Bibliographic Information
      • Archive
    • International Journal of Molecular Medicine
      • International Journal of Molecular Medicine
      • Information for Authors
      • Editorial Policies
      • Editorial Board
      • Aims and Scope
      • Abstracting and Indexing
      • Bibliographic Information
      • Archive
    • Biomedical Reports
      • Biomedical Reports
      • Information for Authors
      • Editorial Policies
      • Editorial Board
      • Aims and Scope
      • Abstracting and Indexing
      • Bibliographic Information
      • Archive
    • Oncology Reports
      • Oncology Reports
      • Information for Authors
      • Editorial Policies
      • Editorial Board
      • Aims and Scope
      • Abstracting and Indexing
      • Bibliographic Information
      • Archive
    • Molecular Medicine Reports
      • Molecular Medicine Reports
      • Information for Authors
      • Editorial Policies
      • Editorial Board
      • Aims and Scope
      • Abstracting and Indexing
      • Bibliographic Information
      • Archive
    • World Academy of Sciences Journal
      • World Academy of Sciences Journal
      • Information for Authors
      • Editorial Policies
      • Editorial Board
      • Aims and Scope
      • Abstracting and Indexing
      • Bibliographic Information
      • Archive
    • International Journal of Functional Nutrition
      • International Journal of Functional Nutrition
      • Information for Authors
      • Editorial Policies
      • Editorial Board
      • Aims and Scope
      • Abstracting and Indexing
      • Bibliographic Information
      • Archive
    • International Journal of Epigenetics
      • International Journal of Epigenetics
      • Information for Authors
      • Editorial Policies
      • Editorial Board
      • Aims and Scope
      • Abstracting and Indexing
      • Bibliographic Information
      • Archive
    • Medicine International
      • Medicine International
      • Information for Authors
      • Editorial Policies
      • Editorial Board
      • Aims and Scope
      • Abstracting and Indexing
      • Bibliographic Information
      • Archive
  • Articles
  • Information
    • Information for Authors
    • Information for Reviewers
    • Information for Librarians
    • Information for Advertisers
    • Conferences
  • Language Editing
Spandidos Publications Logo
  • About
    • About Spandidos
    • Aims and Scopes
    • Abstracting and Indexing
    • Editorial Policies
    • Reprints and Permissions
    • Job Opportunities
    • Terms and Conditions
    • Contact
  • Journals
    • All Journals
    • Biomedical Reports
      • Information for Authors
      • Editorial Policies
      • Editorial Board
      • Aims and Scope
      • Abstracting and Indexing
      • Bibliographic Information
      • Archive
    • Experimental and Therapeutic Medicine
      • Information for Authors
      • Editorial Policies
      • Editorial Board
      • Aims and Scope
      • Abstracting and Indexing
      • Bibliographic Information
      • Archive
    • International Journal of Epigenetics
      • Information for Authors
      • Editorial Policies
      • Editorial Board
      • Aims and Scope
      • Abstracting and Indexing
      • Bibliographic Information
      • Archive
    • International Journal of Functional Nutrition
      • Information for Authors
      • Editorial Policies
      • Editorial Board
      • Aims and Scope
      • Abstracting and Indexing
      • Bibliographic Information
      • Archive
    • International Journal of Molecular Medicine
      • Information for Authors
      • Editorial Policies
      • Editorial Board
      • Aims and Scope
      • Abstracting and Indexing
      • Bibliographic Information
      • Archive
    • International Journal of Oncology
      • Information for Authors
      • Editorial Policies
      • Editorial Board
      • Aims and Scope
      • Abstracting and Indexing
      • Bibliographic Information
      • Archive
    • Medicine International
      • Information for Authors
      • Editorial Policies
      • Editorial Board
      • Aims and Scope
      • Abstracting and Indexing
      • Bibliographic Information
      • Archive
    • Molecular and Clinical Oncology
      • Information for Authors
      • Editorial Policies
      • Editorial Board
      • Aims and Scope
      • Abstracting and Indexing
      • Bibliographic Information
      • Archive
    • Molecular Medicine Reports
      • Information for Authors
      • Editorial Policies
      • Editorial Board
      • Aims and Scope
      • Abstracting and Indexing
      • Bibliographic Information
      • Archive
    • Oncology Letters
      • Information for Authors
      • Editorial Policies
      • Editorial Board
      • Aims and Scope
      • Abstracting and Indexing
      • Bibliographic Information
      • Archive
    • Oncology Reports
      • Information for Authors
      • Editorial Policies
      • Editorial Board
      • Aims and Scope
      • Abstracting and Indexing
      • Bibliographic Information
      • Archive
    • World Academy of Sciences Journal
      • Information for Authors
      • Editorial Policies
      • Editorial Board
      • Aims and Scope
      • Abstracting and Indexing
      • Bibliographic Information
      • Archive
  • Articles
  • Information
    • For Authors
    • For Reviewers
    • For Librarians
    • For Advertisers
    • Conferences
  • Language Editing
Login Register Submit
  • This site uses cookies
  • You can change your cookie settings at any time by following the instructions in our Cookie Policy. To find out more, you may read our Privacy Policy.

    I agree
Search articles by DOI, keyword, author or affiliation
Search
Advanced Search
presentation
Molecular Medicine Reports
Join Editorial Board Propose a Special Issue
Print ISSN: 1791-2997 Online ISSN: 1791-3004
Journal Cover
March-2021 Volume 23 Issue 3

Full Size Image

Sign up for eToc alerts
Recommend to Library

Journals

International Journal of Molecular Medicine

International Journal of Molecular Medicine

International Journal of Molecular Medicine is an international journal devoted to molecular mechanisms of human disease.

International Journal of Oncology

International Journal of Oncology

International Journal of Oncology is an international journal devoted to oncology research and cancer treatment.

Molecular Medicine Reports

Molecular Medicine Reports

Covers molecular medicine topics such as pharmacology, pathology, genetics, neuroscience, infectious diseases, molecular cardiology, and molecular surgery.

Oncology Reports

Oncology Reports

Oncology Reports is an international journal devoted to fundamental and applied research in Oncology.

Experimental and Therapeutic Medicine

Experimental and Therapeutic Medicine

Experimental and Therapeutic Medicine is an international journal devoted to laboratory and clinical medicine.

Oncology Letters

Oncology Letters

Oncology Letters is an international journal devoted to Experimental and Clinical Oncology.

Biomedical Reports

Biomedical Reports

Explores a wide range of biological and medical fields, including pharmacology, genetics, microbiology, neuroscience, and molecular cardiology.

Molecular and Clinical Oncology

Molecular and Clinical Oncology

International journal addressing all aspects of oncology research, from tumorigenesis and oncogenes to chemotherapy and metastasis.

World Academy of Sciences Journal

World Academy of Sciences Journal

Multidisciplinary open-access journal spanning biochemistry, genetics, neuroscience, environmental health, and synthetic biology.

International Journal of Functional Nutrition

International Journal of Functional Nutrition

Open-access journal combining biochemistry, pharmacology, immunology, and genetics to advance health through functional nutrition.

International Journal of Epigenetics

International Journal of Epigenetics

Publishes open-access research on using epigenetics to advance understanding and treatment of human disease.

Medicine International

Medicine International

An International Open Access Journal Devoted to General Medicine.

Journal Cover
March-2021 Volume 23 Issue 3

Full Size Image

Sign up for eToc alerts
Recommend to Library

  • Article
  • Citations
    • Cite This Article
    • Download Citation
    • Create Citation Alert
    • Remove Citation Alert
    • Cited By
  • Similar Articles
    • Related Articles (in Spandidos Publications)
    • Similar Articles (Google Scholar)
    • Similar Articles (PubMed)
  • Download PDF
  • Download XML
  • View XML
Article Open Access

MicroRNA‑153 attenuates hypoxia‑induced excessive proliferation and migration of pulmonary arterial smooth muscle cells by targeting ROCK1 and NFATc3

Corrigendum in: /10.3892/mmr.2022.12848
  • Authors:
    • Minjie Zhao
    • Wei Wang
    • Ya Lu
    • Nan Wang
    • Delei Kong
    • Lina Shan
  • View Affiliations / Copyright

    Affiliations: Department of Respiratory Disease, The First Affiliated Hospital of Jinzhou Medical University, Jinzhou, Liaoning 121001, P.R. China, Department of Respiratory Disease, The First Affiliated Hospital of China Medical University, Shenyang, Liaoning 110000, P.R. China
    Copyright: © Zhao et al. This is an open access article distributed under the terms of Creative Commons Attribution License.
  • Article Number: 194
    |
    Published online on: January 7, 2021
       https://doi.org/10.3892/mmr.2021.11833
  • Expand metrics +
Metrics: Total Views: 0 (Spandidos Publications: | PMC Statistics: )
Metrics: Total PDF Downloads: 0 (Spandidos Publications: | PMC Statistics: )
Cited By (CrossRef): 0 citations Loading Articles...

This article is mentioned in:



Abstract

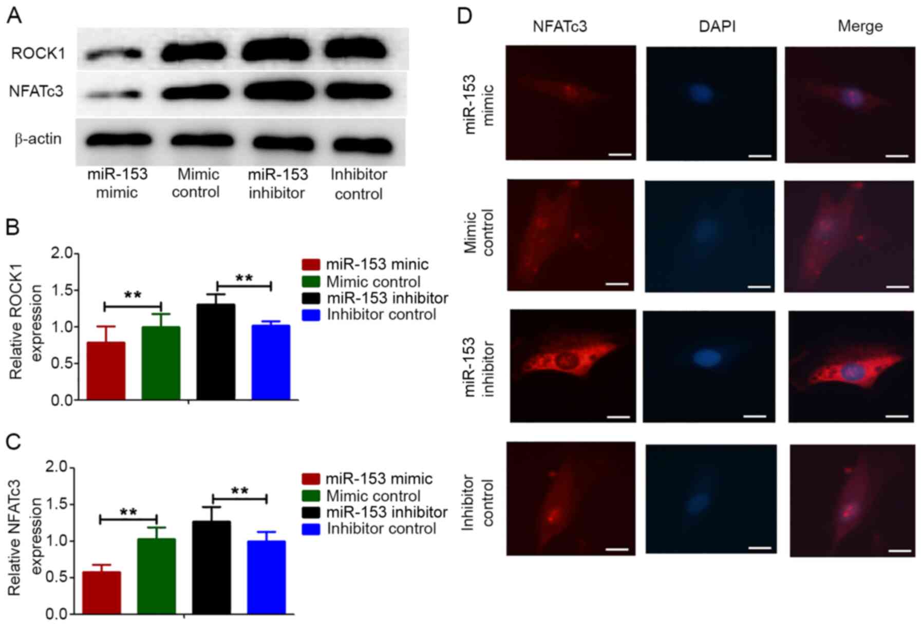
The aim of the present study was to explore the effect of microRNA (miR)‑153 on the proliferation and migration of pulmonary artery smooth muscle cells (PASMCs) in a hypoxic condition by targeting ρ‑associated, coiled‑coil‑containing protein kinase 1 (ROCK1) and nuclear factor of activated T cells cytoplasmic 3 (NFATc3). The right ventricular systolic pressure, right ventricular hypertrophy index, medial wall thickness and medial wall area were studied at different time‑points after rats were exposed to hypoxia. Western blot analysis was used to detect ROCK1 and NFATc3 protein levels. In addition, reverse transcription‑quantitative (RT‑q) PCR was performed to confirm the mRNA levels of miR‑153, ROCK1 and NFATc3 in human (H)PASMCs under hypoxic conditions. Transfected cells were then used to evaluate the effect of miR‑153 on cell proliferation and migration abilities. The association between miR‑153 and ROCK1 or NFATc3 was identified through double luciferase assays. Hypoxia induced pulmonary vascular remodeling and pulmonary arterial hypertension, which resulted from the abnormal proliferation of HPASMCs. ROCK1 and NFATc3 were the target genes of miR‑153 and miR‑153 mimic inhibited the protein expressions of ROCK1 and NFATc3 in HPASMCs and further inhibited cell proliferation and migration under hypoxic conditions. By contrast, the miR‑153 inhibitor promoted the proliferation and migration of HPASMCs. miR‑153 regulated the proliferation and migration of HPASMCs under hypoxia by targeting ROCK1 and NFATc3.
View Figures

Figure 1

Figure 2

Figure 3

Figure 4

Figure 5

Figure 6

View References

1 

Kahraman BO, Savci S, Ozsoy I, Baran A, Acar S, Ozpelit E, Balci A, Sevinc C and Akdeniz B: Effects of neuromuscular electrical stimulation in patients with pulmonary arterial hypertension: A randomized controlled pilot study. J Cardiol. 75:702–708. 2020. View Article : Google Scholar : PubMed/NCBI

2 

Hiraide T, Kataoka M, Suzuki H, Aimi Y, Chiba T, Isobe S, Katsumata Y, Goto S, Kanekura K, Yamada Y, et al: Poor outcomes in carriers of the RNF213 variant (p.Arg4810Lys) with pulmonary arterial hypertension. J Heart Lung Transplant. 39:103–112. 2020. View Article : Google Scholar : PubMed/NCBI

3 

Zhang L, Wang Y, Wu G, Rao L, Wei Y, Yue H, Yuan T, Yang P, Xiong F, Zhang S, et al: Blockade of JAK2 protects mice against hypoxia-induced pulmonary arterial hypertension by repressing pulmonary arterial smooth muscle cell proliferation. Cell Prolif. 53:e127422020. View Article : Google Scholar : PubMed/NCBI

4 

Luo F, Wang X, Luo X, Li B, Zhu D, Sun H and Tang Y: Invasive hemodynamic assessment for the right ventricular system and hypoxia-induced pulmonary arterial hypertension in mice. J Vis Exp. 152:e600902019.

5 

Zhou W, Negash S, Liu J and Raj JU: Modulation of pulmonary vascular smooth muscle cell phenotype in hypoxia: Role of cGMP-dependent protein kinase and myocardin. Am J Physiol Lung Cell Mol Physiol. 296:L780–L789. 2009. View Article : Google Scholar : PubMed/NCBI

6 

Humbert M, Sitbon O, Chaouat A, Bertocchi M, Habib G, Gressin V, Yaïci A, Weitzenblum E, Cordier JF, Chabot F, et al: Survival in patients with idiopathic, familial, and anorexigen-associated pulmonary arterial hypertension in the modern management era. Circulation. 122:156–163. 2010. View Article : Google Scholar : PubMed/NCBI

7 

Ren ZP, Hou XB, Tian XD, Guo JT, Zhang LB, Xue ZQ, Deng JQ, Zhang SW, Pan JY and Chu XY: Identification of nine microRNAs as potential biomarkers for lung adenocarcinoma. FEBS Open Bio. 9:315–327. 2019. View Article : Google Scholar : PubMed/NCBI

8 

Peng XX, Yu R, Wu X, Wu SY, Pi C, Chen ZH, Zhang XC, Gao CY, Shao YW, Liu L, et al: Correlation of plasma exosomal microRNAs with the efficacy of immunotherapy in EGFR/ALK wild-type advanced non-small cell lung cancer. J Immunother Cancer. 8:e0003762020.Erratum in: J Immunother Cancer 8: e000376corr1, 2020. View Article : Google Scholar : PubMed/NCBI

9 

Kim D and Kim Y and Kim Y: Effects of β-carotene on expression of selected micrornas, histone acetylation, and DNA methylation in colon cancer stem cells. J Cancer Prev. 24:224–232. 2019. View Article : Google Scholar : PubMed/NCBI

10 

Moloney BM, Gilligan KE, Joyce DP, O'Neill CP, O'Brien KP, Khan S, Glynn CL, Waldron RM, Maguire CM, Holian E, et al: Investigating the potential and pitfalls of EV-encapsulated microRNAs as circulating biomarkers of breast cancer. Cells. 9:1412020. View Article : Google Scholar

11 

Zhao L, Shan Y, Liu B, Li Y and Jia L: Functional screen analysis reveals miR-3142 as central regulator in chemoresistance and proliferation through activation of the PTEN-AKT pathway in CML. Cell Death Dis. 8:e28302017.Retraction in: Cell Death Dis 11: 121, 2020. View Article : Google Scholar : PubMed/NCBI

12 

Zhu TT, Zhang WF, Yin YL, Liu YH, Song P, Xu J, Zhang MX and Li P: MicroRNA-140-5p targeting tumor necrosis factor-α prevents pulmonary arterial hypertension. J Cell Physiol. 234:9535–9550. 2019. View Article : Google Scholar : PubMed/NCBI

13 

Babicheva A, Ayon RJ, Zhao T, Ek Vitorin JF, Pohl NM, Yamamura A, Yamamura H, Quinton BA, Ba M, Wu L, et al: MicroRNA-mediated downregulation of K+ channels in pulmonary arterial hypertension. Am J Physiol Lung Cell Mol Physiol. 318:L10–L26. 2020. View Article : Google Scholar : PubMed/NCBI

14 

Mohsenin V: The emerging role of microRNAs in hypoxia-induced pulmonary hypertension. Sleep Breath. 20:1059–1067. 2016. View Article : Google Scholar : PubMed/NCBI

15 

Wang P, Xu J, Hou Z, Wang F, Song Y, Wang J, Zhu H and Jin H: miRNA-34a promotes proliferation of human pulmonary artery smooth muscle cells by targeting PDGFRA. Cell Prolif. 49:484–493. 2016. View Article : Google Scholar : PubMed/NCBI

16 

Tang BI, Tang MM, Xu QM, Guo JL, Xuan L, Zhou J, Wang XJ, Zhang H and Kang PF: MicroRNA-143-5p modulates pulmonary artery smooth muscle cells functions in hypoxic pulmonary hypertension through targeting HIF-1α. J Biosci. 45:372020. View Article : Google Scholar : PubMed/NCBI

17 

Shan N, Shen L, Wang J, He D and Duan C: MiR-153 inhibits migration and invasion of human non-small-cell lung cancer by targeting ADAM19. Biochem Biophys Res Commun. 456:385–391. 2015. View Article : Google Scholar : PubMed/NCBI

18 

Wang L, Lv X, Fu X, Su L, Yang T and Xu P: MiR-153 inhibits the resistance of lung cancer to gefitinib via modulating expression of ABCE1. Cancer Biomark. 25:361–369. 2019. View Article : Google Scholar : PubMed/NCBI

19 

Liang C, Li X, Zhang L, Cui D, Quan X and Yang W: The anti-fibrotic effects of microRNA-153 by targeting TGFBR-2 in pulmonary fibrosis. Exp Mol Pathol. 99:279–285. 2015. View Article : Google Scholar : PubMed/NCBI

20 

Liang H, Xiao J, Zhou Z, Wu J, Ge F, Li Z, Zhang H, Sun J, Li F, Liu R, et al: Hypoxia induces miR-153 through the IRE1α-XBP1 pathway to fine tune the HIF1α/VEGFA axis in breast cancer angiogenesis. Oncogene. 37:1961–1975. 2018. View Article : Google Scholar : PubMed/NCBI

21 

Liu WH, Xu XH, Luo Q, Zhang HL, Wang Y, Xi QY, Zhao ZH and Liu ZH: Inhibition of the RhoA/Rho-associated, coiled-coil-containing protein kinase-1 pathway is involved in the therapeutic effects of simvastatin on pulmonary arterial hypertension. Clin Exp Hypertens. 40:224–230. 2018. View Article : Google Scholar : PubMed/NCBI

22 

Zhang M, Chang Z, Zhang P, Jing Z, Yan L, Feng J, Hu Z, Xu Q, Zhou W, Ma P, et al: Protective effects of 18β-glycyrrhetinic acid on pulmonary arterial hypertension via regulation of Rho A/Rho kinsase pathway. Chem Biol Interact. 311:1087492019. View Article : Google Scholar : PubMed/NCBI

23 

Zhu J, Liu C, Wang B, Tong X and Li Z: Qibai Pingfei capsule medicated serum inhibits the proliferation of hypoxia-induced pulmonary arterial smooth muscle cells via the Ca2+/calcineurin/nuclear factor of activated T-cells 3 pathway. J Tradit Chin Med. 37:466–474. 2017. View Article : Google Scholar : PubMed/NCBI

24 

Kang K, Peng X, Zhang X, Wang Y, Zhang L, Gao L, Weng T, Zhang H, Ramchandran R, Raj JU, et al: MicroRNA-124 suppresses the transactivation of nuclear factor of activated T cells by targeting multiple genes and inhibits the proliferation of pulmonary artery smooth muscle cells. J Biol Chem. 288:25414–25427. 2013. View Article : Google Scholar : PubMed/NCBI

25 

Hasnat AK, van der Velde ET, Hon JKF and Yacoub MH: Reproducible model of post-infarction left ventricular dysfunction: haemodynamic characterization by conductance catheter. Eur J Cardiothorac Surg. 24:98–104. 2003. View Article : Google Scholar : PubMed/NCBI

26 

Livak KJ and Schmittgen TD: Analysis of relative gene expression data using real-time quantitative PCR and the 2-ΔΔCT method. Methods. 25:402–408. 2001. View Article : Google Scholar : PubMed/NCBI

27 

Agarwal V, Bell GW, Nam JW and Bartel DP: Predicting effective microRNA target sites in mammalian mRNAs. Elife. 4:e050052015. View Article : Google Scholar

28 

Zhao M, Chen N, Li X, Lin L and Chen X: miR-19a modulates hypoxia-mediated cell proliferation and migration via repressing PTEN in human pulmonary arterial smooth muscle. Life Sci. 239:1169282019. View Article : Google Scholar : PubMed/NCBI

29 

Siddique MAH, Satoh K, Kurosawa R, Kikuchi N, Elias-Al-Mamun M, Omura J, Satoh T, Nogi M, Sunamura S, Miyata S, et al: Identification of emetine as a therapeutic agent for pulmonary arterial hypertension: novel effects of an old drug. Arterioscler Thromb Vasc Biol. 39:2367–2385. 2019. View Article : Google Scholar : PubMed/NCBI

30 

Han J, Tian H, Liu Y and Fan F: Sarpogrelate attenuates pulmonary arterial hypertension via calcium/calcineurin axis. Front Biosci. 24:607–615. 2019. View Article : Google Scholar

31 

Yu L, Quinn DA, Garg HG and Hales CA: Deficiency of the NHE1 gene prevents hypoxia-induced pulmonary hypertension and vascular remodeling. Am J Respir Crit Care Med. 177:1276–1284. 2008. View Article : Google Scholar : PubMed/NCBI

32 

Wu J, Pan W, Wang C, Dong H, Xing L, Hou J, Fang S, Li H, Yang F and Yu B: H2S attenuates endoplasmic reticulum stress in hypoxia-induced pulmonary artery hypertension. Biosci Rep. 39:BSR201903042019. View Article : Google Scholar : PubMed/NCBI

33 

Wu W, Li Y and Xu DQ: Role of ROS/Kv/HIF Axis in the development of hypoxia-induced pulmonary hypertension. Chin Med Sci J. 32:253–259. 2017. View Article : Google Scholar : PubMed/NCBI

34 

Wang Y, Duo D, Yan Y, He R and Wu X: Magnesium lithospermate B ameliorates hypobaric hypoxia-induced pulmonary arterial hypertension by inhibiting endothelial-to-mesenchymal transition and its potential targets. Biomed Pharmacother. 130:1105602020. View Article : Google Scholar

35 

Bierer R, Nitta CH, Friedman J, Codianni S, de Frutos S, Dominguez-Bautista JA, Howard TA, Resta TC and Bosc LV: NFATc3 is required for chronic hypoxia-induced pulmonary hypertension in adult and neonatal mice. Am J Physiol Lung Cell Mol Physiol. 301:L872–L880. 2011. View Article : Google Scholar : PubMed/NCBI

36 

Shao H, Dong D and Shao F: Long non-coding RNA TUG1-mediated down-regulation of KLF4 contributes to metastasis and the epithelial-to-mesenchymal transition of colorectal cancer by miR-153-1. Cancer Manag Res. 11:8699–8710. 2019. View Article : Google Scholar : PubMed/NCBI

37 

Xiao L, He Y, Peng F, Yang J and Yuan C: Endometrial cancer cells promote M2-like macrophage polarization by delivering exosomal miRNA-21 under hypoxia condition. J Immunol Res. 2020:97310492020. View Article : Google Scholar : PubMed/NCBI

38 

Yang Y, Qu A, Wu Q, Zhang X, Wang L, Li C, Dong Z, Du L and Wang C: Prognostic value of a hypoxia-related microRNA signature in patients with colorectal cancer. Aging (Albany NY). 12:35–52. 2020. View Article : Google Scholar : PubMed/NCBI

39 

Miao R, Liu W, Qi C, Song Y, Zhang Y, Fu Y, Liu W, Lang Y, Zhang Y and Zhang Z: miR-18a-5p contributes to enhanced proliferation and migration of PASMCs via targeting Notch2 in pulmonary arterial hypertension. Life Sci. 257:1179192020. View Article : Google Scholar : PubMed/NCBI

40 

Peng Y and Wang HH: Cir-ITCH inhibits gastric cancer migration, invasion and proliferation by regulating the Wnt/β-catenin pathway. Sci Rep. 10:174432020. View Article : Google Scholar : PubMed/NCBI

41 

Luo Y, Teng X, Zhang L, Chen J, Liu Z, Chen X, Zhao S, Yang S, Feng J and Yan X: CD146-HIF-1α hypoxic reprogramming drives vascular remodeling and pulmonary arterial hypertension. Nat Commun. 10:35512019.Erratum in: Nat Commun 10: 4098, 2019. View Article : Google Scholar : PubMed/NCBI

42 

Cui Z, Luo Z, Lin Z, Shi L, Hong Y and Yan C: Long non-coding RNA TTN-AS1 facilitates tumorigenesis of papillary thyroid cancer through modulating the miR-153-3p/ZNRF2 axis. J Gene Med. 21:e30832019. View Article : Google Scholar : PubMed/NCBI

43 

Zuo Z, Ye F, Liu Z, Huang J and Gong Y: MicroRNA-153 inhibits cell proliferation, migration, invasion and epithelial-mesenchymal transition in breast cancer via direct targeting of RUNX2. Exp Ther Med. 17:4693–4702. 2019.PubMed/NCBI

44 

Wang J, Liang S and Duan X: Molecular mechanism of miR-153 inhibiting migration, invasion and epithelial-mesenchymal transition of breast cancer by regulating transforming growth factor beta (TGF-β) signaling pathway. J Cell Biochem. 120:9539–9546. 2019. View Article : Google Scholar : PubMed/NCBI

45 

Ma H, Tian T, Liu X, Xia M, Chen C, Mai L, Xie S and Yu L: Upregulated circ_0005576 facilitates cervical cancer progression via the miR-153/KIF20A axis. Biomed Pharmacother. 118:1093112019. View Article : Google Scholar : PubMed/NCBI

46 

He RL, Wu ZJ, Liu XR, Gui LX, Wang RX and Lin MJ: Calcineurin/NFAT signaling modulates pulmonary artery smooth muscle cell proliferation, migration and apoptosis in monocrotaline-induced pulmonary arterial hypertension rats. Cell Physiol Biochem. 49:172–189. 2018. View Article : Google Scholar : PubMed/NCBI

47 

Huetsch JC, Walker J, Undem C, Lade J, Yun X, Baksh S, Jiang H, Lai N and Shimoda LA: Rho kinase and Na+/H+ exchanger mediate endothelin-1-induced pulmonary arterial smooth muscle cell proliferation and migration. Physiol Rep. 6:e136982018. View Article : Google Scholar : PubMed/NCBI

Related Articles

  • Abstract
  • View
  • Download
  • Twitter
Copy and paste a formatted citation
Spandidos Publications style
Zhao M, Wang W, Lu Y, Wang N, Kong D and Shan L: MicroRNA‑153 attenuates hypoxia‑induced excessive proliferation and migration of pulmonary arterial smooth muscle cells by targeting ROCK1 and NFATc3 Corrigendum in /10.3892/mmr.2022.12848. Mol Med Rep 23: 194, 2021.
APA
Zhao, M., Wang, W., Lu, Y., Wang, N., Kong, D., & Shan, L. (2021). MicroRNA‑153 attenuates hypoxia‑induced excessive proliferation and migration of pulmonary arterial smooth muscle cells by targeting ROCK1 and NFATc3 Corrigendum in /10.3892/mmr.2022.12848. Molecular Medicine Reports, 23, 194. https://doi.org/10.3892/mmr.2021.11833
MLA
Zhao, M., Wang, W., Lu, Y., Wang, N., Kong, D., Shan, L."MicroRNA‑153 attenuates hypoxia‑induced excessive proliferation and migration of pulmonary arterial smooth muscle cells by targeting ROCK1 and NFATc3 Corrigendum in /10.3892/mmr.2022.12848". Molecular Medicine Reports 23.3 (2021): 194.
Chicago
Zhao, M., Wang, W., Lu, Y., Wang, N., Kong, D., Shan, L."MicroRNA‑153 attenuates hypoxia‑induced excessive proliferation and migration of pulmonary arterial smooth muscle cells by targeting ROCK1 and NFATc3 Corrigendum in /10.3892/mmr.2022.12848". Molecular Medicine Reports 23, no. 3 (2021): 194. https://doi.org/10.3892/mmr.2021.11833
Copy and paste a formatted citation
x
Spandidos Publications style
Zhao M, Wang W, Lu Y, Wang N, Kong D and Shan L: MicroRNA‑153 attenuates hypoxia‑induced excessive proliferation and migration of pulmonary arterial smooth muscle cells by targeting ROCK1 and NFATc3 Corrigendum in /10.3892/mmr.2022.12848. Mol Med Rep 23: 194, 2021.
APA
Zhao, M., Wang, W., Lu, Y., Wang, N., Kong, D., & Shan, L. (2021). MicroRNA‑153 attenuates hypoxia‑induced excessive proliferation and migration of pulmonary arterial smooth muscle cells by targeting ROCK1 and NFATc3 Corrigendum in /10.3892/mmr.2022.12848. Molecular Medicine Reports, 23, 194. https://doi.org/10.3892/mmr.2021.11833
MLA
Zhao, M., Wang, W., Lu, Y., Wang, N., Kong, D., Shan, L."MicroRNA‑153 attenuates hypoxia‑induced excessive proliferation and migration of pulmonary arterial smooth muscle cells by targeting ROCK1 and NFATc3 Corrigendum in /10.3892/mmr.2022.12848". Molecular Medicine Reports 23.3 (2021): 194.
Chicago
Zhao, M., Wang, W., Lu, Y., Wang, N., Kong, D., Shan, L."MicroRNA‑153 attenuates hypoxia‑induced excessive proliferation and migration of pulmonary arterial smooth muscle cells by targeting ROCK1 and NFATc3 Corrigendum in /10.3892/mmr.2022.12848". Molecular Medicine Reports 23, no. 3 (2021): 194. https://doi.org/10.3892/mmr.2021.11833
Follow us
  • Twitter
  • LinkedIn
  • Facebook
About
  • Spandidos Publications
  • Careers
  • Cookie Policy
  • Privacy Policy
How can we help?
  • Help
  • Live Chat
  • Contact
  • Email to our Support Team