Spandidos Publications Logo
  • About
    • About Spandidos
    • Aims and Scopes
    • Abstracting and Indexing
    • Editorial Policies
    • Reprints and Permissions
    • Job Opportunities
    • Terms and Conditions
    • Contact
  • Journals
    • All Journals
    • Oncology Letters
      • Oncology Letters
      • Information for Authors
      • Editorial Policies
      • Editorial Board
      • Aims and Scope
      • Abstracting and Indexing
      • Bibliographic Information
      • Archive
    • International Journal of Oncology
      • International Journal of Oncology
      • Information for Authors
      • Editorial Policies
      • Editorial Board
      • Aims and Scope
      • Abstracting and Indexing
      • Bibliographic Information
      • Archive
    • Molecular and Clinical Oncology
      • Molecular and Clinical Oncology
      • Information for Authors
      • Editorial Policies
      • Editorial Board
      • Aims and Scope
      • Abstracting and Indexing
      • Bibliographic Information
      • Archive
    • Experimental and Therapeutic Medicine
      • Experimental and Therapeutic Medicine
      • Information for Authors
      • Editorial Policies
      • Editorial Board
      • Aims and Scope
      • Abstracting and Indexing
      • Bibliographic Information
      • Archive
    • International Journal of Molecular Medicine
      • International Journal of Molecular Medicine
      • Information for Authors
      • Editorial Policies
      • Editorial Board
      • Aims and Scope
      • Abstracting and Indexing
      • Bibliographic Information
      • Archive
    • Biomedical Reports
      • Biomedical Reports
      • Information for Authors
      • Editorial Policies
      • Editorial Board
      • Aims and Scope
      • Abstracting and Indexing
      • Bibliographic Information
      • Archive
    • Oncology Reports
      • Oncology Reports
      • Information for Authors
      • Editorial Policies
      • Editorial Board
      • Aims and Scope
      • Abstracting and Indexing
      • Bibliographic Information
      • Archive
    • Molecular Medicine Reports
      • Molecular Medicine Reports
      • Information for Authors
      • Editorial Policies
      • Editorial Board
      • Aims and Scope
      • Abstracting and Indexing
      • Bibliographic Information
      • Archive
    • World Academy of Sciences Journal
      • World Academy of Sciences Journal
      • Information for Authors
      • Editorial Policies
      • Editorial Board
      • Aims and Scope
      • Abstracting and Indexing
      • Bibliographic Information
      • Archive
    • International Journal of Functional Nutrition
      • International Journal of Functional Nutrition
      • Information for Authors
      • Editorial Policies
      • Editorial Board
      • Aims and Scope
      • Abstracting and Indexing
      • Bibliographic Information
      • Archive
    • International Journal of Epigenetics
      • International Journal of Epigenetics
      • Information for Authors
      • Editorial Policies
      • Editorial Board
      • Aims and Scope
      • Abstracting and Indexing
      • Bibliographic Information
      • Archive
    • Medicine International
      • Medicine International
      • Information for Authors
      • Editorial Policies
      • Editorial Board
      • Aims and Scope
      • Abstracting and Indexing
      • Bibliographic Information
      • Archive
  • Articles
  • Information
    • Information for Authors
    • Information for Reviewers
    • Information for Librarians
    • Information for Advertisers
    • Conferences
  • Language Editing
Spandidos Publications Logo
  • About
    • About Spandidos
    • Aims and Scopes
    • Abstracting and Indexing
    • Editorial Policies
    • Reprints and Permissions
    • Job Opportunities
    • Terms and Conditions
    • Contact
  • Journals
    • All Journals
    • Biomedical Reports
      • Information for Authors
      • Editorial Policies
      • Editorial Board
      • Aims and Scope
      • Abstracting and Indexing
      • Bibliographic Information
      • Archive
    • Experimental and Therapeutic Medicine
      • Information for Authors
      • Editorial Policies
      • Editorial Board
      • Aims and Scope
      • Abstracting and Indexing
      • Bibliographic Information
      • Archive
    • International Journal of Epigenetics
      • Information for Authors
      • Editorial Policies
      • Editorial Board
      • Aims and Scope
      • Abstracting and Indexing
      • Bibliographic Information
      • Archive
    • International Journal of Functional Nutrition
      • Information for Authors
      • Editorial Policies
      • Editorial Board
      • Aims and Scope
      • Abstracting and Indexing
      • Bibliographic Information
      • Archive
    • International Journal of Molecular Medicine
      • Information for Authors
      • Editorial Policies
      • Editorial Board
      • Aims and Scope
      • Abstracting and Indexing
      • Bibliographic Information
      • Archive
    • International Journal of Oncology
      • Information for Authors
      • Editorial Policies
      • Editorial Board
      • Aims and Scope
      • Abstracting and Indexing
      • Bibliographic Information
      • Archive
    • Medicine International
      • Information for Authors
      • Editorial Policies
      • Editorial Board
      • Aims and Scope
      • Abstracting and Indexing
      • Bibliographic Information
      • Archive
    • Molecular and Clinical Oncology
      • Information for Authors
      • Editorial Policies
      • Editorial Board
      • Aims and Scope
      • Abstracting and Indexing
      • Bibliographic Information
      • Archive
    • Molecular Medicine Reports
      • Information for Authors
      • Editorial Policies
      • Editorial Board
      • Aims and Scope
      • Abstracting and Indexing
      • Bibliographic Information
      • Archive
    • Oncology Letters
      • Information for Authors
      • Editorial Policies
      • Editorial Board
      • Aims and Scope
      • Abstracting and Indexing
      • Bibliographic Information
      • Archive
    • Oncology Reports
      • Information for Authors
      • Editorial Policies
      • Editorial Board
      • Aims and Scope
      • Abstracting and Indexing
      • Bibliographic Information
      • Archive
    • World Academy of Sciences Journal
      • Information for Authors
      • Editorial Policies
      • Editorial Board
      • Aims and Scope
      • Abstracting and Indexing
      • Bibliographic Information
      • Archive
  • Articles
  • Information
    • For Authors
    • For Reviewers
    • For Librarians
    • For Advertisers
    • Conferences
  • Language Editing
Login Register Submit
  • This site uses cookies
  • You can change your cookie settings at any time by following the instructions in our Cookie Policy. To find out more, you may read our Privacy Policy.

    I agree
Search articles by DOI, keyword, author or affiliation
Search
Advanced Search
presentation
Molecular Medicine Reports
Join Editorial Board Propose a Special Issue
Print ISSN: 1791-2997 Online ISSN: 1791-3004
Journal Cover
June-2021 Volume 23 Issue 6

Full Size Image

Sign up for eToc alerts
Recommend to Library

Journals

International Journal of Molecular Medicine

International Journal of Molecular Medicine

International Journal of Molecular Medicine is an international journal devoted to molecular mechanisms of human disease.

International Journal of Oncology

International Journal of Oncology

International Journal of Oncology is an international journal devoted to oncology research and cancer treatment.

Molecular Medicine Reports

Molecular Medicine Reports

Covers molecular medicine topics such as pharmacology, pathology, genetics, neuroscience, infectious diseases, molecular cardiology, and molecular surgery.

Oncology Reports

Oncology Reports

Oncology Reports is an international journal devoted to fundamental and applied research in Oncology.

Experimental and Therapeutic Medicine

Experimental and Therapeutic Medicine

Experimental and Therapeutic Medicine is an international journal devoted to laboratory and clinical medicine.

Oncology Letters

Oncology Letters

Oncology Letters is an international journal devoted to Experimental and Clinical Oncology.

Biomedical Reports

Biomedical Reports

Explores a wide range of biological and medical fields, including pharmacology, genetics, microbiology, neuroscience, and molecular cardiology.

Molecular and Clinical Oncology

Molecular and Clinical Oncology

International journal addressing all aspects of oncology research, from tumorigenesis and oncogenes to chemotherapy and metastasis.

World Academy of Sciences Journal

World Academy of Sciences Journal

Multidisciplinary open-access journal spanning biochemistry, genetics, neuroscience, environmental health, and synthetic biology.

International Journal of Functional Nutrition

International Journal of Functional Nutrition

Open-access journal combining biochemistry, pharmacology, immunology, and genetics to advance health through functional nutrition.

International Journal of Epigenetics

International Journal of Epigenetics

Publishes open-access research on using epigenetics to advance understanding and treatment of human disease.

Medicine International

Medicine International

An International Open Access Journal Devoted to General Medicine.

Journal Cover
June-2021 Volume 23 Issue 6

Full Size Image

Sign up for eToc alerts
Recommend to Library

  • Article
  • Citations
    • Cite This Article
    • Download Citation
    • Create Citation Alert
    • Remove Citation Alert
    • Cited By
  • Similar Articles
    • Related Articles (in Spandidos Publications)
    • Similar Articles (Google Scholar)
    • Similar Articles (PubMed)
  • Download PDF
  • Download XML
  • View XML

  • Supplementary Files
    • Supplementary_Data.pdf
Article Open Access

Ginkgolide B‑induced AMPK pathway activation protects astrocytes by regulating endoplasmic reticulum stress, oxidative stress and energy metabolism induced by Aβ1‑42

  • Authors:
    • Jing Wang
    • Yan Ding
    • Linwu Zhuang
    • Zhenzhong Wang
    • Wei Xiao
    • Jingbo Zhu
  • View Affiliations / Copyright

    Affiliations: School of Food Science and Technology, Dalian Polytechnic University, Dalian, Liaoning 116034, P.R. China, Jiangsu Kanion Pharmaceutical Co. Ltd., Lianyungang, Jiangsu 222000, P.R. China
    Copyright: © Wang et al. This is an open access article distributed under the terms of Creative Commons Attribution License.
  • Article Number: 457
    |
    Published online on: April 16, 2021
       https://doi.org/10.3892/mmr.2021.12096
  • Expand metrics +
Metrics: Total Views: 0 (Spandidos Publications: | PMC Statistics: )
Metrics: Total PDF Downloads: 0 (Spandidos Publications: | PMC Statistics: )
Cited By (CrossRef): 0 citations Loading Articles...

This article is mentioned in:



Abstract

Ginkgolide B (GB), the diterpenoid lactone compound isolated from the extracts of Ginkgo biloba leaves, significantly improves cognitive impairment, but its potential pharmacological effect on astrocytes induced by β‑amyloid (Aβ)1‑42 remains to be elucidated. The present study aimed to investigate the protective effect and mechanism of GB on astrocytes with Aβ1‑42‑induced apoptosis in Alzheimer's disease (AD). Astrocytes obtained from Sprague Dawley rats were randomly divided into control, Aβ, GB and GB + compound C groups. Cell viability and apoptosis were analyzed using Cell Counting Kit‑8 and flow cytometry assays, respectively. Protein and mRNA expression levels were analyzed using western blotting and reverse transcription‑quantitative PCR, respectively. The levels of superoxide dismutase (SOD), malondialdehyde (MDA), glutathione peroxidase (GSH‑Px), reactive oxygen species (ROS) and ATP were determined using the corresponding commercial kits. The findings revealed that GB attenuated Aβ1‑42‑induced apoptosis and the 5' adenosine monophosphate‑ activated protein kinase (AMPK) inhibitor compound C reversed the protective effects of GB. In addition, GB reversed Aβ1‑42‑induced oxidative damage and energy metabolism disorders, including decreases in the levels of SOD, GSH‑Px and ATP and increased the levels of MDA and ROS in astrocytes, while compound C reversed the anti‑oxidative effect and the involvement of GB in maintaining energy metabolism in astrocytes. Finally, GB decreased the expression levels of the endoplasmic reticulum stress (ERS) proteins and the apoptotic protein CHOP and increased both mRNA and protein expression of the components of the energy metabolism‑related AMPK/peroxisome proliferator‑activated receptor γ coactivator 1α/peroxisome proliferator‑activated receptor α and anti‑oxidation‑related nuclear respiratory factor 2/heme oxygenase 1/NAD(P)H dehydrogenase (quinone 1) pathways and downregulated the expression of β‑secretase 1. However, compound C could antagonize these effects. In conclusion, the findings demonstrated that GB protected against Aβ1‑42‑induced apoptosis by inhibiting ERS, oxidative stress, energy metabolism disorders and Aβ1‑42 production probably by activating AMPK signaling pathways. The findings provided an innovative insight into the treatment using GB as a therapeutic in Aβ1‑42‑related AD.

Introduction

Ginkgolide B (GB) is one of the main components of the extracts of Ginkgo biloba leaves and the pharmacodynamic component with the strongest activity and the highest specificity of the Ginkgo diterpenoid lactones (1). GB has been found to possess notable effects on the central nervous system, such as improving the cognitive function of patients with Alzheimer's disease (AD) and promoting the neuroprotective effects on acute hypoxic/ischemic injury (2,3). The high purity of GB enables it to pass through the blood-brain barrier and be easily absorbed, which is beneficial in the treatment of neurodegenerative diseases (4,5), including AD, which is a destructive central nervous system lesion characterized by declining learning, memory loss and cognitive dysfunction (6,7). At present, the pathogenesis of AD remains to be elucidated, but it is well known that the abnormal metabolism and deposition of β-amyloid (Aβ) in the brain tissues contribute to AD (8). Activated astrocytes are found around Aβ deposition (9,10) and are the most abundant type of cells in the central nervous system. A previous study indicates that astrocytes induce Aβ degradation and clearance and the degradation of Aβ mediated by astrocytes is impeded in the early stage of AD (11). Thus, astrocytes have regulatory roles in the onset of AD (12). GB has been found to have clinical effects on neuroprotection (13), but the protective effect of GB on astrocytes in AD and its potential molecular mechanism remain to be elucidated.

Aβ is the main factor leading to AD cognitive dysfunction and neurodegeneration because the excessive generation and aggregation of Aβ results in a series of pathological and physiological changes, including endoplasmic reticulum (ER) stress (ERS), oxidative stress (OS), inflammatory response, energy metabolism disorder, tau hyperphosphorylation, synaptic degeneration, cell dysfunction and even apoptosis, causing abnormal learning, memory, cognition and behavior (14,15). The aforementioned pathological processes interact with each other, stimulating the onset and progression of AD.

ER, which takes part in protein synthesis, post-translational modification and correct folding of proteins, is necessary to maintain the normal function of cells (16). ER dysfunction or loss of integrity causes ERS, which is key to neurodegenerative diseases (17,18). Previous studies on patients with AD and the brain tissues of animal models demonstrate that Aβ seriously disturbs the functions of ER, leading to excessive generation of Aβ, ERS activation (19,20) and finally cell dysfunction and apoptosis (21). A previous study showed that mitochondrial damage was important in the pathogenesis of AD because mitochondria supplied energy, exchanged information, antagonized OS and provided energy for various cellular activities (22). The overaggregation of Aβ influences the energy metabolism of mitochondria, decreases the generation of ATP and produces numerous oxygen radicals in the mitochondria to weaken the ability of cells to provoke oxidation and cause OS (23), resulting in apoptosis (24). Meanwhile, oxides and lipid peroxides increase the levels of the key amylase β secretase 1 (BACE1) to cause the excessive generation of Aβ (25). The two interact with each other to cause malignancy, mitochondrial dysfunction and serious oxidative injury, thus exacerbating the toxic responses of Aβ (26). Astrocytes are important in neurodegenerative diseases and preventing the abnormal changes in astrocytes may help treat the diseases (27,28). Therefore, the following hypothesis was proposed in the present study: GB might antagonize the neurotoxicity of Aβ, prevent ERS and OS, protect the normal metabolism of astrocytes and interrupt the excessive generation of Aβ, thus protecting astrocytes and preventing the progression of AD.

Materials and methods

Reagents

GB was purchased from National Institutes for Food and Drug Control China, with 98% purity ascertained by high-performance liquid chromatography. Aβ peptide fragments (Aβ1-42; cat. no. SCP0038) was purchased from Sigma-Aldrich (Merck KGaA). Cell counting kit 8 (CCK-8; cat. no. C0039), annexin V-FITC apoptosis detection kit (cat. no. C1062), total superoxide dismutase assay kit (SOD; cat. no. S0109), lipid peroxidation malondialdehyde assay kit (MDA; cat. no. S0131), glutathione peroxidase assay kit (GSH-Px; cat. no. S0056), reactive oxygen species assay kit (ROS; cat. no. S0033), ATP assay kit (cat. no. S0131S), IgG horseradish peroxidase (HRP)-conjugated secondary antibodies (cat. no. A0208; 1:10,000), BCA Protein Assay kit (cat. no. P0012S) and BSA (cat. no. ST023) were purchased from Beyotime Institute of Biotechnology. Minibest universal RNA extraction kit (cat. no. 9767), PrimeScript™ RT reagent kit with gDNA eraser (perfect real time; cat. no. RR047) and TB Green® Premix Ex Taq™ (Tli RNase H Plus; cat. no. RR420) were purchased from Takara Bio Inc. DMEM/F12 medium (cat. no. C11330500BT) and fetal bovine serum (cat. no. 10099141C) were purchased from Gibco (Thermo Fisher Scientific, Inc.). Clarity Western ECL substrate was purchased from Bio-Rad Laboratories, Inc. Compound C, antibodies against β-actin (cat. no. 4970; rabbit; 1:1,000), β-secretase (BACE1; cat. no. 5606; rabbit; 1:1,000), β-tubulin (cat. no. 6181; rabbit; 1:1,000), protein kinase RNA-like endoplasmic reticulum kinase (PERK; Phospho Thr980; cat. no. 3179; rabbit; 1:1,000), PERK (cat. no. 3192; rabbit; 1:1,000), eukaryotic translation initiation factor 2 subunit α (eIF2α; PhosphoSer51; cat. no. 5199; rabbit; 1:1,000), eIF2α (cat. no. 9079; rabbit; 1:1,000), 5′ adenosine monophosphate-activated protein kinase (AMPK; Phospho Thr172; cat. no. 2531; rabbit; 1:1,000), AMPK (cat. no. 2532; rabbit; 1:1,000), heme oxygenase 1 (HO-1; cat. no. 82206; rabbit; 1:1,000) were purchased from Cell Signaling Technology, Inc., inositol-requiring enzyme 1 α (IRE1α; cat. no. 37073; rabbit; 1:1,000), proliferator-activated receptor γ coactivator 1 α (PGC-1α; cat. no. 54481; rabbit; 1:1,000), C/EBP-homologous protein (CHOP; cat. no. 179823; rabbit; 1:1,000), 78 kDa glucose-regulated protein (GRP78; cat. no. 108613; rabbit; 1:1,000), activating transcription factor 6 (ATF6; cat. no. 203119; rabbit; 1:1,000), nuclear factor erythroid 2-related factor 2 (Nrf2; cat. no. 137550; rabbit; 1:1,000), NAD(P)H dehydrogenase (quinone 1) (NQO1; cat. no. 28947; rabbit; 1:1,000) and peroxisome proliferator-activated receptor α (PPARα; cat. no. 215270; rabbit; 1:1,000) were obtained from Abcam. All primers were purchased from Sangon Biotech Co., Ltd.

Animals

A total of 3 pregnant Sprague Dawley (SD) rats (age, 2 months; 2–3 weeks pregnancy; weight, 260–270 g) were purchased from Experimental Animal Center, Yangzhou University (Yangzhou, China). The rats were accommodated in an animal room with a 12-h light/dark cycle and ad libitum access to food and water at a temperature and humidity of 22±1°C and 50±10%, respectively. The pregnant rats were fed with basic diet until postpartum. All experiments were carried out following the guidelines and protocols approved by the Ethics Committee for the Use of Experimental Animals of Jiangsu Kanion Pharmaceutical Co. Ltd. and the State Key Laboratory of New Pharmaceutical Process for Traditional Chinese Medicine (Lianyungang, China; approval no. 2019012). The 1–2-day-old rats and postpartum SD rats were sacrifice with 5% isoflurane, followed by cervical dislocation for the confirmation of mortality.

Astrocyte cultures

The cerebral cortices of 1–2-day-old rats were digested in 0.25% trypsin solution at 37°C for 30 min and the same volume of DMEM/F12 containing 10% fetal bovine serum was added to stop digestion. The cortices were repeatedly blown with a straw until the tissue mass disappeared completely and the liquid was turbid. The suspension was filtered through a 200-mesh sterile screen and the filtrate was collected and centrifuged (300 × g) for 5 min at 20–25°C. The cells were then resuspended in DMEM/F12 [10% (v/v) fetal bovine serum] and incubated at 37°C in the presence of 5% CO2 and 90% relative humidity. At 90% confluence of the cells, microglial cells and oligodendrocytes were removed from astrocyte cultures by shaking (200 rpm) overnight at 37°C (29).

Glial fibrillary acidic protein (GFAP) is a marker of astrocytes, which can be identified by GFAP immunofluorescence staining. The identification of purified astrocytes is presented in Fig. S1 (magnification, ×100). Following staining with GFAP, green fluorescence was exhibited under a fluorescence microscope. Following staining with DAPI, blue fluorescence was exhibited under a fluorescence microscope. The cell morphology after fused cells stained by GFAP or DAPI and the purity of astrocytes were >95% (Fig. S1). Astrocytes with purity >95% were used in subsequent experiments.

Drug treatments

The optimal concentration and time of action of GB and Aβ1-42 were determined based on a previous study (30) and the pre-experimental results of their influence on astrocyte activity (Fig. S2). As demonstrated in Fig. S2, the cells treated with a concentration of 10 µM Aβ1-42 in DMEM/F12 for 24 h as an Aβ1-42-damage model and the cell vitality treated with the concentration of 20 and 40 µM GB in DMEM/F12 for 24 h showed no difference compared with the normal group although the cell activity was significantly improved in 80 µM GB. In addition, the cell viability of 100 and 200 µM GB groups was lower compared with the 20, 40 and 80 µΜ GB groups. The concentration of compound C, an effective and reversible AMPK inhibitor, was determined based on the protein expression of AMPK, as demonstrated in Fig. S2. The preliminary results showed that 10 µM compound C in DMEM/F12 for 24 h inhibited AMPK phosphorylation compared with the normal group.

Subsequently, 24 h after of seeding, the medium was replaced by a fresh medium containing the drugs. The astrocytes were randomly divided into the following groups: Control (without any treatment in DMEM/F12), Aβ (treated with the final concentration of 10 µM Aβ1-42 in DMEM/F12 for 24 h), GB (treated with the final concentration of 10 µM Aβ1-42 and 20, 40 or 80 µM GB in DMEM/F12 for 24 h) and 80 µM GB + compound C (treated with the final concentration of 10 µM Aβ1-42, 80 µM GB and 10 µM compound C in DMEM/F12 for 24 h).

CCK-8 assay

The cell viability was evaluated using the CCK-8 assay. In brief, 100 µl of astrocytes were plated into 96-well plates (1×104 cells per well) and treated by groups, with three repeats per group. Then, 10 µl of CCK-8 solution was added to each well and the plate was further incubated at 37°C for 2 h. The optical density at 450 nm was determined using a microplate reader (Molecular Devices, LLC).

Annexin V/PI assay

The early and late apoptosis of astrocytes was detected by flow cytometry. Astrocytes (~2 ml) at the concentration of 1×105/ml were seeded into 6-well plates and treated by groups. Then, the astrocytes were washed twice with PBS, digested with 0.25% trypsin without EDTA, collected in the centrifuge tube, centrifuged (300 × g) for 5 min at 20–25°C, and washed three times with PBS. The supernatant was discarded and 195 µl of the binding buffer was added to resuspend the astrocytes. Subsequently, 5 µl of Annexin V/FITC and 10 µl of PI were added to the astrocytes in the dark, followed by detection using flow cytometry (ACEA NovoCyte; ACEA Bioscience, Inc.; Agilent Technologies, Inc.) and NovoExpress 1.2.1 software (ACEA Biosciences, Inc.; Agilent Technologies, Inc.). SOD, MDA, GSH-Px, ROS and ATP assay. The cells were collected, washed once or twice with PBS, precipitated, resuspended, and mixed with PBS. They were ruptured ultrasonically, and the homogenate was used for determining the SOD and GSH-Px activities and MDA, ROS and ATP content using commercially available kits (SOD assay kit with NBT; GSH-Px assay kit, colorimetric method; MDA assay kit, thiobarbituric acid method; ROS assay kit with DCFH-DA; and ATP assay kit, respectively) following the manufacturer's protocols.

RNA extraction and reverse transcription-quantitative (RT-q) PCR

In total, 2 ml suspension containing astrocytes (1×105 cell/ml) was inoculated into the 6-well plates and treated with the indicated treatments, with three replicates per treatment. Total RNA was extracted from cells using the Minibest universal RNA extraction kit, followed by reverse transcription to synthesize cDNA using PrimeScript RT Master Mix. The reverse transcription was conducted at 37°C for 15 min and 85°C for 5 sec. According to the manufacturer's protocols, the gene transcripts were quantified using the RT-qPCR reaction system (20 µl) with TB Green and PCR was carried out under the following conditions: Initial denaturation at 95°C for 10 min; followed by 40 cycles of 95°C for 30 sec, 60°C for 30 sec and 95°C for 15 sec; and a final extension at 60°C for 1 min. The following primer pairs were used for qPCR: ACTB forward, 5′-TGTCACCAACTGGGACGATA-3′ and ACTB reverse, 5′-GGGGTGTTGAAGGTCTCAAA-3′; CHOP forward, 5′-CCTCGCTCTCCAGATTCCAGTCAG-3′ and CHOP reverse, 5′-TCTCCTGCTCCTTCTCCTTCATGC-3′; Nrf2 forward, 5′-TGACTCCGGCATTTCACTGA-3′ and Nrf2 reverse, 5′-GTGGGTCTCCGTAAATGGAAGA-3′; HO-1 forward, 5′-TATCGTGCTCGCATGAACACTCTG-3′ and HO-1 reverse, 5′-GTTGAGCAGGAAGGCGGTCTTAG-3′; NQO1 forward, 5′-AGAAGCGTCTGGAGACTGTCTGG-3′ and NQO1 reverse, 5′-GATCTGGTTGTCGGCTGGAATGG-3′; AMPK forward, 5′-ATGATGAGGTGGTGGAGCAGAGG-3′ and AMPK reverse, 5′-GTTCTCGGCTGTGCTGGAATCG-3′; PGC1α forward, 5′-TTGAAGAGCGCCGTGTGAT-3′ and PGC1α reverse, 5′-AAAAACTTCAAAGCGGTCTCTCA-3′; PPARα forward, 5′-TGACTTGGCCATATTTATAGCTGTCA-3′ and PPARα reverse, 5′-GATGTCCTCGATGGGCTTCA-3′. All RT-qPCR experiments were repeated three times and the relative expression levels were quantified using the 2−∆∆Cq method (31).

Western blotting

The total protein was extracted from astrocytes with ice-cold RIPA buffer and the protein content was estimated using a BCA protein assay kit. The total protein (30 µg) was separated by 10% sodium dodecyl sulfate-polyacrylamide gel electrophoresis and electrotransferred onto a polyvinylidene fluoride membrane for 2 h in an ice-cold buffer. The membranes were blocked in 5% BSA for 1 h at room temperature, incubated overnight at 4°C with the corresponding primary antibodies, washed, incubated with horse radish peroxidase-conjugated secondary antibody for 1 h at room temperature and developed using an enhanced chemiluminescence kit. Gray-scale scanning and quantification were performed using Image Lab 3.0 software (Bio-Rad Laboratories, Inc.).

Statistical analysis

All data were presented as mean ± standard deviation from ≥3 independent experiments. Statistical analysis permitted normalization of the 2−∆∆Cq of RT-qPCR and the value of protein gray of western blotting in the Aβ group and the cell activity of CCK8 in control group. Statistical analyses were performed by one-way ANOVA test evaluating significant differences between treatments using SPSS v17.0 statistical software (SPSS, Inc.). The comparison between the two groups was conducted by LSD method with homogeneous variances and Tamhane method with inhomogeneous variances. P<0.05 was considered to indicate a statistically significant difference.

Results

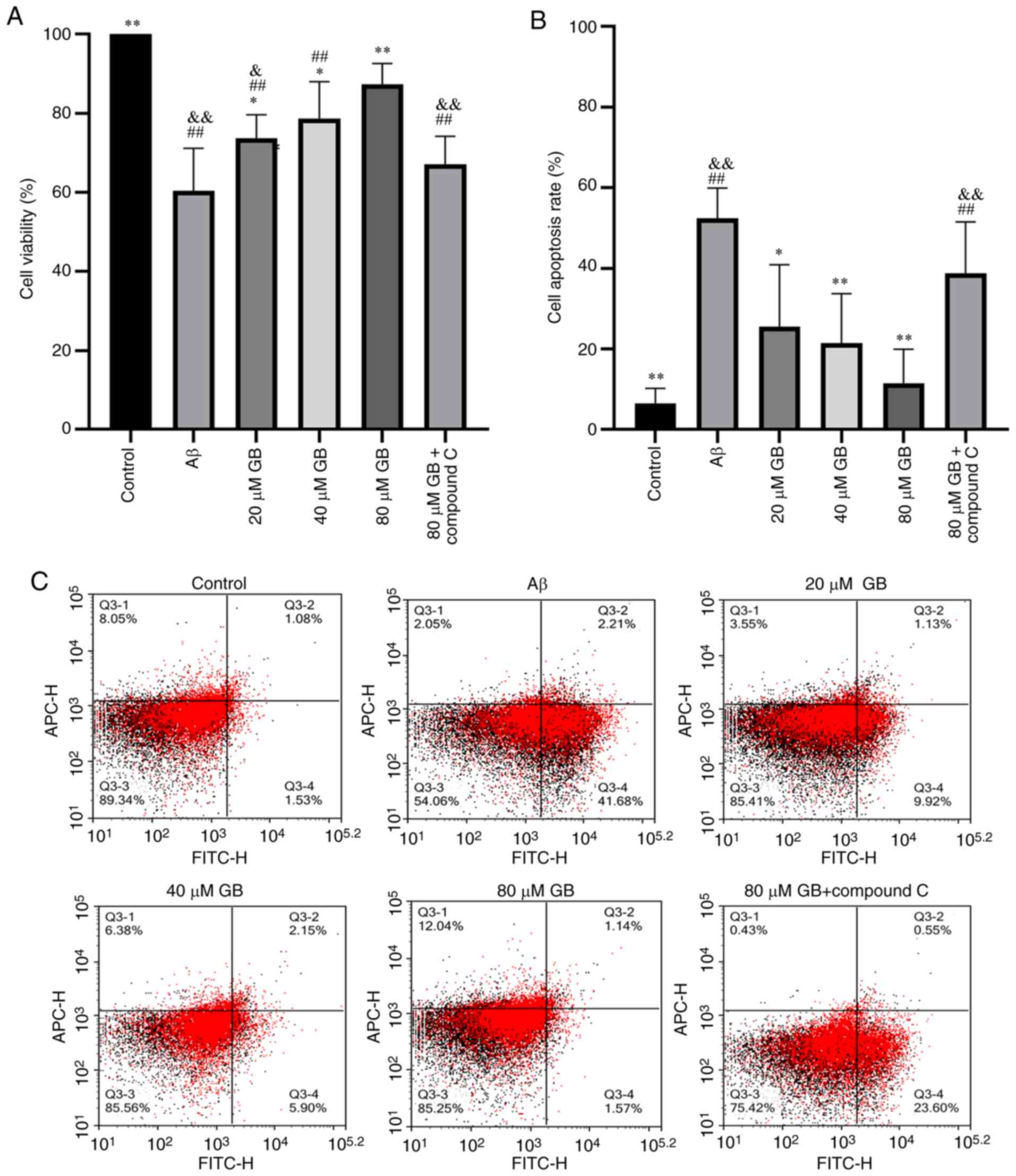
Effect of GB on Aβ1-42-induced cell viability in astrocytes

The activity of astrocytes is demonstrated in Fig. 1A. The activity of astrocytes clearly decreased in the Aβ group compared with the control group (P<0.01), while the activity was higher in the 20, 40 and 80 µM GB groups compared with the Aβ group in a concentration-dependent manner (P<0.05; P<0.01). However, the cell viability was significantly lower in the 80 µM GB + compound C group compared with the 80 µM GB group (P<0.01). The results demonstrated that Aβ1-42 decreased astrocyte viability and caused cellular damage, while GB enhanced astrocyte viability and protected the cells. In addition, the effects of GB on Aβ1-42-induced decreased astrocyte viability were inhibited by the AMPK inhibitor compound C.

Figure 1.

Effect of GB on cell viability and apoptosis are affected by Aβ1-42 in astrocytes. (A) Astrocyte viability was detected using CCK-8 assay. (B and C) Apoptosis detection was performed on each group of astrocytes by flow cytometry. All the astrocytes were randomly divided into control group (without any treatment in DMEM/F12), Aβ group (treated with the final concentration of 10 µM Aβ1-42 in DMEM/F12 for 24 h), GB group (treated with the final concentration of 10 µM Aβ1-42 and 20, 40 or 80 µM GB in DMEM/F12 for 24 h) and 80 µM GB + compound C group (treated with the final concentration of 10 µM Aβ1-42, 80 µM GB and 10 µM compound C in DMEM/F12 for 24 h). ##P<0.01 vs. control group, *P<0.05 and **P<0.01 vs. Aβ group, &P<0.05 and &&P<0.01 vs. 80 µM GB group. GB, ginkgolide B; Aβ, β-amyloid.

Effect of GB on Aβ1-42-induced cell apoptosis in astrocytes

Apoptosis detection was performed on each group of astrocytes using flow cytometry and the results are demonstrated in Fig. 1B and C. Compared with the control group, Aβ1-42 treatment clearly increased the apoptotic rate of astrocytes (P<0.01). The number of apoptotic astrocytes was significantly lower in the 20, 40 and 80 µM GB groups than in the Aβ group (P<0.05, P<0.01), while the apoptotic rate was significantly higher in the 80 µM GB + compound C group than in the 80 µM GB group (P<0.01). Hence, GB effectively reduced the Aβ1-42-induced apoptosis of astrocytes and compound C inhibited this effect.

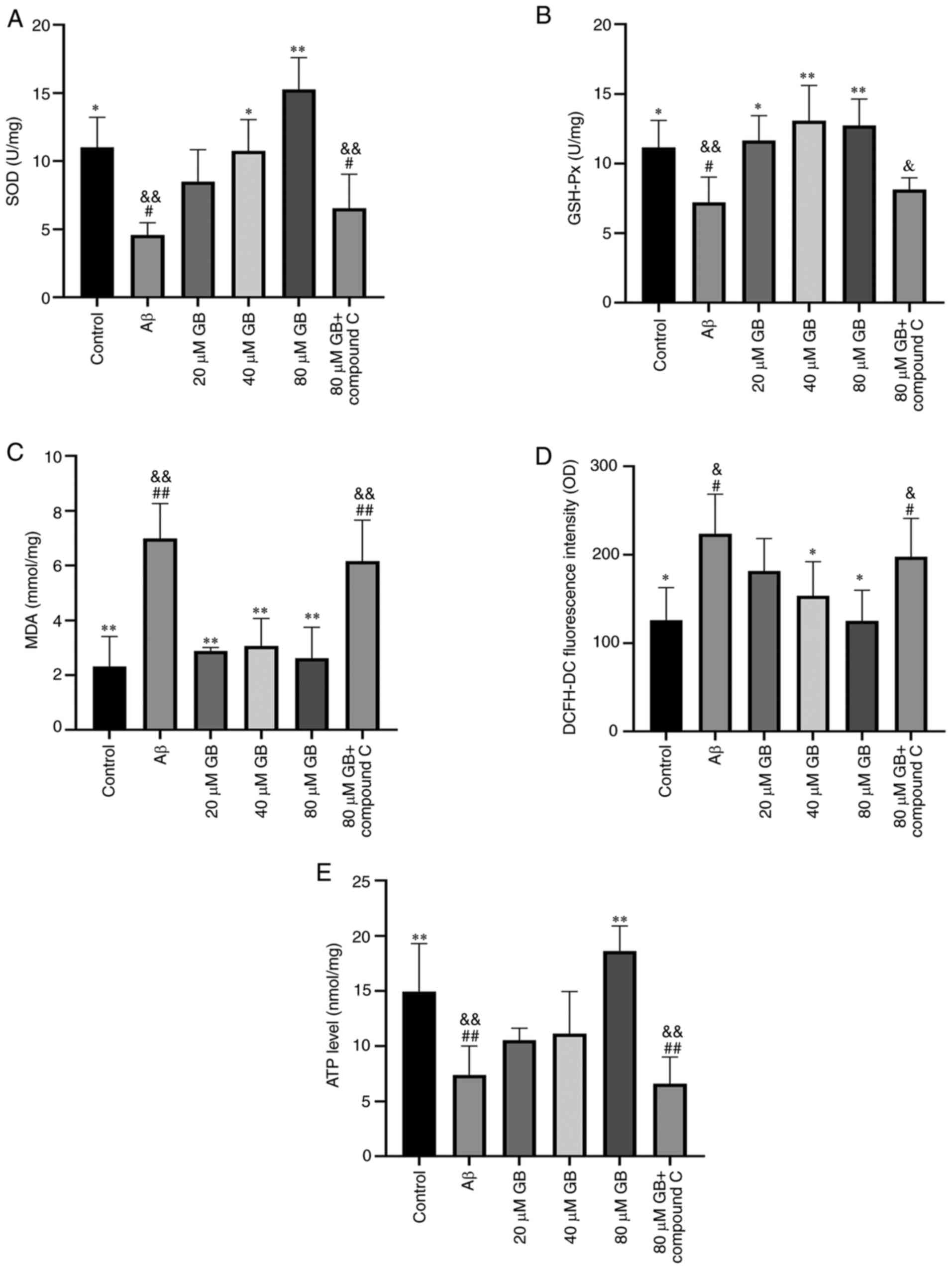
Effect of GB on Aβ1-42-induced OS-related factors in astrocytes

As demonstrated in Fig. 2A-D, Aβ1-42 clearly decreased the activities of SOD and GSH-Px and distinctly increased the MDA content and ROS levels in astrocytes compared with the control group (P<0.05; P<0.01). The activities of SOD and GSH-Px visibly increased (P<0.01) while the MDA content and ROS levels significantly decreased (P<0.05, P<0.01) in the 40 and 80 µM GB groups compared with the Aβ group. The activities of SOD and GSH-Px significantly decreased (P<0.05; P<0.01) and the MDA content and ROS level significantly increased (P<0.05; P<0.01) in the 80 µM GB + compound C group compared with the 80 µM GB group. Thus, the results showed that GB could attenuate the Aβ1-42-induced decrease in antioxidants in astrocytes; however, compound C could provoke this effect.

Figure 2.

Effect of GB on Aβ1-42-induced levels of OS-related factors and ATP in astrocytes. (A) GB increased the activity of SOD in Aβ1-42 treated astrocytes and compound C decreased this effect. (B) GB increased the activity of GSH-Px in Aβ1-42 treated astrocytes and compound C decreased this effect. (C) GB decreased the activity of MDA in Aβ1-42 treated astrocytes and compound C decreased this effect. (D) GB decreased ROS level in Aβ1-42 treated astrocytes and compound C decreased this effect. (E) GB increased the content of ATP in Aβ1-42 treated astrocytes and compound C decreased this effect. #P<0.05 and ##P<0.01 vs. control group, *P<0.05 and **P<0.01 vs. Aβ group, &P<0.05 and &&P<0.01 vs. 80 µM GB group. GB, ginkgolide B; Aβ, β-amyloid; SOD, superoxide dismutase; GSH-Px, glutathione peroxidase; MDA, malondialdehyde.

Effect of GB on Aβ1-42-induced levels of ATP in astrocytes

As demonstrated in Fig. 2E, Aβ1-42 clearly decreased the content of ATP in astrocytes compared with the control group (P<0.01), whereas the content of ATP significantly increased (P<0.01) following 80 µM GB treatment compared with the Aβ treatment. However, the content of ATP was significantly lower in the 80 µM GB + compound C group compared with the 80 µM GB group (P<0.01). Thus, GB could enhance the ATP level of astrocytes following treatment with Aβ1-42 and compound C could prevent this effect.

Effect of GB on expressions of ERS signal molecule in astrocytes

The data presented in Fig. 3A and B indicate that the protein expression levels of CHOP, GRP78, phosphorylated (p)-PERK, p-eIf2α and ATF6 significantly increased in the Aβ group compared with the control group (P<0.05, P<0.01). In addition, 20, 40 and 80 µM GB notably repressed the upregulation of CHOP, GRP78 and p-PERK; 40 and 80 µM GB significantly inhibited the upregulation of p-eIf2α and IRE1α; and 20 and 80 µM GB notably repressed the upregulation of ATF6 (P<0.05; P<0.01) compared with Aβ alone. However, 80 µM GB + compound C treatment significantly increased the protein expression levels of CHOP and ERS marker proteins (P<0.05; P<0.01) compared with 80 µM GB treatment (Fig. 4A and B). The experimental results proved that GB protected astrocytes from Aβ1-42-induced apoptosis via inhibiting ERS, while AMPK inhibitor compound C could prevent this effect. Therefore, the mechanism of GB inhibiting ERS may be closely related to the AMPK signaling pathway.

Figure 3.

Effect of GB on expressions of ERS signal molecule in astrocytes. (A) Western blotting image and (B) western blotting data of protein expression levels of ERS following treatment with 10 µM Aβ1-42 with different GB concentration (20, 40 and 80 µM GB) or treated with 10 µM Aβ1-42 for 24 h. #P<0.05 and ##P<0.01 vs. control group, *P<0.05 and **P<0.01 vs. Aβ group. GB, ginkgolide B; ERS, endoplasmic reticulum stress; Aβ, β-amyloid; p-, phosphorylated; GRP78, binding immunoglobulin protein; PERK, protein kinase R like endoplasmic reticulum kinase; eIF2α, eukaryotic translation initiation factor 2 subunit 1; eIF2α, inositol-requiring enzyme 1 α; ATF6, activating transcription factor 6.

Figure 4.

Compound C prevents GB-inhibits protein expressions of ERS in astrocytes. (A) Western blotting image and (B) western blotting data of protein expression levels of ERS following treatment with 10 µM Aβ1-42 with 80 µM GB or treated with 10 µM Aβ1-42 or 10 µM Aβ1-42 + 80 µM GB + 10 µM compound C for 24 h. #P<0.05 and ##P<0.01 vs. control group, *P<0.05 and **P<0.01 vs. Aβ group, &P<0.05 and &&P<0.01 vs. 80 µM GB group. GB, ginkgolide B; ERS, endoplasmic reticulum stress; Aβ, β-amyloid; p-, phosphorylated; GRP78, binding immunoglobulin protein; PERK, protein kinase R like endoplasmic reticulum kinase; eIF2α, eukaryotic translation initiation factor 2 subunit 1; eIF2α, inositol-requiring enzyme 1 α; ATF6, activating transcription factor 6.

Effect of GB on the expression of related proteins and genes by Nrf2 pathway

As demonstrated in Fig. 5A and B, the protein expression levels of Nrf2 and NQO1 were significantly lower in the Aβ group compared with the control group (P<0.05). However, the expression levels of Nrf2 and HO-1 proteins in the 80 µM GB group and the levels of NQO1 protein in the 20, 40 and 80 µM GB groups were significantly higher compared with the Aβ group (P<0.05). As demonstrated in Fig. 6, the expression levels of Nrf2, HO-1 and NQO1 genes were significantly higher in the 40 and 80 µM GB groups compared with the Aβ group (P<0.05; P<0.01). However, the mRNA and protein expression levels of Nrf2, HO-1 and NQO1 were significantly lower in the 80 µM GB + compound C group compared with the 80 µM GB group (P<0.05; Figs. 6 and 7A and B). The results indicated that GB could reduce Aβ1-42-induced OS by activating the Nrf2-HO-1-NQO1 pathway, while compound C prevented this effect. Therefore, the mechanism of GB inhibiting OS may be closely related to the AMPK signaling pathway.

Figure 5.

Effect of GB on protein expressions in Nrf2-HO-1-NQO1 induced by Aβ1-42 in astrocytes. (A) Western blotting image and (B) western blotting data of protein expression levels of Nrf2, HO-1 and NQO1 following treatment with 10 µM Aβ1-42 with different GB concentration (20, 40 and 80 µM GB) or treated with 10 µM Aβ1-42 for 24 h. #P<0.05 vs. control group, *P<0.05 vs. Aβ group. GB, ginkgolide B; Aβ, β-amyloid; Nrf2, nuclear factor erythroid 2-related factor 2; HO-1, heme oxygenase 1; NQO1, NAD(P)H dehydrogenase (quinone 1).

Figure 6.

Effect of GB on gene expressions of Nrf2-HO-1-NQO1 induced by Aβ1-42 in astrocytes. Reverse transcription-quantitative PCR data of relative mRNA expression levels of Nrf2, HO-1 and NQO1 following treatment with 10 µM Aβ1-42 with different GB concentration (20, 40, 80 µM GB) or treated with 10 µM Aβ1-42 or treated with 10 µM Aβ1-42 + 80 µM GB + 10 µM compound C for 24 h. #P<0.05 and ##P<0.01 vs. control group, *P<0.05 and **P<0.01 vs. Aβ group, &P<0.05 and &&P<0.01 vs. 80 µM GB group. GB, ginkgolide B; Nrf2, nuclear factor erythroid 2-related factor 2; HO-1, heme oxygenase 1; NQO1, NAD(P)H dehydrogenase (quinone 1); Aβ, β-amyloid.

Figure 7.

Compound C inhibits GB-activated protein expressions of Nrf2-HO-1-NQO1 in astrocytes. (A) Western blotting image and (B) western blotting data of protein expression levels of Nrf2, HO-1 and NQO1 following treatment with 10 µM Aβ1-42 with 80 µM GB or treated with 10 µM Aβ1-42 or 10 µM Aβ1-42 + 80 µM GB + 10 µM compound C for 24 h. #P<0.05 vs. control group, *P<0.05 vs. Aβ group, &P<0.05 and &&P<0.01 vs. 80 µM GB group. GB, ginkgolide B; Nrf2, nuclear factor erythroid 2-related factor 2; HO-1, heme oxygenase 1; NQO1, NAD(P)H dehydrogenase (quinone 1); Aβ, β-amyloid.

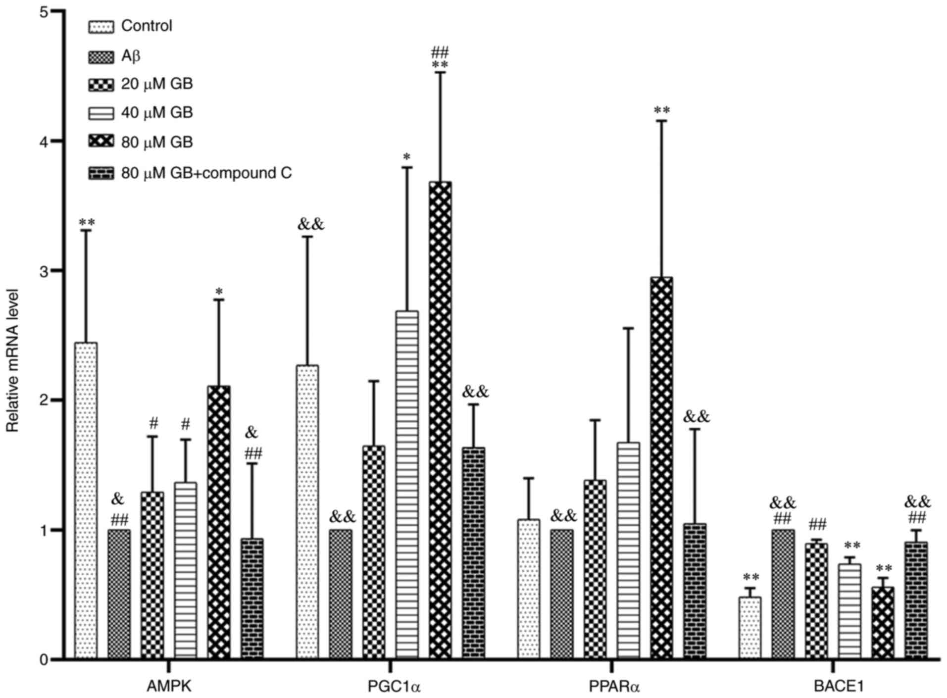
Effect of GB on the expression of related genes and proteins by AMPK pathway

As demonstrated in Fig. 8A and B, Aβ1-42 clearly decreased the protein expression levels of p-AMPK and PPARα and increased the expression level of BACE1 protein compared with the control group (P<0.05; P<0.01). In addition, the expression levels of p-AMPK, PGC1α and PPARα proteins in the 40 and 80 µM GB groups and the expression level of PPARα proteins in the 20 µM GB group significantly increased (P<0.05; P<0.01), while the expression level of BACE1 protein in the 40 and 80 µM GB groups significantly decreased (P<0.05; P<0.01). As demonstrated in Fig. 9, the expression level of the AMPK gene in astrocytes significantly decreased and the expression level of the BACE1 gene significantly increased after treatment with Aβ1-42 compared with that in the control group (P<0.05). In contrast, the gene and protein expression levels of p-AMPK/AMPK, PGC1α and PPARα were significantly lower and the gene and protein expression level of BACE1 were significantly higher in the Aβ and 80 µM GB + compound C group compared with the 80 µM GB group (P<0.05; P<0.01; Figs. 9, 10A and B). The results showed that GB protected astrocytes from Aβ1-42-induced apoptosis by regulating energy metabolism, while compound C could prevent this effect.

Figure 8.

Effect of GB on the expression of related proteins by AMPK pathway induced by Aβ1-42 in astrocytes. (A) Western blotting image and (B) western blotting data of protein expression levels of p-AMPK, PGC1α, PPARα and BACE1 following treatment with 10 µM Aβ1-42 with different GB concentration (20, 40 and 80 µM GB) or treated with 10 µM Aβ1-42 for 24 h. #P<0.05 and ##P<0.01 vs. control group, *P<0.05 and **P<0.01 vs. Aβ group. GB, ginkgolide B; AMPK, 5′ adenosine monophosphate-activated protein kinase; Aβ, β-amyloid; p-, phosphorylated; PGC1α, proliferator-activated receptor γ coactivator 1α; PPARα, peroxisome proliferator-activated receptor α; BACE1, amylase β secretase 1.

Figure 9.

Effect of GB on gene expressions of AMPK pathway induced by Aβ1-42 in astrocytes. Reverse transcription-quantitative PCR data of relative mRNA expression levels of AMPK, PGC1α, PPARα and BACE1 were treated with 10 µM Aβ1-42 with different GB concentration (20, 40, 80 µM GB) or treated with 10 µM Aβ1-42 or treated with 10 µM Aβ1-42 + 80 µM GB + 10 µM compound C for 24 h. #P<0.05 and ##P<0.01 vs. control group, *P<0.05 and **P<0.01 vs. Aβ group, &P<0.05 and &&P<0.01 vs. 80 µM GB group. GB, ginkgolide B; AMPK, 5′ adenosine monophosphate-activated protein kinase; Aβ, β-amyloid; PGC1α, proliferator-activated receptor γ coactivator 1α; PPARα, peroxisome proliferator-activated receptor α; BACE1, amylase β secretase 1.

Figure 10.

Compound C inhibits GB-activated protein expressions of AMPK pathway in astrocytes. (A) Western blotting image and (B) western blotting data of protein expression levels of p-AMPK, PGC1α, PPARα and BACE1 following treatment with 10 µM Aβ1-42 with 80 µM GB or treated with 10 µM Aβ1-42 or Aβ1-42 + 80 µM GB + 10 µM compound C for 24 h. #P<0.05 and ##P<0.01 vs. control group, *P<0.05 and **P<0.01 vs. Aβ group, &P<0.05 and &&P<0.01 vs. 80 µM GB group. GB, ginkgolide B; AMPK, 5′ adenosine monophosphate-activated protein kinase; p-, phosphorylated; PGC1α, proliferator-activated receptor γ coactivator 1α; PPARα, peroxisome proliferator-activated receptor α; BACE1, amylase β secretase 1; Aβ, β-amyloid.

Discussion

The Aβ protein cascade hypothesis remains the dominant theory of AD pathogenesis; it hypothesizes that the main component of amyloid plaque Aβ is excessively generated to cause neuronal death, synaptic loss, hyperphosphorylated tau protein and declining cognitive function (32,33). Aβ1-42 soluble oligomers are the major form in Aβ and they aggregate more easily and are more toxic. They surround necrotic synapses and activated astrocytes (34,35), the major components of the central nervous system and closely related to the maintenance and normal operation of brain functions. The abnormal functions and degeneration of these synapses and activated astrocytes can induce neurodegenerative diseases. Physiologically, astrocytes can take up and internalize the Aβ from cells and degrade them to protect neurons (36,37). However, pathologically, Aβ causes the overactivation of astrocytes, leading to ERS, OS, inflammatory response, and finally apoptosis (19,38). The present study found that Aβ1-42 (10 µM) caused astrocyte apoptosis and GB (20, 40 and 80 µM) relieved astrocyte apoptosis caused by Aβ1-42 effectively, implying that GB could protect astrocytes from Aβ1-42-induced apoptosis.

In the progression of AD, the examination of brain tissues of patients with AD and animal models has demonstrated that ERS has some association with the toxicity of Aβ (17,20), thereby disturbing the functions of ER and leading to the overactivation of ERS in neural cells (19) and deposition of Aβ. In addition, Aβ and hyperphosphorylated tau protein interact with each other and move into blood circulation, aggravating the condition of patients with AD (39,40). Moderate ERS can protect and recover homeostasis but long-standing ERS induces apoptosis. That is to say excessive ERS results in apoptosis through CHOP (41). In the present study experiments were performed to confirm that Aβ1-42 increased the expression of astrocyte ERS markers, leading to increased expression of apoptotic protein CHOP. However, GB could protect astrocytes from apoptosis by halting Aβ1-42-induced ERS. This finding showed that Aβ1-42 protected astrocytes by decreasing the expression of ERS-related proteins in AD.

Evidence demonstrates that OS is an incipient factor that leads to cognitive dysfunction (42). In addition, the levels of OS products is clearly increased in the brain tissues of patients with AD (43,44) so that the brains are in a state of high oxidative stress and oxidative injury occurs earlier than senile plaques and neurofibrillary tangles (45,46). In addition, mitochondrial OS, abnormal mitochondrial functions, their interaction (47,48) and ROS take part in the pathological progression of AD (49). In vivo and in vitro studies confirm that Aβ stimulates OS in the brain tissues via varied pathways (50,51). The products of OS also induced Aβ deposition to cause abnormal energy metabolism, mitochondrial dysfunction, even resulting in apoptosis which induces memory loss and cognitive dysfunction (52). Astrocytes participate in the physiological processes of all nervous system diseases and are critical in protecting neurons (53). The experimental results from the present study demonstrated that GB improved the activity of Aβ1-42-induced antioxidant enzymes SOD and GSH-Px and decreased the content of MDA and ROS, thus inhibiting the increase in the level of Aβ1-42-induced mitochondrial superoxides to decrease the generation of ROS. The present study also explored the involvement of the Nrf2 pathway in the mechanism of GB for improving Aβ1-42-induced OS. Nrf2 has been verified as a protective factor in the pathological changes in AD (54). Hence, cognitive dysfunction in Nrf2-deficient mice was more serious and Aβ deposition and astrocyte activation clearly increased. In addition, the expression of the Nrf2 pathway in the brain tissues of animals with AD distinctly decreased. Activating the Nrf2 signaling pathway ameliorates OS, actively protects nerves and improves the spatial learning ability of mice with AD (39,40). The Nrf2-HO-1-NQO1 pathway is critical in preventing OS and also serves as an antioxidant transcription factor. When an organism is stimulated by external factors, Nrf2 dissociates from Kelch-like ECH-associated protein 1 in the cytoplasm and moves to the nucleus after activation to recognize antioxidant response elements and initiate the transcription of downstream antioxidant genes, including HO-1 and NQO1 (55). The results of the present study showed that GB increases the gene and protein expression levels of Nrf2-HO-1-NQO1 in astrocytes, thus exerting antioxidant activity to prevent OS and apoptosis and protect astrocytes from Aβ1-42-induced injury.

Energy metabolism disorder is a key pathological event in the early progression of AD because ATP can inhibit polymer of Aβ, weaken its neutral toxicity and decrease the formation of senile plaques, thus antagonizing AD (56,57). Insufficient levels of ATP accelerate the pathogenesis of AD (58,59). β-amyloid precursor protein (APP) and Aβ accumulate on the mitochondrial membranes and cause functional and structural injury to mitochondria and a metabolic decline in mitochondrial energy, thus decreasing the generation of ATP (60) and disrupting the normal functions of neural cells. The experimental results from the present study identified that GB improved the levels of Aβ1-42-induced ATP, thereby improving mitochondrial damage and hence stabilizing energy metabolism. However, AMPK inhibitor compound C inhibited the GB-induced improvement, which was probably associated with AMPK. AMPK is vital in metabolic homeostasis (61). A previous study found that the levels of Aβ increase when the levels of hippocampal p-AMPK decrease in 6-month-old APP/PS1 mice. That is, decreasing AMPK activity exacerbates the pathology of AD (62). BACE1 mediates the first cleavage of APP and is the key and speed-limiting enzyme in the process of Aβ generation (63). AMPK inhibits the expression and activity of BACE1 and then regulates APP cleavage to reduce Aβ production (64). AMPK activates PGC-1α (59), which is the transcriptional co-activator regulating the expression of energy metabolism-related genes. PGC-1α improves the synthesis and metabolism in mitochondria, increases the number of mitochondria and increases the content of ATP (65). PGC-1 family members possess multifunctional transcriptional co-activation effects. They combine with PPARs and act as a ‘molecular switch’ in a number of energy metabolic signaling pathways, which regulate glycolipid metabolism and energy metabolism (66,67). A previous study demonstrates that the expression of PGC1α in the brain tissues of patients with AD declines, leading to abnormal functioning of mitochondria (68). PGC1α inhibits the generation of Aβ and a decrease in the expression of PGC1α may be involved in the pathological progression of AD (69). PPARα does not influence the generation of Aβ, but its excessive expression decreases the expression level of Aβ (70,71). In the present study, Aβ1-42 inhibited the expression of the AMPK-PGC1α-PPARα pathway and increased the expression of BACE1 in astrocytes, which was in accordance with the aforementioned findings. That is, Aβ1-42 induced the dysfunction of mitochondrial energy metabolism and also Aβ generation. However, GB increased the expression of the AMPK-PGC1α-PPARα signaling pathway, indicating that GB protected astrocytes via suppressing the inhibition of energy metabolism of Aβ1-42 to reduce the generation of Aβ. However, AMPK inhibitor compound C inhibited the functions of GB, implying that GB regulated energy metabolism and Aβ generation via likely activating the AMPK-PGC1α-PPARα pathway.

Energy metabolism causes environmental disorders of the endoplasmic reticulum to result in ERS (72). However, the persistence of metabolic injury causes neural damage resulting from prolonged activation of ERS (73,74). AMPK is the key sensor of the state of energy in eukaryotic cells and has strong effects on ERS, insulin resistance and lipid metabolism (75,76). Activating AMPK can help prevent hypoxic injury, atherosclerosis and heart injury caused by ERS (77,78). In the present study, Aβ1-42 increased the expression of astrocyte ERS markers and resulted in higher expression levels of the apoptotic protein CHOP. GB inhibited ERS and apoptosis, while AMPK inhibitor compound C inhibited GB-induced ERS and apoptosis. These findings indicated that GB impeded the activation of ERS caused by energy metabolism disorders and suppressed ERS-related signaling pathways through the AMPK signaling pathway to inhibit Aβ1-42-induced astrocyte injury and protect astrocytes. ERS can increase the generation of ROS. Conversely, the generation of ROS can induce ERS. Hence, a strong correlation exists between ROS and ERS (79,80). A previous study noted that activated AMRK is associated with the regulation of the Nrf2 signaling pathway (81). The present study demonstrated that the antioxidant activity of GB prevented OS and apoptosis via increasing the expression of Nrf2-HO-1-NQO1 in astrocytes to protect astrocytes from Aβ1-42-induced injury. AMPK inhibitor compound C inhibited the improvement in GB-induced OS and apoptosis. Hence, the GB probably acted by promoting the activation of AMPK and Nrf2 to increase the gene and protein expression levels of HO-1 and NQO1. In other words, GB ameliorated Aβ1-42-induced OS responses, which was probably related to the activation of AMPK-Nrf2-HO-1-NQO1 signaling pathways.

In conclusion, GB protects against Aβ1-42-induced cell apoptosis by inhibiting ERS, OS and energy metabolism disorders via activating AMPK signaling pathways. These findings might provide an innovative insight into the treatment of Aβ-related AD using GB.

Supplementary Material

Supporting Data

Acknowledgements

Not applicable.

Funding

The present study was sponsored by the National Natural Science Foundation of China (grant no. U1603285). The funders had no role in study design and collection, analysis and interpretation of data, or the decision to submit the work for publication.

Availability of data and materials

The data used and/or analyzed during the current study are available from the corresponding author on reasonable request.

Authors' contributions

JW and LZ confirm the authenticity of all the raw data. JW designed the experiments, performed the experimental procedures, analyzed the data, and wrote the manuscript. YD and LZ performed experimental procedures, and analyzed the data. ZW designed experiments and reviewed the manuscript. WX and JZ conceived the project, designed experiments, and reviewed the manuscript. All authors read and approved the final manuscript.

Ethics approval and consent to participate

All procedures related to the use and care of animals in the present study were approved by the Ethics Committee for the Use of Experimental Animals of Jiangsu Kanion Pharmaceutical Co. Ltd. State Key Laboratory of New Pharmaceutical Process for Traditional Chinese Medicine (approval no. 2019012).

Patient consent for publication

Not applicable.

Competing interests

The authors declare that they have no competing interests.

References

1 

Maclennan KM, Darlington CL and Smith PF: The CNS effects of Ginkgo biloba extracts and ginkgolide B. Prog Neurobiol. 67:235–257. 2002. View Article : Google Scholar : PubMed/NCBI

2 

Yang P, Cai X, Zhou K, Lu C and Chen W: A novel oil-body nanoemulsion formulation of Ginkgolide B: Pharmacokinetics study and in vivo pharmacodynamics evaluations. J Pharm Sci. 103:1075–1084. 2014. View Article : Google Scholar : PubMed/NCBI

3 

Bate C, Tayebi M and Williams A: Ginkgolides protect against amyloid-β1-42-mediated synapse damage in vitro. Mol Neurodegener. 3:12008. View Article : Google Scholar : PubMed/NCBI

4 

Werneke U, Turner T and Priebe S: Complementary medicines in psychiatry: Review of effectiveness and safety. Br J Psychiatry. 188:109–121. 2006. View Article : Google Scholar : PubMed/NCBI

5 

Jean NS, Kathy GW, Pauline M and Stacy H: Dysgraphia in Alzheimer's disease: A review for clinical and research purposes. J Speech Lang Hear Res. 49:1313–1330. 2006. View Article : Google Scholar : PubMed/NCBI

6 

Nobuyuki K: Diabetes mellitus induces Alzheimer's disease pathology: Histopathological evidence from animal models. Int J Mol Sci. 17:5032016. View Article : Google Scholar

7 

Ballard C, Gauthier S, Corbett A, Brayne C and Jones E: Alzheimer's disease. Lancet. 377:1019–1031. 2011. View Article : Google Scholar : PubMed/NCBI

8 

Shankar GM, Li S, Mehta TH, Garcia-Munoz A, Shepardson NE, Smith I, Brett FM, Farrell MA, Rowan MJ, Lemere CA, et al: Amyloid-β protein dimers isolated directly from Alzheimer's brains impair synaptic plasticity and memory. Nat Med. 14:837–842. 2008. View Article : Google Scholar : PubMed/NCBI

9 

Wyss-Coray T, Loike JD, Brionne TC, Lu E and Husemann J: Adult mouse astrocytes degrade amyloid-beta in vitro and in situ. Nat Med. 9:453–457. 2003. View Article : Google Scholar : PubMed/NCBI

10 

Nielsen HM, Veerhuis R, Bo H and Janciauskiene S: Binding and uptake of Abeta1-42 by primary human astrocytes in vitro. Glia. 57:978–988. 2009. View Article : Google Scholar : PubMed/NCBI

11 

Basak JM, Verghese PB, Yoon H, Kim J and Holtzman DM: Low-density lipoprotein receptor represents an apolipoprotein E-independent pathway of Aβ uptake and degradation by astrocytes. J Biol Chem. 287:13959–13971. 2012. View Article : Google Scholar : PubMed/NCBI

12 

Thal DR, Schultz C, Dehghani F, Yamaguchi H, Braak H and Braak E: Amyloid beta-protein (Abeta)-containing astrocytes are located preferentially near N-terminal-truncated Abeta deposits in the human entorhinal cortex. Acta Neuropathol. 100:608–617. 2000. View Article : Google Scholar : PubMed/NCBI

13 

Yang ZZ, Li J, Li SX, Feng W and Wang H: Effect of ginkgolide B on striatal extracellular amino acids in middle cerebral artery occluded rats. J Ethnopharmacol. 136:117–122. 2011. View Article : Google Scholar : PubMed/NCBI

14 

Poon WW, Carlos AJ, Aguilar BL, Berchtold NC, Kawano CK, Zograbyan V, Yaopruke T, Shelanski M and Cotman CW: β-Amyloid (Aβ) oligomers impair brain-derived neurotrophic factor retrograde trafficking by down-regulating ubiquitin C-terminal hydrolase, UCH-L1. J Biol Chem. 288:16937–16948. 2013. View Article : Google Scholar : PubMed/NCBI

15 

Ihara Y, Morishima-Kawashima M and Nixon R: The ubiquitin-proteasome system and the autophagic-lysosomal system in Alzheimer disease. Cold Spring Harb Perspect Med. 2:a0063612012. View Article : Google Scholar : PubMed/NCBI

16 

Iurlaro R and Muñoz-Pinedo C: Cell death induced by endoplasmic reticulum stress. FEBS J. 283:2640–2652. 2016. View Article : Google Scholar : PubMed/NCBI

17 

Li HH, Lu FJ, Hung HC, Liu GY, Lai TJ and Lin CL: Humic acid increases amyloid β-induced cytotoxicity by induction of ER stress in human SK-N-MC neuronal cells. Int J Mol Sci. 16:10426–10442. 2015. View Article : Google Scholar : PubMed/NCBI

18 

Li JQ, Tai YJ, Jiang T and Tan L: Endoplasmic reticulum dysfunction in Alzheimer's disease. Mol Neurobiol. 51:383–395. 2015. View Article : Google Scholar : PubMed/NCBI

19 

Umeda T, Tomiyama T, Sakama N, Tanaka S, Lambert MP, Klein WL and Mori H: Intraneuronal amyloid-beta oligomers cause cell death via endoplasmic reticulum stress, endosomal/lysosomal leakage, and mitochondrial dysfunction in vivo. J Neurosci Res. 89:1031–1042. 2011. View Article : Google Scholar : PubMed/NCBI

20 

Hoozemans JJ, van Haastert ES, Nijholt DA, Rozemuller AJ, Eikelenboom P and Scheper W: The unfolded protein response is activated in pretangle neurons in Alzheimer's disease hippocampus. Am J Pathol. 110:165–172. 2005.PubMed/NCBI

21 

Araki E, Oyadomari S and Mori M: Endoplasmic reticulum stress and diabetes mellitus. Intern Med. 42:7–14. 2003. View Article : Google Scholar : PubMed/NCBI

22 

Verri M, Pastoris O, Dossena M, Aquilani R and Bongiorno AI: Mitochondrial alterations, oxidative stress and neuroinflammation in Alzheimer's disease. Int J Immunopathol Pharmacol. 25:345–353. 2012. View Article : Google Scholar : PubMed/NCBI

23 

Su X, Wu W, Huang Z, Hu J, Lei P, Yu C, Zhao YF and Li Y: Hydrogen peroxide can be generated by tau in the presence of Cu(II). Biochem Biophys Res Commun. 358:661–665. 2007. View Article : Google Scholar : PubMed/NCBI

24 

Cha M, Han S, Son S, Hong H, Cha Y, Byun J and Inhee M: Mitochondria-specific accumulation of amyloid β induces mitochondrial dysfunction leading to apoptotic cell death. PLoS One. 7:e349292012. View Article : Google Scholar : PubMed/NCBI

25 

Borghi R, Patriarca S, Traverso N, Piccini A, Storace D, Garuti A, Cirmena G, Odetti P and Tabaton M: The increased activity of BACE1 correlates with oxidative stress in Alzheimer's disease. Neurobiol Aging. 28:1009–1014. 2007. View Article : Google Scholar : PubMed/NCBI

26 

Ribeiro MF, Genebra T, Rego AC, Rodrigues CMP and Solá S: Amyloid β peptide compromises neural stem cell fate by irreversibly disturbing mitochondrial oxidative state and blocking mitochondrial biogenesis and dynamics. Mol Neurobiol. 56:3922–3936. 2019. View Article : Google Scholar : PubMed/NCBI

27 

Jahanshahi M, Sadeghi Y, Hosseini A, Naghdi N and Marjani A: The effect of spatial learning on the number of astrocytes in the CA3 subfield of the rat hippocampus. Singapore Med J. 49:388–391. 2008.PubMed/NCBI

28 

Kawano H, Oyabu K, Yamamoto H, Eto K, Adaniya Y, Kubota K, Watanabe T, Hiranoiwata A, Nabekura J, Katsurabayashi S and Iwasaki K: Astrocytes with previous chronic exposure to amyloid β-peptide fragment 1–40 suppress excitatory synaptic transmission. J Neurochem. 143:624–634. 2017. View Article : Google Scholar : PubMed/NCBI

29 

Zhang N, Xiong WW, Yuan X and Zhang W: Culture method of rat fetal hippocampal neurons and astrocytes. Acta Neuropharmacol. 7:24–28. 2017.

30 

Aguirre-Rueda D, Guerra-Ojeda S, Aldasoro M, Iradi A, Obrador E, Ortega A, Mauricio MD, Vila JM and Valles SL: Astrocytes protect neurons from Aβ1-42 peptide-induced neurotoxicity increasing TFAM and PGC-1 and decreasing PPAR-γ and SIRT-1. International Journal of Medical ences. 12:48–56. 2015.PubMed/NCBI

31 

Livak KJ and Schmittgen TD: Analysis of relative gene expression data using real-time quantitative PCR and the 2(-Delta Delta C(T)) method. Methods. 25:402–408. 2002. View Article : Google Scholar : PubMed/NCBI

32 

Hardy J and Higgins G: Alzheimer's disease: The amyloid cascade hypothesis. Science. 256:184–185. 1992. View Article : Google Scholar : PubMed/NCBI

33 

Jan A, Gokce O, Luthi-Carter R and Lashuel HA: The ratio of monomeric to aggregated forms of Abeta40 and Abeta42 is an important determinant of amyloid-beta aggregation, fibrillogenesis, and toxicity. J Biol Chem. 283:28176–28189. 2008. View Article : Google Scholar : PubMed/NCBI

34 

Mulder SD, Veerhuis R, Blankenstein MA and Nielsen HM: The effect of amyloid associated proteins on the expression of genes involved in amyloid-β clearance by adult human astrocytes. Exp Neurol. 233:373–379. 2012. View Article : Google Scholar : PubMed/NCBI

35 

Paris D, Beaulieu-Abdelahad D, Bachmeier C, Reed J, Ait-Ghezala G, Bishop A, Chao J, Mathura V, Crawford F and Mullan M: Anatabine lowers Alzheimer's Aβ production in vitro and in vivo. Eur J Pharmacol. 670:384–391. 2011. View Article : Google Scholar : PubMed/NCBI

36 

Mohamed A and Chaves EPd: Aβ internalization by neurons and glia. Int J Alzheimers Dis. 2011:1279842011.PubMed/NCBI

37 

Fan J, Donkin J and Wellington C: Greasing the wheels of Abeta clearance in Alzheimer's disease: The role of lipids and apolipoprotein E. Biofactors. 35:239–248. 2009. View Article : Google Scholar : PubMed/NCBI

38 

Phillips EC, Croft CL, Kurbatskaya K, O'Neill MJ, Hutton ML, Hanger DP, Garwood CJ and Noble W: Astrocytes and neuroinflammation in Alzheimer's disease. Biochem Soc Trans. 42:1321–1325. 2014. View Article : Google Scholar : PubMed/NCBI

39 

Unterberger U, Höftberger R, Gelpi E, Flicker H, Budka H and Voigtländer T: Endoplasmic reticulum stress features are prominent in Alzheimer disease but not in prion diseases in vivo. J Neuropathol Exp Neurol. 65:348–357. 2006. View Article : Google Scholar : PubMed/NCBI

40 

Doyle KM, Kennedy D, Gorman AM, Gupta S, Healy S and Samali A: Unfolded proteins and endoplasmic reticulum stress in neurodegenerative disorders. J Cell Mol Med. 15:2025–2039. 2011. View Article : Google Scholar : PubMed/NCBI

41 

Lindholm D, Wootz H and Korhonen L: ER stress and neurodegenerative diseases. Cell Death Differ. 3:385–392. 2006. View Article : Google Scholar : PubMed/NCBI

42 

Torres L, Quaglio NB, de Souza GT, Garcia RT, Dati LM, Moreira WL, Loureiro AP, de Souza-Talarico JN, Smid J, Porto CS, et al: Peripheral oxidative stress biomarkers in mild cognitive impairment and Alzheimer's disease. J Alzheimer's Dis. 26:59–68. 2011. View Article : Google Scholar

43 

Smith CD, Carney JM, Tatsumo T, Stadtman ER, Floyd RA and Markesbery WR: Protein oxidation in aging brain. Ann N Y Acad Sci. 663:110–119. 1992. View Article : Google Scholar : PubMed/NCBI

44 

Choi D, Lee Y, Hong JT and Lee H: Antioxidant properties of natural polyphenols and their therapeutic potentials for Alzheimer's disease. Brain Res Bull. 87:144–153. 2012. View Article : Google Scholar : PubMed/NCBI

45 

Silva DF, Selfridge JE, Lu J, Lezi E and Swerdlow RH: Mitochondrial abnormalities in Alzheimer's Disease. Possible targets for therapeutic intervention. Adv Pharmacol. 64:83–126. 2012. View Article : Google Scholar : PubMed/NCBI

46 

Darvesh AS, Carroll RT, Bishayee A, Geldenhuys WJ and Van der Schyf CJ: Oxidative stress and Alzheimer's disease: Dietary polyphenols as potential therapeutic agents. Expert Rev Neurother. 10:729–745. 2010. View Article : Google Scholar : PubMed/NCBI

47 

Aliev G, Palacios HH, Walrafen B, Lipsitt AE, Obrenovich ME and Morales L: Brain mitochondria as a primary target in the development of treatment strategies for Alzheimer disease. Int J Biochem Cell Biol. 41:1989–2004. 2009. View Article : Google Scholar : PubMed/NCBI

48 

Milton NG: Role of hydrogen peroxide in the aetiology of Alzheimer's disease: Implications for treatment. Drugs Aging. 21:81–100. 2004. View Article : Google Scholar : PubMed/NCBI

49 

Kontush A: Amyloid-beta: An antioxidant that becomes a pro-oxidant and critically contributes to Alzheimer's disease. Free Radic Biol Med. 31:1120–1131. 2001. View Article : Google Scholar : PubMed/NCBI

50 

Perry G, Cash AD and Smith MA: Alzheimer disease and oxidative stress. J Biomed Biotechnol. 2:120–123. 2002. View Article : Google Scholar : PubMed/NCBI

51 

Honda K, Smith MA, Zhu X, Baus D, Merrick WC, Tartakoff AM, Hattier T, Harris PL, Siedlak SL, Fujioka H, et al: Ribosomal RNA in Alzheimer disease is oxidized by bound redox-active iron. J Biol Chem. 280:20978–20986. 2005. View Article : Google Scholar : PubMed/NCBI

52 

Casley CS, Canevari L, Land JM, Clark JB and Sharpe MA: Beta-amyloid inhibits integrated mitochondrial respiration and key enzyme activities. J Neurochem. 80:91–100. 2002. View Article : Google Scholar : PubMed/NCBI

53 

Gegg ME, Clark JB and Heales SJ: Co-culture of neurones with glutathione deficient astrocytes leads to increased neuronal susceptibility to nitric oxide and increased glutamate-cysteine ligase activity. Brain Res. 1036:1–6. 2005. View Article : Google Scholar : PubMed/NCBI

54 

Tian Y, Wang W, Xu L, Li H, Wei Y, Wu Q and Jia J: Activation of Nrf2/ARE pathway alleviates the cognitive deficits in PS1V97L-Tg mouse model of Alzheimer's disease through modulation of oxidative stress. J Neurosci Res. 97:492–505. 2019. View Article : Google Scholar : PubMed/NCBI

55 

Mccubrey JA, Lahair MM and Franklin RA: Reactive oxygen species-induced activation of the MAP kinase signaling pathways. Antioxid Redox Signal. 8:1775–1789. 2006. View Article : Google Scholar : PubMed/NCBI

56 

Eckert A, Hauptmann S, Scherping I, Rhein V, Mullerspahn F, Gotz J and Muller WE: Soluble beta-amyloid leads to mitochondrial defects in amyloid precursor protein and tau transgenic mice. Neurodegener Dis. 5:157–159. 2008. View Article : Google Scholar : PubMed/NCBI

57 

Schmidt C, Lepsverdize E, Chi SL, Das AM and Schachner M: Amyloid precursor protein and amyloid beta-peptide bind to ATP synthase and regulate its activity at the surface of neural cells. Mol Psychiatry. 13:953–969. 2007. View Article : Google Scholar : PubMed/NCBI

58 

Coskuner O and Murray IV: Adenosine triphosphate (ATP) reduces amyloid-β protein misfolding in vitro. J Alzheimers Dis Jad. 41:561–574. 2014. View Article : Google Scholar : PubMed/NCBI

59 

Müller WEG, Wang S, Ackermann M, Neufurth M, Steffen R, Mecja E, Muñoz-Espí R, Feng Q, Schröder HC and Wang X: Rebalancing β-amyloid-induced decrease of ATP level by amorphous nano/micro polyphosphate: Suppression of the neurotoxic effect of amyloid β-protein fragment 25–35. Int J Mol Sci. 18:21542017. View Article : Google Scholar

60 

Du H and Yan SS: Mitochondrial permeability transition pore in Alzheimer's disease: Cyclophilin D and amyloid beta. Biochim Biophys Acta. 1802:198–204. 2010. View Article : Google Scholar : PubMed/NCBI

61 

Ke R, Xu Q, Li C, Luo L and Huang D: Mechanisms of AMPK in the maintenance of ATP balance during energy metabolism. Cell Biol Int. 42:384–392. 2018. View Article : Google Scholar : PubMed/NCBI

62 

Ou Z, Kong X, Sun X, He X, Zhang L, Gong Z, Huang J, Xu B, Long D, Li J, et al: Metformin treatment prevents amyloid plaque deposition and memory impairment in APP/PS1 mice. Brain Behav Immun. 69:351–363. 2018. View Article : Google Scholar : PubMed/NCBI

63 

Sun X, He G and Song W: BACE2, as a novel APP theta-secretase, is not responsible for the pathogenesis of Alzheimer's disease in Down syndrome. FASEB J. 20:1369–1376. 2006. View Article : Google Scholar : PubMed/NCBI

64 

Coimbra JRM, Marques DFF, Baptista SJ, Pereira CMF, Moreira PI, Dinis TCP, Santos AE and Salvador JAR: Highlights in BACE1 inhibitors for Alzheimer's disease treatment. Front Chem. 6:1782018. View Article : Google Scholar : PubMed/NCBI

65 

Jeon SM: Regulation and function of AMPK in physiology and diseases. Exp Mol Med. 48:e2452016. View Article : Google Scholar : PubMed/NCBI

66 

Finck BN and Kelly DP: PGC-1 coactivators: Inducible regulators of energy metabolism in health and disease. J Clin Invest. 116:615–622. 2006. View Article : Google Scholar : PubMed/NCBI

67 

Tiraby C and Langin D: Conversion from white to brown adipocytes: A strategy for the control of fat mass? Trends Endocrinol Metab. 14:439–441. 2003. View Article : Google Scholar : PubMed/NCBI

68 

Austin S and St-Pierre J: PGC1α and mitochondrial metabolism-emerging concepts and relevance in ageing and neurodegenerative disorders. J Cell Sci. 125:4963–4971. 2012. View Article : Google Scholar : PubMed/NCBI

69 

Ettcheto M, Petrov D, Pedros I, Alva N, Carbonell T, Beaszarate C, Pallas M, Auladell C, Folch J and Camins A: Evaluation of neuropathological effects of a high-fat diet in a presymptomatic Alzheimer's disease stage in APP/PS1 mice. J Alzheimer's Dis. 54:233–251. 2016. View Article : Google Scholar

70 

Li Z, Li H, Zhao CH, Lv C, Zhong CJ, Xin WF and Zhang WS: Protective effect of Notoginsenoside R1 on an APP/PS1 mouse model of Alzheimer's disease by up-regulating insulin degrading enzyme and inhibiting Aβ accumulation. CNS Neurol Disord Drug Targets. 14:360–369. 2015. View Article : Google Scholar : PubMed/NCBI

71 

Camacho IE, Serneels L, Spittaels K, Merchiers P, Dominguez D and De Strooper B: Peroxisome proliferator-activated receptor gamma induces a clearance mechanism for the amyloid-beta peptide. J Neurosci. 24:10908–10917. 2004. View Article : Google Scholar : PubMed/NCBI

72 

Mamelak M: Energy and the Alzheimer brain. Neurosci Biobehav Rev. 75:297–313. 2017. View Article : Google Scholar : PubMed/NCBI

73 

Biswas J, Gupta S, Verma DK and Singh S: Streptozotocin alters glucose transport, connexin expression and endoplasmic reticulum functions in neurons and astrocytes. Neuroscience. 356:151–166. 2017. View Article : Google Scholar : PubMed/NCBI

74 

Park-York MJ, Kim Y and York DA: Cage food location alters energy balance and endoplasmic reticulum stress in the brain of mice. Physiol Behav. 106:158–163. 2012. View Article : Google Scholar : PubMed/NCBI

75 

Grahame Hardie D: AMP-activated protein kinase: A key regulator of energy balance with many roles in human disease. J Intern Med. 276:543–559. 2014. View Article : Google Scholar : PubMed/NCBI

76 

Boß M, Newbatt Y, Gupta S, Collins I, Brüne B and Namgaladze D: AMPK-independent inhibition of human macrophage ER stress response by AICAR. Sci Rep. 6:321112016. View Article : Google Scholar

77 

Yeh CH, Chen TP, Wang YC, Lin YM and Fang SW: AMP-activated protein kinase activation during cardioplegia-induced hypoxia/reoxygenation injury attenuates cardiomyocytic apoptosis via reduction of endoplasmic reticulum stress. Mediators Inflamm. 2010:1306362010. View Article : Google Scholar : PubMed/NCBI

78 

Gao F, Chen J and Zhu H: A potential strategy for treating atherosclerosis: Improving endothelial function via AMP-activated protein kinase. Sci China Life Sci. 61:1024–1029. 2018. View Article : Google Scholar : PubMed/NCBI

79 

Cao SS and Kaufman RJ: Endoplasmic reticulum stress and oxidative stress in cell fate decision and human disease. Antioxid Redox Signal. 21:396–413. 2014. View Article : Google Scholar : PubMed/NCBI

80 

Zheng W, Wang B, Si M, Zou H, Song R, Gu J, Yuan Y, Liu X, Zhu G, Bai J, et al: Zearalenone altered the cytoskeletal structure via ER stress-autophagy-oxidative stress pathway in mouse TM4 Sertoli cells. Sci Rep. 8:33202018. View Article : Google Scholar : PubMed/NCBI

81 

Wu P, Yan Y, Ma L, Hou B, He Y, Zhang L, Niu Z, Song J, Pang X and Yang X: Effects of the Nrf2 modulator salvianolic acid A alone or combined with metformin on diabetes-associated macrovascular and renal injury. J Biol Chem. 291:22288–22301. 2016. View Article : Google Scholar : PubMed/NCBI

Related Articles

  • Abstract
  • View
  • Download
  • Twitter
Copy and paste a formatted citation
Spandidos Publications style
Wang J, Ding Y, Zhuang L, Wang Z, Xiao W and Zhu J: Ginkgolide B‑induced AMPK pathway activation protects astrocytes by regulating endoplasmic reticulum stress, oxidative stress and energy metabolism induced by Aβ1‑42. Mol Med Rep 23: 457, 2021.
APA
Wang, J., Ding, Y., Zhuang, L., Wang, Z., Xiao, W., & Zhu, J. (2021). Ginkgolide B‑induced AMPK pathway activation protects astrocytes by regulating endoplasmic reticulum stress, oxidative stress and energy metabolism induced by Aβ1‑42. Molecular Medicine Reports, 23, 457. https://doi.org/10.3892/mmr.2021.12096
MLA
Wang, J., Ding, Y., Zhuang, L., Wang, Z., Xiao, W., Zhu, J."Ginkgolide B‑induced AMPK pathway activation protects astrocytes by regulating endoplasmic reticulum stress, oxidative stress and energy metabolism induced by Aβ1‑42". Molecular Medicine Reports 23.6 (2021): 457.
Chicago
Wang, J., Ding, Y., Zhuang, L., Wang, Z., Xiao, W., Zhu, J."Ginkgolide B‑induced AMPK pathway activation protects astrocytes by regulating endoplasmic reticulum stress, oxidative stress and energy metabolism induced by Aβ1‑42". Molecular Medicine Reports 23, no. 6 (2021): 457. https://doi.org/10.3892/mmr.2021.12096
Copy and paste a formatted citation
x
Spandidos Publications style
Wang J, Ding Y, Zhuang L, Wang Z, Xiao W and Zhu J: Ginkgolide B‑induced AMPK pathway activation protects astrocytes by regulating endoplasmic reticulum stress, oxidative stress and energy metabolism induced by Aβ1‑42. Mol Med Rep 23: 457, 2021.
APA
Wang, J., Ding, Y., Zhuang, L., Wang, Z., Xiao, W., & Zhu, J. (2021). Ginkgolide B‑induced AMPK pathway activation protects astrocytes by regulating endoplasmic reticulum stress, oxidative stress and energy metabolism induced by Aβ1‑42. Molecular Medicine Reports, 23, 457. https://doi.org/10.3892/mmr.2021.12096
MLA
Wang, J., Ding, Y., Zhuang, L., Wang, Z., Xiao, W., Zhu, J."Ginkgolide B‑induced AMPK pathway activation protects astrocytes by regulating endoplasmic reticulum stress, oxidative stress and energy metabolism induced by Aβ1‑42". Molecular Medicine Reports 23.6 (2021): 457.
Chicago
Wang, J., Ding, Y., Zhuang, L., Wang, Z., Xiao, W., Zhu, J."Ginkgolide B‑induced AMPK pathway activation protects astrocytes by regulating endoplasmic reticulum stress, oxidative stress and energy metabolism induced by Aβ1‑42". Molecular Medicine Reports 23, no. 6 (2021): 457. https://doi.org/10.3892/mmr.2021.12096
Follow us
  • Twitter
  • LinkedIn
  • Facebook
About
  • Spandidos Publications
  • Careers
  • Cookie Policy
  • Privacy Policy
How can we help?
  • Help
  • Live Chat
  • Contact
  • Email to our Support Team