Spandidos Publications Logo
  • About
    • About Spandidos
    • Aims and Scopes
    • Abstracting and Indexing
    • Editorial Policies
    • Reprints and Permissions
    • Job Opportunities
    • Terms and Conditions
    • Contact
  • Journals
    • All Journals
    • Oncology Letters
      • Oncology Letters
      • Information for Authors
      • Editorial Policies
      • Editorial Board
      • Aims and Scope
      • Abstracting and Indexing
      • Bibliographic Information
      • Archive
    • International Journal of Oncology
      • International Journal of Oncology
      • Information for Authors
      • Editorial Policies
      • Editorial Board
      • Aims and Scope
      • Abstracting and Indexing
      • Bibliographic Information
      • Archive
    • Molecular and Clinical Oncology
      • Molecular and Clinical Oncology
      • Information for Authors
      • Editorial Policies
      • Editorial Board
      • Aims and Scope
      • Abstracting and Indexing
      • Bibliographic Information
      • Archive
    • Experimental and Therapeutic Medicine
      • Experimental and Therapeutic Medicine
      • Information for Authors
      • Editorial Policies
      • Editorial Board
      • Aims and Scope
      • Abstracting and Indexing
      • Bibliographic Information
      • Archive
    • International Journal of Molecular Medicine
      • International Journal of Molecular Medicine
      • Information for Authors
      • Editorial Policies
      • Editorial Board
      • Aims and Scope
      • Abstracting and Indexing
      • Bibliographic Information
      • Archive
    • Biomedical Reports
      • Biomedical Reports
      • Information for Authors
      • Editorial Policies
      • Editorial Board
      • Aims and Scope
      • Abstracting and Indexing
      • Bibliographic Information
      • Archive
    • Oncology Reports
      • Oncology Reports
      • Information for Authors
      • Editorial Policies
      • Editorial Board
      • Aims and Scope
      • Abstracting and Indexing
      • Bibliographic Information
      • Archive
    • Molecular Medicine Reports
      • Molecular Medicine Reports
      • Information for Authors
      • Editorial Policies
      • Editorial Board
      • Aims and Scope
      • Abstracting and Indexing
      • Bibliographic Information
      • Archive
    • World Academy of Sciences Journal
      • World Academy of Sciences Journal
      • Information for Authors
      • Editorial Policies
      • Editorial Board
      • Aims and Scope
      • Abstracting and Indexing
      • Bibliographic Information
      • Archive
    • International Journal of Functional Nutrition
      • International Journal of Functional Nutrition
      • Information for Authors
      • Editorial Policies
      • Editorial Board
      • Aims and Scope
      • Abstracting and Indexing
      • Bibliographic Information
      • Archive
    • International Journal of Epigenetics
      • International Journal of Epigenetics
      • Information for Authors
      • Editorial Policies
      • Editorial Board
      • Aims and Scope
      • Abstracting and Indexing
      • Bibliographic Information
      • Archive
    • Medicine International
      • Medicine International
      • Information for Authors
      • Editorial Policies
      • Editorial Board
      • Aims and Scope
      • Abstracting and Indexing
      • Bibliographic Information
      • Archive
  • Articles
  • Information
    • Information for Authors
    • Information for Reviewers
    • Information for Librarians
    • Information for Advertisers
    • Conferences
  • Language Editing
Spandidos Publications Logo
  • About
    • About Spandidos
    • Aims and Scopes
    • Abstracting and Indexing
    • Editorial Policies
    • Reprints and Permissions
    • Job Opportunities
    • Terms and Conditions
    • Contact
  • Journals
    • All Journals
    • Biomedical Reports
      • Information for Authors
      • Editorial Policies
      • Editorial Board
      • Aims and Scope
      • Abstracting and Indexing
      • Bibliographic Information
      • Archive
    • Experimental and Therapeutic Medicine
      • Information for Authors
      • Editorial Policies
      • Editorial Board
      • Aims and Scope
      • Abstracting and Indexing
      • Bibliographic Information
      • Archive
    • International Journal of Epigenetics
      • Information for Authors
      • Editorial Policies
      • Editorial Board
      • Aims and Scope
      • Abstracting and Indexing
      • Bibliographic Information
      • Archive
    • International Journal of Functional Nutrition
      • Information for Authors
      • Editorial Policies
      • Editorial Board
      • Aims and Scope
      • Abstracting and Indexing
      • Bibliographic Information
      • Archive
    • International Journal of Molecular Medicine
      • Information for Authors
      • Editorial Policies
      • Editorial Board
      • Aims and Scope
      • Abstracting and Indexing
      • Bibliographic Information
      • Archive
    • International Journal of Oncology
      • Information for Authors
      • Editorial Policies
      • Editorial Board
      • Aims and Scope
      • Abstracting and Indexing
      • Bibliographic Information
      • Archive
    • Medicine International
      • Information for Authors
      • Editorial Policies
      • Editorial Board
      • Aims and Scope
      • Abstracting and Indexing
      • Bibliographic Information
      • Archive
    • Molecular and Clinical Oncology
      • Information for Authors
      • Editorial Policies
      • Editorial Board
      • Aims and Scope
      • Abstracting and Indexing
      • Bibliographic Information
      • Archive
    • Molecular Medicine Reports
      • Information for Authors
      • Editorial Policies
      • Editorial Board
      • Aims and Scope
      • Abstracting and Indexing
      • Bibliographic Information
      • Archive
    • Oncology Letters
      • Information for Authors
      • Editorial Policies
      • Editorial Board
      • Aims and Scope
      • Abstracting and Indexing
      • Bibliographic Information
      • Archive
    • Oncology Reports
      • Information for Authors
      • Editorial Policies
      • Editorial Board
      • Aims and Scope
      • Abstracting and Indexing
      • Bibliographic Information
      • Archive
    • World Academy of Sciences Journal
      • Information for Authors
      • Editorial Policies
      • Editorial Board
      • Aims and Scope
      • Abstracting and Indexing
      • Bibliographic Information
      • Archive
  • Articles
  • Information
    • For Authors
    • For Reviewers
    • For Librarians
    • For Advertisers
    • Conferences
  • Language Editing
Login Register Submit
  • This site uses cookies
  • You can change your cookie settings at any time by following the instructions in our Cookie Policy. To find out more, you may read our Privacy Policy.

    I agree
Search articles by DOI, keyword, author or affiliation
Search
Advanced Search
presentation
Molecular Medicine Reports
Join Editorial Board Propose a Special Issue
Print ISSN: 1791-2997 Online ISSN: 1791-3004
Journal Cover
July-2021 Volume 24 Issue 1

Full Size Image

Sign up for eToc alerts
Recommend to Library

Journals

International Journal of Molecular Medicine

International Journal of Molecular Medicine

International Journal of Molecular Medicine is an international journal devoted to molecular mechanisms of human disease.

International Journal of Oncology

International Journal of Oncology

International Journal of Oncology is an international journal devoted to oncology research and cancer treatment.

Molecular Medicine Reports

Molecular Medicine Reports

Covers molecular medicine topics such as pharmacology, pathology, genetics, neuroscience, infectious diseases, molecular cardiology, and molecular surgery.

Oncology Reports

Oncology Reports

Oncology Reports is an international journal devoted to fundamental and applied research in Oncology.

Experimental and Therapeutic Medicine

Experimental and Therapeutic Medicine

Experimental and Therapeutic Medicine is an international journal devoted to laboratory and clinical medicine.

Oncology Letters

Oncology Letters

Oncology Letters is an international journal devoted to Experimental and Clinical Oncology.

Biomedical Reports

Biomedical Reports

Explores a wide range of biological and medical fields, including pharmacology, genetics, microbiology, neuroscience, and molecular cardiology.

Molecular and Clinical Oncology

Molecular and Clinical Oncology

International journal addressing all aspects of oncology research, from tumorigenesis and oncogenes to chemotherapy and metastasis.

World Academy of Sciences Journal

World Academy of Sciences Journal

Multidisciplinary open-access journal spanning biochemistry, genetics, neuroscience, environmental health, and synthetic biology.

International Journal of Functional Nutrition

International Journal of Functional Nutrition

Open-access journal combining biochemistry, pharmacology, immunology, and genetics to advance health through functional nutrition.

International Journal of Epigenetics

International Journal of Epigenetics

Publishes open-access research on using epigenetics to advance understanding and treatment of human disease.

Medicine International

Medicine International

An International Open Access Journal Devoted to General Medicine.

Journal Cover
July-2021 Volume 24 Issue 1

Full Size Image

Sign up for eToc alerts
Recommend to Library

  • Article
  • Citations
    • Cite This Article
    • Download Citation
    • Create Citation Alert
    • Remove Citation Alert
    • Cited By
  • Similar Articles
    • Related Articles (in Spandidos Publications)
    • Similar Articles (Google Scholar)
    • Similar Articles (PubMed)
  • Download PDF
  • Download XML
  • View XML

  • Supplementary Files
    • Supplementary_Data.pdf
Article Open Access

Electroacupuncture at GV20‑GB7 regulates mitophagy to protect against neurological deficits following intracerebral hemorrhage via inhibition of apoptosis

  • Authors:
    • Ruiqiao Guan
    • Zhihao Li
    • Xiaohong Dai
    • Wei Zou
    • Xueping Yu
    • Hao Liu
    • Qiuxin Chen
    • Wei Teng
    • Peng Liu
    • Xiaoying Liu
    • Shanshan Dong
  • View Affiliations / Copyright

    Affiliations: Department of Integrated Chinese and Western Medicine, Zhongshan Hospital, Fudan University, Shanghai 200032, P.R. China, Department of Acupuncture and Moxibustion, Yueyang Hospital of Integrated Traditional Chinese and Western Medicine, Shanghai University of Chinese Medicine, Shanghai 200437, P.R. China, Department of Clinical Medicine, Heilongjiang University of Chinese Medicine, Harbin, Heilongjiang 150040, P.R. China, Department of Acupuncture and Moxibustion, Tongde Hospital of Zhejiang Province, Hangzhou, Zhejiang 315099, P.R. China
    Copyright: © Guan et al. This is an open access article distributed under the terms of Creative Commons Attribution License.
  • Article Number: 492
    |
    Published online on: May 5, 2021
       https://doi.org/10.3892/mmr.2021.12131
  • Expand metrics +
Metrics: Total Views: 0 (Spandidos Publications: | PMC Statistics: )
Metrics: Total PDF Downloads: 0 (Spandidos Publications: | PMC Statistics: )
Cited By (CrossRef): 0 citations Loading Articles...

This article is mentioned in:



Abstract

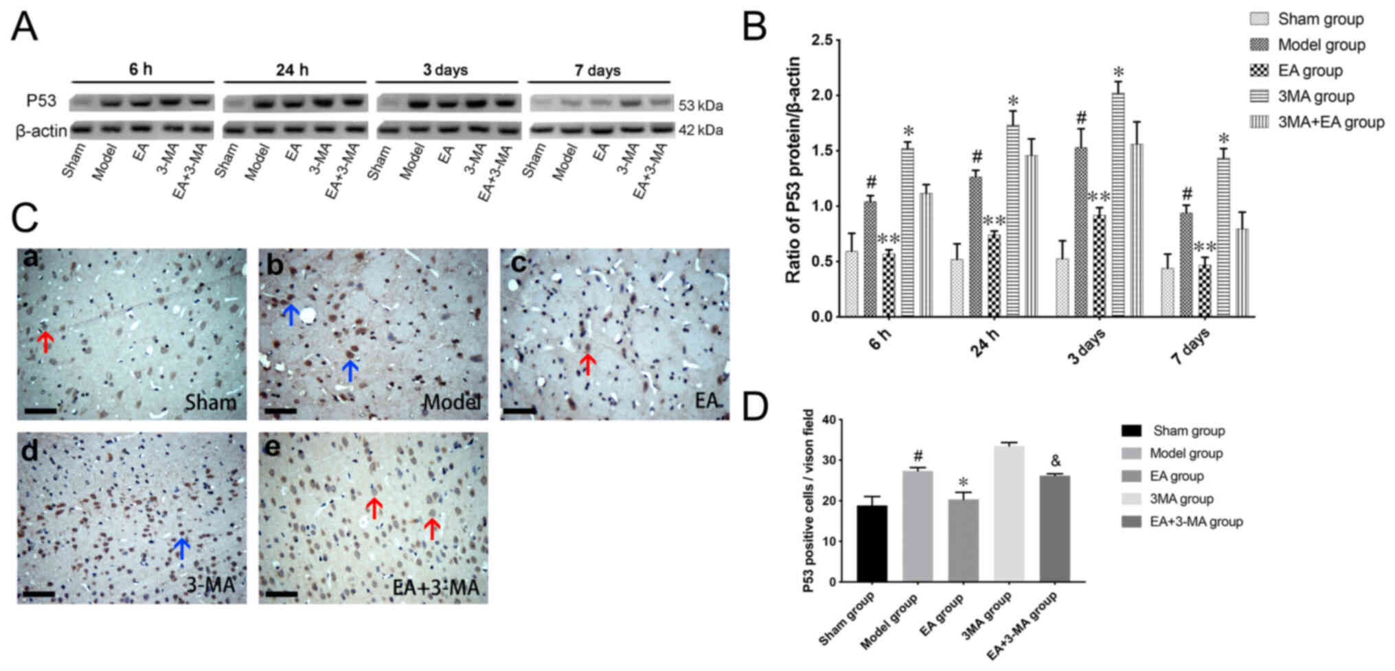
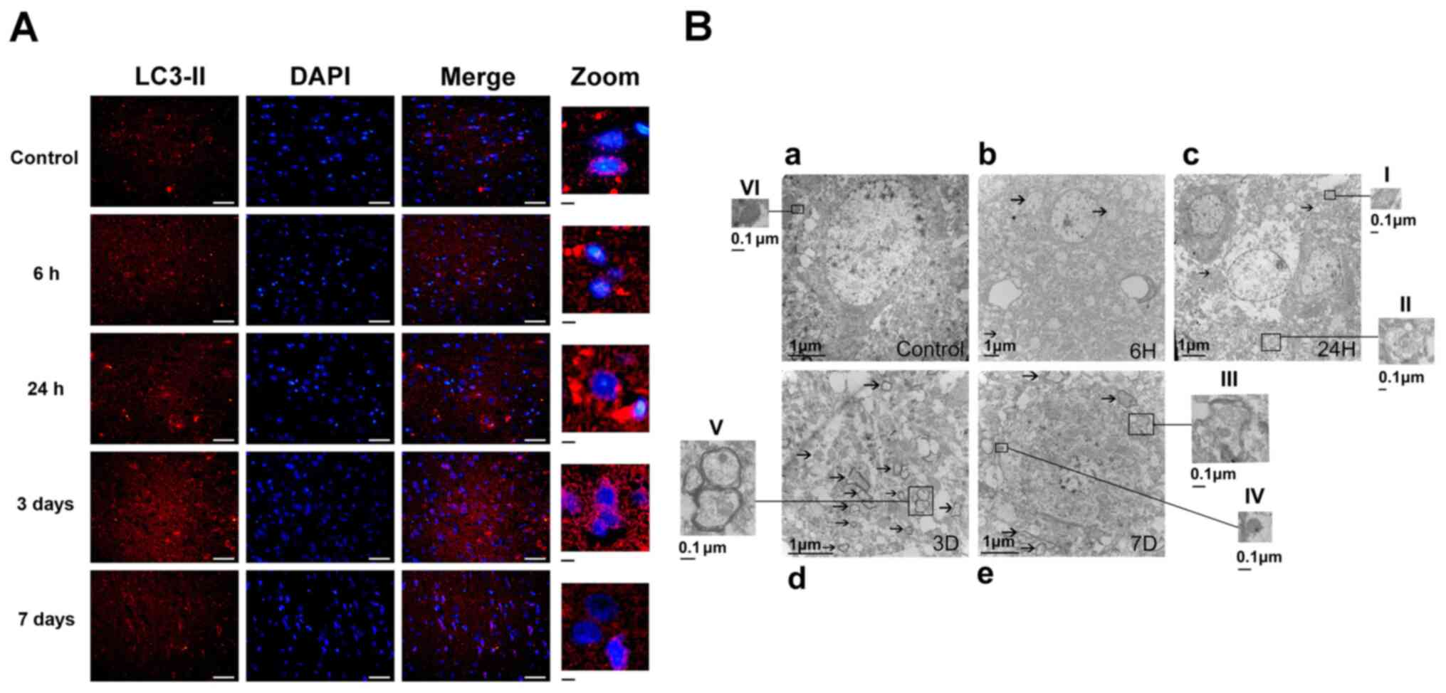
The acupuncture penetrating line of Baihui (GV20) to Qubin (GB7) spans the parietal, frontal and temporal lobes. The present study aimed to elucidate the mechanism by which electroacupuncture (EA) at GV20‑GB7 regulates mitophagy in intracerebral hemorrhage (ICH) and whether it serves a neuroprotective role. A whole blood‑induced ICH model was used. Mitophagy‑regulating proteins, including BCL/adenovirus E1B 19 kDa‑interacting protein 3 (BNIP3), PTEN‑induced putative kinase 1 (PINK1), Parkin and apoptosis‑associated proteins were detected by western blotting; autophagy following ICH was evaluated by immunofluorescent techniques; morphological characteristics of mitophagy were observed using transmission electron microscopy; and TUNEL assay was performed to determine the number of apoptotic cells. Immunohistochemistry was used to detect p53 expression. The protective role of EA (GV20‑GB7) via enhanced mitophagy and suppressed apoptosis in ICH was further confirmed by decreased modified neurological severity score. The results showed that EA (GV20‑GB7) treatment upregulated mitochondrial autophagy following ICH and inhibited apoptotic cell death. The mechanism underlying EA (GV20‑GB7) treatment may involve inhibition of p53, an overlapping protein of autophagy and apoptosis. EA (GV20‑GB7) treatment decreased neurobehavioral deficits following ICH but pretreatment with 3‑methyladenine counteracted the beneficial effects of EA (GV20‑GB7) treatment. In conclusion, EA (GV20‑GB7) improved recovery from ICH by regulating the balance between mitophagy and apoptosis.
View Figures

Figure 1

Figure 2

Figure 3

Figure 4

Figure 5

Figure 6

Figure 7

Figure 8

View References

1 

Caplan LR: Intracerebral haemorrhage. Lancet. 339:656–658. 1992. View Article : Google Scholar : PubMed/NCBI

2 

Broderick J, Connolly S, Feldmann E, Hanley D, Kase C, Krieger D, Mayberg M, Morgenstern L, Ogilvy CS, Vespa P, et al: Guidelines for the management of spontaneous intracerebral hemorrhage in adults: 2007 update: A guideline from the American Heart Association/American Stroke Association Stroke Council, High Blood Pressure Research Council, and the Quality of Care and Outcomes in Research Interdisciplinary Working Group. Stroke. 38:2001–2023. 2007. View Article : Google Scholar : PubMed/NCBI

3 

Counsell C, Boonyakarnkul S, Dennis M, Sandercock P, Bamford J, Burn J and Warlow C: Primary intracerebral haemorrhage in the oxfordshire community stroke Project. Cerebrovascular Dis. 5:26–34. 1995. View Article : Google Scholar

4 

Keep RF, Hua Y and Xi G: Intracerebral haemorrhage: Mechanisms of injury and therapeutic targets. Lancet Neurol. 11:720–731. 2012. View Article : Google Scholar : PubMed/NCBI

5 

Nehls DG, Mendelow AD, Graham DI, Sinar EJ and Teasdale GM: Experimental intracerebral hemorrhage: Progression of hemodynamic changes after production of a spontaneous mass lesion. Neurosurgery. 23:439–444. 1988. View Article : Google Scholar : PubMed/NCBI

6 

Belur PK, Chang JJ, He S, Emanuel BA and Mack WJ: Emerging experimental therapies for intracerebral hemorrhage: Targeting mechanisms of secondary brain injury. Neurosurg Focus. 34:E92013. View Article : Google Scholar : PubMed/NCBI

7 

Levine B and Kroemer G: Autophagy in the pathogenesis of disease. Cell. 132:27–42. 2008. View Article : Google Scholar : PubMed/NCBI

8 

Niu M, Dai X, Zou W, Yu X, Teng W, Chen Q, Sun X, Yu W, Ma H and Liu P: Autophagy, endoplasmic reticulum stress and the unfolded protein response in intracerebral hemorrhage. Transl Neurosci. 8:37–48. 2017. View Article : Google Scholar : PubMed/NCBI

9 

Klionsky DJ and Emr SD: Autophagy as a regulated pathway of cellular degradation. Science. 290:1717–1721. 2000. View Article : Google Scholar : PubMed/NCBI

10 

Wang K and Klionsky DJ: Mitochondria removal by autophagy. Autophagy. 7:297–300. 2014. View Article : Google Scholar

11 

Goldman SJ, Taylor R, Zhang Y and Jin S: Autophagy and the degradation of mitochondria. Mitochondrion. 10:309–315. 2010. View Article : Google Scholar : PubMed/NCBI

12 

Graef M and Nunnari J: A role for mitochondria in autophagy regulation. Autophagy. 7:1245–1246. 2011. View Article : Google Scholar : PubMed/NCBI

13 

Wei H, Liu L and Chen Q: Selective removal of mitochondria via mitophagy: Distinct pathways for different mitochondrial stresses. Biochim Biophys Acta. 1853:2784–2790. 2015. View Article : Google Scholar : PubMed/NCBI

14 

Lin C, Chao H, Li Z, Xu X, Liu Y, Hou L, Liu N and Ji J: Melatonin attenuates traumatic brain injury-induced inflammation: A possible role for mitophagy. J Pineal Res. 61:177–186. 2016. View Article : Google Scholar : PubMed/NCBI

15 

Yuan Y, Zheng Y, Zhang X, Chen Y, Wu X, Wu J, Shen Z, Jiang L, Wang L, Yang W, et al: BNIP3L/NIX-mediated mitophagy protects against ischemic brain injury independent of PARK2. Autophagy. 13:1754–1766. 2017. View Article : Google Scholar : PubMed/NCBI

16 

Li J, Lu J, Mi Y, Shi Z, Chen C, Riley J and Zhou C: Voltage-dependent anion channels (VDACs) promote mitophagy to protect neuron from death in an early brain injury following a subarachnoid hemorrhage in rats. Brain Res. 1573:74–83. 2014. View Article : Google Scholar : PubMed/NCBI

17 

Yang Y, Xing D, Zhou F and Chen Q: Mitochondrial autophagy protects against heat shock-induced apoptosis through reducing cytosolic cytochrome c release and downstream caspase-3 activation. Biochem Biophys Res Commun. 395:190–195. 2010. View Article : Google Scholar : PubMed/NCBI

18 

Colbert AP, Spaulding K, Larsen A, Ahn AC and Cutro JA: Electrodermal activity at acupoints: Literature review and recommendations for reporting clinical trials. J Acupunct and Meridian Stud. 4:5–13. 2011. View Article : Google Scholar : PubMed/NCBI

19 

Zhang S, Wu B, Liu M, Li N, Zeng X, Liu H, Yang Q, Han Z, Rao P and Wang D; all Investigators, : Acupuncture efficacy on ischemic stroke recovery: Multicenter randomized controlled trial in China. Stroke. 46:1301–1306. 2015. View Article : Google Scholar : PubMed/NCBI

20 

Langevin HM, Schnyer R, MacPherson H, Davis R, Harris RE, Napadow V, Wayne PM, Milley RJ, Lao L, Stener-Victorin E, et al: Manual and electrical needle stimulation in acupuncture research: Pitfalls and challenges of heterogeneity. J Altern Complement Med. 21:113–128. 2015. View Article : Google Scholar : PubMed/NCBI

21 

Zhou F, Guo J, Cheng J, Wu G and Xia Y: Electroacupuncture increased cerebral blood flow and reduced ischemic brain injury: Dependence on stimulation intensity and frequency. J Appl Physiol (1985). 111:1877–1887. 2011. View Article : Google Scholar : PubMed/NCBI

22 

Zhu Y, Deng L, Tang H, Gao X, Wang Y, Guo K, Kong J and Yang C: Electroacupuncture improves neurobehavioral function and brain injury in rat model of intracerebral hemorrhage. Brain Res Bull. 131:123–132. 2017. View Article : Google Scholar : PubMed/NCBI

23 

Li HQ, Li Y, Chen ZX, Zhang XG, Zheng XW, Yang WT, Chen S and Zheng GQ: Electroacupuncture exerts neuroprotection through caveolin-1 mediated molecular pathway in intracerebral hemorrhage of rats. Neural Plast. 2016:73082612016. View Article : Google Scholar : PubMed/NCBI

24 

Ting Z, Jianbin Z and Luqi H: Protective effect of electroacupuncture on neurons autophagy in perfusion period of cerebral ischemia. Neurosci Lett. 661:41–45. 2017. View Article : Google Scholar : PubMed/NCBI

25 

Wu Z, Zou Z, Zou R, Zhou X and Cui S: Electroacupuncture pretreatment induces tolerance against cerebral ischemia/reperfusion injury through inhibition of the autophagy pathway. Mol Med Rep. 11:4438–4446. 2015. View Article : Google Scholar : PubMed/NCBI

26 

Liu W, Shang G, Yang S, Huang J, Xue X, Lin Y, Zheng Y, Wang X, Wang L, Lin R, et al: Electroacupuncture protects against ischemic stroke by reducing autophagosome formation and inhibiting autophagy through the mTORC1-ULK1 complex-Beclin1 pathway. Int J Mol Med. 37:309–318. 2016. View Article : Google Scholar : PubMed/NCBI

27 

Wu ZQ, Cui SY, Zhu L and Zou ZQ: Study on the mechanism of mTOR-Mediated autophagy during electroacupuncture pretreatment against cerebral ischemic injury. Evid Based Complement Alternat Med. 2016:91215972016. View Article : Google Scholar : PubMed/NCBI

28 

Zou W, Chen QX, Sun XW, Chi QB, Kuang HY, Yu XP and Dai XH: Acupuncture inhibits Notch1 and Hes1 protein expression in the basal ganglia of rats with cerebral hemorrhage. Neural Regen Res. 10:457–462. 2015. View Article : Google Scholar : PubMed/NCBI

29 

Liu H, Sun X, Zou W, Leng M, Zhang B, Kang X, He T and Wang H: Scalp acupuncture attenuates neurological deficits in a rat model of hemorrhagic stroke. Complement Ther Med. 32:85–90. 2017. View Article : Google Scholar : PubMed/NCBI

30 

Health N: Guide for the care and use of laboratory animals. NIH contract No. No1-RR-2-2135. 11–28. 1985.

31 

Guan R, Zou W, Dai X, Yu X, Liu H, Chen Q and Teng W: Mitophagy, a potential therapeutic target for stroke. J Biomed Sci. 25:872018. View Article : Google Scholar : PubMed/NCBI

32 

Li Q, Zhang T, Wang J, Zhang Z, Zhai Y, Yang GY and Sun X: Rapamycin attenuates mitochondrial dysfunction via activation of mitophagy in experimental ischemic stroke. Biochem Biophys Res Commun. 444:182–188. 2014. View Article : Google Scholar : PubMed/NCBI

33 

Di Y, He YL, Zhao T, Huang X, Wu KW, Liu SH, Zhao YQ, Fan M, Wu LY and Zhu LL: Methylene blue reduces acute cerebral ischemic injury via the induction of mitophagy. Mol Med. 21:420–429. 2015. View Article : Google Scholar : PubMed/NCBI

34 

Jing CH, Wang L, Liu PP, Wu C, Ruan D and Chen G: Autophagy activation is associated with neuroprotection against apoptosis via a mitochondrial pathway in a rat model of subarachnoid hemorrhage. Neuroscience. 213:144–153. 2012. View Article : Google Scholar : PubMed/NCBI

35 

Liu XY, Dai XH, Zou W, Yu XP, Teng W, Wang Y, Yu WW, Ma HH, Chen QX, Liu P, et al: Acupuncture through Baihui (DU20) to Qubin (GB7) mitigates neurological impairment after intracerebral hemorrhage. Neural Regen Res. 13:1425–1432. 2018. View Article : Google Scholar : PubMed/NCBI

36 

Zhang B, Dai XH, Yu XP, Zou W, Teng W, Sun XW, Yu WW, Liu H, Wang H, Sun MJ and Li M: Baihui (DU20)-penetrating-Qubin (GB7) acupuncture inhibits apoptosis in the perihemorrhagic penumbra. Neural Regen Res. 13:1602–1608. 2018. View Article : Google Scholar : PubMed/NCBI

37 

Wang C, Hu Q and Shen HM: Pharmacological inhibitors of autophagy as novel cancer therapeutic agents. Pharmacol Res. 105:164–175. 2016. View Article : Google Scholar : PubMed/NCBI

38 

Hua XB: On animal acupoints. J Tradit Chi Med. 7:301–304. 1987.PubMed/NCBI

39 

Jittiwat J: Laser Acupuncture at GV20 improves brain damage and oxidative stress in animal model of focal ischemic stroke. J Acupunct Meridian Stud. 10:324–330. 2017. View Article : Google Scholar : PubMed/NCBI

40 

Yin CS, Jeong HS, Park HJ, Baik Y, Yoon MH, Choi CB and Koh HG: A proposed transpositional acupoint system in a mouse and rat model. Res Vet Sci. 84:159–165. 2008. View Article : Google Scholar : PubMed/NCBI

41 

Han HJ, Park SJ, Soh KS, Myoung HS, Lee KJ, Ogay V and Lee YH: Electrical characterization of proposed transpositional acupoints on the urinary bladder meridian in a rat model. Evid Based Complement Alternat Med. 2011:2954752011. View Article : Google Scholar : PubMed/NCBI

42 

Chen J, Sanberg PR, Li Y, Wang L, Lu M, Willing AE, Sanchez-Ramos J and Chopp M: Intravenous administration of human umbilical cord blood reduces behavioral deficits after stroke in rats. Stroke. 32:2682–2688. 2001. View Article : Google Scholar : PubMed/NCBI

43 

Choe SC, Hamacher-Brady A and Brady NR: Autophagy capacity and sub-mitochondrial heterogeneity shape Bnip3-induced mitophagy regulation of apoptosis. Cell Commun Signal. 13:372015. View Article : Google Scholar : PubMed/NCBI

44 

Gross A, McDonnell JM and Korsmeyer SJ: BCL-2 family members and the mitochondria in apoptosis. Genes Dev. 13:1899–1911. 1999. View Article : Google Scholar : PubMed/NCBI

45 

Chen B, Wang G, Li W, Liu W, Lin R, Tao J, Jiang M, Chen L and Wang Y: Memantine attenuates cell apoptosis by suppressing the calpain-caspase-3 pathway in an experimental model of ischemic stroke. Exp Cell Res. 351:163–172. 2017. View Article : Google Scholar : PubMed/NCBI

46 

Wagner DC, Riegelsberger UM, Michalk S, Hartig W, Kranz A and Boltze J: Cleaved caspase-3 expression after experimental stroke exhibits different phenotypes and is predominantly non-apoptotic. Brain Res. 1381:237–242. 2011. View Article : Google Scholar : PubMed/NCBI

47 

Yan J, Yun H, Yang Y, Jing B, Feng C and Song-bin F: Upregulation of BNIP3 promotes apoptosis of lung cancer cells that were induced by p53. Biochem Biophys Res Commun. 346:501–507. 2006. View Article : Google Scholar : PubMed/NCBI

48 

Tasdemir E, Chiara Maiuri M, Morselli E, Criollo A, D'Amelio M, Djavaheri-Mergny M, Cecconi F, Tavernarakis N and Kroemer G: A dual role of p53 in the control of autophagy. Autophagy. 4:810–814. 2008. View Article : Google Scholar : PubMed/NCBI

49 

Sims NR and Muyderman H: Mitochondria, oxidative metabolism and cell death in stroke. Biochim Biophys Acta. 1802:80–91. 2010. View Article : Google Scholar : PubMed/NCBI

50 

Kubli DA and Gustafsson AB: Mitochondria and mitophagy: The yin and yang of cell death control. Circ Res. 111:1208–1221. 2012. View Article : Google Scholar : PubMed/NCBI

51 

Zhang X, Yan H, Yuan Y, Gao J, Shen Z, Cheng Y, Shen Y, Wang RR, Wang X, Hu WW, et al: Cerebral ischemia-reperfusion-induced autophagy protects against neuronal injury by mitochondrial clearance. Autophagy. 9:1321–1333. 2013. View Article : Google Scholar : PubMed/NCBI

52 

Shen Z, Zheng Y, Wu J, Chen Y, Wu X, Zhou Y, Yuan Y, Lu S, Jiang L, Qin Z, et al: PARK2-dependent mitophagy induced by acidic postconditioning protects against focal cerebral ischemia and extends the reperfusion window. Autophagy. 13:473–485. 2017. View Article : Google Scholar : PubMed/NCBI

53 

Baek SH, Noh AR, Kim KA, Akram M, Shin YJ, Kim ES, Yu SW, Majid A and Bae ON: Modulation of mitochondrial function and autophagy mediates carnosine neuroprotection against ischemic brain damage. Stroke. 45:2438–2443. 2014. View Article : Google Scholar : PubMed/NCBI

54 

Shi RY, Zhu SH, Li V, Gibson SB, Xu XS and Kong JM: BNIP3 interacting with LC3 triggers excessive mitophagy in delayed neuronal death in stroke. CNS Neurosci Ther. 20:1045–1055. 2014. View Article : Google Scholar : PubMed/NCBI

55 

Wu M, Lu G, Lao YZ, Zhang H, Zheng D, Zheng ZQ, Yi J, Xiang Q, Wang LM, Tan HS, et al: Garciesculenxanthone B induces PINK1-Parkin-mediated mitophagy and prevents ischemia-reperfusion brain injury in mice. Acta Pharmacol Sin. 42:199–208. 2021. View Article : Google Scholar : PubMed/NCBI

56 

Yin ZL, Meng ZX, Ge S, Zhang MJ and Huang LH: Clinical observation of dynamic scalp acupuncture combined with task-oriented mirror therapy for upper limbs function impairment in patients with hemiplegia after ischemic stroke. Zhongguo Zhen Jiu. 40:918–922. 2020.(In Chinese). PubMed/NCBI

57 

Wang WW, Xie CL, Lu L and Zheng GQ: A systematic review and meta-analysis of Baihui (GV20)-based scalp acupuncture in experimental ischemic stroke. Sci Rep. 4:39812014. View Article : Google Scholar : PubMed/NCBI

58 

Zheng GQ, Zhao ZM, Wang Y, Gu Y, Li Y, Chen XM, Fu SP and Shen J: Meta-analysis of scalp acupuncture for acute hypertensive intracerebral hemorrhage. J Altern Complement Med. 17:293–299. 2011. View Article : Google Scholar : PubMed/NCBI

59 

Lang Y, Cui FY, Li KS, Tan ZJ and Zou YH: Imaging observation of scalp acupuncture on brain gray matter injury in stroke patients with cerebral infarction. Zhongguo Zhong Xi Yi Jie He Za Zhi. 36:294–299. 2016.(In Chinese). PubMed/NCBI

60 

Wang HQ, Bao CL, Jiao ZH and Dong GR: Efficacy and safety of penetration acupuncture on head for acute intracerebral hemorrhage: A randomized controlled study. Medicine (Baltimore). 95:e55622016. View Article : Google Scholar : PubMed/NCBI

61 

Sun ST, Li SR, Zhu YZ, Chen SL, Wan GZ, Sun YZ, Hou GW and Yu ZH: Clinical study on 500 cases of cerebro-vascular hemiplegia treated by acupuncture through baihui to qubin. J Tradit Chin Med. 5:167–170. 1985.PubMed/NCBI

62 

Wu Y, Wang X, Guo H, Zhang B, Zhang XB, Shi ZJ and Yu L: Synthesis and screening of 3-MA derivatives for autophagy inhibitors. Autophagy. 9:595–603. 2013. View Article : Google Scholar : PubMed/NCBI

63 

Shao A, Wang Z, Wu H, Dong X, Li Y, Tu S, Tang J, Zhao M, Zhang J and Hong Y: Enhancement of autophagy by histone deacetylase inhibitor trichostatin a ameliorates neuronal apoptosis after subarachnoid hemorrhage in rats. Mol Neurobiol. 53:18–27. 2016. View Article : Google Scholar : PubMed/NCBI

64 

Xia DY, Li W, Qian HR, Yao S, Liu JG and Qi XK: Ischemia preconditioning is neuroprotective in a rat cerebral ischemic injury model through autophagy activation and apoptosis inhibition. Braz J Med Biol Res. 46:580–588. 2013. View Article : Google Scholar : PubMed/NCBI

65 

Ma H, Chen H, Dong A, Wang Y, Bian Y and Xie K: Hydrogen-rich saline attenuates hyperalgesia and reduces cytokines in rats with post-herpetic neuralgia via activating autophagy. Xi Bao Yu Fen Zi Mian Yi Xue Za Zhi. 33:155–158. 2017.(In Chinese). PubMed/NCBI

66 

Tang Y, Cai QH, Wang YJ, Fan SH, Zhang ZF, Xiao MQ, Zhu JY, Wu DM, Lu J and Zheng YL: Protective effect of autophagy on endoplasmic reticulum stress induced apoptosis of alveolar epithelial cells in rat models of COPD. Biosci Rep. 37:BSR201708032017. View Article : Google Scholar : PubMed/NCBI

67 

Wu Q, Gao C, Wang H, Zhang X, Li Q, Gu Z, Shi X, Cui Y, Wang T, Chen X, et al: Mdivi-1 alleviates blood-brain barrier disruption and cell death in experimental traumatic brain injury by mitigating autophagy dysfunction and mitophagy activation. Int J Biochem Cell Biol. 94:44–55. 2018. View Article : Google Scholar : PubMed/NCBI

68 

Guo Z, Cao G, Yang H, Zhou H, Li L, Cao Z, Yu B and Kou J: A combination of four active compounds alleviates cerebral ischemia-reperfusion injury in correlation with inhibition of autophagy and modulation of AMPK/mTOR and JNK pathways. J Neurosci Res. 92:1295–1306. 2014. View Article : Google Scholar : PubMed/NCBI

69 

Chen X, Wang L, Deng Y, Li X, Li G, Zhou J, Cheng D, Yang Y, Yang Q, Chen G and Wang G: Inhibition of autophagy prolongs recipient survival through promoting CD8(+) T cell apoptosis in a rat liver transplantation model. Front Immunol. 10:13562019. View Article : Google Scholar : PubMed/NCBI

70 

Cao S, Shrestha S, Li J, Yu X, Chen J, Yan F, Ying G, Gu C, Wang L and Chen G: Melatonin-mediated mitophagy protects against early brain injury after subarachnoid hemorrhage through inhibition of NLRP3 inflammasome activation. Sci Rep. 7:24172017. View Article : Google Scholar : PubMed/NCBI

71 

Zuo W, Zhang S, Xia CY, Guo XF, He WB and Chen NH: Mitochondria autophagy is induced after hypoxic/ischemic stress in a Drp1 dependent manner: The role of inhibition of Drp1 in ischemic brain damage. Neuropharmacology. 86:103–115. 2014. View Article : Google Scholar : PubMed/NCBI

72 

Hanna RA, Quinsay MN, Orogo AM, Giang K, Rikka S and Gustafsson AB: Microtubule-associated protein 1 light chain 3 (LC3) interacts with Bnip3 protein to selectively remove endoplasmic reticulum and mitochondria via autophagy. J Biol Chem. 287:19094–19104. 2012. View Article : Google Scholar : PubMed/NCBI

73 

Zhang J and Ney PA: Role of BNIP3 and NIX in cell death, autophagy, and mitophagy. Cell Death Differ. 16:939–946. 2009. View Article : Google Scholar : PubMed/NCBI

74 

Tan H, Wu Z, Wang H, Bai B, Li Y, Wang X, Zhai B, Beach TG and Peng J: Refined phosphopeptide enrichment by phosphate additive and the analysis of human brain phosphoproteome. Protemomics. 15:500–507. 2015. View Article : Google Scholar : PubMed/NCBI

75 

Liu L, Sakakibara K, Chen Q and Okamoto K: Receptor-mediated mitophagy in yeast and mammalian systems. Cell Res. 24:787–795. 2014. View Article : Google Scholar : PubMed/NCBI

76 

Kissová I, Plamondon L-T, Brisson L, Priault M, Renouf V, Schaeffer J, Camougrand N and Manon S: Evaluation of the roles of apoptosis, autophagy, and mitophagy in the loss of plating efficiency induced by Bax expression in yeast. J Biol Chem. 281:36187–36197. 2006. View Article : Google Scholar

77 

Li XX, Tsoi B, Li YF, Kurihara H and He RR: Cardiolipin and its different properties in mitophagy and apoptosis. J Histochem Cytochem. 63:301–311. 2015. View Article : Google Scholar : PubMed/NCBI

78 

Levine B, Sinha SC and Kroemer G: Bcl-2 family members: Dual regulators of apoptosis and autophagy. Autophagy. 4:600–606. 2008. View Article : Google Scholar

79 

Ney PA: Mitochondrial autophagy: Origins, significance, and role of BNIP3 and NIX. Biochim Biophys Acta. 1853:2775–2783. 2015. View Article : Google Scholar : PubMed/NCBI

80 

Feng X, Liu X, Zhang W and Xiao W: p53 directly suppresses BNIP3 expression to protect against hypoxia-induced cell death. EMBO J. 30:3397–3415. 2011. View Article : Google Scholar : PubMed/NCBI

81 

Hoshino A, Matoba S, Iwai-Kanai E, Nakamura H, Kimata M, Nakaoka M, Katamura M, Okawa Y, Ariyoshi M, Mita Y, et al: p53-TIGAR axis attenuates mitophagy to exacerbate cardiac damage after ischemia. J Mol Cell Cardiol. 52:175–184. 2012. View Article : Google Scholar : PubMed/NCBI

82 

Marino G, Niso-Santano M, Baehrecke EH and Kroemer G: Self-consumption: The interplay of autophagy and apoptosis. Nat Rev Mol Cell Biol. 15:81–94. 2014. View Article : Google Scholar : PubMed/NCBI

83 

Jevtić G, Nikolić T, Mirčić A, Stojković T, Velimirović M, Trajković V, Marković I, Trbovich AM, Radonjić NV and Petronijević ND: Mitochondrial impairment, apoptosis and autophagy in a rat brain as immediate and long-term effects of perinatal phencyclidine treatment-influence of restraint stress. Prog Neuropsychopharmacol Biol Psychiatry. 66:87–96. 2016. View Article : Google Scholar

84 

Chipuk JE, Kuwana T, Bouchier-Hayes L, Droin NM, Newmeyer DD, Schuler M and Green DR: Direct activation of Bax by p53 mediates mitochondrial membrane permeabilization and apoptosis. Science. 303:1010–1014. 2004. View Article : Google Scholar : PubMed/NCBI

85 

Livesey KM, Kang R, Vernon P, Buchser W, Loughran P, Watkins SC, Zhang L, Manfredi JJ, Zeh HJ III, Li L, et al: p53/HMGB1 complexes regulate autophagy and apoptosis. Cancer Res. 72:1996–2005. 2012. View Article : Google Scholar : PubMed/NCBI

86 

Culmsee C and Mattson MP: p53 in neuronal apoptosis. Biochem Biophys Res Commun. 331:761–777. 2005. View Article : Google Scholar : PubMed/NCBI

87 

Morselli E, Tasdemir E, Maiuri MC, Galluzzi L, Kepp O, Criollo A, Vicencio JM, Soussi T and Kroemer G: Mutant p53 protein localized in the cytoplasm inhibits autophagy. Cell Cycle. 7:3056–3061. 2008. View Article : Google Scholar : PubMed/NCBI

88 

Chipuk JE and Green DR: p53's believe it or not: Lessons on transcription-independent death. J Clin Immunol. 23:355–361. 2003. View Article : Google Scholar : PubMed/NCBI

89 

Moll UM and Zaika A: Nuclear and mitochondrial apoptotic pathways of p53. FEBS Lett. 493:65–69. 2001. View Article : Google Scholar : PubMed/NCBI

90 

Wang EY, Gang H, Aviv Y, Dhingra R, Margulets V and Kirshenbaum LA: p53 mediates autophagy and cell death by a mechanism contingent on Bnip3. Hypertension. 62:70–77. 2013. View Article : Google Scholar : PubMed/NCBI

91 

Hendgen-Cotta UB, Esfeld S, Rudi K, Miinalainen I, Klare JP and Rassaf T: Cytosolic BNIP3 dimer interacts with mitochondrial BAX forming heterodimers in the mitochondrial outer membrane under basal conditions. Int J Mol Sci. 18:6872017. View Article : Google Scholar : PubMed/NCBI

92 

Namas RA, Metukuri MR, Dhupar R, Velosa C, Jefferson BS, Myer E, Constantine GM, Billiar TR, Vodovotz Y and Zamora R: Hypoxia-induced overexpression of BNIP3 is not dependent on hypoxia-inducible factor 1α in mouse hepatocytes. Shock. 36:196–202. 2011. View Article : Google Scholar : PubMed/NCBI

93 

Hanna Akram R: Bnip3 interacts with LC3 to induce selective removal of endoplasmic reticulum and mitochondria via autophagy. UC San Diego Electronic Theses & Dissertations. 12–33. 2011.https://escholarship.org/content/qt1wq0k372/qt1wq0k372.pdfJuly 1–2019

94 

Durcan TM and Fon EA: The three ‘P's of mitophagy: PARKIN, PINK1, and post-translational modifications. Genes Dev. 29:989–999. 2015. View Article : Google Scholar : PubMed/NCBI

95 

Chen Y and Dorn GW: PINK1-phosphorylated mitofusin 2 is a parkin receptor for culling damaged mitochondria. Science. 340:471–475. 2013. View Article : Google Scholar : PubMed/NCBI

96 

Kim-Han J, Kopp S, Dugan L and Diringer M: Perihematomal mitochondrial dysfunction after intracerebral Hemorrhage. Stroke. 37:2457–2462. 2006. View Article : Google Scholar : PubMed/NCBI

Related Articles

  • Abstract
  • View
  • Download
  • Twitter
Copy and paste a formatted citation
Spandidos Publications style
Guan R, Li Z, Dai X, Zou W, Yu X, Liu H, Chen Q, Teng W, Liu P, Liu X, Liu X, et al: Electroacupuncture at GV20‑GB7 regulates mitophagy to protect against neurological deficits following intracerebral hemorrhage via inhibition of apoptosis. Mol Med Rep 24: 492, 2021.
APA
Guan, R., Li, Z., Dai, X., Zou, W., Yu, X., Liu, H. ... Dong, S. (2021). Electroacupuncture at GV20‑GB7 regulates mitophagy to protect against neurological deficits following intracerebral hemorrhage via inhibition of apoptosis. Molecular Medicine Reports, 24, 492. https://doi.org/10.3892/mmr.2021.12131
MLA
Guan, R., Li, Z., Dai, X., Zou, W., Yu, X., Liu, H., Chen, Q., Teng, W., Liu, P., Liu, X., Dong, S."Electroacupuncture at GV20‑GB7 regulates mitophagy to protect against neurological deficits following intracerebral hemorrhage via inhibition of apoptosis". Molecular Medicine Reports 24.1 (2021): 492.
Chicago
Guan, R., Li, Z., Dai, X., Zou, W., Yu, X., Liu, H., Chen, Q., Teng, W., Liu, P., Liu, X., Dong, S."Electroacupuncture at GV20‑GB7 regulates mitophagy to protect against neurological deficits following intracerebral hemorrhage via inhibition of apoptosis". Molecular Medicine Reports 24, no. 1 (2021): 492. https://doi.org/10.3892/mmr.2021.12131
Copy and paste a formatted citation
x
Spandidos Publications style
Guan R, Li Z, Dai X, Zou W, Yu X, Liu H, Chen Q, Teng W, Liu P, Liu X, Liu X, et al: Electroacupuncture at GV20‑GB7 regulates mitophagy to protect against neurological deficits following intracerebral hemorrhage via inhibition of apoptosis. Mol Med Rep 24: 492, 2021.
APA
Guan, R., Li, Z., Dai, X., Zou, W., Yu, X., Liu, H. ... Dong, S. (2021). Electroacupuncture at GV20‑GB7 regulates mitophagy to protect against neurological deficits following intracerebral hemorrhage via inhibition of apoptosis. Molecular Medicine Reports, 24, 492. https://doi.org/10.3892/mmr.2021.12131
MLA
Guan, R., Li, Z., Dai, X., Zou, W., Yu, X., Liu, H., Chen, Q., Teng, W., Liu, P., Liu, X., Dong, S."Electroacupuncture at GV20‑GB7 regulates mitophagy to protect against neurological deficits following intracerebral hemorrhage via inhibition of apoptosis". Molecular Medicine Reports 24.1 (2021): 492.
Chicago
Guan, R., Li, Z., Dai, X., Zou, W., Yu, X., Liu, H., Chen, Q., Teng, W., Liu, P., Liu, X., Dong, S."Electroacupuncture at GV20‑GB7 regulates mitophagy to protect against neurological deficits following intracerebral hemorrhage via inhibition of apoptosis". Molecular Medicine Reports 24, no. 1 (2021): 492. https://doi.org/10.3892/mmr.2021.12131
Follow us
  • Twitter
  • LinkedIn
  • Facebook
About
  • Spandidos Publications
  • Careers
  • Cookie Policy
  • Privacy Policy
How can we help?
  • Help
  • Live Chat
  • Contact
  • Email to our Support Team