Spandidos Publications Logo
  • About
    • About Spandidos
    • Aims and Scopes
    • Abstracting and Indexing
    • Editorial Policies
    • Reprints and Permissions
    • Job Opportunities
    • Terms and Conditions
    • Contact
  • Journals
    • All Journals
    • Oncology Letters
      • Oncology Letters
      • Information for Authors
      • Editorial Policies
      • Editorial Board
      • Aims and Scope
      • Abstracting and Indexing
      • Bibliographic Information
      • Archive
    • International Journal of Oncology
      • International Journal of Oncology
      • Information for Authors
      • Editorial Policies
      • Editorial Board
      • Aims and Scope
      • Abstracting and Indexing
      • Bibliographic Information
      • Archive
    • Molecular and Clinical Oncology
      • Molecular and Clinical Oncology
      • Information for Authors
      • Editorial Policies
      • Editorial Board
      • Aims and Scope
      • Abstracting and Indexing
      • Bibliographic Information
      • Archive
    • Experimental and Therapeutic Medicine
      • Experimental and Therapeutic Medicine
      • Information for Authors
      • Editorial Policies
      • Editorial Board
      • Aims and Scope
      • Abstracting and Indexing
      • Bibliographic Information
      • Archive
    • International Journal of Molecular Medicine
      • International Journal of Molecular Medicine
      • Information for Authors
      • Editorial Policies
      • Editorial Board
      • Aims and Scope
      • Abstracting and Indexing
      • Bibliographic Information
      • Archive
    • Biomedical Reports
      • Biomedical Reports
      • Information for Authors
      • Editorial Policies
      • Editorial Board
      • Aims and Scope
      • Abstracting and Indexing
      • Bibliographic Information
      • Archive
    • Oncology Reports
      • Oncology Reports
      • Information for Authors
      • Editorial Policies
      • Editorial Board
      • Aims and Scope
      • Abstracting and Indexing
      • Bibliographic Information
      • Archive
    • Molecular Medicine Reports
      • Molecular Medicine Reports
      • Information for Authors
      • Editorial Policies
      • Editorial Board
      • Aims and Scope
      • Abstracting and Indexing
      • Bibliographic Information
      • Archive
    • World Academy of Sciences Journal
      • World Academy of Sciences Journal
      • Information for Authors
      • Editorial Policies
      • Editorial Board
      • Aims and Scope
      • Abstracting and Indexing
      • Bibliographic Information
      • Archive
    • International Journal of Functional Nutrition
      • International Journal of Functional Nutrition
      • Information for Authors
      • Editorial Policies
      • Editorial Board
      • Aims and Scope
      • Abstracting and Indexing
      • Bibliographic Information
      • Archive
    • International Journal of Epigenetics
      • International Journal of Epigenetics
      • Information for Authors
      • Editorial Policies
      • Editorial Board
      • Aims and Scope
      • Abstracting and Indexing
      • Bibliographic Information
      • Archive
    • Medicine International
      • Medicine International
      • Information for Authors
      • Editorial Policies
      • Editorial Board
      • Aims and Scope
      • Abstracting and Indexing
      • Bibliographic Information
      • Archive
  • Articles
  • Information
    • Information for Authors
    • Information for Reviewers
    • Information for Librarians
    • Information for Advertisers
    • Conferences
  • Language Editing
Spandidos Publications Logo
  • About
    • About Spandidos
    • Aims and Scopes
    • Abstracting and Indexing
    • Editorial Policies
    • Reprints and Permissions
    • Job Opportunities
    • Terms and Conditions
    • Contact
  • Journals
    • All Journals
    • Biomedical Reports
      • Information for Authors
      • Editorial Policies
      • Editorial Board
      • Aims and Scope
      • Abstracting and Indexing
      • Bibliographic Information
      • Archive
    • Experimental and Therapeutic Medicine
      • Information for Authors
      • Editorial Policies
      • Editorial Board
      • Aims and Scope
      • Abstracting and Indexing
      • Bibliographic Information
      • Archive
    • International Journal of Epigenetics
      • Information for Authors
      • Editorial Policies
      • Editorial Board
      • Aims and Scope
      • Abstracting and Indexing
      • Bibliographic Information
      • Archive
    • International Journal of Functional Nutrition
      • Information for Authors
      • Editorial Policies
      • Editorial Board
      • Aims and Scope
      • Abstracting and Indexing
      • Bibliographic Information
      • Archive
    • International Journal of Molecular Medicine
      • Information for Authors
      • Editorial Policies
      • Editorial Board
      • Aims and Scope
      • Abstracting and Indexing
      • Bibliographic Information
      • Archive
    • International Journal of Oncology
      • Information for Authors
      • Editorial Policies
      • Editorial Board
      • Aims and Scope
      • Abstracting and Indexing
      • Bibliographic Information
      • Archive
    • Medicine International
      • Information for Authors
      • Editorial Policies
      • Editorial Board
      • Aims and Scope
      • Abstracting and Indexing
      • Bibliographic Information
      • Archive
    • Molecular and Clinical Oncology
      • Information for Authors
      • Editorial Policies
      • Editorial Board
      • Aims and Scope
      • Abstracting and Indexing
      • Bibliographic Information
      • Archive
    • Molecular Medicine Reports
      • Information for Authors
      • Editorial Policies
      • Editorial Board
      • Aims and Scope
      • Abstracting and Indexing
      • Bibliographic Information
      • Archive
    • Oncology Letters
      • Information for Authors
      • Editorial Policies
      • Editorial Board
      • Aims and Scope
      • Abstracting and Indexing
      • Bibliographic Information
      • Archive
    • Oncology Reports
      • Information for Authors
      • Editorial Policies
      • Editorial Board
      • Aims and Scope
      • Abstracting and Indexing
      • Bibliographic Information
      • Archive
    • World Academy of Sciences Journal
      • Information for Authors
      • Editorial Policies
      • Editorial Board
      • Aims and Scope
      • Abstracting and Indexing
      • Bibliographic Information
      • Archive
  • Articles
  • Information
    • For Authors
    • For Reviewers
    • For Librarians
    • For Advertisers
    • Conferences
  • Language Editing
Login Register Submit
  • This site uses cookies
  • You can change your cookie settings at any time by following the instructions in our Cookie Policy. To find out more, you may read our Privacy Policy.

    I agree
Search articles by DOI, keyword, author or affiliation
Search
Advanced Search
presentation
Molecular Medicine Reports
Join Editorial Board Propose a Special Issue
Print ISSN: 1791-2997 Online ISSN: 1791-3004
Journal Cover
August-2021 Volume 24 Issue 2

Full Size Image

Sign up for eToc alerts
Recommend to Library

Journals

International Journal of Molecular Medicine

International Journal of Molecular Medicine

International Journal of Molecular Medicine is an international journal devoted to molecular mechanisms of human disease.

International Journal of Oncology

International Journal of Oncology

International Journal of Oncology is an international journal devoted to oncology research and cancer treatment.

Molecular Medicine Reports

Molecular Medicine Reports

Covers molecular medicine topics such as pharmacology, pathology, genetics, neuroscience, infectious diseases, molecular cardiology, and molecular surgery.

Oncology Reports

Oncology Reports

Oncology Reports is an international journal devoted to fundamental and applied research in Oncology.

Experimental and Therapeutic Medicine

Experimental and Therapeutic Medicine

Experimental and Therapeutic Medicine is an international journal devoted to laboratory and clinical medicine.

Oncology Letters

Oncology Letters

Oncology Letters is an international journal devoted to Experimental and Clinical Oncology.

Biomedical Reports

Biomedical Reports

Explores a wide range of biological and medical fields, including pharmacology, genetics, microbiology, neuroscience, and molecular cardiology.

Molecular and Clinical Oncology

Molecular and Clinical Oncology

International journal addressing all aspects of oncology research, from tumorigenesis and oncogenes to chemotherapy and metastasis.

World Academy of Sciences Journal

World Academy of Sciences Journal

Multidisciplinary open-access journal spanning biochemistry, genetics, neuroscience, environmental health, and synthetic biology.

International Journal of Functional Nutrition

International Journal of Functional Nutrition

Open-access journal combining biochemistry, pharmacology, immunology, and genetics to advance health through functional nutrition.

International Journal of Epigenetics

International Journal of Epigenetics

Publishes open-access research on using epigenetics to advance understanding and treatment of human disease.

Medicine International

Medicine International

An International Open Access Journal Devoted to General Medicine.

Journal Cover
August-2021 Volume 24 Issue 2

Full Size Image

Sign up for eToc alerts
Recommend to Library

  • Article
  • Citations
    • Cite This Article
    • Download Citation
    • Create Citation Alert
    • Remove Citation Alert
    • Cited By
  • Similar Articles
    • Related Articles (in Spandidos Publications)
    • Similar Articles (Google Scholar)
    • Similar Articles (PubMed)
  • Download PDF
  • Download XML
  • View XML

  • Supplementary Files
    • Supplementary_Data.pdf
Article Open Access

SMARCC2 combined with c‑Myc inhibits the migration and invasion of glioma cells via modulation of the Wnt/β‑catenin signaling pathway

  • Authors:
    • Chiyang Li
    • Chengshuo Fei
    • Junjie Li
    • Hang Wu
    • Lei Chen
    • Ramzi Roshani
    • Hong Li
    • Linyong Shi
    • Chong Song
    • Junwei Gu
    • Yuntao Lu
    • Qiang Zhou
  • View Affiliations / Copyright

    Affiliations: Department of Neurosurgery, Nanfang Hospital, Southern Medical University, Guangzhou, Guangdong 510515, P.R. China, Department of Hematology, Nanfang Hospital, Southern Medical University, Guangzhou, Guangdong 510515, P.R. China
    Copyright: © Li et al. This is an open access article distributed under the terms of Creative Commons Attribution License.
  • Article Number: 551
    |
    Published online on: June 2, 2021
       https://doi.org/10.3892/mmr.2021.12190
  • Expand metrics +
Metrics: Total Views: 0 (Spandidos Publications: | PMC Statistics: )
Metrics: Total PDF Downloads: 0 (Spandidos Publications: | PMC Statistics: )
Cited By (CrossRef): 0 citations Loading Articles...

This article is mentioned in:



Abstract

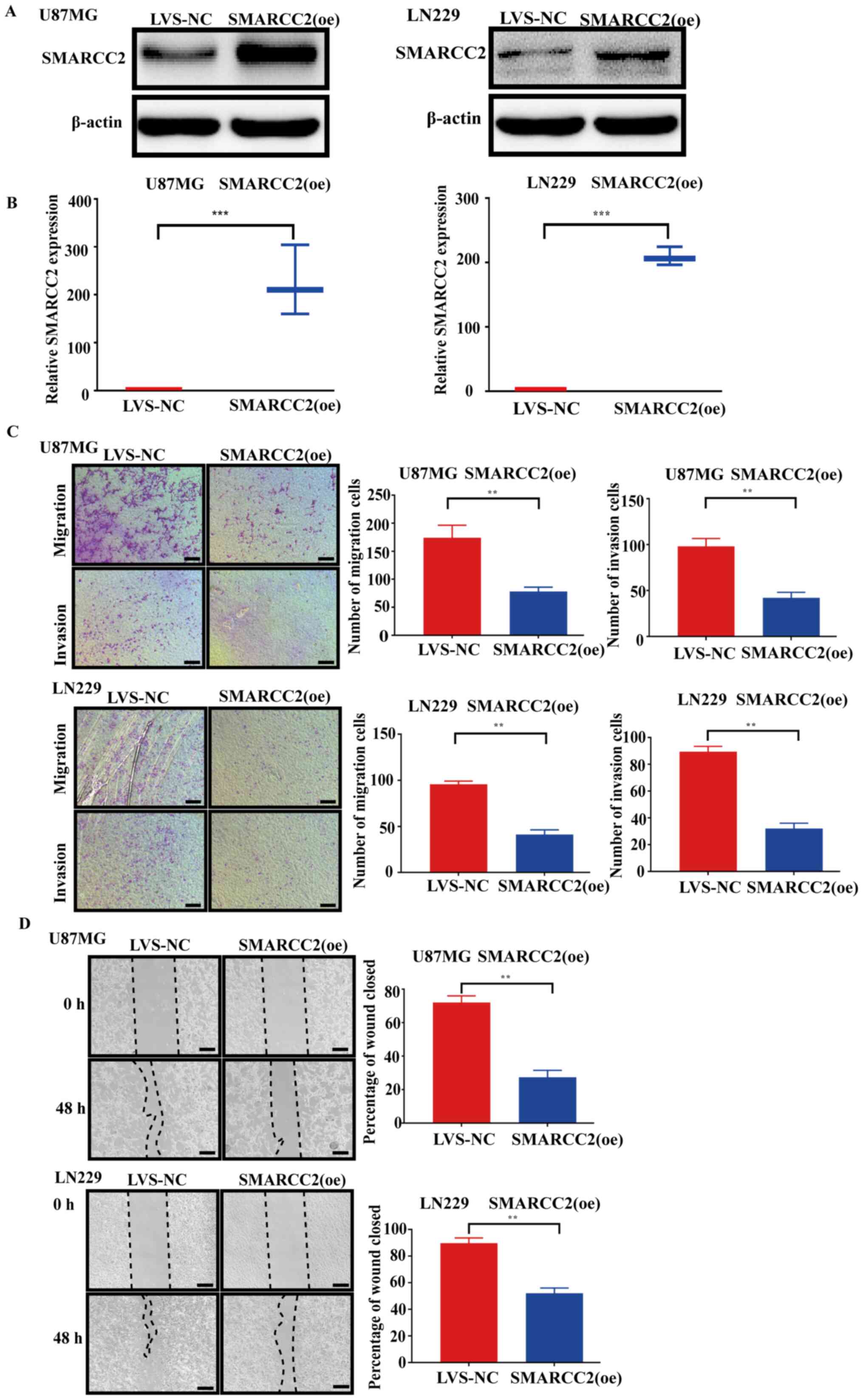
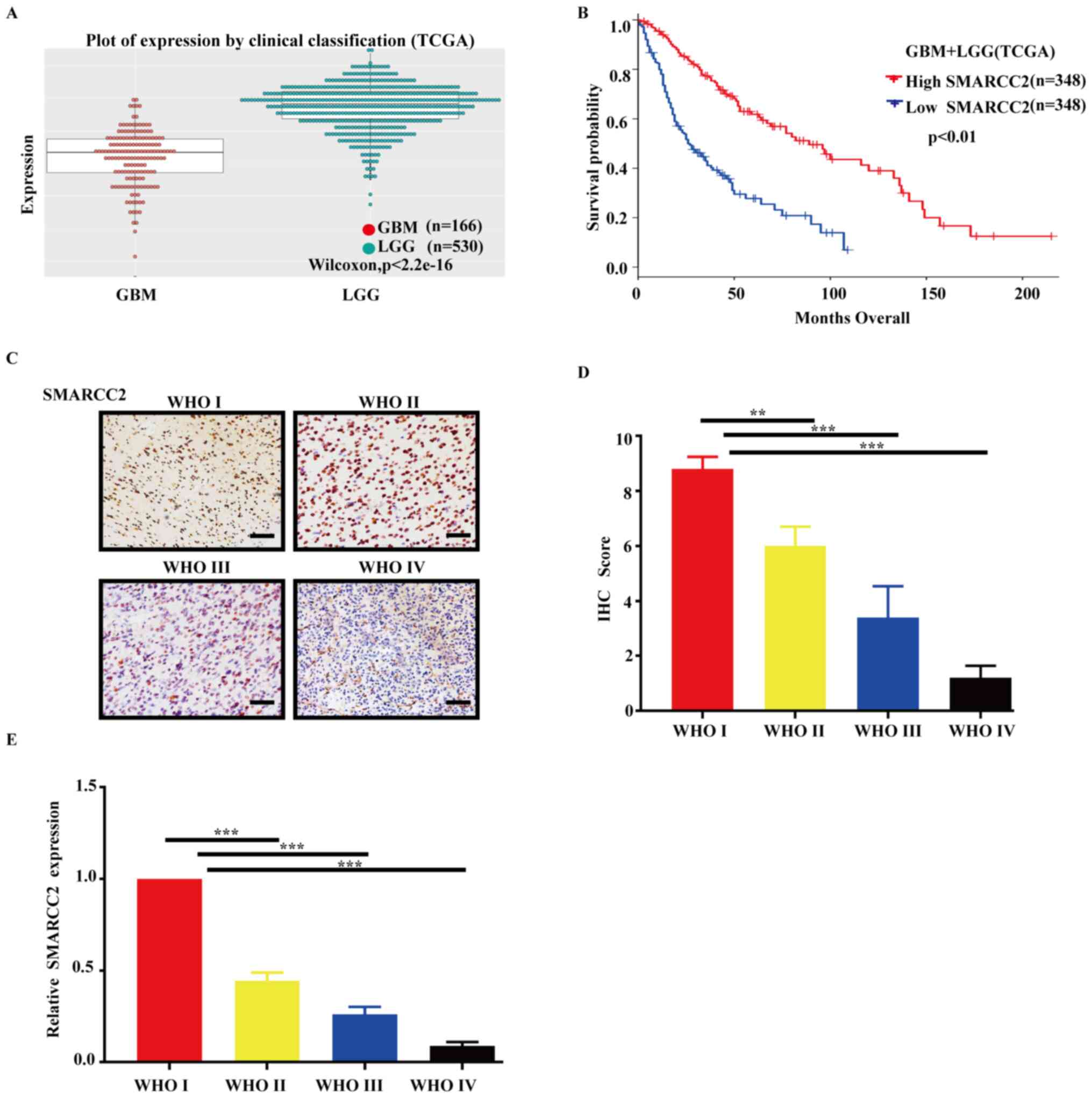
Glioma is the most common type of central nervous system tumor. SWItch/sucrose non‑fermentable (SWI/SNF) is a tumor suppressor that serves an important role in epithelial‑mesenchymal transition (EMT). The present study aimed to identify key molecules involved in the EMT process. SWI/SNF related, matrix associated, actin dependent regulator of chromatin subfamily c member 2 (SMARCC2) is mutated in and its expression is low in multiple types of cancer. SMARCC2 is the core subunit of the chromatin‑remodeling complex, SWI/SNF. Relative mRNA SMARCC2 expression levels in human glioma tissue were analyzed via reverse transcription‑quantitative PCR, whereas the protein expression levels were determined via immunohistochemistry staining. SMARCC2 expression was knocked down in glioma cells using small interfering RNA (si) and overexpressed by infection with adenovirus vectors carrying SMARCC2 cDNA. Wound healing and Transwell assays were performed to assess cell migration and invasion, respectively. Subsequently, immunofluorescence and western blotting were performed to analyze the expression levels of the oncogene c‑Myc, which is associated with SMARCC2. SMARCC2 combines with C‑MYC to downregulate its expression. Consistent with the results of the bioinformatics analysis, which revealed that the upregulated expression levels of SMARCC2 were associated with a more favorable prognosis in patients with glioma, the mRNA and protein expression levels of SMARCC2 were significantly upregulated in low‑grade glioma tissues compared with high‑grade glioma tissues. The results of the wound healing assay demonstrated that cell migration was significantly increased in the siSMARCC2‑1/3 groups compared with the negative control (NC) group. By contrast, the migratory ability of cells was significantly reduced following transduction with adenovirus overexpressing SMARCC2, which upregulated the expression of SMARCC2, compared with the lentiviral vector‑non‑specific control (LVS‑NC) group. The Transwell assay results further showed that SMARCC2 overexpression significantly inhibited the migratory and invasive abilities of U87MG and LN229 cells compared with the LVS‑NC group. Co‑immunoprecipitation assays were subsequently conducted to validate the binding of SMARCC2 and c‑Myc; the results demonstrated that the expression of c‑Myc was downregulated in adenovirus‑transfected cells compared with LVS‑NC‑transfected cells. The results of the western blotting experiments demonstrated that the expression levels of N‑cadherin, vimentin, snail family transcriptional repressor 1 and β‑catenin were notably downregulated, whereas the expression levels of T‑cadherin were markedly upregulated in cell lines stably overexpressing SMARCC2 compared with the LVS‑NC group. In conclusion, the results of the present study suggested that SMARCC2 may inhibit Wnt/β‑catenin signaling by regulating c‑Myc expression in glioma. SMARCC2 regulates the EMT status of the glioblastoma cell line by mediating the expression of the oncogene C‑MYC to inhibit its migration and invasion ability. Thus, SMARCC2 may function as a tumor suppressor or oncogene by regulating associated oncogenes or tumor suppressor genes.
View Figures

Figure 1

Figure 2

Figure 3

Figure 4

Figure 5

View References

1 

Wilson BG and Roberts CW: SWI/SNF nucleosome remodellers and cancer. Nat Rev Cancer. 11:481–492. 2011. View Article : Google Scholar : PubMed/NCBI

2 

He S, Wu Z, Tian Y, Yu Z, Yu J, Wang X, Li J, Liu B and Xu Y: Structure of nucleosome-bound human BAF complex. Science. 367:875–881. 2020. View Article : Google Scholar : PubMed/NCBI

3 

Zhou Y, Johnson SL, Gamarra NI and Narlikar GJ: Mechanisms of ATP dependent chromatin remodeling motors. Annu Rev Biophys. 45:153–181. 2016. View Article : Google Scholar : PubMed/NCBI

4 

Clapier R, Iwasa J, Cairns BR and Peterson CL: Mechanisms of action and regulation of ATP-dependent chromatin-remodelling complexes. Nat Rev Mol Cell Biol. 18:407–422. 2017. View Article : Google Scholar : PubMed/NCBI

5 

Saha A, Wittmeyer J and Cairns BR: Chromatin remodelling: The industrial revolution of DNA around histones. Nat Rev Mol Cell Biol. 7:437–447. 2006. View Article : Google Scholar : PubMed/NCBI

6 

Kassabov SR, Zhang B, Persinger J and Bartholomew B: SWI/SNF unwraps, slides, and rewraps the nucleosome. Mol Cell. 11:391–403. 2003. View Article : Google Scholar : PubMed/NCBI

7 

Sati S and Cavalli G: Chromosome conformation capture technologies and their impact in understanding genome function. Chromosoma. 126:33–44. 2017. View Article : Google Scholar : PubMed/NCBI

8 

Masliah-Planchon J, Bièche I, Guinebretière JM, Bourdeaut F and Delattre O: SWI/SNF chromatin remodeling and human malignancies. Ann Rev Pathol. 10:145–171. 2015. View Article : Google Scholar : PubMed/NCBI

9 

Kadoch C, Hargreaves DC, Hodges C, Elias L, Ho L, Ranish J and Crabtree GR: Proteomic and bioinformatic analysis of mammalian SWI/SNF complexes identifies extensive roles in human malignancy. Nat Genet. 45:592–601. 2013. View Article : Google Scholar : PubMed/NCBI

10 

Almeida R, Fernández-Justel JM, Santa-María C, Cadoret JC, Cano-Aroca L, Lombraña R, Herranz G, Agresti A and Gómez M: Chromatin conformation regulates the coordination between DNA replication and transcription. Nat Commun. 9:15902018. View Article : Google Scholar : PubMed/NCBI

11 

Qiang Z, Jun-Jie L, Hai W, Hong L, Bing-Xi L, Lei C, Wei X, Ya-Wei L, Huang A, Song-Tao Q and Yun-Tao L: TPD52L2 impacts proliferation, invasiveness and apoptosis of glioblastoma cells via modulation of wnt/β-catenin/snail signaling. Carcinogenesis. 39:214–224. 2018. View Article : Google Scholar : PubMed/NCBI

12 

Li H, Chen L, Qi S, Yu S, Weng Z, Hu Z, Zhou Q, Xin Z, Shi L, Ma L, et al: HERC3-mediated SMAD7 ubiquitination degradation promotes autophagy-induced EMT and chemoresistance in glioblastoma. Clin Cancer Res. 25:3602–3616. 2019. View Article : Google Scholar : PubMed/NCBI

13 

Jackson CM, Choi J and Lim M: Mechanisms of immunotherapy Resistance: Lessons from glioblastoma. Nat Immunol. 20:1100–1109. 2019. View Article : Google Scholar : PubMed/NCBI

14 

Tomiyama A and Ichimura K: Signal transduction pathways and resistance to Targeted therapies in glioma. Semin Cancer Biol. 58:118–129. 2019. View Article : Google Scholar : PubMed/NCBI

15 

Tan MS, Sandanaraj E, Chong YK, Lim SW, Koh LW, Ng WH, Tan NS, Tan P, Ang BT and Tang C: A STAT3-based gene signature stratifies glioma patients for targeted therapy. Nat Commun. 10:36012019. View Article : Google Scholar : PubMed/NCBI

16 

Huang K, Liu X, Li Y, Wang Q, Zhou J, Wang Y, Dong F, Yang C, Sun Z, Fang C, et al: Genome-Wide CRISPR-Cas9 screening identifies NF-κB/E2F6 responsible for EGFRvIII-associated temozolomide resistance in glioblastoma. Adv Sci (Weinh). 6:19007822019. View Article : Google Scholar : PubMed/NCBI

17 

Annibali D, Whitfield JR, Favuzzi E, Jauset T, Serrano E, Cuartas I, Redondo-Campos S, Folch G, Gonzàlez-Juncà A, Sodir NM, et al: Myc inhibition is effective against glioma and reveals a role for Myc in profificient mitosis. Nat Commun. 5:46322014. View Article : Google Scholar : PubMed/NCBI

18 

Sang Y, Li Y, Zhang Y, Alvarez AA, Yu B, Zhang W, Hu B, Cheng SY and Feng H: CDK5-dependent phosphorylation and nuclear Translocation of TRIM59 promotes macroH2A1 ubiquitination and tumorigenicity. Nat Commun. 10:40132019. View Article : Google Scholar : PubMed/NCBI

19 

Weller M, Wick W, Aldape K, Brada M, Berger M, Pfister SM, Nishikawa R, Rosenthal M, Wen PY, Stupp R and Reifenberger G: Glioma. Nat Rev Dis Primers. 1:150172015. View Article : Google Scholar : PubMed/NCBI

20 

Livak KJ and Schmittgen TD: Analysis of relative gene expression data using real-time quantitative PCR and the 2(-Delta Delta C(T)) method. Method. 25:402–408. 2001. View Article : Google Scholar : PubMed/NCBI

21 

Yang M, Wang X, Jia J, Gao H, Chen P, Sha X and Wu S: Tumor protein D52-like 2 contributes to proliferation of breast cancer cells. Cancer Biother Radiopharm. 30:1–7. 2014. View Article : Google Scholar : PubMed/NCBI

22 

Zhang J, Cai H, Sun L, Zhan P, Chen M, Zhang F, Ran Y and Wan J: LGR5, a novel functional glioma stem cell marker, promotes EMT by activating the Wnt/β-catenin pathway and predicts poor survival of glioma patients. J Exp Clin Cancer Res. 37:2252018. View Article : Google Scholar : PubMed/NCBI

23 

Savas S and Skardasi G: The SWI/SNF complex subunit genes: Their functions, variations, and links to risk and survival outcomes in human cancers. Crit Rev Oncol Hematol. 123:114–131. 2018. View Article : Google Scholar : PubMed/NCBI

24 

Bögershausen N and Wollnik B: Mutational landscapes and phenotypic spectrum of SWI/SNF-related intellectual disability disorders. Front Mol Neurosci. 11:2522018. View Article : Google Scholar

25 

Alver BH, Kim KH, Lu P, Wang X, Manchester HE, Wang W, Haswell JR, Park PJ and Roberts CW: The SWI/SNF chromatin remodelling complex is required for maintenance of lineage specific enhancers. Nat Commun. 8:146482017. View Article : Google Scholar : PubMed/NCBI

26 

Pillidge Z an Bray SJ, . SWI/SNF chromatin remodeling controls Notch-responsive enhancer accessibility. EMBO Rep. 20:e469442019.PubMed/NCBI

27 

Wang W, Friedland SC, Guo B, O'Dell MR, Alexander WB, Whitney-Miller CL, Agostini-Vulaj D, Huber AR, Myers JR, Ashton JM, et al: ARID1A, a SWI/SNF subunit, is critical to acinar cell homeostasis and regeneration and is a barrier to transformation and epithelial-mesenchymal transition in the pancreas. Gut. 68:1245–1258. 2019. View Article : Google Scholar : PubMed/NCBI

28 

Wang X, Lee RS, Alver BH, Haswell JR, Wang S, Mieczkowski J, Drier Y, Gillespie SM, Archer TC, Wu JN, et al: SMARCB1-mediated SWI/SNF complex function is essential for enhancer regulation. Nat Genet. 49:289–295. 2017. View Article : Google Scholar : PubMed/NCBI

29 

Nagarajan S, Rao SV, Sutton J, Cheeseman D, Dunn S, Papachristou EK, Prada JG, Couturier DL, Kumar S, Kishore K, et al: ARID1A influences HDAC1/BRD4 activity, intrinsic proliferative capacity and breast cancer treatment response. Nat Genet. 52:187–197. 2020. View Article : Google Scholar : PubMed/NCBI

30 

Helming KC, Wang X, Wilson BG, Vazquez F, Haswell JR, Manchester HE, Kim Y, Kryukov GV, Ghandi M, Aguirre AJ, et al: ARID1B is a specific vulnerability in ARID1A-mutant cancers. Nat. Med. 20:251–254. 2014.PubMed/NCBI

31 

Chang L, Azzolin L, Di Biagio D, Zanconato F, Battilana G, Lucon Xiccato R, Aragona M, Giulitti S, Panciera T, Gandin A, et al: The SWI/SNF complex is a mechanoregulated inhibitor of YAP and TAZ. Nature. 563:265–269. 2018. View Article : Google Scholar : PubMed/NCBI

32 

Ruijtenberg S and van den Heuvel S: G1/S inhibitors and the SWI/SNF complex control cell-cycle exit during muscle differentiation. Cell. 162:300–313. 2015. View Article : Google Scholar : PubMed/NCBI

33 

Wang Q, Zhou Y, Rychahou P, Harris JW, Zaytseva YY, Liu J, Wang C, Weiss HL, Liu C, Lee EY and Evers BM: Deptor is a novel target of Wnt/β-Catenin/c-Myc and contributes to colorectal cancer cell growth. Cancer Res. 78:3163–3175. 2018. View Article : Google Scholar : PubMed/NCBI

34 

Lissanu Deribe Y, Sun Y, Terranova C, Khan F, Martinez-Ledesma J, Gay J, Gao G, Mullinax RA, Khor T, Feng N, et al: Mutations in the SWI/SNF complex induce a targetable dependence on oxidative phosphorylation in lung cancer. Nat Med. 24:1047–1057. 2018. View Article : Google Scholar : PubMed/NCBI

35 

Tsurusaki Y, Okamoto N, Ohashi H, Kosho T, Imai Y, Hibi-Ko Y, Kaname T, Naritomi K, Kawame H, Wakui K, et al: Mutations affecting components of the SWI/SNF complex cause Coffin-Siris syndrome. Nat Genet. 44:376–378. 2012. View Article : Google Scholar : PubMed/NCBI

36 

Kim KH, Kim W, Howard TP, Vazquez F, Tsherniak A, Wu JN, Wang W, Haswell JR, Walensky LD, Hahn WC, et al: SWI/SNF-mutant cancers depend on catalytic and non-catalytic activity of EZH2. Nat Med. 21:1491–1496. 2015. View Article : Google Scholar : PubMed/NCBI

37 

Rogers HA, Sousa S, Salto C, Arenas E, Coyle B and Grundy RG: WNT/β-catenin pathway activation in Myc immortalised cerebellar progenitor cells inhibits neuronal differentiation and generates tumours resembling medulloblastoma. Br J Cancer. 107:1144–1452. 2012. View Article : Google Scholar : PubMed/NCBI

38 

Patel R, Brzezinska EA, Repiscak P, Ahmad I, Mui E, Gao M, Blomme A, Harle V, Tan EH, Malviya G, et al: Activation of β-catenin cooperates with loss of pten to drive ar-independent castration-resistant prostate cancer. Cancer Res. 80:576–590. 2020. View Article : Google Scholar : PubMed/NCBI

39 

Yu J, Wu SW and Wu WP: A tumor-suppressive microRNA, miRNA-485-5p, inhibits glioma cell proliferation and invasion by down-regulating TPD52L2. Am J Transl Res. 9:3336–3344. 2017.PubMed/NCBI

40 

Chen Q, Wang P, Fu Y, Liu X, Xu W, Wei J, Gao W, Jiang K, Wu J and Miao Y: MicroRNA-217 inhibits cell proliferation, invasion and migration by targeting Tpd52l2 in human pancreatic adenocarcinoma. Oncol Rep. 38:3567–3573. 2017.PubMed/NCBI

41 

Xu J, Wang W, Zhu Z, Wei Z, Yang D and Cai Q: Tumor protein D52-like 2 accelerates gastric cancer cell proliferation in vitro. Cancer Biother Radiopharm. 30:111–116. 2015. View Article : Google Scholar : PubMed/NCBI

42 

Zhou J, Lin Y, Shi H, Huo K and Li Y: hABCF3, a TPD52L2 interacting partner, enhances the proliferation of human liver cancer cell lines in vitro. Mol Biol Rep. 40:5759–5767. 2013. View Article : Google Scholar : PubMed/NCBI

Related Articles

  • Abstract
  • View
  • Download
  • Twitter
Copy and paste a formatted citation
Spandidos Publications style
Li C, Fei C, Li J, Wu H, Chen L, Roshani R, Li H, Shi L, Song C, Gu J, Gu J, et al: SMARCC2 combined with c‑Myc inhibits the migration and invasion of glioma cells via modulation of the Wnt/β‑catenin signaling pathway. Mol Med Rep 24: 551, 2021.
APA
Li, C., Fei, C., Li, J., Wu, H., Chen, L., Roshani, R. ... Zhou, Q. (2021). SMARCC2 combined with c‑Myc inhibits the migration and invasion of glioma cells via modulation of the Wnt/β‑catenin signaling pathway. Molecular Medicine Reports, 24, 551. https://doi.org/10.3892/mmr.2021.12190
MLA
Li, C., Fei, C., Li, J., Wu, H., Chen, L., Roshani, R., Li, H., Shi, L., Song, C., Gu, J., Lu, Y., Zhou, Q."SMARCC2 combined with c‑Myc inhibits the migration and invasion of glioma cells via modulation of the Wnt/β‑catenin signaling pathway". Molecular Medicine Reports 24.2 (2021): 551.
Chicago
Li, C., Fei, C., Li, J., Wu, H., Chen, L., Roshani, R., Li, H., Shi, L., Song, C., Gu, J., Lu, Y., Zhou, Q."SMARCC2 combined with c‑Myc inhibits the migration and invasion of glioma cells via modulation of the Wnt/β‑catenin signaling pathway". Molecular Medicine Reports 24, no. 2 (2021): 551. https://doi.org/10.3892/mmr.2021.12190
Copy and paste a formatted citation
x
Spandidos Publications style
Li C, Fei C, Li J, Wu H, Chen L, Roshani R, Li H, Shi L, Song C, Gu J, Gu J, et al: SMARCC2 combined with c‑Myc inhibits the migration and invasion of glioma cells via modulation of the Wnt/β‑catenin signaling pathway. Mol Med Rep 24: 551, 2021.
APA
Li, C., Fei, C., Li, J., Wu, H., Chen, L., Roshani, R. ... Zhou, Q. (2021). SMARCC2 combined with c‑Myc inhibits the migration and invasion of glioma cells via modulation of the Wnt/β‑catenin signaling pathway. Molecular Medicine Reports, 24, 551. https://doi.org/10.3892/mmr.2021.12190
MLA
Li, C., Fei, C., Li, J., Wu, H., Chen, L., Roshani, R., Li, H., Shi, L., Song, C., Gu, J., Lu, Y., Zhou, Q."SMARCC2 combined with c‑Myc inhibits the migration and invasion of glioma cells via modulation of the Wnt/β‑catenin signaling pathway". Molecular Medicine Reports 24.2 (2021): 551.
Chicago
Li, C., Fei, C., Li, J., Wu, H., Chen, L., Roshani, R., Li, H., Shi, L., Song, C., Gu, J., Lu, Y., Zhou, Q."SMARCC2 combined with c‑Myc inhibits the migration and invasion of glioma cells via modulation of the Wnt/β‑catenin signaling pathway". Molecular Medicine Reports 24, no. 2 (2021): 551. https://doi.org/10.3892/mmr.2021.12190
Follow us
  • Twitter
  • LinkedIn
  • Facebook
About
  • Spandidos Publications
  • Careers
  • Cookie Policy
  • Privacy Policy
How can we help?
  • Help
  • Live Chat
  • Contact
  • Email to our Support Team