Spandidos Publications Logo
  • About
    • About Spandidos
    • Aims and Scopes
    • Abstracting and Indexing
    • Editorial Policies
    • Reprints and Permissions
    • Job Opportunities
    • Terms and Conditions
    • Contact
  • Journals
    • All Journals
    • Oncology Letters
      • Oncology Letters
      • Information for Authors
      • Editorial Policies
      • Editorial Board
      • Aims and Scope
      • Abstracting and Indexing
      • Bibliographic Information
      • Archive
    • International Journal of Oncology
      • International Journal of Oncology
      • Information for Authors
      • Editorial Policies
      • Editorial Board
      • Aims and Scope
      • Abstracting and Indexing
      • Bibliographic Information
      • Archive
    • Molecular and Clinical Oncology
      • Molecular and Clinical Oncology
      • Information for Authors
      • Editorial Policies
      • Editorial Board
      • Aims and Scope
      • Abstracting and Indexing
      • Bibliographic Information
      • Archive
    • Experimental and Therapeutic Medicine
      • Experimental and Therapeutic Medicine
      • Information for Authors
      • Editorial Policies
      • Editorial Board
      • Aims and Scope
      • Abstracting and Indexing
      • Bibliographic Information
      • Archive
    • International Journal of Molecular Medicine
      • International Journal of Molecular Medicine
      • Information for Authors
      • Editorial Policies
      • Editorial Board
      • Aims and Scope
      • Abstracting and Indexing
      • Bibliographic Information
      • Archive
    • Biomedical Reports
      • Biomedical Reports
      • Information for Authors
      • Editorial Policies
      • Editorial Board
      • Aims and Scope
      • Abstracting and Indexing
      • Bibliographic Information
      • Archive
    • Oncology Reports
      • Oncology Reports
      • Information for Authors
      • Editorial Policies
      • Editorial Board
      • Aims and Scope
      • Abstracting and Indexing
      • Bibliographic Information
      • Archive
    • Molecular Medicine Reports
      • Molecular Medicine Reports
      • Information for Authors
      • Editorial Policies
      • Editorial Board
      • Aims and Scope
      • Abstracting and Indexing
      • Bibliographic Information
      • Archive
    • World Academy of Sciences Journal
      • World Academy of Sciences Journal
      • Information for Authors
      • Editorial Policies
      • Editorial Board
      • Aims and Scope
      • Abstracting and Indexing
      • Bibliographic Information
      • Archive
    • International Journal of Functional Nutrition
      • International Journal of Functional Nutrition
      • Information for Authors
      • Editorial Policies
      • Editorial Board
      • Aims and Scope
      • Abstracting and Indexing
      • Bibliographic Information
      • Archive
    • International Journal of Epigenetics
      • International Journal of Epigenetics
      • Information for Authors
      • Editorial Policies
      • Editorial Board
      • Aims and Scope
      • Abstracting and Indexing
      • Bibliographic Information
      • Archive
    • Medicine International
      • Medicine International
      • Information for Authors
      • Editorial Policies
      • Editorial Board
      • Aims and Scope
      • Abstracting and Indexing
      • Bibliographic Information
      • Archive
  • Articles
  • Information
    • Information for Authors
    • Information for Reviewers
    • Information for Librarians
    • Information for Advertisers
    • Conferences
  • Language Editing
Spandidos Publications Logo
  • About
    • About Spandidos
    • Aims and Scopes
    • Abstracting and Indexing
    • Editorial Policies
    • Reprints and Permissions
    • Job Opportunities
    • Terms and Conditions
    • Contact
  • Journals
    • All Journals
    • Biomedical Reports
      • Information for Authors
      • Editorial Policies
      • Editorial Board
      • Aims and Scope
      • Abstracting and Indexing
      • Bibliographic Information
      • Archive
    • Experimental and Therapeutic Medicine
      • Information for Authors
      • Editorial Policies
      • Editorial Board
      • Aims and Scope
      • Abstracting and Indexing
      • Bibliographic Information
      • Archive
    • International Journal of Epigenetics
      • Information for Authors
      • Editorial Policies
      • Editorial Board
      • Aims and Scope
      • Abstracting and Indexing
      • Bibliographic Information
      • Archive
    • International Journal of Functional Nutrition
      • Information for Authors
      • Editorial Policies
      • Editorial Board
      • Aims and Scope
      • Abstracting and Indexing
      • Bibliographic Information
      • Archive
    • International Journal of Molecular Medicine
      • Information for Authors
      • Editorial Policies
      • Editorial Board
      • Aims and Scope
      • Abstracting and Indexing
      • Bibliographic Information
      • Archive
    • International Journal of Oncology
      • Information for Authors
      • Editorial Policies
      • Editorial Board
      • Aims and Scope
      • Abstracting and Indexing
      • Bibliographic Information
      • Archive
    • Medicine International
      • Information for Authors
      • Editorial Policies
      • Editorial Board
      • Aims and Scope
      • Abstracting and Indexing
      • Bibliographic Information
      • Archive
    • Molecular and Clinical Oncology
      • Information for Authors
      • Editorial Policies
      • Editorial Board
      • Aims and Scope
      • Abstracting and Indexing
      • Bibliographic Information
      • Archive
    • Molecular Medicine Reports
      • Information for Authors
      • Editorial Policies
      • Editorial Board
      • Aims and Scope
      • Abstracting and Indexing
      • Bibliographic Information
      • Archive
    • Oncology Letters
      • Information for Authors
      • Editorial Policies
      • Editorial Board
      • Aims and Scope
      • Abstracting and Indexing
      • Bibliographic Information
      • Archive
    • Oncology Reports
      • Information for Authors
      • Editorial Policies
      • Editorial Board
      • Aims and Scope
      • Abstracting and Indexing
      • Bibliographic Information
      • Archive
    • World Academy of Sciences Journal
      • Information for Authors
      • Editorial Policies
      • Editorial Board
      • Aims and Scope
      • Abstracting and Indexing
      • Bibliographic Information
      • Archive
  • Articles
  • Information
    • For Authors
    • For Reviewers
    • For Librarians
    • For Advertisers
    • Conferences
  • Language Editing
Login Register Submit
  • This site uses cookies
  • You can change your cookie settings at any time by following the instructions in our Cookie Policy. To find out more, you may read our Privacy Policy.

    I agree
Search articles by DOI, keyword, author or affiliation
Search
Advanced Search
presentation
Molecular Medicine Reports
Join Editorial Board Propose a Special Issue
Print ISSN: 1791-2997 Online ISSN: 1791-3004
Journal Cover
November-2021 Volume 24 Issue 5

Full Size Image

Sign up for eToc alerts
Recommend to Library

Journals

International Journal of Molecular Medicine

International Journal of Molecular Medicine

International Journal of Molecular Medicine is an international journal devoted to molecular mechanisms of human disease.

International Journal of Oncology

International Journal of Oncology

International Journal of Oncology is an international journal devoted to oncology research and cancer treatment.

Molecular Medicine Reports

Molecular Medicine Reports

Covers molecular medicine topics such as pharmacology, pathology, genetics, neuroscience, infectious diseases, molecular cardiology, and molecular surgery.

Oncology Reports

Oncology Reports

Oncology Reports is an international journal devoted to fundamental and applied research in Oncology.

Experimental and Therapeutic Medicine

Experimental and Therapeutic Medicine

Experimental and Therapeutic Medicine is an international journal devoted to laboratory and clinical medicine.

Oncology Letters

Oncology Letters

Oncology Letters is an international journal devoted to Experimental and Clinical Oncology.

Biomedical Reports

Biomedical Reports

Explores a wide range of biological and medical fields, including pharmacology, genetics, microbiology, neuroscience, and molecular cardiology.

Molecular and Clinical Oncology

Molecular and Clinical Oncology

International journal addressing all aspects of oncology research, from tumorigenesis and oncogenes to chemotherapy and metastasis.

World Academy of Sciences Journal

World Academy of Sciences Journal

Multidisciplinary open-access journal spanning biochemistry, genetics, neuroscience, environmental health, and synthetic biology.

International Journal of Functional Nutrition

International Journal of Functional Nutrition

Open-access journal combining biochemistry, pharmacology, immunology, and genetics to advance health through functional nutrition.

International Journal of Epigenetics

International Journal of Epigenetics

Publishes open-access research on using epigenetics to advance understanding and treatment of human disease.

Medicine International

Medicine International

An International Open Access Journal Devoted to General Medicine.

Journal Cover
November-2021 Volume 24 Issue 5

Full Size Image

Sign up for eToc alerts
Recommend to Library

  • Article
  • Citations
    • Cite This Article
    • Download Citation
    • Create Citation Alert
    • Remove Citation Alert
    • Cited By
  • Similar Articles
    • Related Articles (in Spandidos Publications)
    • Similar Articles (Google Scholar)
    • Similar Articles (PubMed)
  • Download PDF
  • Download XML
  • View XML
Article

NEAT1 silencing alleviates pulmonary arterial smooth muscle cell migration and proliferation under hypoxia through regulation of miR‑34a‑5p/KLF4 in vitro

  • Authors:
    • Xiuli Dou
    • Yuxiao Ma
    • Yijie Qin
    • Qinglin Dong
    • Shouwei Zhang
    • Rui Tian
    • Mingyu Pan
  • View Affiliations / Copyright

    Affiliations: Department of Emergency, The People's Hospital of Rizhao, Rizhao, Shandong 276800, P.R. China, Department of Emergency, The People's Hospital of Rizhao, Rizhao, Shandong 276800, P.R. China, Department of Medical, The People's Hospital of Rizhao, Rizhao, Shandong 276800, P.R. China, Department of Cardiology, Beijing Anzhen Hospital, Capital Medical University, Beijing 100029, P.R. China, Department of Cardiology, The People's Hospital of Rizhao, Rizhao, Shandong 276800, P.R. China
  • Article Number: 749
    |
    Published online on: August 31, 2021
       https://doi.org/10.3892/mmr.2021.12389
  • Expand metrics +
Metrics: Total Views: 0 (Spandidos Publications: | PMC Statistics: )
Metrics: Total PDF Downloads: 0 (Spandidos Publications: | PMC Statistics: )
Cited By (CrossRef): 0 citations Loading Articles...

This article is mentioned in:



Abstract

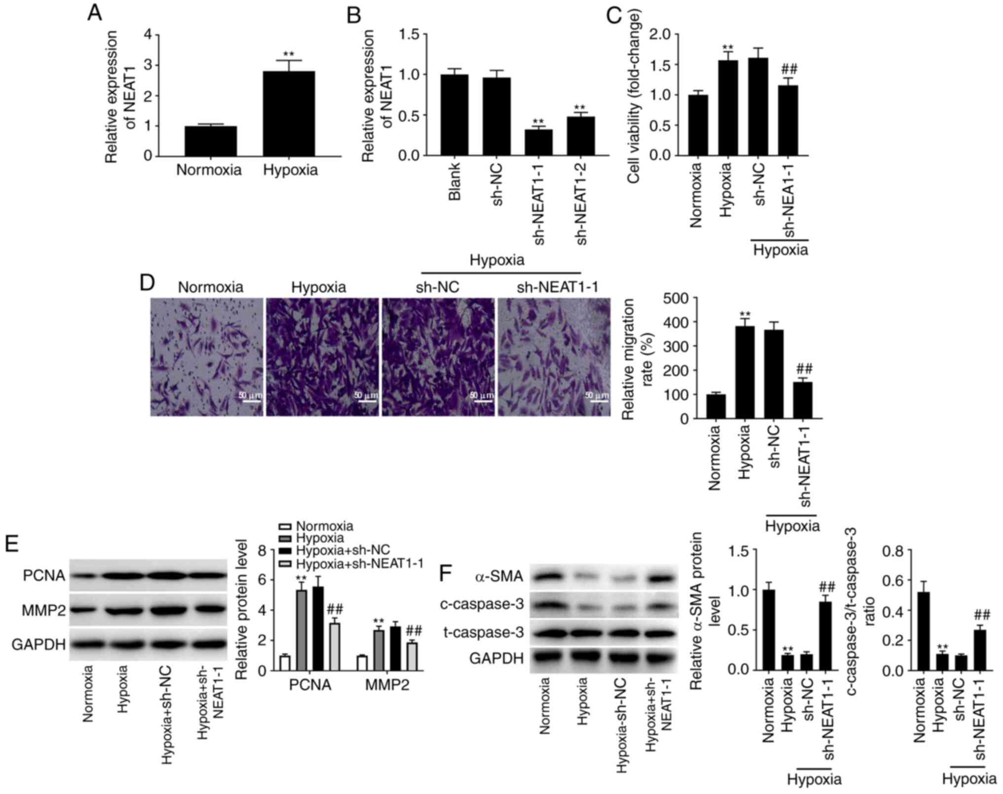
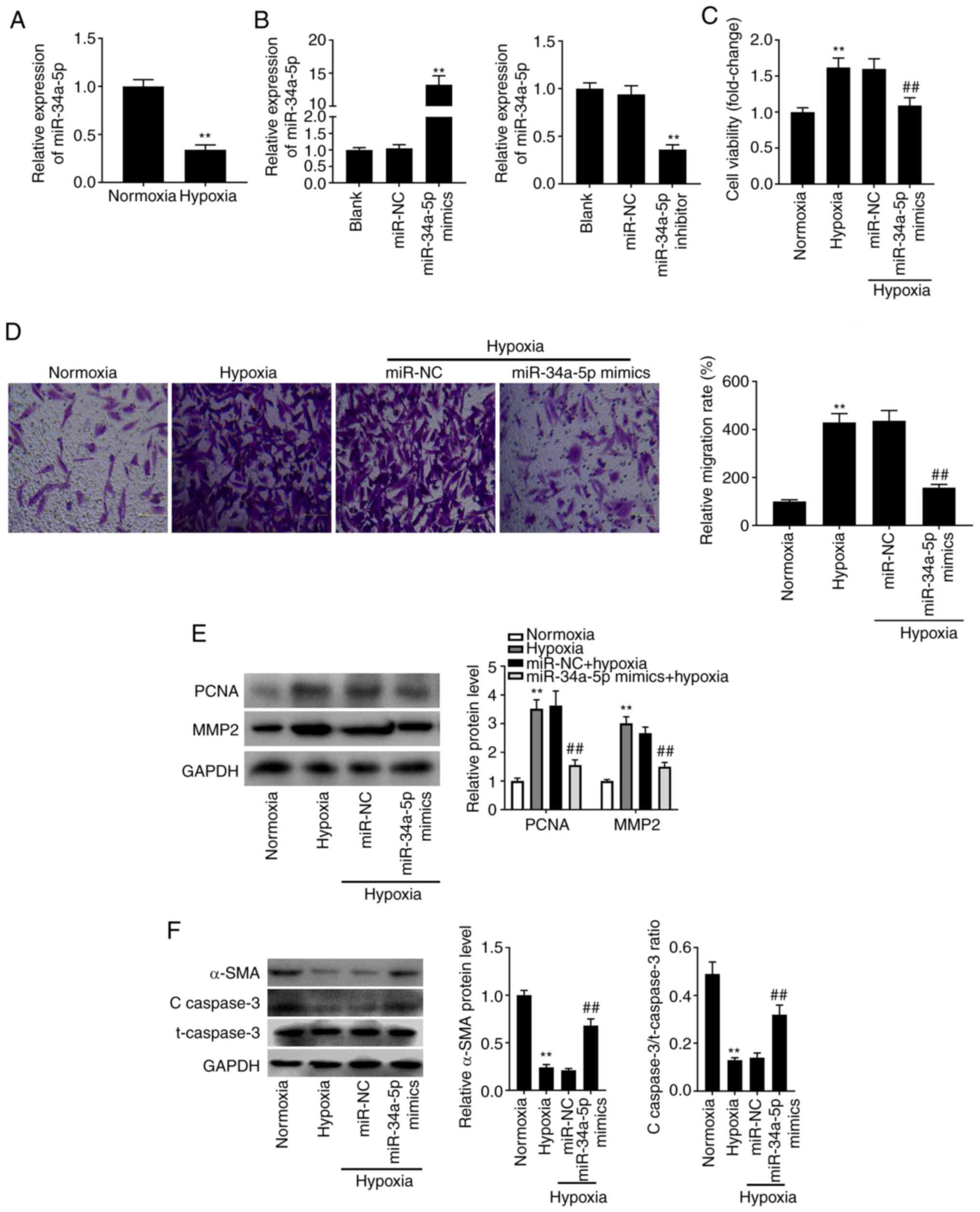
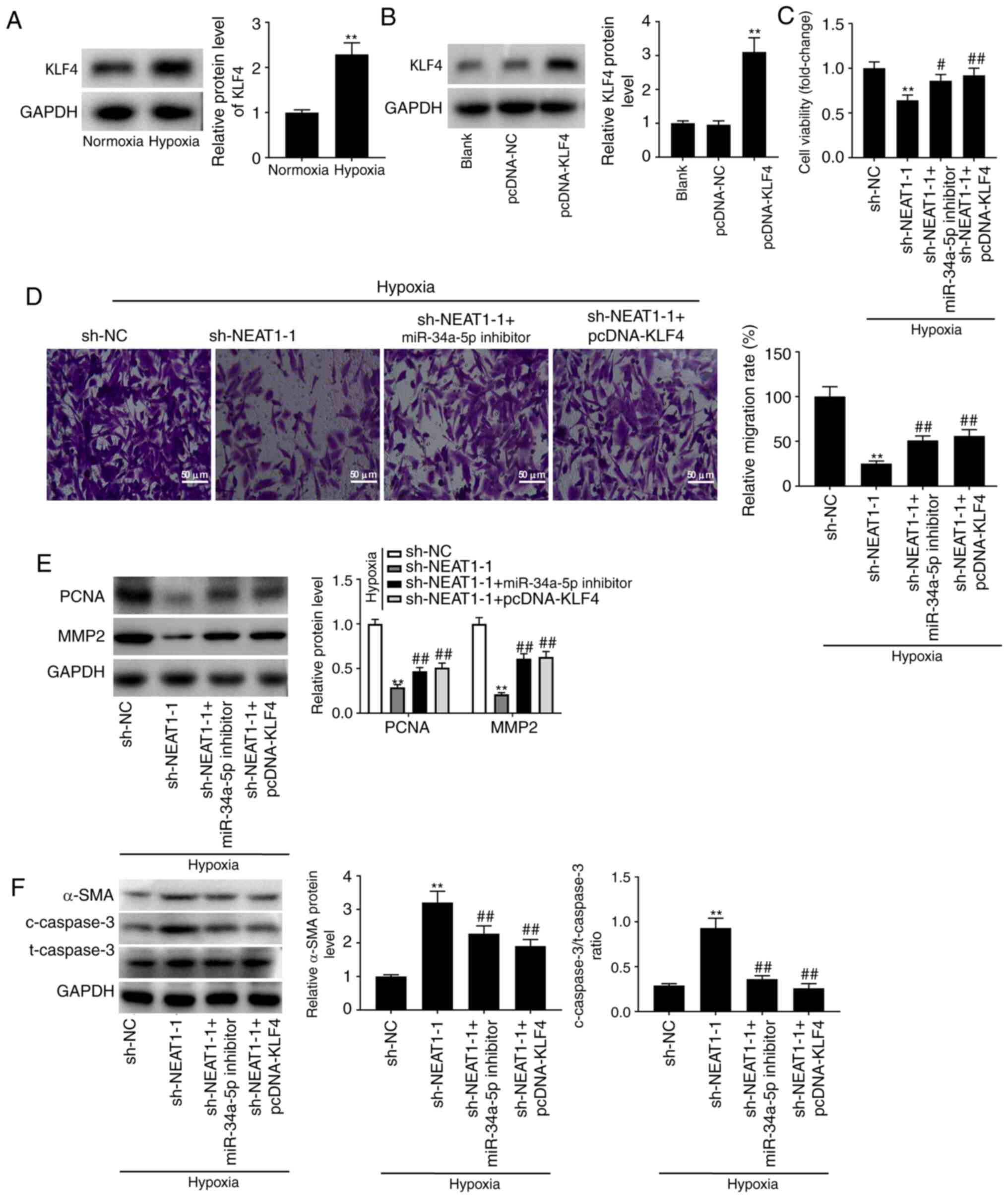
Pulmonary arterial hypertension (PAH) is a severe vascular disease that adversely affects patient health and can be life threatening. The present study aimed to investigate the detailed role of nuclear paraspeckle assembly transcript 1 (NEAT1) in PAH. Using RT‑qPCR, the expression levels of NEAT1, microRNA (miR)‑34a‑5p, and Krüppel‑like factor 4 (KLF4) were detected in both hypoxia‑treated pulmonary arterial smooth muscle cells (PASMCs) and serum from PAH patients. Then, the interactions among miR‑34a‑5p, NEAT1, and KLF4 were evaluated by dual‑luciferase reporter assay. The detailed role of the NEAT1/miR‑34a‑5p/KLF4 axis in PAH pathogenesis was further explored using MTT, Transwell, and western blot assays. The results revealed that NEAT1 targeted miR‑34a‑5p and miR‑34a‑5p targeted KLF4. In hypoxia‑treated PASMCs and serum from PAH patients, high NEAT1 and KLF4 expression levels and low miR‑34a‑5p expression were observed. The proliferation and migration of hypoxia‑treated PASMCs were reduced by transfection with sh‑NEAT1 or miR‑34a‑5p mimics. The suppressive effects of NEAT1 knockdown on the proliferation and migration of hypoxia‑treated PASMCs were reversed by knock down of miR‑34a‑5p expression and increased KLF4 expression. NEAT1 was not only highly expressed in the serum of PAH patients but its silencing also alleviated PAH by regulating miR‑34a‑5p/KLF4 in vitro. The present study highlighted a potential new therapeutic target and diagnostic biomarker for PAH.
View Figures

Figure 1

Figure 2

Figure 3

Figure 4

Figure 5

Figure 6

View References

1 

Hu W and Huang Y: Targeting the platelet-derived growth factor signalling in cardiovascular disease. Clin Exp Pharmacol Physiol. 42:1221–1224. 2015. View Article : Google Scholar : PubMed/NCBI

2 

Lai YC, Potoka KC, Champion HC, Mora AL and Gladwin MT: Pulmonary arterial hypertension: The clinical syndrome. Circ Res. 115:115–130. 2014. View Article : Google Scholar : PubMed/NCBI

3 

Gomez D and Owens GK: Smooth muscle cell phenotypic switching in atherosclerosis. Cardiovasc Res. 95:156–164. 2012. View Article : Google Scholar : PubMed/NCBI

4 

Nie X, Chen Y, Tan J, Dai Y, Mao W, Qin G, Ye S, Sun J, Yang Z and Chen J: MicroRNA-221-3p promotes pulmonary artery smooth muscle cells proliferation by targeting AXIN2 during pulmonary arterial hypertension. Vascul Pharmacol. 116:24–35. 2019. View Article : Google Scholar : PubMed/NCBI

5 

Lu X, Murphy TC, Nanes MS and Hart CM: PPAR{gamma} regulates hypoxia-induced Nox4 expression in human pulmonary artery smooth muscle cells through NF-{kappa}B. Am J Physiol Lung Cell Mol Physiol. 299:L559–L566. 2010. View Article : Google Scholar : PubMed/NCBI

6 

Shimoda LA and Laurie SS: Vascular remodeling in pulmonary hypertension. J Mol Med (Berl). 91:297–309. 2013. View Article : Google Scholar : PubMed/NCBI

7 

Zhang H, Liu Y, Yan L, Wang S, Zhang M, Ma C, Zheng X, Chen H and Zhu D: Long noncoding RNA Hoxaas3 contributes to hypoxia-induced pulmonary artery smooth muscle cell proliferation. Cardiovasc Res. 115:647–657. 2019. View Article : Google Scholar : PubMed/NCBI

8 

Wang D, Xu H, Wu B, Jiang S, Pan H, Wang R and Chen J: Long noncoding RNA MALAT1 sponges miR1243p.1/KLF5 to promote pulmonary vascular remodeling and cell cycle progression of pulmonary artery hypertension. Int J Mol Med. 44:871–884. 2019.PubMed/NCBI

9 

Yang L, Liang H, Shen L, Guan Z and Meng X: lncRNA Tug1 involves in the pulmonary vascular remodeling in mice with hypoxic pulmonary hypertension via the microRNA-374c-mediated Foxc1. Life Sci. 237:1167692019. View Article : Google Scholar : PubMed/NCBI

10 

Feng Y, Gao L, Cui G and Cao Y: lncRNA NEAT1 facilitates pancreatic cancer growth and metastasis through stabilizing ELF3 mRNA. Am J Cancer Res. 10:237–248. 2020.PubMed/NCBI

11 

Yan L, Zhang Z, Yin X and Li Y: lncRNA NEAT1 facilitates cell proliferation, invasion and migration by regulating CBX7 and RTCB in breast cancer. Onco Targets Ther. 13:2449–2458. 2020. View Article : Google Scholar : PubMed/NCBI

12 

Chen LM, Niu YD, Xiao M, Li XJ and Lin H: lncRNA NEAT1 regulated cell proliferation, invasion, migration and apoptosis by targeting has-miR-376b-3p/SULF1 axis in non-small cell lung cancer. Eur Rev Med Pharmacol Sci. 24:4810–4821. 2020.PubMed/NCBI

13 

Wang S, Du H and Sun P: Long noncoding RNA NEAT1 contributes to the tumorigenesis of colorectal cancer through regulating SLC38A1 expression by sponging miR-138. Cancer Biother Radiopharm. Jul 17–2020.(Epub ahead of print). doi: 10.1089/cbr.2020.3608. View Article : Google Scholar

14 

Ahmed ASI, Dong K, Liu J, Wen T, Yu L, Xu F, Kang X, Osman I, Hu G, Bunting KM, et al: Long noncoding RNA NEAT1 (nuclear paraspeckle assembly transcript 1) is critical for phenotypic switching of vascular smooth muscle cells. Proc Natl Acad Sci USA. 115:E8660–E8667. 2018. View Article : Google Scholar : PubMed/NCBI

15 

Li Q and Zhou X and Zhou X: Downregulation of miR98 contributes to hypoxic pulmonary hypertension by targeting ALK1. Mol Med Rep. 20:2167–2176. 2019.PubMed/NCBI

16 

Zhu TT, Zhang WF, Yin YL, Liu YH, Song P, Xu J, Zhang MX and Li P: MicroRNA-140-5p targeting tumor necrosis factor-alpha prevents pulmonary arterial hypertension. J Cell Physiol. 234:9535–9550. 2019. View Article : Google Scholar : PubMed/NCBI

17 

Sun L, Lin P, Chen Y, Yu H, Ren S, Wang J, Zhao L and Du G: miR-182-3p/Myadm contribute to pulmonary artery hypertension vascular remodeling via a KLF4/p21-dependent mechanism. Theranostics. 10:5581–5599. 2020. View Article : Google Scholar : PubMed/NCBI

18 

Humbert M, Sitbon O and Simonneau G: Treatment of pulmonary arterial hypertension. N Engl J Med. 351:1425–1436. 2004. View Article : Google Scholar : PubMed/NCBI

19 

Ghaleb AM and Yang VW: Kruppel-like factor 4 (KLF4): What we currently know. Gene. 611:27–37. 2017. View Article : Google Scholar : PubMed/NCBI

20 

Sun D, Li Q, Ding D, Li X, Xie M, Xu Y and Liu X: Role of Kruppel-like factor 4 in cigarette smoke-induced pulmonary vascular remodeling. Am J Transl Res. 10:581–591. 2018.PubMed/NCBI

21 

Liang S, Yu H, Chen X, Shen T, Cui Z, Si G, Zhang JT, Cheng Y, Jia S, Song S, et al: PDGF-BB/KLF4/VEGF signaling axis in pulmonary artery endothelial cell angiogenesis. Cell Physiol Biochem. 41:2333–2349. 2017. View Article : Google Scholar : PubMed/NCBI

22 

Feng F, Liu H, Chen A, Xia Q, Zhao Y, Jin X and Huang J: miR-148-3p and miR-152-3p synergistically regulate prostate cancer progression via repressing KLF4. J Cell Biochem. 120:17228–17239. 2019. View Article : Google Scholar : PubMed/NCBI

23 

Zhao L, Han T, Li Y, Sun J, Zhang S, Liu Y, Shan B, Zheng D and Shi J: The lncRNA SNHG5/miR-32 axis regulates gastric cancer cell proliferation and migration by targeting KLF4. FASEB J. 31:893–903. 2017. View Article : Google Scholar : PubMed/NCBI

24 

Zhai F, Cao C, Zhang L and Zhang J: miR-543 promotes colorectal cancer proliferation and metastasis by targeting KLF4. Oncotarget. 8:59246–59256. 2017. View Article : Google Scholar : PubMed/NCBI

25 

Livak KJ and Schmittgen TD: Analysis of relative gene expression data using real-time quantitative PCR and the 2(-Delta Delta C(T)) method. Methods. 25:402–408. 2001. View Article : Google Scholar : PubMed/NCBI

26 

Cardano M, Tribioli C and Prosperi E: Targeting proliferating cell nuclear antigen (PCNA) as an effective strategy to inhibit tumor cell proliferation. Curr Cancer Drug Targets. 20:240–252. 2020. View Article : Google Scholar : PubMed/NCBI

27 

Wu DM, Deng SH, Liu T, Han R, Zhang T and Xu Y: TGF-β-mediated exosomal lnc-MMP2-2 regulates migration and invasion of lung cancer cells to the vasculature by promoting MMP2 expression. Cancer Med. 7:5118–5129. 2018. View Article : Google Scholar : PubMed/NCBI

28 

Xu MM, Deng HY and Li HH: MicroRNA-27a regulates angiotensin II-induced vascular smooth muscle cell proliferation and migration by targeting α-smooth muscle-actin in vitro. Biochem Biophys Res Commun. 509:973–977. 2019. View Article : Google Scholar : PubMed/NCBI

29 

Shi S, Liu XL and Li HB: Downregulation of caspase-3 alleviates mycoplasma pneumoniae-induced apoptosis in alveolar epithelial cells. Mol Med Rep. 16:9601–9606. 2017. View Article : Google Scholar : PubMed/NCBI

30 

Archer SL, Weir EK and Wilkins MR: Basic science of pulmonary arterial hypertension for clinicians: New concepts and experimental therapies. Circulation. 121:2045–2066. 2010. View Article : Google Scholar : PubMed/NCBI

31 

Sun Z, Liu Y, Yu F, Xu Y, Yanli L and Liu N: Long non-coding RNA and mRNA profile analysis of metformin to reverse the pulmonary hypertension vascular remodeling induced by monocrotaline. Biomed Pharmacother. 115:1089332019. View Article : Google Scholar : PubMed/NCBI

32 

Qi L, Liu F, Zhang F, Zhang S, Lv LY, Bi Y and Yu Y: lncRNA NEAT1 competes against let-7a to contribute to non-small cell lung cancer proliferation and metastasis. Biomed Pharmacother. 103:1507–1515. 2018. View Article : Google Scholar : PubMed/NCBI

33 

Yu PF, Wang Y, Lv W, Kou D, Hu HL, Guo SS and Zhao YJ: lncRNA NEAT1/miR-1224/KLF3 contributes to cell proliferation, apoptosis and invasion in lung cancer. Eur Rev Med Pharmacol Sci. 23:8403–8410. 2019.PubMed/NCBI

34 

Ma F, Lei YY, Ding MG, Luo LH, Xie YC and Liu XL: lncRNA NEAT1 interacted with DNMT1 to regulate malignant phenotype of cancer cell and cytotoxic T cell infiltration via epigenetic inhibition of p53, cGAS, and STING in lung cancer. Front Genet. 11:2502020. View Article : Google Scholar : PubMed/NCBI

35 

Li X, Ye S and Lu Y: Long non-coding RNA NEAT1 overexpression associates with increased exacerbation risk, severity, and inflammation, as well as decreased lung function through the interaction with microRNA-124 in asthma. J Clin Lab Anal. 34:e230232020.PubMed/NCBI

36 

Ming X, Duan W and Yi W: Long non-coding RNA NEAT1 predicts elevated chronic obstructive pulmonary disease (COPD) susceptibility and acute exacerbation risk, and correlates with higher disease severity, inflammation, and lower miR-193a in COPD patients. Int J Clin Exp Pathol. 12:2837–2848. 2019.PubMed/NCBI

37 

Chen H, Ma Q, Zhang J, Meng Y, Pan L and Tian H: miR-106b-5p modulates acute pulmonary embolism via NOR1 in pulmonary artery smooth muscle cells. Int J Mol Med. 45:1525–1533. 2020.PubMed/NCBI

38 

Li W, Pan T, Jiang W and Zhao H: HCG18/miR-34a-5p/HMMR axis accelerates the progression of lung adenocarcinoma. Biomed Pharmacother. 129:1102172020. View Article : Google Scholar : PubMed/NCBI

39 

Luo S, Shen M, Chen H, Li W and Chen C: Long noncoding RNA TP73AS1 accelerates the progression and cisplatin resistance of nonsmall cell lung cancer by upregulating the expression of TRIM29 via competitively targeting microRNA34a5p. Mol Med Rep. 22:3822–3832. 2020.PubMed/NCBI

40 

Wang P, Xu J, Hou Z, Wang F, Song Y, Wang J, Zhu H and Jin H: miRNA-34a promotes proliferation of human pulmonary artery smooth muscle cells by targeting PDGFRA. Cell Prolif. 49:484–493. 2016. View Article : Google Scholar : PubMed/NCBI

41 

Shankman LS, Gomez D, Cherepanova OA, Salmon M, Alencar GF, Haskins RM, Swiatlowska P, Newman AA, Greene ES, Straub AC, et al: KLF4-dependent phenotypic modulation of smooth muscle cells has a key role in atherosclerotic plaque pathogenesis. Nat Med. 21:628–637. 2015. View Article : Google Scholar : PubMed/NCBI

42 

Salmon M, Johnston WF, Woo A, Pope NH, Su G, Upchurch GR Jr, Owens GK and Ailawadi G: KLF4 regulates abdominal aortic aneurysm morphology and deletion attenuates aneurysm formation. Circulation. 128 (11 Suppl 1):S163–S174. 2013. View Article : Google Scholar : PubMed/NCBI

43 

Sheikh AQ, Misra A, Rosas IO, Adams RH and Greif DM: Smooth muscle cell progenitors are primed to muscularize in pulmonary hypertension. Sci Transl Med. 7:308ra1592015. View Article : Google Scholar : PubMed/NCBI

44 

Sheikh AQ, Saddouk FZ, Ntokou A, Mazurek R and Greif DM: Cell autonomous and non-cell autonomous regulation of SMC progenitors in pulmonary hypertension. Cell Rep. 23:1152–1165. 2018. View Article : Google Scholar : PubMed/NCBI

Related Articles

  • Abstract
  • View
  • Download
  • Twitter
Copy and paste a formatted citation
Spandidos Publications style
Dou X, Ma Y, Qin Y, Dong Q, Zhang S, Tian R and Pan M: NEAT1 silencing alleviates pulmonary arterial smooth muscle cell migration and proliferation under hypoxia through regulation of miR‑34a‑5p/KLF4 <em>in vitro</em>. Mol Med Rep 24: 749, 2021.
APA
Dou, X., Ma, Y., Qin, Y., Dong, Q., Zhang, S., Tian, R., & Pan, M. (2021). NEAT1 silencing alleviates pulmonary arterial smooth muscle cell migration and proliferation under hypoxia through regulation of miR‑34a‑5p/KLF4 <em>in vitro</em>. Molecular Medicine Reports, 24, 749. https://doi.org/10.3892/mmr.2021.12389
MLA
Dou, X., Ma, Y., Qin, Y., Dong, Q., Zhang, S., Tian, R., Pan, M."NEAT1 silencing alleviates pulmonary arterial smooth muscle cell migration and proliferation under hypoxia through regulation of miR‑34a‑5p/KLF4 <em>in vitro</em>". Molecular Medicine Reports 24.5 (2021): 749.
Chicago
Dou, X., Ma, Y., Qin, Y., Dong, Q., Zhang, S., Tian, R., Pan, M."NEAT1 silencing alleviates pulmonary arterial smooth muscle cell migration and proliferation under hypoxia through regulation of miR‑34a‑5p/KLF4 <em>in vitro</em>". Molecular Medicine Reports 24, no. 5 (2021): 749. https://doi.org/10.3892/mmr.2021.12389
Copy and paste a formatted citation
x
Spandidos Publications style
Dou X, Ma Y, Qin Y, Dong Q, Zhang S, Tian R and Pan M: NEAT1 silencing alleviates pulmonary arterial smooth muscle cell migration and proliferation under hypoxia through regulation of miR‑34a‑5p/KLF4 <em>in vitro</em>. Mol Med Rep 24: 749, 2021.
APA
Dou, X., Ma, Y., Qin, Y., Dong, Q., Zhang, S., Tian, R., & Pan, M. (2021). NEAT1 silencing alleviates pulmonary arterial smooth muscle cell migration and proliferation under hypoxia through regulation of miR‑34a‑5p/KLF4 <em>in vitro</em>. Molecular Medicine Reports, 24, 749. https://doi.org/10.3892/mmr.2021.12389
MLA
Dou, X., Ma, Y., Qin, Y., Dong, Q., Zhang, S., Tian, R., Pan, M."NEAT1 silencing alleviates pulmonary arterial smooth muscle cell migration and proliferation under hypoxia through regulation of miR‑34a‑5p/KLF4 <em>in vitro</em>". Molecular Medicine Reports 24.5 (2021): 749.
Chicago
Dou, X., Ma, Y., Qin, Y., Dong, Q., Zhang, S., Tian, R., Pan, M."NEAT1 silencing alleviates pulmonary arterial smooth muscle cell migration and proliferation under hypoxia through regulation of miR‑34a‑5p/KLF4 <em>in vitro</em>". Molecular Medicine Reports 24, no. 5 (2021): 749. https://doi.org/10.3892/mmr.2021.12389
Follow us
  • Twitter
  • LinkedIn
  • Facebook
About
  • Spandidos Publications
  • Careers
  • Cookie Policy
  • Privacy Policy
How can we help?
  • Help
  • Live Chat
  • Contact
  • Email to our Support Team