Spandidos Publications Logo
  • About
    • About Spandidos
    • Aims and Scopes
    • Abstracting and Indexing
    • Editorial Policies
    • Reprints and Permissions
    • Job Opportunities
    • Terms and Conditions
    • Contact
  • Journals
    • All Journals
    • Oncology Letters
      • Oncology Letters
      • Information for Authors
      • Editorial Policies
      • Editorial Board
      • Aims and Scope
      • Abstracting and Indexing
      • Bibliographic Information
      • Archive
    • International Journal of Oncology
      • International Journal of Oncology
      • Information for Authors
      • Editorial Policies
      • Editorial Board
      • Aims and Scope
      • Abstracting and Indexing
      • Bibliographic Information
      • Archive
    • Molecular and Clinical Oncology
      • Molecular and Clinical Oncology
      • Information for Authors
      • Editorial Policies
      • Editorial Board
      • Aims and Scope
      • Abstracting and Indexing
      • Bibliographic Information
      • Archive
    • Experimental and Therapeutic Medicine
      • Experimental and Therapeutic Medicine
      • Information for Authors
      • Editorial Policies
      • Editorial Board
      • Aims and Scope
      • Abstracting and Indexing
      • Bibliographic Information
      • Archive
    • International Journal of Molecular Medicine
      • International Journal of Molecular Medicine
      • Information for Authors
      • Editorial Policies
      • Editorial Board
      • Aims and Scope
      • Abstracting and Indexing
      • Bibliographic Information
      • Archive
    • Biomedical Reports
      • Biomedical Reports
      • Information for Authors
      • Editorial Policies
      • Editorial Board
      • Aims and Scope
      • Abstracting and Indexing
      • Bibliographic Information
      • Archive
    • Oncology Reports
      • Oncology Reports
      • Information for Authors
      • Editorial Policies
      • Editorial Board
      • Aims and Scope
      • Abstracting and Indexing
      • Bibliographic Information
      • Archive
    • Molecular Medicine Reports
      • Molecular Medicine Reports
      • Information for Authors
      • Editorial Policies
      • Editorial Board
      • Aims and Scope
      • Abstracting and Indexing
      • Bibliographic Information
      • Archive
    • World Academy of Sciences Journal
      • World Academy of Sciences Journal
      • Information for Authors
      • Editorial Policies
      • Editorial Board
      • Aims and Scope
      • Abstracting and Indexing
      • Bibliographic Information
      • Archive
    • International Journal of Functional Nutrition
      • International Journal of Functional Nutrition
      • Information for Authors
      • Editorial Policies
      • Editorial Board
      • Aims and Scope
      • Abstracting and Indexing
      • Bibliographic Information
      • Archive
    • International Journal of Epigenetics
      • International Journal of Epigenetics
      • Information for Authors
      • Editorial Policies
      • Editorial Board
      • Aims and Scope
      • Abstracting and Indexing
      • Bibliographic Information
      • Archive
    • Medicine International
      • Medicine International
      • Information for Authors
      • Editorial Policies
      • Editorial Board
      • Aims and Scope
      • Abstracting and Indexing
      • Bibliographic Information
      • Archive
  • Articles
  • Information
    • Information for Authors
    • Information for Reviewers
    • Information for Librarians
    • Information for Advertisers
    • Conferences
  • Language Editing
Spandidos Publications Logo
  • About
    • About Spandidos
    • Aims and Scopes
    • Abstracting and Indexing
    • Editorial Policies
    • Reprints and Permissions
    • Job Opportunities
    • Terms and Conditions
    • Contact
  • Journals
    • All Journals
    • Biomedical Reports
      • Information for Authors
      • Editorial Policies
      • Editorial Board
      • Aims and Scope
      • Abstracting and Indexing
      • Bibliographic Information
      • Archive
    • Experimental and Therapeutic Medicine
      • Information for Authors
      • Editorial Policies
      • Editorial Board
      • Aims and Scope
      • Abstracting and Indexing
      • Bibliographic Information
      • Archive
    • International Journal of Epigenetics
      • Information for Authors
      • Editorial Policies
      • Editorial Board
      • Aims and Scope
      • Abstracting and Indexing
      • Bibliographic Information
      • Archive
    • International Journal of Functional Nutrition
      • Information for Authors
      • Editorial Policies
      • Editorial Board
      • Aims and Scope
      • Abstracting and Indexing
      • Bibliographic Information
      • Archive
    • International Journal of Molecular Medicine
      • Information for Authors
      • Editorial Policies
      • Editorial Board
      • Aims and Scope
      • Abstracting and Indexing
      • Bibliographic Information
      • Archive
    • International Journal of Oncology
      • Information for Authors
      • Editorial Policies
      • Editorial Board
      • Aims and Scope
      • Abstracting and Indexing
      • Bibliographic Information
      • Archive
    • Medicine International
      • Information for Authors
      • Editorial Policies
      • Editorial Board
      • Aims and Scope
      • Abstracting and Indexing
      • Bibliographic Information
      • Archive
    • Molecular and Clinical Oncology
      • Information for Authors
      • Editorial Policies
      • Editorial Board
      • Aims and Scope
      • Abstracting and Indexing
      • Bibliographic Information
      • Archive
    • Molecular Medicine Reports
      • Information for Authors
      • Editorial Policies
      • Editorial Board
      • Aims and Scope
      • Abstracting and Indexing
      • Bibliographic Information
      • Archive
    • Oncology Letters
      • Information for Authors
      • Editorial Policies
      • Editorial Board
      • Aims and Scope
      • Abstracting and Indexing
      • Bibliographic Information
      • Archive
    • Oncology Reports
      • Information for Authors
      • Editorial Policies
      • Editorial Board
      • Aims and Scope
      • Abstracting and Indexing
      • Bibliographic Information
      • Archive
    • World Academy of Sciences Journal
      • Information for Authors
      • Editorial Policies
      • Editorial Board
      • Aims and Scope
      • Abstracting and Indexing
      • Bibliographic Information
      • Archive
  • Articles
  • Information
    • For Authors
    • For Reviewers
    • For Librarians
    • For Advertisers
    • Conferences
  • Language Editing
Login Register Submit
  • This site uses cookies
  • You can change your cookie settings at any time by following the instructions in our Cookie Policy. To find out more, you may read our Privacy Policy.

    I agree
Search articles by DOI, keyword, author or affiliation
Search
Advanced Search
presentation
Molecular Medicine Reports
Join Editorial Board Propose a Special Issue
Print ISSN: 1791-2997 Online ISSN: 1791-3004
Journal Cover
September-2022 Volume 26 Issue 3

Full Size Image

Sign up for eToc alerts
Recommend to Library

Journals

International Journal of Molecular Medicine

International Journal of Molecular Medicine

International Journal of Molecular Medicine is an international journal devoted to molecular mechanisms of human disease.

International Journal of Oncology

International Journal of Oncology

International Journal of Oncology is an international journal devoted to oncology research and cancer treatment.

Molecular Medicine Reports

Molecular Medicine Reports

Covers molecular medicine topics such as pharmacology, pathology, genetics, neuroscience, infectious diseases, molecular cardiology, and molecular surgery.

Oncology Reports

Oncology Reports

Oncology Reports is an international journal devoted to fundamental and applied research in Oncology.

Experimental and Therapeutic Medicine

Experimental and Therapeutic Medicine

Experimental and Therapeutic Medicine is an international journal devoted to laboratory and clinical medicine.

Oncology Letters

Oncology Letters

Oncology Letters is an international journal devoted to Experimental and Clinical Oncology.

Biomedical Reports

Biomedical Reports

Explores a wide range of biological and medical fields, including pharmacology, genetics, microbiology, neuroscience, and molecular cardiology.

Molecular and Clinical Oncology

Molecular and Clinical Oncology

International journal addressing all aspects of oncology research, from tumorigenesis and oncogenes to chemotherapy and metastasis.

World Academy of Sciences Journal

World Academy of Sciences Journal

Multidisciplinary open-access journal spanning biochemistry, genetics, neuroscience, environmental health, and synthetic biology.

International Journal of Functional Nutrition

International Journal of Functional Nutrition

Open-access journal combining biochemistry, pharmacology, immunology, and genetics to advance health through functional nutrition.

International Journal of Epigenetics

International Journal of Epigenetics

Publishes open-access research on using epigenetics to advance understanding and treatment of human disease.

Medicine International

Medicine International

An International Open Access Journal Devoted to General Medicine.

Journal Cover
September-2022 Volume 26 Issue 3

Full Size Image

Sign up for eToc alerts
Recommend to Library

  • Article
  • Citations
    • Cite This Article
    • Download Citation
    • Create Citation Alert
    • Remove Citation Alert
    • Cited By
  • Similar Articles
    • Related Articles (in Spandidos Publications)
    • Similar Articles (Google Scholar)
    • Similar Articles (PubMed)
  • Download PDF
  • Download XML
  • View XML

  • Supplementary Files
    • Supplementary_Data1.pdf
    • Supplementary_Data2.xlsx
    • Supplementary_Data3.xlsx
    • Supplementary_Data4.xlsx
    • Supplementary_Data5.xlsx
    • Supplementary_Data6.xlsx
    • Supplementary_Data7.xlsx
    • Supplementary_Data8.xlsx
    • Supplementary_Data9.xlsx
    • Supplementary_Data10.xlsx
    • Supplementary_Data11.xlsx
    • Supplementary_Data12.xlsx
    • Supplementary_Data13.xlsx
    • Supplementary_Data14.xlsx
Article Open Access

Characterization of plasma exosomal microRNAs in responding to radiotherapy of human esophageal squamous cell carcinoma

  • Authors:
    • Nan Miao
    • Wenjie Cai
    • Sijia Ding
    • Yajuan Liu
    • Wanhua Chen
    • Tao Sun
  • View Affiliations / Copyright

    Affiliations: Center for Precision Medicine, School of Medicine and School of Biomedical Sciences, Huaqiao University, Xiamen, Fujian 361021, P.R. China, Department of Radiation Oncology, First Hospital of Quanzhou Affiliated to Fujian Medical University, Quanzhou, Fujian 362000, P.R. China, Department of Clinical Laboratory, First Hospital of Quanzhou Affiliated to Fujian Medical University, Quanzhou, Fujian 362000, P.R. China
    Copyright: © Miao et al. This is an open access article distributed under the terms of Creative Commons Attribution License.
  • Article Number: 287
    |
    Published online on: July 27, 2022
       https://doi.org/10.3892/mmr.2022.12803
  • Expand metrics +
Metrics: Total Views: 0 (Spandidos Publications: | PMC Statistics: )
Metrics: Total PDF Downloads: 0 (Spandidos Publications: | PMC Statistics: )
Cited By (CrossRef): 0 citations Loading Articles...

This article is mentioned in:


Abstract

Radiotherapy is one of the main treatment methods for esophageal squamous cell carcinoma (ESCC). Previous research has shown that plasma exosomal microRNAs (miRNAs) can predict therapeutic outcome. In the present study, to identify potential exosomal miRNAs that respond to radiotherapy, plasma exosomal miRNAs from ESCC patients undergoing radiotherapy were isolated and sequenced. Upregulated and downregulated miRNAs were detected from patients pre‑ and post‑radiotherapy, and it was found that they play distinct roles in DNA damage process and endosomal mediated transport. Based on wound healing and Cell Counting Kit‑8 assays in TE‑1 human esophageal cancer cells, it was identified that representative miRNA miR‑652 and miR‑30a alter migration but not proliferation. The present findings identified differentially expressed miRNAs in responding to radiotherapy, and added a reference to explore non‑invasive plasma biomarkers to evaluate therapeutic effects in ESCC.

Introduction

Esophageal cancer (EC), which includes esophageal squamous cell carcinoma (ESCC) and esophageal adenocarcinoma (EAC), is the sixth most leading cause of cancer-related death worldwide (1,2). The five-year survival rate of patients with ESCC is less than 20%. In China, over 90% of EC cases are ESCC, and EC is ranked as the sixth most frequent cancer and the fourth leading cause of cancer-related death (3–5). The low survival rate is likely due to increased resistance (acquired or intrinsic) of tumor cells to chemo/radiotherapies (6,7).

Recent study suggested that microRNAs (miRNAs) can serve as biomarkers in predicting therapeutic outcomes in a variety of solid tumors, including EC (6). In the context of ESCC, studies have demonstrated that one set of miRNAs promotes the development of radio resistance, while another set of miRNAs sensitizes EC cells to radiation therapy treatments (6,8–10). Therefore, an improved understanding of these miRNAs in responding to ESCC radiotherapy remains demanding.

Exosomes are nanosized vesicles (30–150 nm diameter) that are secreted by most cells. They are enclosed by a lipid bilayer and carry various biomolecules, including proteins, glycans, lipids, metabolites, RNAs and DNAs (11). Studies have shown that miRNAs are the predominant RNA species transported by exosomes (12–15). Since exosomes can transport and transfer bioactive molecules, extensive studies have focused on their ability to regulate tumor growth and metastasis (16–19). Exosomal RNA has been demonstrated as the potential cancer biomarker by regulating the communications among different cells (12,20–22). For example, circUBE2Q2 regulates gastric cancer progression via the circUBE2Q2-miR-370-3p-STAT3 axis and promotes tumor metastasis through exosomal communications (22). Exosomal miR-1245 from colorectal cancer cells reprograms macrophages to tumor-associated macrophages (TAMs) with high transforming growth factor β (TGF-β) expression that enables tumor growth and metastasis (23). However, the roles of exosomal miRNAs in ESCC remain rudimentary (24–26). Understanding dynamic changes of exosomal miRNAs and their target genes will help improve the therapeutic outcome in patients with EC.

In the present study, the expression signature of plasma exosomal miRNAs in patients with ESCC was investigated before and after radiotherapy and differentially expressed miRNAs were identified. Target genes for up- and downregulated miRNAs were then predicted and relevant biological pathways and potential biomarkers for ESCC responding to radiotherapy were identified. Finally, it was found that the changes of radiation-sensitized miR-652 and miR-30a can regulate cancer cell migration rates without changing proliferation in vitro. The present study provided a reference for future identification of potential biomarkers for cancer treatment through radiotherapy.

Materials and methods

Patients and sample selection

Plasma samples were collected from ESCC female patients with pre- and post-radiotherapy (mean age, 42; stage II; September 2020-December 2020), and were provided by the First Hospital of Quanzhou. Briefly, female patients with ESCC at stage II with the following characteristics were excluded from the present study: i) metastasis, ii) poorly controlled blood pressure, hyperlipidemia and diabetes, iii) alcohol consumption and cigarette smoking and iv) infectious diseases. One week before receiving radiotherapy, pre-radiotherapy plasma samples were collected. One week after having received 50 Gy radiation (2.0 Gy/fraction, 5 fractions/week, for 5 weeks), patient plasma samples were collected, termed as post-radiotherapy.

In the present study, 7 sets of pre- and post- radiotherapy plasma samples were obtained from 7 female ESCC patients at stage II (Table SI). For each patient, plasma samples were analyzed as a pair for pre- and post-radiotherapy. Plasma samples were used for the following experiments: i) exosome characterizations (n=1, sample no. 37892), ii) exosome miRNA sequencing (n=3, sample nos. 38380, 38632 and 38930, retained corresponding tumor tissues for H&E staining) and iii) reverse transcription-quantitative (RT-q) PCR validation for exosome miRNAs (n=3, sample nos. 38912, 38783 and 39221).

The present study was approved [approval no. (2018)101] by the Institution Ethic Issue Committee of the First Hospital of Quanzhou (Quanzhou, China). Signed informed consents were obtained from female patients with ESCC who received radiotherapy diagnosis.

Exosome isolation and RNA purification

Cleared plasma were isolated from 5 ml blood by ultracentrifugation-based assay as previously described (27). Next, exosomes were isolated from cleared plasma by SmartSEC™ HT EV Isolation System for Serum & Plasma (cat. no. SSEC096A-1; SBI, systembio.com). A total of 250–500 µl of cleared plasma were applied to each well of a filter plate, incubated and centrifuged (3,000 g for 10 min at 4°C) to elute the first fraction. Equal volumes of SmartSEC Isolation Buffer were added and plasma samples were centrifuged (1,000 × g for 30 sec at 4°C) again into a clean plate to elute the second fraction. Depending on the volume of sample loaded, the majority of exosomes was collected in either the first or second elution. Isolated exosomes were immediately used for experiments or stored at 4°C. For a long-period storage, exosomes were frozen at −80°C.

Exosomal RNAs were purified using SeraMir™ Exosome RNA Amplification kit (cat. no. RA808A-1; SBI). A total of 500 µl serum and 120 µl ExoQuick Media were combined and placed at 4°C for 30 min. After centrifugation at 4,000 g for 2 min at 4°C, 350 µl LYSIS Buffer was added to the exosome pellet and vortexed for 15 sec. A total of 200 µl 100% ethanol was added, samples were centrifuged at 4,000 g for 1 min at 4°C, washed twice and were let to dry. A total of 30 µl elution buffer were added directly to the membrane in a spin column. Samples were centrifuged at 600 g for 2 min at 4°C, and increased to 4,000 g for 1 min at 4°C. Exosome RNAs (30–40 µl) were obtained. The quality and quantity of these RNA samples were determined by a NanoDrop spectrophotometer (ND-2000C; Thermo Fisher Scientific Inc.). Agilent RNA 6000 Nano assay (Agilent Technologies, Inc.) and agarose gel electrophoresis were used to check purity of the RNA samples.

Transmission electron microscopy (TEM), Nanoparticle tracking analysis (NTA) and western blot assay

The isolated exosomes were centrifuged using an airfuge at 30,000 g with 25 pounds per square inch for 45 min at 4°C. Exosomes were fixed with 2.5% glutaraldehyde at 4°C overnight. After washing, vesicles were loaded onto formvar/carbon-coated grids, negatively stained with aqueous phosphotungstic acid for 60 sec and images were captured with a transmission electron microscope (H7500, 100XCII; JEOL, Ltd.) at 80 kV.

Purified exosomes were diluted to 106–107 particles/ml in PBS for NTA using a Nanosight 300 equipped with v3.2.16 analytical software (Malvern Instruments, Inc.) (28,29). Two videos (25 sec each) were recorded for each sample and the software was used to estimate concentration and size of the particles. The recordings were performed at room temperature and were monitored manually. For analysis, the detection threshold was set to 6. Calibration was carried out using 100 nm polystyrene latex microspheres (Magsphere Inc. magsphere.com) diluted to PBS and then two videos were recorded.

Aliquots (5–10 µl) of isolated exosomes were dispensed into wells of a 96-well plate, and the assay was performed as recommended by the manufacturer instructions (Pierce BCA Protein Assay kit; cat. no. lL-61105; Thermo Fisher Scientific, Inc.). Total protein concentrations were determined using a linear standard curve established with bovine serum albumin. Because exosomes normally contain a common set of proteins, named tetraspanins, including CD81, CD63 and CD9 (29), expression of CD81, CD63 and CD9 was validated by western blot analysis. Total proteins were then separated by 12%-polyacrylamide gel electrophoresis. A total of 7.5 µl protein sample (5–25 µg proteins) was mixed with 2.5 µl 4X lithium dodecyl sulfate sample loading buffer (Invitrogen; Thermo Fisher Scientific, Inc.) and heated at 70°C for 10 min. Samples were then loaded into pre-casted NuPAGE Novex 12% Bis-Tris 1.0 mm mini-gels (Invitrogen; Thermo Fisher Scientific, Inc.). Then, 5 µl pre-stained SDS-PAGE Standards (Bio-Rad Laboratories, Inc.) were loaded in each gel run.

Electrophoresis was performed at room temperature for ~45 min using a constant voltage (200 V) in 1X solution of NuPAGE MOPS SDS running buffer (Invitrogen; Thermo Fisher Scientific, Inc.) until the dye front reached the bottom of the 60-mm gel. After proteins were transferred to PVDF membrane, 5% skimmed milk powder was sealed at room temperature for 2 h. Then, blots were incubated overnight at 4°C with appropriate antibodies. The following primary antibodies were used: CD9 (1:1,000; ~24 kDa; cat. no. MA5-31980), CD81 (1:1,000; ~24 kDa; cat. no. MA5-13548); CD63 (1:1,000; 40~60 kDa; cat. no. MA1-19281) and Ab specific for GAPDH (1:1,000; ~37 kDa; AB_10977387; all from Thermo Fisher Scientific, Inc.). The next day, blots were incubated with goat anti-rabbit antibody (1:5,000; cat. no. ab205718) and goat anti-mouse (1:5,000; cat. no. ab205719; both from Abcam) horseradish peroxidase-conjugated IgG for 2 h at room temperature. After washed with Tris-Tween (0.05%) buffer saline, blots were placed in a gel imager and treated with enhanced chemiluminescence (ECL; Bio-Rad Laboratories, Inc.) super-sensitive solution for 1–3 min. The optical densities of bands were analyzed using ImageJ software 1.53 (National Institutes of Health) (30).

Hematoxylin-eosin (H&E) staining

Paraffin blocks of esophageal tumor tissues (Table SI) were cut into 4-µm thickness. Sections were deparaffinized in xylene and dehydrated in alcohol. Tissues were stained with Harris' hematoxylin solution for 6 h at 60–70°C, and were then rinsed in tap water until the water was colorless. Next, 10% acetic acid and 85% ethanol in water were used to differentiate the tissue twice for 2 and 10 h each. After rinsing with tap water, tissues were soaked in saturated lithium carbonate solution for 12 h and then rinsed again with tap water. Finally, staining was performed with eosin Y ethanol solution for 48 h. Images were captured by a light microscope (Nikon Corporation).

MiRNA isolation, sequencing and analysis

RNAs in exosomes were isolated from three patients with pre- and post-radiotherapy (Table SI). Total RNA of each sample was used to prepare the miRNA sequencing library, which included the following steps: i) 3′-adaptor ligation, ii) 5′-adaptor ligation, iii) cDNA synthesis, iv) PCR amplification and v) size selection of ~150 bp PCR amplicons (corresponding to ~22 nt miRNAs) (Cloud-Seq Biotech, cloud-seq.com.cn). The libraries were denatured as single-stranded DNA molecules, captured on Illumina flow cells, amplified in situ as clusters and finally sequenced for 50 cycles on an Illumina HiSeq sequencer following the manufacturer's instructions.

Raw data was generated after sequencing, image analysis, base calling and quality filtering on Illumina sequencer. Q30 was used to perform the quality control. The adaptor sequences were trimmed and the adaptor-trimmed-reads (≥15 nt) were left by cutadapt software (v1.9.2,MIT). Trimmed reads from all samples were pooled, and miRDeep2 software (v2.0.0.5, MDC Berlin-Mitte) was used to predict novel miRNAs. The trimmed reads were aligned to the merged human pre-miRNA databases (known pre-miRNA from miRBase plus the newly predicted pre-miRNAs) using Novoalign software (v3.02.12, Novocraft Technologies Sdn Bhd) with at most one mismatch. The numbers of mature miRNA mapped tags were defined as the raw expression levels of that miRNA. The read counts were normalized by TPM (tag counts per million aligned miRNAs) approach. Differentially expressed miRNAs between two samples were filtered through Fold change and P-value.

TE-1 cell culture and miRNA mimics/inhibitor transfection

Human EC cell line TE-1, developed by the cell bank at the Chinese Academy of Science, was reported to maintain biological characteristics of ESCC (31). TE-1 cells were cultured in RPMI-1640 with 10% exosome-free fetal bovine serum (FBS, both Thermo Fisher Scientific, Inc.) and maintained in an incubator containing 5% CO2 at 37°C. The exosome-free FBS was produced by centrifugation (100,000 g) at 4°C overnight in order to ensure the removal of any bovine-derived exosomes. TE-1 cells (3×105) were seeded in a six-well plate and incubated 12 h at 37°C for attachment. Cells were then transfected at 37°C using Lipofectamine™ 3000 (Thermo Fisher Scientific, Inc.) with mimics or inhibitors (10 µl; 20 µM) according to the manufacturer's protocol for 12, 24 and 72 h. 12, 24 and 72 h subsequent experiments were performed. Transient overexpression and inhibition of miR-30a-3p/miR-652-3p were performed by transfection with miRNA oligonucleotides (miR-30a-3p mimics, CUUUCAGUCGGAUGUUUGCAGC, miR-652-3p mimics: AAUGGCGCCACUAGGGUUGUG, miR-30a-3p inhibitors: GCUGCAAACAUCCGACUGAAAG, miR-652-3p inhibitors: CACAACCCUAGUGGCGCCAUU, mimics negative controls: AGGCAAGCUGACCCUGAAGU, inhibitor negative control: CAGUACUUUUGUGUAGUACAA, 2 OD miRNA oligonucleotides were dissolved in ddH2O as the 20 µM solution, which were purchased from the Shanghai GenePharma Co., Ltd.).

RT-qPCR

RNAs in exosomes were isolated from three patients with pre- and post-radiotherapy (Table SI). After exosome RNA extraction (SeraMir™ Exosome RNA Amplification kit, cat. no. RA808A-1,SBI), cDNA for polyA miRNA RT-qPCR was synthesized using All-in-One miRNA First-Strand cDNA Synthesis kit (GeneCopoeia, Inc.) according to the manufacturer's protocols. Expression levels of mRNA from cells were tested using RT-qPCR with specific primers in triplicates. U6 (Rnu6-1) was used as an endogenous control for miRNA. Quantitative expression was conducted on the ABI 7500 real-time PCR system (Applied Biosystems; Thermo Fisher Scientific, Inc.). qPCR was performed using the qPCR SYBRGreen Mix (Bio-Rad Laboratories, Inc.). The relative expression levels of miRNAs were calculated using the 2−∆∆Cq method (32). The primers for RT-qPCR are shown in Table SII.

Wound healing and Cell Counting Kit-8 (CCK-8) assay

TE-1 cells were treated with the miRNA mimics or inhibitor for 72 h. Cells were harvested and seeded in a six-well plate at a density of 2×105 cells/well. When cells reached 70–80% confluence, medium was replaced with serum-free DMEM (Thermo Fisher Scientific, Inc.). A scratch wound was generated using a sterile 200-µl pipette tip, and floating cells were removed by washing with 1X PBS. Images of the scratches were captured using an inverted light microscope at ×100 magnification at 0, 24 and 72 h after scratching. The wound area was normalized as follows: wound area (%)=An/A0 ×100, where A0 represents the area of initial wound area in control group, An represents the remaining area of wound at 24 or 72 h. The data were representative of three independent experiments in triplicates. 96-well plates (2×104 TE-1 cells/well) were used here to inoculate and culture TE-1 cells at 37°C with 5% CO2. After being incubated for 0, 24, 48 and 72 h, 10 µl CCK-8 solution (cat. no. CK04; Dojindo Laboratories, Inc.) was added. After 2 h, the absorbance was assessed at 450 nm. The data were representative of three independent experiments in triplicate.

MiRNA target prediction and function analysis

Target prediction of miRNAs was performed using TargetScan Human7.2 (http://www.targetscan.org/vert_72/) and Funrich software 3.1.3 (http://funrich.org/) (33).

Predicted target genes were imported into the OmicShare tools, a free online platform for data analysis (https://www.omicshare.com/tools). Gene Ontology (GO; http://geneontology.org/), Kyoto Encyclopedia of Genes and Genomes (KEGG; http://www.kegg.jp) and Disease Ontology (DO; http://disease-ontology.org/) analysis of the miRNAs-targets with differential expression levels was performed. FunRich 3.1.3 (funrich.org/) was used to compare functional analysis, clinical phenotype analysis and site of expression (33). In the present study, modules in the gene-miRNA-KEGG were mined with Cytoscape 3.9.1, and then functional enrichment analysis was applied to the miRNAs in the modules (34). Volcano map, radar map, Circular map, heatmap, Lollipop chart and Sankey diagram construction were performed using the OmicShare tools, a free online platform for data analysis (https://www.omicshare.com/tools).

Statistical analysis

The P-values were used to verify statistically significant difference and were determined by unpaired Student's t-test for assessing the significance of differences by SPSS version 25 (IBM Corp.). P<0.05 was considered to indicate a statistically significant difference.

Results

Characterizations of ESCC patient tumor samples and plasma exosomes

To explore whether exosomal miRNAs respond to radiation treatment of ESCC, plasma samples were obtained from three female ESCC patients (mean age=42; stage II, without metastasis), and exosomal miRNAs were extracted and sequenced (Fig. 1A). Patients were treated with radiotherapy (pre- and post-radiotherapy). Tumor samples from patients for ESCC plasma exosomal miRNA sequencing were stained with H&E (Table SI). Microscopy revealed an irregular cell shape, large, irregular and deeply stained nuclei, and single keratinocytes, confirming the diagnosis of squamous cell carcinoma (Fig. 1B) (35). Following radiotherapy, tumor cells with calcifications, larger and blurred nuclei, apoptosis and necrosis were detected (Fig. 1B). These changes revealed the typical radiological indicator of early cancers (stage I–II; Fig. 1B) (35).

Figure 1.

Exosome miRNA validation and sequencing. (A) The experimental workflow of characterization of plasma exosome miRNAs for the radiotherapy of human esophageal cancer. (B) H&E staining of esophageal squamous cell carcinoma samples (magnification, ×100) from patients of pre- and post-radiotherapy. (C) Characterization of plasma exosomes. Morphological observation of exosomes by transmission electron microscopy. Scale bar=200 nm. (D) Expression levels of CD9, CD63 and CD81 were identified using western blot analysis. miRNA, microRNA.

Exosomes were isolated from pre- and post-radiotherapy plasma samples of 7 patients with ESCC (Fig. 1C). Isolated exosomes were characterized by TEM. Sizes of exosomes in pre- and post- groups were 68.28±19.07 and 77.47±26.87 nm, and exosomal concentrations of two groups were 2.12×1010 and 2.22×1010 particles/ml, respectively (Table SIII and Fig. S1). High resolution TEM examinations further showed cup-shaped vesicles of extracted exosomes (Fig. 1C). Moreover, expression of three established exosome markers, such as CD63, CD9 and CD81 were readily identified using western blot analysis (Fig. 1D) (29,36,37). These results indicated that exosomes with a high quality are extracted from the plasma of ESCC patients with pre- and post-radiotherapy.

Differential expression of miRNAs in exosomes of plasma samples of pre- and post-radiotherapy

To determine whether profiles of exosomal miRNAs from pre- and post-radiotherapy plasma samples may differ, total RNAs were isolated from exosomes, and small RNA libraries were prepared for miRNA sequencing and annotation (Fig. 1A).

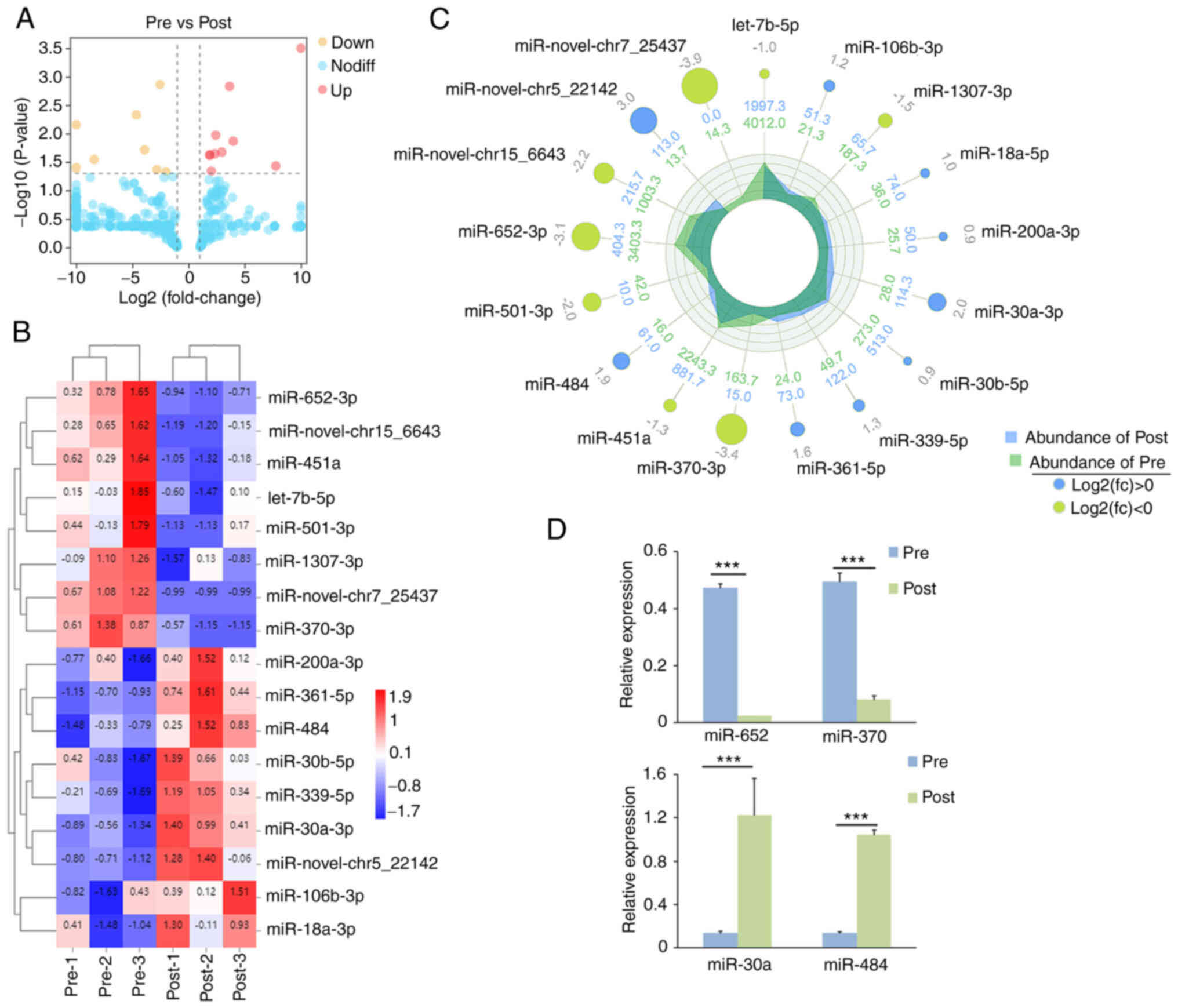
Combining 3 samples from pre- and post-radiotherapy groups and removing low signals, 726 miRNAs were obtained (Table SIV). A total of 8 miRNAs highly expressed in the pre-radiotherapy group (fold-change (pre-/post-)>1, log2fold-change>0 and P<0.05) and 9 miRNAs highly expressed in the post-radiotherapy group were detected (Fig. 2A and B and Table SV). The upregulated (fold-change (pre-/post-)>1, log2fold-change>0, P<0.05) and downregulated (fold-change (Pre-/Post-)<1, log2fold-change<0, P<0.05) miRNAs with the mean expression and fold-changes were shown in a Radar graph (Fig. 2C). Certain well-studied miRNAs such as miR-106b, miR-18a, miR-200a, miR-30a/b, let-7b and miR-370 exhibited differential expression, and certain new miRNAs (miR-novel-chr5_22142, miR-novel-chr15_6643 and miR-novel-chr7_25437) were detected as well. The sequencing results were further verified using RT-qPCR. As examples, among tested miRNAs, transcriptional levels of the upregulated (miR-652 and miR-370) and downregulated (miR-30a and miR-484) miRNAs were consistent with the exosomal sequencing results (Fig. 2D). These results suggested that plasma exosomal miRNAs are sensitive and responding to the radiotherapy of ESCC.

Figure 2.

Differential expression of miRNAs in plasma exosomes of ESCC patients of pre- and post-radiotherapy. (A) Volcano plot of whole miRNA expression levels in Pre- and Post-groups. Each point represents a miRNA, ‘yellow’ dot means downregulated and ‘red’ dot means upregulated (pre- vs. post-miRNAs). (B) The heat map of normalized expression of miRNAs in pre- and post-radiotherapy groups. The heat map was drawn with relative expression levels of each miRNAs. Blue, white and red indicate low, middle and high expression levels of miRNAs, respectively. Color map was used to distinguish the difference of expression. Each column represents an experimental condition (such as different comparison groups or samples), and each row represents the log2Ratio-value of a gene. Different expression changes or expression amounts are illustrated in different colors. Blue, white and red indicate low, middle and high expression levels of miRNAs, respectively. (C) Radar circus of the most significantly up- and downregulated genes of pre- and post-radiotherapy groups. From outside to inside: miRNAs with log2(fold-change), miRNA expression in pre- and post-radiotherapy groups. (D) Validation of expression levels of 4 up- and downregulated miRNAs using reverse transcription-quantitative PCR in ESCC plasma exosomes. Values of histogram represent the mean ± SEM (n=3), ***P<0.001; unpaired Student's t-test). miRNA, microRNA; ESCC, esophageal squamous cell carcinoma.

Target prediction and GO analysis of up- and downregulated miRNAs

Since miRNAs normally function through silencing their target genes, predicted targets of differentially expressed exosomal miRNAs were next searched. A total of 1,106 genes were predicted as targets of upregulated miRNAs, 1,241 genes as targets of downregulated miRNAs and 126 genes were overlapped in two groups using TargetScan Human7.2 and Funrich software 3.1.3 (Fig. 3A; Tables SVI and SVII).

Figure 3.

Target prediction and GO analysis in up- and downregulated miRNAs in pre- vs. post-radiotherapy groups. (A) Venn diagrams of the target genes for up- and downregulated miRNAs. (B) Lollipop of target genes for up- and downregulated miRNAs in GO analysis. The yellow circle represents the cellular component, and the green circle represents the biological process. (C) The comparison network of GO items of up- and downregulated miRNAs. The yellow background represents the items enriched in upregulated targets, and the blue background represents the items enriched in downregulated targets. miRNA, microRNA; GO, Gene Ontology.

Functions of predicted targets of up- and downregulated miRNAs were next analyzed by GO analysis, and abundant items in Biological Process, Cellular Component and Molecular Function were identified (P<0.05; Figs. S2 and S3; Tables SVIII and SIX). It was found that targets of both up- and downregulated miRNAs play a role in cell cycle/differentiation, cell death/apoptosis, cell migration/proliferation, cellular response and cytoplasmic vesicle part (Fig. 3B and C). Moreover, targets of upregulated miRNAs were abundant in maintenance of cell number, DNA damage process, multiple cellular response, endosome and endosome part, while targets of downregulated miRNAs were involved in vesicle part, glandular epithelial cell differentiation and digestive system development (Fig. 3B and C). These results suggested the distinct functions of targets of up- and downregulated plasma exosomal miRNAs.

KEGG and DO analysis

Interactions between up- and downregulated miRNAs and their predicted targets were next studied using KEGG analyses (Figs. 4 and S4; Tables SX and SXI). Based on the Venn graph, 65 of 309 pathways were significantly abundant (P<0.05) in upregulated miRNA targets, 42 of 300 pathways were significantly abundant (P<0.05) in downregulated miRNA targets, and 12 pathways were overlapped in two groups (Fig. 4A).

Figure 4.

KEGG and DO analysis in up- and downregulated miRNAs. (A) Venn diagrams of the enriched KEGG pathways for the targets of up- and downregulated miRNAs. (B) The networks of target genes for downregulated vs. upregulated miRNAs in signal pathways. The colors from yellow, green to purple represent the values of -log10(FDR), and the node sizes represent the gene numbers. (C) Comparison analysis of DO analysis in miRNAs of pre-and post-radiotherapy. Classified as 3 functions: Cancer, neoplasm and other diseases. From outside to inside: i) enrichment classification, outside the circle is the coordinate ruler of gene numbers. Different colors represent different categories; ii) P-values of this classification in background genes. The more genes, the longer the bars, the smaller the values, the redder the color is; iii) bar chart of upregulated gene proportion, dark purple represents upregulated gene proportion, light purple represents downregulated gene proportion; iv) Rich Factor value of each classification (the number of foreground genes in this classification divided by the number of background genes), and each small bar of background auxiliary line represents 0.1. KEGG, Kyoto Encyclopedia of Genes and Genomes; DO, Disease Ontology.

Based on the KEGG correlation network, it was found that top 15 pathways of targets of downregulated miRNAs play a role in multiple cancer processes, such as prostate and lung cancer, and the p53 signaling pathway. Top 15 pathways of targets of downregulated miRNAs function in pathways associated with cancer such as cell cycle and the MAPK signaling pathway, and ascorbate and aldarate metabolism (Fig. 4B). These KEGG analyses suggested that altered miRNAs of pre- and post-radiotherapy may function in different pathways.

Interactions between miRNAs and their predicted targets were next investigated using DO analysis. The targets of upregulated miRNAs were enriched in digestive system cancers such as pancreas adenocarcinoma, pancreatic ductal adenocarcinoma and pancreatic carcinoma (Figs. 4C and S5; Table SXII). The targets of downregulated miRNAs were enriched in central nervous system cancer such as cerebral ventricle cancer, cerebrum cancer, synovial sarcoma, malignant glioma, brain cancer and atypical teratoid rhabdoid tumor (Figs. 4C and S5; Table SXIII). These results suggested the up- and downregulated plasma exosomal miRNAs play different roles in cancer processes.

Cell migration and proliferation analyses of miR-652 and miR-30a in TE-1 cells

Our miRNA sequencing and RT-qPCR results showed that miR-652 and miR-30a are sensitive and responding to the radiotherapy of ESCC. Previous studies have shown that miR-652 inhibits proliferation and invasion of ESCC by targeting FGFR1 and other genes, and miR-30a may negatively regulates FoxD1 in ESCC (38–41). Thus, miR-652 and miR-30a were selected and their roles in migration in TE-1 cells, a human EC cell line, were examined using wound-healing assays (31,42,43) (Fig. 1A).

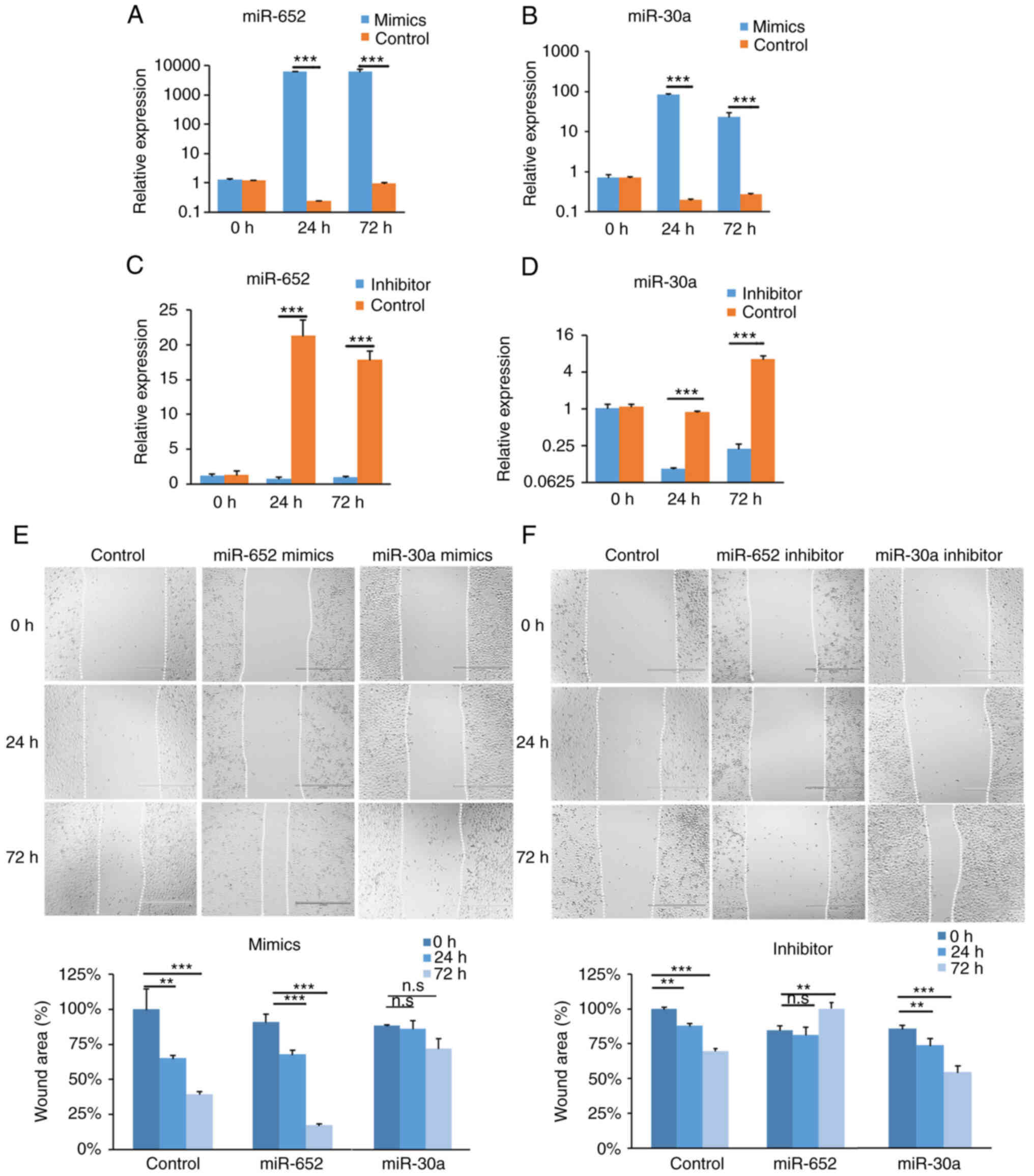
The expression of miR-652 and miR-30a was altered by overexpressing and knocking down in TE-1 cells (31). Wound-healings were detected at 0, 24 and 72 h after scratching (Fig. 5). Compared with those at 0 h, the normalized wound sizes of the miR-652 overexpression group (miRNA mimics) were significantly decreased by 23.28% at 24 h, and by 73.54% at 72 h (Fig. 5A and E). Conversely, the normalized wound sizes of the miRNA inhibitor group were significantly increased by 15.42% at 72 h (Fig. 5C and F). Moreover, to investigate the miRNA effect in proliferation, a CCK-8 assay was performed in TE-1 cells, which is widely used to examine cell growth or proliferation (44,45). Proliferation of TE-1 cells was not significantly changed by miR-652 overexpression and inhibition (Fig. S6A and B). These results suggested that altering miR-652 expression affects TE-1 cell migration but not proliferation.

Figure 5.

Cell migration analyses of miR-652 and miR-30a in TE-1 cells. (A and B) Relative expression levels of (A) miR-652 and (B) miR-30a in control and mimics groups. (C and D) Relative expression levels of (C) miR-652 and (D) miR-30a in control and inhibitor groups. (E) Normalized cell scratched result of miR-652 and miR-30a after 0, 24 and 72 h in control and mimics groups. (F) Normalized cell scratched result of miR-652 and miR-30a after 0, 24 and 72 h in control and overexpression groups. The cell scratched size was normalized in 0 h of the control group as the 100% (n=3). **P<0.01 and ***P<0.001 (unpaired Student's t-test). miR, microRNA.

The potential role of miR-30a in migration and proliferation (Fig. 5) was next examined. Compared with the control group, the normalized wound sizes of the miR-30a mimics group showed no change (Fig. 5B and E). Conversely, the normalized wound sizes of the inhibitor group were significantly decreased by 11.50% at 24 h and by 29.94% at 72 h (Fig. 5D and F). Proliferation of TE-1 cells was not significantly changed by miR-30a overexpression and inhibition (Fig. S6C and D). These results indicated that inhibition of miR-30a directly prevents cancer cell migration in vitro.

Potential roles of target genes of miR-652 and miR-30a

It was found that the radiotherapy sensitive miR-652 and miR-30a may play roles in migration of TE-1 cells. Target genes of miR-652 and miR-30a were next analyzed using the KEGG analysis. A total of 8 different molecular processes of their targets including cell growth and death, cell motility, drug resistance, signal transduction, cancers, cellular community-eukaryotes, signaling molecules and interaction and transport and catabolism were chosen (Fig. 6). Among these targets, 20 target genes of miR-652 and 13 target genes of miR-30a were enriched in the 8 aforementioned molecular processes (Fig. 6A and B).

Figure 6.

Target analysis of miR-652 and miR-30a. (A) Target analysis network of miR-652. (B) Target analysis network of miR-30a. Colors of lines represent different classifications, from top to bottom: cell growth and death, cell motility, drug resistance, signal transduction, cancers, cellular community-eukaryotes, signaling molecules and interaction and transport and catabolism. (C) Sankey map of target genes of miR-30a and miR-652 in different pathways. miR, microRNA.

To visualize the potential role of predicted targets, Sankey diagrams were constructed to illustrate a relationship of genes, pathways and miRNAs (Fig. 6C). Certain previously demonstrated target-miRNA pairs such as PTEN-miR30a, AKT3-miR30a, EP300-miR652, YWHAH-miR652 and ITGAL-miR652 were readily detected (Fig. 6C). These gene-miRNA pairs may play an essential role in responding to radiotherapy in ESCC.

Discussion

Radiotherapy is a major therapeutic way for ESCC (46–48). Studies have shown that miRNAs derived from plasma exosomes can be used to evaluate the curative effect of radiotherapy (49–51). Previous studies have shown that some specific miRNAs are sensitized by radiotherapy in ESCC (52,53). In the present study, to identify exosomal miRNAs that may be responding to radiotherapy in non-metastatic ESCC, differentially expressed exosomal miRNAs were analyzed in plasma samples of patients with pre- and post-radiotherapy using miRNA sequencing and RT-qPCR. It was identified that upregulated miRNAs play specific roles in responding to radiation and DNA damage, and downregulated miRNAs play roles in exosome transduction. Among them, upregulated miR-652 and downregulated miR-30a directly altered migration but not proliferation of human EC cells in vitro. The present study indicated that certain exosomal miRNAs are responding to radiotherapy in ESCC patients, and provided new plasma biomarkers for future evaluation of diagnosis, treatment and prognosis of ESCC.

Accumulating studies have shown that circulating exosomes are associated with cancer progression and therapeutic reactions, for instance in ESSC (54–57). Moreover, radiation exposure increases the levels of intracellular free radical species, followed by DNA strand breaks and subsequent dysfunction of the mitochondria, endoplasmic reticulum and other organelles (58). These radiation-induced cellular events lead to activation of pro-apoptotic signaling and eventually to tumor cell killing (59). Thus, the present study aimed to identify miRNAs in exosomes that may be responding to radiotherapy in ESSC. A total of 8 and 9 miRNAs with up- and downregulated expression in pre- and post-radiotherapy plasma samples were identified, respectively. Certain identified miRNAs in the present study have also been shown as novel circulating factors in responding to radiotherapy in other types of cancer (52,53,60–62). Moreover, a higher level of plasma miR-339-5p, which was also identified in the present study, has been shown to be associated with radiotherapy sensitivity and favorable survival by targeting Cdc25A gene in ESCC (53). Therefore, radiotherapy causes significant alterations in expression levels of exosomal miRNAs in ESCC plasma.

Furthermore, because miRNAs normally negatively regulate expression levels of target genes, it was revealed that targets of upregulated exosomal miRNAs are enriched in DNA damage check point and cellular response to radiation, while targets of downregulated miRNAs are enriched in endosome transport and digestive system development. For instance, target genes for upregulated miRNAs after radiotherapy are involved in the p53 signaling pathway and are enriched in digestive system cancers based on the present study. These results suggested that radiation sensitive miRNAs in plasma exosomes may be developed into non-invasive biomarkers for evaluating the radiation-induced esophageal toxicity and therapeutic effect in the future (63). More specimen and detailed target examinations are required to uncover biomarkers of miRNA-target pairs in the future studies.

Among identified exosomal miRNAs in the present study, miR-652 and miR-30a have been demonstrated to regulate cell migration in cancers of the digestive system by other laboratories (64–67). It appears that miR-652 directly inhibits tumor invasion by targeting FGFR1, PLD1 and other genes (38,39). The present study also showed the effect of miR-652 and miR-30a on cell migration but not proliferation in TE-1 cells, an EC cell line. Moreover, our miRNA-target pair analyses indicated that targets for miR-652 and miR-30a are enriched in multiple biological and cellular processes, which may correlate with cancer cell migration and invasion. In addition, it is likely that miR-652 and miR-30a play a general role in cancer development. Studies have shown that miR-652 executes a tumor-promoter function in non-small cell lung cancer through direct binding and regulating the expression of Lgl1 (68), and miR-30a plays a central role in regulating the PTEN/AKT pathway in lung adenocarcinoma and liver cancer cells (69,70). The present findings provided a reference for further identification of miRNA-target interaction networks in responding to radiotherapy of ESCC. The future studies will be to validate miRNA-target regulations and to examine the biological meanings of these interactions.

In summary, certain exosomal miRNAs sensitive to radiotherapy were identified in the present study, which may be developed into biomarkers for evaluation of the effect of radiotherapy for human ESCC. Identifying and validating interactions of miRNAs and their targets in responding to radiotherapy will help us to design radiotherapy strategies in an improved way and optimize treatment effects in the future.

Supplementary Material

Supporting Data
Supporting Data
Supporting Data
Supporting Data
Supporting Data
Supporting Data
Supporting Data
Supporting Data
Supporting Data
Supporting Data
Supporting Data
Supporting Data
Supporting Data
Supporting Data

Acknowledgements

Not applicable.

Funding

The present study was supported by the Fundamental Research Funds for the Central Universities (grant no. ZQN-1020), the Scientific Research Funds of Huaqiao University (grant nos. 16BS815, 19BS303 and Z16Y0017), the Natural Science Foundation of Fujian, China (grant nos. 2019J01071 and 605-52519051), the Innovation Awards of Quanzhou Talents (grant no. 2018C057R), Quanzhou City Science & Technology Program of China (grant no. 2018C057R) and the National Natural Science Foundation of China (grant nos. 31771141 and 32100775).

Availability of data and materials

All data generated or analyzed during this study are included in this published article.

Authors' contributions

TS conceived and designed the experiments. WCa and SD performed sample collection. NM, SD, WCh and WCa conducted RNA extraction and analysis of results. NM, WCh and YL performed bioinformatics analysis. NM and TS wrote and edited the manuscript. NM and TS confirm the authenticity of all the raw data. All authors have read and approved the final manuscript.

Ethics approval and consent to participate

The present study was approved [approval no. (2018)101] by the Institution Ethic Issue Committee of the First Hospital of Quanzhou (Quanzhou, China). Signed informed consents were obtained from female patients with ESCC who received radiotherapy diagnosis.

Patient consent for publication

Not applicable.

Competing interests

The authors declare that they have no competing interests.

References

1 

Kelsen D: Principles and practice of gastrointestinal oncology. Lippincott. Williams & Wilkins; Philadelphia, PA: 2008

2 

Jemal A, Bray F, Center MM, Ferlay J, Ward E and Forman D: Global cancer statistics. CA Cancer J Clin. 61:69–90. 2011. View Article : Google Scholar : PubMed/NCBI

3 

Lin Y, Totsuka Y, He Y, Kikuchi S, Qiao Y, Ueda J, Wei W, Inoue M and Tanaka H: Epidemiology of esophageal cancer in Japan and China. J Epidemiol. 23:233–242. 2013. View Article : Google Scholar : PubMed/NCBI

4 

Zheng RS, Sun KX, Zhang SW, Zeng HM, Zou XN, Chen R, Gu XY, Wei WW and He J: Report of cancer epidemiology in China, 2015. Zhonghua Zhong Liu Za Zhi. 41:19–28. 2019.(In Chinese). PubMed/NCBI

5 

He Z and Ke Y: Precision screening for esophageal squamous cell carcinoma in China. Chin J Cancer Res. 32:673–682. 2020. View Article : Google Scholar : PubMed/NCBI

6 

Malhotra A, Sharma U, Puhan S, Bandari NC, Kharb A, Arifa PP, Thakur L, Prakash H, Vasquez KM and Jain A: Stabilization of miRNAs in esophageal cancer contributes to radioresistance and limits efficacy of therapy. Biochimie. 156:148–157. 2019. View Article : Google Scholar : PubMed/NCBI

7 

Klug F, Prakash H, Huber PE, Seibel T, Bender N, Halama N, Pfirschke C, Voss RH, Timke C, Umansky L, et al: Low-dose irradiation programs macrophage differentiation to an iNOS(+)/M1 phenotype that orchestrates effective T cell immunotherapy. Cancer Cell. 24:589–602. 2013. View Article : Google Scholar : PubMed/NCBI

8 

Liu J, Xue N, Guo Y, Niu K, Gao L, Zhang S, Gu H, Wang X, Zhao D and Fan R: CircRNA_100367 regulated the radiation sensitivity of esophageal squamous cell carcinomas through miR-217/Wnt3 pathway. Aging (Albany NY). 11:12412–12427. 2019. View Article : Google Scholar : PubMed/NCBI

9 

Zhang YH, Wang QQ, Li H, Ye T, Gao F and Liu YC: miR-124 radiosensitizes human esophageal cancer cell TE-1 by targeting CDK4. Genet Mol Res. 15:150278932016.

10 

Chen Z, Hu X, Wu Y, Cong L, He X, Lu J, Feng J and Liu D: Long non-coding RNA XIST promotes the development of esophageal cancer by sponging miR-494 to regulate CDK6 expression. Biomed Pharmacother. 109:2228–2236. 2019. View Article : Google Scholar : PubMed/NCBI

11 

Mathieu M, Martin-Jaular L, Lavieu G and Thery C: Specificities of secretion and uptake of exosomes and other extracellular vesicles for cell-to-cell communication. Nat Cell Biol. 21:9–17. 2019. View Article : Google Scholar : PubMed/NCBI

12 

Wei Z, Batagov AO, Schinelli S, Wang J, Wang Y, Fatimy RE, Rabinovsky R, Balaj L, Chen CC, Hochberg F, et al: Coding and noncoding landscape of extracellular RNA released by human glioma stem cells. Nat Commun. 8:11452017. View Article : Google Scholar : PubMed/NCBI

13 

Zhang H, Freitas D, Kim HS, Fabijanic K, Li Z, Chen H, Mark MT, Molina H, Martin AB, Bojmar L, et al: Identification of distinct nanoparticles and subsets of extracellular vesicles by asymmetric flow field-flow fractionation. Nat Cell Biol. 20:332–343. 2018. View Article : Google Scholar : PubMed/NCBI

14 

Balandeh E, Mohammadshafie K, Mahmoudi Y, Pourhanifeh MH, Rajabi A, Bahabadi ZR, Mohammadi AH, Rahimian N, Hamblin MR and Mirzaei H: Roles of non-coding RNAs and angiogenesis in glioblastoma. Front Cell Dev Biol. 9:7164622021. View Article : Google Scholar : PubMed/NCBI

15 

Zhang J, Li S, Li L, Guo C, Yao J and Mi S: Exosome and exosomal microRNA: Trafficking, sorting, and function. Genomics Proteomics Bioinformatics. 13:17–24. 2015. View Article : Google Scholar : PubMed/NCBI

16 

Costa-Silva B, Aiello NM, Ocean AJ, Singh S, Zhang H, Thakur BK, Becker A, Hoshino A, Mark MT, Molina H, et al: Pancreatic cancer exosomes initiate pre-metastatic niche formation in the liver. Nat Cell Biol. 17:816–826. 2015. View Article : Google Scholar : PubMed/NCBI

17 

Peinado H, ković MA, Lavotshkin S, Matei I, Costa-Silva B, Moreno-Bueno G, Hergueta-Redondo M, Williams C, García-Santos G, Ghajar CM, et al: Corrigendum: Melanoma exosomes educate bone marrow progenitor cells toward a pro-metastatic phenotype through MET. Nat Med. 22:15022016. View Article : Google Scholar : PubMed/NCBI

18 

Peinado H, Aleckovic M, Lavotshkin S, Matei I, Costa-Silva B, Moreno-Bueno G, Hergueta-Redondo M, Williams C, García-Santos G, Ghajar C, et al: Melanoma exosomes educate bone marrow progenitor cells toward a pro-metastatic phenotype through MET. Nat Med. 18:883–891. 2012. View Article : Google Scholar : PubMed/NCBI

19 

Hoshino A, Costa-Silva B, Shen TL, Rodrigues G, Hashimoto A, Mark MT, Molina H, Kohsaka S, Giannatale AD, Ceder S, et al: Tumour exosome integrins determine organotropic metastasis. Nature. 527:329–335. 2015. View Article : Google Scholar : PubMed/NCBI

20 

Skog J, Wurdinger T, van Rijn S, Meijer DH, Gainche L, Sena-Esteves M, Curry WT Jr, Carter BS, Krichevsky AM and Breakefield XO: Glioblastoma microvesicles transport RNA and proteins that promote tumour growth and provide diagnostic biomarkers. Nat Cell Biol. 10:1470–1476. 2008. View Article : Google Scholar : PubMed/NCBI

21 

Valadi H, Ekstrom K, Bossios A, Sjöstrand M, Lee JJ and Lötvall JO: Exosome-mediated transfer of mRNAs and microRNAs is a novel mechanism of genetic exchange between cells. Nat Cell Biol. 9:654–659. 2007. View Article : Google Scholar : PubMed/NCBI

22 

Yang J, Zhang X, Cao J, Xu P, Chen Z, Wang S, Li B, Zhang L, Xie L, Fang L and Xu Z: Circular RNA UBE2Q2 promotes malignant progression of gastric cancer by regulating signal transducer and activator of transcription 3-mediated autophagy and glycolysis. Cell Death Dis. 12:9102021. View Article : Google Scholar : PubMed/NCBI

23 

Cooks T, Pateras IS, Jenkins LM, Patel KM, Robles AI, Morris J, Forshew T, Appella E, Gorgoulis VG and Harris CC: Mutant p53 cancers reprogram macrophages to tumor supporting macrophages via exosomal miR-1246. Nat Commun. 9:7712018. View Article : Google Scholar : PubMed/NCBI

24 

Chen F, Chu L, Li J, Shi Y, Xu B, Gu J, Yao X, Tian M, Yang X and Sun X: Hypoxia induced changes in miRNAs and their target mRNAs in extracellular vesicles of esophageal squamous cancer cells. Thorac Cancer. 11:570–580. 2020. View Article : Google Scholar : PubMed/NCBI

25 

Chen F, Xu B, Li J, Yang X, Gu J, Yao X and Sun X: Hypoxic tumour cell-derived exosomal miR-340-5p promotes radioresistance of oesophageal squamous cell carcinoma via KLF10. J Exp Clin Cancer Res. 40:382021. View Article : Google Scholar : PubMed/NCBI

26 

Butz F, Eichelmann AK, Mayne GC, Wang T, Bastian I, Chiam K, Marri S, Sykes PJ, Wijnhoven BP, Toxopeus E, et al: MicroRNA profiling in oesophageal adenocarcinoma cell lines and patient serum samples reveals a role for miR-451a in radiation resistance. Int J Mol Sci. 21:88982020. View Article : Google Scholar : PubMed/NCBI

27 

Zheng Y, Campbell EC, Lucocq J, Riches A and Powis SJ: Monitoring the Rab27 associated exosome pathway using nanoparticle tracking analysis. Exp Cell Res. 319:1706–1713. 2013. View Article : Google Scholar : PubMed/NCBI

28 

Zhang W, Peng P, Kuang Y, Yang J, Cao D, You Y and Shen K: Characterization of exosomes derived from ovarian cancer cells and normal ovarian epithelial cells by nanoparticle tracking analysis. Tumour Biol. 37:4213–4221. 2016. View Article : Google Scholar : PubMed/NCBI

29 

Simpson RJ, Jensen SS and Lim JW: Proteomic profiling of exosomes: Current perspectives. Proteomics. 8:4083–4099. 2008. View Article : Google Scholar : PubMed/NCBI

30 

Schneider CA, Rasband WS and Eliceiri KW: NIH image to imageJ: 25 years of image analysis. Nat Methods. 9:671–675. 2012. View Article : Google Scholar : PubMed/NCBI

31 

Li BQ XJ, Li QZ, Li XY, Gu FZ and Mu XL: A study on cell biological characters of human esophageal cancer cell line TE-1. Chin J Mod Med. 13:33–35. 2011.(In Chinese).

32 

Livak KJ and Schmittgen TD: Analysis of relative gene expression data using real-time quantitative PCR and the 2(−Delta Delta C(T)) method. Methods. 25:402–408. 2001. View Article : Google Scholar : PubMed/NCBI

33 

Fonseka P, Pathan M, Chitti SV, Kang T and Mathivanan S: FunRich enables enrichment analysis of OMICs datasets. J Mol Biol. 433:1667472021. View Article : Google Scholar : PubMed/NCBI

34 

Otasek D, Morris JH, Boucas J, Pico AR and Demchak B: Cytoscape automation: Empowering workflow-based network analysis. Genome Biol. 20:1852019. View Article : Google Scholar : PubMed/NCBI

35 

Feng H, Hu YY, Jin P, Meng XK, Chen YB and Zhang HM: Intensity-modulated radiotherapy combined with iodine-125 seed implantation in non-central recurrence of cervical cancer: A case report and literature review. Oncol Letters. 14:4085–4091. 2017. View Article : Google Scholar : PubMed/NCBI

36 

Jeppesen DK, Fenix AM, Franklin JL, Higginbotham JN, Zhang Q, Zimmerman LJ, Liebler DC, Ping J, Liu Q, Evans R, et al: Reassessment of exosome composition. Cell. 177:428–445.e18. 2019. View Article : Google Scholar : PubMed/NCBI

37 

Kowal J, Arras G, Colombo M, Jouve M, Morath JP, Primdal-Bengtson B, Dingli F, Loew D, Tkach M and Théry C: Proteomic comparison defines novel markers to characterize heterogeneous populations of extracellular vesicle subtypes. Proc Natl Acad Sci USA. 113:E968–E977. 2016. View Article : Google Scholar : PubMed/NCBI

38 

Lu M, Song Y, Fu W, Liu Y, Huai S, Cui X, Pang L, Yang L and Wei Y: MicroRNA and target mRNA selection through invasion and cytotoxicity cell modeling and bioinformatics approaches in esophageal squamous cell carcinoma. Oncol Rep. 38:1181–1189. 2017. View Article : Google Scholar : PubMed/NCBI

39 

Zhen C, Huang J and Lu J: MicroRNA-652 inhibits the biological characteristics of esophageal squamous cell carcinoma by directly targeting fibroblast growth factor receptor 1. Exp Ther Med. 18:4473–4480. 2019.PubMed/NCBI

40 

Yan Q, Liu L, Yang H, Xu C, Wang Z, Wang Q, Wu Z, Wu C, Dong L, Wang J and Wu M: Long non-coding RNA OIP5-AS1 inhibits the proliferation and migration of esophageal squamous carcinoma cells by targeting FOXD1/miR-30a-5p axis and the effect of micro- and nano-particles on targeting transfection system. J Biomed Nanotechnol. 17:1380–1391. 2021. View Article : Google Scholar : PubMed/NCBI

41 

Wada M, Goto Y, Tanaka T, Okada R, Moriya S, Idichi T, Noda M, Sasaki K, Kita Y, Kurahara H, et al: RNA sequencing-based microRNA expression signature in esophageal squamous cell carcinoma: oncogenic targets by antitumor miR-143-5p and miR-143-3p regulation. J Hum Genet. 65:1019–1034. 2020. View Article : Google Scholar : PubMed/NCBI

42 

Duff D and Long A: Roles for RACK1 in cancer cell migration and invasion. Cell Signal. 35:250–255. 2017. View Article : Google Scholar : PubMed/NCBI

43 

Rodriguez LG, Wu X and Guan JL: Wound-healing assay. Methods Mol Biol. 294:23–29. 2005.PubMed/NCBI

44 

Wang F, Chen TS, Xing D, Wang JJ and Wu YX: Measuring dynamics of caspase-3 activity in living cells using FRET technique during apoptosis induced by high fluence low-power laser irradiation. Lasers Surg Med. 36:2–7. 2005. View Article : Google Scholar : PubMed/NCBI

45 

Morita Y, Naka T, Kawazoe Y, Fujimoto M, Narazaki M, Nakagawa R, Fukuyama H, Nagata S and Kishimoto T: Signals transducers and activators of transcription (STAT)-induced STAT inhibitor-1 (SSI-1)/suppressor of cytokine signaling-1 (SOCS-1) suppresses tumor necrosis factor alpha-induced cell death in fibroblasts. Proc Natl Acad Sci USA. 97:5405–5410. 2000. View Article : Google Scholar : PubMed/NCBI

46 

Chan WWL, Lam KO and Kwong DLW: Radiotherapy for thoracic esophageal squamous cell carcinoma. Methods Mol Biol. 2129:307–319. 2020. View Article : Google Scholar : PubMed/NCBI

47 

Zou B, Tu Y, Liao D, Xu Y, Wang J, Huang M, Ren L, Zhu J, Gong Y, Liu Y, et al: Radical esophagectomy for stage II and III thoracic esophageal squamous cell carcinoma followed by adjuvant radiotherapy with or without chemotherapy: Which is more beneficial? Thorac Cancer. 11:631–639. 2020. View Article : Google Scholar : PubMed/NCBI

48 

Deng W, Yang J, Ni W, Li C, Chang X, Han W, Zhou Z, Chen D, Feng Q, Liang J, et al: Postoperative radiotherapy in pathological T2-3N0M0 thoracic esophageal squamous cell carcinoma: Interim report of a prospective, phase III, randomized controlled study. Oncologist. 25:e701–e708. 2020. View Article : Google Scholar : PubMed/NCBI

49 

Al-Mayah AH, Irons SL, Pink RC, Carter DR and Kadhim MA: Possible role of exosomes containing RNA in mediating nontargeted effect of ionizing radiation. Radiat Res. 177:539–545. 2012. View Article : Google Scholar : PubMed/NCBI

50 

Su LL, Chang XJ, Zhou HD, Hou LB and Xue XY: Exosomes in esophageal cancer: A review on tumorigenesis, diagnosis and therapeutic potential. World J Clin Cases. 7:908–916. 2019. View Article : Google Scholar : PubMed/NCBI

51 

Jin X, Chen Y, Chen H, Fei S, Chen D, Cai X, Liu L, Lin B, Su H, Zhao L, et al: Evaluation of tumor-derived exosomal miRNA as potential diagnostic biomarkers for early-stage non-small cell lung cancer using next-generation sequencing. Clin Cancer Res. 23:5311–5319. 2017. View Article : Google Scholar : PubMed/NCBI

52 

Luo A, Zhou X, Shi X, Zhao Y, Men Y, Chang X, Chen H, Ding F, Li Y, Su D, et al: Exosome-derived miR-339-5p mediates radiosensitivity by targeting Cdc25A in locally advanced esophageal squamous cell carcinoma. Oncogene. 38:4990–5006. 2019. View Article : Google Scholar : PubMed/NCBI

53 

Sun Y, Wang J, Ma Y, Li J, Sun X, Zhao X, Shi X, Hu Y, Qu F and Zhang X: Radiation induces NORAD expression to promote ESCC radiotherapy resistance via EEPD1/ATR/Chk1 signalling and by inhibiting pri-miR-199a1 processing and the exosomal transfer of miR-199a-5p. J Exp Clin Cancer Res. 40:3062021. View Article : Google Scholar : PubMed/NCBI

54 

Zhu L, Zhao L, Wang Q, Zhong S, Guo X, Zhu Y, Bao J, Xu K and Liu S: Circulating exosomal miRNAs and cancer early diagnosis. Clin Transl Oncol. 24:393–406. 2021. View Article : Google Scholar : PubMed/NCBI

55 

Lv J, Zhao HP, Dai K, Cheng Y, Zhang J and Guo L: Circulating exosomal miRNAs as potential biomarkers for Barrett's esophagus and esophageal adenocarcinoma. World J Gastroenterol. 26:2889–2901. 2020. View Article : Google Scholar : PubMed/NCBI

56 

Avgeris M, Panoutsopoulou K, Papadimitriou MA and Scorilas A: Circulating exosomal miRNAs: Clinical significance in human cancers. Expert Rev Mol Diagn. 19:979–995. 2019. View Article : Google Scholar : PubMed/NCBI

57 

Schwarzenbach H: The clinical relevance of circulating, exosomal miRNAs as biomarkers for cancer. Expert Rev Mol Diagn. 15:1159–1169. 2015. View Article : Google Scholar : PubMed/NCBI

58 

Skladanowski A, Bozko P and Sabisz M: DNA structure and integrity checkpoints during the cell cycle and their role in drug targeting and sensitivity of tumor cells to anticancer treatment. Chem Rev. 109:2951–2973. 2009. View Article : Google Scholar : PubMed/NCBI

59 

Koukourakis MI: Radiation damage and radioprotectants: New concepts in the era of molecular medicine. Brit J Radiol. 85:313–330. 2012. View Article : Google Scholar : PubMed/NCBI

60 

Li MH, Zou X, Xia T, Wang T, Liu P, Zhou X, Wang S and Zhu W: A five-miRNA panel in plasma was identified for breast cancer diagnosis. Cancer Med. 8:7006–7017. 2019. View Article : Google Scholar : PubMed/NCBI

61 

Tang Y, Cui Y, Li Z, Jiao Z, Zhang Y, He Y, Chen G, Zhou Q, Wang W, Zhou X, et al: Radiation-induced miR-208a increases the proliferation and radioresistance by targeting p21 in human lung cancer cells. J Exp Clin Canc Res. 35:72016. View Article : Google Scholar : PubMed/NCBI

62 

Ham IH, Lee D and Hur H: Cancer-associated fibroblast-induced resistance to chemotherapy and radiotherapy in gastrointestinal cancers. Cancers (Basel). 13:11722021. View Article : Google Scholar : PubMed/NCBI

63 

Xu T, Liao ZX, O'Reilly MS, Levy LB, Welsh JW, Wang LE, Lin SH, Komaki R, Liu Z, Wei Q and Gomez DR: Serum inflammatory miRNAs predict radiation esophagitis in patients receiving definitive radiochemotherapy for non-small cell lung cancer. Radiother Oncol. 113:379–384. 2014. View Article : Google Scholar : PubMed/NCBI

64 

Zhang J, Qiu WQ, Zhu H, Liu H, Sun JH, Chen Y, Shen H, Qian CL and Shen ZY: HOTAIR contributes to the carcinogenesis of gastric cancer via modulating cellular and exosomal miRNAs level. Cell Death Dis. 11:7802020. View Article : Google Scholar : PubMed/NCBI

65 

Yao W, Guo P, Mu Q and Wang Y: Exosome-derived Circ-PVT1 contributes to cisplatin resistance by regulating autophagy, invasion, and apoptosis via miR-30a-5p/YAP1 axis in gastric cancer cells. Cancer Biother Radiopharm. 36:347–359. 2021. View Article : Google Scholar : PubMed/NCBI

66 

Kulkarni B, Gondaliya P, Kirave P, Rawal R, Jain A, Garg R and Kalia K: Exosome-mediated delivery of miR-30a sensitize cisplatin-resistant variant of oral squamous carcinoma cells via modulating Beclin1 and Bcl2. Oncotarget. 11:1832–1845. 2020. View Article : Google Scholar : PubMed/NCBI

67 

Gao P, Wang D, Liu M, Chen S, Yang Z, Zhang J, Wang H, Niu Y, Wang W, Yang J and Sun G: DNA methylation-mediated repression of exosomal miR-652-5p expression promotes oesophageal squamous cell carcinoma aggressiveness by targeting PARG and VEGF pathways. PLoS Genet. 16:e10085922020. View Article : Google Scholar : PubMed/NCBI

68 

Yang WH, Zhou CC, Luo M, Shi X, Li Y, Sun Z, Zhou F, Chen Z and He J: MiR-652-3p is upregulated in non-small cell lung cancer and promotes proliferation and metastasis by directly targeting Lgl1. Oncotarget. 7:16703–16715. 2016. View Article : Google Scholar : PubMed/NCBI

69 

Li WF, Dai H, Ou Q, Zuo GQ and Liu CA: Overexpression of microRNA-30a-5p inhibits liver cancer cell proliferation and induces apoptosis by targeting MTDH/PTEN/AKT pathway. Tumor Biol. 37:5885–5895. 2016. View Article : Google Scholar : PubMed/NCBI

70 

Sui J, Yang RS, Xu SY, Zhang YQ, Li CY, Yang S, Yin LH, Pu YP and Liang GY: Comprehensive analysis of aberrantly expressed microRNA profiles reveals potential biomarkers of human lung adenocarcinoma progression. Oncol Rep. 38:2453–2463. 2017. View Article : Google Scholar : PubMed/NCBI

Related Articles

  • Abstract
  • View
  • Download
  • Twitter
Copy and paste a formatted citation
Spandidos Publications style
Miao N, Cai W, Ding S, Liu Y, Chen W and Sun T: Characterization of plasma exosomal microRNAs in responding to radiotherapy of human esophageal squamous cell carcinoma. Mol Med Rep 26: 287, 2022.
APA
Miao, N., Cai, W., Ding, S., Liu, Y., Chen, W., & Sun, T. (2022). Characterization of plasma exosomal microRNAs in responding to radiotherapy of human esophageal squamous cell carcinoma. Molecular Medicine Reports, 26, 287. https://doi.org/10.3892/mmr.2022.12803
MLA
Miao, N., Cai, W., Ding, S., Liu, Y., Chen, W., Sun, T."Characterization of plasma exosomal microRNAs in responding to radiotherapy of human esophageal squamous cell carcinoma". Molecular Medicine Reports 26.3 (2022): 287.
Chicago
Miao, N., Cai, W., Ding, S., Liu, Y., Chen, W., Sun, T."Characterization of plasma exosomal microRNAs in responding to radiotherapy of human esophageal squamous cell carcinoma". Molecular Medicine Reports 26, no. 3 (2022): 287. https://doi.org/10.3892/mmr.2022.12803
Copy and paste a formatted citation
x
Spandidos Publications style
Miao N, Cai W, Ding S, Liu Y, Chen W and Sun T: Characterization of plasma exosomal microRNAs in responding to radiotherapy of human esophageal squamous cell carcinoma. Mol Med Rep 26: 287, 2022.
APA
Miao, N., Cai, W., Ding, S., Liu, Y., Chen, W., & Sun, T. (2022). Characterization of plasma exosomal microRNAs in responding to radiotherapy of human esophageal squamous cell carcinoma. Molecular Medicine Reports, 26, 287. https://doi.org/10.3892/mmr.2022.12803
MLA
Miao, N., Cai, W., Ding, S., Liu, Y., Chen, W., Sun, T."Characterization of plasma exosomal microRNAs in responding to radiotherapy of human esophageal squamous cell carcinoma". Molecular Medicine Reports 26.3 (2022): 287.
Chicago
Miao, N., Cai, W., Ding, S., Liu, Y., Chen, W., Sun, T."Characterization of plasma exosomal microRNAs in responding to radiotherapy of human esophageal squamous cell carcinoma". Molecular Medicine Reports 26, no. 3 (2022): 287. https://doi.org/10.3892/mmr.2022.12803
Follow us
  • Twitter
  • LinkedIn
  • Facebook
About
  • Spandidos Publications
  • Careers
  • Cookie Policy
  • Privacy Policy
How can we help?
  • Help
  • Live Chat
  • Contact
  • Email to our Support Team