Spandidos Publications Logo
  • About
    • About Spandidos
    • Aims and Scopes
    • Abstracting and Indexing
    • Editorial Policies
    • Reprints and Permissions
    • Job Opportunities
    • Terms and Conditions
    • Contact
  • Journals
    • All Journals
    • Oncology Letters
      • Oncology Letters
      • Information for Authors
      • Editorial Policies
      • Editorial Board
      • Aims and Scope
      • Abstracting and Indexing
      • Bibliographic Information
      • Archive
    • International Journal of Oncology
      • International Journal of Oncology
      • Information for Authors
      • Editorial Policies
      • Editorial Board
      • Aims and Scope
      • Abstracting and Indexing
      • Bibliographic Information
      • Archive
    • Molecular and Clinical Oncology
      • Molecular and Clinical Oncology
      • Information for Authors
      • Editorial Policies
      • Editorial Board
      • Aims and Scope
      • Abstracting and Indexing
      • Bibliographic Information
      • Archive
    • Experimental and Therapeutic Medicine
      • Experimental and Therapeutic Medicine
      • Information for Authors
      • Editorial Policies
      • Editorial Board
      • Aims and Scope
      • Abstracting and Indexing
      • Bibliographic Information
      • Archive
    • International Journal of Molecular Medicine
      • International Journal of Molecular Medicine
      • Information for Authors
      • Editorial Policies
      • Editorial Board
      • Aims and Scope
      • Abstracting and Indexing
      • Bibliographic Information
      • Archive
    • Biomedical Reports
      • Biomedical Reports
      • Information for Authors
      • Editorial Policies
      • Editorial Board
      • Aims and Scope
      • Abstracting and Indexing
      • Bibliographic Information
      • Archive
    • Oncology Reports
      • Oncology Reports
      • Information for Authors
      • Editorial Policies
      • Editorial Board
      • Aims and Scope
      • Abstracting and Indexing
      • Bibliographic Information
      • Archive
    • Molecular Medicine Reports
      • Molecular Medicine Reports
      • Information for Authors
      • Editorial Policies
      • Editorial Board
      • Aims and Scope
      • Abstracting and Indexing
      • Bibliographic Information
      • Archive
    • World Academy of Sciences Journal
      • World Academy of Sciences Journal
      • Information for Authors
      • Editorial Policies
      • Editorial Board
      • Aims and Scope
      • Abstracting and Indexing
      • Bibliographic Information
      • Archive
    • International Journal of Functional Nutrition
      • International Journal of Functional Nutrition
      • Information for Authors
      • Editorial Policies
      • Editorial Board
      • Aims and Scope
      • Abstracting and Indexing
      • Bibliographic Information
      • Archive
    • International Journal of Epigenetics
      • International Journal of Epigenetics
      • Information for Authors
      • Editorial Policies
      • Editorial Board
      • Aims and Scope
      • Abstracting and Indexing
      • Bibliographic Information
      • Archive
    • Medicine International
      • Medicine International
      • Information for Authors
      • Editorial Policies
      • Editorial Board
      • Aims and Scope
      • Abstracting and Indexing
      • Bibliographic Information
      • Archive
  • Articles
  • Information
    • Information for Authors
    • Information for Reviewers
    • Information for Librarians
    • Information for Advertisers
    • Conferences
  • Language Editing
Spandidos Publications Logo
  • About
    • About Spandidos
    • Aims and Scopes
    • Abstracting and Indexing
    • Editorial Policies
    • Reprints and Permissions
    • Job Opportunities
    • Terms and Conditions
    • Contact
  • Journals
    • All Journals
    • Biomedical Reports
      • Information for Authors
      • Editorial Policies
      • Editorial Board
      • Aims and Scope
      • Abstracting and Indexing
      • Bibliographic Information
      • Archive
    • Experimental and Therapeutic Medicine
      • Information for Authors
      • Editorial Policies
      • Editorial Board
      • Aims and Scope
      • Abstracting and Indexing
      • Bibliographic Information
      • Archive
    • International Journal of Epigenetics
      • Information for Authors
      • Editorial Policies
      • Editorial Board
      • Aims and Scope
      • Abstracting and Indexing
      • Bibliographic Information
      • Archive
    • International Journal of Functional Nutrition
      • Information for Authors
      • Editorial Policies
      • Editorial Board
      • Aims and Scope
      • Abstracting and Indexing
      • Bibliographic Information
      • Archive
    • International Journal of Molecular Medicine
      • Information for Authors
      • Editorial Policies
      • Editorial Board
      • Aims and Scope
      • Abstracting and Indexing
      • Bibliographic Information
      • Archive
    • International Journal of Oncology
      • Information for Authors
      • Editorial Policies
      • Editorial Board
      • Aims and Scope
      • Abstracting and Indexing
      • Bibliographic Information
      • Archive
    • Medicine International
      • Information for Authors
      • Editorial Policies
      • Editorial Board
      • Aims and Scope
      • Abstracting and Indexing
      • Bibliographic Information
      • Archive
    • Molecular and Clinical Oncology
      • Information for Authors
      • Editorial Policies
      • Editorial Board
      • Aims and Scope
      • Abstracting and Indexing
      • Bibliographic Information
      • Archive
    • Molecular Medicine Reports
      • Information for Authors
      • Editorial Policies
      • Editorial Board
      • Aims and Scope
      • Abstracting and Indexing
      • Bibliographic Information
      • Archive
    • Oncology Letters
      • Information for Authors
      • Editorial Policies
      • Editorial Board
      • Aims and Scope
      • Abstracting and Indexing
      • Bibliographic Information
      • Archive
    • Oncology Reports
      • Information for Authors
      • Editorial Policies
      • Editorial Board
      • Aims and Scope
      • Abstracting and Indexing
      • Bibliographic Information
      • Archive
    • World Academy of Sciences Journal
      • Information for Authors
      • Editorial Policies
      • Editorial Board
      • Aims and Scope
      • Abstracting and Indexing
      • Bibliographic Information
      • Archive
  • Articles
  • Information
    • For Authors
    • For Reviewers
    • For Librarians
    • For Advertisers
    • Conferences
  • Language Editing
Login Register Submit
  • This site uses cookies
  • You can change your cookie settings at any time by following the instructions in our Cookie Policy. To find out more, you may read our Privacy Policy.

    I agree
Search articles by DOI, keyword, author or affiliation
Search
Advanced Search
presentation
Oncology Letters
Join Editorial Board Propose a Special Issue
Print ISSN: 1792-1074 Online ISSN: 1792-1082
Journal Cover
November-2017 Volume 14 Issue 5

Full Size Image

Sign up for eToc alerts
Recommend to Library

Journals

International Journal of Molecular Medicine

International Journal of Molecular Medicine

International Journal of Molecular Medicine is an international journal devoted to molecular mechanisms of human disease.

International Journal of Oncology

International Journal of Oncology

International Journal of Oncology is an international journal devoted to oncology research and cancer treatment.

Molecular Medicine Reports

Molecular Medicine Reports

Covers molecular medicine topics such as pharmacology, pathology, genetics, neuroscience, infectious diseases, molecular cardiology, and molecular surgery.

Oncology Reports

Oncology Reports

Oncology Reports is an international journal devoted to fundamental and applied research in Oncology.

Experimental and Therapeutic Medicine

Experimental and Therapeutic Medicine

Experimental and Therapeutic Medicine is an international journal devoted to laboratory and clinical medicine.

Oncology Letters

Oncology Letters

Oncology Letters is an international journal devoted to Experimental and Clinical Oncology.

Biomedical Reports

Biomedical Reports

Explores a wide range of biological and medical fields, including pharmacology, genetics, microbiology, neuroscience, and molecular cardiology.

Molecular and Clinical Oncology

Molecular and Clinical Oncology

International journal addressing all aspects of oncology research, from tumorigenesis and oncogenes to chemotherapy and metastasis.

World Academy of Sciences Journal

World Academy of Sciences Journal

Multidisciplinary open-access journal spanning biochemistry, genetics, neuroscience, environmental health, and synthetic biology.

International Journal of Functional Nutrition

International Journal of Functional Nutrition

Open-access journal combining biochemistry, pharmacology, immunology, and genetics to advance health through functional nutrition.

International Journal of Epigenetics

International Journal of Epigenetics

Publishes open-access research on using epigenetics to advance understanding and treatment of human disease.

Medicine International

Medicine International

An International Open Access Journal Devoted to General Medicine.

Journal Cover
November-2017 Volume 14 Issue 5

Full Size Image

Sign up for eToc alerts
Recommend to Library

  • Article
  • Citations
    • Cite This Article
    • Download Citation
    • Create Citation Alert
    • Remove Citation Alert
    • Cited By
  • Similar Articles
    • Related Articles (in Spandidos Publications)
    • Similar Articles (Google Scholar)
    • Similar Articles (PubMed)
  • Download PDF
  • Download XML
  • View XML
Article Open Access

Astaxanthin inhibits gemcitabine‑resistant human pancreatic cancer progression through EMT inhibition and gemcitabine resensitization

  • Authors:
    • Tao Yan
    • Hai‑Ying Li
    • Jian‑Song Wu
    • Qiang Niu
    • Wei‑Hong Duan
    • Qing‑Zeng Han
    • Wang‑Ming Ji
    • Tao Zhang
    • Wei Lv
  • View Affiliations / Copyright

    Affiliations: Department of Hepatobiliary Surgery, The General Hospital of The PLA Rocket Force, Beijing 100088, P.R. China, Surgical Department, Qinghe County Central Hospital, Qinghe, Xingtai, Hebei 054800, P.R. China
    Copyright: © Yan et al. This is an open access article distributed under the terms of Creative Commons Attribution License.
  • Pages: 5400-5408
    |
    Published online on: August 28, 2017
       https://doi.org/10.3892/ol.2017.6836
  • Expand metrics +
Metrics: Total Views: 0 (Spandidos Publications: | PMC Statistics: )
Metrics: Total PDF Downloads: 0 (Spandidos Publications: | PMC Statistics: )
Cited By (CrossRef): 0 citations Loading Articles...

This article is mentioned in:



Abstract

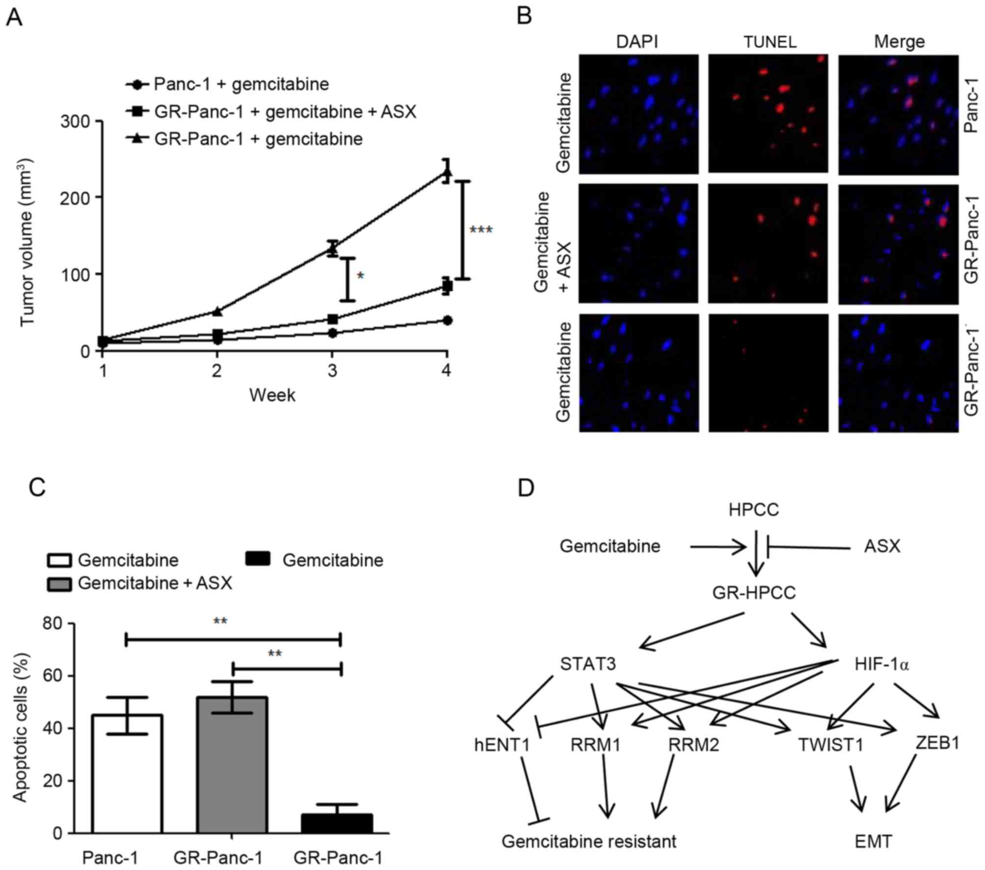
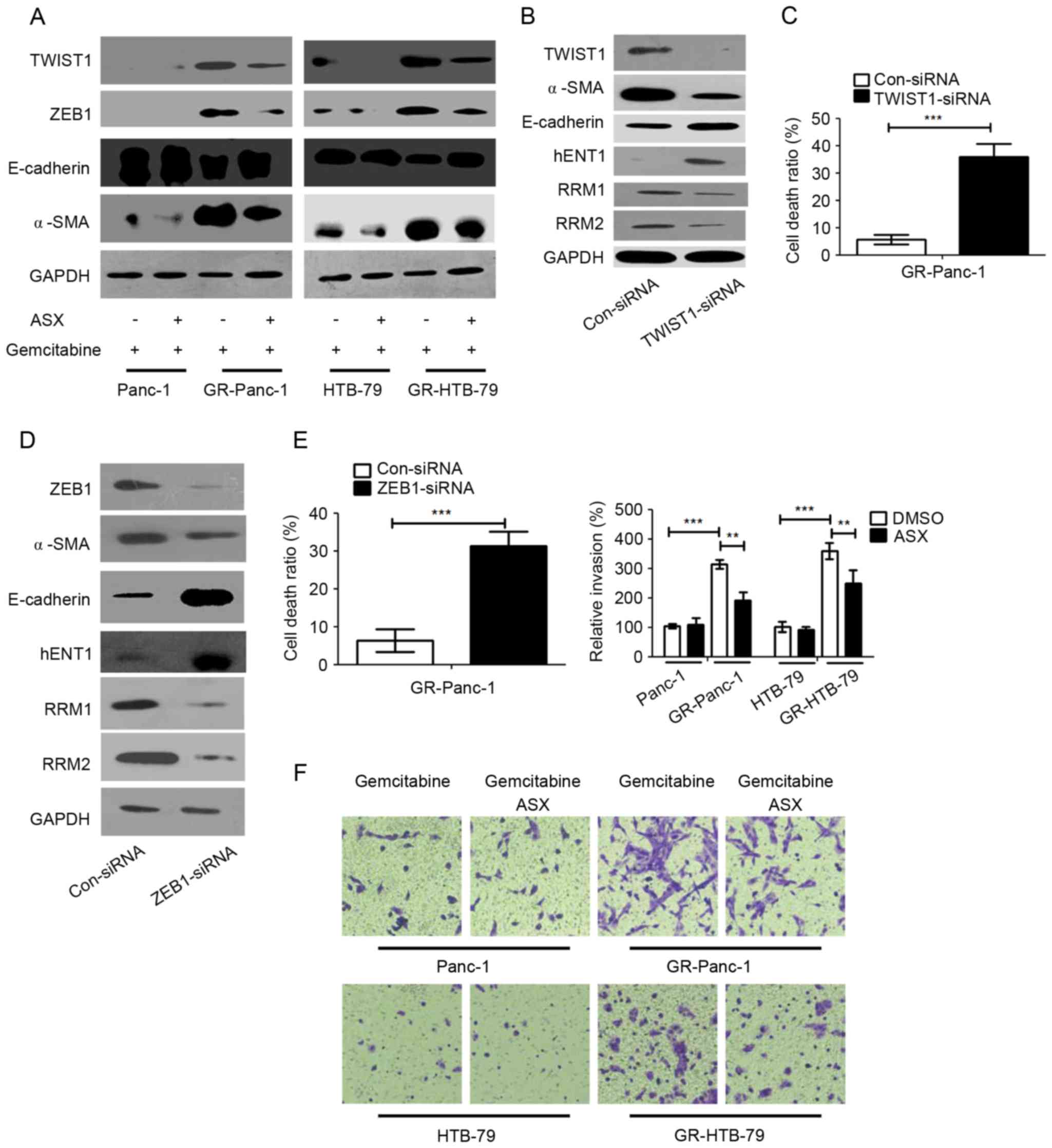
Pancreatic cancer rapidly acquires resistance to chemotherapy resulting in its being difficult to treat. Gemcitabine is the current clinical chemotherapy strategy; however, owing to gemcitabine resistance, it is only able to prolong the life of patients with pancreatic cancer for a limited number of months. Understanding the underlying molecular mechanisms of gemcitabine resistance and selecting a suitable combination of agents for the treatment of pancreatic cancer is required. Astaxanthin (ASX) is able to resensitize gemcitabine‑resistant human pancreatic cancer cells (GR‑HPCCs) to gemcitabine. ASX was identified to upregulate human equilibrative nucleoside transporter 1 (hENT1) and downregulate ribonucleoside diphosphate reductase (RRM) 1 and 2 to enhance gemcitabine‑induced cell death in GR‑HPCCs treated with gemcitabine, and also downregulates TWIST1 and ZEB1 to inhibit the gemcitabine‑induced epithelial‑mesenchymal transition (EMT) phenotype in GR‑HPCCs and to mediate hENT1, RRM1 and RRM2. Furthermore, ASX acts through the hypoxia‑inducible factor 1α/signal transducer and activator of transcription 3 signaling pathway to mediate TWIST1, ZEB1, hENT1, RRM1 and RRM2, regulating the gemcitabine‑induced EMT phenotype and gemcitabine‑induced cell death. Co‑treatment with ASX and gemcitabine in a tumor xenograft model induced by GR‑HPCCs supported the in vitro results. The results of the present study provide a novel therapeutic strategy for the treatment of gemcitabine‑resistant pancreatic cancer.
View Figures

Figure 1

Figure 2

Figure 3

Figure 4

Figure 5

View References

1 

Siegel R, Naishadham D and Jemal A: Cancer statistics, 2013. CA Cancer J Clin. 63:11–30. 2013. View Article : Google Scholar : PubMed/NCBI

2 

Diener MK, Combs SE and Büchler MW: Chemoradiotherapy for locally advanced pancreatic cancer. Lancet Oncol. 14:269–270. 2013. View Article : Google Scholar : PubMed/NCBI

3 

Akimoto M, Iizuka M, Kanematsu R, Yoshida M and Takenaga K: Anticancer effect of ginger extract against pancreatic cancer cells mainly through reactive oxygen Species-mediated Autotic cell death. PLoS One. 10:e01266052015. View Article : Google Scholar : PubMed/NCBI

4 

Seicean A, Petrusel L and Seicean R: New targeted therapies in pancreatic cancer. World J Gastroenterol. 21:6127–6145. 2015. View Article : Google Scholar : PubMed/NCBI

5 

Nordh S, Ansari D and Andersson R: hENT1 expression is predictive of gemcitabine outcome in pancreatic cancer: A systematic review. World J Gastroenterol. 20:8482–8490. 2014. View Article : Google Scholar : PubMed/NCBI

6 

Poplin E, Wasan H, Rolfe L, Raponi M, Ikdahl T, Bondarenko I, Davidenko I, Bondar V, Garin A, Boeck S, et al: Randomized, multicenter, phase II study of CO-101 versus gemcitabine in patients with metastatic pancreatic ductal adenocarcinoma: Including a prospective evaluation of the role of hENT1 in gemcitabine or CO-101 sensitivity. J Clin Oncol. 31:4453–4461. 2013. View Article : Google Scholar : PubMed/NCBI

7 

Wattanawongdon W, Hahnvajanawong C, Namwat N, Kanchanawat S, Boonmars T, Jearanaikoon P, Leelayuwat C, Techasen A and Seubwai W: Establishment and characterization of gemcitabine-resistant human cholangiocarcinoma cell lines with multidrug resistance and enhanced invasiveness. Int J Oncol. 47:398–410. 2015. View Article : Google Scholar : PubMed/NCBI

8 

Jordheim LP and Dumontet C: Do hENT1 and RRM1 predict the clinical benefit of gemcitabine in pancreatic cancer? Biomark Med. 7:663–671. 2013. View Article : Google Scholar : PubMed/NCBI

9 

Yoneyama H, Takizawa-Hashimoto A, Takeuchi O, Watanabe Y, Atsuda K, Asanuma F, Yamada Y and Suzuki Y: Acquired resistance to gemcitabine and cross-resistance in human pancreatic cancer clones. Anticancer Drugs. 26:90–100. 2015. View Article : Google Scholar : PubMed/NCBI

10 

Nakagawa N, Murakami Y, Uemura K, Sudo T, Hashimoto Y, Kondo N and Sueda T: Combined analysis of intratumoral human equilibrative nucleoside transporter 1 (hENT1) and ribonucleotide reductase regulatory subunit M1 (RRM1) expression is a powerful predictor of survival in patients with pancreatic carcinoma treated with adjuvant gemcitabine-based chemotherapy after operative resection. Surgery. 153:565–575. 2013. View Article : Google Scholar : PubMed/NCBI

11 

Bhutia YD, Hung SW, Krentz M, Patel D, Lovin D, Manoharan R, Thomson JM and Govindarajan R: Differential processing of let-7a precursors influences RRM2 expression and chemosensitivity in pancreatic cancer: Role of LIN-28 and SET oncoprotein. PLoS One. 8:e534362013. View Article : Google Scholar : PubMed/NCBI

12 

Fisher SB, Fisher KE, Patel SH, Lim MG, Kooby DA, El-Rayes BF, Staley CA III, Adsay NV, Farris AB III and Maithel SK: Excision repair cross-complementing gene-1, ribonucleotide reductase subunit M1, ribonucleotide reductase subunit M2, and human equilibrative nucleoside transporter-1 expression and prognostic value in biliary tract malignancy. Cancer. 119:454–462. 2013. View Article : Google Scholar : PubMed/NCBI

13 

Namba T, Kodama R, Moritomo S, Hoshino T and Mizushima T: Zidovudine, an anti-viral drug, resensitizes gemcitabine-resistant pancreatic cancer cells to gemcitabine by inhibition of the Akt-GSK3β-Snail pathway. Cell Death Dis. 6:e17952015. View Article : Google Scholar : PubMed/NCBI

14 

Yi XP, Han T, Li YX, Long XY and Li WZ: Simultaneous silencing of XIAP and survivin causes partial mesenchymal-epithelial transition of human pancreatic cancer cells via the PTEN/PI3K/Akt pathway. Mol Med Rep. 12:601–608. 2015. View Article : Google Scholar : PubMed/NCBI

15 

Cheng ZX, Wang DW, Liu T, Liu WX, Xia WB, Xu J, Zhang YH, Qu YK, Guo LQ, Ding L, et al: Effects of the HIF-1α and NF-κB loop on epithelial-mesenchymal transition and chemoresistance induced by hypoxia in pancreatic cancer cells. Oncol Rep. 31:1891–1898. 2014.PubMed/NCBI

16 

Rao AR, Sindhuja HN, Dharmesh SM, Sankar KU, Sarada R and Ravishankar GA: Effective inhibition of skin cancer, tyrosinase, and antioxidative properties by astaxanthin and astaxanthin esters from the green alga Haematococcus pluvialis. J Agric Food Chem. 61:3842–3851. 2013. View Article : Google Scholar : PubMed/NCBI

17 

Nakao R, Nelson OL, Park JS, Mathison BD, Thompson PA and Chew BP: Effect of dietary astaxanthin at different stages of mammary tumor initiation in BALB/c mice. Anticancer Res. 30:2171–2175. 2010.PubMed/NCBI

18 

Vena F, Li Causi E, Rodriguez-Justo M, Goodstal S, Hagemann T, Hartley JA and Hochhauser D: The MEK1/2 inhibitor pimasertib enhances gemcitabine efficacy in pancreatic cancer models by altering ribonucleotide reductase subunit-1 (RRM1). Clin Cancer Res. 21:5563–5577. 2015. View Article : Google Scholar : PubMed/NCBI

19 

Lai IL, Chou CC, Lai PT, Fang CS, Shirley LA, Yan R, Mo X, Bloomston M, Kulp SK, Bekaii-Saab T and Chen CS: Targeting the Warburg effect with a novel glucose transporter inhibitor to overcome gemcitabine resistance in pancreatic cancer cells. Carcinogenesis. 35:2203–2213. 2014. View Article : Google Scholar : PubMed/NCBI

20 

D'Angelo RC, Liu XW, Najy AJ, Jung YS, Won J, Chai KX, Fridman R and Kim HR: TIMP-1 via TWIST1 induces EMT phenotypes in human breast epithelial cells. Mol Cancer Res. 12:1324–1233. 2014. View Article : Google Scholar : PubMed/NCBI

21 

Díaz-López A, Díaz-Martín J, Moreno-Bueno G, Cuevas EP, Santos V, Olmeda D, Portillo F, Palacios J and Cano A: Zeb1 and Snail1 engage miR-200f transcriptional and epigenetic regulation during EMT. Int J Cancer. 136:E62–E73. 2015. View Article : Google Scholar : PubMed/NCBI

22 

Cho KH, Choi MJ, Jeong KJ, Kim JJ, Hwang MH, Shin SC, Park CG and Lee HY: A ROS/STAT3/HIF-1α signaling cascade mediates EGF-induced TWIST1 expression and prostate cancer cell invasion. Prostate. 74:528–536. 2014. View Article : Google Scholar : PubMed/NCBI

23 

Zhang W, Shi X, Peng Y, Wu M, Zhang P, Xie R, Wu Y, Yan Q, Liu S and Wang J: HIF-1α promotes epithelial-mesenchymal transition and metastasis through direct regulation of ZEB1 in colorectal cancer. PLoS One. 10:e01296032015. View Article : Google Scholar : PubMed/NCBI

24 

Xiong H, Hong J, Du W, Lin YW, Ren LL, Wang YC, Su WY, Wang JL, Cui Y, Wang ZH and Fang JY: Roles of STAT3 and ZEB1 proteins in E-cadherin down-regulation and human colorectal cancer epithelial-mesenchymal transition. J Biol Chem. 287:5819–5832. 2012. View Article : Google Scholar : PubMed/NCBI

25 

Montero TD, Racordon D, Bravo L, Owen GI, Bronfman ML and Leisewitz AV: PPARα and PPARγ regulate the nucleoside transporter hENT1. Biochem Biophys Res Commun. 419:405–411. 2012. View Article : Google Scholar : PubMed/NCBI

26 

Lei W, Feng XH, Deng WB, Ni H, Zhang ZR, Jia B, Yang XL, Wang TS, Liu JL, Su RW, et al: Progesterone and DNA damage encourage uterine cell proliferation and decidualization through up-regulating ribonucleotide reductase 2 expression during early pregnancy in mice. J Biol Chem. 287:15174–15192. 2012. View Article : Google Scholar : PubMed/NCBI

27 

Kaira K and Yamamoto N: Prognostic and predictive factors in resected non-small-cell lung cancer. Expert Opin Med Diagn. 4:373–381. 2010. View Article : Google Scholar : PubMed/NCBI

28 

Tassone P, Di Martino MT, Ventura M, Pietragalla A, Cucinotto I, Calimeri T, Bulotta A, Neri P, Caraglia M and Tagliaferri P: Loss of BRCA1 function increases the antitumor activity of cisplatin against human breast cancer xenografts in vivo. Cancer Biol Ther. 8:648–653. 2009. View Article : Google Scholar : PubMed/NCBI

29 

El-Khoueiry AB, Ramanathan RK, Yang DY, Zhang W, Shibata S, Wright JJ, Gandara D and Lenz HJ: A randomized phase II of gemcitabine and sorafenib versus sorafenib alone in patients with metastatic pancreatic cancer. Invest New Drugs. 30:1175–1183. 2012. View Article : Google Scholar : PubMed/NCBI

30 

Kao YT, Hsu WC, Hu HT, Hsu SH, Lin CS, Chiu CC, Lu CY, Hour TC, Pu YS and Huang AM: Involvement of p38 mitogen-activated protein kinase in acquired gemcitabine-resistant human urothelial carcinoma sublines. Kaohsiung J Med Sci. 30:323–330. 2014. View Article : Google Scholar : PubMed/NCBI

31 

Yan Q, Chen P, Wang S, Liu N, Zhao P and Gu A: Association between HIF-1α C1772T/G1790A polymorphisms and cancer susceptibility: An updated systematic review and meta-analysis based on 40 case-control studies. BMC Cancer. 14:9502014. View Article : Google Scholar : PubMed/NCBI

32 

Huang C and Xie K: Crosstalk of Sp1 and Stat3 signaling in pancreatic cancer pathogenesis. Cytokine Growth Factor Rev. 23:25–35. 2012. View Article : Google Scholar : PubMed/NCBI

Related Articles

  • Abstract
  • View
  • Download
  • Twitter
Copy and paste a formatted citation
Spandidos Publications style
Yan T, Li HY, Wu JS, Niu Q, Duan WH, Han QZ, Ji WM, Zhang T and Lv W: Astaxanthin inhibits gemcitabine‑resistant human pancreatic cancer progression through EMT inhibition and gemcitabine resensitization. Oncol Lett 14: 5400-5408, 2017.
APA
Yan, T., Li, H., Wu, J., Niu, Q., Duan, W., Han, Q. ... Lv, W. (2017). Astaxanthin inhibits gemcitabine‑resistant human pancreatic cancer progression through EMT inhibition and gemcitabine resensitization. Oncology Letters, 14, 5400-5408. https://doi.org/10.3892/ol.2017.6836
MLA
Yan, T., Li, H., Wu, J., Niu, Q., Duan, W., Han, Q., Ji, W., Zhang, T., Lv, W."Astaxanthin inhibits gemcitabine‑resistant human pancreatic cancer progression through EMT inhibition and gemcitabine resensitization". Oncology Letters 14.5 (2017): 5400-5408.
Chicago
Yan, T., Li, H., Wu, J., Niu, Q., Duan, W., Han, Q., Ji, W., Zhang, T., Lv, W."Astaxanthin inhibits gemcitabine‑resistant human pancreatic cancer progression through EMT inhibition and gemcitabine resensitization". Oncology Letters 14, no. 5 (2017): 5400-5408. https://doi.org/10.3892/ol.2017.6836
Copy and paste a formatted citation
x
Spandidos Publications style
Yan T, Li HY, Wu JS, Niu Q, Duan WH, Han QZ, Ji WM, Zhang T and Lv W: Astaxanthin inhibits gemcitabine‑resistant human pancreatic cancer progression through EMT inhibition and gemcitabine resensitization. Oncol Lett 14: 5400-5408, 2017.
APA
Yan, T., Li, H., Wu, J., Niu, Q., Duan, W., Han, Q. ... Lv, W. (2017). Astaxanthin inhibits gemcitabine‑resistant human pancreatic cancer progression through EMT inhibition and gemcitabine resensitization. Oncology Letters, 14, 5400-5408. https://doi.org/10.3892/ol.2017.6836
MLA
Yan, T., Li, H., Wu, J., Niu, Q., Duan, W., Han, Q., Ji, W., Zhang, T., Lv, W."Astaxanthin inhibits gemcitabine‑resistant human pancreatic cancer progression through EMT inhibition and gemcitabine resensitization". Oncology Letters 14.5 (2017): 5400-5408.
Chicago
Yan, T., Li, H., Wu, J., Niu, Q., Duan, W., Han, Q., Ji, W., Zhang, T., Lv, W."Astaxanthin inhibits gemcitabine‑resistant human pancreatic cancer progression through EMT inhibition and gemcitabine resensitization". Oncology Letters 14, no. 5 (2017): 5400-5408. https://doi.org/10.3892/ol.2017.6836
Follow us
  • Twitter
  • LinkedIn
  • Facebook
About
  • Spandidos Publications
  • Careers
  • Cookie Policy
  • Privacy Policy
How can we help?
  • Help
  • Live Chat
  • Contact
  • Email to our Support Team