Spandidos Publications Logo
  • About
    • About Spandidos
    • Aims and Scopes
    • Abstracting and Indexing
    • Editorial Policies
    • Reprints and Permissions
    • Job Opportunities
    • Terms and Conditions
    • Contact
  • Journals
    • All Journals
    • Oncology Letters
      • Oncology Letters
      • Information for Authors
      • Editorial Policies
      • Editorial Board
      • Aims and Scope
      • Abstracting and Indexing
      • Bibliographic Information
      • Archive
    • International Journal of Oncology
      • International Journal of Oncology
      • Information for Authors
      • Editorial Policies
      • Editorial Board
      • Aims and Scope
      • Abstracting and Indexing
      • Bibliographic Information
      • Archive
    • Molecular and Clinical Oncology
      • Molecular and Clinical Oncology
      • Information for Authors
      • Editorial Policies
      • Editorial Board
      • Aims and Scope
      • Abstracting and Indexing
      • Bibliographic Information
      • Archive
    • Experimental and Therapeutic Medicine
      • Experimental and Therapeutic Medicine
      • Information for Authors
      • Editorial Policies
      • Editorial Board
      • Aims and Scope
      • Abstracting and Indexing
      • Bibliographic Information
      • Archive
    • International Journal of Molecular Medicine
      • International Journal of Molecular Medicine
      • Information for Authors
      • Editorial Policies
      • Editorial Board
      • Aims and Scope
      • Abstracting and Indexing
      • Bibliographic Information
      • Archive
    • Biomedical Reports
      • Biomedical Reports
      • Information for Authors
      • Editorial Policies
      • Editorial Board
      • Aims and Scope
      • Abstracting and Indexing
      • Bibliographic Information
      • Archive
    • Oncology Reports
      • Oncology Reports
      • Information for Authors
      • Editorial Policies
      • Editorial Board
      • Aims and Scope
      • Abstracting and Indexing
      • Bibliographic Information
      • Archive
    • Molecular Medicine Reports
      • Molecular Medicine Reports
      • Information for Authors
      • Editorial Policies
      • Editorial Board
      • Aims and Scope
      • Abstracting and Indexing
      • Bibliographic Information
      • Archive
    • World Academy of Sciences Journal
      • World Academy of Sciences Journal
      • Information for Authors
      • Editorial Policies
      • Editorial Board
      • Aims and Scope
      • Abstracting and Indexing
      • Bibliographic Information
      • Archive
    • International Journal of Functional Nutrition
      • International Journal of Functional Nutrition
      • Information for Authors
      • Editorial Policies
      • Editorial Board
      • Aims and Scope
      • Abstracting and Indexing
      • Bibliographic Information
      • Archive
    • International Journal of Epigenetics
      • International Journal of Epigenetics
      • Information for Authors
      • Editorial Policies
      • Editorial Board
      • Aims and Scope
      • Abstracting and Indexing
      • Bibliographic Information
      • Archive
    • Medicine International
      • Medicine International
      • Information for Authors
      • Editorial Policies
      • Editorial Board
      • Aims and Scope
      • Abstracting and Indexing
      • Bibliographic Information
      • Archive
  • Articles
  • Information
    • Information for Authors
    • Information for Reviewers
    • Information for Librarians
    • Information for Advertisers
    • Conferences
  • Language Editing
Spandidos Publications Logo
  • About
    • About Spandidos
    • Aims and Scopes
    • Abstracting and Indexing
    • Editorial Policies
    • Reprints and Permissions
    • Job Opportunities
    • Terms and Conditions
    • Contact
  • Journals
    • All Journals
    • Biomedical Reports
      • Information for Authors
      • Editorial Policies
      • Editorial Board
      • Aims and Scope
      • Abstracting and Indexing
      • Bibliographic Information
      • Archive
    • Experimental and Therapeutic Medicine
      • Information for Authors
      • Editorial Policies
      • Editorial Board
      • Aims and Scope
      • Abstracting and Indexing
      • Bibliographic Information
      • Archive
    • International Journal of Epigenetics
      • Information for Authors
      • Editorial Policies
      • Editorial Board
      • Aims and Scope
      • Abstracting and Indexing
      • Bibliographic Information
      • Archive
    • International Journal of Functional Nutrition
      • Information for Authors
      • Editorial Policies
      • Editorial Board
      • Aims and Scope
      • Abstracting and Indexing
      • Bibliographic Information
      • Archive
    • International Journal of Molecular Medicine
      • Information for Authors
      • Editorial Policies
      • Editorial Board
      • Aims and Scope
      • Abstracting and Indexing
      • Bibliographic Information
      • Archive
    • International Journal of Oncology
      • Information for Authors
      • Editorial Policies
      • Editorial Board
      • Aims and Scope
      • Abstracting and Indexing
      • Bibliographic Information
      • Archive
    • Medicine International
      • Information for Authors
      • Editorial Policies
      • Editorial Board
      • Aims and Scope
      • Abstracting and Indexing
      • Bibliographic Information
      • Archive
    • Molecular and Clinical Oncology
      • Information for Authors
      • Editorial Policies
      • Editorial Board
      • Aims and Scope
      • Abstracting and Indexing
      • Bibliographic Information
      • Archive
    • Molecular Medicine Reports
      • Information for Authors
      • Editorial Policies
      • Editorial Board
      • Aims and Scope
      • Abstracting and Indexing
      • Bibliographic Information
      • Archive
    • Oncology Letters
      • Information for Authors
      • Editorial Policies
      • Editorial Board
      • Aims and Scope
      • Abstracting and Indexing
      • Bibliographic Information
      • Archive
    • Oncology Reports
      • Information for Authors
      • Editorial Policies
      • Editorial Board
      • Aims and Scope
      • Abstracting and Indexing
      • Bibliographic Information
      • Archive
    • World Academy of Sciences Journal
      • Information for Authors
      • Editorial Policies
      • Editorial Board
      • Aims and Scope
      • Abstracting and Indexing
      • Bibliographic Information
      • Archive
  • Articles
  • Information
    • For Authors
    • For Reviewers
    • For Librarians
    • For Advertisers
    • Conferences
  • Language Editing
Login Register Submit
  • This site uses cookies
  • You can change your cookie settings at any time by following the instructions in our Cookie Policy. To find out more, you may read our Privacy Policy.

    I agree
Search articles by DOI, keyword, author or affiliation
Search
Advanced Search
presentation
Oncology Letters
Join Editorial Board Propose a Special Issue
Print ISSN: 1792-1074 Online ISSN: 1792-1082
Journal Cover
February-2018 Volume 15 Issue 2

Full Size Image

Sign up for eToc alerts
Recommend to Library

Journals

International Journal of Molecular Medicine

International Journal of Molecular Medicine

International Journal of Molecular Medicine is an international journal devoted to molecular mechanisms of human disease.

International Journal of Oncology

International Journal of Oncology

International Journal of Oncology is an international journal devoted to oncology research and cancer treatment.

Molecular Medicine Reports

Molecular Medicine Reports

Covers molecular medicine topics such as pharmacology, pathology, genetics, neuroscience, infectious diseases, molecular cardiology, and molecular surgery.

Oncology Reports

Oncology Reports

Oncology Reports is an international journal devoted to fundamental and applied research in Oncology.

Experimental and Therapeutic Medicine

Experimental and Therapeutic Medicine

Experimental and Therapeutic Medicine is an international journal devoted to laboratory and clinical medicine.

Oncology Letters

Oncology Letters

Oncology Letters is an international journal devoted to Experimental and Clinical Oncology.

Biomedical Reports

Biomedical Reports

Explores a wide range of biological and medical fields, including pharmacology, genetics, microbiology, neuroscience, and molecular cardiology.

Molecular and Clinical Oncology

Molecular and Clinical Oncology

International journal addressing all aspects of oncology research, from tumorigenesis and oncogenes to chemotherapy and metastasis.

World Academy of Sciences Journal

World Academy of Sciences Journal

Multidisciplinary open-access journal spanning biochemistry, genetics, neuroscience, environmental health, and synthetic biology.

International Journal of Functional Nutrition

International Journal of Functional Nutrition

Open-access journal combining biochemistry, pharmacology, immunology, and genetics to advance health through functional nutrition.

International Journal of Epigenetics

International Journal of Epigenetics

Publishes open-access research on using epigenetics to advance understanding and treatment of human disease.

Medicine International

Medicine International

An International Open Access Journal Devoted to General Medicine.

Journal Cover
February-2018 Volume 15 Issue 2

Full Size Image

Sign up for eToc alerts
Recommend to Library

  • Article
  • Citations
    • Cite This Article
    • Download Citation
    • Create Citation Alert
    • Remove Citation Alert
    • Cited By
  • Similar Articles
    • Related Articles (in Spandidos Publications)
    • Similar Articles (Google Scholar)
    • Similar Articles (PubMed)
  • Download PDF
  • Download XML
  • View XML
Article Open Access

Celastrus orbiculatus extracts induce cell cycle arrest and apoptosis in human esophageal squamous carcinoma ECA-109 cells in vitro via the PI3K/AKT/mTOR signaling pathway

  • Authors:
    • Feng Jin
    • Guang Zhu
    • Dan Li
    • Tengyang Ni
    • Xiaojun Dai
    • Haibo Wang
    • Jun Feng
    • Yayun Qian
    • Lin Yang
    • Shiyu Guo
    • Tadashi Hisamitsu
    • Yanqing Liu
  • View Affiliations / Copyright

    Affiliations: Institute of Traditional Chinese Medicine and Western Medicine, School of Medicine, Yangzhou University, Yangzhou, Jiangsu 225009, P.R. China, Department of Physiology, Showa University, Tokyo 142‑8555, Japan
    Copyright: © Jin et al. This is an open access article distributed under the terms of Creative Commons Attribution License.
  • Pages: 1591-1599
    |
    Published online on: November 21, 2017
       https://doi.org/10.3892/ol.2017.7459
  • Expand metrics +
Metrics: Total Views: 0 (Spandidos Publications: | PMC Statistics: )
Metrics: Total PDF Downloads: 0 (Spandidos Publications: | PMC Statistics: )
Cited By (CrossRef): 0 citations Loading Articles...

This article is mentioned in:



Abstract

Recently, Celastrus orbiculatus ethyl acetate extracts (COE) have been investigated for their anticancer effects on digestive tract tumors. However, the therapeutic effects of COE on esophageal squamous carcinoma cells (ESCC) have not been investigated. In the present study, the effects of COE on the cell cycle and apoptosis of ESCCs were assessed in vitro, and it was revealed that COE treatment triggered G0/G1 cell cycle arrest, and induced DNA damage and apoptosis in a dose‑dependent manner in ESCC. Activation of the phosphatidylinositol 3‑kinase/protein kinase‑B/mechanistic target of rapamycin (mTOR) pathway was also suppressed by COE. Additionally, the combined treatment with COE and rapamycin (an mTOR inhibitor) acted synergistically in ECA‑109 cells compared with the treatment with COE or rapamycin alone. These findings extend the understanding of the action of COE and suggest that COE has potential as a treatment option for ESCC as a single treatment or in combination.

Introduction

Esophageal cancer is the eighth most common cancer type and the sixth-leading cause of cancer-associated mortality globally (1). Esophageal squamous cell carcinoma (ESCC) is the main subtype of esophageal cancer, comprising ~70% of esophageal cancer occurrences, with incidence rates varying widely with geographic location (2–4). The World Health Organization estimated that ~50% of total ESCC cases occurred in China, while there were 197,472 occurrences of ESCC-associated mortality globally in 2012 (5). In China, the majority of patients with ESCC are diagnosed with advanced-stage disease and the 5-year survival rate is 4.4% (5). At present, the treatment of this disease is relatively ineffective, owing to recurrence, metastasis and the development of resistance to radiation, and chemotherapy resistance (6,7). Therefore, the identification of novel therapeutic agents for cancer with high selectivity and low toxicity may represent a step forward in treatment.

The phosphatidylinositol 3-kinase (PI3K)/protein kinase B (AKT)/mechanistic target of rapamycin (mTOR) signaling pathway is involved in multiple essential processes, including cellular metabolism, proliferation, cell cycle regulation, cytoskeletal reorganization and tumor development (8,9). In cancer cells, this pathway has a marked effect on the regulation of cell growth and survival, ultimately conferring a competitive growth advantage, inducing entry into the cell cycle, and enabling metastatic competence, angiogenesis and resistance to therapy (10,11). PI3K is activated by the binding of a growth factor or ligand to its cognate growth factor receptor tyrosine kinase, which leads to the phosphorylation and activation of Akt, a serine/threonine kinase. Phosphorylation of AKT stimulates protein synthesis and cell growth by activating mTOR (12).

Celastrus orbiculatus (Celastraceae) is a traditional medicine used to treat numerous symptoms and diseases, including ache, arthritis and other inflammatory diseases (13). Previous studies indicate that Celastrus orbiculatus extracts (COE) exhibit multiple biological properties, including antitumor, anti-inflammatory, analgesic, antifertility, antibacterial and antiviral properties (14,15). COE have been identified to exhibit anticancer effects. Several studies have demonstrated that COE can interfere with growth of stomach, colon and liver cancer cells through the inhibition of proliferation, angiogenesis, invasion and metastasis, and the induction of apoptosis in vitro and in vivo (16–24). However, the therapeutic effects of COE on ESCC have not been investigated. The present study aimed to elucidate the anticancer effects of COE, and whether they were mediated via growth inhibition, cell cycle arrest, apoptosis and DNA damage in ESCC; it also aimed to identify the possible mechanism underlying these effects by inhibiting the PI3K/AKT/mTOR signaling pathway.

Materials and methods

Preparation of COE

Celastrus orbiculatus plants (production batch no. 070510) were purchased from Guangzhou Zhixin Pharmaceutical Co., Ltd. (Guangzhou, China) in 2007 and extracted at the Department of Chinese Materia Medica Analysis, China Pharmaceutical University (Nanjing, China) as described previously (22). The chemical constituents of the stems of COE were investigated and compounds were isolated as described previously (24,25). The resultant COE micropowder was dissolved in DMSO (Sigma-Aldrich; Merck KGaA, Darmstadt, Germany) and diluted to produce a range of different concentrations prior to use. The final concentration of DMSO in the cell culture did not exceed 0.1%.

Cell culture

The human esophageal squamous carcinoma ECA-109 cell line was obtained from the Cell Bank of Chinese Academy of Sciences, Shanghai Institute of Cell Biology (Shanghai, China). Cells were cultured in RPMI-1640 containing 10% fetal bovine serum (both Gibco; Thermo Fisher Scientific, Waltham, MA, USA) in a 5% CO2 incubator at 37°C in a humidified atmosphere.

Cell viability assay

A total of 2.0×103 ECA-109 cells/well were seeded into 96-well plates and incubated at 37°C in a 5% CO2 incubator for 24 h. Next, cells were treated with different concentrations of COE (320, 160, 80, 40 or 20 mg/l) for 24, 48 or 72 h. A negative control group consisting of untreated cells was also included. The plate was subjected to treatment with 5 mg/ml MTT (Sigma-Aldrich, Merck KGaA) dissolved in sterile PBS in dark for 4 h in a 5% CO2 incubator at 37°C, and the optical density (OD) value was measured at 490 nm. The tests were independently performed ≥3 times. The cell viability rate was calculated as follows: (OD value of each concentration group/OD value of negative control group) ×100.

Cell cycle analysis

A total of 1×106 ECA-109 cells treated with 0, 20, 40 or 80 mg/l COE for 24 h were harvested, and then fixed in 70% ethanol at 4°C for 2 h. After 24 h, the cells were washed twice with ice-cold PBS, stained with enough neat propidium iodide (PI)/RNase Staining Solution (Cell Signaling Technology, Inc., Danvers, MA, USA) at 25°C for 15 min in the dark. The measurements were performed using a FACSCaliber flow cytometer and Cell Quest Pro software version 349226 (BD Biosciences, Franklin Lakes, NJ, USA). The data were analyzed using FlowJo 7.6 software (Tree Star, Inc., Ashland, OR, USA). The tests were performed ≥3 independent times.

Cell apoptosis assay

A total volume of 1×106 ECA-109 cells were treated with 0, 20, 40 or 80 mg/l COE for 24 h, and the harvested cells were washed twice with ice-cold PBS. Apoptotic cells were identified using the Annexin V-Fluorescein Isothiocyanate (FITC)/PI Apoptosis Detection kit (Nanjing KeyGen Biotech Co., Ltd., Nanjing, China). After centrifugation at 100 × g for 5 min at 4°C, 290 µl of 1X binding buffer, 5 µl of Annexin V-FITC and 5 µl of PI were added to the pellet, and incubated at room temperature (25°C) for 15 min in the dark. Next, 200 µl of 1X binding buffer was added prior to measurement. The data were measured and analyzed with the same machine and software as the cell cycle assay. The cell apoptosis assay was performed with 3 independent experiments.

Evaluation of mitochondrial membrane depolarization

The Mitochondrial Membrane Potential Detection kit JC-1 (Beyotime Institute of Biotechnology, Hangzhou, China) was used to measure the changes of the mitochondria membrane potential. Following treatment with 0, 20, 40 or 80 mg/l COE for 24 h, the cells were incubated with 1 ml JC-1 working solution for 20 min at 37°C in the dark, and then washed twice with JC-1 buffer. The results were observed using a fluorescence microscope at magnification, ×100.

Transmission electron microscopy

ECA-109 cells in the logarithmic growth phase were incubated with 0, 20, 40 or 80 mg/l COE for 24 h. Cells were harvested and the supernatant was discarded. Cells were then washed twice with PBS, and 2.5% glutaraldehyde was added over 2 h at 4°C. Following a wash with 0.1 mM PBS, the cells were fixed in 1% osmium teroxide for 2 h at 4°C, and then washed, dehydrated in a graded alcohol series and acetone. Cells were embedded in different proportions of Epon 812 resin, sectioned at 50 nm and stained with uranyl acetate for 30 min and lead citrate for 15 min at room temperature, the cells were observed under a CM100 transmission electronic microscope at magnification, ×6,600 (Philips Medical Systems B.V., Eindhoven, The Netherlands).

Terminal deoxynucleotidyltransferase-mediated dUTP nick-end labeling (TUNEL)

DNA fragmentation was detected using the TUNEL technique with the In Situ Cell Apoptosis Detection kit, POD (Nanjing KeyGen Biotech Co., Ltd., Nanjing, China) performed according to the manufacturer's protocol. The cells grew prior on the glass slide were treated with COE at different concentrations for 24 h. Next, 4% (w/v) paraformaldehyde in PBS (pH 7.4) was used for fixation of cells (30 min at room temperature) and rinsed twice with PBS. The fixed cells were then incubated in permeabilization solution (0.1% Triton X-100 in 0.1% sodium citrate) for 3 min at room temperature, and then the cells were incubated with blocking solution (3% H2O2 in methanol) for 10 min at 25°C and rinsed with PBS. Subsequently, 50 µl of reaction mixture containing TdT enzyme and nucleotide was added to the cells, and the cells were all incubated for 1 h at 37°C in the dark. The slides were washed with PBS and incubated with 50 µl streptavidin-horseradish peroxidase working solution for 30 min at 37°C in the dark, and rinsed three times with PBS. Finally, the cells incubated with DAB were analyzed by light microscopy.

Western blot analysis

Expression levels of B-cell lymphoma 2 (BCL2; Epitomics, Burlingame, California, USA; cat. no. S0820; dilution, 1:1,000), Bcl-2-associated X [Bax; Cell Signaling Technology (CST), Inc. Danvers, MA, USA; cat. no. 2772; dilution, 1:1,000], PI3K (CST; cat. no. 4249; dilution, 1:1,000), AKT (CST; cat. no. 4691; dilution, 1:1,000), phosphorylated (p)-AKT(Ser473) (CST; cat. no. 4058; dilution, 1:1,000), mTOR (CST; cat. no. 2983; dilution, 1:1,000), phosphorylated mTOR (Ser2448; CST; cat. no. 5536; dilution, 1:1,000) in ECA-109 cells treated with 0, 20, 40 or 80 mg/l COE were detected by western blot analysis. β-actin (CST; cat. no. 4970; dilution, 1:1,000) was used as a marker for cytosolic proteins. Lysate proteins were resolved by 10% SDS-PAGE and transferred onto nitrocellulose membranes (EMD Millipore, Billerica, MA, USA). Membranes were blocked in blocking buffer (5% not-fat dry milk and 1% Tween-20 in PBS) for 2 h at room temperature, and then incubated with appropriate primary antibodies in blocking buffer at 4°C overnight. Subsequently, the membranes were washed with TBS containing Tween-20 to remove the residual primary antibodies mentioned above, and incubated with horseradish peroxidase conjugated goat anti-rabbit immunoglobulin G secondary antibodies (Huaan Biotechnology company, Hangzhou, Zhejiang, China; cat. no. HA-1001-100; dilution, 1:2,000) for 2 h at room temperature. Enhanced chemiluminescence was used to detect signals, using the Super Signal West Pico Chemiluminescent Substrate (Thermo Fisher Scientific, Waltham, MA, USA) on a Molecular Imager Chemi Doc XRS System (Bio-Rad Laboratories, Inc., Hercules, CA, USA). The experiments were repeated 3 times. The bands from western blotting were quantified using Quantity One analysis software version 4.62 (Bio-Rad Laboratories, Inc.).

Inhibitor treatment

To investigate the effect of mTOR inhibition on cell growth, apoptosis and the cell cycle in ECA-109 cells further, confluent cell cultures were pretreated with 100 nM rapamycin (Sigma-Aldrich, Merck KGaA; cat. no. R0395) for 1 h and then incubated in the presence or absence of COE (80 mg/l) for 24 h. The cells were then subjected to the cell apoptosis assay, cell cycle analysis, evaluation of mitochondrial membrane depolarization, TUNEL assay, transmission electron microscopy and western blotting, as aforementioned.

Statistical analysis

Each experiment was repeated ≥3 times. The experimental results were analyzed using SPSS 16.0 software (SPSS, Inc., Chicago, IL, USA). Data are expressed as the mean ± standard deviation. Comparison between two groups was performed using the Student's t-test. Statistical comparisons of more than two groups were performed by one-way analysis of variance with Bonferroni's post hoc test. P<0.05 was considered to indicate a statistically significant difference. The graphs were obtained using GraphPad Prism 5.0 software (GraphPad, Inc., La Jolla, CA, USA).

Results

COE inhibits the proliferation of ESCC

To assess the anticancer activity of COE on ESCC, the effect of COE on the proliferation of the ESCC ECA-109 cell line was investigated. Morphologically, with increasing concentrations of COE, cells were increasingly shrunk and detached from the coverslip (Fig. 1A). As a result, the viability of cells decreased with COE treatment in a time- and dose-dependent manner, as assessed by MTT assay (Fig. 1B). The inhibitory effects on proliferation were not significant at 24 and 48 h in the 20 mg/l group.

Figure 1.

COE inhibited the proliferation of ESCC ECA-109 cells and induced cell cycle arrest. (A) ECA-109 cells were treated with COE at the indicated concentrations for 24, 48 or 72 h, followed by morphological observation. Scale bar, 100 µm. (B) The effect of COE on cell viability in ECA-109 cells. Cells were treated with 20, 40, 80, 160 or 320 mg/l COE for 24, 48 or 72 h. Cell viability was measured by MTT assay. *P<0.05 and **P<0.01 vs. control. (C) COE triggered G0/G1 cell cycle arrest. Cells were treated with COE at different concentrations (20, 40 or 80 mg/l) for 24 h, followed by PI staining and fluorescence-activated cell sorting analysis of the cell cycle profile. Representative images (left) and results of statistical analysis (right) are presented. *P<0.05 and **P<0.01 vs. control. COE, Celastrus orbiculatus extracts; ESCC, esophageal squamous carcinoma cells; PI, propidium iodide.

COE induces G0/G1 cell cycle arrest in ESCC

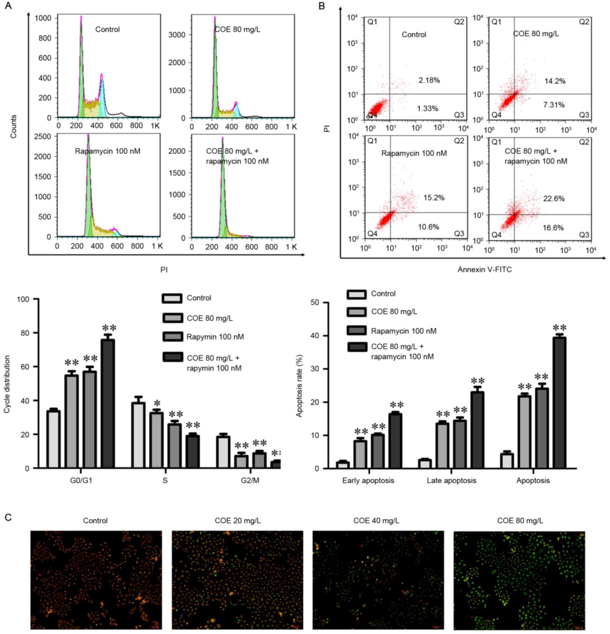
The cell cycle assay demonstrated that COE produced a significant decrease in the number of cells in the G2/M phase, and a significant accumulation in the number of cells in the G0/G1 phase. These findings clearly demonstrated that COE triggered G0/G1 cell cycle arrest in ECA-109 cells in a dose-dependent manner (Fig. 1C).

COE induces apoptosis in ESCC

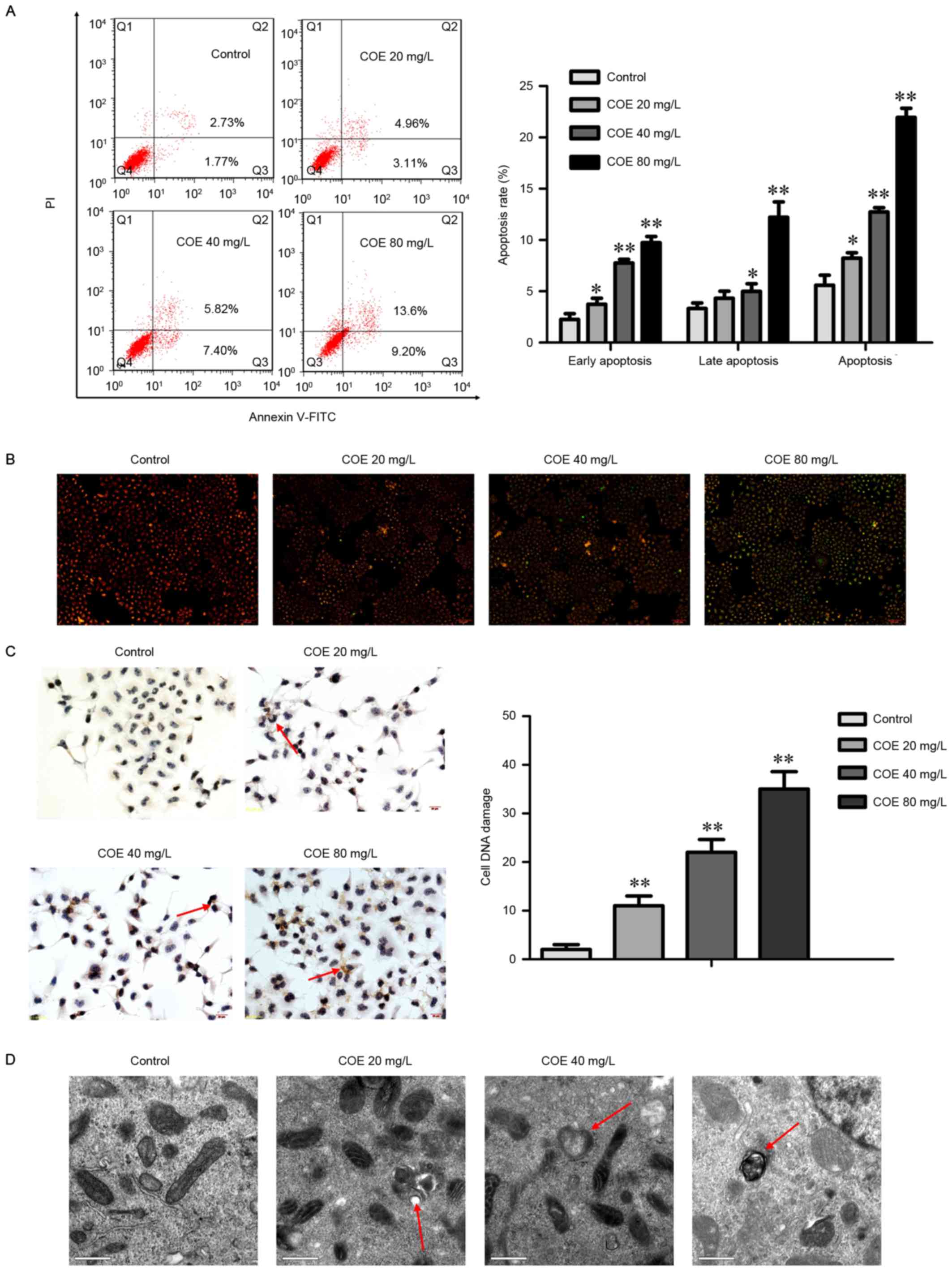
Next, whether apoptosis was responsible for the anticancer activity of COE was assessed. The results demonstrated that COE treatment led to the significant accumulation of cells in early-(Annexin V+/PI−) and late-stage (Annexin V+/PI+) apoptosis in a dose-dependent manner (Fig. 2A). The proportion of cells in early apoptosis significantly increased when COE was added, whereas the percentage of late apoptosis cells treated with 20 mg/l COE did not significantly change.

Figure 2.

COE induced the apoptosis of ESCC. ECA-109 cells were treated with COE (20, 40 or 80 mg/l) for 24 h. (A) Apoptosis was determined by Annexin V-FITC/PI double-staining analysis. Statistical results are presented in the right panels. *P<0.05 and **P<0.01 vs. control. (B) The loss of mitochondrial membrane potential was detected using a JC-1 kit. Fluorescence microscopy (magnification, ×100) was used to evaluate the levels of green monomeric vs. red polymeric JC-1 dye. Images are representative of three independent experiments. (C) DNA damage response was performed using a terminal deoxynucleotidyl transferase dUTP nick end labeling assay and quantified under a microscope (magnification, ×400). Red arrow indicates representative DNA damage. Statistical results are presented in the right panels. *P<0.05 and **P<0.01 vs. control. (D) Representative images obtained from transmission electron microscopy experiments. Double membrane apoptosis bodies (arrows) formed following COE treatment. Scale bar, 0.5 µm. COE, Celastrus orbiculatus extracts; ESCC, esophageal squamous carcinoma cells; FITC, fluorescein isothiocyanate; PI, propidium iodide.

COE induced the loss of mitochondrial membrane potential (Fig. 2B), a classical marker of the activation of intrinsic apoptosis, which indicated that COE triggered mitochondrial apoptosis. This was indicated by the transition of JC-1 fluorescence from red to green gradually with the increasing concentration gradient.

COE induces DNA damage and increases the amount of apoptotic bodies in ESCC

To determine whether COE induces the DNA damage response, a TUNEL assay was performed to detect apoptotic nuclei in ECA-109 cells (Fig. 2C). The TUNEL staining revealed gradual and significant increases in the rate of apoptosis in the groups treated with 20, 40, and 80 mg/l COE.

To verify apoptosis, transmission electron microscopy was used to observe organelles in ECA-109 cells treated with COE (Fig. 2D). The results revealed that untreated cells possessed normal mitochondria and cytoplasm, whereas COE-treated cells exhibited the appearance of apoptotic bodies of various sizes. Swollen and transparent mitochondria were also observed by electron microscopy, which occurred in a DOE dose-dependent manner.

COE inhibits the PI3K/Akt/mTOR signaling pathway in ESCC

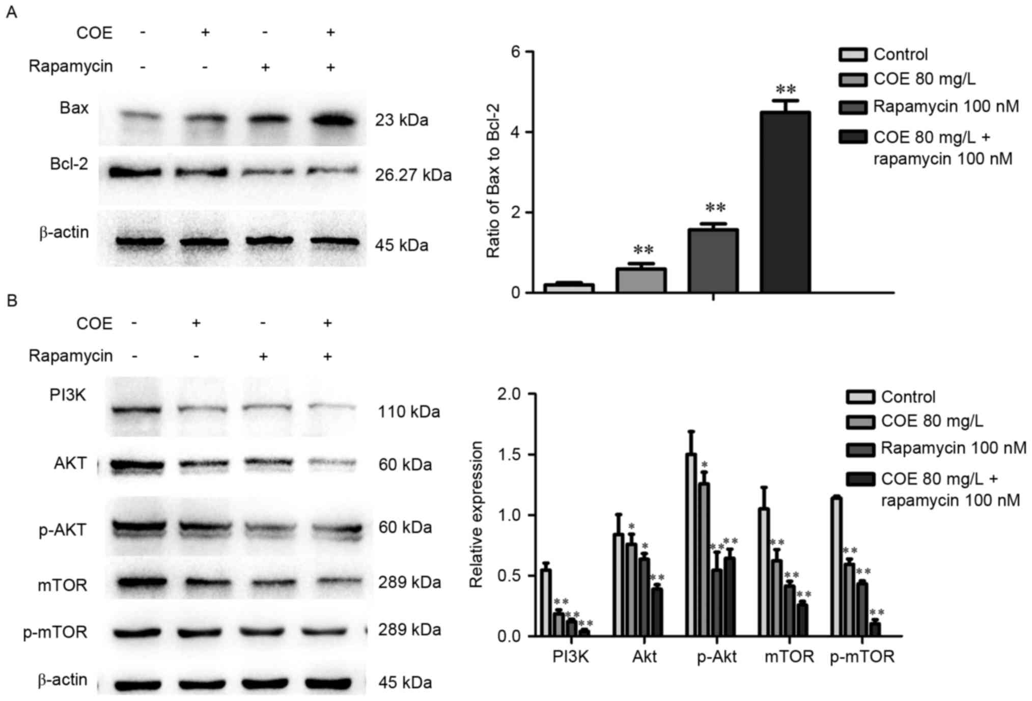
Western blot analysis demonstrated that treatment with COE significantly increased the ratio of Bax to Bcl-2 protein, whereby the effect was larger in the 40 mg/l compared with 80 mg/l treatment group (Fig. 3A). As presented in Fig. 3B, levels of PI3K, phosphorylated Akt, mTOR, phosphorylated mTOR were significantly lower in groups treated with COE compared with the control group, with no significant changes in Akt expression overall.

Figure 3.

COE raised the ratio of Bax to Bcl-2 protein expression and blocked the PI3K/Akt/mTOR signaling pathways. ECA-109 cells were treated with COE (20, 40 or 80 mg/l) for 24 h. (A) COE increased the ratio of Bax to Bcl-2 protein expression. (B) COE blocked the PI3K/Akt/mTOR signaling pathways. *P<0.05 and **P<0.01 vs. control. COE, Celastrus orbiculatus extracts; Bcl-2, B-cell lymphoma 2; Bax, Bcl-associated X; PI3K, phosphoinositide-3 kinase; Akt, protein kinase B; mTOR, mechanistic target of rapamycin.

COE inhibits proliferation, and induces cell cycle arrest and apoptosis through PI3K/Akt/mTOR signaling pathways

The combined treatment of rapamycin and COE significantly induced cell cycle arrest (Fig. 4A), and apoptosis (Fig. 4B) compared with treatment with COE alone. In addition, the effects of combination treatment on the decrease of mitochondrial membrane potential were significantly more evident compared with treatment with COE alone (Fig. 5A). Furthermore, apoptotic bodies induced by combination treatment were markedly more evident compared with COE alone (Fig. 5B). Western blot analysis indicated that the combination treatment significantly enhanced the observed changes that occurred following treatment with COE or rapamycin alone, including changes to the Bax/Bcl-2 ratio (Fig. 6A), and PI3K, Akt, p-Akt, mTOR and p-mTOR protein expression levels (Fig. 6B).

Figure 4.

Combination treatment of rapamycin and COE could further induced cell cycle arrest and apoptosis. ECA-109 cells were treated with the solution of different ingredients (COE 80 mg/l, rapamycin 100 nM) for 24 h. (A) The combination treatment of rapamycin and COE further induced cell cycle arrest by triggering G0/G1 cell cycle arrest. *P<0.05 and **P<0.01 vs. control. (B) Assessment of confluent cell cultures found that the combination treatment further induced apoptosis, as assessed by Annexin V-FITC/PI double-staining analysis. *P<0.05 and **P<0.01 vs. control. (C) The combination treatment further reduced the mitochondrial membrane potential, as assessed using the JC-1 kit. Images were obtained from the Fluorescence Inversion Microscope system (magnification, ×100). COE, Celastrus orbiculatus extracts; FITC, fluorescein isothiocyanate; PI, propidium iodide.

Figure 5.

Combination treatment of rapamycin and COE could further give the raise to the DNA damage and increase the amount of apoptosis bodies. ECA-109 cells were treated with the solution of different ingredients (COE 80 mg/l, rapamycin 100 nM) for 24 h. (A) DNA damage response was performed with terminal deoxynucleotidyl transferase dUTP nick end labeling assay and quantified under a microscope (magnification, ×400). The red arrow indicates the representative DNA damage. **P<0.01 vs. control. (B) The apoptotic bodies (arrows) were more numerous with combination treatment, as assessed using transmission electron microscopy. Scale bar, 0.5 µm. COE, Celastrus orbiculatus extracts.

Figure 6.

Combination treatment of rapamycin and COE could further raise the ratio of Bax to Bcl-2 protein and blocked the PI3K/Akt/mTOR signaling pathways. ECA-109 cells were treated with 80 mg/l COE and 100 nM rapamycin for 24 h. (A) The combination treatment increased the ratio of Bax to Bcl-2 protein expression above that elicited with treatment of either alone. *P<0.05 and **P<0.01 vs. control. (B) The combination treatment increased blocked activation of the PI3K/Akt/mTOR signaling pathways above that blocked by treatment of either alone. *P<0.05 and **P<0.01 vs. control. COE, Celastrus orbiculatus extracts; Bcl-2, B-cell lymphoma 2; Bax, Bcl-associated X; PI3K, phosphoinositide-3 kinase; p-Akt, phosphorylated protein kinase B; mTOR, mechanistic target of rapamycin.

Discussion

Traditional Chinese herbs have been widely used in the treatment of cancer in Asia (23). The antitumor effects of traditional Chinese medicine have been further studied, including their antiproliferative, anti-angiogenic and pro-apoptotic effects (26,27). COE is extracted from the plant of Celastrus orbiculatus, which is widely used in traditional Chinese medicine. Previous studies had reported that treatment with COE exerts an antitumor effect on several types of tumors in a cell-type-dependent manner (16–24). COE exhibits distinct antitumor activities, including the inhibition of cell proliferation, induction of cell apoptosis and inhibition of angiogenesis (16–24). Qian et al (16) reported that COE inhibited tumor angiogenesis by modulating the vascular endothelial growth factor signaling pathway. Zhu et al (22–24) reported that COE suppressed tumor growth factor-β1-induced epithelial-mesenchymal transition by inhibiting HSP27 and the tumor necrosis factor-α-induced nuclear factor-κB/Snail signaling pathway in human gastric adenocarcinoma. Therefore, COE may be a novel therapeutic agent targeted at digestive tract cancer cells. However, the antitumor effects and the associated mechanisms of COE treatment for ESC remain undefined.

The present study assessed and validated the efficacy of treatment with COE alone and in combination with rapamycin in ESCC in vitro. COE induced cells change from normal adherence to a shrunk and floated status with increasing concentrations of COE. An MTT assay revealed that COE decreased the viability of cells in a time- and dose-dependent manner. To exclude any cytotoxic effect, a low-toxicity concentration was chosen (<80 mg/l) of COE for further experiments. The cell cycle assay indicated that COE may induce cell cycle arrest by triggering induction of the G0/G1 phase. COE induced early and late apoptosis in ECA-109 cells at 40, and 80 mg/l. The mitochondrial membrane potential assay also demonstrated the action of COE on mitochondria, which are central to the process of apoptosis. Furthermore, the TUNEL assay revealed that COE caused DNA damage in a dose-dependent manner. To observe the organelles within ECA-109 cells treated with COE further, transmission electron microscopy was used, revealing that mitochondria were swollen and transparent, and apoptotic bodies appeared in a dose-dependent manner. To determine the effects of COE at the molecular level, the protein expression of Bax and Bcl-2 were detected, whereby a decrease in the ratio of Bcl-2 to Bax expression is known to be associated with apoptosis (28,29). The results revealed that COE increased the BAX/Bcl-2 ratio, and the effect of 40 mg/l was preferable to 80 mg/l. Previous studies have reported that COE promoted apoptosis in human hepatocellular carcinoma cells via inhibition of the AKT signaling pathway and inhibited human colorectal carcinoma cell metastasis via suppression of the mTOR signaling pathway (16–20). On the basis of these previous results, the present study assessed the expression of the PI3K/AKT/mTOR signaling pathway. It was demonstrated that the levels of PI3K, p-AKT, mTOR and p-mTOR decreased significantly, while the expression of AKT did not change following COE treatment. In addition, the combined treatment of rapamycin and COE further inhibited cellular proliferation, and induced cell cycle arrest and apoptosis.

In conclusion, the present study revealed that COE treatment inhibits proliferation and induces apoptosis in ECA-109 cells by triggering G0/G1 cell cycle arrest and DNA damage. Furthermore, the effects of COE combined with rapamycin are superior to treatment with either alone. These results suggest that the possible mechanism of COE on ESCC involves the PI3K/AKT/mTOR signal pathway. The findings of the present study extend the understanding of COE and suggest that it may be considered as a treatment option for ESCC, alone or in combination with other drugs. However, all of the experiments in the present study were performed in vitro, and further study will be performed to evaluate the efficacy of COE on cell growth and apoptosis of ESCC in vivo.

Acknowledgements

The present study was supported by the National Natural Science Foundation of China (grant nos. 81773944 and 81573656) and the Natural Science Foundation of Jiangsu Province (grant no. BK20171290 and BK20170516).

References

1 

Zhang Y: Epidemiology of esophageal cancer. World J Gastroenterol. 19:5598–5606. 2013. View Article : Google Scholar : PubMed/NCBI

2 

Roshandel G, Majdzadeh R, Keshtkar A, Aramesh K, Sedaghat SM and Semnani S: Healthcare utilization in patients with esophageal cancer in a high risk area in northeast of Iran. Asian Pac J Cancer Prev. 12:2437–2442. 2011.PubMed/NCBI

3 

Maleki I, Shekarriz R, Nosrati A and Orang E: Simultaneous esophageal squamous cell carcinoma and adenocarcinoma: A case report. Middle East J Dig Dis. 7:257–260. 2015.PubMed/NCBI

4 

Roshandel G, Boreiri M, Sadjadi A and Malekzadeh R: A diversity of cancer incidence and mortality in West Asian populations. Ann Glob Health. 80:346–357. 2014. View Article : Google Scholar : PubMed/NCBI

5 

Ferlay J, Soerjomataram I, Dikshit R, Eser S, Mathers C, Rebelo M, Parkin DM, Forman D and Bray F: Cancer incidence and mortality worldwide: Sources, methods and major patterns in GLOBOCAN 2012. Int J Cancer. 136:E359–E386. 2015. View Article : Google Scholar : PubMed/NCBI

6 

Lu CL, Lang HC, Luo JC, Liu CC, Lin HC, Chang FY and Lee SD: Increasing trend of the incidence of esophageal squamous cell carcinoma, but not adenocarcinoma, in Taiwan. Cancer Causes Control. 21:269–274. 2010. View Article : Google Scholar : PubMed/NCBI

7 

He YT, Hou J, Chen ZF, Qiao CY, Song GH, Meng FS, Jin HX and Chen C: Trends in incidence of esophageal and gastric cardia cancer in high-risk areas in China. Eur J Cancer Prev. 17:71–76. 2008. View Article : Google Scholar : PubMed/NCBI

8 

Porta C, Paglino C and Mosca A: Targeting PI3K/Akt/mTOR Signaling in Cancer. Front Oncol. 14:642014.

9 

Lee JJ, Loh K and Yap YS: PI3K/Akt/mTOR inhibitors in breast cancer. Cancer Biol Med. 12:342–354. 2015.PubMed/NCBI

10 

Hu A, Sun M, Yan D and Chen K: Clinical significance of mTOR and eIF4E expression in invasive ductalcarcinoma. Tumori. 100:541–546. 2014.PubMed/NCBI

11 

Liu NB, Zhang JH, Liu YF, Li J, Zhang ZZ, Li JW, Liu WY, Huang C, Shen T, Gu CW, et al: High DEPTOR expression correlates with poor prognosis in patients with esophageal squamous cell carcinoma. Onco Targets Ther. 8:3449–3455. 2015.PubMed/NCBI

12 

Burris HA III: Overcoming acquired resistance to anticancer therapy: Focus on the PI3K/AKT/mTOR pathway. Cancer Chemother Pharmacol. 71:829–842. 2013. View Article : Google Scholar : PubMed/NCBI

13 

Wang M: Research progress of a Chinese herb Celastrus on antitumor effect. J Chinese Medicine. 25:1055–1057. 2010.(In Chinese).

14 

Li JJ, Yang J, Lu F, Qi YT, Liu YQ, Sun Y and Wang Q: Chemical constituents from the stems of Celastrus orbiculatus. Chin J Nat Med. 10:279–283. 2012.(In Chinese). View Article : Google Scholar

15 

Zan K, Chen X, Wang Q and Cao L: Chemical constituents in stem of Celastrus orbiculatus. Chin Tradit Herbal Drugs. 38:14552007.(In Chinese).

16 

Qian YY, Zhang H, Hou Y, Yuan L, Li GQ, Guo SY, Hisamits T and Liu YQ: Celastrus orbiculatus extract inhibits tumor angiogenesis by targeting vascular endothelial growth factor signaling pathway and shows potent antitumor activity in hepatocarcinomas in vitro and in vivo. Chin J Integr Med. 18:752–760. 2012. View Article : Google Scholar : PubMed/NCBI

17 

Wang M, Zhang X, Xiong X, Yang Z, Sun Y, Yang Z, Hoffman RM and Liu Y: Efficacy of the Chinese traditional medicinal herb Celastrus orbiculatus Thunb on human hepatocellular carcinoma in an orthothopic fluorescent nude mouse model. Anticancer Res. 32:1–1220. 2012.PubMed/NCBI

18 

Zhang H, Qian Y, Liu Y, Li G, Cui P, Zhu Y, Ma H, Ji X, Guo S and Tadashi H: Celastrus orbiculatus extract induces mitochondrial-mediated apoptosis in human hepatocellular carcinoma cells. J Tradit Chin Med. 32:621–626. 2012. View Article : Google Scholar : PubMed/NCBI

19 

Qian YY and Liu YQ: Inhibition of Celastrus orbiculatus extracts on VEGF expression in hepatoma cells of mice. Chinese Herbal Med. 2:72–76. 2010.

20 

Hui MA, Yayun Q, Hua Z, Xue J, Yaodong Z, Pingfang C and Yanqing L: Celastrus orbiculatus extract could inhibit human colorectal carcinoma HT-29 cells metastasis via suppression of the mTOR signaling pathway. Life Sci J. 10:1704–1710. 2013.

21 

Li G, Liu D, Guo S, Sunagawa M, Hisamitsu T and Liu Y: Anti-invasive effects of Celastrus orbiculatus extract on interleukin-1 betaand tumour necrosis factor-alpha combination-stimulated fibroblast-likesynoviocytes. BMC Complement Altern Med. 14:622014. View Article : Google Scholar : PubMed/NCBI

22 

Zhu Y, Liu Y, Qian Y, Dai X, Yang L, Chen J, Guo S and Hisamitsu T: Antimetastatic effects of Celastrus orbiculatus on human Gastricadenocarcinoma by inhibiting epithelial-mesenchymal transition and NF-κB/snail signaling pathway. Integr Cancer Ther. 14:271–281. 2015. View Article : Google Scholar : PubMed/NCBI

23 

Zhu YD, Liu YQ, Qian YY, Zhang H, Li GQ and Yang L: Extracts of Celastrus orbiculatus exhibit anti-proliferative and anti-invasiveeffects on human gastric adenocarcinoma cells. Chin J Integr Med. Nov 10–2014.(Epub ahead of print). View Article : Google Scholar

24 

Zhu Y, Liu Y, Qian Y, Yang L, Chen J, Guo S and Hisamitsu T: Research on the efficacy of Celastrus orbiculatus in suppressing TGF-β1-induced epithelial-mesenchymal transition by inhibiting HSP27 and TNF-α-induced NF-κB/Snail signaling pathway in human gastric adenocarcinoma. BMC Complement Altern Med. 14:4332014. View Article : Google Scholar : PubMed/NCBI

25 

Tao W, Luo X, Cui B, Liang D, Wang C, Duan Y, Li X, Zhou S, Zhao M and Li Y: Practice of traditional Chinese medicine for psycho-behavioral intervention improves quality of life in cancer patients: A systematic review and meta-analysis. Oncotarget. 6:39725–39739. 2015. View Article : Google Scholar : PubMed/NCBI

26 

Xu H, Zhao X, Liu X, Xu P, Zhang K and Lin X: Antitumor effects of traditional Chinese medicine targeting the cellularapoptotic pathway. Drug Des Devel Ther. 9:2735–2744. 2015.PubMed/NCBI

27 

Zhang YS, Shen Q and Li J: Traditional Chinese medicine targeting apoptotic mechanisms for esophageal cancer therapy. Acta Pharmacol Sin. 37:295–302. 2016. View Article : Google Scholar : PubMed/NCBI

28 

Liu Z, Ding Y, Ye N, Wild C, Chen H and Zhou J: Direct activation of bax protein for cancer therapy. Med Res Rev. 36:313–341. 2016. View Article : Google Scholar : PubMed/NCBI

29 

Thomas S, Quinn BA, Das SK, Dash R, Emdad L, Dasgupta S, Wang XY, Dent P, Reed JC, Pellecchia M, et al: Targeting the Bcl-2 family for cancer therapy. Expert Opin Ther Targets. 17:61–75. 2013. View Article : Google Scholar : PubMed/NCBI

Related Articles

  • Abstract
  • View
  • Download
  • Twitter
Copy and paste a formatted citation
Spandidos Publications style
Jin F, Zhu G, Li D, Ni T, Dai X, Wang H, Feng J, Qian Y, Yang L, Guo S, Guo S, et al: Celastrus orbiculatus extracts induce cell cycle arrest and apoptosis in human esophageal squamous carcinoma ECA-109 cells in vitro via the PI3K/AKT/mTOR signaling pathway. Oncol Lett 15: 1591-1599, 2018.
APA
Jin, F., Zhu, G., Li, D., Ni, T., Dai, X., Wang, H. ... Liu, Y. (2018). Celastrus orbiculatus extracts induce cell cycle arrest and apoptosis in human esophageal squamous carcinoma ECA-109 cells in vitro via the PI3K/AKT/mTOR signaling pathway. Oncology Letters, 15, 1591-1599. https://doi.org/10.3892/ol.2017.7459
MLA
Jin, F., Zhu, G., Li, D., Ni, T., Dai, X., Wang, H., Feng, J., Qian, Y., Yang, L., Guo, S., Hisamitsu, T., Liu, Y."Celastrus orbiculatus extracts induce cell cycle arrest and apoptosis in human esophageal squamous carcinoma ECA-109 cells in vitro via the PI3K/AKT/mTOR signaling pathway". Oncology Letters 15.2 (2018): 1591-1599.
Chicago
Jin, F., Zhu, G., Li, D., Ni, T., Dai, X., Wang, H., Feng, J., Qian, Y., Yang, L., Guo, S., Hisamitsu, T., Liu, Y."Celastrus orbiculatus extracts induce cell cycle arrest and apoptosis in human esophageal squamous carcinoma ECA-109 cells in vitro via the PI3K/AKT/mTOR signaling pathway". Oncology Letters 15, no. 2 (2018): 1591-1599. https://doi.org/10.3892/ol.2017.7459
Copy and paste a formatted citation
x
Spandidos Publications style
Jin F, Zhu G, Li D, Ni T, Dai X, Wang H, Feng J, Qian Y, Yang L, Guo S, Guo S, et al: Celastrus orbiculatus extracts induce cell cycle arrest and apoptosis in human esophageal squamous carcinoma ECA-109 cells in vitro via the PI3K/AKT/mTOR signaling pathway. Oncol Lett 15: 1591-1599, 2018.
APA
Jin, F., Zhu, G., Li, D., Ni, T., Dai, X., Wang, H. ... Liu, Y. (2018). Celastrus orbiculatus extracts induce cell cycle arrest and apoptosis in human esophageal squamous carcinoma ECA-109 cells in vitro via the PI3K/AKT/mTOR signaling pathway. Oncology Letters, 15, 1591-1599. https://doi.org/10.3892/ol.2017.7459
MLA
Jin, F., Zhu, G., Li, D., Ni, T., Dai, X., Wang, H., Feng, J., Qian, Y., Yang, L., Guo, S., Hisamitsu, T., Liu, Y."Celastrus orbiculatus extracts induce cell cycle arrest and apoptosis in human esophageal squamous carcinoma ECA-109 cells in vitro via the PI3K/AKT/mTOR signaling pathway". Oncology Letters 15.2 (2018): 1591-1599.
Chicago
Jin, F., Zhu, G., Li, D., Ni, T., Dai, X., Wang, H., Feng, J., Qian, Y., Yang, L., Guo, S., Hisamitsu, T., Liu, Y."Celastrus orbiculatus extracts induce cell cycle arrest and apoptosis in human esophageal squamous carcinoma ECA-109 cells in vitro via the PI3K/AKT/mTOR signaling pathway". Oncology Letters 15, no. 2 (2018): 1591-1599. https://doi.org/10.3892/ol.2017.7459
Follow us
  • Twitter
  • LinkedIn
  • Facebook
About
  • Spandidos Publications
  • Careers
  • Cookie Policy
  • Privacy Policy
How can we help?
  • Help
  • Live Chat
  • Contact
  • Email to our Support Team