Spandidos Publications Logo
  • About
    • About Spandidos
    • Aims and Scopes
    • Abstracting and Indexing
    • Editorial Policies
    • Reprints and Permissions
    • Job Opportunities
    • Terms and Conditions
    • Contact
  • Journals
    • All Journals
    • Oncology Letters
      • Oncology Letters
      • Information for Authors
      • Editorial Policies
      • Editorial Board
      • Aims and Scope
      • Abstracting and Indexing
      • Bibliographic Information
      • Archive
    • International Journal of Oncology
      • International Journal of Oncology
      • Information for Authors
      • Editorial Policies
      • Editorial Board
      • Aims and Scope
      • Abstracting and Indexing
      • Bibliographic Information
      • Archive
    • Molecular and Clinical Oncology
      • Molecular and Clinical Oncology
      • Information for Authors
      • Editorial Policies
      • Editorial Board
      • Aims and Scope
      • Abstracting and Indexing
      • Bibliographic Information
      • Archive
    • Experimental and Therapeutic Medicine
      • Experimental and Therapeutic Medicine
      • Information for Authors
      • Editorial Policies
      • Editorial Board
      • Aims and Scope
      • Abstracting and Indexing
      • Bibliographic Information
      • Archive
    • International Journal of Molecular Medicine
      • International Journal of Molecular Medicine
      • Information for Authors
      • Editorial Policies
      • Editorial Board
      • Aims and Scope
      • Abstracting and Indexing
      • Bibliographic Information
      • Archive
    • Biomedical Reports
      • Biomedical Reports
      • Information for Authors
      • Editorial Policies
      • Editorial Board
      • Aims and Scope
      • Abstracting and Indexing
      • Bibliographic Information
      • Archive
    • Oncology Reports
      • Oncology Reports
      • Information for Authors
      • Editorial Policies
      • Editorial Board
      • Aims and Scope
      • Abstracting and Indexing
      • Bibliographic Information
      • Archive
    • Molecular Medicine Reports
      • Molecular Medicine Reports
      • Information for Authors
      • Editorial Policies
      • Editorial Board
      • Aims and Scope
      • Abstracting and Indexing
      • Bibliographic Information
      • Archive
    • World Academy of Sciences Journal
      • World Academy of Sciences Journal
      • Information for Authors
      • Editorial Policies
      • Editorial Board
      • Aims and Scope
      • Abstracting and Indexing
      • Bibliographic Information
      • Archive
    • International Journal of Functional Nutrition
      • International Journal of Functional Nutrition
      • Information for Authors
      • Editorial Policies
      • Editorial Board
      • Aims and Scope
      • Abstracting and Indexing
      • Bibliographic Information
      • Archive
    • International Journal of Epigenetics
      • International Journal of Epigenetics
      • Information for Authors
      • Editorial Policies
      • Editorial Board
      • Aims and Scope
      • Abstracting and Indexing
      • Bibliographic Information
      • Archive
    • Medicine International
      • Medicine International
      • Information for Authors
      • Editorial Policies
      • Editorial Board
      • Aims and Scope
      • Abstracting and Indexing
      • Bibliographic Information
      • Archive
  • Articles
  • Information
    • Information for Authors
    • Information for Reviewers
    • Information for Librarians
    • Information for Advertisers
    • Conferences
  • Language Editing
Spandidos Publications Logo
  • About
    • About Spandidos
    • Aims and Scopes
    • Abstracting and Indexing
    • Editorial Policies
    • Reprints and Permissions
    • Job Opportunities
    • Terms and Conditions
    • Contact
  • Journals
    • All Journals
    • Biomedical Reports
      • Information for Authors
      • Editorial Policies
      • Editorial Board
      • Aims and Scope
      • Abstracting and Indexing
      • Bibliographic Information
      • Archive
    • Experimental and Therapeutic Medicine
      • Information for Authors
      • Editorial Policies
      • Editorial Board
      • Aims and Scope
      • Abstracting and Indexing
      • Bibliographic Information
      • Archive
    • International Journal of Epigenetics
      • Information for Authors
      • Editorial Policies
      • Editorial Board
      • Aims and Scope
      • Abstracting and Indexing
      • Bibliographic Information
      • Archive
    • International Journal of Functional Nutrition
      • Information for Authors
      • Editorial Policies
      • Editorial Board
      • Aims and Scope
      • Abstracting and Indexing
      • Bibliographic Information
      • Archive
    • International Journal of Molecular Medicine
      • Information for Authors
      • Editorial Policies
      • Editorial Board
      • Aims and Scope
      • Abstracting and Indexing
      • Bibliographic Information
      • Archive
    • International Journal of Oncology
      • Information for Authors
      • Editorial Policies
      • Editorial Board
      • Aims and Scope
      • Abstracting and Indexing
      • Bibliographic Information
      • Archive
    • Medicine International
      • Information for Authors
      • Editorial Policies
      • Editorial Board
      • Aims and Scope
      • Abstracting and Indexing
      • Bibliographic Information
      • Archive
    • Molecular and Clinical Oncology
      • Information for Authors
      • Editorial Policies
      • Editorial Board
      • Aims and Scope
      • Abstracting and Indexing
      • Bibliographic Information
      • Archive
    • Molecular Medicine Reports
      • Information for Authors
      • Editorial Policies
      • Editorial Board
      • Aims and Scope
      • Abstracting and Indexing
      • Bibliographic Information
      • Archive
    • Oncology Letters
      • Information for Authors
      • Editorial Policies
      • Editorial Board
      • Aims and Scope
      • Abstracting and Indexing
      • Bibliographic Information
      • Archive
    • Oncology Reports
      • Information for Authors
      • Editorial Policies
      • Editorial Board
      • Aims and Scope
      • Abstracting and Indexing
      • Bibliographic Information
      • Archive
    • World Academy of Sciences Journal
      • Information for Authors
      • Editorial Policies
      • Editorial Board
      • Aims and Scope
      • Abstracting and Indexing
      • Bibliographic Information
      • Archive
  • Articles
  • Information
    • For Authors
    • For Reviewers
    • For Librarians
    • For Advertisers
    • Conferences
  • Language Editing
Login Register Submit
  • This site uses cookies
  • You can change your cookie settings at any time by following the instructions in our Cookie Policy. To find out more, you may read our Privacy Policy.

    I agree
Search articles by DOI, keyword, author or affiliation
Search
Advanced Search
presentation
Oncology Letters
Join Editorial Board Propose a Special Issue
Print ISSN: 1792-1074 Online ISSN: 1792-1082
Journal Cover
June-2018 Volume 15 Issue 6

Full Size Image

Sign up for eToc alerts
Recommend to Library

Journals

International Journal of Molecular Medicine

International Journal of Molecular Medicine

International Journal of Molecular Medicine is an international journal devoted to molecular mechanisms of human disease.

International Journal of Oncology

International Journal of Oncology

International Journal of Oncology is an international journal devoted to oncology research and cancer treatment.

Molecular Medicine Reports

Molecular Medicine Reports

Covers molecular medicine topics such as pharmacology, pathology, genetics, neuroscience, infectious diseases, molecular cardiology, and molecular surgery.

Oncology Reports

Oncology Reports

Oncology Reports is an international journal devoted to fundamental and applied research in Oncology.

Experimental and Therapeutic Medicine

Experimental and Therapeutic Medicine

Experimental and Therapeutic Medicine is an international journal devoted to laboratory and clinical medicine.

Oncology Letters

Oncology Letters

Oncology Letters is an international journal devoted to Experimental and Clinical Oncology.

Biomedical Reports

Biomedical Reports

Explores a wide range of biological and medical fields, including pharmacology, genetics, microbiology, neuroscience, and molecular cardiology.

Molecular and Clinical Oncology

Molecular and Clinical Oncology

International journal addressing all aspects of oncology research, from tumorigenesis and oncogenes to chemotherapy and metastasis.

World Academy of Sciences Journal

World Academy of Sciences Journal

Multidisciplinary open-access journal spanning biochemistry, genetics, neuroscience, environmental health, and synthetic biology.

International Journal of Functional Nutrition

International Journal of Functional Nutrition

Open-access journal combining biochemistry, pharmacology, immunology, and genetics to advance health through functional nutrition.

International Journal of Epigenetics

International Journal of Epigenetics

Publishes open-access research on using epigenetics to advance understanding and treatment of human disease.

Medicine International

Medicine International

An International Open Access Journal Devoted to General Medicine.

Journal Cover
June-2018 Volume 15 Issue 6

Full Size Image

Sign up for eToc alerts
Recommend to Library

  • Article
  • Citations
    • Cite This Article
    • Download Citation
    • Create Citation Alert
    • Remove Citation Alert
    • Cited By
  • Similar Articles
    • Related Articles (in Spandidos Publications)
    • Similar Articles (Google Scholar)
    • Similar Articles (PubMed)
  • Download PDF
  • Download XML
  • View XML
Article

MIIP gene expression is associated with radiosensitivity in human nasopharyngeal carcinoma cells

  • Authors:
    • Hong‑Ping Zhou
    • Lu‑Xi Qian
    • Nan Zhang
    • Jia‑Jia Gu
    • Kai Ding
    • Jing Wu
    • Zhi‑Wei Lu
    • Ming‑Yu Du
    • Hong‑Ming Zhu
    • Jian‑Zhong Wu
    • Xia He
    • Li Yin
  • View Affiliations / Copyright

    Affiliations: The Fourth School of Clinical Medicine, Nanjing Medical University, Nanjing, Jiangsu 210000, P.R. China, Department of Radiation Oncology, Jiangsu Cancer Hospital, Jiangsu Institute of Cancer Research, Nanjing Medical University Affiliated Cancer Hospital, Nanjing, Jiangsu 210000, P.R. China, Department of Radiation Oncology, Suqian First Hospital, Suqian, Jiangsu 223800, P.R. China
  • Pages: 9471-9479
    |
    Published online on: April 18, 2018
       https://doi.org/10.3892/ol.2018.8524
  • Expand metrics +
Metrics: Total Views: 0 (Spandidos Publications: | PMC Statistics: )
Metrics: Total PDF Downloads: 0 (Spandidos Publications: | PMC Statistics: )
Cited By (CrossRef): 0 citations Loading Articles...

This article is mentioned in:



Abstract

The present study aims to investigate the radiosensitization effect of the migration and invasion inhibitory protein (MIIP) gene on nasopharyngeal carcinoma (NPC) cells. The MIIP gene was transfected into NPC 5‑8F and CNE2 cells. The level of MIIP was analyzed by quantitative reverse transcription‑polymerase chain reaction analysis and western blot. The changes in radiosensitivity of the cells were analyzed by colony formation assay. The changes in cell apoptosis and cycle distribution following irradiation were detected by flow cytometry. The expression of BCL2 associated X, apoptosis regulator/B‑cell lymphoma 2 was evaluated using western blot. DNA damage was analyzed by counting γ‑H2AX foci. The expression levels of γ‑H2AX were evaluated by immunofluorescence and western blot. In a previous study by the authors, the results indicated that the expression of MIIP gene evidently increased in MIIP‑transfected 5‑8F (5‑8F OE) and MIIP‑transfected CNE2 (CNE2 OE) cells compared with the parental or negative control cells. In the present study, the survival rate of 5‑8F OE and CNE2 OE cells markedly decreased following irradiation (0, 2, 4, 6 and 8 Gy) compared with the negative control (5‑8F NC and CNE2 NC) and the untreated (5‑8F and CNE2) groups. The expression of MIIP was able to increase apoptosis, which resulted in G2/M cell cycle arrest and DNA damage repair was attenuated in 5‑8F and CNE2 cells following irradiation as measured by the accumulation of γ‑H2AX. It was indicated that MIIP expression is associated with the radiosensitivity of NPC cells and has a significant role in regulating cell radiosensitivity.

Introduction

Nasopharyngeal carcinoma (NPC) is one of the most prevalent malignancies in southern China and Southeast Asia (1). Radiotherapy (RT) is one of the most powerful, highly effective treatments for NPC (1,2). However, resistance to radiation is the leading cause of treatment failure (2). Therefore, increasing the radiosensitivity of NPC is important. The potential mechanism underlying the radiosensitivity of NPC remains unclear. Therefore, markers associated with radiosensitivity need to be examined, and the molecular mechanisms of these markers need to be further investigated.

The migration and invasion inhibitory protein (MIIP) gene, also termed IIp45 gene, has a key role in tumorigenesis (3–5). MIIP gene, which is located in the chromosome 1p36 region and spans 12.6 kb of genomic DNA, inhibits the migration and invasion of cells (3–6). The chromosome 1p36 region containing MIIP is absent in a wide range of human cancer cases, including NPC (3–13), but the role of MIIP in radiosensitivity of NPC has not been studied.

DNA double-stranded breaks (DSBs) are the most dangerous lesions caused by ionizing radiation (IR) as they seriously threaten cell viability and genome stability. The phosphorylation of H2AX is one of the earliest events that occur in the chromatin surrounding DNA DSBs (14,15). Through phosphorylation-dependent protein-protein interactions, phosphorylated H2AX (γ-H2AX) recruits abundant DNA damage-response (DDR) proteins to areas of damaged chromatin and initiates the DDR, which includes DNA repair and cell cycle checkpoint (16). Apart from activating the checkpoint, γ-H2AX may also be involved in the repair of damaged DNA directly by stabilizing the broken ends (17). When DNA has been repaired, the γ-H2AX foci disappear and the checkpoint is closed, allowing re-entry into the cell cycle (18). Thus, timely dephosphorylation of γ-H2AX is critical to the dissociation of repair proteins and to the release of the cells from cell cycle checkpoints. As a sensor of DNA damage signaling, γ-H2AX is widely thought to be a molecular marker for IR-induced DSBs, and it is one of the popular topics in the research on mechanisms of DDR.

In the current study, the effects of MIIP gene on radiosensitivity in NPC cells and the possible molecular mechanism were investigated. It was indicated that the overexpression of MIIP may enhance the radiosensitivity of NPC cells. MIIP gene induces the expression and persistence of γ-H2AX, which stands for the earliest occurrence in the IR-induced DNA DSBs.

Materials and methods

Cell lines and cell culture

The human NPC 5-8F and CNE2 cell lines were provided by the Research Center of Clinical Oncology of the Affiliated Jiangsu Cancer Hospital (Nanjing Medical University, Nanjing, China). Although it was reported that the CNE2 cell line was potentially contaminated on September 2014 (19), several studies based on this cell line have been published afterwards (20–23), which seem to support the authors' view that the misidentification issue was unlikely to affect the outcomes of the present study.

MIIP was overexpressed in 5-8F and CNE2 cell lines by lentivirus-mediated transduction. All cells were cultured in Roswell Park Memorial Institute-1640 medium (Corning Incorporated, Corning, NY, USA) containing fetal bovine serum (Thermo Fisher Scientific, Inc., Waltham, MA, USA) at a final concentration of 10% and grown in a humidified incubator with 5% CO2 at 37°C.

Colony-forming assay

Cell growth following treatment with IR was analyzed by colony-formation assay. The cells were seeded in six-well plates at different cell densities (2×102-8×102 cells/well) for 12 h and exposed to IR at 0, 2, 4, 6 and 8 Gy. Then, the cells were cultured at 37°C for 10 days, and colonies were stained with Giemsa at 25°C for 2 h. The surviving colonies with >50 cells were counted using a light microscope (Olympus Corp., Tokyo, Japan). The experiments were performed three times.

Flow cytometric analysis

For apoptosis analysis, negative control (5–8F NC and CNE2 NC) and MIIP-transfected (5–8F OE and CNE2 OE) cells were seeded in six-well plates for 12 h (10×104 cells/well). Two parallel holes for each cell line were exposed to 6 Gy IR. Then, the cells were incubated at 37°C for 72 h and washed twice with ice-cold PBS. The apoptotic cells were detected by Annexin V-fluorescein isothiocyanate/propidium iodide (PI) staining.

For cell cycle analysis, negative control and MIIP-transfected cells were plated in 60 mm2 culture dishes for 12 h (10×104 cells/well). Two parallel holes for each cell line were exposed to 6 Gy IR. Then, the cell cultures were terminated after 24 h. The cells were collected and fixed with 70% ice-cold ethanol and stained with PI to detect cell cycle distribution.

The percentage of apoptotic cells and the distribution of cell cycle were detected by flow cytometry (FCM), and the data were analyzed by flow cytometry analysis software (Kaluza 1.6; Beckman Coulter, Inc., Brea, CA, USA). The aforementioned procedures were conducted in three replicates.

Immunofluorescence

Negative control and MIIP-transfected cells were seeded on cover glasses and placed in six-well plates for 12 h (10×104 cells/well). The cells were exposed to 6 Gy IR, and then the cell cultures were terminated after 0, 1 and 24 h. The cells were fixed with 4% paraformaldehyde for 30 min at room temperature and permeabilized with 0.5% Triton X-100 solution. Then, the samples were incubated with the primary antibody against γ-H2AX (1:100; catalog no. 2577; Cell Signaling Technology, Inc., Danvers, MA, USA) at 4°C overnight. This was followed by incubation with secondary antibody Cy3-conjugated goat anti-rabbit IgG (1:100; red; catalog no. GB21303; Servicebio, Wuhan, China) at room temperature for 1 h. The DNA was stained using DAPI. Finally, DSBs were detected by an immunofluorescence microscopy (Olympus Corp., Tokyo, Japan) and ZNE Lite (version 2.3; ZEISS Corp., Jena, Germany).

Western blot analysis

The cells were extracted and prepared in modified RIPA buffer (Beyotime Institute of Biotechnology, Haimen, China). Total protein was extracted, and protein concentration was quantified using a BCA protein assay kit (Beyotime Institute of Biotechnology). Equivalent quantities of protein (20 mg) were run on 10% SDS-PAGE gels. Then, the proteins were transferred onto polyvinylidene fluoride membranes (Bio-Rad Laboratories, Inc., Hercules, CA, USA). The membranes were blocked with 5% non-fat milk at room temperature for 2 h. The membranes were incubated with the relevant primary antibodies against γ-H2AX (1:1,000; catalog no. 2577; Cell Signaling Technology, Inc.) or B-cell lymphoma 2 (Bcl-2; 1:500; catalog no. sc-7382; Santa Cruz Biotechnology, Inc., Dallas, TX, USA) or BCL2 associated X, apoptosis regulator (Bax 1:1,000; catalog no. 2772; Cell Signaling Technology, USA) in TBS-Tween-20 (TBST) containing 5% non-fat milk (Sigma-Aldrich; Merck KGaA, Darmstadt, Germany) at 4°C overnight, followed by three washes in TBST for 10 min per wash. Subsequently, the membranes were incubated with horseradish peroxidase (HRP)-conjugated goat anti-rabbit (catalog no. 7074) and HRP-conjugated goat anti-mouse (catalog no. 7076) IgG (1:1,000; Cell Signaling Technology, USA) for 1 h at room temperature. β-actin (1:500; catalog no. BM0627; Wuhan Boster Biological Technology, Ltd., Wuhan, China) was used as a loading control. Protein bands were visualized using the ECL detection reagent (EMD Millipore, Billerica, MA, USA) and analyzed using Bio-Rad Laboratories Quantity One software (Bio-Rad Laboratories, Inc., Hercules, CA, USA). All data analyses were repeated three times independently.

Statistical analysis

The data are expressed as the mean ± standard deviation (SD). Statistical analysis was performed using unpaired Student's t-test and one-way analysis of variance (ANOVA) test with Student-Newman-Keuls test using Graphpad (version 5.0; GraphPad Software, Inc., La Jolla, CA, USA) and SPSS (version 19.0; IBM Corp., Armonk, NY, USA). P<0.05 was considered to indicate a statistically significant difference.

Results

Overexpression of MIIP affects the sensitivity of 5-8F and CNE2 cells to IR

The radiosensitizing effects of MIIP were initially measured using clonogenic assay. The colony formation assay of 5-8F and CNE2 cells that were treated with or without 4 Gy IR are indicated in Fig. 1A and D. The survival fractions of cells following exposure to 4 Gy IR are shown in Fig. 1B and E. Notably, the survival fraction of cells in the 5-8F OE and CNE2 OE groups significantly decreased following irradiation compared with the negative control and untreated groups. As shown in Fig. 1C and F, a dose-dependent decrease in survival occurred in 5-8F and CNE2 cells following irradiation (0, 2, 4, 6 and 8 Gy). These results confirmed that the overexpression of MIIP was able to suppress the growth of NPC cells following irradiation.

Figure 1.

Overexpression of MIIP gene affects the radiosensitivity of 5-8F cells. (A) The colony formation assay in 5-8F, 5-8F NC and 5-8F OE cells that were treated with or without IR. (B) The survival fractions of 5-8F, 5-8F NC and 5-8F OE cells following exposure to 4 Gy IR. (C) The survival fractions of 5-8F, 5-8F NC and 5-8F OE cells at different doses of IR (0, 2, 4, 6 and 8 Gy). (D) The colony formation assay in CNE2, CNE2 NC and CNE2 OE cells that were treated with or without IR. (E) The survival fractions of CNE2, CNE2 NC and CNE2 OE cells following exposure to 4 Gy IR. (F) The survival fractions of CNE2, CNE2 NC, and CNE2 OE cells at different doses of IR (0, 2, 4, 6 and 8 Gy). n=3 for each group. *P<0.05. IR, ionizing radiation; MIIP, migration and invasion inhibitory protein.

Effect of the MIIP gene on cell apoptosis

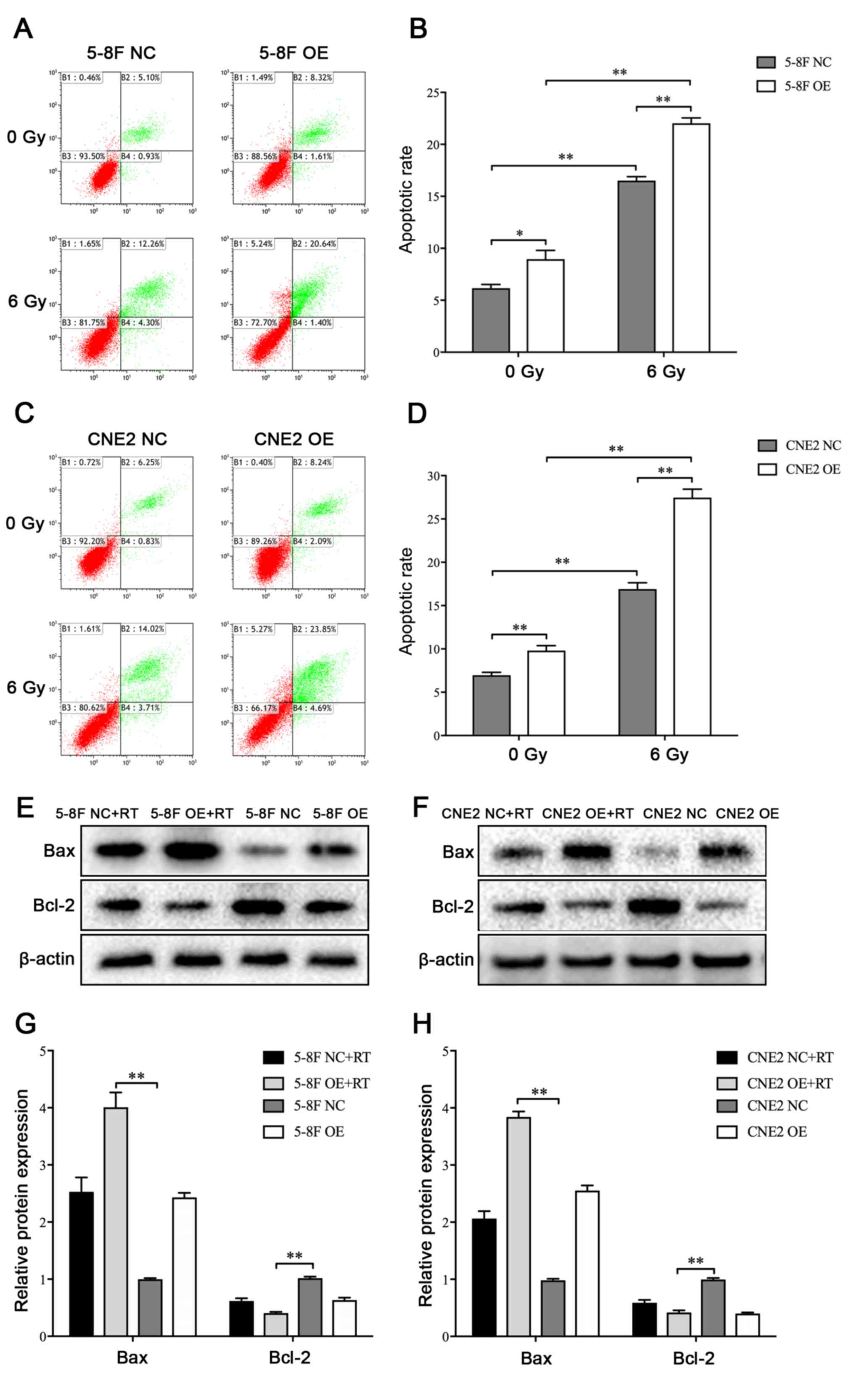
Apoptotic rates were analyzed 72 h following irradiation treatments, and untreated cells were used as controls. Exposure of the NPC cells to irradiation could significantly increase the apoptosis of NPC cells (Fig. 2A-D). Moreover, the MIIP gene overexpression groups exhibited markedly higher apoptotic rate compared with the negative control groups in the absence of IR. Following radiation with 6 Gy, the apoptotic rates of the MIIP gene overexpression groups were also significantly higher compared with that of the negative control groups (Fig. 2A-D). To further uncover the underlying mechanism by which MIIP gene regulates radiosensitivity, the expression levels of Bax and Bcl-2 proteins, which were related to cell apoptosis, were analyzed by western blotting. The 5-8F OE and CNE2 OE cells exhibited notably higher Bax expression and considerably lower Bcl-2 expression compared with 5-8F NC and CNE2 NC cells (Fig. 2E-H). Therefore, the overexpression of the MIIP gene may enhance the apoptosis of NPC cells following irradiation.

Figure 2.

Overexpression of MIIP gene affects apoptosis that is induced by IR. (A and B) Apoptotic changes in 5-8F NC and 5-8F OE cells following exposure to 6 Gy IR for 72 h. Quantification of the percentage of apoptotic cells (right) is shown. (C and D) Apoptotic changes in CNE2 NC and CNE2 OE cells following exposure to 6 Gy IR for 72 h. Quantification of the percentage of apoptotic cells is presented. (E and G) Changes in Bax and Bcl-2 expression in different groups of 5-8F cells following exposure to 6 Gy IR. The relative protein expression of 5-8F NC and 5-8F OE cells is presented. (F and H) Changes in Bax and Bcl-2 expression in different groups of CNE2 cells following exposure to 6 Gy IR. The relative protein expression of CNE2 NC and CNE2 OE cells is presented. n=3 for each group. *P<0.05, **P<0.01. Bax, BCL2 associated X, apoptosis regulator; Bcl-2, B-cell lymphoma 2; IR, ionizing radiation; MIIP, migration and invasion inhibitory protein; NC, negative control; OE, MIIP-transfected cells.

Effect of the MIIP gene on cell cycle distribution

To further assess the causes of radiation sensitivity, FCM analysis was employed to confirm the effect of MIIP on the distribution of cell cycle following irradiation. The cells were exposed to 6 Gy irradiation, and analyses were conducted at 0 and 24 h following treatment. As shown in Fig. 3A-D, irradiation was able to significantly disrupt cell cycle progression and cause a sharp increase in the proportion of cells in the G2/M phase in 5-8F OE and CNE2 OE cells compared with 5-8F NC and CNE2 NC cells. In the absence of IR, no significant difference was observed between the cell cycle profiles of cells in the MIIP gene overexpression and control groups (Fig. 3A-D). By contrast, the percentage of cells in the MIIP gene overexpression group was markedly higher in the G2/M phase compared with the control cells at 24 h following 6 Gy irradiation (Fig. 3B and D). The overexpression of MIIP gene enhanced the G2/M cell cycle arrest that was induced by IR.

Figure 3.

Overexpression of MIIP gene exacerbates G2/M checkpoint arrest. (A) Cell cycle profiles of 5-8F OE and 5-8F NC cells. (B) Quantification of cell cycle distribution of 5-8F OE and 5-8F NC cells. Overexpression of MIIP gene resulted in an increased proportion of 5-8F OE cells in the G2/M phase. (C) Cell cycle profiles of CNE2 OE and CNE2 NC cells. (D) Quantification of cell cycle distribution of CNE2 OE and CNE2 NC cells. Overexpression of MIIP gene resulted in an increased proportion of CNE2 OE cells in G2/M phase. MIIP, migration and invasion inhibitory protein; NC, negative control; OE, MIIP-transfected cells.

MIIP participates in IR-induced γ-H2AX foci formation

IR inflicts various types of damage to the genome to kill cells (24). It was speculated that the radiosensitizing effect of MIIP gene on NPC cells may originate from the impairment in the repair of DSBs. Therefore, the levels of DSBs in 5-8F and CNE2 cells following exposure to IR at different time points were determined by immunofluorescence staining of γ-H2AX foci. Following irradiation at 6 Gy, the number of nuclear foci containing γ-H2AX at 1 h was markedly higher in 5-8F OE and CNE2 OE cells compared with 5-8F NC and CNE2 NC cells. As a result of DBS repair, the number of foci decreased from 1 to 24 h. Meanwhile, the 5-8F OE and CNE2 OE cells exhibited slower decay of γ-H2AX foci following irradiation compared with 5-8F NC and CNE2 NC cells. In addition, 5-8F OE and CNE2 OE groups exhibited higher levels of γ-H2AX compared with 5-8F NC and CNE2 NC, respectively (Fig. 4A and B). The same results were observed by western blot analysis (Fig. 4C-F). Therefore, the MIIP gene was able to increase the induction and persistence of IR-induced γ-H2AX foci.

Figure 4.

MIIP gene regulates the formation of γ-H2AX foci. (A) Overexpression of MIIP resulted in increased formation of γ-H2AX foci following exposure to IR (magnification, ×400). The cells were treated with 6 Gy and fixed at 1 and 24 h post-irradiation. The cells were subsequently stained with antibodies. (B) Overexpression of MIIP resulted in increased formation of γ-H2AX foci in 5-8F cells following exposure to IR (magnification, ×400). The cells were treated with 6 Gy and fixed at 1 and 24 h post-irradiation. The cells were subsequently stained with antibodies. (C and E) Changes of γ-H2AX in different groups of 5-8F cells. The cells were untreated or irradiated with 6 Gy IR and harvested 1 and 24 h later. The cells were then used for western blot analysis. The relative expression of γ-H2AX protein in 5-8F cells is presented. (D and F) Changes in γ-H2AX expression in different groups of CNE2 cells. The cells were untreated or irradiated with 6 Gy IR and harvested 1 and 24 h later. The cells were then used for western blot analysis. The relative expression of γ-H2AX protein in CNE2 cells is presented. *P<0.05, **P<0.01. MIIP, migration and invasion inhibitory protein; NC, negative control; OE, MIIP-transfected cells.

Discussion

Clinically, radiosensitivity and radioresistance have important roles in treatment of NPC (25,26). However, the accurate molecular mechanisms underlying their roles remain unclear. Several reports demonstrated that numerous tumor suppressor genes and oncogenes are associated with radiosensitivity (27–33). MIIP was first identified in a yeast two-hybrid screen for proteins that interact and inhibit insulin-like growth factor binding protein 2 (6). Further studies on insulin-like growth factor binding protein 2 indicated that MIIP regulates cell migration and mitosis (34). MIIP is underexpressed in a wide range of types of human cancer, including glioma, endometrial cancer, breast cancer, lung cancer, esophageal cancer, prostate cancer, neuroblastoma and pheochromocytoma (3–10). A decreased MIIP expression is associated with tumorigenesis and progression of endometrial cancer as MIIP inhibits the migration and invasion of endometrial cancer cells (4). Moreover, MIIP inhibits the migration and invasion of glioma cells (6). Wen et al (5) found that MIIP accelerates epidermal growth factor receptor protein turnover and attenuates the proliferation of non-small cell lung cancer cells. Additionally, a previous study conducted by our team indicated that the expression of MIIP mRNA was reduced in human NPC cell lines (5–8F and CNE2) compared with normal nasopharyngeal epithelial cell line (NP69), and the MIIP gene played a notable role in the pathogenesis of NPC (unpublished). Therefore, the current study was designed to investigate the association between MIIP and radiosensitivity of NPC cells.

One of the most reliable methods to evaluate cell survival is the colony formation assay, which is the gold standard for detecting radiosensitivity (35). In the present study, all radiosensitization parameters were calculated using the linear-quadratic model (25). Consequently, it was demonstrated that the survival fraction significantly decreased in the MIIP gene overexpression groups at a given dose of irradiation in comparison with the negative control and untreated groups. Moreover, a dose-dependent decrease in survival was observed in 5-8F and CNE2 cells following irradiation. Therefore, the MIIP gene may exert a radiosensitization effect on NPC cells.

In previous studies, tumor radiosensitivity is associated with numerous factors, including tumor microenvironment, apoptosis, cell cycle regulation and DNA repair dysfunction (36). Apoptosis is one of the most important mechanisms of cell death following IR, and the apoptosis index is positively correlated with tumor radiosensitivity (37). Moreover, several studies indicated that Bcl-2 and Bax have a significant role in cell apoptosis (38,39). Following irradiation, the apoptotic rate in the 5-8F OE and CNE2 OE groups increased along with increased Bax expression and decreased Bcl-2 protein expression. In theory, the inhibition of MIIP would lead to the suppression of the radiation-induced apoptosis of NPC cells. However, in a previous study by the present authors, it was indicated that the expression of MIIP gene is very low in NPC cell lines (unpublished). Therefore, in the present study, the overexpression of MIIP was carried out instead of knockdown. It was demonstrated that the overexpression of MIIP and irradiation increased cell apoptosis by activating the Bax/Bcl-2 signaling pathway in NPC cells, which may be one of the potential underlying mechanisms of radiosensitization.

Apart from stimulating apoptosis, DNA damage maintains genomic integrity by causing responses to conserved DNA damage, activating cell cycle checkpoints, and allowing DNA repair (40,41). Cells in the G2/M phase are the most sensitive to IR, whereas those in the S phase are resistant (42). Radiosensitization had been achieved in previous studies by inducing cell cycle arrest at G2/M using gene therapy or taxanes (43,44). The present study analyzed the changes in cell cycle by flow cytometry. The overexpression of MIIP increased the proportion of 5-8F and CNE2 cells in the G2/M phase following exposure to IR, thereby indicating that G2 phase delay may result in the sensitization of irradiated cells.

The activation of checkpoint mechanisms following exposure to DNA damage is critical to the maintenance of genomic integrity and prevention of cancer development (45). DNA DSBs induce a checkpoint response that inhibits further progression of cell cycle and promotes repair of damaged DNA in response to genotoxic stress (46).

In IR-induced DSBs, γ-H2AX occurs immediately following the appearance of DSBs and is crucial to the formation of foci at the chromatin surrounding the DSB. Then, numerous other substrates are modified, which leads to checkpoint activation, DNA repair and/or apoptosis. After finishing the repair of damaged DNA, γ-H2AX foci disappear, and the checkpoint is closed, which allows re-entry into the cell cycle. In mammalian cells, γ-H2AX could accumulate around damaged chromatin (14,47–49). In the present study, γ-H2AX appeared in nuclear foci within 1 h following exposure to IR. The overexpression of MIIP markedly increased the number of γ-H2AX foci in 5-8F and CNE2 cells. The same results were observed in the western blot analysis. These results indicated that the overexpression of MIIP may enhance the radiosensitivity of NPC cells, and then promote the cascade of DNA damage signal induced by IR, accumulating and retaining DDR proteins at the DNA damage sites. However, further studies are needed to examine other mechanisms of radiosensitization.

In conclusion, MIIP improved the radiosensitivity of NPC cells via promoting cell apoptosis by regulating the expression of bax and bcl-2, and inducing cell cycle arrest at the G2/M phase, as well as inhibiting the repair of DBS. MIIP appears to be a potential radiotherapy sensitization agent for the treatment of NPC.

Acknowledgements

The authors would like to thank Dr. Wenjie Xia (Department of Thoracic surgery, Jiangsu Cancer Hospital) for technical assistance and helpful discussion.

Funding

The present study was supported by the Jiangsu Provincial Commission of Health and Family Planning Young Scholars Award (grant no. Q201501), the Jiangsu Clinical Medicine Science and Technology Special Fund (grant no. BL2014091), the National Natural Science Foundation of China (grant no. 81672989) and the Medical Young Talent Foundation of Jiangsu Provincial Health Department (grant no. QNRC2016648).

Availability of data and materials

The datasets used and/or analyzed during the current study are available from the corresponding author on reasonable request.

Authors' contributions

XH, LY and HPZ conceived and designed the experiments. HPZ, LXQ and NZ performed the experiments. NZ, JJG and KD coordinated the research and analyzed the data. HPZ and LXQ wrote the manuscript. JW, MYD, ZWL and HMZ supported the experiments and helped to draft the manuscript. JZW, XH and LY supervised laboratorial experimentation. JZW also provided technical assistance in the experiment. All authors read and approved the final manuscript.

Ethics approval and consent to participate

Not applicable.

Consent for publication

Not applicable.

Competing interests

The authors declare that they have no competing interests.

References

1 

Zhang L, Huang Y, Hong S, Yang Y, Yu G, Jia J, Peng P, Wu X, Lin Q, Xi X, et al: Gemcitabine plus cisplatin versus fluorouracil plus cisplatin in recurrent or metastatic nasopharyngeal carcinoma: A multicentre, randomised, open-label, phase 3 trial. Lancet. 388:1883–1892. 2016. View Article : Google Scholar : PubMed/NCBI

2 

Wang S, Pan Y, Zhang R, Xu T, Wu W, Zhang R, Wang C, Huang H, Calin CA, Yang H and Claret FX: Hsa-miR-24-3p increases nasopharyngeal carcinoma radiosensitivity by targeting both the 3′UTR and 5′UTR of Jab1/CSN5. Oncogene. 35:6096–6108. 2016. View Article : Google Scholar : PubMed/NCBI

3 

Song F, Zhang L, Ji P, Zheng H, Zhao Y, Zhang W and Chen K: Altered expression and loss of heterozygosity of the migration and invasion inhibitory protein (MIIP) gene in breast cancer. Oncol Rep. 33:2771–2778. 2015. View Article : Google Scholar : PubMed/NCBI

4 

Wang Y, Hu L, Ji P, Teng F, Tian W, Liu Y, Cogdell D, Liu J, Sood AK, Broaddus R, et al: MIIP remodels Rac1-mediated cytoskeleton structure in suppression of endometrial cancer metastasis. J Hematol Oncol. 9:1122016. View Article : Google Scholar : PubMed/NCBI

5 

Wen J, Fu J, Ling Y and Zhang W: MIIP accelerates epidermal growth factor receptor protein turnover and attenuates proliferation in non-small cell lung cancer. Oncotarget. 7:9118–9134. 2016. View Article : Google Scholar : PubMed/NCBI

6 

Song SW, Fuller GN, Khan A, Kong S, Shen W, Taylor E, Ramdas L, Lang FF and Zhang W: IIp45, an insulin-like growth factor binding protein 2 (IGFBP-2) binding protein, antagonizes IGFBP-2 stimulation of glioma cell invasion. Proc Natl Acad Sci USA. 100:13970–13975. 2003. View Article : Google Scholar : PubMed/NCBI

7 

Song F, Ji P, Zheng H, Song F, Wang Y, Hao X, Wei Q, Zhang W and Chen K: Definition of a functional single nucleotide polymorphism in the cell migration inhibitory gene MIIP that affects the risk of breast cancer. Cancer Res. 70:1024–1032. 2010. View Article : Google Scholar : PubMed/NCBI

8 

Gibbs M, Stanford JL, McIndoe RA, Jarvik GP, Kolb S, Goode EL, Chakrabarti L, Schuster EF, Buckley VA, Miller EL, et al: Evidence for a rare prostate cancer-susceptibility locus at chromosome 1p36. Am J Hum Genet. 64:776–787. 1999. View Article : Google Scholar : PubMed/NCBI

9 

Choma MK, Lumb J, Kozik P and Robinson MS: A genome-wide screen for machinery involved in downregulation of MHC class I by HIV-1 Nef. PLoS One. 10:e01404042015. View Article : Google Scholar : PubMed/NCBI

10 

Fujita T, Igarashi J, Okawa ER, Gotoh T, Manne J, Kolla V, Kim J, Zhao H, Pawel BR, London WB, et al: CHD5, a tumor suppressor gene deleted from 1p36.31 in neuroblastomas. J Natl Cancer Institute. 100:940–949. 2008. View Article : Google Scholar

11 

Shao JY, Wang HY, Huang XM, Feng QS, Huang P, Feng BJ, Huang LX, Yu XJ, Li JT, Hu LF, et al: Genome-wide allelotype analysis of sporadic primary nasopharyngeal carcinoma from southern China. Int J Oncol. 17:1267–1275. 2000.PubMed/NCBI

12 

Huang B, Zhang L, Yan J, Liang Q and Fang Y: Fine mapping of the loss of heterozygosity for chromosome 1pter-p36.11 in nasopharyngeal carcinoma. Zhonghua Bing Li Xue Za Zhi. 30:110–113. 2001.(In Chinese). PubMed/NCBI

13 

Shao JY, Huang XM, Yu XJ, Huang LX, Wu QL, Xia JC, Wang HY, Feng QS, Ren ZF, Ernberg I, et al: Loss of heterozygosity and its correlation with clinical outcome and Epstein-Barr virus infection in nasopharyngeal carcinoma. Anticancer Res. 21:3021–3029. 2001.PubMed/NCBI

14 

Rogakou EP, Pilch DR, Orr AH, Ivanova VS and Bonner WM: DNA double-stranded breaks induce histone H2AX phosphorylation on serine 139. J Biol Chem. 273:5858–5868. 1998. View Article : Google Scholar : PubMed/NCBI

15 

Downs JA, Lowndes NF and Jackson SP: A role for Saccharomyces cerevisiae histone H2A in DNA repair. Nature. 408:1001–1004. 2000. View Article : Google Scholar : PubMed/NCBI

16 

Foster ER and Downs JA: Histone H2A phosphorylation in DNA double-strand break repair. FEBS J. 272:3231–3240. 2005. View Article : Google Scholar : PubMed/NCBI

17 

Celeste A, Difilippantonio S, Difilippantonio MJ, Fernandez-Capetillo O, Pilch DR, Sedelnikova OA, Eckhaus M, Ried T, Bonner WM and Nussenzweig A: H2AX haploinsufficiency modifies genomic stability and tumor susceptibility. Cell. 114:371–383. 2003. View Article : Google Scholar : PubMed/NCBI

18 

Berkovich E, Monnat RJ Jr and Kastan MB: Roles of ATM and NBS1 in chromatin structure modulation and DNA double-strand break repair. Nat Cell Biol. 9:683–690. 2007. View Article : Google Scholar : PubMed/NCBI

19 

Strong MJ, Baddoo M, Nanbo A, Xu M, Puetter A and Lin Z: Comprehensive high-throughput RNA sequencing analysis reveals contamination of multiple nasopharyngeal carcinoma cell lines with HeLa cell genomes. J Virol. 88:10696–10704. 2014. View Article : Google Scholar : PubMed/NCBI

20 

Tan Y, Guo Q, Xie Q, Wang K, Yuan B, Zhou Y, Liu J, Huang J, He X, Yang X, et al: Single-walled carbon nanotubes (SWCNTs)-assisted cell-systematic evolution of ligands by exponential enrichment (cell-SELEX) for improving screening efficiency. Anal Chem. 86:9466–9472. 2014. View Article : Google Scholar : PubMed/NCBI

21 

Liu T, Sun Q, Li Q, Yang H, Zhang Y, Wang R, Lin X, Xiao D, Yuan Y, Chen L and Wang W: Dual PI3K/mTOR inhibitors, GSK2126458 and PKI-587, suppress tumor progression and increase radiosensitivity in nasopharyngeal carcinoma. Mol Cancer Ther. 14:429–439. 2015. View Article : Google Scholar : PubMed/NCBI

22 

Zhou Z, Zhang L, Xie B, Wang X, Yang X, Ding N, Zhang J, Liu Q, Tan G, Feng D and Sun LQ: FOXC2 promotes chemoresistance in nasopharyngeal carcinomas via induction of epithelial mesenchymal transition. Cancer Lett. 363:137–145. 2015. View Article : Google Scholar : PubMed/NCBI

23 

Kuang CM, Fu X, Hua YJ, Shuai WD, Ye ZH, Li Y, Peng QH, Li YZ, Chen S, Qian CN, et al: BST2 confers cisplatin resistance via NF-kappaB signaling in nasopharyngeal cancer. Cell Death Dis. 8:e28742017. View Article : Google Scholar : PubMed/NCBI

24 

Kawamura K, Qi F and Kobayashi J: Potential relationship between the biological effects of low-dose irradiation and mitochondrial ROS production. J Radiat Res. Feb 3–2018.Doi: 10.1093/jrr/rrx091. View Article : Google Scholar : PubMed/NCBI

25 

Yuan L, Yi HM, Yi H, Qu JQ, Zhu JF, Li LN, Xiao T, Zheng Z, Lu SS and Xiao ZQ: Reduced RKIP enhances nasopharyngeal carcinoma radioresistance by increasing ERK and AKT activity. Oncotarget. 7:11463–11477. 2016.PubMed/NCBI

26 

Chistiakov DA, Voronova NV and Chistiakov PA: Genetic variations in DNA repair genes, radiosensitivity to cancer and susceptibility to acute tissue reactions in radiotherapy-treated cancer patients. Acta Oncol. 47:809–824. 2008. View Article : Google Scholar : PubMed/NCBI

27 

Zhang Z, Lang J, Cao Z, Li R, Wang X and Wang W: Radiation-induced SOD2 overexpression sensitizes colorectal cancer to radiation while protecting normal tissue. Oncotarget. 8:7791–7800. 2017.PubMed/NCBI

28 

Liu ZG, Jiang G, Tang J, Wang H, Feng G, Chen F, Tu Z, Liu G, Zhao Y, Peng MJ, et al: c-Fos over-expression promotes radioresistance and predicts poor prognosis in malignant glioma. Oncotarget. 7:65946–65956. 2016.PubMed/NCBI

29 

Tewari D, Monk BJ, Al-Ghazi MS, Parker R, Heck JD, Burger RA and Fruehauf JP: Gene expression profiling of in vitro radiation resistance in cervical carcinoma: A feasibility study. Gynecol Oncol. 99:84–91. 2005. View Article : Google Scholar : PubMed/NCBI

30 

Harima Y, Togashi A, Horikoshi K, Imamura M, Sougawa M, Sawada S, Tsunoda T, Nakamura Y and Katagiri T: Prediction of outcome of advanced cervical cancer to thermoradiotherapy according to expression profiles of 35 genes selected by cDNA microarray analysis. Int J Radiat Oncol Biol Phys. 60:237–248. 2004. View Article : Google Scholar : PubMed/NCBI

31 

Cengel KA, Voong KR, Chandrasekaran S, Maggiorella L, Brunner TB, Stanbridge E, Kao GD, McKenna WG and Bernhard EJ: Oncogenic K-Ras signals through epidermal growth factor receptor and wild-type H-Ras to promote radiation survival in pancreatic and colorectal carcinoma cells. Neoplasia. 9:341–348. 2007. View Article : Google Scholar : PubMed/NCBI

32 

Langland GT, Yannone SM, Langland RA, Nakao A, Guan Y, Long SB, Vonguyen L, Chen DJ, Gray JW and Chen F: Radiosensitivity profiles from a panel of ovarian cancer cell lines exhibiting genetic alterations in p53 and disparate DNA-dependent protein kinase activities. Oncol Rep. 23:1021–1026. 2010. View Article : Google Scholar : PubMed/NCBI

33 

Huang EY, Chen YF, Chen YM, Lin IH, Wang CC, Su WH, Chuang PC and Yang KD: A novel radioresistant mechanism of galectin-1 mediated by H-Ras-dependent pathways in cervical cancer cells. Cell Death Dis. 3:e2512012. View Article : Google Scholar : PubMed/NCBI

34 

Wang Y, Wen J and Zhang W: MIIP, a cytoskeleton regulator that blocks cell migration and invasion, delays mitosis, and suppresses tumorogenesis. Curr Protein Pept Sci. 12:68–73. 2011. View Article : Google Scholar : PubMed/NCBI

35 

Nahas SA and Gatti RA: DNA double strand break repair defects, primary immunodeficiency disorders, and ‘radiosensitivity’. Curr Opin Allergy Clin Immunol. 9:510–516. 2009. View Article : Google Scholar : PubMed/NCBI

36 

Selzer E and Hebar A: Basic principles of molecular effects of irradiation. Wien Med Wochenschr. 162:47–54. 2012. View Article : Google Scholar : PubMed/NCBI

37 

Williams JR, Zhang Y, Zhou H, Russell J, Gridley DS, Koch CJ and Little JB: Genotype-dependent radiosensitivity: Clonogenic survival, apoptosis and cell-cycle redistribution. Int J Radiat Biol. 84:151–164. 2008. View Article : Google Scholar : PubMed/NCBI

38 

Brentnall M, Rodriguez-Menocal L, De Guevara RL, Cepero E and Boise LH: Caspase-9, caspase-3 and caspase-7 have distinct roles during intrinsic apoptosis. BMC Cell Biol. 14:322013. View Article : Google Scholar : PubMed/NCBI

39 

Martinou JC and Youle RJ: Mitochondria in apoptosis: Bcl-2 family members and mitochondrial dynamics. Dev Cell. 21:92–101. 2011. View Article : Google Scholar : PubMed/NCBI

40 

Selvarajah J, Elia A, Carroll VA and Moumen A: DNA damage-induced S and G2/M cell cycle arrest requires mTORC2-dependent regulation of Chk1. Oncotarget. 6:427–440. 2015. View Article : Google Scholar : PubMed/NCBI

41 

Kastan MB and Bartek J: Cell-cycle checkpoints and cancer. Nature. 432:316–323. 2004. View Article : Google Scholar : PubMed/NCBI

42 

Toyoshima M: Analysis of p53 dependent damage response in sperm-irradiated mouse embryos. J Radiat Res. 50:11–17. 2009. View Article : Google Scholar : PubMed/NCBI

43 

Hiro J, Inoue Y, Toiyama Y, Yoshiyama S, Tanaka K, Mohri Y, Miki C and Kusunoki M: Possibility of paclitaxel as an alternative radiosensitizer to 5-fluorouracil for colon cancer. Oncol Rep. 24:1029–1034. 2010.PubMed/NCBI

44 

Zheng L, Tang W, Wei F, Wang H, Liu J, Lu Y, Cheng Y, Bai X, Yu X and Zhao W: Radiation-inducible protein RbAp48 contributes to radiosensitivity of cervical cancer cells. Gynecol Oncol. 130:601–608. 2013. View Article : Google Scholar : PubMed/NCBI

45 

Bartek J, Bartkova J and Lukas J: DNA damage signalling guards against activated oncogenes and tumour progression. Oncogene. 26:7773–7779. 2007. View Article : Google Scholar : PubMed/NCBI

46 

Bartek J and Lukas J: DNA damage checkpoints: From initiation to recovery or adaptation. Curr Opin Cell Biol. 19:238–245. 2007. View Article : Google Scholar : PubMed/NCBI

47 

van Attikum H, Fritsch O, Hohn B and Gasser SM: Recruitment of the INO80 complex by H2A phosphorylation links ATP-dependent chromatin remodeling with DNA double-strand break repair. Cell. 119:777–788. 2004. View Article : Google Scholar : PubMed/NCBI

48 

Park JH, Park EJ, Lee HS, Kim SJ, Hur SK, Imbalzano AN and Kwon J: Mammalian SWI/SNF complexes facilitate DNA double-strand break repair by promoting gamma-H2AX induction. EMBO J. 25:3986–3997. 2006. View Article : Google Scholar : PubMed/NCBI

49 

Kobayashi J, Fujimoto H, Sato J, Hayashi I, Burma S, Matsuura S, Chen DJ and Komatsu K: Nucleolin participates in DNA double-strand break-induced damage response through MDC1-dependent pathway. PLoS One. 7:e492452012. View Article : Google Scholar : PubMed/NCBI

Related Articles

  • Abstract
  • View
  • Download
  • Twitter
Copy and paste a formatted citation
Spandidos Publications style
Zhou HP, Qian LX, Zhang N, Gu JJ, Ding K, Wu J, Lu ZW, Du MY, Zhu HM, Wu JZ, Wu JZ, et al: MIIP gene expression is associated with radiosensitivity in human nasopharyngeal carcinoma cells. Oncol Lett 15: 9471-9479, 2018.
APA
Zhou, H., Qian, L., Zhang, N., Gu, J., Ding, K., Wu, J. ... Yin, L. (2018). MIIP gene expression is associated with radiosensitivity in human nasopharyngeal carcinoma cells. Oncology Letters, 15, 9471-9479. https://doi.org/10.3892/ol.2018.8524
MLA
Zhou, H., Qian, L., Zhang, N., Gu, J., Ding, K., Wu, J., Lu, Z., Du, M., Zhu, H., Wu, J., He, X., Yin, L."MIIP gene expression is associated with radiosensitivity in human nasopharyngeal carcinoma cells". Oncology Letters 15.6 (2018): 9471-9479.
Chicago
Zhou, H., Qian, L., Zhang, N., Gu, J., Ding, K., Wu, J., Lu, Z., Du, M., Zhu, H., Wu, J., He, X., Yin, L."MIIP gene expression is associated with radiosensitivity in human nasopharyngeal carcinoma cells". Oncology Letters 15, no. 6 (2018): 9471-9479. https://doi.org/10.3892/ol.2018.8524
Copy and paste a formatted citation
x
Spandidos Publications style
Zhou HP, Qian LX, Zhang N, Gu JJ, Ding K, Wu J, Lu ZW, Du MY, Zhu HM, Wu JZ, Wu JZ, et al: MIIP gene expression is associated with radiosensitivity in human nasopharyngeal carcinoma cells. Oncol Lett 15: 9471-9479, 2018.
APA
Zhou, H., Qian, L., Zhang, N., Gu, J., Ding, K., Wu, J. ... Yin, L. (2018). MIIP gene expression is associated with radiosensitivity in human nasopharyngeal carcinoma cells. Oncology Letters, 15, 9471-9479. https://doi.org/10.3892/ol.2018.8524
MLA
Zhou, H., Qian, L., Zhang, N., Gu, J., Ding, K., Wu, J., Lu, Z., Du, M., Zhu, H., Wu, J., He, X., Yin, L."MIIP gene expression is associated with radiosensitivity in human nasopharyngeal carcinoma cells". Oncology Letters 15.6 (2018): 9471-9479.
Chicago
Zhou, H., Qian, L., Zhang, N., Gu, J., Ding, K., Wu, J., Lu, Z., Du, M., Zhu, H., Wu, J., He, X., Yin, L."MIIP gene expression is associated with radiosensitivity in human nasopharyngeal carcinoma cells". Oncology Letters 15, no. 6 (2018): 9471-9479. https://doi.org/10.3892/ol.2018.8524
Follow us
  • Twitter
  • LinkedIn
  • Facebook
About
  • Spandidos Publications
  • Careers
  • Cookie Policy
  • Privacy Policy
How can we help?
  • Help
  • Live Chat
  • Contact
  • Email to our Support Team