Spandidos Publications Logo
  • About
    • About Spandidos
    • Aims and Scopes
    • Abstracting and Indexing
    • Editorial Policies
    • Reprints and Permissions
    • Job Opportunities
    • Terms and Conditions
    • Contact
  • Journals
    • All Journals
    • Oncology Letters
      • Oncology Letters
      • Information for Authors
      • Editorial Policies
      • Editorial Board
      • Aims and Scope
      • Abstracting and Indexing
      • Bibliographic Information
      • Archive
    • International Journal of Oncology
      • International Journal of Oncology
      • Information for Authors
      • Editorial Policies
      • Editorial Board
      • Aims and Scope
      • Abstracting and Indexing
      • Bibliographic Information
      • Archive
    • Molecular and Clinical Oncology
      • Molecular and Clinical Oncology
      • Information for Authors
      • Editorial Policies
      • Editorial Board
      • Aims and Scope
      • Abstracting and Indexing
      • Bibliographic Information
      • Archive
    • Experimental and Therapeutic Medicine
      • Experimental and Therapeutic Medicine
      • Information for Authors
      • Editorial Policies
      • Editorial Board
      • Aims and Scope
      • Abstracting and Indexing
      • Bibliographic Information
      • Archive
    • International Journal of Molecular Medicine
      • International Journal of Molecular Medicine
      • Information for Authors
      • Editorial Policies
      • Editorial Board
      • Aims and Scope
      • Abstracting and Indexing
      • Bibliographic Information
      • Archive
    • Biomedical Reports
      • Biomedical Reports
      • Information for Authors
      • Editorial Policies
      • Editorial Board
      • Aims and Scope
      • Abstracting and Indexing
      • Bibliographic Information
      • Archive
    • Oncology Reports
      • Oncology Reports
      • Information for Authors
      • Editorial Policies
      • Editorial Board
      • Aims and Scope
      • Abstracting and Indexing
      • Bibliographic Information
      • Archive
    • Molecular Medicine Reports
      • Molecular Medicine Reports
      • Information for Authors
      • Editorial Policies
      • Editorial Board
      • Aims and Scope
      • Abstracting and Indexing
      • Bibliographic Information
      • Archive
    • World Academy of Sciences Journal
      • World Academy of Sciences Journal
      • Information for Authors
      • Editorial Policies
      • Editorial Board
      • Aims and Scope
      • Abstracting and Indexing
      • Bibliographic Information
      • Archive
    • International Journal of Functional Nutrition
      • International Journal of Functional Nutrition
      • Information for Authors
      • Editorial Policies
      • Editorial Board
      • Aims and Scope
      • Abstracting and Indexing
      • Bibliographic Information
      • Archive
    • International Journal of Epigenetics
      • International Journal of Epigenetics
      • Information for Authors
      • Editorial Policies
      • Editorial Board
      • Aims and Scope
      • Abstracting and Indexing
      • Bibliographic Information
      • Archive
    • Medicine International
      • Medicine International
      • Information for Authors
      • Editorial Policies
      • Editorial Board
      • Aims and Scope
      • Abstracting and Indexing
      • Bibliographic Information
      • Archive
  • Articles
  • Information
    • Information for Authors
    • Information for Reviewers
    • Information for Librarians
    • Information for Advertisers
    • Conferences
  • Language Editing
Spandidos Publications Logo
  • About
    • About Spandidos
    • Aims and Scopes
    • Abstracting and Indexing
    • Editorial Policies
    • Reprints and Permissions
    • Job Opportunities
    • Terms and Conditions
    • Contact
  • Journals
    • All Journals
    • Biomedical Reports
      • Information for Authors
      • Editorial Policies
      • Editorial Board
      • Aims and Scope
      • Abstracting and Indexing
      • Bibliographic Information
      • Archive
    • Experimental and Therapeutic Medicine
      • Information for Authors
      • Editorial Policies
      • Editorial Board
      • Aims and Scope
      • Abstracting and Indexing
      • Bibliographic Information
      • Archive
    • International Journal of Epigenetics
      • Information for Authors
      • Editorial Policies
      • Editorial Board
      • Aims and Scope
      • Abstracting and Indexing
      • Bibliographic Information
      • Archive
    • International Journal of Functional Nutrition
      • Information for Authors
      • Editorial Policies
      • Editorial Board
      • Aims and Scope
      • Abstracting and Indexing
      • Bibliographic Information
      • Archive
    • International Journal of Molecular Medicine
      • Information for Authors
      • Editorial Policies
      • Editorial Board
      • Aims and Scope
      • Abstracting and Indexing
      • Bibliographic Information
      • Archive
    • International Journal of Oncology
      • Information for Authors
      • Editorial Policies
      • Editorial Board
      • Aims and Scope
      • Abstracting and Indexing
      • Bibliographic Information
      • Archive
    • Medicine International
      • Information for Authors
      • Editorial Policies
      • Editorial Board
      • Aims and Scope
      • Abstracting and Indexing
      • Bibliographic Information
      • Archive
    • Molecular and Clinical Oncology
      • Information for Authors
      • Editorial Policies
      • Editorial Board
      • Aims and Scope
      • Abstracting and Indexing
      • Bibliographic Information
      • Archive
    • Molecular Medicine Reports
      • Information for Authors
      • Editorial Policies
      • Editorial Board
      • Aims and Scope
      • Abstracting and Indexing
      • Bibliographic Information
      • Archive
    • Oncology Letters
      • Information for Authors
      • Editorial Policies
      • Editorial Board
      • Aims and Scope
      • Abstracting and Indexing
      • Bibliographic Information
      • Archive
    • Oncology Reports
      • Information for Authors
      • Editorial Policies
      • Editorial Board
      • Aims and Scope
      • Abstracting and Indexing
      • Bibliographic Information
      • Archive
    • World Academy of Sciences Journal
      • Information for Authors
      • Editorial Policies
      • Editorial Board
      • Aims and Scope
      • Abstracting and Indexing
      • Bibliographic Information
      • Archive
  • Articles
  • Information
    • For Authors
    • For Reviewers
    • For Librarians
    • For Advertisers
    • Conferences
  • Language Editing
Login Register Submit
  • This site uses cookies
  • You can change your cookie settings at any time by following the instructions in our Cookie Policy. To find out more, you may read our Privacy Policy.

    I agree
Search articles by DOI, keyword, author or affiliation
Search
Advanced Search
presentation
Oncology Letters
Join Editorial Board Propose a Special Issue
Print ISSN: 1792-1074 Online ISSN: 1792-1082
Journal Cover
November-2018 Volume 16 Issue 5

Full Size Image

Sign up for eToc alerts
Recommend to Library

Journals

International Journal of Molecular Medicine

International Journal of Molecular Medicine

International Journal of Molecular Medicine is an international journal devoted to molecular mechanisms of human disease.

International Journal of Oncology

International Journal of Oncology

International Journal of Oncology is an international journal devoted to oncology research and cancer treatment.

Molecular Medicine Reports

Molecular Medicine Reports

Covers molecular medicine topics such as pharmacology, pathology, genetics, neuroscience, infectious diseases, molecular cardiology, and molecular surgery.

Oncology Reports

Oncology Reports

Oncology Reports is an international journal devoted to fundamental and applied research in Oncology.

Experimental and Therapeutic Medicine

Experimental and Therapeutic Medicine

Experimental and Therapeutic Medicine is an international journal devoted to laboratory and clinical medicine.

Oncology Letters

Oncology Letters

Oncology Letters is an international journal devoted to Experimental and Clinical Oncology.

Biomedical Reports

Biomedical Reports

Explores a wide range of biological and medical fields, including pharmacology, genetics, microbiology, neuroscience, and molecular cardiology.

Molecular and Clinical Oncology

Molecular and Clinical Oncology

International journal addressing all aspects of oncology research, from tumorigenesis and oncogenes to chemotherapy and metastasis.

World Academy of Sciences Journal

World Academy of Sciences Journal

Multidisciplinary open-access journal spanning biochemistry, genetics, neuroscience, environmental health, and synthetic biology.

International Journal of Functional Nutrition

International Journal of Functional Nutrition

Open-access journal combining biochemistry, pharmacology, immunology, and genetics to advance health through functional nutrition.

International Journal of Epigenetics

International Journal of Epigenetics

Publishes open-access research on using epigenetics to advance understanding and treatment of human disease.

Medicine International

Medicine International

An International Open Access Journal Devoted to General Medicine.

Journal Cover
November-2018 Volume 16 Issue 5

Full Size Image

Sign up for eToc alerts
Recommend to Library

  • Article
  • Citations
    • Cite This Article
    • Download Citation
    • Create Citation Alert
    • Remove Citation Alert
    • Cited By
  • Similar Articles
    • Related Articles (in Spandidos Publications)
    • Similar Articles (Google Scholar)
    • Similar Articles (PubMed)
  • Download PDF
  • Download XML
  • View XML
Article Open Access

miR-145-5p inhibits the proliferation and migration of bladder cancer cells by targeting TAGLN2

  • Authors:
    • Haijian Zhang
    • Meijuan Jiang
    • Qingjun Liu
    • Zhixing Han
    • Yuqian Zhao
    • Shiqi Ji
  • View Affiliations / Copyright

    Affiliations: Department of Urology, Beijing Ditan Hospital, Capital Medical University, Beijing 100015, P.R. China, Department of Neurology, Beijing Ditan Hospital, Capital Medical University, Beijing 100015, P.R. China
    Copyright: © Zhang et al. This is an open access article distributed under the terms of Creative Commons Attribution License.
  • Pages: 6355-6360
    |
    Published online on: September 12, 2018
       https://doi.org/10.3892/ol.2018.9436
  • Expand metrics +
Metrics: Total Views: 0 (Spandidos Publications: | PMC Statistics: )
Metrics: Total PDF Downloads: 0 (Spandidos Publications: | PMC Statistics: )
Cited By (CrossRef): 0 citations Loading Articles...

This article is mentioned in:


Abstract

MicroRNA-145-5p (miR-145-5p) is found to be involved in tumor development and progression. However, there are few studies on the effects of miR-145-5p on bladder cancer (BC). The role of miR-145-5p in BC was predicted by analysis of cell proliferation and migration in this study. The miR-145-5p and transgelin-2 (TAGLN2) expressions were evaluated via reverse transcription-quantitative PCR (RT-qPCR) or western blot analysis. The MTT and Transwell assay assessed cell proliferation and migration. TAGLN2 targeted to miR-145-5p was determined using luciferase assays. The results showed that the miR-145-5p downregulation was found in BC. miR-145-5p overexpression inhibited cell proliferation and migration in BC. Moreover, miR-145-5p directly targeted TAGLN2, and TAGLN2 expression was increased in BC. In addition, the high expression of TAGLN2 promoted cell proliferation and migration in BC. miR-145-5p appeared to regulate TAGLN2 in BC, and it also inhibited the cell proliferation and migration. The novel miR-145-5p/TAGLN2 axis may provide new therapeutic implications for BC.

Introduction

As a typical malignant urogenital tract cancer, bladder cancer (BC) is the sixth most prevalent cancer (1) and the second most common cause of death for cancer in the urinary system for men (2). About 330,000 new BC cases occur around the world resulting in 130,000 deaths annually (3). The main pathogenic factors of bladder are environmental and genetic factors (4). Although surgical operation, radiotherapy and chemotherapy have made great improvement in treatment, BC is still a common disease with a high mortality rate (5). Moreover, there are many limitations for the established BC biomarkers to diagnose the various cancers (6). Thus efficient gene therapies should be developed to use for early diagnosis of cancer.

MicroRNAs (miRNAs) act as tumor suppressors or oncogenes by regulating gene expression at the post-transcriptional levels to get involved in tumor formation (7). Especially, dysregulation of miRNAs in BC was closely related with bladder tumorigenesis (8). Therefore, miRNAs could be used to diagnose cancer. There are many studies on the role of miRNAs which influenced cell physiological activity in BC, such as cell migration, invasion, proliferation and survival. For example, tumor suppressors including miR-106a, miR-223, and miR-613 accommodated BC by regulating the MAPKs, NCOA1 and SphK1, respectively (9–11). In addition, tumor oncogenes containing miR-130, miR-200c, and miR-556 regulate BC by regulating the PTEN, RECK and DAB2IP, respectively (12–14). However, research on the function of miR-145-5p is still rare in the pathogenesis of BC.

Transgelin-2 (TAGLN2) belonging to the ABP family was firstly discovered in 1998 (15). Recently, the dysregulated expression of TAGLN2 was identified in various cancers. TAGLN2 function as an oncogene to promote cancer cell proliferation, invasion and migration (16–18). In addition, Yoshino et al indicated that TAGLN2 along with miR-1/133a affected cell proliferation, apoptosis, invasion and migration in BC (19). Nonetheless, there are no reports on TAGLN2/miR-145-5p in BC.

This study proposed the hypothesis that miR-145-5p suppressed tumor formation by regulating TAGLN2. In order to verify the hypothesis, miR-145-5p and TAGLN2 expressions were detected in BC. Besides, we also examined cell proliferation and migration to further expound the roles of miR-145-5p and TAGLN2 in BC.

Materials and methods

Clinical tissues

Clinical tissues were collected from 22 patients with BC who were undergoing transurethral resection or cystectomy at Beijing Ditan Hospital, Capital Medical University (Beijing, China). The study was approved by the Ethics Committee of Beijing Ditan Hospital, Capital Medical University. Signed written informed consents were obtained from the patients or guardians. BC adjacent tissues were obtained from areas about 2 cm away from tumor lesions.

Cell culture and transfection

The human BC cell lines T24 and 5637, and the immortalized urothelial cell line SV-HUC-1 were applied in this study. All the cell lines were obtained from the Shanghai Institute of Cell Biology, Chinese Academy of Sciences (Shanghai, China). The cells were grown in RPMI-1640 medium supplemented by 10% fetal bovine serum (FBS). The cells were incubated at 37°C, with 5% CO2 atmosphere.

The miR-145-5p mimic and inhibitor, TAGLN2 siRNA were purchased from RiBoBio Co., Ltd. (Guangzhou, China) and then they were transferred into T24 or 5637 cells with Lipofectamine® 2000 (Invitrogen; Thermo Fisher Scientific, Inc., Carlsbad, CA, USA) according to manufacturer's instructions.

RNA extraction and reverse transcription-quantitative PCR (RT-qPCR)

TRIzol reagent (Invitrogen; Thermo Fisher Scientific, Inc.) was applied for extracting total RNA containing miRNA to quantitate the miR-145-5p expression in BC tissues and cell lines. RNA was reverse transcribed using the RevertAid First Strand cDNA kit (Thermo Fisher Scientifc, Inc.) according to the manufacture's introduction. The reactions were incubated at 25°C for 5 min, 42°C for 60 min and 70°C for 5 min. The miR-145-5p reverse transcription primer is 5′-AGTCCAGTTTTCCCAGGAATCCCT-3′. RT-qPCR was performed through the SYBR Premix Ex Taq (Takara Bio, Inc., Otsu, Japan) on an ABI PRISM 7500 Real-time PCR system (Applied Biosystems, Thermo Fisher Scientific, Inc.). The reactions were incubated at 94°C for 10 min, followed by 45 cycles at 95°C for 15 sec and 60°C for 30 sec. The primers were designed as follows: miR-145-F 5′-CCTTGTCCTCACGGTCCAGT-3′, and R 5′-AACCATGACCTCAAGAACAGTATTT-3′; TAGLN2-F 5′-CTACCTGAAGCCGGTGTCC-3′, and R 5′-ATCCCCAGAGAAGAGCCCAT-3′; U6-F 5′- GCTTCGGCAGCACATATACTAAAAT −3′, and R 5′- CGCTTCACGAATTTGCGTGTCAT −3′; GAPDH-F, 5′-GAGTCAACGGATTTGGTCGT-3′ and R, 5′-TTGATTTTGGAGGGATCTCG-3′. U6 and GAPDH were used as control of miR-145 and TAGLN2. The miR-145-5p and TAGLN2 levels were analyzed using the 2−ΔΔCq method (20).

Cell proliferation and migration assays

The cell proliferation and migration were performed using MTT and Transwell assays to investigate the role of the miR-145-5p and TAGLN2 using T24 or 5637 cells. The experimental procedures were performed according to a previous study (18).

Dual luciferase report assays

The wt 3′-UTR of TAGLN2 or mut 3′-UTR of TAGLN2 were inserted into the pGL3 promoter vector (GenScript, Nanjing, China) for luciferase reporter experiments. Then, the vector and miR-145-5p mimic were transfected into 5637 cells. Cells were cultured in a 24-well plate. About 48 h after transfection, the dual luciferase reporter assay system (Promega Corporation, Madison, WI, USA) was applied to perform luciferase assays.

Western blot analysis

The protein samples were obtained using RIPA buffer. Proteins were separated through SDS-PAGE and then incubated with 5% non-fat milk blocked membranes at room temperature. Next we incubated the membranes overnight at 4°C with rabbit polyclonal TAGLN2 antibody (cat. no. ab233478; 1:1,000), rabbit polyclonal GAPDH antibody (cat. no. ab9485; 1:1,000) and subsequently incubated with matched goat polyclonal secondary antibody to rabbit IgG - H&L (cat. no. ab150077; 1:1,000) all from Abcam (Cambridge, MA, USA). The protein expression levels were measured by a gel imaging system (JS-780; Pei Qing Technology Co., Ltd., Shanghai, China).

Statistical analysis

The experimental data are presented as the mean ± SD. Enumeration data were analyzed using Student's t-test and Chi-square test. Statistical analysis was analyzed with GraphPad Prism 6.0 (GraphPad Software, Inc., La Jolla, CA, USA) and SPSS 17.0 (SPSS, Inc., Chicago, IL, USA). P<0.05 was considered to indicate a statistically significant difference.

Results

The relationship between miR-145-5p expression and the clinicopathological features was analyzed in BC

In Fig. 1, the relationships between clinicopathological characteristics and the expression of miR-145-5p are summarized. The miR-145-5p expression was closely related with lymph node metastasis (Fig. 1A), differentiation (Fig. 1B) and vascular invasion (Fig. 1C; P<0.01).

Figure 1.

The relationship between the miR-145-5p expression and the clinicopathological features was analyzed in BC. (A) The correlation between miR-145-5p and lymph node metastasis. (B) The association between miR-145-5p and vessel invasion. (C) The association between miR-145-5p and differentiation. *P<0.05; BC, bladder cancer.

miR-145-5p and TAGLN2 expression in BC tissues and cells

The miR-145-5p and TAGLN2 expression in BC tissues was detected using RT-qPCR. The miR-145-5p expression was lower than that of normal tissues in BC tissues but higher than expression of TAGLN2 (Fig. 2A and B; P<0.01). Furthermore, the miR-145-5p and TAGLN2 expression in BC cell lines was detected simultaneously. The BC cell lines (5637 and T24) had low expression for miR-145-5p but high expression for TAGLN2 mRNA (Fig. 2C and D; P<0.01). Because the expression levels of 5637 were considered to have more difference than T24, 5637 cell line was selected in the following experiments.

Figure 2.

The expression of miR-145-5p and TAGLN2 in BC. (A and B) The miR-145-5p and TAGLN2 expression in tumor tissues and corresponding non-tumor tissues. (C and D) The miR-145-5p and TAGLN2 expressions in T24, 5637 and SV-HUC-1 cells (control). **P<0.01; BC, bladder cancer.

miR-145-5p directly targets TAGLN2 in BC cells

TargetScan database predicted that TAGLN2 3′UTR has a binding site for miR-145-5p (Fig. 3A). To verify the above result, we conducted luciferase reporter assay in the 5637 cells. As predicted, luciferase activity in the cells transfected with miR-145-5p mimic and wild-type TAGLN2 was distinctly deceased compared to the control group (P<0.01). Additionally, little change was found in cells containing mutated TAGLN2 and miR-145-5p mimic (Fig. 3B; P>0.05). Furthermore, miR-145-5p overexpression downregulated TAGLN2 mRNA and protein expression significantly (Fig. 3C and D).

Figure 3.

miR-145-5p directly targets TAGLN2 in BC cells. (A) The binding sites of miR-145-5p and TAGLN2. (B) Luciferase reporter assay. (C and D) The mRNA and protein expression of TAGLN2 were analyzed in cells containing miR-145-5p mimic or inhibitor. **P<0.01; BC, bladder cancer.

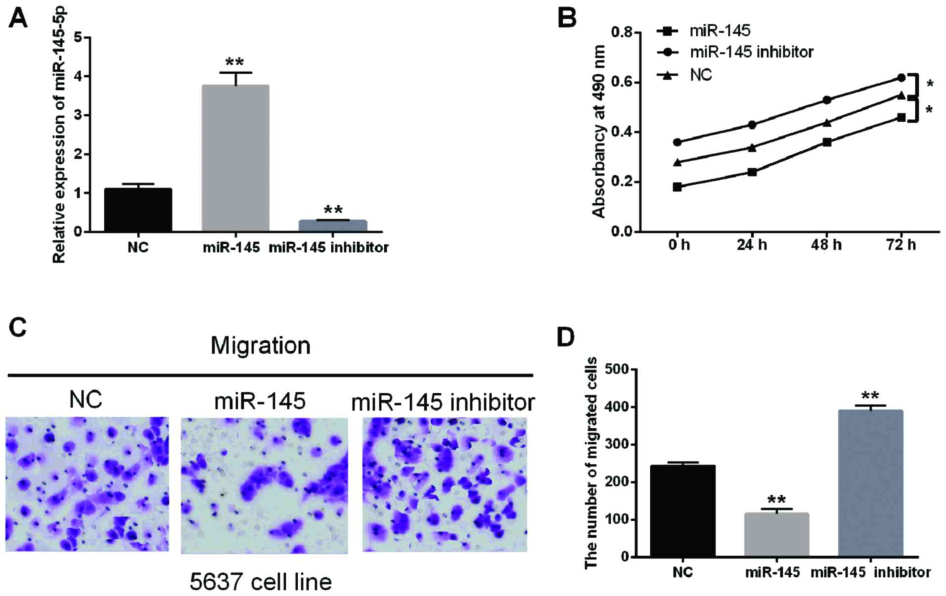
miR-145-5p suppresses the cell proliferation and migration in BC

The function of miR-145-5p for regulating the cell proliferation and migration in BC were investigated in the present study. The high transfection efficiency was detected in cells containing miR-145-5p mimics or inhibitor (Fig. 4A). Moreover, the MTT results demonstrated that cell proliferation was suppressed by miR-145-5p overexpression but promoted by the downregulation of miR-145-5p (Fig. 4B). The Transwell analysis suggested that the cell migration was also inhibited by miR-145-5p overexpression while promoted by the miR-145-5p downregulation (Fig. 4C and D; P<0.01).

Figure 4.

miR-145-5p suppresses BC cell proliferation and migration. (A) miR-145-5p expression was examined in cells contained miR-145-5p mimic or inhibitor via RT-qPCR. (B) The cell proliferation was measured in cells contained miR-145-5p mimic or inhibitor via MTT. (C and D) The cell migration was measured in cells contained miR-145-5p mimic or inhibitor via Transwell analysis. *P<0.05; **P<0.01; BC, bladder cancer.

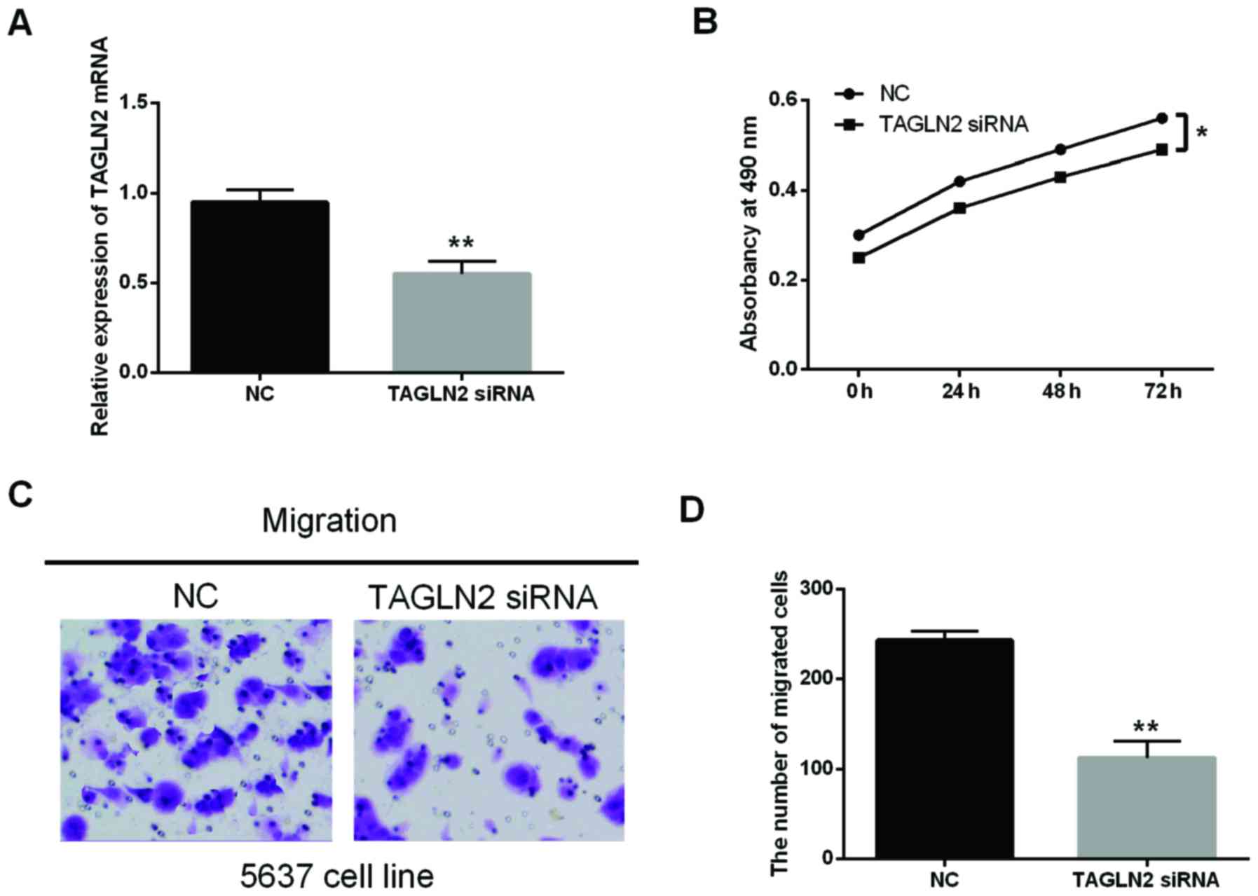
The regulated function of TAGLN2 in BC

To analyze the regulated function of TAGLN2 in BC, the TAGLN2 siRNA was transfected into the 5637 cells (Fig. 5A). Moreover, the MTT and Transwell assay were conducted to identify the proliferation and migration. The results suggested that the knockdown of TAGLN2 significantly inhibited the proliferation and migration of 5367 cells (Fig. 5B-D; P<0.05). It indicated that TAGLN2 might have the carcinogenic effect in BC to some extent.

Figure 5.

TAGLN2 promotes BC cell proliferation and migration. (A) Expression levels of TAGLN2 were examined in cells contained TAGLN2 siRNA via RT-qPCR. (B) The cell proliferation was measured in cells containing TAGLN2 siRNA via MTT. (C) The cell migration was measured in cells containing TAGLN2 siRNA via Transwell analysis. (D) The number of migrated cells after treatment with TAGLN2 siRNA. *P<0.05; **P<0.01.

Discussion

Many scholars have proposed that miRNAs act as oncogenes or tumor suppressors through regulating the relative target genes in various cancers (21), and that the change in miRNA expression was related to the pathogenesis, metastasis and progression of human cancer (22). Among them, miR-145 plays a suppressive role in tumor progression and is involved in tumorigenesis. Furthermore, miR-145 with anticancer effect was identified in ovarian carcinoma (23), colorectal carcinoma (24) and non-small cell lung cancer (25). The same conclusion for BC was obtained in this study. Furthermore, it has been reported that miR-145 participated in various physiological and pathological rhythms in BCs, including differentiation (26), apoptosis (27), and invasion (28). Although miR-145 taking part in pathogenesis of BC has been reported in many studies, its regulated mechanisms on cell proliferation and migration in BC continue to be confused.

This study revealed downregulation of miR-145 in BC tissues. Moreover, the inhibiting effect of miR-145-5p on cell proliferation and migration were found in BC. In brief, all the results indicated that miR-145-5p had inhibitory effects on the pathogenesis of BC. Therefore, it is worth exploring BC relationship between miR-145-5p and its target gene.

In this study, TAGLN2 was found to be a potential target gene of miR-145-5p in BC through bioinformatics analysis. As a member of the calponin family of actin-binding proteins, TAGLN2 is an oncogene. Many investigations have detected that TAGLN2 has modulated cell proliferation, differentiation, migration and apoptosis (29). Additionally, Yoshino et al proved that downregulating TAGLN2 inhibited cell proliferation, migration and invasion activity in BC (19). We also affirmed that miR-145-5p directly targeted TAGLN2 in the present study. Moreover, we found that miR-145-5p overexpression brought about downregulation of TAGLN2 in BC. Furthermore, Transwell analysis revealed that TAGLN2 overexpression promoted BC cell proliferation and migration which was in keeping with the previous studies.

Besides, we also identified the relationship between clinicopathological characteristics and miR-145-5p expression in BC. It was found that the expression of miR-145-5p was closely related to lymph node metastasis, differentiation and vessel invasion (P<0.01). Follow-up experiments will be conducted and the prognostic analysis for these patients will continue to be further analyzed.

In conclusion, the present study emphasized that miR-145-5p suppressed TAGLN2 expression and contributed to cell proliferation and migration in BC. This novel miR-145-5p/TAGLN2 axis may provide new therapeutic implications for BC. Future research needs to make full use of the potential impact of miR-145-5p on cancer treatment.

Acknowledgements

Not applicable.

Funding

This research was funded by the project of 2017 Capital Medical University Basic Clinical Research Cooperation (17JL37) from Capital Medical University (Beijing, China).

Availability of data and materials

The datasets used and/or analyzed during the present study are available from the corresponding author on reasonable request.

Authors' contributions

HZ contributed significantly to data analysis and manuscript preparation. MJ performed the data analyses and wrote the manuscript. QL performed the data analyses. ZH helped perform the analysis with constructive discussions. YZ contributed in the organisation of the experimental data. SJ contributed to the conception of the study. All authors read and approved the final manuscript.

Ethics approval and consent to participate

The study was approved by the Ethics Committee of Beijing Ditan Hospital, Capital Medical University (Beijing, China). Signed informed consents were obtained from the patients or guardians.

Patient consent for publication

Not applicable.

Competing interests

The authors declare that they have no competing interests.

References

1 

Harb-de la Rosa A, Acker M, Kumar RA and Manoharan M: Epigenetics application in the diagnosis and treatment of bladder cancer. Can J Urol. 22:7947–7951. 2015.PubMed/NCBI

2 

Bid HK: Words of wisdom. Re: Markers predicting response to Bacillus Calmette-Guérin immunotherapy in high-risk bladder cancer patients: a systematic review. Eur Urol. 61:846–847. 2012. View Article : Google Scholar : PubMed/NCBI

3 

Ploeg M, Aben KKH and Kiemeney LA: The present and future burden of urinary bladder cancer in the world. World J Urol. 27:289–293. 2009. View Article : Google Scholar : PubMed/NCBI

4 

Ye F, Wang L, Castillo-Martin M, McBride R, Galsky MD, Zhu J, Boffetta P, Zhang DY and Cordon-Cardo C: Biomarkers for bladder cancer management: Present and future. Am J Clin Exp Urol. 2:1–14. 2014.PubMed/NCBI

5 

Jiang QQ, Liu B and Yuan T: MicroRNA-16 inhibits bladder cancer proliferation by targeting Cyclin D1. Asian Pac J Cancer Prev. 14:4127–4130. 2013. View Article : Google Scholar : PubMed/NCBI

6 

Xu X, Li S, Lin Y, Chen H, Hu Z, Mao Y, Xu X, Wu J, Zhu Y, Zheng X, et al: MicroRNA-124-3p inhibits cell migration and invasion in bladder cancer cells by targeting ROCK1. J Transl Med. 11:2762013. View Article : Google Scholar : PubMed/NCBI

7 

Zhang M, Zhuang Q and Cui L: MiR-194 inhibits cell proliferation and invasion via repression of RAP2B in bladder cancer. Biomed Pharmacother. 80:268–275. 2016. View Article : Google Scholar : PubMed/NCBI

8 

Ichimi T, Enokida H, Okuno Y, Kunimoto R, Chiyomaru T, Kawamoto K, Kawahara K, Toki K, Kawakami K, Nishiyama K, et al: Identification of novel microRNA targets based on microRNA signatures in bladder cancer. Int J Cancer. 125:345–352. 2009. View Article : Google Scholar : PubMed/NCBI

9 

Shin SS, Park SS, Hwang B, Kim WT, Choi YH, Kim WJ and Moon SK: MicroRNA-106a suppresses proliferation, migration, and invasion of bladder cancer cells by modulating MAPK signaling, cell cycle regulators, and Ets-1-mediated MMP-2 expression. Oncol Rep. 36:2421–2429. 2016. View Article : Google Scholar : PubMed/NCBI

10 

Guo J, Cao R, Yu X, Xiao Z and Chen Z: MicroRNA-223-3p inhibits human bladder cancer cell migration and invasion. Tumour Biol. 39:10104283176916782017. View Article : Google Scholar : PubMed/NCBI

11 

Yu H, Duan P, Zhu H and Rao D: miR-613 inhibits bladder cancer proliferation and migration through targeting SphK1. Am J Transl Res. 9:1213–1221. 2017.PubMed/NCBI

12 

Egawa H, Jingushi K, Hirono T, Ueda Y, Kitae K, Nakata W, Fujita K, Uemura M, Nonomura N and Tsujikawa K: The miR-130 family promotes cell migration and invasion in bladder cancer through FAK and Akt phosphorylation by regulating PTEN. Sci Rep. 6:205742016. View Article : Google Scholar : PubMed/NCBI

13 

Cheng Y, Zhang X and Li P, Yang C, Tang J, Deng X, Yang X, Tao J, Lu Q and Li P: MiR-200c promotes bladder cancer cell migration and invasion by directly targeting RECK. OncoTargets Ther. 9:5091–5099. 2016. View Article : Google Scholar

14 

Feng C, Sun P, Hu J, Feng H, Li M, Liu G, Pan Y, Feng Y, Xu Y, Feng K, et al: miRNA-556-3p promotes human bladder cancer proliferation, migration and invasion by negatively regulating DAB2IP expression. Int J Oncol. 50:2101–2112. 2017. View Article : Google Scholar : PubMed/NCBI

15 

Stanier P, Abu-Hayyeh S, Murdoch JN, Eddleston J and Copp AJ: Paralogous sm22alpha (Tagln) genes map to mouse chromosomes 1 and 9: Further evidence for a paralogous relationship. Genomics. 51:144–147. 1998. View Article : Google Scholar : PubMed/NCBI

16 

Nohata N, Sone Y, Hanazawa T, Fuse M, Kikkawa N, Yoshino H, Chiyomaru T, Kawakami K, Enokida H, Nakagawa M, et al: miR-1 as a tumor suppressive microRNA targeting TAGLN2 in head and neck squamous cell carcinoma. Oncotarget. 2:29–42. 2011. View Article : Google Scholar : PubMed/NCBI

17 

Xiao G, Xia C, Yang J, Liu J, Du H, Kang X, Lin Y, Guan R, Yan P and Tang S: miR-133b regulates the expression of the Actin protein TAGLN2 during oocyte growth and maturation: A potential target for infertility therapy. PLoS One. 9:e1007512014. View Article : Google Scholar : PubMed/NCBI

18 

Du YY, Zhao LM, Chen L, Sang MX, Li J, Ma M and Liu JF: The tumor-suppressive function of miR-1 by targeting LASP1 and TAGLN2 in esophageal squamous cell carcinoma. J Gastroenterol Hepatol. 31:384–393. 2016. View Article : Google Scholar : PubMed/NCBI

19 

Yoshino H, Chiyomaru T, Enokida H, Kawakami K, Tatarano S, Nishiyama K, Nohata N, Seki N and Nakagawa M: The tumour-suppressive function of miR-1 and miR-133a targeting TAGLN2 in bladder cancer. Br J Cancer. 104:808–818. 2011. View Article : Google Scholar : PubMed/NCBI

20 

Livak KJ and Schmittgen TD: Analysis of relative gene expression data using real-time quantitative PCR and the 2(-Delta Delta C(T)) method. Methods. 25:402–408. 2001. View Article : Google Scholar : PubMed/NCBI

21 

Yoshino H, Seki N, Itesako T, Chiyomaru T, Nakagawa M and Enokida H: Aberrant expression of microRNAs in bladder cancer. Nat Rev Urol. 10:396–404. 2013. View Article : Google Scholar : PubMed/NCBI

22 

Nair VS, Maeda LS and Ioannidis JPA: Clinical outcome prediction by microRNAs in human cancer: A systematic review. J Natl Cancer Inst. 104:528–540. 2012. View Article : Google Scholar : PubMed/NCBI

23 

Wang L, Wu X, Wang B, Wang Q and Han L: Mechanisms of miR-145 regulating invasion and metastasis of ovarian carcinoma. Am J Transl Res. 9:3443–3451. 2017.PubMed/NCBI

24 

Salem SM, Hamed AR and Mosaad RM: MTDH and MAP3K1 are direct targets of apoptosis-regulating miRNAs in colorectal carcinoma. Biomed Pharmacother. 94:767–773. 2017. View Article : Google Scholar : PubMed/NCBI

25 

Chen GM, Zheng AJ, Cai J, Han P, Ji HB and Wang LL: microRNA-145-3p inhibits non-small cell lung cancer cell migration and invasion by targeting PDK1 via the mTOR signaling pathway. J Cell Biochem. 119:885–895. 2018. View Article : Google Scholar : PubMed/NCBI

26 

Fujii T, Shimada K, Tatsumi Y, Hatakeyama K, Obayashi C, Fujimoto K and Konishi N: microRNA-145 promotes differentiation in human urothelial carcinoma through downregulation of syndecan-1. BMC Cancer. 15:8182015. View Article : Google Scholar : PubMed/NCBI

27 

Blick C, Ramachandran A, McCormick R, Wigfield S, Cranston D, Catto J and Harris AL: Identification of a hypoxia-regulated miRNA signature in bladder cancer and a role for miR-145 in hypoxia-dependent apoptosis. Br J Cancer. 113:634–644. 2015. View Article : Google Scholar : PubMed/NCBI

28 

Kou B, Gao Y, Du C, Shi Q, Xu S, Wang CQ, Wang X, He D and Guo P: miR-145 inhibits invasion of bladder cancer cells by targeting PAK1. Urol Oncol. 32:846–854. 2014. View Article : Google Scholar : PubMed/NCBI

29 

Dvorakova M, Nenutil R and Bouchal P: Transgelins, cytoskeletal proteins implicated in different aspects of cancer development. Expert Rev Proteomics. 11:149–165. 2014. View Article : Google Scholar : PubMed/NCBI

Related Articles

  • Abstract
  • View
  • Download
  • Twitter
Copy and paste a formatted citation
Spandidos Publications style
Zhang H, Jiang M, Liu Q, Han Z, Zhao Y and Ji S: miR-145-5p inhibits the proliferation and migration of bladder cancer cells by targeting TAGLN2. Oncol Lett 16: 6355-6360, 2018.
APA
Zhang, H., Jiang, M., Liu, Q., Han, Z., Zhao, Y., & Ji, S. (2018). miR-145-5p inhibits the proliferation and migration of bladder cancer cells by targeting TAGLN2. Oncology Letters, 16, 6355-6360. https://doi.org/10.3892/ol.2018.9436
MLA
Zhang, H., Jiang, M., Liu, Q., Han, Z., Zhao, Y., Ji, S."miR-145-5p inhibits the proliferation and migration of bladder cancer cells by targeting TAGLN2". Oncology Letters 16.5 (2018): 6355-6360.
Chicago
Zhang, H., Jiang, M., Liu, Q., Han, Z., Zhao, Y., Ji, S."miR-145-5p inhibits the proliferation and migration of bladder cancer cells by targeting TAGLN2". Oncology Letters 16, no. 5 (2018): 6355-6360. https://doi.org/10.3892/ol.2018.9436
Copy and paste a formatted citation
x
Spandidos Publications style
Zhang H, Jiang M, Liu Q, Han Z, Zhao Y and Ji S: miR-145-5p inhibits the proliferation and migration of bladder cancer cells by targeting TAGLN2. Oncol Lett 16: 6355-6360, 2018.
APA
Zhang, H., Jiang, M., Liu, Q., Han, Z., Zhao, Y., & Ji, S. (2018). miR-145-5p inhibits the proliferation and migration of bladder cancer cells by targeting TAGLN2. Oncology Letters, 16, 6355-6360. https://doi.org/10.3892/ol.2018.9436
MLA
Zhang, H., Jiang, M., Liu, Q., Han, Z., Zhao, Y., Ji, S."miR-145-5p inhibits the proliferation and migration of bladder cancer cells by targeting TAGLN2". Oncology Letters 16.5 (2018): 6355-6360.
Chicago
Zhang, H., Jiang, M., Liu, Q., Han, Z., Zhao, Y., Ji, S."miR-145-5p inhibits the proliferation and migration of bladder cancer cells by targeting TAGLN2". Oncology Letters 16, no. 5 (2018): 6355-6360. https://doi.org/10.3892/ol.2018.9436
Follow us
  • Twitter
  • LinkedIn
  • Facebook
About
  • Spandidos Publications
  • Careers
  • Cookie Policy
  • Privacy Policy
How can we help?
  • Help
  • Live Chat
  • Contact
  • Email to our Support Team