Spandidos Publications Logo
  • About
    • About Spandidos
    • Aims and Scopes
    • Abstracting and Indexing
    • Editorial Policies
    • Reprints and Permissions
    • Job Opportunities
    • Terms and Conditions
    • Contact
  • Journals
    • All Journals
    • Oncology Letters
      • Oncology Letters
      • Information for Authors
      • Editorial Policies
      • Editorial Board
      • Aims and Scope
      • Abstracting and Indexing
      • Bibliographic Information
      • Archive
    • International Journal of Oncology
      • International Journal of Oncology
      • Information for Authors
      • Editorial Policies
      • Editorial Board
      • Aims and Scope
      • Abstracting and Indexing
      • Bibliographic Information
      • Archive
    • Molecular and Clinical Oncology
      • Molecular and Clinical Oncology
      • Information for Authors
      • Editorial Policies
      • Editorial Board
      • Aims and Scope
      • Abstracting and Indexing
      • Bibliographic Information
      • Archive
    • Experimental and Therapeutic Medicine
      • Experimental and Therapeutic Medicine
      • Information for Authors
      • Editorial Policies
      • Editorial Board
      • Aims and Scope
      • Abstracting and Indexing
      • Bibliographic Information
      • Archive
    • International Journal of Molecular Medicine
      • International Journal of Molecular Medicine
      • Information for Authors
      • Editorial Policies
      • Editorial Board
      • Aims and Scope
      • Abstracting and Indexing
      • Bibliographic Information
      • Archive
    • Biomedical Reports
      • Biomedical Reports
      • Information for Authors
      • Editorial Policies
      • Editorial Board
      • Aims and Scope
      • Abstracting and Indexing
      • Bibliographic Information
      • Archive
    • Oncology Reports
      • Oncology Reports
      • Information for Authors
      • Editorial Policies
      • Editorial Board
      • Aims and Scope
      • Abstracting and Indexing
      • Bibliographic Information
      • Archive
    • Molecular Medicine Reports
      • Molecular Medicine Reports
      • Information for Authors
      • Editorial Policies
      • Editorial Board
      • Aims and Scope
      • Abstracting and Indexing
      • Bibliographic Information
      • Archive
    • World Academy of Sciences Journal
      • World Academy of Sciences Journal
      • Information for Authors
      • Editorial Policies
      • Editorial Board
      • Aims and Scope
      • Abstracting and Indexing
      • Bibliographic Information
      • Archive
    • International Journal of Functional Nutrition
      • International Journal of Functional Nutrition
      • Information for Authors
      • Editorial Policies
      • Editorial Board
      • Aims and Scope
      • Abstracting and Indexing
      • Bibliographic Information
      • Archive
    • International Journal of Epigenetics
      • International Journal of Epigenetics
      • Information for Authors
      • Editorial Policies
      • Editorial Board
      • Aims and Scope
      • Abstracting and Indexing
      • Bibliographic Information
      • Archive
    • Medicine International
      • Medicine International
      • Information for Authors
      • Editorial Policies
      • Editorial Board
      • Aims and Scope
      • Abstracting and Indexing
      • Bibliographic Information
      • Archive
  • Articles
  • Information
    • Information for Authors
    • Information for Reviewers
    • Information for Librarians
    • Information for Advertisers
    • Conferences
  • Language Editing
Spandidos Publications Logo
  • About
    • About Spandidos
    • Aims and Scopes
    • Abstracting and Indexing
    • Editorial Policies
    • Reprints and Permissions
    • Job Opportunities
    • Terms and Conditions
    • Contact
  • Journals
    • All Journals
    • Biomedical Reports
      • Information for Authors
      • Editorial Policies
      • Editorial Board
      • Aims and Scope
      • Abstracting and Indexing
      • Bibliographic Information
      • Archive
    • Experimental and Therapeutic Medicine
      • Information for Authors
      • Editorial Policies
      • Editorial Board
      • Aims and Scope
      • Abstracting and Indexing
      • Bibliographic Information
      • Archive
    • International Journal of Epigenetics
      • Information for Authors
      • Editorial Policies
      • Editorial Board
      • Aims and Scope
      • Abstracting and Indexing
      • Bibliographic Information
      • Archive
    • International Journal of Functional Nutrition
      • Information for Authors
      • Editorial Policies
      • Editorial Board
      • Aims and Scope
      • Abstracting and Indexing
      • Bibliographic Information
      • Archive
    • International Journal of Molecular Medicine
      • Information for Authors
      • Editorial Policies
      • Editorial Board
      • Aims and Scope
      • Abstracting and Indexing
      • Bibliographic Information
      • Archive
    • International Journal of Oncology
      • Information for Authors
      • Editorial Policies
      • Editorial Board
      • Aims and Scope
      • Abstracting and Indexing
      • Bibliographic Information
      • Archive
    • Medicine International
      • Information for Authors
      • Editorial Policies
      • Editorial Board
      • Aims and Scope
      • Abstracting and Indexing
      • Bibliographic Information
      • Archive
    • Molecular and Clinical Oncology
      • Information for Authors
      • Editorial Policies
      • Editorial Board
      • Aims and Scope
      • Abstracting and Indexing
      • Bibliographic Information
      • Archive
    • Molecular Medicine Reports
      • Information for Authors
      • Editorial Policies
      • Editorial Board
      • Aims and Scope
      • Abstracting and Indexing
      • Bibliographic Information
      • Archive
    • Oncology Letters
      • Information for Authors
      • Editorial Policies
      • Editorial Board
      • Aims and Scope
      • Abstracting and Indexing
      • Bibliographic Information
      • Archive
    • Oncology Reports
      • Information for Authors
      • Editorial Policies
      • Editorial Board
      • Aims and Scope
      • Abstracting and Indexing
      • Bibliographic Information
      • Archive
    • World Academy of Sciences Journal
      • Information for Authors
      • Editorial Policies
      • Editorial Board
      • Aims and Scope
      • Abstracting and Indexing
      • Bibliographic Information
      • Archive
  • Articles
  • Information
    • For Authors
    • For Reviewers
    • For Librarians
    • For Advertisers
    • Conferences
  • Language Editing
Login Register Submit
  • This site uses cookies
  • You can change your cookie settings at any time by following the instructions in our Cookie Policy. To find out more, you may read our Privacy Policy.

    I agree
Search articles by DOI, keyword, author or affiliation
Search
Advanced Search
presentation
Oncology Letters
Join Editorial Board Propose a Special Issue
Print ISSN: 1792-1074 Online ISSN: 1792-1082
Journal Cover
November-2019 Volume 18 Issue 5

Full Size Image

Sign up for eToc alerts
Recommend to Library

Journals

International Journal of Molecular Medicine

International Journal of Molecular Medicine

International Journal of Molecular Medicine is an international journal devoted to molecular mechanisms of human disease.

International Journal of Oncology

International Journal of Oncology

International Journal of Oncology is an international journal devoted to oncology research and cancer treatment.

Molecular Medicine Reports

Molecular Medicine Reports

Covers molecular medicine topics such as pharmacology, pathology, genetics, neuroscience, infectious diseases, molecular cardiology, and molecular surgery.

Oncology Reports

Oncology Reports

Oncology Reports is an international journal devoted to fundamental and applied research in Oncology.

Experimental and Therapeutic Medicine

Experimental and Therapeutic Medicine

Experimental and Therapeutic Medicine is an international journal devoted to laboratory and clinical medicine.

Oncology Letters

Oncology Letters

Oncology Letters is an international journal devoted to Experimental and Clinical Oncology.

Biomedical Reports

Biomedical Reports

Explores a wide range of biological and medical fields, including pharmacology, genetics, microbiology, neuroscience, and molecular cardiology.

Molecular and Clinical Oncology

Molecular and Clinical Oncology

International journal addressing all aspects of oncology research, from tumorigenesis and oncogenes to chemotherapy and metastasis.

World Academy of Sciences Journal

World Academy of Sciences Journal

Multidisciplinary open-access journal spanning biochemistry, genetics, neuroscience, environmental health, and synthetic biology.

International Journal of Functional Nutrition

International Journal of Functional Nutrition

Open-access journal combining biochemistry, pharmacology, immunology, and genetics to advance health through functional nutrition.

International Journal of Epigenetics

International Journal of Epigenetics

Publishes open-access research on using epigenetics to advance understanding and treatment of human disease.

Medicine International

Medicine International

An International Open Access Journal Devoted to General Medicine.

Journal Cover
November-2019 Volume 18 Issue 5

Full Size Image

Sign up for eToc alerts
Recommend to Library

  • Article
  • Citations
    • Cite This Article
    • Download Citation
    • Create Citation Alert
    • Remove Citation Alert
    • Cited By
  • Similar Articles
    • Related Articles (in Spandidos Publications)
    • Similar Articles (Google Scholar)
    • Similar Articles (PubMed)
  • Download PDF
  • Download XML
  • View XML

  • Supplementary Files
    • Supplementary_Data.pdf
Article Open Access

Characteristics of fecal gut microbiota in patients with colorectal cancer at different stages and different sites

  • Authors:
    • Qinsong Sheng
    • Haixia Du
    • Xiaofei Cheng
    • Xiaobin Cheng
    • Yunning Tang
    • Lelin Pan
    • Qunmin Wang
    • Jianjiang Lin
  • View Affiliations / Copyright

    Affiliations: Department of Colorectal and Anal Surgery, The First Affiliated Hospital of College of Medicine, Zhejiang University, Hangzhou, Zhejiang 310003, P.R. China, Institute of Cardio‑Cerebrovascular Diseases, Zhejiang Chinese Medical University, Hangzhou, Zhejiang 310053, P.R. China, Department of Colorectal and Anal Surgery, Changshan People' Hospital, Changshan, Zhejiang 324200, P.R. China
    Copyright: © Sheng et al. This is an open access article distributed under the terms of Creative Commons Attribution License.
  • Pages: 4834-4844
    |
    Published online on: September 10, 2019
       https://doi.org/10.3892/ol.2019.10841
  • Expand metrics +
Metrics: Total Views: 0 (Spandidos Publications: | PMC Statistics: )
Metrics: Total PDF Downloads: 0 (Spandidos Publications: | PMC Statistics: )
Cited By (CrossRef): 0 citations Loading Articles...

This article is mentioned in:



Abstract

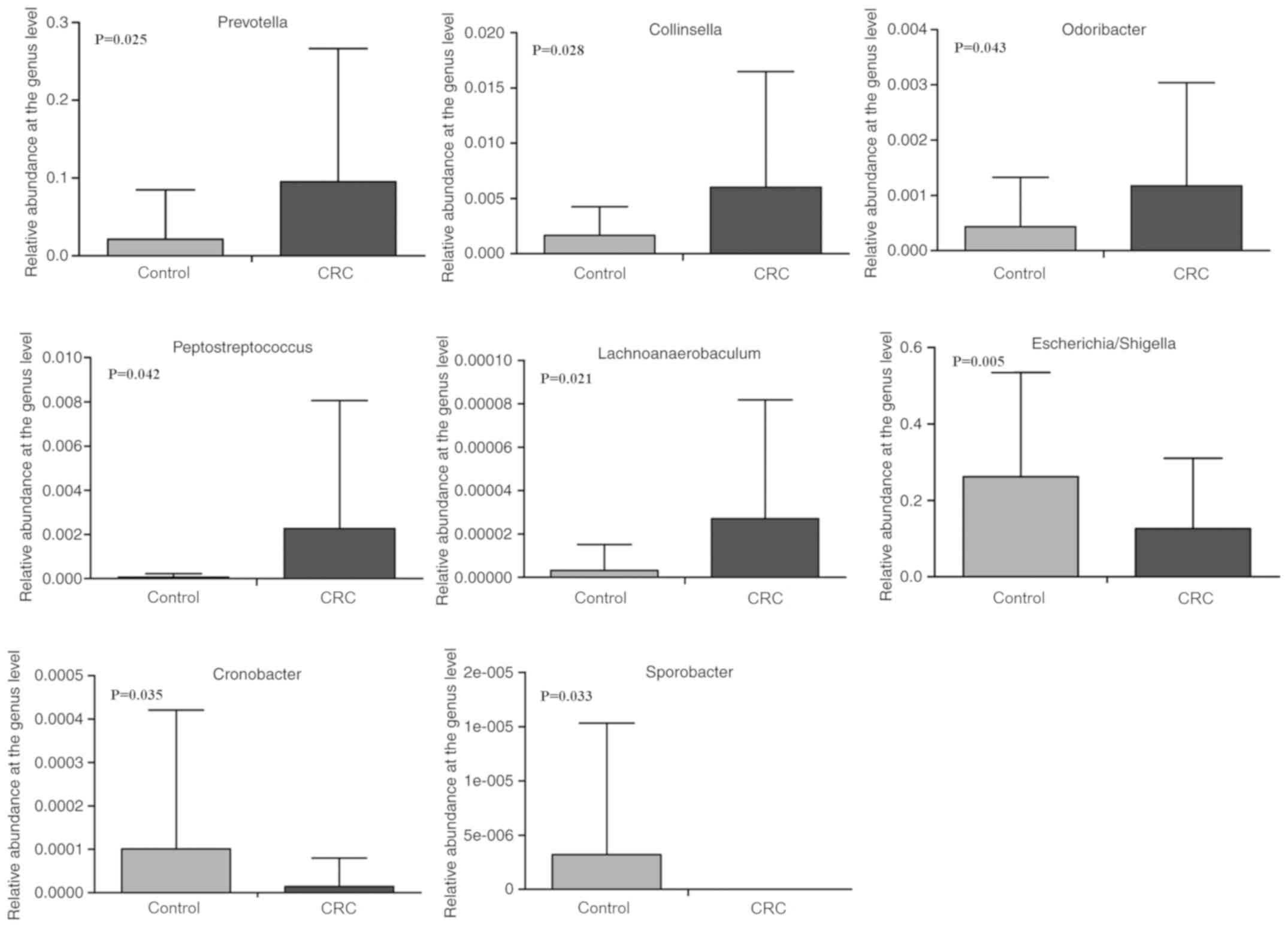
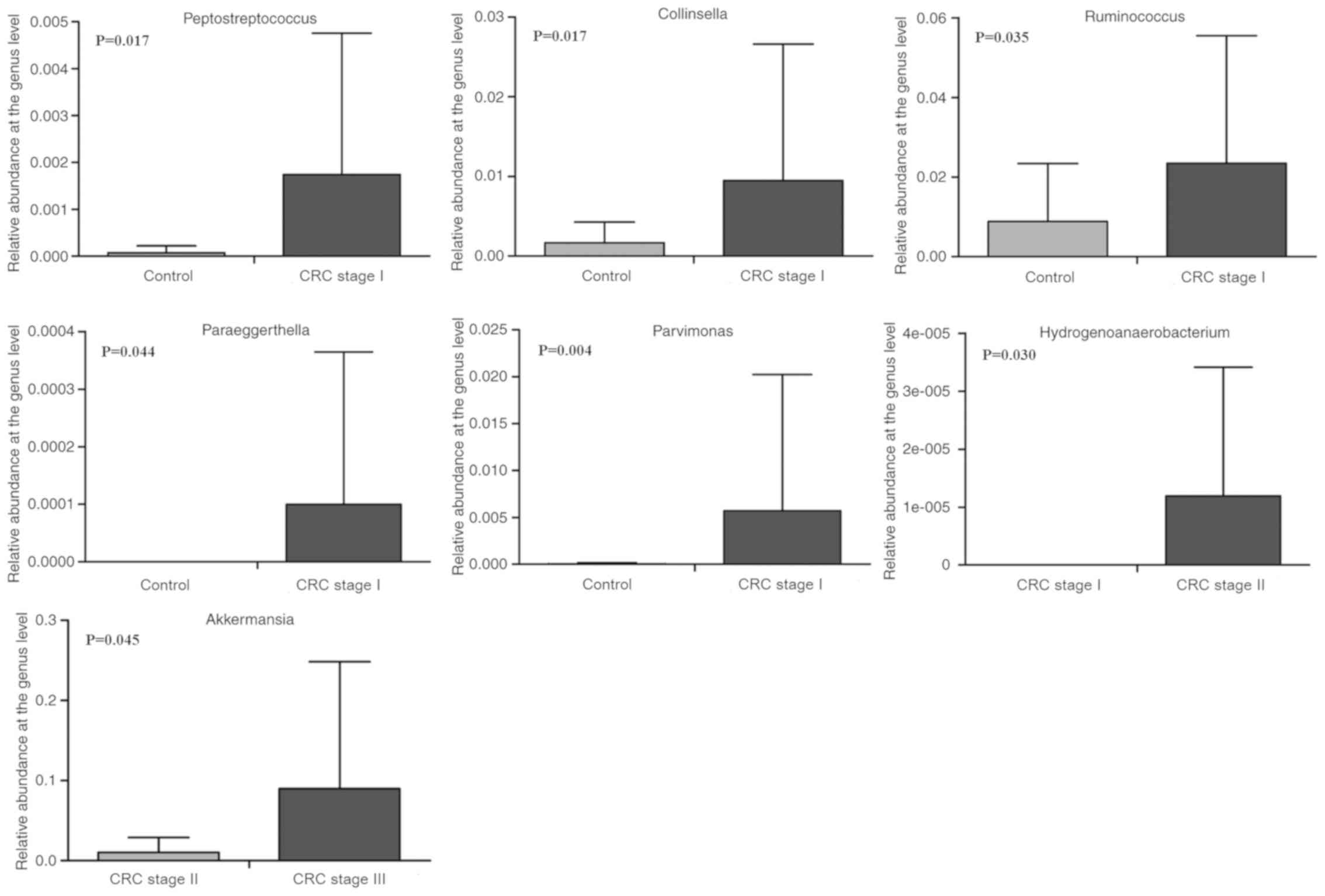
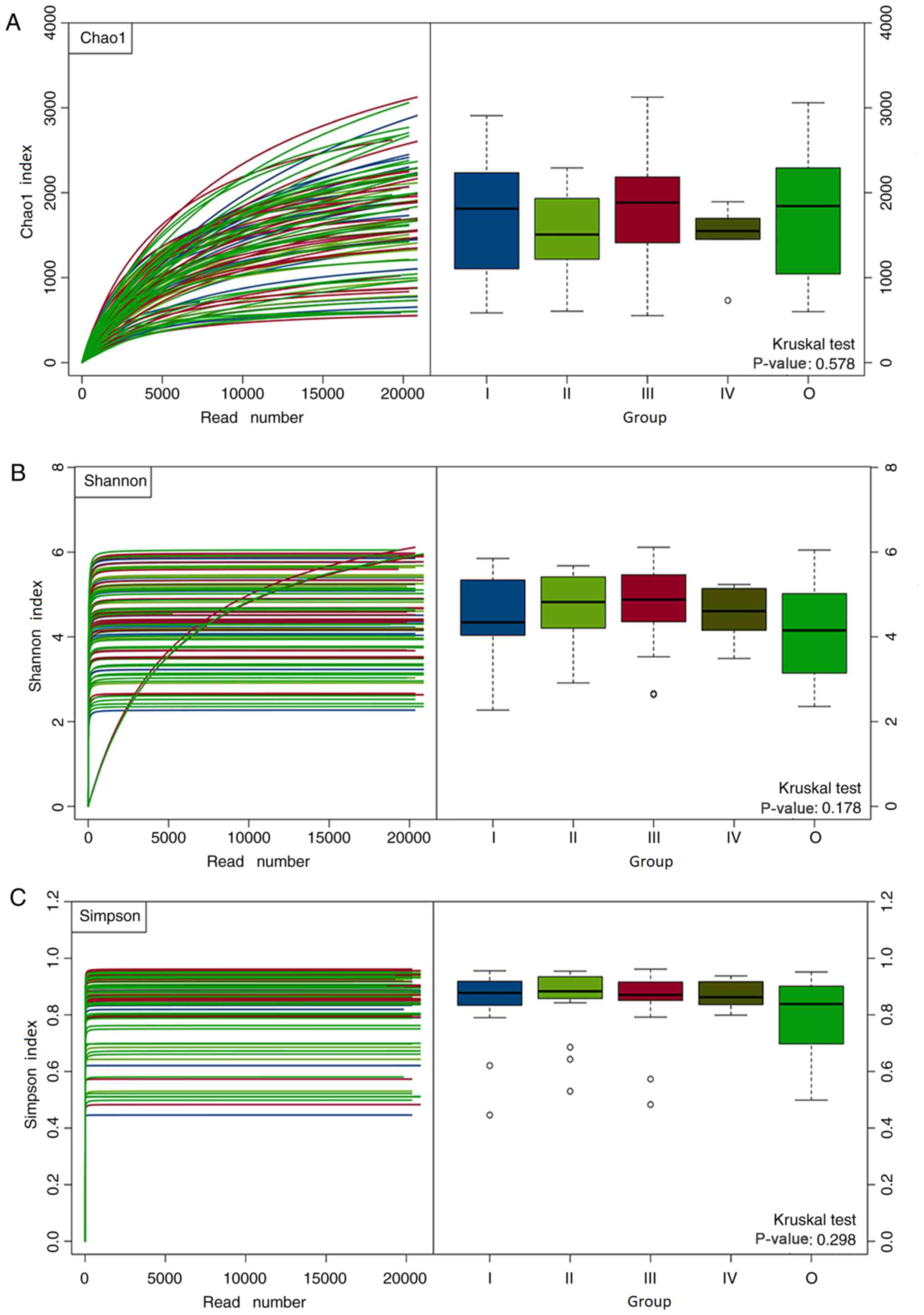
Numerous studies have revealed that the gut microbiota serves an important role in the pathogenesis of colorectal cancer (CRC). The present study aimed to investigate the populations present in the gut microbiota in patients with CRC of different stages and at different sites. Fecal samples were obtained from 67 CRC patients and 30 healthy controls, which were analyzed by sequencing the V3‑V4 region of the 16S rRNA gene. Increased diversity of the fecal gut microbiota in patients with CRC was reported compared with the healthy controls. In the present study, at the genus level, the relative abundances of Prevotella, Collinsella and Peptostreptococcus in the gut microbiota of CRC patients were substantially increased compared with healthy controls, while the relative abundance of Escherichia‑Shigella was significantly lower. In addition, differences in the fecal gut microbiota were also compared between patients with stage I‑IV CRC and healthy controls. The results revealed that the abundances of the genera Peptostreptococcus, Collinsella and Ruminococcus were significantly increased in patients with CRC stage I compared with the healthy controls, while Alistipes was enriched in patients with stage III CRC compared with patients with stage IV. Furthermore, the present study reported that the genera Veillonella and Coprobacter were more abundant in the proximal segments than in the distal segments of the colon. In conclusion, despite the low number of samples employed in the present study, a signature of genera indicating dysbiosis of the gut microbiota of patients with stage I‑IV CRC patients was proposed, which may provide insight into the mechanisms underlying the progression of CRC. These findings are also valuable for developing novel fecal diagnostic methods and therapeutic strategies for the treatment of CRC.
View Figures

Figure 1

Figure 2

Figure 3

Figure 4

Figure 5

Figure 6

View References

1 

Siegel RL, Miller KD and Jemal A: Cancer statistics, 2015. CA Cancer J Clin. 65:5–29. 2015. View Article : Google Scholar : PubMed/NCBI

2 

Chen W, Zheng R, Baade PD, Zhang S, Zeng H, Bray F, Jemal A, Yu XQ and He J: Cancer statistics in China, 2015. CA Cancer J Clin. 66:115–132. 2016. View Article : Google Scholar : PubMed/NCBI

3 

Torre LA, Bray F, Siegel RL, Ferlay J, Lortet-Tieulent J and Jemal A: Global cancer statistics, 2012. CA Cancer J Clin. 65:87–108. 2015. View Article : Google Scholar : PubMed/NCBI

4 

Russo E, Taddei A, Ringressi MN, Ricci F and Amedei A: The interplay between the microbiome and the adaptive immune response in cancer development. Therap Adv Gastroenterol. 9:594–605. 2016. View Article : Google Scholar : PubMed/NCBI

5 

Flemer B, Lynch DB, Brown JM, Jeffery IB, Ryan FJ, Claesson MJ, O'Riordain M, Shanahan F and O'Toole PW: Tumour-associated and non-tumour-associated microbiota in colorectal cancer. Gut. 66:633–643. 2017. View Article : Google Scholar : PubMed/NCBI

6 

Nakatsu G, Li X, Zhou H, Sheng J, Wong SH, Wu WK, Ng SC, Tsoi H, Dong Y, Zhang N, et al: Gut mucosal microbiome across stages of colorectal carcinogenesis. Nat Commun. 6:8727–8736. 2015. View Article : Google Scholar : PubMed/NCBI

7 

Bufill JA: Colorectal cancer: Evidence for distinct genetic categories based on proximal or distal tumor location. Ann Intern Med. 113:779–788. 1990. View Article : Google Scholar : PubMed/NCBI

8 

Tamas K, Walenkamp AM, de Vries EG, van Vugt MA, Beets-Tan RG, van Etten B, de Groot DJ and Hospers GA: Rectal and colon cancer: Not just a different anatomic site. Cancer Treat Rev. 41:671–679. 2015. View Article : Google Scholar : PubMed/NCBI

9 

Missiaglia E, Jacobs B, D'Ario G, Di Narzo AF, Soneson C, Budinska E, Popovici V, Vecchione L, Gerster S, Yan P, et al: Distal and proximal colon cancers differ in terms of molecular, pathological, and clinical features. Ann Oncol. 25:1995–2001. 2014. View Article : Google Scholar : PubMed/NCBI

10 

Shan L, Konstantinov SR, Smits R and Peppelenbosch MP: Bacterial biofilms in colorectal cancer initiation and progression. Trends Mol Med. 23:18–30. 2017. View Article : Google Scholar : PubMed/NCBI

11 

Gao Z, Guo B, Gao R, Zhu Q and Qin H: Microbiota disbiosis is associated with colorectal cancer. Front Microbiol. 6:202015. View Article : Google Scholar : PubMed/NCBI

12 

Wang T, Cai G, Qiu Y, Fei N, Zhang M, Pang X, Jia W, Cai S and Zhao L: Structural segregation of gut microbiota between colorectal cancer patients and healthy volunteers. ISME J. 6:320–329. 2012. View Article : Google Scholar : PubMed/NCBI

13 

Flemer B, Herlihy M, O'Riordain M, Shanahan F and O'Toole PW: Tumour-associated and non-tumour-associated microbiota: Addendum. Gut Microbes. 8:1–5. 2018. View Article : Google Scholar

14 

Sabino J, Vieira-Silva S, Machiels K, Joossens M, Falony G, Ballet V, Ferrante M, Van Assche G, Van der Merwe S, Vermeire S and Raes J: Primary sclerosing cholangitis is characterised by intestinal dysbiosis independent from IBD. Gut. 65:1681–1689. 2016. View Article : Google Scholar : PubMed/NCBI

15 

Wu N, Yang X, Zhang R, Li J, Xiao X, Hu Y, Chen Y, Yang F, Lu N, Wang Z, et al: Dysbiosis signature of fecal microbiota in colorectal cancer patients. Microb Ecol. 66:462–470. 2013. View Article : Google Scholar : PubMed/NCBI

16 

Russo E, Bacci G, Chiellini C, Fagorzi C, Niccolai E, Taddei A, Ricci F, Ringressi MN, Borrelli R, Melli F, et al: Preliminary comparison of oral and intestinal human microbiota in patients with colorectal cancer: A pilot study. Front Microbiol. 8:2699–2712. 2018. View Article : Google Scholar : PubMed/NCBI

17 

Gao R, Kong C, Huang L, Li H, Qu X, Liu Z, Lan P, Wang J and Qin H: Mucosa-associated microbiota signature in colorectal cancer. Eur J Clin Microbiol Infect Dis. 36:2073–2083. 2017. View Article : Google Scholar : PubMed/NCBI

18 

Hamady M, Walker JJ, Harris JK, Gold NJ and Knight R: Error-correcting barcoded primers allow hundreds of samples to be pyrosequenced in multiplex. Nat Methods. 5:235–237. 2008. View Article : Google Scholar : PubMed/NCBI

19 

Edgar RC: UPARSE: Highly accurate OTU sequences from microbial amplicon reads. Nat Methods. 10:996–998. 2013. View Article : Google Scholar : PubMed/NCBI

20 

Lozupone C, Lladser ME, Dan K, Stombaugh J and Knight R: UniFrac: An effective distance metric for microbial community comparison. Isme J. 5:169–172. 2011. View Article : Google Scholar : PubMed/NCBI

21 

Rodriguez-Castaño GP, Caro-Quintero A, Reyes A and Lizcano F: Advances in gut microbiome research, opening new strategies to cope with a western lifestyle. Front Genet. 7:2242017. View Article : Google Scholar : PubMed/NCBI

22 

García-Castillo V, Sanhueza E, Mcnerney E, Onate SA and García A: Microbiota dysbiosis: A new piece in the understanding of carcinogenesis puzzle. J Med Microbiol. 65:1347–1362. 2016. View Article : Google Scholar : PubMed/NCBI

23 

Rajagopala SV, Vashee S, Oldfield LM, Suzuki Y, Venter JC, Telenti A and Nelson KE: The human microbiome and cancer. Cancer Prev Res (Phila). 10:226–234. 2017. View Article : Google Scholar : PubMed/NCBI

24 

Wei Z, Cao S, Liu S, Yao Z, Sun T, Li Y, Li J, Zhang D and Zhou Y: Could gut microbiota serve as prognostic biomarker associated with colorectal cancer patients' survival? A pilot study on relevant mechanism. Oncotarget. 7:46158–46172. 2016. View Article : Google Scholar : PubMed/NCBI

25 

Caporaso JG, Lauber CL, Walters WA, Berg-Lyons D, Lozupone CA, Turnbaugh PJ, Fierer N and Knight R: Global patterns of 16S rRNA diversity at a depth of millions of sequences per sample. Proc Natl Acad Sci USA. 108:4516–4522. 2011. View Article : Google Scholar : PubMed/NCBI

26 

Chen W, Liu F, Ling Z, Tong X and Xiang C: Human intestinal lumen and mucosa-associated microbiota in patients with colorectal cancer. PLoS One. 7:e397432012. View Article : Google Scholar : PubMed/NCBI

27 

Yu J, Feng Q, Wong SH, Zhang D, Liang QY, Qin Y, Tang L, Zhao H, Stenvang J, Li Y, et al: Metagenomic analysis of faecal microbiome as a tool towards targeted non-invasive biomarkers for colorectal cancer. Gut. 66:70–78. 2017. View Article : Google Scholar : PubMed/NCBI

28 

Tsoi H, Chu ESH, Zhang X, Sheng J, Nakatsu G, Ng SC, Chan AWH, Chan FKL, Sung JJY and Yu J: Peptostreptococcus anaerobius induces intracellular cholesterol biosynthesis in colon cells to induce proliferation and causes dysplasia in mice. Gastroenterology. 152:1419–1433. 2017. View Article : Google Scholar : PubMed/NCBI

29 

Karlsson FH, Fåk F, Nookaew I, Tremaroli V, Fagerberg B, Petranovic D, Bäckhed F and Nielsen J: Symptomatic atherosclerosis is associated with an altered gut metagenome. Nat Commun. 3:12452012. View Article : Google Scholar : PubMed/NCBI

30 

Chen L, Wang W, Zhou R, Ng SC, Li J, Huang M, Zhou F, Wang X, Shen B, A Kamm M, et al: Characteristics of fecal and mucosa-associated microbiota in Chinese patients with inflammatory bowel disease. Medicine (Baltimore). 93:e512014. View Article : Google Scholar : PubMed/NCBI

31 

Purcell RV, Visnovska M, Biggs PJ, Schmeier S and Frizelle FA: Distinct gut microbiome patterns associate with consensus molecular subtypes of colorectal cancer. Sci Rep. 7:115902017. View Article : Google Scholar : PubMed/NCBI

32 

Feng Q, Liang S, Jia H, Stadlmayr A, Tang L, Lan Z, Zhang D, Xia H, Xu X, Jie Z, et al: Gut microbiome development along the colorectal adenoma-carcinoma sequence. Nat Commun. 6:65282015. View Article : Google Scholar : PubMed/NCBI

33 

Sun T, Liu S, Zhou Y, Yao Z, Zhang D, Cao S, Wei Z, Tan B, Li Y, Lian Z and Wang S: Evolutionary biologic changes of gut microbiota in an ‘adenoma-carcinoma sequence’ mouse colorectal cancer model induced by 1,2-Dimethylhydrazine. Oncotarget. 8:444–457. 2017.PubMed/NCBI

34 

Kasai C, Sugimoto K, Moritani I, Tanaka J, Oya Y, Inoue H, Tameda M, Shiraki K, Ito M, Takei Y, et al: Comparison of human gut microbiota in control subjects and patients with colorectal carcinoma in adenoma: Terminal restriction fragment length polymorphism and next-generation sequencing analyses. Oncol Rep. 35:325–333. 2016. View Article : Google Scholar : PubMed/NCBI

35 

Han YW: Fusobacterium nucleatum: A commensal-turned pathogen. Curr Opin Microbiol. 23:141–147. 2015. View Article : Google Scholar : PubMed/NCBI

36 

Brennan CA and Garrett WS: Gut microbiota, inflammation, and colorectal cancer. Annu Rev Microbiol. 70:395–411. 2016. View Article : Google Scholar : PubMed/NCBI

37 

Kostic AD, Gevers D, Pedamallu CS, Michaud M, Duke F, Earl AM, Ojesina AI, Jung J, Bass AJ, Tabernero J, et al: Genomic analysis identifies association of Fusobacterium with colorectal carcinoma. Genome Res. 22:292–298. 2012. View Article : Google Scholar : PubMed/NCBI

38 

Yan X, Liu L, Li H, Qin H and Sun Z: Clinical significance of Fusobacterium nucleatum, epithelial-mesenchymal transition, and cancer stem cell markers in stage III/IV colorectal cancer patients. Onco Targets Ther. 10:5031–5046. 2017. View Article : Google Scholar : PubMed/NCBI

39 

Sheng QS, He KG, Li JJ, Zhong ZF, Wang FX, Pan LL and Lin JJ: Comparison of gut microbiome in colorectal cancer in paired tumor and adjacent normal tissues. OncoTargets and Therapy. 2019.(In Press).

40 

Schloissnig S, Arumugam M, Sunagawa S, Mitreva M, Tap J, Zhu A, Waller A, Mende DR, Kultima JR, Martin J, et al: Genomic variation landscape of the human gut microbiome. Nature. 493:45–50. 2013. View Article : Google Scholar : PubMed/NCBI

41 

Zeller G, Tap J, Voigt AY, Sunagawa S, Kultima JR, Costea PI, Amiot A, Böhm J, Brunetti F, Habermann N, et al: Potential of fecal microbiota for early-stage detection of colorectal cancer. Mol Syst Biol. 10:7662014. View Article : Google Scholar : PubMed/NCBI

Related Articles

  • Abstract
  • View
  • Download
  • Twitter
Copy and paste a formatted citation
Spandidos Publications style
Sheng Q, Du H, Cheng X, Cheng X, Tang Y, Pan L, Wang Q and Lin J: Characteristics of fecal gut microbiota in patients with colorectal cancer at different stages and different sites. Oncol Lett 18: 4834-4844, 2019.
APA
Sheng, Q., Du, H., Cheng, X., Cheng, X., Tang, Y., Pan, L. ... Lin, J. (2019). Characteristics of fecal gut microbiota in patients with colorectal cancer at different stages and different sites. Oncology Letters, 18, 4834-4844. https://doi.org/10.3892/ol.2019.10841
MLA
Sheng, Q., Du, H., Cheng, X., Cheng, X., Tang, Y., Pan, L., Wang, Q., Lin, J."Characteristics of fecal gut microbiota in patients with colorectal cancer at different stages and different sites". Oncology Letters 18.5 (2019): 4834-4844.
Chicago
Sheng, Q., Du, H., Cheng, X., Cheng, X., Tang, Y., Pan, L., Wang, Q., Lin, J."Characteristics of fecal gut microbiota in patients with colorectal cancer at different stages and different sites". Oncology Letters 18, no. 5 (2019): 4834-4844. https://doi.org/10.3892/ol.2019.10841
Copy and paste a formatted citation
x
Spandidos Publications style
Sheng Q, Du H, Cheng X, Cheng X, Tang Y, Pan L, Wang Q and Lin J: Characteristics of fecal gut microbiota in patients with colorectal cancer at different stages and different sites. Oncol Lett 18: 4834-4844, 2019.
APA
Sheng, Q., Du, H., Cheng, X., Cheng, X., Tang, Y., Pan, L. ... Lin, J. (2019). Characteristics of fecal gut microbiota in patients with colorectal cancer at different stages and different sites. Oncology Letters, 18, 4834-4844. https://doi.org/10.3892/ol.2019.10841
MLA
Sheng, Q., Du, H., Cheng, X., Cheng, X., Tang, Y., Pan, L., Wang, Q., Lin, J."Characteristics of fecal gut microbiota in patients with colorectal cancer at different stages and different sites". Oncology Letters 18.5 (2019): 4834-4844.
Chicago
Sheng, Q., Du, H., Cheng, X., Cheng, X., Tang, Y., Pan, L., Wang, Q., Lin, J."Characteristics of fecal gut microbiota in patients with colorectal cancer at different stages and different sites". Oncology Letters 18, no. 5 (2019): 4834-4844. https://doi.org/10.3892/ol.2019.10841
Follow us
  • Twitter
  • LinkedIn
  • Facebook
About
  • Spandidos Publications
  • Careers
  • Cookie Policy
  • Privacy Policy
How can we help?
  • Help
  • Live Chat
  • Contact
  • Email to our Support Team