Spandidos Publications Logo
  • About
    • About Spandidos
    • Aims and Scopes
    • Abstracting and Indexing
    • Editorial Policies
    • Reprints and Permissions
    • Job Opportunities
    • Terms and Conditions
    • Contact
  • Journals
    • All Journals
    • Oncology Letters
      • Oncology Letters
      • Information for Authors
      • Editorial Policies
      • Editorial Board
      • Aims and Scope
      • Abstracting and Indexing
      • Bibliographic Information
      • Archive
    • International Journal of Oncology
      • International Journal of Oncology
      • Information for Authors
      • Editorial Policies
      • Editorial Board
      • Aims and Scope
      • Abstracting and Indexing
      • Bibliographic Information
      • Archive
    • Molecular and Clinical Oncology
      • Molecular and Clinical Oncology
      • Information for Authors
      • Editorial Policies
      • Editorial Board
      • Aims and Scope
      • Abstracting and Indexing
      • Bibliographic Information
      • Archive
    • Experimental and Therapeutic Medicine
      • Experimental and Therapeutic Medicine
      • Information for Authors
      • Editorial Policies
      • Editorial Board
      • Aims and Scope
      • Abstracting and Indexing
      • Bibliographic Information
      • Archive
    • International Journal of Molecular Medicine
      • International Journal of Molecular Medicine
      • Information for Authors
      • Editorial Policies
      • Editorial Board
      • Aims and Scope
      • Abstracting and Indexing
      • Bibliographic Information
      • Archive
    • Biomedical Reports
      • Biomedical Reports
      • Information for Authors
      • Editorial Policies
      • Editorial Board
      • Aims and Scope
      • Abstracting and Indexing
      • Bibliographic Information
      • Archive
    • Oncology Reports
      • Oncology Reports
      • Information for Authors
      • Editorial Policies
      • Editorial Board
      • Aims and Scope
      • Abstracting and Indexing
      • Bibliographic Information
      • Archive
    • Molecular Medicine Reports
      • Molecular Medicine Reports
      • Information for Authors
      • Editorial Policies
      • Editorial Board
      • Aims and Scope
      • Abstracting and Indexing
      • Bibliographic Information
      • Archive
    • World Academy of Sciences Journal
      • World Academy of Sciences Journal
      • Information for Authors
      • Editorial Policies
      • Editorial Board
      • Aims and Scope
      • Abstracting and Indexing
      • Bibliographic Information
      • Archive
    • International Journal of Functional Nutrition
      • International Journal of Functional Nutrition
      • Information for Authors
      • Editorial Policies
      • Editorial Board
      • Aims and Scope
      • Abstracting and Indexing
      • Bibliographic Information
      • Archive
    • International Journal of Epigenetics
      • International Journal of Epigenetics
      • Information for Authors
      • Editorial Policies
      • Editorial Board
      • Aims and Scope
      • Abstracting and Indexing
      • Bibliographic Information
      • Archive
    • Medicine International
      • Medicine International
      • Information for Authors
      • Editorial Policies
      • Editorial Board
      • Aims and Scope
      • Abstracting and Indexing
      • Bibliographic Information
      • Archive
  • Articles
  • Information
    • Information for Authors
    • Information for Reviewers
    • Information for Librarians
    • Information for Advertisers
    • Conferences
  • Language Editing
Spandidos Publications Logo
  • About
    • About Spandidos
    • Aims and Scopes
    • Abstracting and Indexing
    • Editorial Policies
    • Reprints and Permissions
    • Job Opportunities
    • Terms and Conditions
    • Contact
  • Journals
    • All Journals
    • Biomedical Reports
      • Information for Authors
      • Editorial Policies
      • Editorial Board
      • Aims and Scope
      • Abstracting and Indexing
      • Bibliographic Information
      • Archive
    • Experimental and Therapeutic Medicine
      • Information for Authors
      • Editorial Policies
      • Editorial Board
      • Aims and Scope
      • Abstracting and Indexing
      • Bibliographic Information
      • Archive
    • International Journal of Epigenetics
      • Information for Authors
      • Editorial Policies
      • Editorial Board
      • Aims and Scope
      • Abstracting and Indexing
      • Bibliographic Information
      • Archive
    • International Journal of Functional Nutrition
      • Information for Authors
      • Editorial Policies
      • Editorial Board
      • Aims and Scope
      • Abstracting and Indexing
      • Bibliographic Information
      • Archive
    • International Journal of Molecular Medicine
      • Information for Authors
      • Editorial Policies
      • Editorial Board
      • Aims and Scope
      • Abstracting and Indexing
      • Bibliographic Information
      • Archive
    • International Journal of Oncology
      • Information for Authors
      • Editorial Policies
      • Editorial Board
      • Aims and Scope
      • Abstracting and Indexing
      • Bibliographic Information
      • Archive
    • Medicine International
      • Information for Authors
      • Editorial Policies
      • Editorial Board
      • Aims and Scope
      • Abstracting and Indexing
      • Bibliographic Information
      • Archive
    • Molecular and Clinical Oncology
      • Information for Authors
      • Editorial Policies
      • Editorial Board
      • Aims and Scope
      • Abstracting and Indexing
      • Bibliographic Information
      • Archive
    • Molecular Medicine Reports
      • Information for Authors
      • Editorial Policies
      • Editorial Board
      • Aims and Scope
      • Abstracting and Indexing
      • Bibliographic Information
      • Archive
    • Oncology Letters
      • Information for Authors
      • Editorial Policies
      • Editorial Board
      • Aims and Scope
      • Abstracting and Indexing
      • Bibliographic Information
      • Archive
    • Oncology Reports
      • Information for Authors
      • Editorial Policies
      • Editorial Board
      • Aims and Scope
      • Abstracting and Indexing
      • Bibliographic Information
      • Archive
    • World Academy of Sciences Journal
      • Information for Authors
      • Editorial Policies
      • Editorial Board
      • Aims and Scope
      • Abstracting and Indexing
      • Bibliographic Information
      • Archive
  • Articles
  • Information
    • For Authors
    • For Reviewers
    • For Librarians
    • For Advertisers
    • Conferences
  • Language Editing
Login Register Submit
  • This site uses cookies
  • You can change your cookie settings at any time by following the instructions in our Cookie Policy. To find out more, you may read our Privacy Policy.

    I agree
Search articles by DOI, keyword, author or affiliation
Search
Advanced Search
presentation
Oncology Letters
Join Editorial Board Propose a Special Issue
Print ISSN: 1792-1074 Online ISSN: 1792-1082
Journal Cover
November-2019 Volume 18 Issue 5

Full Size Image

Sign up for eToc alerts
Recommend to Library

Journals

International Journal of Molecular Medicine

International Journal of Molecular Medicine

International Journal of Molecular Medicine is an international journal devoted to molecular mechanisms of human disease.

International Journal of Oncology

International Journal of Oncology

International Journal of Oncology is an international journal devoted to oncology research and cancer treatment.

Molecular Medicine Reports

Molecular Medicine Reports

Covers molecular medicine topics such as pharmacology, pathology, genetics, neuroscience, infectious diseases, molecular cardiology, and molecular surgery.

Oncology Reports

Oncology Reports

Oncology Reports is an international journal devoted to fundamental and applied research in Oncology.

Experimental and Therapeutic Medicine

Experimental and Therapeutic Medicine

Experimental and Therapeutic Medicine is an international journal devoted to laboratory and clinical medicine.

Oncology Letters

Oncology Letters

Oncology Letters is an international journal devoted to Experimental and Clinical Oncology.

Biomedical Reports

Biomedical Reports

Explores a wide range of biological and medical fields, including pharmacology, genetics, microbiology, neuroscience, and molecular cardiology.

Molecular and Clinical Oncology

Molecular and Clinical Oncology

International journal addressing all aspects of oncology research, from tumorigenesis and oncogenes to chemotherapy and metastasis.

World Academy of Sciences Journal

World Academy of Sciences Journal

Multidisciplinary open-access journal spanning biochemistry, genetics, neuroscience, environmental health, and synthetic biology.

International Journal of Functional Nutrition

International Journal of Functional Nutrition

Open-access journal combining biochemistry, pharmacology, immunology, and genetics to advance health through functional nutrition.

International Journal of Epigenetics

International Journal of Epigenetics

Publishes open-access research on using epigenetics to advance understanding and treatment of human disease.

Medicine International

Medicine International

An International Open Access Journal Devoted to General Medicine.

Journal Cover
November-2019 Volume 18 Issue 5

Full Size Image

Sign up for eToc alerts
Recommend to Library

  • Article
  • Citations
    • Cite This Article
    • Download Citation
    • Create Citation Alert
    • Remove Citation Alert
    • Cited By
  • Similar Articles
    • Related Articles (in Spandidos Publications)
    • Similar Articles (Google Scholar)
    • Similar Articles (PubMed)
  • Download PDF
  • Download XML
  • View XML
Article Open Access

Extracellular AGR3 regulates breast cancer cells migration via Src signaling

  • Authors:
    • Joanna Obacz
    • Lucia Sommerova
    • Daria Sicari
    • Michal Durech
    • Tony Avril
    • Filippo Iuliano
    • Silvia Pastorekova
    • Roman Hrstka
    • Eric Chevet
    • Frederic Delom
    • Delphine Fessart
  • View Affiliations / Copyright

    Affiliations: INSERM U1242, ‘Chemistry, Oncogenesis Stress Signaling’, University of Rennes Campus 1, F‑35000 Rennes, France, Masaryk Memorial Cancer Institute, RECAMO, 656 53 Brno, Czech Republic, Institute of Virology, Biomedical Research Center, Slovak Academy of Sciences, 845 05 Bratislava, Slovak Republic, University of Bordeaux, ACTION, F‑33000 Bordeaux, France
    Copyright: © Obacz et al. This is an open access article distributed under the terms of Creative Commons Attribution License.
  • Pages: 4449-4456
    |
    Published online on: September 10, 2019
       https://doi.org/10.3892/ol.2019.10849
  • Expand metrics +
Metrics: Total Views: 0 (Spandidos Publications: | PMC Statistics: )
Metrics: Total PDF Downloads: 0 (Spandidos Publications: | PMC Statistics: )
Cited By (CrossRef): 0 citations Loading Articles...

This article is mentioned in:


Abstract

Human anterior gradient proteins AGR2 and AGR3 are overexpressed in a variety of adenocarcinomas and are often secreted in cancer patients' specimens, which suggests a role for AGR proteins in intra and extracellular compartments. Although these proteins exhibit high sequence homology, AGR2 is predominantly described as a pro‑oncogene and a potential prognostic biomarker. However, little is known about the function of AGR3. Therefore, the aim of the present study was to investigate the role of AGR3 in breast cancer. The results demonstrated that breast cancer cells secrete AGR3. Furthermore, it was revealed that extracellular AGR3 (eAGR3) regulates tumor cell adhesion and migration. The current study indicated that the pharmacological and genetic perturbation of Src kinase signaling, through treatment with Dasatinib (protein kinase inhibitor) or investigating cells that express a dominant‑negative form of Src, significantly abrogated eAGR3‑mediated breast cancer cell migration. Therefore, the results indicated that eAGR3 may control tumor cell migration via activation of Src kinases. The results of the present study indicated that eAGR3 may serve as a microenvironmental signaling molecule in tumor‑associated processes.

Introduction

Anterior gradient protein 3 (AGR3) is a homologue of the pro-oncogenic AGR2. AGR3 and AGR2 share a 71% sequence identity and lie adjacent to one another at chromosomal position 7p21 (1). Functionally, they belong to the protein disulfide isomerases (PDIs) family, which act as endoplasmic reticulum (ER)-resident molecular foldases involved in the maintenance of cellular homeostasis. AGR2 is part of the protein folding machinery within the ER, it is regulated by the ER stress response (2,3) and it is known to be involved in mucin production in intestinal, pulmonary and pancreatic tissues (4–6). Similarly, AGR3 is also an ER resident protein, which is required for the regulation of ciliary beat frequency and mucociliary clearance in the airway epithelium (7). Deregulation of AGR2 and AGR3 proteins expression has been associated with several clinical entities, including cancer. We and others have shown similar expression patterns of AGR2 and AGR3 in non-pathological tissue samples as well as carcinomatous ones, including that of breast, liver and ovary (8–11), which suggests their cognate physiological function and role in pathology. Numerous studies have linked AGR2 with pro-tumoral characteristics that promote cancer aggressiveness and pertain to poor prognoses (12–15). Although AGR2 and AGR3 harbor an ER retention signal sequence (KTEL and QSEL, respectively), they were present in extracellular media such as gastrointestinal mucus, blood or urine (16–19). Intriguingly, we and others have recently demonstrated an emerging role of AGR2 in the maintenance of the tumor microenvironment [including properties of cancer migration (20), invasion (21), chemoresistance (22) and epithelial-to-mesenchymal transition (EMT) (23)], which clearly indicates that extracellular AGR2 (eAGR2) protein assumes a gain-of-function role. AGR3 is a less characterized homologue of AGR2, with similar but apparently not identical function in the regulation of tumor-associated processes (11). So far, AGR3 was shown to interact with dystroglycan-1 (DAG-1) and metastasis-associated C4.4A protein (1), indicating its potential as a driver of metastasis. Moreover, AGR3 mediates cisplatin resistance in xenograft models of ovarian cancer (8). These findings collectively make AGR3 a potential promising target for anti-tumor therapy. Elevated AGR3 expression levels were reported in some cancer types, including breast (19,24,25), liver (9), prostate (26) and ovary (8,27). However, the precise role of AGR3 in tumorigenesis has not been investigated so far. AGR3 was identified among a set of breast cancer-associated membrane proteins (24) and later its presence was reported in sera from breast cancer patients (19). Therefore, in the present work we aim to investigate whether extracellular AGR3 (eAGR3) could have a gain-of-function within the extracellular space to promote cancer aggressiveness.

Materials and methods

Cell lines and culture reagents

Human breast carcinoma cell lines MCF-7, T-47D, BT-474, SK-BR-3 and BT-549 were purchased from American Type Culture Collection (ATCC). All cells were maintained in high glucose Dulbecco's Modified Eagle's medium (DMEM), supplemented with 10% fetal bovine serum (FBS) and 300 µg/ml L-glutamine at 37°C in humidified atmosphere with 5% CO2. Dasatinib was obtained from Selleckchem, 7-amino-actinomycin D (7-AAD) and Annexin V-PE were from BD Biosciences. To inhibit EsR signaling, 10 nM 17β-estradiol, 1 µM tamoxifen and 0.5 nM fulvetrant (all from Sigma-Aldrich) were used for 24 h.

Purification of recombinant AGR3 protein

The sequence coding for mature AGR3 (NP_789783, amino acids 22–166) was cloned into a vector containing N-terminal His6-GST tag, cleavable by tobacco etch virus (TEV) protease. Recombinant fusion protein His6-GST-AGR3 was produced in BL21-CodonPlus (DE3)-RIPL cells (Agilent) according to a protocol described previously (28) with some minor modifications. In order to exclude the potential impact of bacterial endotoxins on cellular signaling (29), purified glutathione S-transferase (His6-GST) protein served as a control in all the experiments. Briefly, cells were lysed in buffer containing 50 mM HEPES pH 7.4, 150 mM NaCl, 1 mM PMSF, 1 mg/ml lysozyme. His6-GST-AGR3 fusion protein was captured on a GSTrap glutathione-agarose column (GE Healthcare), eluted with 20 mM glutathione and subjected to TEV protease cleavage. To remove His6-GST and His6-TEV, proteins were applied to HisTrap column (GE Healthcare). The purity and appropriate size of AGR3 protein was analyzed by Coomassie blue staining of 10% SDS-PAGE gels (data not shown). For all experiments, purified recombinant AGR3 protein was diluted in DMEM + 10% FBS to a final concentration of 5 ng/ml or 50 ng/ml followed by media filtration.

Collection of conditioned media and western blot analysis

For detection of secreted AGR3, conditioned media were collected after 48 h of cell culture in serum-free DMEM, centrifuged at 13,000 rpm for 10 min, followed by overnight precipitated with cold acetone (at 80% final concentration). For cellular proteins detection, cells were lysed in lysis buffer (50 mM TrisHCl, pH 7.4, 150 mM NaCl, 5 mM EDTA, 50 mM NaF, 1 mM Na3CO4, 1% Nonidet P40) containing protease inhibitor cocktail and phosphatase inhibitor cocktail 2 (both Sigma-Aldrich). For detection of tyrosine-phosphorylated proteins, the aforementioned lysis buffer was supplemented with 100 µM sodium orthovanadate (Sigma). The primary antibodies used were as follows: Mouse monoclonal anti-tubulin (Sigma), goat monoclonal anti-actin (Santa Cruz Biotechnology), mouse monoclonal anti-GAPDH (Santa Cruz Biotechnology), in-house mouse monoclonal anti-AGR3 (8,25), Py-Plus™-HRP mouse anti-phosphotyrosine (Invitrogen), rabbit monoclonal anti-c-Src and anti-phospho-c-Src (both Cell Signaling Technology), mouse monoclonal anti-Gapdh (clone 6C5) (Millipore), mouse monoclonal anti-VCP (p97) (BD Biosciences) and rabbit monoclonal anti-EsRalpha antibody (Abcam).

Cell detachment assay

Confluent cells were seeded in the quadruplet on 24-well plates and were incubated with 5 ng/ml and 50 ng/ml eAGR3 protein for 24 h. After, cells were washed with 0.5% EGTA and trypsin was used to detach cells from plate surface (for MCF-7, 0.0025% trypsin for 3 min; for T-47D, 0.125% trypsin for 3 min). The remaining cells were washed with PBS, fixed with 4% paraformaldehyde in PBS and stained with 5 mg/ml crystal violet. Number of attached cells was quantified by absorbance measurement on the microplate reader (Tecan Group Ltd.) at 595 nm.

Wound healing assay

Confluent cells were scraped using a sterile micropipette tip to create an in vitro wound and subsequently incubated in serum-free DMEM with or without eAGR3 as indicated. For SRC family kinases inhibition, cells were additionally treated with 1 µM dasatinib or equivalent concentration of DMSO as control. Alternatively, cells were transfected with wild-type or dominant negative (K298R) Src constructs (30) to further document the impact of Src signaling on eAGR3-induced migration. Transient transfections of MCF-7 cells seeded in 12-well plates (at a density of 4×105 cells/well) were performed using Fugene 6 (Promega) according to the manufacturer's recommendations using a 1:3 ratio of DNA/Fugene 6 in Opti-MEM (Invitrogen Life Technologies). Time-lapse acquisition of the wound closure was analyzed with Nikon eclipse Ti-E system at 10× magnification. The pictures were captured in three randomly chosen fields within the wounded region every 20 min for 24 h. The migration rate was assessed using TScratch software (31) (CSE Lab, ETH) by quantification of the cell-free area 16 h post-scratching.

Flow cytometry

Cells were treated with tyrosine kinase inhibitor dasatinib ranging from 10 to 0.01 µM for 24 h. Following treatment, cells were washed with PBS 2% FBS and analyzed by flow cytometry using a FACS-Canto II flow cytometer (BD Biosciences). The population of interest was gated according to its FSC/SSC criteria. The dead cell population was determined using 7-amino-actinomycin D (7AAD) and annexin V-PE staining (both BD Biosciences). Data were analyzed with the FACS-Diva (BD Biosciences).

Statistical analyses

Graphs and statistical analyses were done using GraphPad Prism 7.0 software. According to the experiments, either a student t-test was applied using a two-tailed distribution of two conditions of unequal or equal variances on groups of data obtained in experiments, or an ANOVA following a Tukey's multiple comparisons test was used. P<0.05 was considered to indicate a statistically significant difference.

Results

AGR3 is secreted from breast cancer cells

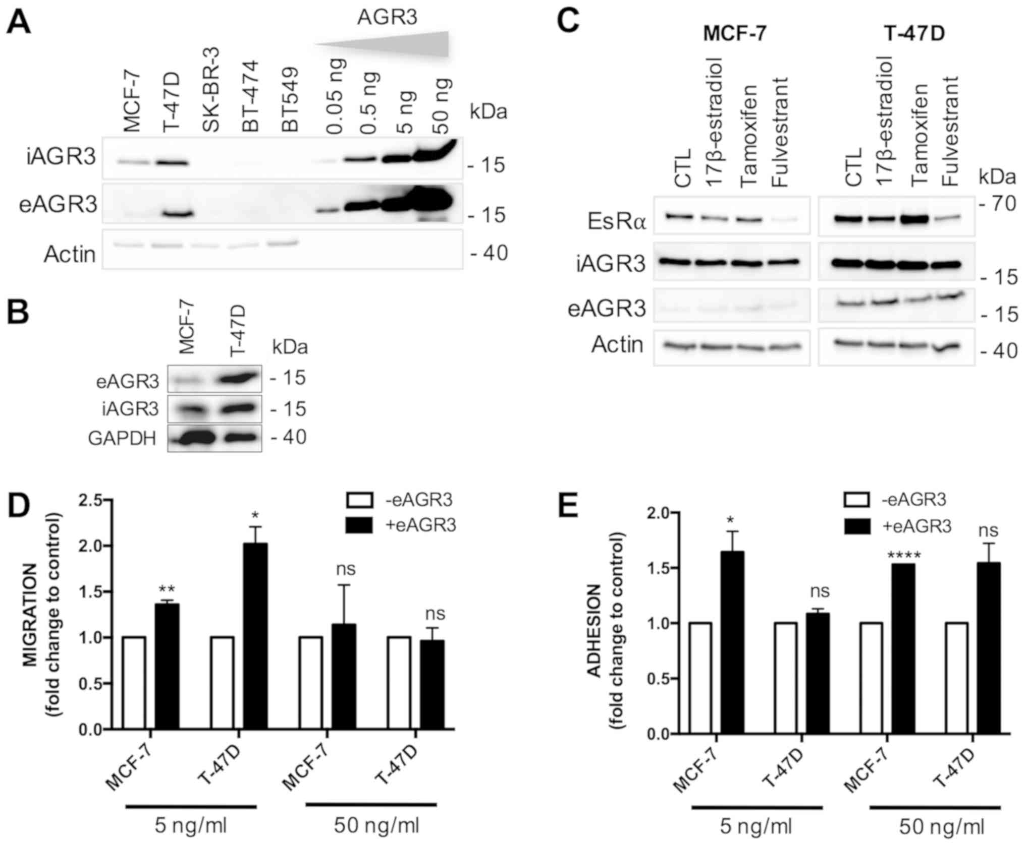
To test whether AGR3 protein could be found both intracellularly (iAGR3) and extracellularly (eAGR3), we first monitored AGR3 expression levels in cell extracts and in the conditioned media of a set of distinct breast cancer cell lines including MCF-7, T-47D, BT-474, SK-BR-3 and BT-549. We found that iAGR3 protein is expressed only in MCF-7 and T-47D cells (Fig. 1A) and is secreted (eAGR3) in the extracellular milieu by these two cell lines (Fig. 1A-B). We also evaluated the relative concentration of eAGR3 using Western blotting. This was done by comparing the intensity of the immunoreactive bands obtained from purified recombinant AGR3 protein ranging from 50 to 0.05 ng/ml (herein referred to as eAGR3) to that of eAGR3 acetone-precipitated from MCF-7 and T-47D conditioned culture media. We found that in vitro breast cancer cells secrete eAGR3 in nanomolar quantities (Fig. 1B). Therefore, to investigate the biological consequences of eAGR3 secretion, we further used recombinant AGR3 protein at the concentration of 5 and 50 ng/ml. As demonstrated here, AGR3 is only expressed in estrogen receptor (EsR) positive breast cancer cell lines, which is in line with previous works showing the positive correlation between AGR3 and EsR status in breast tumor tissues (1,19,25). As such, we investigated the effect of EsR signaling attenuation on AGR3 expression using the EsR ligands, namely 17β-estradiol, tamoxifen and fulvestrant. As a result, we found that none of the used drugs affected intra- or eAGR3 expression in both cell lines tested, indicating that the EsR pathway does not control AGR3 secretion (Fig. 1C).

Figure 1.

eAGR3 promotes breast cancer cell migration and adhesion. (A) Western blot analysis showing intracellular AGR3 expression in a panel of breast cancer cell lines and relative quantification of its expression compared with recombinant protein (AGR3). Actin was used as loading control. (B) Western blot analysis showing AGR3 protein secretion in MCF-7 and T-47D cells. GAPDH was used as loading control. (C) Effect of EsRα inhibition on intra- and eAGR3 expression as determined using western blot analysis. Actin was used as loading control. (D) Wound healing assay demonstrating migration properties of MCF-7 and T-47D cells exposed to eAGR3. Relative migration was quantified by measuring the in vitro wound area 16 h post scraping. Data are presented as a fold change in the migration rate between control (-eAGR3) and AGR3-stimulated cells (+eAGR3). Columns, means of two independent experiments; bars, SEM (E) Cell detachment assay showing increased adhesion of MCF-7 and T-47D cells cultivated in the presence of recombinant eAGR3. Data are presented as relative adhesion to untreated cells (unexposed to the effect of trypsin) between control and eAGR3-stimulated cells. Columns, means of two independent experiments; bars, SEM, *P≤0.05, **P≤0.01 and ****P≤0.0001 vs. -eAGR3. AGR3, anterior gradient 3; EsRα, estrogen receptor α; eAGR3, extracellular anterior gradient protein 3.

eAGR3 regulates tumor migration and adhesion

Given that the only report pertaining to AGR3 function in cancer links AGR3 with metastasis (1), we investigated whether eAGR3 could regulate cancer cell migration and/or adhesion, one of the key steps required for tumor cell metastasis. Firstly, we studied the effect of eAGR3 on cell migration using a wound healing assay and found a significant increase in migratory properties of both MCF-7 and T-47D upon eAGR3 exposure (5 ng/ml; Fig. 1D). Next, we determined the effect of eAGR3 on cell adhesion using a cell detachment assay. To this end, MCF-7 and T-47D cells were compared for their ability to bind to plastic substratum upon treatment with eAGR3. Both MCF-7 and T-47D cells exposed to low concentrations of trypsin were more prone to stay attached to the substratum when cultivated in the presence of eAGR3 (Fig. 1E). These results demonstrate that eAGR3 plays an extracellular role in regulating, tumor-associated processes, cell-adhesion and migration in breast cancer cells.

eAGR3 supports cell migration by inducing the phosphorylation of tyrosine kinases

To investigate the intracellular signaling mechanism(s) responsible for eAGR3-dependent migration, we then analyzed protein tyrosine phosphorylation patterns in control MCF-7 cells and cells treated with 5 ng/ml eAGR3 using Western blot with anti-phosphotyrosine antibodies. To enhance the detection of tyrosine-phosphorylated proteins, cells were also treated with 15 µM bpV(phen), an inhibitor of protein phosphotyrosine phosphatases. As shown in Fig. 2, we detected an increase in tyrosine phosphorylation corresponding to proteins with molecular weight of about 65, 80 and 100 kDa. This observation suggested that eAGR3 might induce the tyrosine phosphorylation of a major protein of a molecular weight compatible with the Src family kinases, key actors in cell migration (32). Thus, this result indicated that eAGR3 might possibly act through Src signaling to control cell migration. This hypothesis was further supported by a study showing that AGR2, a pro-tumorigenic homologue of AGR3, impacts on Src signaling, since AGR2 silencing in breast cancer cells resulted in decreased c-Src phosphorylation with no impact on total c-Src levels (33).

Figure 2.

eAGR3 induces the expression of tyrosine phosphorylated proteins. (A) Western blot analysis of tyrosine phosphorylated proteins in MCF-7 control cells and cells stimulated with eAGR3 (5 ng/ml) with or without bpV(phen) treatment. (B) Ponceau S staining of the SDS-PAGE separated proteins prior to immunoblot with anti-phosphotyrosine antibody serving as loading control. Arrows indicate the differentially tyrosine-phosphorylated proteins between control and eAGR3-treated cells. α; eAGR3, extracellular anterior gradient protein 3.

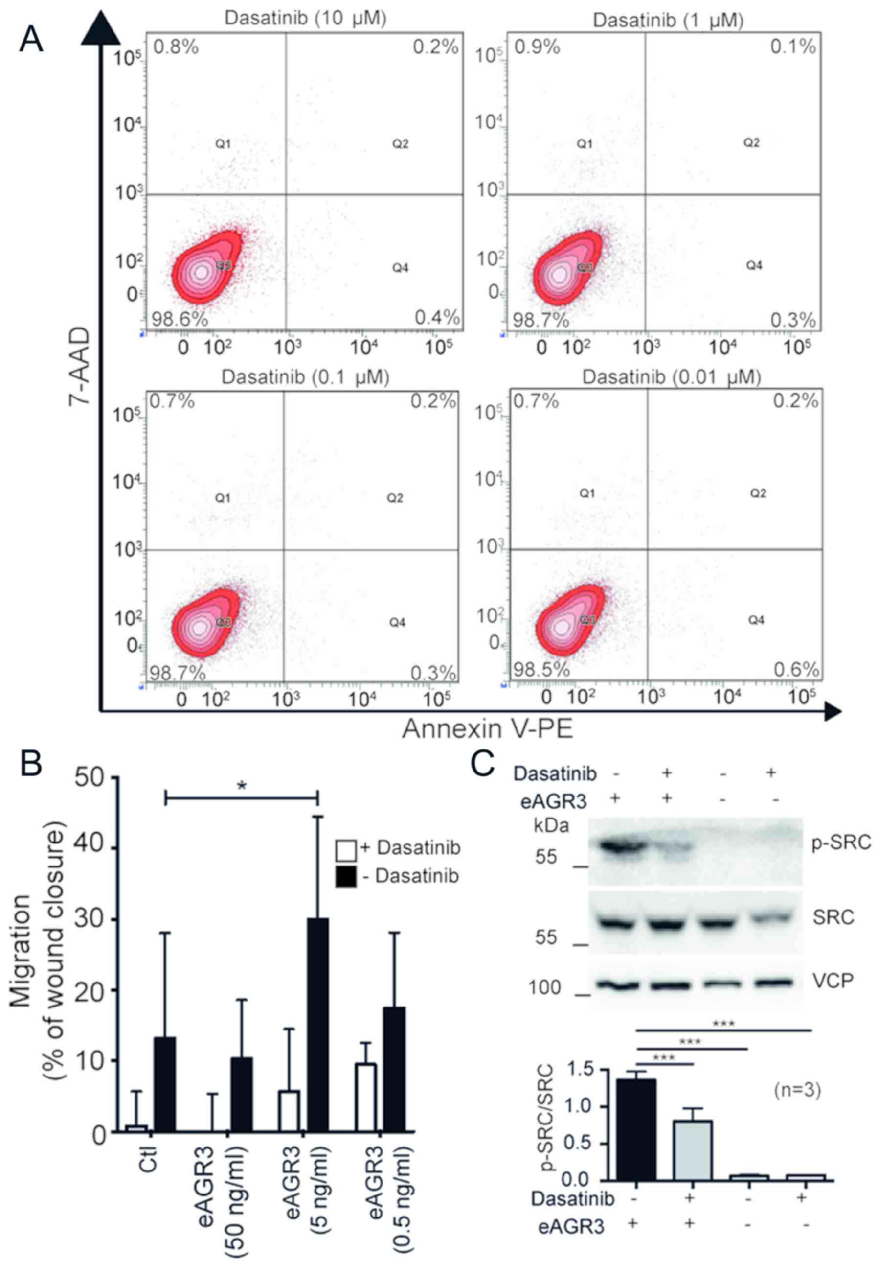
eAGR3 acts through the c-Src signaling pathways

Therefore, to confirm our observation, dasatininb, a tyrosine kinase inhibitor targeting Src kinases, was used and cell migration upon treatment with eAGR3 was analyzed using wound healing assays. Before the analysis, the toxicity of gradient dasatinib concentrations randing from 10 to 0.01 µM was measured by flow cytometry using Annexin V and 7-amino-actinomycin D (7-AAD) double staining, which confirmed that dasatinib alone does not affect cell survival at any tested concentrations (Fig. 3A). We then investigated the migration rate of T-47D cells stimulated or not with eAGR3 (from 0.5 to 50 ng/ml) and treated or not with 1 µM dasatinib. Cell migration was significantly downregulated upon dasatinib treatment in both control and eAGR3-stimulated cells (Fig. 3B). Western blot analysis also revealed the induction of Src phosphorylation in MCF-7 cells following exposure to eAGR3, which was consistently blocked in dasatinib-treated cells (Fig. 3C). This result confirmed our initial hypothesis that eAGR3 could signal through Src to promote cell migration.

Figure 3.

Dasatinib reverses the effect of eAGR3 on cell migration. (A) Flow cytometry analysis showing the percentage of living cells upon treatment with decreasing concentrations of dasatinib. Populations of dead cells were quantified with annexin V and 7-ADD staining. (B) Wound healing assay showing migration capacities of MCF-7 and T-47D cells exposed to eAGR3 and treated or not with 1 µM dasatinib. Migration rate was quantified by measuring the size of in vitro wound 16 h post scraping. Data are representative of four independent experiments, *P≤0.05. (C) Western blot analysis (upper panel) and quantification (lower panel) showing induction in c-Src phosphorylation in MCF-7 cells stimulated with decreasing concentrations of eAGR3 and treated or not with 1 µM dasatinib. p97 (VCP) was used as a loading control. ***P≤0.001. eAGR3, extracellular anterior gradient protein 3.

To further demonstrate that eAGR3 exerts its pro-migratory functions on breast cancer cells by activating c-Src signaling, we investigated the effect of eAGR3 on MCF-7 cells overexpressing wild-type (WT) or dominant negative mutant of c-Src protein, namely K298R (Fig. 4A) (34). We found that control (Mock, empty vector) and c-Src WT-overexpressing cells migrated significantly faster towards in vitro wound upon treatment with eAGR3 compared to their non-stimulated counterparts (Fig. 4B-C, E). Strikingly, cells transfected with plasmid coding for kinase dead K298R mutant did not respond to eAGR3 and consequently completely lost the migratory advantage of eAGR3 stimulation (Fig. 4D-E). Taken together, these results demonstrate the involvement of c-Src on breast cancer cell migration and support our previous observations that the kinase activity of c-Src is necessary for eAGR3-mediated tumorigenic properties.

Figure 4.

eAGR3 induces cell migration via the activation of c-Src. (A) Western blot analysis showing the level of expression of c-Src-WT, c-Src-K298R, p-c-Src-WT, p-c-Src-K298R following transfection of MCF-7 as compared to control cells (Mock, empty vector). Cells were stimulated (+) or not (−) with eAGR3 (5 ng/ml). GAPDH was used as a loading control. (B-D) Wound healing assay showing migration capacities of MCF-7 cells transfected with empty vector (mock) (B), c-Src-wt (C) or c-Src-K298R (D), in absence or presence of eAGR3 (5 ng/ml) for 16 h. (E) Migration rate was quantified by measuring the size of in vitro wound 16 h post scraping. Data are representative of three independent experiments, *P≤0.05 and **P≤0.01 vs. -eAGR3. WT, wild-type; eAGR3, extracellular anterior gradient protein 3; CTL, control.

Discussion

AGR2 and AGR3 proteins are highly expressed in breast tumors, where their expression levels correlate with estrogen receptor (EsR) positivity and predict patient outcome (1,25,35,36). Accordingly, we found that AGR3 was mainly expressed in the EsR-positive cell lines (MCF-7 and T-47D), while it was absent in EsR-negative (SK-BR-3 or BT-549) cells, suggesting its EsR-dependent regulation. However, the selective inhibition of EsRα did not affect intra- or eAGR3 levels, indicating a more complex regulation of AGR3 expression in breast cancer, which is not solely dependent on EsR signaling. AGR2 is an emerging drug target in breast cancer as it promotes growth, survival and dissemination of the metastatic cells as well as resistance to treatment by modulating tumor-associated signaling pathways and overcoming ER stress (14). In addition, AGR2 has been shown to be secreted by various cancer cell lines as well as in tumors tissues (17,18,37,38). Follow-up studies indicated that AGR2 can also act ‘from the outside’, as eAGR2, either through binding to membrane receptors or through incorporating within the cytoplasm of target cells (21,22). Despite high similarity between the two homologues-AGR2 and AGR3, there is no reported evidence of eAGR3 extracellular activity. Recent findings have demonstrated a significantly elevated level of eAGR3 in sera from breast cancer patients compared to healthy controls, which is of a diagnostic and prognostic importance (19). However, the biological consequences of eAGR3 secretion remain elusive.

In the current study, we showed for the first time that eAGR3 exerts pro-tumoral functions in breast cancer by impacting on the adhesive and migratory properties of breast cancer cells. These findings further support the hypothesis that AGR3 may be involved in metastatic processes either through a direct interaction with metastasis-related proteins (such as C4.4A protein and DAG-1 (1)) and/or by the induction of pro-metastatic signaling pathways. In line with this, we previously demonstrated that the AGR3 gene may be co-expressed with genes coding for claudin 3 and hepatocyte cell adhesion molecule (HEPACAM) (11), both reported to regulate the metastatic potential of cancer cells (39,40). Herein we uncover that eAGR3 acts through the activation of c-Src signaling pathway and that eAGR3-dependent migration can be inhibited by dasatinib and by dominant negative Src. In addition to EsR and progesterone receptor signaling (25), this is the first pro-oncogenic pathway linked to the AGR3 protein. However, since dasatinib did not completely abolish the AGR3-mediated increase in cell migration, it is plausible that collateral signaling pathways are involved in this process. Secreted AGR2 has been recently demonstrated to promote colorectal cancer migration and metastasis through non-canonical Wnt signaling, involving Ca2+/Calmodulin-dependent protein kinase II (CaMKII) and JNK pathways (20). However, whether this is true for extracellular eAGR3 warrants further investigation. Interestingly, the effect of eAGR3 does not seem to be dose-dependent. This might be explained by the fact that high abundance of AGR3 protein might promote formations of homodimers, which, as we recently demonstrated for AGR2, are not secreted and therefore lack extracellular activity (41).

The mechanism of action of extracellular AGR proteins is in general poorly characterized and so far, it is not clear how their signal is transduced within the cells. In line with the existence of a cell surface receptor mediating extracellular AGR proteins signaling both AGR2 and AGR3 are human orthologues of the Xenopus laevis secreted XAG-2 protein (1). XAG-2 participates in frog embryogenesis and amphibian limb regeneration by interacting with the Prod-1 receptor of Ly6 superfamily (42). Although there is no human homologue of Prod-1, AGR2 was shown to interact with another Ly6 receptor family member, C4.4A, which is a GPI-anchored glycoprotein (22). Interestingly, blocking the binding of AGR2 to C4.4A reduced pancreatic tumor growth and metastasis in mice and improved mouse survival. This suggests that secreted AGR2, at least partially, exerts its pro-tumorigenic functions in a receptor-dependent manner. Given a scarce number of reports describing the role of AGR3 in cancer and its high homology with AGR2, we speculate that eAGR3 may act similarly to eAGR2 and therefore could directly bind to surface receptors thereby triggering the activation of the Src pathway. Our hypothesis is also reinforced by the reported link between AGR2 expression and Src phosphorylation in breast cancer (33).

So far, the role of AGR3 in breast cancer biology has been ambiguous, since we and others have reported the opposite effect of elevated AGR3 expression on clinical outcomes (19,25). However, the present work points towards rather pro-oncogenic properties of eAGR3 such as migration and adhesion. This is of particular importance, since AGR2 and AGR3 are co-expressed in breast cancer tissues (25), have been shown to be secreted in breast cancer (19) and as reported here, eAGR3 plays an extracellular function as a signaling molecule in the tumor microenvironment, as we previously described for eAGR2 (23). Therefore, our work highlights the importance of AGR3 function and its prognostic significance in breast cancer.

Acknowledgements

The authors would like to thank Mrs Katerina Kanova from Masaryk Memorial Cancer Institute, RECAMO, 656 53 Brno, Czech Republic, for technical assistance.

Funding

JO was supported by Ministry of Health, Czech Republic (MMCI; grant. no. 00209805), DS was supported by an Associazione Italiana per la Ricerca sul Cancro (grant. no. AIRC2019) fellowship for Abroad', MD was supported by the Czech Science Foundation (grant no. MEYS-NPS I-LO1413), RH by The Grant Agency of the Czech Republic (grant. no. P206/12/G151); LS by The Grant Agency of the Czech Republic (grant. no. 13-00956S; 19-02014S), and SP by the 7th Framework Program (a part of the EU Marie Curie Initial Training Networks Biomedical engineering for cancer and brain disease diagnosis and therapy development: EngCaBra. Project no. PITN-GA-2010-264417. FD was supported by grants from ‘Ligue contre le Cancer’ (Comité Charente; grant. no. LC2018) and by the Fondation ARC pour la recherche sur le cancer (grant. no. PJA 20181207750). This work was also funded by grants from the Institut National du Cancer (grant. no. PLBIO2012-PLBIO2017) to EC.

Availability of data and materials

The datasets used and/or analyzed during the present study are available from the corresponding author on reasonable request.

Authors' contributions

JO, LS, MD, TA, FI, DS and DF carried out the experiments and related analyses. RH and SP provided the reagents, designed the experiments and critically revised the manuscript. JO, EC, FD and DF designed the study and wrote the manuscript. All authors read and approved the final manuscript.

Ethics approval and consent to participate

Not applicable.

Patient consent for publication

Not applicable.

Competing interests

The author EC is a founder of Cell Stress Discovery ltd.

Glossary

Abbreviations

Abbreviations:

AGR2

Anterior gradient 2

AGR3

Anterior gradient 3

DAG-1

dystroglycan-1

DMEM

Dulbecco's Modified Eagle's medium

eAGR2

extracellular anterior gradient protein 2

eAGR3

extracellular anterior gradient protein 3

ER

endoplasmic reticulum

EsR

estrogen receptor

PDI

protein disulfide isomerase

TEV

tobacco etch virus

References

1 

Fletcher GC, Patel S, Tyson K, Adam PJ, Schenker M, Loader JA, Daviet L, Legrain P, Parekh R, Harris AL and Terrett JA: hAG-2 and hAG-3, human homologues of genes involved in differentiation, are associated with oestrogen receptor-positive breast tumours and interact with metastasis gene C4.4a and dystroglycan. Br J Cancer. 88:579–585. 2003. View Article : Google Scholar : PubMed/NCBI

2 

Higa A, Mulot A, Delom F, Bouchecareilh M, Nguyên DT, Boismenu D, Wise MJ and Chevet E: Role of pro-oncogenic protein disulfide isomerase (PDI) family member anterior gradient 2 (AGR2) in the control of endoplasmic reticulum homeostasis. J Biol Chem. 286:44855–44868. 2011. View Article : Google Scholar : PubMed/NCBI

3 

Brychtova V, Mohtar A, Vojtesek B and Hupp TR: Mechanisms of anterior gradient-2 regulation and function in cancer. Semin Cancer Biol. 33:16–24. 2015. View Article : Google Scholar : PubMed/NCBI

4 

Park SW, Zhen G, Verhaeghe C, Nakagami Y, Nguyenvu LT, Barczak AJ, Killeen N and Erle DJ: The protein disulfide isomerase AGR2 is essential for production of intestinal mucus. Proc Natl Acad Sci USA. 106:6950–6955. 2009. View Article : Google Scholar : PubMed/NCBI

5 

Schroeder BW, Verhaeghe C, Park SW, Nguyenvu LT, Huang X, Zhen G and Erle DJ: AGR2 is induced in asthma and promotes allergen-induced mucin overproduction. Am J Respir Cell Mol Biol. 47:178–185. 2012. View Article : Google Scholar : PubMed/NCBI

6 

Norris AM, Gore A, Balboni A, Young A, Longnecker DS and Korc M: AGR2 is a SMAD4-suppressible gene that modulates MUC1 levels and promotes the initiation and progression of pancreatic intraepithelial neoplasia. Oncogene. 32:3867–3876. 2013. View Article : Google Scholar : PubMed/NCBI

7 

Bonser LR, Schroeder BW, Ostrin LA, Baumlin N, Olson JL, Salathe M and Erle DJ: The endoplasmic reticulum resident protein AGR3. Required for regulation of ciliary beat frequency in the airway. Am J Respir Cell Mol Biol. 53:536–543. 2015. View Article : Google Scholar : PubMed/NCBI

8 

Gray TA, MacLaine NJ, Michie CO, Bouchalova P, Murray E, Howie J, Hrstka R, Maslon MM, Nenutil R, Vojtesek B, et al: Anterior Gradient-3: A novel biomarker for ovarian cancer that mediates cisplatin resistance in xenograft models. J Immunol Methods. 378:20–32. 2012. View Article : Google Scholar : PubMed/NCBI

9 

Brychtova V, Zampachova V, Hrstka R, Fabian P, Novak J, Hermanova M and Vojtesek B: Differential expression of anterior gradient protein 3 in intrahepatic cholangiocarcinoma and hepatocellular carcinoma. Exp Mol Pathol. 96:375–381. 2014. View Article : Google Scholar : PubMed/NCBI

10 

Vivekanandan P, Micchelli ST and Torbenson M: Anterior gradient-2 is overexpressed by fibrolamellar carcinomas. Hum Pathol. 40:293–299. 2009. View Article : Google Scholar : PubMed/NCBI

11 

Obacz J, Takacova M, Brychtova V, Dobes P, Pastorekova S, Vojtesek B and Hrstka R: The role of AGR2 and AGR3 in cancer: Similar but not identical. Eur J Cell Biol. 94:139–147. 2015. View Article : Google Scholar : PubMed/NCBI

12 

Brychtova V, Vojtesek B and Hrstka R: Anterior gradient 2: A novel player in tumor cell biology. Cancer Lett. 304:1–7. 2011. View Article : Google Scholar : PubMed/NCBI

13 

Chevet E, Fessart D, Delom F, Mulot A, Vojtesek B, Hrstka R, Murray E, Gray T and Hupp T: Emerging roles for the pro-oncogenic anterior gradient-2 in cancer development. Oncogene. 32:2499–2509. 2013. View Article : Google Scholar : PubMed/NCBI

14 

Salmans ML, Zhao F and Andersen B: The estrogen-regulated anterior gradient 2 (AGR2) protein in breast cancer: A potential drug target and biomarker. Breast Cancer Res. 15:2042013. View Article : Google Scholar : PubMed/NCBI

15 

Kamal A, Valentijn A, Barraclough R, Rudland P, Rahmatalla N, Martin-Hirsch P, Stringfellow H, Decruze SB and Hapangama DK: High AGR2 protein is a feature of low grade endometrial cancer cells. Oncotarget. 9:31459–31472. 2018. View Article : Google Scholar : PubMed/NCBI

16 

Bergstrom JH, Berg KA, Rodriguez-Pineiro AM, Stecher B, Johansson ME and Hansson GC: AGR2, an endoplasmic reticulum protein, is secreted into the gastrointestinal mucus. PLoS One. 9:e1041862014. View Article : Google Scholar : PubMed/NCBI

17 

Edgell TA, Barraclough DL, Rajic A, Dhulia J, Lewis KJ, Armes JE, Barraclough R, Rudland PS, Rice GE and Autelitano DJ: Increased plasma concentrations of anterior gradient 2 protein are positively associated with ovarian cancer. Clin Sci (Lond). 118:717–725. 2010. View Article : Google Scholar : PubMed/NCBI

18 

Kani K, Malihi PD, Jiang Y, Wang H, Wang Y, Ruderman DL, Agus DB, Mallick P and Gross ME: Anterior gradient 2 (AGR2): Blood-based biomarker elevated in metastatic prostate cancer associated with the neuroendocrine phenotype. Prostate. 73:306–315. 2013. View Article : Google Scholar : PubMed/NCBI

19 

Garczyk S, von Stillfried S, Antonopoulos W, Hartmann A, Schrauder MG, Fasching PA, Anzeneder T, Tannapfel A, Ergönenc Y, Knüchel R, et al: AGR3 in breast cancer: Prognostic impact and suitable serum-based biomarker for early cancer detection. PLoS One. 10:e01221062015. View Article : Google Scholar : PubMed/NCBI

20 

Tian S, Hu J, Tao K, Wang J, Chu Y, Li J, Liu Z, Ding X, Xu L, Li Q, et al: Secreted AGR2 promotes invasion of colorectal cancer cells via Wnt11-mediated non-canonical Wnt signaling. Exp Cell Res. 364:198–207. 2018. View Article : Google Scholar : PubMed/NCBI

21 

Tsuji T, Satoyoshi R, Aiba N, Kubo T, Yanagihara K, Maeda D, Goto A, Ishikawa K, Yashiro M and Tanaka M: Agr2 mediates paracrine effects on stromal fibroblasts that promote invasion by gastric signet-ring carcinoma cells. Cancer Res. 75:356–366. 2015. View Article : Google Scholar : PubMed/NCBI

22 

Arumugam T, Deng D, Bover L, Wang H, Logsdon CD and Ramachandran V: New blocking antibodies against novel AGR2-C4.4A pathway reduce growth and metastasis of pancreatic tumors and increase survival in mice. Mol Cancer Ther. 14:941–951. 2015. View Article : Google Scholar : PubMed/NCBI

23 

Fessart D, Domblides C, Avril T, Eriksson LA, Begueret H, Pineau R, Malrieux C, Dugot-Senant N, Lucchesi C, Chevet E and Delom F: Secretion of protein disulphide isomerase AGR2 confers tumorigenic properties. Elife. 5(pii): e138872016. View Article : Google Scholar : PubMed/NCBI

24 

Adam PJ, Boyd R, Tyson KL, Fletcher GC, Stamps A, Hudson L, Poyser HR, Redpath N, Griffiths M, Steers G, et al: Comprehensive proteomic analysis of breast cancer cell membranes reveals unique proteins with potential roles in clinical cancer. J Biol Chem. 278:6482–6489. 2003. View Article : Google Scholar : PubMed/NCBI

25 

Obacz J, Brychtova V, Podhorec J, Fabian P, Dobes P, Vojtesek B and Hrstka R: Anterior gradient protein 3 is associated with less aggressive tumors and better outcome of breast cancer patients. Onco Targets Ther. 8:1523–1532. 2015.PubMed/NCBI

26 

Bu H, Schweiger MR, Manke T, Wunderlich A, Timmermann B, Kerick M, Pasqualini L, Shehu E, Fuchsberger C, Cato AC and Klocker H: Anterior gradient 2 and 3-two prototype androgen-responsive genes transcriptionally upregulated by androgens and by oestrogens in prostate cancer cells. FEBS J. 280:1249–1266. 2013. View Article : Google Scholar : PubMed/NCBI

27 

King ER, Tung CS, Tsang YT, Zu Z, Lok GT, Deavers MT, Malpica A, Wolf JK, Lu KH, Birrer MJ, et al: The anterior gradient homolog 3 (AGR3) gene is associated with differentiation and survival in ovarian cancer. Am J Surg Pathol. 35:904–912. 2011. View Article : Google Scholar : PubMed/NCBI

28 

Trcka F, Durech M, Man P, Hernychova L, Muller P and Vojtesek B: The assembly and intermolecular properties of the Hsp70-Tomm34-Hsp90 molecular chaperone complex. J Biol Chem. 289:9887–9901. 2014. View Article : Google Scholar : PubMed/NCBI

29 

Raetz CR, Ulevitch RJ, Wright SD, Sibley CH, Ding A and Nathan CF: Gram-negative endotoxin: An extraordinary lipid with profound effects on eukaryotic signal transduction. FASEB J. 5:2652–2660. 1991. View Article : Google Scholar : PubMed/NCBI

30 

Fessart D, Simaan M and Laporte SA: c-Src regulates clathrin adapter protein 2 interaction with beta-arrestin and the angiotensin II type 1 receptor during clathrin-mediated internalization. Mol Endocrinol. 19:491–503. 2005. View Article : Google Scholar : PubMed/NCBI

31 

Geback T, Schulz MM, Koumoutsakos P and Detmar M: TScratch: A novel and simple software tool for automated analysis of monolayer wound healing assays. Biotechniques. 46:265–274. 2009. View Article : Google Scholar : PubMed/NCBI

32 

Zhang S and Yu D: Targeting Src family kinases in anti-cancer therapies: Turning promise into triumph. Trends Pharmacol Sci. 33:122–128. 2012. View Article : Google Scholar : PubMed/NCBI

33 

Vanderlaag KE, Hudak S, Bald L, Fayadat-Dilman L, Sathe M, Grein J and Janatpour MJ: Anterior gradient-2 plays a critical role in breast cancer cell growth and survival by modulating cyclin D1, estrogen receptor-alpha and survivin. Breast Cancer Res. 12:R322010. View Article : Google Scholar : PubMed/NCBI

34 

Chen Y, Long H, Wu Z, Jiang X and Ma L: EGF transregulates opioid receptors through EGFR-mediated GRK2 phosphorylation and activation. Mol Biol Cell. 19:2973–2983. 2008. View Article : Google Scholar : PubMed/NCBI

35 

Hrstka R, Nenutil R, Fourtouna A, Maslon MM, Naughton C, Langdon S, Murray E, Larionov A, Petrakova K, Muller P, et al: The pro-metastatic protein anterior gradient-2 predicts poor prognosis in tamoxifen-treated breast cancers. Oncogene. 29:4838–4847. 2010. View Article : Google Scholar : PubMed/NCBI

36 

Fritzsche FR, Dahl E, Pahl S, Burkhardt M, Luo J, Mayordomo E, Gansukh T, Dankof A, Knuechel R, Denkert C, et al: Prognostic relevance of AGR2 expression in breast cancer. Clin Cancer Res. 12:1728–1734. 2006. View Article : Google Scholar : PubMed/NCBI

37 

Bu H, Bormann S, Schafer G, Horninger W, Massoner P, Neeb A, Lakshmanan VK, Maddalo D, Nestl A, Sültmann H, et al: The anterior gradient 2 (AGR2) gene is overexpressed in prostate cancer and may be useful as a urine sediment marker for prostate cancer detection. Prostate. 71:575–587. 2011. View Article : Google Scholar : PubMed/NCBI

38 

Ramachandran V, Arumugam T, Wang H and Logsdon CD: Anterior gradient 2 is expressed and secreted during the development of pancreatic cancer and promotes cancer cell survival. Cancer Res. 68:7811–7818. 2008. View Article : Google Scholar : PubMed/NCBI

39 

de Souza WF, Fortunato-Miranda N, Robbs BK, de Araujo WM, de-Freitas-Junior JC, Bastos LG, Viola JP and Morgado-Díaz JA: Claudin-3 overexpression increases the malignant potential of colorectal cancer cells: Roles of ERK1/2 and PI3K-Akt as modulators of EGFR signaling. PLoS One. 8:e749942013. View Article : Google Scholar : PubMed/NCBI

40 

Shao H, Gu Y, Ding J, Lu P, Ruan T and Lu W: HEPACAM inhibited the growth and migration of cancer cells in the progression of non-small cell lung cancer. Tumour Biol. 37:2621–2627. 2016. View Article : Google Scholar : PubMed/NCBI

41 

Maurel M, Obacz J, Avril T, Ding YP, Papadodima O, Treton X, Daniel F, Pilalis E, Hörberg J, Hou W, et al: Control of anterior GRadient 2 (AGR2) dimerization links endoplasmic reticulum proteostasis to inflammation. EMBO Mol Med. 11(pii): e101202019. View Article : Google Scholar : PubMed/NCBI

42 

Aberger F, Weidinger G, Grunz H and Richter K: Anterior specification of embryonic ectoderm: The role of the Xenopus cement gland-specific gene XAG-2. Mech Dev. 72:115–130. 1998. View Article : Google Scholar : PubMed/NCBI

Related Articles

  • Abstract
  • View
  • Download
  • Twitter
Copy and paste a formatted citation
Spandidos Publications style
Obacz J, Sommerova L, Sicari D, Durech M, Avril T, Iuliano F, Pastorekova S, Hrstka R, Chevet E, Delom F, Delom F, et al: Extracellular AGR3 regulates breast cancer cells migration via Src signaling. Oncol Lett 18: 4449-4456, 2019.
APA
Obacz, J., Sommerova, L., Sicari, D., Durech, M., Avril, T., Iuliano, F. ... Fessart, D. (2019). Extracellular AGR3 regulates breast cancer cells migration via Src signaling. Oncology Letters, 18, 4449-4456. https://doi.org/10.3892/ol.2019.10849
MLA
Obacz, J., Sommerova, L., Sicari, D., Durech, M., Avril, T., Iuliano, F., Pastorekova, S., Hrstka, R., Chevet, E., Delom, F., Fessart, D."Extracellular AGR3 regulates breast cancer cells migration via Src signaling". Oncology Letters 18.5 (2019): 4449-4456.
Chicago
Obacz, J., Sommerova, L., Sicari, D., Durech, M., Avril, T., Iuliano, F., Pastorekova, S., Hrstka, R., Chevet, E., Delom, F., Fessart, D."Extracellular AGR3 regulates breast cancer cells migration via Src signaling". Oncology Letters 18, no. 5 (2019): 4449-4456. https://doi.org/10.3892/ol.2019.10849
Copy and paste a formatted citation
x
Spandidos Publications style
Obacz J, Sommerova L, Sicari D, Durech M, Avril T, Iuliano F, Pastorekova S, Hrstka R, Chevet E, Delom F, Delom F, et al: Extracellular AGR3 regulates breast cancer cells migration via Src signaling. Oncol Lett 18: 4449-4456, 2019.
APA
Obacz, J., Sommerova, L., Sicari, D., Durech, M., Avril, T., Iuliano, F. ... Fessart, D. (2019). Extracellular AGR3 regulates breast cancer cells migration via Src signaling. Oncology Letters, 18, 4449-4456. https://doi.org/10.3892/ol.2019.10849
MLA
Obacz, J., Sommerova, L., Sicari, D., Durech, M., Avril, T., Iuliano, F., Pastorekova, S., Hrstka, R., Chevet, E., Delom, F., Fessart, D."Extracellular AGR3 regulates breast cancer cells migration via Src signaling". Oncology Letters 18.5 (2019): 4449-4456.
Chicago
Obacz, J., Sommerova, L., Sicari, D., Durech, M., Avril, T., Iuliano, F., Pastorekova, S., Hrstka, R., Chevet, E., Delom, F., Fessart, D."Extracellular AGR3 regulates breast cancer cells migration via Src signaling". Oncology Letters 18, no. 5 (2019): 4449-4456. https://doi.org/10.3892/ol.2019.10849
Follow us
  • Twitter
  • LinkedIn
  • Facebook
About
  • Spandidos Publications
  • Careers
  • Cookie Policy
  • Privacy Policy
How can we help?
  • Help
  • Live Chat
  • Contact
  • Email to our Support Team