Spandidos Publications Logo
  • About
    • About Spandidos
    • Aims and Scopes
    • Abstracting and Indexing
    • Editorial Policies
    • Reprints and Permissions
    • Job Opportunities
    • Terms and Conditions
    • Contact
  • Journals
    • All Journals
    • Oncology Letters
      • Oncology Letters
      • Information for Authors
      • Editorial Policies
      • Editorial Board
      • Aims and Scope
      • Abstracting and Indexing
      • Bibliographic Information
      • Archive
    • International Journal of Oncology
      • International Journal of Oncology
      • Information for Authors
      • Editorial Policies
      • Editorial Board
      • Aims and Scope
      • Abstracting and Indexing
      • Bibliographic Information
      • Archive
    • Molecular and Clinical Oncology
      • Molecular and Clinical Oncology
      • Information for Authors
      • Editorial Policies
      • Editorial Board
      • Aims and Scope
      • Abstracting and Indexing
      • Bibliographic Information
      • Archive
    • Experimental and Therapeutic Medicine
      • Experimental and Therapeutic Medicine
      • Information for Authors
      • Editorial Policies
      • Editorial Board
      • Aims and Scope
      • Abstracting and Indexing
      • Bibliographic Information
      • Archive
    • International Journal of Molecular Medicine
      • International Journal of Molecular Medicine
      • Information for Authors
      • Editorial Policies
      • Editorial Board
      • Aims and Scope
      • Abstracting and Indexing
      • Bibliographic Information
      • Archive
    • Biomedical Reports
      • Biomedical Reports
      • Information for Authors
      • Editorial Policies
      • Editorial Board
      • Aims and Scope
      • Abstracting and Indexing
      • Bibliographic Information
      • Archive
    • Oncology Reports
      • Oncology Reports
      • Information for Authors
      • Editorial Policies
      • Editorial Board
      • Aims and Scope
      • Abstracting and Indexing
      • Bibliographic Information
      • Archive
    • Molecular Medicine Reports
      • Molecular Medicine Reports
      • Information for Authors
      • Editorial Policies
      • Editorial Board
      • Aims and Scope
      • Abstracting and Indexing
      • Bibliographic Information
      • Archive
    • World Academy of Sciences Journal
      • World Academy of Sciences Journal
      • Information for Authors
      • Editorial Policies
      • Editorial Board
      • Aims and Scope
      • Abstracting and Indexing
      • Bibliographic Information
      • Archive
    • International Journal of Functional Nutrition
      • International Journal of Functional Nutrition
      • Information for Authors
      • Editorial Policies
      • Editorial Board
      • Aims and Scope
      • Abstracting and Indexing
      • Bibliographic Information
      • Archive
    • International Journal of Epigenetics
      • International Journal of Epigenetics
      • Information for Authors
      • Editorial Policies
      • Editorial Board
      • Aims and Scope
      • Abstracting and Indexing
      • Bibliographic Information
      • Archive
    • Medicine International
      • Medicine International
      • Information for Authors
      • Editorial Policies
      • Editorial Board
      • Aims and Scope
      • Abstracting and Indexing
      • Bibliographic Information
      • Archive
  • Articles
  • Information
    • Information for Authors
    • Information for Reviewers
    • Information for Librarians
    • Information for Advertisers
    • Conferences
  • Language Editing
Spandidos Publications Logo
  • About
    • About Spandidos
    • Aims and Scopes
    • Abstracting and Indexing
    • Editorial Policies
    • Reprints and Permissions
    • Job Opportunities
    • Terms and Conditions
    • Contact
  • Journals
    • All Journals
    • Biomedical Reports
      • Information for Authors
      • Editorial Policies
      • Editorial Board
      • Aims and Scope
      • Abstracting and Indexing
      • Bibliographic Information
      • Archive
    • Experimental and Therapeutic Medicine
      • Information for Authors
      • Editorial Policies
      • Editorial Board
      • Aims and Scope
      • Abstracting and Indexing
      • Bibliographic Information
      • Archive
    • International Journal of Epigenetics
      • Information for Authors
      • Editorial Policies
      • Editorial Board
      • Aims and Scope
      • Abstracting and Indexing
      • Bibliographic Information
      • Archive
    • International Journal of Functional Nutrition
      • Information for Authors
      • Editorial Policies
      • Editorial Board
      • Aims and Scope
      • Abstracting and Indexing
      • Bibliographic Information
      • Archive
    • International Journal of Molecular Medicine
      • Information for Authors
      • Editorial Policies
      • Editorial Board
      • Aims and Scope
      • Abstracting and Indexing
      • Bibliographic Information
      • Archive
    • International Journal of Oncology
      • Information for Authors
      • Editorial Policies
      • Editorial Board
      • Aims and Scope
      • Abstracting and Indexing
      • Bibliographic Information
      • Archive
    • Medicine International
      • Information for Authors
      • Editorial Policies
      • Editorial Board
      • Aims and Scope
      • Abstracting and Indexing
      • Bibliographic Information
      • Archive
    • Molecular and Clinical Oncology
      • Information for Authors
      • Editorial Policies
      • Editorial Board
      • Aims and Scope
      • Abstracting and Indexing
      • Bibliographic Information
      • Archive
    • Molecular Medicine Reports
      • Information for Authors
      • Editorial Policies
      • Editorial Board
      • Aims and Scope
      • Abstracting and Indexing
      • Bibliographic Information
      • Archive
    • Oncology Letters
      • Information for Authors
      • Editorial Policies
      • Editorial Board
      • Aims and Scope
      • Abstracting and Indexing
      • Bibliographic Information
      • Archive
    • Oncology Reports
      • Information for Authors
      • Editorial Policies
      • Editorial Board
      • Aims and Scope
      • Abstracting and Indexing
      • Bibliographic Information
      • Archive
    • World Academy of Sciences Journal
      • Information for Authors
      • Editorial Policies
      • Editorial Board
      • Aims and Scope
      • Abstracting and Indexing
      • Bibliographic Information
      • Archive
  • Articles
  • Information
    • For Authors
    • For Reviewers
    • For Librarians
    • For Advertisers
    • Conferences
  • Language Editing
Login Register Submit
  • This site uses cookies
  • You can change your cookie settings at any time by following the instructions in our Cookie Policy. To find out more, you may read our Privacy Policy.

    I agree
Search articles by DOI, keyword, author or affiliation
Search
Advanced Search
presentation
Oncology Letters
Join Editorial Board Propose a Special Issue
Print ISSN: 1792-1074 Online ISSN: 1792-1082
Journal Cover
January-2020 Volume 19 Issue 1

Full Size Image

Sign up for eToc alerts
Recommend to Library

Journals

International Journal of Molecular Medicine

International Journal of Molecular Medicine

International Journal of Molecular Medicine is an international journal devoted to molecular mechanisms of human disease.

International Journal of Oncology

International Journal of Oncology

International Journal of Oncology is an international journal devoted to oncology research and cancer treatment.

Molecular Medicine Reports

Molecular Medicine Reports

Covers molecular medicine topics such as pharmacology, pathology, genetics, neuroscience, infectious diseases, molecular cardiology, and molecular surgery.

Oncology Reports

Oncology Reports

Oncology Reports is an international journal devoted to fundamental and applied research in Oncology.

Experimental and Therapeutic Medicine

Experimental and Therapeutic Medicine

Experimental and Therapeutic Medicine is an international journal devoted to laboratory and clinical medicine.

Oncology Letters

Oncology Letters

Oncology Letters is an international journal devoted to Experimental and Clinical Oncology.

Biomedical Reports

Biomedical Reports

Explores a wide range of biological and medical fields, including pharmacology, genetics, microbiology, neuroscience, and molecular cardiology.

Molecular and Clinical Oncology

Molecular and Clinical Oncology

International journal addressing all aspects of oncology research, from tumorigenesis and oncogenes to chemotherapy and metastasis.

World Academy of Sciences Journal

World Academy of Sciences Journal

Multidisciplinary open-access journal spanning biochemistry, genetics, neuroscience, environmental health, and synthetic biology.

International Journal of Functional Nutrition

International Journal of Functional Nutrition

Open-access journal combining biochemistry, pharmacology, immunology, and genetics to advance health through functional nutrition.

International Journal of Epigenetics

International Journal of Epigenetics

Publishes open-access research on using epigenetics to advance understanding and treatment of human disease.

Medicine International

Medicine International

An International Open Access Journal Devoted to General Medicine.

Journal Cover
January-2020 Volume 19 Issue 1

Full Size Image

Sign up for eToc alerts
Recommend to Library

  • Article
  • Citations
    • Cite This Article
    • Download Citation
    • Create Citation Alert
    • Remove Citation Alert
    • Cited By
  • Similar Articles
    • Related Articles (in Spandidos Publications)
    • Similar Articles (Google Scholar)
    • Similar Articles (PubMed)
  • Download PDF
  • Download XML
  • View XML

  • Supplementary Files
    • Supplementary_Data.pdf
Article

Long non‑coding RNA RP11‑480I12.5 promotes cervical carcinoma progression by regulating the Wnt/β‑catenin signaling pathway

  • Authors:
    • Li Zhang
    • Yaqin Li
    • Lina Sona
  • View Affiliations / Copyright

    Affiliations: Department of Gynaecology and Obstetrics, Jinan Women and Children Health Hospital, Jinan, Shandong 250001, P.R. China, Medical Reproductive Center, The First Affiliated Hospital of Soochow University, Soochow, Jiangsu 215006, P.R. China
    Copyright: © Zhang et al. This is an open access article distributed under the terms of Creative Commons Attribution License.
  • Pages: 469-475
    |
    Published online on: November 19, 2019
       https://doi.org/10.3892/ol.2019.11120
  • Expand metrics +
Metrics: Total Views: 0 (Spandidos Publications: | PMC Statistics: )
Metrics: Total PDF Downloads: 0 (Spandidos Publications: | PMC Statistics: )
Cited By (CrossRef): 0 citations Loading Articles...

This article is mentioned in:



Abstract

The long non‑coding RNA (lncRNA), RP11‑480I12.5 is one of the most dysregulated lncRNAs, which is believed to contribute to the progression of cervical carcinoma (CC); however, the exact function of RP11‑480I12.5 in human CC remains unknown. The present study aimed to investigate the function and underlying molecular mechanism of RP11‑480I12.5 in CC. First, reverse transcription‑quantitative PCR was implemented in order to detect differences in the expression of RP11‑480I12.5 between normal and CC tissues. The present study used in vitro analysis to establish RP11‑480I12.5 stable knockdown and overexpressing cell lines, in order to investigate the function and potential molecular mechanism of RP11‑480I12.5 in the progression of CC. RP11‑480I12.5 was upregulated in CC tissue compared with normal tissue. Furthermore, RP11‑480I12.5 was associated with clinical stage, tumor size and lymph node metastasis. RP11‑480I12.5 promoted the proliferation, migration and invasion of CC cell lines. Subsequently, the present study investigated the association between RP11‑480I12.5 and the epithelial‑to‑mesenchymal transition (EMT) and Wnt/β‑catenin pathways. RP11‑480I12.5 promoted EMT through the Wnt/β‑catenin pathway. Overall, the results of the present study demonstrate that RP11‑480I12.5 promotes cercical cancer cell migration, invasion and EMT through the Wnt/β‑catenin pathway.

Introduction

Cervical cancer (CC) is one of the most common gynecological carcinomas worldwide with an incidence rate of ~3.2% in 2018 (1). Although advancements in radiotherapy and immunotherapy have been applied (2), ~50% of patients with late FIGO stage CC, a clinical stage system based on the location and metastasis of Tumor (3), remain to suffer from recurrence and metastasis. A previous study demonstrated that the overactivation of oncogene pathways such as Wnt/β-catenin was associated with the progression of CC (4). A number of oncogenes have been reported to be engaged in the overactivation of the Wnt/β-catenin pathway, including long non-coding RNA (lncRNA) CALML3-AS1, which was demonstrated to be upregulated and promote cell proliferation and metastasis in CC (5). It is believed that inhibiting the Wnt/β-catenin pathway could partially restore the biocharacter of the oncogene induced to CC (6). Furthermore, numerous biomarkers predicting the prognosis of CC exert their function through the Wnt/β-catenin pathway (7). However, the present study intended to establish novel biomarkers predicting prognosis and therapeutic targets for clinical application.

lncRNAs are members of non-coding RNAs (ncRNAs) that participate in a number of physiological and pathological processes, including cell division and differentiation (8). LncRNAs have been reported to be involved in the progression of several different types of carcinoma, including gastric, breast and lung cancer (9,10). Several studies have demonstrated that lncRNAs contribute to multiple-processes involved in CC, such as cell proliferation, angiogenesis and tissue invasion (11–13).

The present study scanned The Cancer Genome Atlas (https://www.cancer.gov/about-nci/organization/ccg/research/structural-genomics/tcga) database and identified RP11-480I12.5 as significantly upregulated in CC. The differences in the expression of RP11-480I12.5 between normal and CC tissues were detected. Subsequently, the biological function of RP11-480I12.5 was determined through a series of experiments and it was demonstrated that RP11-480I12.5 promotes the cervical cancer cell proliferation, migration and invasion of CC through the epithelial-to-mesenchymal transition (EMT) and Wnt/β-catenin signaling pathways.

Materials and methods

Tissue samples

All human tissues were obtained from the Department of Gynaecology and Obstetrics, Jinan Women and Children Health Hospital (Jinan, China) after confirmation by a pathologist from July 2014 to January 2015. The inclusion criteria was as follows: Diagnosed as CC by pathologists between July 2014 and January 2015 in the Department of Gynaecology and Obstetrics, Jinan Women and Children Health Hospital. Patients with metastasis were excluded. A total of 50 patients were enrolled, (range, 45–71 years) and the mean age was 60.1±3.5 years old. A total of 50 cases were divided into four groups, according to their clinical features and the TNM stage system (14): Stage I, 7 cases; stage II, 19 cases; stage III, 9 cases and stage IV, 15 cases. Non-cancerous tissues were taken >5 cm from the tumor site and confirmed by a pathologist as normal tissue. All patients provided written informed consent and the present study was approved by the institution's Institutional Review Board.

Cell culture

The normal cervical epithelial ECT cell line PCS-480-011, and the human CC cell lines were obtained from the American Type Culture Collection. SiHa (HTB-35), HeLa229 (CCL-2.1) and MS751 (HTB-34) cells were cultured in DMEM (Sigma-Aldrich; Merck KGaA), supplemented with 10% fetal bovine serum (FBS) (Invitrogen; Thermo Fisher Scientific, Inc.) and penicillin-streptomycin (PS), whereas the C33A (HTB-31), HeLa (CCL-2) and Caski (CRM-CRL-1550) cell lines were cultured in DMEM F-12 medium (cat. no., 11330057; Thermo Fisher Scientific, Inc.) containing 1 0% FBS, at 37°C under 5% CO2. SiHa cells are squamous cell (epidermoid) carcinoma grade II; HeLa 229, adenocarcinoma; MS751, epidermoid carcinoma and ECT cells are normal epithelium cells.

Reverse transcription-quantitative PCR (RT-qPCR)

Total RNA was extracted from cancer cell lines and cancer tissues and normal tissues using TRIzol® reagent (Invitrogen; Thermo Fisher Scientific, Inc.), according to the manufacturer's protocol. qPCR was performed using the SYBRGreen detection RT-PCR system (Takara Bio, Inc.) with RT mix (cat. no., RR036B; Takara Bio, Inc.) and SYBRGreen (cat. no., 740703; Takara Bio, Inc.). Thermocycling conditions were as follows: Initial denaturation: 95°C for 5 sec; 40 cycles, 95°C for 5 sec of denaturation, 95°C for 35 sec and 60°C for 30 sec for annealing and elongation and 60°C for 30 sec for final extension Actin was applied for normalization. The following primer sequences were used for the qPCR: E-cadherin: Forward, 5′-AACTCCACCTCCTGAAGCTG-3′ and reverse, 5′-TTGCTTGACCTACTGCCAGA-3′; N-cadherin: Forward, 5′-TCCACCTACCTCCTGAAGCTG-3′ and reverse, 5′-TTGACCACCAGCTGTGAC-3′; Snail: Forward, 5′-ACCAACTACCAACACCAAG-3′ and reverse, 5′-TACCCACCAAGCTGTAG-3′; Slug: Forward, 5′-GGTATCATGGTCGGTATGGGT-3′ and reverse, 5′-TCTTTCAGCAGTGGTGGAGA-3′; Vimentin: Forward, 5′-TCCTACGTTGGTGATGAAGCT-3′ and reverse, 5′-TTCTCTTTCAGCAGTGGTGG-3′; Actin: Forward, 5′-TCATGGTCGGTATGGGTCAA-3′ and reverse, 5′-TCAGCAGTGGTGGAGAAAGA-3′; and RP11-480I12.5: Forward, 5′-ACGTTGGTGATGAAGCTCAA-3′ and reverse, 5′-GCAGTGGTGGAGAAAGAGTA-3′. All experiments were performed in triplicate. The 2−ΔΔCq method was used to calculate relative RNA expression (15–17).

Colony formation assay

Transfected CC cells were seeded in 6-well plates at a density of 500 cells/well. Following a 2-week culture period, cell colonies were fixed for 20 min with 4% paraformaldehyde and stained with 1% crystal violet at room temperature. The colonies were examined and counted under a light microscope (Olympus FV100; magnification, ×4). The colony index was the ratio of the colony number and the cells seeded onto the plates.

Transwell and Matrigel assays

Matrigel chambers were used in order to determine the invasion ability of the cervical cancer cells described above, according to the manufacturer's protocol (https://www.thermofisher.com/order/catalog/product/140644?SID=srch-srp-140644). A total of 5×104 cells/well were resuspended in 200 µl plain medium (DMEM or DMEM F-12 described above) with no FBS in the upper chamber of a Transwell system, whereas the lower chamber was filled with 0.5 ml of medium supplemented with 10% FBS. BML284 (5 µg/ml) was added to the complete medium when necessary. Following incubation at 37°C for 24 h, the invasive cells were fixed with 100% methanol at room temperature for 20 min and stained with 0.5% crystal violet for 10 min. The migratory cells in the lower chamber were observed using an inverted microscope (magnification, ×200). For the migration assay, the indicated cells (5×104) were plated onto uncoated upper chambers. Cells were fixed with 100% methanol at room temperature and stained with 0.5% crystal violet. The number of transmembrane cells was observed under a light microscope (Nikon Corporation) at ×200 magnification.

Wound healing assay

A total of 1×105 cells/well were seeded in 6-well plates. Cells were incubated with medium (1% FBS and 1% PS with the corresponding medium as aforementioned) at 37°C for 48 h. Cells were not scratched and were not cultured in gapped inserts with barriers. Once the cells had reached 100% confluency, equal wounds were made with the 1 ml-pipette and the medium was replaced with total plain medium with no FBS. Following incubation for 24 h, the relative width was measured by the ratio of area and length. The area was calculated through ImageJ 1.49 (National Institutes of Health), according to the manufacturer's protocol, images were obtained with light microscope Olympus FV100 at 200× magnification.

Lentiviral production and stable cell line construction

Lentiviral vectors expressing a short hairpin RNA (shRNA, shRNA-1, shRNA-2 4 µg), empty vector (4 µg) as control and RP11-480I12.5 (4 µg) were co-transfected with the packaging vectors, psPAX2 (1 µg) and pMD2G (3 µg) (Addgene) into 293FT cells (cat. no., ACS-4500; ATCC) for lentiviral production using Lipofectamine® 3,000, according to the manufacturer's protocol. In order to establish stable cell lines, cells were transduced by using the aforementioned lentiviruses with polybrene (8 mg/ml, Sigma-Aldrich; Merck KGaA). HeLa cell line was infected with the shRNA lentiviruses to knock down HeLa, while C33A was infected with overexpressed lentivirus and control lentivirus. Following incubation for 72 h at 37°C, cervical cancer cells described above were supplemented with 2 mg/ml puromycin for 3 days. The details of the shRNA and plasmids are presented in Table SI.

CCK-8 assay

Stable CC cells were seeded in 96-well plates at a density of 200 cells/well. Following cell culture with complete medium (10% FBS added) for 24, 48 and 72 h, respectively, CCK-8 (Beyotime Institute of Biotechnology) was added and incubated for 2 h at 37°C. The absorbance was measured at 450 nm and the viability was normalized to the 0 h.

Edu assay

Transfected CC cells were seeded in 96-well plates at a density of 500 cells/well. Following incubation for 24 h at 37°C, Edu was added according to the manufacturer's protocol (RayBiotech). Five fields of view were randomly selected and images were captured using an Olympus FV100 microscope with red light fluorescence (magnification, ×200). The percentage of Edu+ cells was calculated by the confocal automatically.

Western blotting

The cells (HeLa-NC, HeLa-sh, HeLa-sh2, C33A-NC and C33A-OV) were collected and lysed with RIPA buffer (Beyotime Institute of Biotechnology) and cell protein was obtained. The protein was quantified using the BCA kit (Beyotime Institute of Biotechnology), according to the manufacturer's protocol. Proteins (20 µg/lane) were separated via SDS-PAGE (12% gel). The protein was transferred onto a polyvinylidene fluoride membrane and blocked with 5% milk for 1 h at room temperature. The membranes were labeled with the corresponding primary antibodies; N-cad (cat. no. 13116), E-cad (cat. no. 14472), Vimentin (cat. no. 5741), Snail (cat. no. 3879), Slug (cat. no. 9585), β-catenin (cat. no. 8480), PCNA (cat. no., 13110), MMP7 (cat. no., 3807), MMP9 (cat. no., 13667) and β-actin (cat. no. 3700) (all 1:1,000; all from Cell Signaling Technology, Inc.), and incubated overnight at 4°C. Following the primary incubation, membranes were incubated with the goat anti-rabbit and goat anti-mouse secondary antibody (1:10,000; cat. no. 5724, KPL, Inc.) for 1 h at room temperature. Protein bands were visualized using ECL (cat. no., 32209; Thermo Fisher Scientific, Inc.), the relative level of protein was normalized to β-actin.

TCGA database analysis

The datasets of dysregulated genes of cervical cancers was downloaded from TCGA database, the cervical carcinoma dataset (18), and a total of 306 cancers and 13 normal tissues were enrolled. The relative expression was analyzed by two-tailed paired Student's t-test.

Statistical analysis

Statistical analyses were performed using SPSS software (version 18; SPSS, Inc.) Data are presented as the mean ± standard deviation. All experiments were repeated in triplicate. The χ2 test was used to analyze clinicopathological characteristics. The survival Kaplan-Meier analysis was applied by log-rank analysis. For patients enrolled, RP11-480I12.5 high was defined as those exhibiting higher than the average RNA level of the whole cohort of all the patients, while the remaining were defined as RP11-480I12.5 low. Comparisons between the two groups (normal tissue and cancer tissue) were evaluated using two-tailed paired Student's t-test and a similar variance was confirmed. One-way ANOVA was applied when making comparisons in datasets, followed by Tukey's post hoc test. P<0.05 was considered to indicate a statistically significant difference.

Results

RP11-480I12.5 is upregulated in CC tissues and associated with a poor prognosis

The present study scanned TCGA database and identified RP11-480I12.5 as one of the lncRNAs contributing to the progression of CC (Fig. 1A). To further verify this hypothesis, the present study analyzed the expression differences in 50 paired normal and tumor tissues. RP11-480I12.5 was significantly upregulated in CC tissues compared with normal tissues (P<0.001; Fig. 1B). Subsequently, the. The level of RP11-480I12.5 was significantly higher in the later stages of CC compared with stage I tumors (P<0.001; Fig. 1C). Furthermore, the present study analyzed the association between RP11-480I12.5 and the overall survival of patients. Both TCGA database (P<0.001; Fig. 1D) and the in-house database containing the aforementioned 50 cases used in the present study (P<0.001; Fig. 1E) demonstrated that RP11-480I12.5 was negatively associated with prognosis.

Figure 1.

RP11-480I12.5 is upregulated in CC tissues and negatively associated with prognosis. (A) Relative level of RP11-480I12.5 in TCGA database. (B) Relative level of RP11-480I12.5 in the in-house database containing 50 cases (two-tailed paired Student's t-test, (***P<0.001). (C) Relative level of RP11-480I12.5 at different stages of CC. One-way ANOVA test followed by Tukey's post hoc test, *P<0.05; **P<0.01; ***P<0.001. (D) Survival analysis in TCGA database. (E) Survival analysis in the in-house database containing 50 cases. CC, cervical cancer; TCGA, The Cancer Genome Atlas; N, non-cancerous; T, tumor; TPM, Transcripts PerKilobase Million; HR, hazard ratio.

RP11-480I12.5 promotes the proliferation of CC

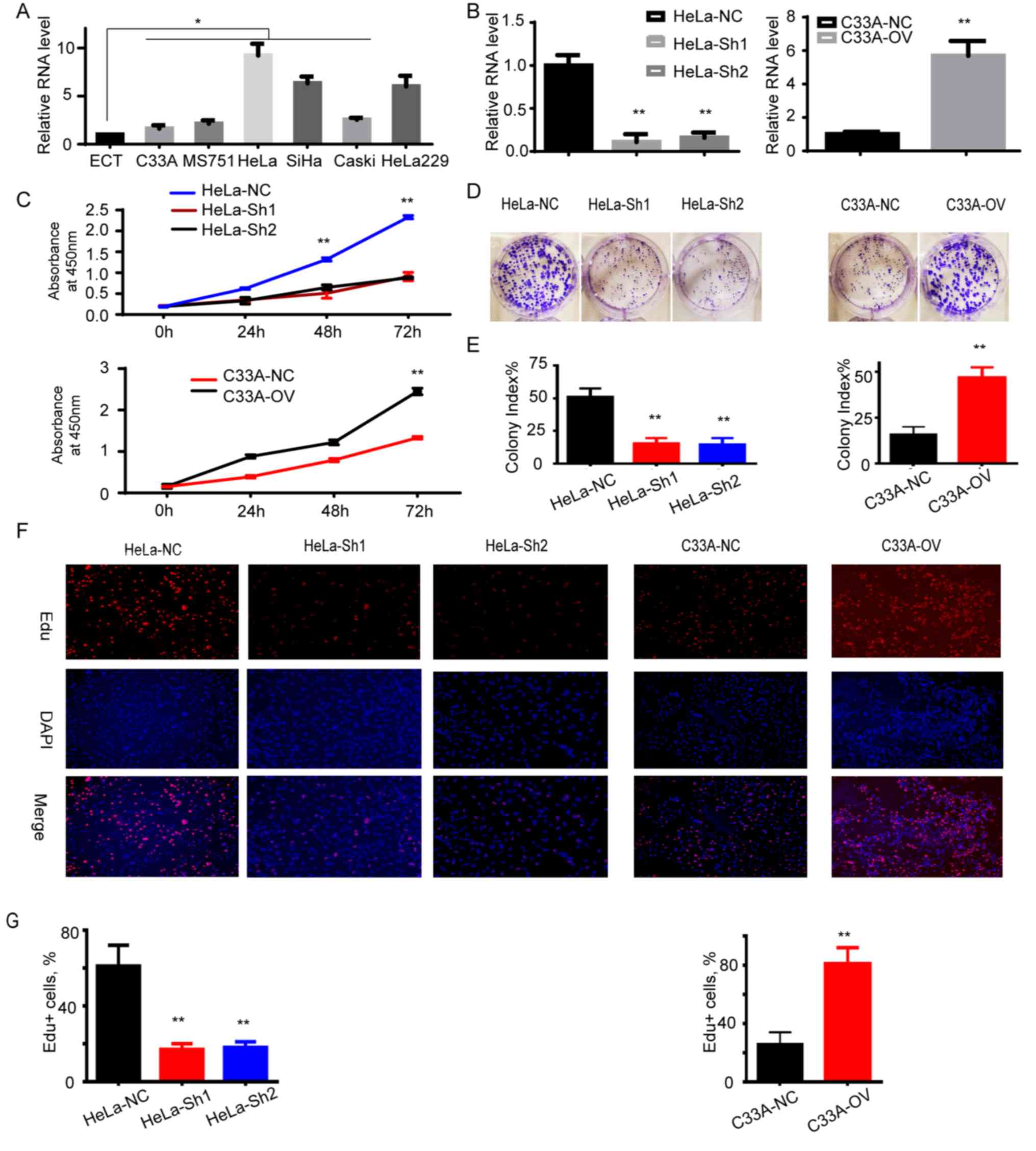
The present study demonstrated that RP11-480I12.5 is upregulated in CC and negatively associated with prognosis. In order to further determine the biological function of RP11-480I12.5, the present study examined its expression pattern in HeLa and C33A CC cell lines described above. The CC cell line was demonstrated to express a significantly higher level of RP11-480I12.5 compared with the normal control tissue, ECT (P<0.05; Fig. 2A). Subsequently, the present study established the RP11-480I12.5 stable knockdown cell line in HeLa cells and the RP11-480I12.5 overexpression cell line in C33A cells. The relative RNA level is presented in Fig. 2B (P<0.001), which indicated that it increased in RP11-480I12.5 overexpression cell lines, while decreased in knocked down cell lines, indicating that stable cell lines were established. Those cells with higher levels of RP11-480I12.5 demonstrated a higher absorbance at 450 nm (P<0.001; Fig. 2C), a higher colony index (P<0.001; Fig. 2D and E) and a higher percentage of Edu+ cells (P<0.001; Fig. 2F and G). The results of the present study indicate that RP11-480I12.5 promotes cellular proliferation of CC.

Figure 2.

RP11-480I12.5 promotes the proliferation of CC. (A) Relative level of RP11-480I12.5 in the CC and normal cell lines. (B) Relative level of RP11-480I12.5 in cell lines. (C) Absorbance at 450 nm in the different cell lines. (D) Representative image from the colony formation assay. (E) Colony index of the indicated cells. (F) Representative image of Edu in different cell lines (magnification, ×200). (G) Statistical analysis of Edu+ cell lines. One-way ANOVA test followed by Tukey's post hoc test, *P<0.05; **P<0.01 vs. NC. CC, cervical cancer; sh, short hairpin, OV, overexpression; NC, negative control.

RP11-480I12.5 promotes the migration and invasion of CC

Recurrence and metastasis are the most common reasons contributing to the mortality of patients with cancer (19). The present study analyzed the migration and invasion abilities of the indicated cell lines. The results of the present study demonstrated that cells with higher levels of RP11-480I12.5 indicated an improved migration ability. The cells harbored improved migration ability in the wounds healing assay in HeLa-NC and C33A-OV cells compared with the control cells (P<0.01; Fig. 3A and B). The Transwell and matrigel assays demonstrated that cells with higher levels of RP11-480I12.5 had enhanced migration and invasion abilities (P<0.01; Fig. 3C and D).

Figure 3.

RP11-480I12.5 promotes the migration and invasion of CC. (A) Representative images of wound healing assay (Scale bar, 50 µm). (B) Statistical analysis of wound healing. (C) Representative image of the Transwell and invasion chamber assays. (D) Statistical analysis of the Transwell and invasion chamber assays. One-way ANOVA test followed by Tukey's post hoc test, **P<0.01 vs. NC. CC, cervical cancer; NC, negative control; sh, short hairpin, OV, overexpression.

RP11-480I12.5 induces EMT by promoting the Wnt/β-catenin pathway

The present study previously demonstrated that RP11-480I12.5 promotes cell proliferation, migration and invasion. To further investigate the potential underlying molecular mechanism involved, the present study examined EMT markers and β-catenin in the indicated cells. The mesenchymal markers, including N-cadherin, Vimentin, Snail and Slug were decreased in cervical cancer cells with higher levels of RP11-480I12.5, while the epithelial markers such as E-cadherin were increased, as expected. These results are consistent with the aforementioned proliferation and migration and invasion functions. The relative mRNA levels of the EMT markers in the HeLa and C33A cell lines are presented in Fig. 4. The corresponding changes demonstrated in the proliferation marker and the matrix metalloproteinase protein are presented in Fig. S1. The Wnt pathway activator, BML284 was subsequently added to the C33A cell lines. The results of the present study demonstrated that RP11-480I12.5 activates the Wnt/β-catenin pathway in a synergistic manner with BML 284 (Fig. S2), this may be due to the fact that they exert their function in different ways. Overall, the results of the present study indicate that RP11-480I12.5 induces the EMT of CC through the Wnt/β-catenin pathway.

Figure 4.

RP11-480I12.5 induces EMT in CC through the Wnt/β-catenin pathway. (A) Western blot analysis of EMT markers and β-catenin. (B) Relative RNA levels of EMT markers and β-catenin. One-way ANOVA test followed by Tukey's post hoc test, **P<0.01 vs. NC. EMT; epithelial-to-mesenchymal transition; CC, cervical cancer; NC, negative control; sh, short hairpin; OV, overexpression.

Discussion

Human CC is one of the most common malignancies worldwide. Patients with late-stage CC still suffer from recurrence and metastasis; however, the exact molecular mechanisms of tumorigenesis and progression remain unknown (19). Therefore, further studies are required in order to determine additional biomarkers and therapeutic targets.

LncRNAs are ncRNAs that play an important role in a number of physiological and pathological processes, including cell differentiation and division (20,21). An increasing number of studies have demonstrated that lncRNAs are involved in the tumorigenesis and progression of multiple types of cancer, including gastric and colon cancer (22,23). LncRNAs are known to exert their function on CC via multiple steps (24). For example, the lncRNA LOC105374902 promotes the malignancy of CC cells by acting as a sponge of miR-1285-3p, a process enhanced by TNF-α (25). Furthermore, the lncRNA SBF2-AS1 promotes the progression of CC by regulating the miR-361-5p/FOXM1 axis (26), while the lncRNA BDNF-Anti-Sense is downregulated in CC and possesses anti-tumor functions by negatively associating with brain-derived neurotrophic factor (27). RP11-480I12.5 is a newly identified lncRNA and, to the best of our knowledge, has not yet been extensively studied. The potential function and molecular mechanism underlying RP11-480I12.5 in CC remain unknown. Thus, the present study examined the level of RP11-480I12.5 in CC and its association with prognosis. Patients with higher levels of RP11-480I12.5 experienced shorter overall survival and disease-free survival. In order to determine the biological function of RP11-480I12.5, the present study detected the RNA level of RP11-480I12.5 in the CC cell line and established stable knockdown and overexpression cell lines in HeLa and C33A cells. Cells with higher levels of RP11-480I12.5 indicated improved proliferation, migration and invasion ability than cells with lower levels of RP11-480I12.5. The present study subsequently detected mesenchymal and epithelial markers in the indicated cells. RP11-480I12.5 was demonstrated to promote the transition from an epithelial status to a mesenchymal status.

Overall, the results of the present study demonstrate that RP11-480I12.5 promotes the cell proliferation, migration and invasion ability of human CC by inducing EMT through the Wnt/β-catenin pathway.

Supplementary Material

Supporting Data

Acknowledgements

Not applicable.

Funding

No funding was received.

Availability of data and materials

The datasets used and/or analyzed during the present study are available from the corresponding author on reasonable request.

Authors' contributions

LS designed the present study. LS, YL and LZ were engaged into the performance of the research, analysis of the data and editing the manuscript. All authors read and approved the final manuscript.

Ethics approval and consent to participate

The present study was approved by the Jinan Women and Children Health Hospital Institutional Review Board. The Bioethics Commission number is 140707-003. Written consent was obtained from all patients prior to tissue collection. The Bioethics Commission number was 140707-003.

Patient consent for publication

Not applicable.

Competing interests

The authors declare that they have no competing interests.

References

1 

Langabeer SE: ‘JAK2 V617F mutation in cervical cancer related to HPV & STIs’-letter. J Cancer Prev. 24:59–60. 2019. View Article : Google Scholar : PubMed/NCBI

2 

Nevin PE, Garcia PJ, Blas MM, Rao D and Molina Y: Inequities in cervical cancer care in indigenous Peruvian women. Lancet Glob Health. 7:e556–e557. 2019. View Article : Google Scholar : PubMed/NCBI

3 

de Gregorio A, Widschwendter P, Ebner F, Friedl T, Huober J, Janni W and de Gregorio N: Influence of the new FIGO classification for cervical cancer on patient survival: A retrospective analysis of 265 histologically confirmed cases with FIGO stages IA to IIB. Oncology. 1–7. Oct 8–2019.(Epub ahead of print). View Article : Google Scholar : PubMed/NCBI

4 

Song T, Hou X and Lin B: MicroRNA-758 inhibits cervical cancer cell proliferation and metastasis by targeting HMGB3 through the WNT/β-catenin signaling pathway. Oncol Lett. 18:1786–1792. 2019.PubMed/NCBI

5 

Belt EJ, Brosens RP, Delis-van Diemen PM, Bril H, Tijssen M, van Essen DF, Heymans MW, Beliën JA, Stockmann HB, Meijer S and Meijer GA: Cell cycle proteins predict recurrence in stage II and III colon cancer. Ann Surg Oncol. 19 (Suppl 3):S682–S692. 2012. View Article : Google Scholar : PubMed/NCBI

6 

Zhang W, Su X, Li S, Wang Y, Wang Q and Zeng H: Inhibiting MNK selectively targets cervical cancer via suppressing eIF4E-Mediated β-catenin activation. Am J Med Sci. 358:227–234. 2019. View Article : Google Scholar : PubMed/NCBI

7 

Lan Y, Xiao X, Luo Y, He Z and Song X: FEZF1 is an independent predictive factor for recurrence and promotes cell proliferation and migration in cervical cancer. J Cancer. 9:3929–3938. 2018. View Article : Google Scholar : PubMed/NCBI

8 

Huang T, Wang J, Zhou Y, Zhao Y, Hang D and Cao Y: LncRNA CASC2 is up-regulated in osteoarthritis and participates in the regulation of IL-17 expression and chondrocyte proliferation and apoptosis. Biosci Rep. 39(pii): BSR201824542019. View Article : Google Scholar : PubMed/NCBI

9 

Huang Z and Yang H: Upregulation of the long noncoding RNA ADPGK-AS1 promotes carcinogenesis and predicts poor prognosis in gastric cancer. Biochem Biophys Res Commun. 513:127–134. 2019. View Article : Google Scholar : PubMed/NCBI

10 

Tan BS, Yang MC, Singh S, Chou YC, Chen HY, Wang MY, Wang YC and Chen RH: LncRNA NORAD is repressed by the YAP pathway and suppresses lung and breast cancer metastasis by sequestering S100P. Oncogene. 38:5612–5626. 2019. View Article : Google Scholar : PubMed/NCBI

11 

Ding X, Jia X, Wang C, Xu J, Gao SJ and Lu C: Correction to: A DHX9-lncRNA-MDM2 interaction regulates cell invasion and angiogenesis of cervical cancer. Cell Death Differ. Feb 25–2019.(Epub ahead of print). View Article : Google Scholar

12 

Shan S, Li HF, Yang XY, Guo S, Guo Y, Chu L, Xu MJ and Xin DM: Higher lncRNA CASC15 expression predicts poor prognosis and associates with tumor growth in cervical cancer. Eur Rev Med Pharmacol Sci. 23:507–512. 2019.PubMed/NCBI

13 

Hsu W, Liu L, Chen X, Zhang Y and Zhu W: LncRNA CASC11 promotes the cervical cancer progression by activating Wnt/beta-catenin signaling pathway. Biol Res. 52:332019. View Article : Google Scholar : PubMed/NCBI

14 

Liu YM, Ni LQ, Wang SS, Lv QL, Chen WJ and Ying SP: Outcome and prognostic factors in cervical cancer patients treated with surgery and concurrent chemoradiotherapy: A retrospective study. World J Surg Oncol. 16:182018. View Article : Google Scholar : PubMed/NCBI

15 

Livak KJ and Schmittgen TD: Analysis of relative gene expression data using real-time quantitative PCR and the 2(-Delta Delta C(T)) method. Methods. 25:402–408. 2001. View Article : Google Scholar : PubMed/NCBI

16 

Schmittgen TD and Livak KJ: Analyzing real-time PCR data by the comparative C(T) method. Nat Protoc. 3:1101–1108. 2008. View Article : Google Scholar : PubMed/NCBI

17 

Lin Y, Zhai H, Ouyang Y, Lu Z, Chu C, He Q and Cao X: Knockdown of PKM2 enhances radiosensitivity of cervical cancer cells. Cancer Cell Int. 19:1292019. View Article : Google Scholar : PubMed/NCBI

18 

Blum A, Wang P and Zenklusen JC: SnapShot: TCGA-analyzed tumors. Cell. 173:5302018. View Article : Google Scholar : PubMed/NCBI

19 

Bray F, Ferlay J, Soerjomataram I, Siegel RL, Torre LA and Jemal A: Global cancer statistics 2018: GLOBOCAN estimates of incidence and mortality worldwide for 36 cancers in 185 countries. CA Cancer J Clin. 68:394–424. 2018. View Article : Google Scholar : PubMed/NCBI

20 

Zhang L, Zhou C, Qin Q, Liu Z and Li P: LncRNA LEF1-AS1 regulates the migration and proliferation of vascular smooth muscle cells by targeting miR-544a/PTEN axis. J Cell Biochem. 120:14670–14678. 2019. View Article : Google Scholar : PubMed/NCBI

21 

Luo ZH, Walid AA, Xie Y, Long H, Xiao W, Xu L, Fu Y, Feng L and Xiao B: Construction and analysis of a dysregulated lncRNA-associated ceRNA network in a rat model of temporal lobe epilepsy. Seizure. 69:105–114. 2019. View Article : Google Scholar : PubMed/NCBI

22 

Liu C, Yang G, Liu N, Zhou Z, Cao B, Zhou P and Yang B: Effect of lncRNA BNC2-AS1 on the proliferation, migration and invasion of gastric cancer cells. Clin Lab. 64:2018. View Article : Google Scholar

23 

Liu A and Liu L: Long non-coding RNA ZEB2-AS1 promotes proliferation and inhibits apoptosis of colon cancer cells via miR-143/bcl-2 axis. Am J Transl Res. 11:5240–5248. 2019.PubMed/NCBI

24 

Tian Y, Wang YR and Jia SH: Knockdown of long noncoding RNA DLX6-AS1 inhibits cell proliferation and invasion of cervical cancer cells by downregulating FUS. Eur Rev Med Pharmacol Sci. 23:7307–7313. 2019.PubMed/NCBI

25 

Feng Y, Ma J, Fan H, Liu M, Zhu Y, Li Y and Tang H: TNF-α-induced lncRNA LOC105374902 promotes the malignant behavior of cervical cancer cells by acting as a sponge of miR-1285-3p. Biochem Biophys Res Commun. 513:56–63. 2019. View Article : Google Scholar : PubMed/NCBI

26 

Gao F, Feng J, Yao H, Li Y, Xi J and Yang J: LncRNA SBF2-AS1 promotes the progression of cervical cancer by regulating miR-361-5p/FOXM1 axis. Artif Cells Nanomed Biotechnol. 47:776–782. 2019. View Article : Google Scholar : PubMed/NCBI

27 

Zhang H, Liu C, Yan T, Wang J and Liang W: Long noncoding RNA BDNF-AS is downregulated in cervical cancer and has anti-cancer functions by negatively associating with BDNF. Arch Biochem Biophys. 646:113–119. 2018. View Article : Google Scholar : PubMed/NCBI

Related Articles

  • Abstract
  • View
  • Download
  • Twitter
Copy and paste a formatted citation
Spandidos Publications style
Zhang L, Li Y and Sona L: Long non‑coding RNA RP11‑480I12.5 promotes cervical carcinoma progression by regulating the Wnt/β‑catenin signaling pathway. Oncol Lett 19: 469-475, 2020.
APA
Zhang, L., Li, Y., & Sona, L. (2020). Long non‑coding RNA RP11‑480I12.5 promotes cervical carcinoma progression by regulating the Wnt/β‑catenin signaling pathway. Oncology Letters, 19, 469-475. https://doi.org/10.3892/ol.2019.11120
MLA
Zhang, L., Li, Y., Sona, L."Long non‑coding RNA RP11‑480I12.5 promotes cervical carcinoma progression by regulating the Wnt/β‑catenin signaling pathway". Oncology Letters 19.1 (2020): 469-475.
Chicago
Zhang, L., Li, Y., Sona, L."Long non‑coding RNA RP11‑480I12.5 promotes cervical carcinoma progression by regulating the Wnt/β‑catenin signaling pathway". Oncology Letters 19, no. 1 (2020): 469-475. https://doi.org/10.3892/ol.2019.11120
Copy and paste a formatted citation
x
Spandidos Publications style
Zhang L, Li Y and Sona L: Long non‑coding RNA RP11‑480I12.5 promotes cervical carcinoma progression by regulating the Wnt/β‑catenin signaling pathway. Oncol Lett 19: 469-475, 2020.
APA
Zhang, L., Li, Y., & Sona, L. (2020). Long non‑coding RNA RP11‑480I12.5 promotes cervical carcinoma progression by regulating the Wnt/β‑catenin signaling pathway. Oncology Letters, 19, 469-475. https://doi.org/10.3892/ol.2019.11120
MLA
Zhang, L., Li, Y., Sona, L."Long non‑coding RNA RP11‑480I12.5 promotes cervical carcinoma progression by regulating the Wnt/β‑catenin signaling pathway". Oncology Letters 19.1 (2020): 469-475.
Chicago
Zhang, L., Li, Y., Sona, L."Long non‑coding RNA RP11‑480I12.5 promotes cervical carcinoma progression by regulating the Wnt/β‑catenin signaling pathway". Oncology Letters 19, no. 1 (2020): 469-475. https://doi.org/10.3892/ol.2019.11120
Follow us
  • Twitter
  • LinkedIn
  • Facebook
About
  • Spandidos Publications
  • Careers
  • Cookie Policy
  • Privacy Policy
How can we help?
  • Help
  • Live Chat
  • Contact
  • Email to our Support Team