Spandidos Publications Logo
  • About
    • About Spandidos
    • Aims and Scopes
    • Abstracting and Indexing
    • Editorial Policies
    • Reprints and Permissions
    • Job Opportunities
    • Terms and Conditions
    • Contact
  • Journals
    • All Journals
    • Oncology Letters
      • Oncology Letters
      • Information for Authors
      • Editorial Policies
      • Editorial Board
      • Aims and Scope
      • Abstracting and Indexing
      • Bibliographic Information
      • Archive
    • International Journal of Oncology
      • International Journal of Oncology
      • Information for Authors
      • Editorial Policies
      • Editorial Board
      • Aims and Scope
      • Abstracting and Indexing
      • Bibliographic Information
      • Archive
    • Molecular and Clinical Oncology
      • Molecular and Clinical Oncology
      • Information for Authors
      • Editorial Policies
      • Editorial Board
      • Aims and Scope
      • Abstracting and Indexing
      • Bibliographic Information
      • Archive
    • Experimental and Therapeutic Medicine
      • Experimental and Therapeutic Medicine
      • Information for Authors
      • Editorial Policies
      • Editorial Board
      • Aims and Scope
      • Abstracting and Indexing
      • Bibliographic Information
      • Archive
    • International Journal of Molecular Medicine
      • International Journal of Molecular Medicine
      • Information for Authors
      • Editorial Policies
      • Editorial Board
      • Aims and Scope
      • Abstracting and Indexing
      • Bibliographic Information
      • Archive
    • Biomedical Reports
      • Biomedical Reports
      • Information for Authors
      • Editorial Policies
      • Editorial Board
      • Aims and Scope
      • Abstracting and Indexing
      • Bibliographic Information
      • Archive
    • Oncology Reports
      • Oncology Reports
      • Information for Authors
      • Editorial Policies
      • Editorial Board
      • Aims and Scope
      • Abstracting and Indexing
      • Bibliographic Information
      • Archive
    • Molecular Medicine Reports
      • Molecular Medicine Reports
      • Information for Authors
      • Editorial Policies
      • Editorial Board
      • Aims and Scope
      • Abstracting and Indexing
      • Bibliographic Information
      • Archive
    • World Academy of Sciences Journal
      • World Academy of Sciences Journal
      • Information for Authors
      • Editorial Policies
      • Editorial Board
      • Aims and Scope
      • Abstracting and Indexing
      • Bibliographic Information
      • Archive
    • International Journal of Functional Nutrition
      • International Journal of Functional Nutrition
      • Information for Authors
      • Editorial Policies
      • Editorial Board
      • Aims and Scope
      • Abstracting and Indexing
      • Bibliographic Information
      • Archive
    • International Journal of Epigenetics
      • International Journal of Epigenetics
      • Information for Authors
      • Editorial Policies
      • Editorial Board
      • Aims and Scope
      • Abstracting and Indexing
      • Bibliographic Information
      • Archive
    • Medicine International
      • Medicine International
      • Information for Authors
      • Editorial Policies
      • Editorial Board
      • Aims and Scope
      • Abstracting and Indexing
      • Bibliographic Information
      • Archive
  • Articles
  • Information
    • Information for Authors
    • Information for Reviewers
    • Information for Librarians
    • Information for Advertisers
    • Conferences
  • Language Editing
Spandidos Publications Logo
  • About
    • About Spandidos
    • Aims and Scopes
    • Abstracting and Indexing
    • Editorial Policies
    • Reprints and Permissions
    • Job Opportunities
    • Terms and Conditions
    • Contact
  • Journals
    • All Journals
    • Biomedical Reports
      • Information for Authors
      • Editorial Policies
      • Editorial Board
      • Aims and Scope
      • Abstracting and Indexing
      • Bibliographic Information
      • Archive
    • Experimental and Therapeutic Medicine
      • Information for Authors
      • Editorial Policies
      • Editorial Board
      • Aims and Scope
      • Abstracting and Indexing
      • Bibliographic Information
      • Archive
    • International Journal of Epigenetics
      • Information for Authors
      • Editorial Policies
      • Editorial Board
      • Aims and Scope
      • Abstracting and Indexing
      • Bibliographic Information
      • Archive
    • International Journal of Functional Nutrition
      • Information for Authors
      • Editorial Policies
      • Editorial Board
      • Aims and Scope
      • Abstracting and Indexing
      • Bibliographic Information
      • Archive
    • International Journal of Molecular Medicine
      • Information for Authors
      • Editorial Policies
      • Editorial Board
      • Aims and Scope
      • Abstracting and Indexing
      • Bibliographic Information
      • Archive
    • International Journal of Oncology
      • Information for Authors
      • Editorial Policies
      • Editorial Board
      • Aims and Scope
      • Abstracting and Indexing
      • Bibliographic Information
      • Archive
    • Medicine International
      • Information for Authors
      • Editorial Policies
      • Editorial Board
      • Aims and Scope
      • Abstracting and Indexing
      • Bibliographic Information
      • Archive
    • Molecular and Clinical Oncology
      • Information for Authors
      • Editorial Policies
      • Editorial Board
      • Aims and Scope
      • Abstracting and Indexing
      • Bibliographic Information
      • Archive
    • Molecular Medicine Reports
      • Information for Authors
      • Editorial Policies
      • Editorial Board
      • Aims and Scope
      • Abstracting and Indexing
      • Bibliographic Information
      • Archive
    • Oncology Letters
      • Information for Authors
      • Editorial Policies
      • Editorial Board
      • Aims and Scope
      • Abstracting and Indexing
      • Bibliographic Information
      • Archive
    • Oncology Reports
      • Information for Authors
      • Editorial Policies
      • Editorial Board
      • Aims and Scope
      • Abstracting and Indexing
      • Bibliographic Information
      • Archive
    • World Academy of Sciences Journal
      • Information for Authors
      • Editorial Policies
      • Editorial Board
      • Aims and Scope
      • Abstracting and Indexing
      • Bibliographic Information
      • Archive
  • Articles
  • Information
    • For Authors
    • For Reviewers
    • For Librarians
    • For Advertisers
    • Conferences
  • Language Editing
Login Register Submit
  • This site uses cookies
  • You can change your cookie settings at any time by following the instructions in our Cookie Policy. To find out more, you may read our Privacy Policy.

    I agree
Search articles by DOI, keyword, author or affiliation
Search
Advanced Search
presentation
Oncology Letters
Join Editorial Board Propose a Special Issue
Print ISSN: 1792-1074 Online ISSN: 1792-1082
Journal Cover
April-2021 Volume 21 Issue 4

Full Size Image

Sign up for eToc alerts
Recommend to Library

Journals

International Journal of Molecular Medicine

International Journal of Molecular Medicine

International Journal of Molecular Medicine is an international journal devoted to molecular mechanisms of human disease.

International Journal of Oncology

International Journal of Oncology

International Journal of Oncology is an international journal devoted to oncology research and cancer treatment.

Molecular Medicine Reports

Molecular Medicine Reports

Covers molecular medicine topics such as pharmacology, pathology, genetics, neuroscience, infectious diseases, molecular cardiology, and molecular surgery.

Oncology Reports

Oncology Reports

Oncology Reports is an international journal devoted to fundamental and applied research in Oncology.

Experimental and Therapeutic Medicine

Experimental and Therapeutic Medicine

Experimental and Therapeutic Medicine is an international journal devoted to laboratory and clinical medicine.

Oncology Letters

Oncology Letters

Oncology Letters is an international journal devoted to Experimental and Clinical Oncology.

Biomedical Reports

Biomedical Reports

Explores a wide range of biological and medical fields, including pharmacology, genetics, microbiology, neuroscience, and molecular cardiology.

Molecular and Clinical Oncology

Molecular and Clinical Oncology

International journal addressing all aspects of oncology research, from tumorigenesis and oncogenes to chemotherapy and metastasis.

World Academy of Sciences Journal

World Academy of Sciences Journal

Multidisciplinary open-access journal spanning biochemistry, genetics, neuroscience, environmental health, and synthetic biology.

International Journal of Functional Nutrition

International Journal of Functional Nutrition

Open-access journal combining biochemistry, pharmacology, immunology, and genetics to advance health through functional nutrition.

International Journal of Epigenetics

International Journal of Epigenetics

Publishes open-access research on using epigenetics to advance understanding and treatment of human disease.

Medicine International

Medicine International

An International Open Access Journal Devoted to General Medicine.

Journal Cover
April-2021 Volume 21 Issue 4

Full Size Image

Sign up for eToc alerts
Recommend to Library

  • Article
  • Citations
    • Cite This Article
    • Download Citation
    • Create Citation Alert
    • Remove Citation Alert
    • Cited By
  • Similar Articles
    • Related Articles (in Spandidos Publications)
    • Similar Articles (Google Scholar)
    • Similar Articles (PubMed)
  • Download PDF
  • Download XML
  • View XML

  • Supplementary Files
    • Supplementary_Data1.pdf
    • Supplementary_Data2.xlsx
Article Open Access

Sirtuin 6 regulates the proliferation and survival of clear cell renal cell carcinoma cells via B‑cell lymphoma 2

  • Authors:
    • Jun An
    • Jieping Yang
    • Yang Yao
    • Kaining Lu
    • Zhiqiang Zhao
    • Meng Yu
    • Yuyan Zhu
  • View Affiliations / Copyright

    Affiliations: Department of Urology, The First Hospital of China Medical University, Shenyang, Liaoning 110001, P.R. China, Department of Physiology, Shenyang Medical College, Shenyang, Liaoning 110034, P.R. China, Department of Urology and Nephrology, Ningbo First Hospital, The Affiliated Hospital of Zhejiang University, Ningbo, Zhejiang 315010, P.R. China, Department of Intensive Care Unit, Mudanjiang Forestry Center Hospital, Mudanjiang, Heilongjiang 157000, P.R. China, Key Laboratory of Transgenic Animal Research, Department of Laboratory Animal Science, China Medical University, Shenyang, Liaoning 110122, P.R. China
    Copyright: © An et al. This is an open access article distributed under the terms of Creative Commons Attribution License.
  • Article Number: 293
    |
    Published online on: February 17, 2021
       https://doi.org/10.3892/ol.2021.12554
  • Expand metrics +
Metrics: Total Views: 0 (Spandidos Publications: | PMC Statistics: )
Metrics: Total PDF Downloads: 0 (Spandidos Publications: | PMC Statistics: )
Cited By (CrossRef): 0 citations Loading Articles...

This article is mentioned in:



Abstract

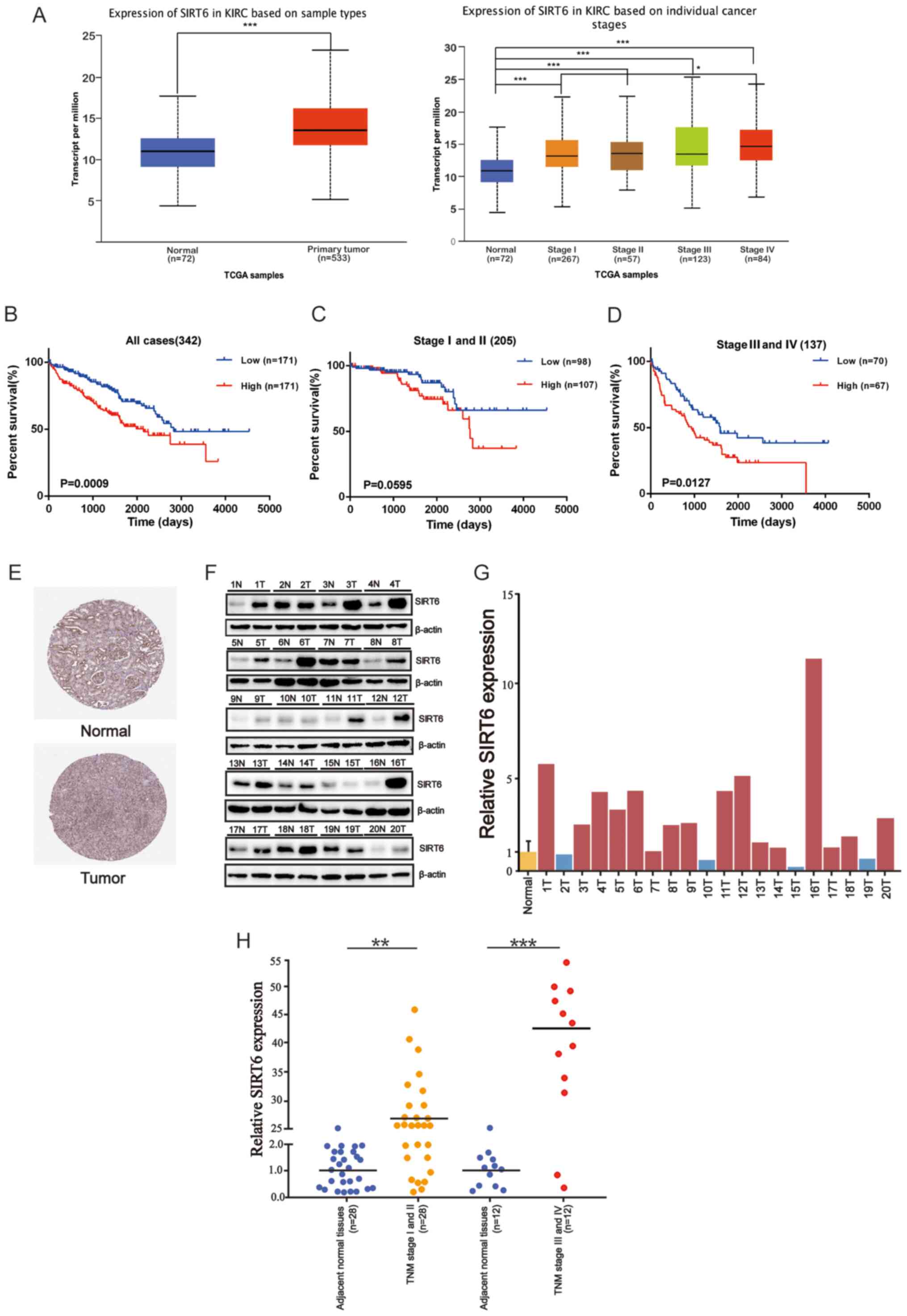
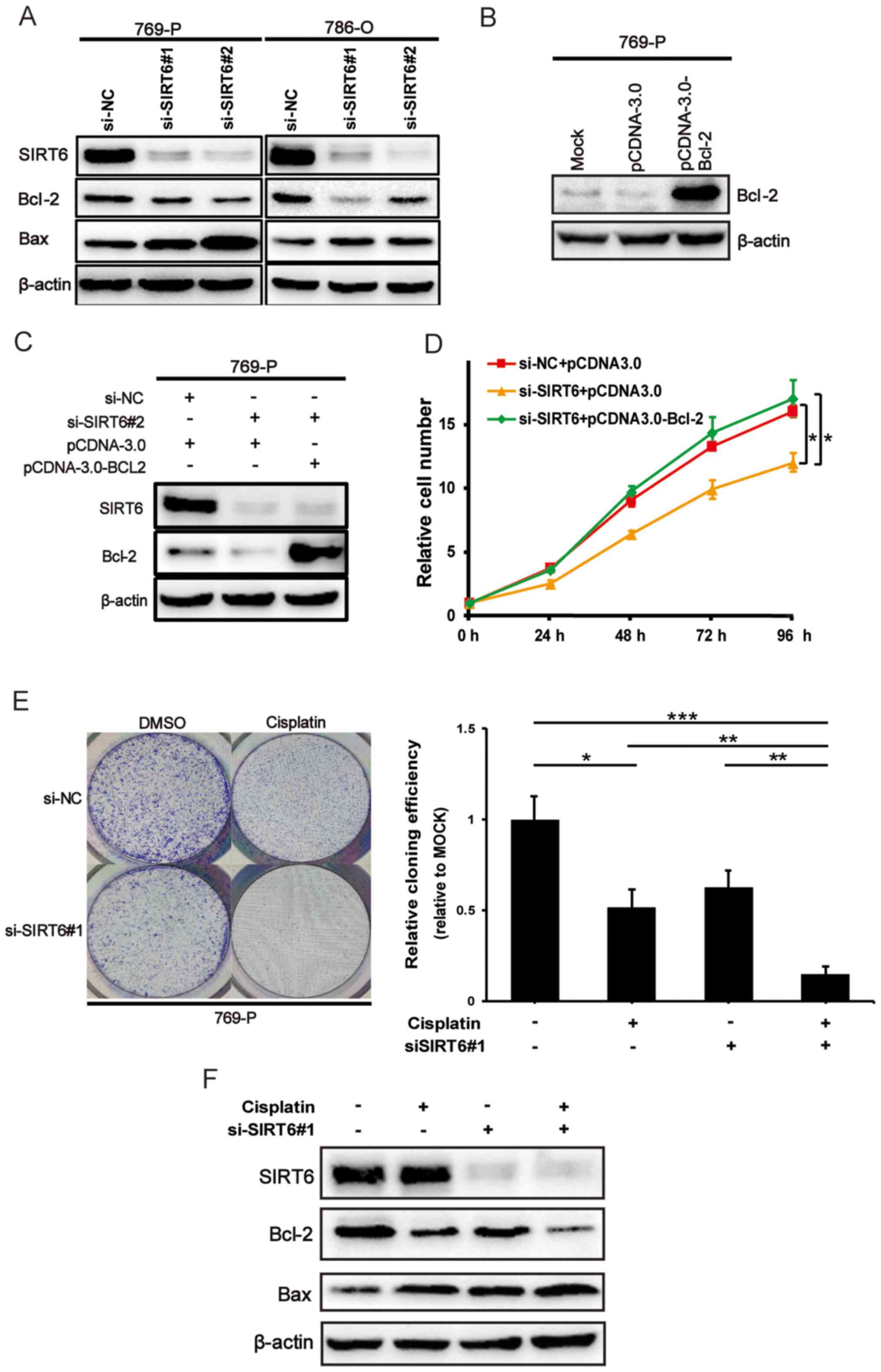
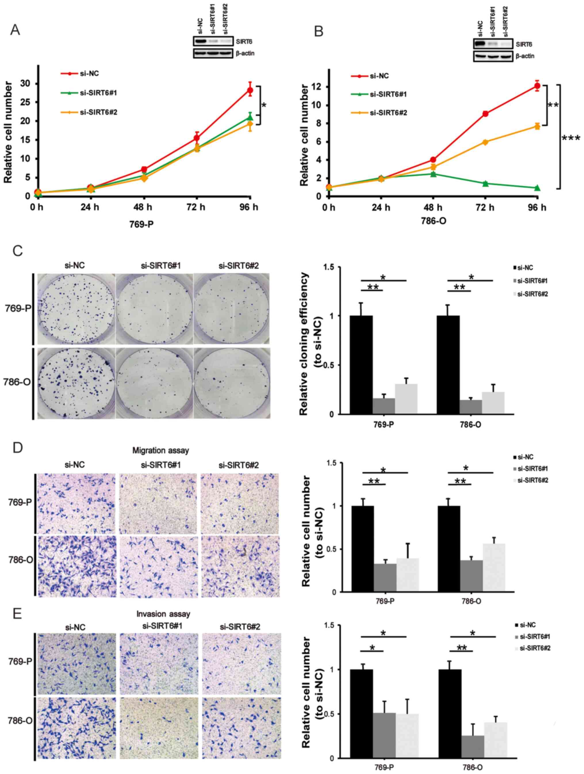
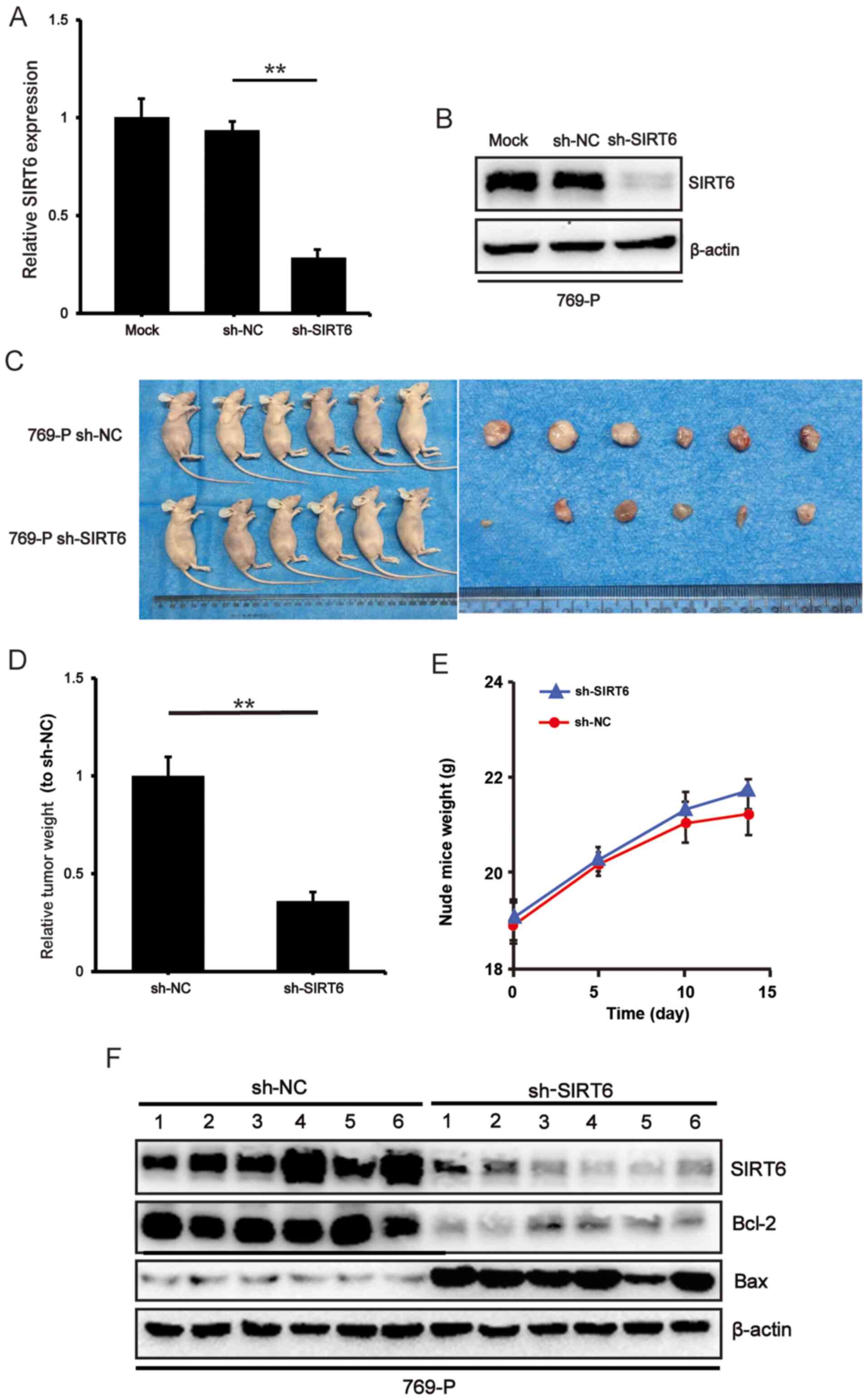
Sirtuin 6 (SIRT6) is a member of the third family of longevity proteins (SIRTs) that is involved in the development of different types of cancer. However, the potential role of SIRT6 in clear cell renal cell carcinoma (ccRCC) and its molecular mechanism have not yet been fully elucidated. Therefore, the present study aimed to investigate the association between SIRT6 and ccRCC, and to further examine the underlying mechanism of its effect on ccRCC proliferation, using bioinformatics analysis, and in vitro and in vivo experiments. The results of the present study demonstrated that SIRT6 was upregulated in ccRCC tissues. In addition, bioinformatics analysis revealed that high SIRT6 expression was closely associated with poor prognosis of patients with ccRCC. In vitro experiments demonstrated that silencing SIRT6 expression in ccRCC‑derived 769‑P and 786‑O cells significantly inhibited their proliferation, migration and invasion. Consistent with these results, in vivo assays demonstrated that SIRT6 knockdown markedly attenuated tumor growth arising from 769‑P cells. Furthermore, depletion of SIRT6 enhanced the sensitivity of ccRCC cells to cisplatin. Notably, silencing SIRT6 expression decreased B‑cell lymphoma 2 (Bcl‑2) expression and increased Bax expression, respectively. Taken together, these results suggest that SIRT6 acts as a proto‑oncogene in ccRCC through the augmentation of the Bcl‑2‑dependent pro‑survival pathway, and may be used as a therapeutic target for patients with ccRCC.
View Figures

Figure 1

Figure 2

Figure 3

Figure 4

View References

1 

Hsieh JJ, Purdue MP, Signoretti S, Swanton C, Albiges L, Schmidinger M, Heng DY, Larkin J and Ficarra V: Renal cell carcinoma. Nat Rev Dis Primers. 3:170092017. View Article : Google Scholar : PubMed/NCBI

2 

Gray R, Hentschke R, Isaac S, Mead R, Ozturk A, Rieley P, Smale K and Stern R: Sampling variation of reported results. Nature. 234:230–231. 1971. View Article : Google Scholar : PubMed/NCBI

3 

Chen YL, Ge GJ, Qi C, Wang H, Wang HL, Li LY, Li GH and Xia LQ: A five-gene signature may predict sunitinib sensitivity and serve as prognostic biomarkers for renal cell carcinoma. J Cell Physiol. 233:6649–6660. 2018. View Article : Google Scholar : PubMed/NCBI

4 

Escudier B, Porta C, Schmidinger M, Rioux-Leclercq N, Bex A, Khoo V, Gruenvald V and Horwich A: Renal cell carcinoma: ESMO Clinical Practice Guidelines for diagnosis, treatment and follow-up. Ann Oncol. 27:v58–v68. 2016. View Article : Google Scholar : PubMed/NCBI

5 

Lam JS, Shvarts O, Leppert JT, Pantuck AJ, Figlin RA and Belldegrun AS: Postoperative surveillance protocol for patients with localized and locally advanced renal cell carcinoma based on a validated prognostic nomogram and risk group stratification system. J Urol. 174:466–472. 2005. View Article : Google Scholar : PubMed/NCBI

6 

Wang Y, He J, Liao M, Hu M, Li W, Ouyang H, Wang X, Ye T, Zhang Y and Ouyang L: An overview of Sirtuins as potential therapeutic target: Structure, function and modulators. Eur J Med Chem. 161:48–77. 2019. View Article : Google Scholar : PubMed/NCBI

7 

Haigis MC and Sinclair DA: Mammalian sirtuins: Biological insights and disease relevance. Ann Rev Pathol. 5:253–295. 2010. View Article : Google Scholar

8 

Sebastián C, Zwaans BM, Silberman DM, Gymrek M, Goren A, Zhong L, Ram O, Truelove J, Guimaraes AR, Toiber D, et al: The histone deacetylase SIRT6 is a tumor suppressor that controls cancer metabolism. Cell. 151:1185–1199. 2012. View Article : Google Scholar : PubMed/NCBI

9 

Marquardt JU, Fischer K, Baus K, Kashyap A, Ma S, Krupp M, Linke M, Teufel A, Zechner U, Strand D, et al: Sirtuin-6-dependent genetic and epigenetic alterations are associated with poor clinical outcome in hepatocellular carcinoma patients. Hepatology. 58:1054–1064. 2013. View Article : Google Scholar : PubMed/NCBI

10 

Zhang C, Yu Y, Huang Q and Tang K: SIRT6 regulates the proliferation and apoptosis of hepatocellular carcinoma via the ERK1/2 signaling pathway. Mol Med Rep. 20:1575–1582. 2019.PubMed/NCBI

11 

Han Z, Liu L, Liu Y and Li S: Sirtuin SIRT6 suppresses cell proliferation through inhibition of Twist1 expression in non-small cell lung cancer. Int J Clin Exp Pathol. 7:4774–4781. 2014.PubMed/NCBI

12 

Khongkow M, Olmos Y, Gong C, Gomes AR, Monteiro LJ, Yagüe E, Cavaco TB, Khongkow P, Man EP, Laohasinnarong S, et al: SIRT6 modulates paclitaxel and epirubicin resistance and survival in breast cancer. Carcinogenesis. 34:1476–1486. 2013. View Article : Google Scholar : PubMed/NCBI

13 

Qi W, Fitchev PS, Cornwell ML, Greenberg J, Cabe M, Weber CR, Roy HK, Crawford SE and Savkovic SD: FOXO3 growth inhibition of colonic cells is dependent on intraepithelial lipid droplet density. J Biol Chem. 288:16274–16281. 2013. View Article : Google Scholar : PubMed/NCBI

14 

Colas E, Perez C, Cabrera S, Pedrola N, Monge M, Castellvi J, Eyzaguirre F, Gregorio J, Ruiz A, Llaurado M, et al: Molecular markers of endometrial carcinoma detected in uterine aspirates. Int J Cancer. 129:2435–2444. 2011. View Article : Google Scholar : PubMed/NCBI

15 

Liu Y, Xie QR, Wang B, Shao J, Zhang T, Liu T, Huang G and Xia W: Inhibition of SIRT6 in prostate cancer reduces cell viability and increases sensitivity to chemotherapeutics. Protein Cell. 4:702–710. 2013. View Article : Google Scholar : PubMed/NCBI

16 

Desantis V, Lamanuzzi A and Vacca A: The role of SIRT6 in tumors. Haematologica. 103:1–4. 2018. View Article : Google Scholar : PubMed/NCBI

17 

Tao NN, Ren JH, Tang H, Ran LK, Zhou HZ, Liu B, Huang AL and Chen J: Deacetylation of Ku70 by SIRT6 attenuates Bax-mediated apoptosis in hepatocellular carcinoma. Biochem Biophys Res Commun. 485:713–719. 2017. View Article : Google Scholar : PubMed/NCBI

18 

Amin MB, Edge S, Greene F, Byrd DR, Brookland RK, Washington MK, Gershenwald JE, Compton CC, Hess KR, Sullivan DC, et al: AJCC cancer staging manual. (8th edition). Springer International Publishing; pp. 739–747. 2017

19 

World Medical Association: World medical association declaration of Helsinki: Ethical principles for medical research involving human subjects. JAMA. 310:2191–2194. 2013. View Article : Google Scholar : PubMed/NCBI

20 

Livak KJ and Schmittgen TD: Analysis of relative gene expression data using real-time quantitative PCR and the 2(-Delta Delta C(T)) method. Methods. 25:402–408. 2001. View Article : Google Scholar : PubMed/NCBI

21 

Kugel S, Sebastián C, Fitamant J, Ross KN, Saha SK, Jain E, Gladden A, Arora KS, Kato Y, Rivera MN, et al: SIRT6 suppresses pancreatic cancer through control of Lin28b. Cell. 165:1401–1415. 2016. View Article : Google Scholar : PubMed/NCBI

22 

Ming M, Han W, Zhao B, Sundaresan NR, Deng CX, Gupta MP and He YY: SIRT6 promotes COX-2 expression and acts as an oncogene in skin cancer. Cancer Res. 74:5925–5933. 2014. View Article : Google Scholar : PubMed/NCBI

23 

Bauer I, Grozio A, Lasigliè D, Basile G, Sturla L, Magnone M, Sociali G, Soncini D, Caffa I, Poggi A, et al: The NAD+-dependent histone deacetylase SIRT6 promotes cytokine production and migration in pancreatic cancer cells by regulating Ca2+ responses. J Biol Chemistry. 287:40924–40937. 2012. View Article : Google Scholar

24 

Khongkow P, Gomes AR, Gong C, Man EP, Tsang JW, Zhao F, Monteiro LJ, Coombes RC, Medema RH, Khoo US and Lam EW: Paclitaxel targets FOXM1 to regulate KIF20A in mitotic catastrophe and breast cancer paclitaxel resistance. Oncogene. 35:990–1002. 2016. View Article : Google Scholar : PubMed/NCBI

25 

Prestayko AW, D'Aoust JC, Issell BF and Crooke ST: Cisplatin (cis-diamminedichloroplatinum II). Cancer Treat Rev. 6:17–39. 1979. View Article : Google Scholar : PubMed/NCBI

26 

Lebwohl D and Canetta R: Clinical development of platinum complexes in cancer therapy: An historical perspective and an update. Eur J Cancer. 34:1522–1534. 1998. View Article : Google Scholar : PubMed/NCBI

27 

Galanski M: Recent developments in the field of anticancer platinum complexes. Recent Pat Anticancer Drug Discov. 1:285–295. 2006. View Article : Google Scholar : PubMed/NCBI

28 

Siddik ZH: Cisplatin: Mode of cytotoxic action and molecular basis of resistance. Oncogene. 22:7265–7279. 2003. View Article : Google Scholar : PubMed/NCBI

29 

Hueber PA, Waters P, Clark P, Clarke P, Eccles M and Goodyer P: PAX2 inactivation enhances cisplatin-induced apoptosis in renal carcinoma cells. Kidney Int. 69:1139–1145. 2006. View Article : Google Scholar : PubMed/NCBI

30 

Liu W, Chen H, Wong N, Haynes W, Baker CM and Wang X: Pseudohypoxia induced by miR-126 deactivation promotes migration and therapeutic resistance in renal cell carcinoma. Cancer Lett. 394:65–75. 2017. View Article : Google Scholar : PubMed/NCBI

31 

Yan L, Ding B, Liu H, Zhang Y, Zeng J, Hu J, Yao W, Yu G, An R, Chen Z, et al: Inhibition of SMYD2 suppresses tumor progression by down-regulating microRNA-125b and attenuates multi-drug resistance in renal cell carcinoma. Theranostics. 9:8377–8391. 2019. View Article : Google Scholar : PubMed/NCBI

32 

Bai L, Lin G, Sun L, Liu Y, Huang X, Cao C, Guo Y and Xie C: Upregulation of SIRT6 predicts poor prognosis and promotes metastasis of non-small cell lung cancer via the ERK1/2/MMP9 pathway. Oncotarget. 7:40377–40386. 2016. View Article : Google Scholar : PubMed/NCBI

33 

Azuma Y, Yokobori T, Mogi A, Altan B, Yajima T, Kosaka T, Onozato R, Yamaki E, Asao T, Nishiyama M and Kuwano H: SIRT6 expression is associated with poor prognosis and chemosensitivity in patients with non-small cell lung cancer. J Surg Oncol. 112:231–237. 2015. View Article : Google Scholar : PubMed/NCBI

34 

Strub T, Ghiraldini FG, Carcamo S, Li M, Wroblewska A, Singh R, Goldberg MS, Hasson D, Wang Z, Gallagher SJ, et al: SIRT6 haploinsufficiency induces BRAF melanoma cell resistance to MAPK inhibitors via IGF signalling. Nat Commun. 9:34402018. View Article : Google Scholar : PubMed/NCBI

35 

Xu L, Lin X, Zheng Y and Zhou H: Silencing of heat shock protein 27 increases the radiosensitivity of non-small cell lung carcinoma cells. Mol Med Rep. 20:613–621. 2019.PubMed/NCBI

36 

Chrysovergis A, Papanikolaou VS, Tsiambas E, Ragos V, Peschos D and Kyrodimos E: Digital Analysis of BCL2 expression in laryngeal squamous cell carcinoma. Anticancer Res. 39:1253–1257. 2019. View Article : Google Scholar : PubMed/NCBI

37 

Li H, Wang H, Deng K, Han W, Hong B and Lin W: The ratio of Bcl-2/Bim as a predictor of cisplatin response provides a rational combination of ABT-263 with cisplatin or radiation in small cell lung cancer. Cancer Biomark. 24:51–59. 2019. View Article : Google Scholar : PubMed/NCBI

38 

Zha H, Aimé-Sempé C, Sato T and Reed JC: Proapoptotic protein Bax heterodimerizes with Bcl-2 and homodimerizes with Bax via a novel domain (BH3) distinct from BH1 and BH2. J Biol Chemistry. 271:7440–7444. 1996. View Article : Google Scholar

39 

Reed JC, Zha H, Aime-Sempe C, Takayama S and Wang HG: Structure-function analysis of Bcl-2 family proteins. Regulators of programmed cell death. Adv Exp Med Biol. 406:99–112. 1996. View Article : Google Scholar : PubMed/NCBI

Related Articles

  • Abstract
  • View
  • Download
  • Twitter
Copy and paste a formatted citation
Spandidos Publications style
An J, Yang J, Yao Y, Lu K, Zhao Z, Yu M and Zhu Y: Sirtuin 6 regulates the proliferation and survival of clear cell renal cell carcinoma cells via B‑cell lymphoma 2. Oncol Lett 21: 293, 2021.
APA
An, J., Yang, J., Yao, Y., Lu, K., Zhao, Z., Yu, M., & Zhu, Y. (2021). Sirtuin 6 regulates the proliferation and survival of clear cell renal cell carcinoma cells via B‑cell lymphoma 2. Oncology Letters, 21, 293. https://doi.org/10.3892/ol.2021.12554
MLA
An, J., Yang, J., Yao, Y., Lu, K., Zhao, Z., Yu, M., Zhu, Y."Sirtuin 6 regulates the proliferation and survival of clear cell renal cell carcinoma cells via B‑cell lymphoma 2". Oncology Letters 21.4 (2021): 293.
Chicago
An, J., Yang, J., Yao, Y., Lu, K., Zhao, Z., Yu, M., Zhu, Y."Sirtuin 6 regulates the proliferation and survival of clear cell renal cell carcinoma cells via B‑cell lymphoma 2". Oncology Letters 21, no. 4 (2021): 293. https://doi.org/10.3892/ol.2021.12554
Copy and paste a formatted citation
x
Spandidos Publications style
An J, Yang J, Yao Y, Lu K, Zhao Z, Yu M and Zhu Y: Sirtuin 6 regulates the proliferation and survival of clear cell renal cell carcinoma cells via B‑cell lymphoma 2. Oncol Lett 21: 293, 2021.
APA
An, J., Yang, J., Yao, Y., Lu, K., Zhao, Z., Yu, M., & Zhu, Y. (2021). Sirtuin 6 regulates the proliferation and survival of clear cell renal cell carcinoma cells via B‑cell lymphoma 2. Oncology Letters, 21, 293. https://doi.org/10.3892/ol.2021.12554
MLA
An, J., Yang, J., Yao, Y., Lu, K., Zhao, Z., Yu, M., Zhu, Y."Sirtuin 6 regulates the proliferation and survival of clear cell renal cell carcinoma cells via B‑cell lymphoma 2". Oncology Letters 21.4 (2021): 293.
Chicago
An, J., Yang, J., Yao, Y., Lu, K., Zhao, Z., Yu, M., Zhu, Y."Sirtuin 6 regulates the proliferation and survival of clear cell renal cell carcinoma cells via B‑cell lymphoma 2". Oncology Letters 21, no. 4 (2021): 293. https://doi.org/10.3892/ol.2021.12554
Follow us
  • Twitter
  • LinkedIn
  • Facebook
About
  • Spandidos Publications
  • Careers
  • Cookie Policy
  • Privacy Policy
How can we help?
  • Help
  • Live Chat
  • Contact
  • Email to our Support Team