Spandidos Publications Logo
  • About
    • About Spandidos
    • Aims and Scopes
    • Abstracting and Indexing
    • Editorial Policies
    • Reprints and Permissions
    • Job Opportunities
    • Terms and Conditions
    • Contact
  • Journals
    • All Journals
    • Oncology Letters
      • Oncology Letters
      • Information for Authors
      • Editorial Policies
      • Editorial Board
      • Aims and Scope
      • Abstracting and Indexing
      • Bibliographic Information
      • Archive
    • International Journal of Oncology
      • International Journal of Oncology
      • Information for Authors
      • Editorial Policies
      • Editorial Board
      • Aims and Scope
      • Abstracting and Indexing
      • Bibliographic Information
      • Archive
    • Molecular and Clinical Oncology
      • Molecular and Clinical Oncology
      • Information for Authors
      • Editorial Policies
      • Editorial Board
      • Aims and Scope
      • Abstracting and Indexing
      • Bibliographic Information
      • Archive
    • Experimental and Therapeutic Medicine
      • Experimental and Therapeutic Medicine
      • Information for Authors
      • Editorial Policies
      • Editorial Board
      • Aims and Scope
      • Abstracting and Indexing
      • Bibliographic Information
      • Archive
    • International Journal of Molecular Medicine
      • International Journal of Molecular Medicine
      • Information for Authors
      • Editorial Policies
      • Editorial Board
      • Aims and Scope
      • Abstracting and Indexing
      • Bibliographic Information
      • Archive
    • Biomedical Reports
      • Biomedical Reports
      • Information for Authors
      • Editorial Policies
      • Editorial Board
      • Aims and Scope
      • Abstracting and Indexing
      • Bibliographic Information
      • Archive
    • Oncology Reports
      • Oncology Reports
      • Information for Authors
      • Editorial Policies
      • Editorial Board
      • Aims and Scope
      • Abstracting and Indexing
      • Bibliographic Information
      • Archive
    • Molecular Medicine Reports
      • Molecular Medicine Reports
      • Information for Authors
      • Editorial Policies
      • Editorial Board
      • Aims and Scope
      • Abstracting and Indexing
      • Bibliographic Information
      • Archive
    • World Academy of Sciences Journal
      • World Academy of Sciences Journal
      • Information for Authors
      • Editorial Policies
      • Editorial Board
      • Aims and Scope
      • Abstracting and Indexing
      • Bibliographic Information
      • Archive
    • International Journal of Functional Nutrition
      • International Journal of Functional Nutrition
      • Information for Authors
      • Editorial Policies
      • Editorial Board
      • Aims and Scope
      • Abstracting and Indexing
      • Bibliographic Information
      • Archive
    • International Journal of Epigenetics
      • International Journal of Epigenetics
      • Information for Authors
      • Editorial Policies
      • Editorial Board
      • Aims and Scope
      • Abstracting and Indexing
      • Bibliographic Information
      • Archive
    • Medicine International
      • Medicine International
      • Information for Authors
      • Editorial Policies
      • Editorial Board
      • Aims and Scope
      • Abstracting and Indexing
      • Bibliographic Information
      • Archive
  • Articles
  • Information
    • Information for Authors
    • Information for Reviewers
    • Information for Librarians
    • Information for Advertisers
    • Conferences
  • Language Editing
Spandidos Publications Logo
  • About
    • About Spandidos
    • Aims and Scopes
    • Abstracting and Indexing
    • Editorial Policies
    • Reprints and Permissions
    • Job Opportunities
    • Terms and Conditions
    • Contact
  • Journals
    • All Journals
    • Biomedical Reports
      • Information for Authors
      • Editorial Policies
      • Editorial Board
      • Aims and Scope
      • Abstracting and Indexing
      • Bibliographic Information
      • Archive
    • Experimental and Therapeutic Medicine
      • Information for Authors
      • Editorial Policies
      • Editorial Board
      • Aims and Scope
      • Abstracting and Indexing
      • Bibliographic Information
      • Archive
    • International Journal of Epigenetics
      • Information for Authors
      • Editorial Policies
      • Editorial Board
      • Aims and Scope
      • Abstracting and Indexing
      • Bibliographic Information
      • Archive
    • International Journal of Functional Nutrition
      • Information for Authors
      • Editorial Policies
      • Editorial Board
      • Aims and Scope
      • Abstracting and Indexing
      • Bibliographic Information
      • Archive
    • International Journal of Molecular Medicine
      • Information for Authors
      • Editorial Policies
      • Editorial Board
      • Aims and Scope
      • Abstracting and Indexing
      • Bibliographic Information
      • Archive
    • International Journal of Oncology
      • Information for Authors
      • Editorial Policies
      • Editorial Board
      • Aims and Scope
      • Abstracting and Indexing
      • Bibliographic Information
      • Archive
    • Medicine International
      • Information for Authors
      • Editorial Policies
      • Editorial Board
      • Aims and Scope
      • Abstracting and Indexing
      • Bibliographic Information
      • Archive
    • Molecular and Clinical Oncology
      • Information for Authors
      • Editorial Policies
      • Editorial Board
      • Aims and Scope
      • Abstracting and Indexing
      • Bibliographic Information
      • Archive
    • Molecular Medicine Reports
      • Information for Authors
      • Editorial Policies
      • Editorial Board
      • Aims and Scope
      • Abstracting and Indexing
      • Bibliographic Information
      • Archive
    • Oncology Letters
      • Information for Authors
      • Editorial Policies
      • Editorial Board
      • Aims and Scope
      • Abstracting and Indexing
      • Bibliographic Information
      • Archive
    • Oncology Reports
      • Information for Authors
      • Editorial Policies
      • Editorial Board
      • Aims and Scope
      • Abstracting and Indexing
      • Bibliographic Information
      • Archive
    • World Academy of Sciences Journal
      • Information for Authors
      • Editorial Policies
      • Editorial Board
      • Aims and Scope
      • Abstracting and Indexing
      • Bibliographic Information
      • Archive
  • Articles
  • Information
    • For Authors
    • For Reviewers
    • For Librarians
    • For Advertisers
    • Conferences
  • Language Editing
Login Register Submit
  • This site uses cookies
  • You can change your cookie settings at any time by following the instructions in our Cookie Policy. To find out more, you may read our Privacy Policy.

    I agree
Search articles by DOI, keyword, author or affiliation
Search
Advanced Search
presentation
Oncology Letters
Join Editorial Board Propose a Special Issue
Print ISSN: 1792-1074 Online ISSN: 1792-1082
Journal Cover
April-2021 Volume 21 Issue 4

Full Size Image

Sign up for eToc alerts
Recommend to Library

Journals

International Journal of Molecular Medicine

International Journal of Molecular Medicine

International Journal of Molecular Medicine is an international journal devoted to molecular mechanisms of human disease.

International Journal of Oncology

International Journal of Oncology

International Journal of Oncology is an international journal devoted to oncology research and cancer treatment.

Molecular Medicine Reports

Molecular Medicine Reports

Covers molecular medicine topics such as pharmacology, pathology, genetics, neuroscience, infectious diseases, molecular cardiology, and molecular surgery.

Oncology Reports

Oncology Reports

Oncology Reports is an international journal devoted to fundamental and applied research in Oncology.

Experimental and Therapeutic Medicine

Experimental and Therapeutic Medicine

Experimental and Therapeutic Medicine is an international journal devoted to laboratory and clinical medicine.

Oncology Letters

Oncology Letters

Oncology Letters is an international journal devoted to Experimental and Clinical Oncology.

Biomedical Reports

Biomedical Reports

Explores a wide range of biological and medical fields, including pharmacology, genetics, microbiology, neuroscience, and molecular cardiology.

Molecular and Clinical Oncology

Molecular and Clinical Oncology

International journal addressing all aspects of oncology research, from tumorigenesis and oncogenes to chemotherapy and metastasis.

World Academy of Sciences Journal

World Academy of Sciences Journal

Multidisciplinary open-access journal spanning biochemistry, genetics, neuroscience, environmental health, and synthetic biology.

International Journal of Functional Nutrition

International Journal of Functional Nutrition

Open-access journal combining biochemistry, pharmacology, immunology, and genetics to advance health through functional nutrition.

International Journal of Epigenetics

International Journal of Epigenetics

Publishes open-access research on using epigenetics to advance understanding and treatment of human disease.

Medicine International

Medicine International

An International Open Access Journal Devoted to General Medicine.

Journal Cover
April-2021 Volume 21 Issue 4

Full Size Image

Sign up for eToc alerts
Recommend to Library

  • Article
  • Citations
    • Cite This Article
    • Download Citation
    • Create Citation Alert
    • Remove Citation Alert
    • Cited By
  • Similar Articles
    • Related Articles (in Spandidos Publications)
    • Similar Articles (Google Scholar)
    • Similar Articles (PubMed)
  • Download PDF
  • Download XML
  • View XML
Article Open Access

Eupafolin inhibits breast cancer cell proliferation and induces apoptosis by inhibiting the PI3K/Akt/mTOR pathway

  • Authors:
    • Jiahui Wei
    • Xuefeng Zhang
    • Huihao Pan
    • Song He
    • Bao Yuan
    • Qing Liu
    • Jiabao Zhang
    • Yu Ding
  • View Affiliations / Copyright

    Affiliations: Department of Laboratory Animals, College of Animal Sciences, Jilin University, Changchun, Jilin 130062, P.R. China, College of Animal Science and Technology, Jilin Agricultural University, Changchun, Jilin 130118, P.R. China, The Second Clinical School of Medicine, Guangdong Provincial Hospital of Chinese Medicine, Guangdong Provincial Hospital of Chinese Medicine‑Zhuhai Hospital, Guangzhou University of Chinese Medicine, Guangzhou, Guangdong 510120, P.R. China
    Copyright: © Wei et al. This is an open access article distributed under the terms of Creative Commons Attribution License.
  • Article Number: 332
    |
    Published online on: February 25, 2021
       https://doi.org/10.3892/ol.2021.12593
  • Expand metrics +
Metrics: Total Views: 0 (Spandidos Publications: | PMC Statistics: )
Metrics: Total PDF Downloads: 0 (Spandidos Publications: | PMC Statistics: )
Cited By (CrossRef): 0 citations Loading Articles...

This article is mentioned in:


Abstract

Eupafolin is a flavonoid extracted from common sage. Previous studies have reported that Eupafolin has antioxidant, anti‑inflammatory, and anti‑tumor effects. However, its role in breast cancer remains unclear. The present study investigated the effects and underlying mechanism of action of Eupafolin using breast cancer cell lines. The effects of Eupafolin on breast cancer cell proliferation, migration, apoptosis and the cell cycle were determined. Cell viability and Transwell assays, reverse transcription‑quantitative PCR, flow cytometry and western blot analysis were used in this study. The data showed that the proliferation, migration and invasion ability of EO771 cells treated with Eupafolin was significantly decreased, and the apoptosis rate was increased compared with that of the control. The protein levels of Bax and cleaved caspase 3 increased, whereas that of Bcl‑2 decreased. In addition, Eupafolin treatment also caused the proliferation of breast cancer cells to be arrested at the G0/G1 phase. Furthermore, results from western blotting indicated that Eupafolin treatment decreased the protein levels of p‑PI3K, p‑Akt and p‑mTOR. Taken together, the present findings demonstrate that Eupafolin has a significant inhibitory effect on the proliferation of EO771 cells, inhibits cell migration and invasion, and promotes cell apoptosis, thereby causing G0/G1 phase arrest, at least partially through the PI3K/Akt/mTOR signaling pathway. Therefore, the findings provide novel insights regarding the use of Eupafolin for the treatment of breast cancer.

Introduction

Breast cancer is one of the most dangerous invasive cancer in women that has a global prevalence (1). Although the overall mortality rate of patients with breast cancer has decreased, it is continuing to emerge as a major health issue in women worldwide. At present, surgical treatment is the best option. Chemotherapy and radiotherapy are used to inhibit the growth and spread of tumors, and after many years of medical advancement and improvement, both chemotherapy and radiotherapy have been shown to prolong the lives of patients (2). The proliferation and recurrence rates of breast cancer cells are very high, and some patients develop drug resistance, which may cause side effects. Therefore, identifying non-toxic and efficacious natural compounds for the treatment of breast cancer is of utmost importance.

Traditional Chinese medicine has been widely used in China. Due to its non-toxic effects and efficacy, it is often used in combination with other medicines. With the continuous progress in modern medicine, preventing and treating the recurrence and metastasis of breast cancer using genetic technology and molecular biology methods will become a trend in future breast cancer research. Eupafolin is a flavonoid, which has anti-inflammatory, anti-viral, anti-angiogenesis and anti-tumor activities (3). Angiogenesis is closely associated with tumor development and metastasis, and Eupafolin can inhibit the activation of VEGFR2 and its associated signaling pathways. The molecular mechanism of the anti-cancer effect of Eupafolin may be associated with the activation of caspase-3 (4), the downregulation of vascular endothelial growth factor (VEGF) (5), and inhibition of the Akt signaling pathway (6). However, the underlying mechanism of its anticancer effect in breast cancer remains unclear. Therefore, understanding the effect of Eupafolin on breast cancer and identifying the mechanism of action will help in the management of breast cancer.

Proteins involved in the PI3K/Akt/mTOR pathway are abnormally expressed in several tumors, thereby leading to the progression of breast cancer, gastric cancer, nasal cancer and pancreatic cancer, among others. This pathway is closely associated with tumor proliferation, autophagy and migration (7,8). Several studies show that targeting this pathway using drugs or drug combinations is effective in the treatment of tumors (9). Therefore, research on drugs targeting the PI3K/Akt/mTOR pathway may have great significance in the management of breast cancer.

Therefore, the aim of the present study was to investigate whether Eupafolin could inhibit the proliferation and apoptosis of breast cancer cells (EO771 cell line), and to identify its possible underlying mechanism of action. Experimental results showed that Eupafolin significantly inhibited the proliferation of EO771 cells by modulating the PI3K/Akt/mTOR pathway, causing G0/G1 phase arrest, and promoting apoptosis.

Materials and methods

Cell culture and processing

The mouse breast cancer cell line, EO771, selected for the present study was obtained from Binsui Biotechnology Co., Ltd. EO771 cells were cultured in Dulbecco's Modified Eagle's Medium (DMEM; Gibco; Thermo Fisher Scientific Inc.), with 10% fetal bovine serum (Gibco; Thermo Fisher Scientific, Inc.), and maintained in an atmosphere of 5% CO2 in an incubator at 37°C. Eupafolin (purity ≥99%) was purchased from Yuanye Biotechnology. In the present study, Eupafolin was dissolved in dimethyl sulfoxide (DMSO; Beijing Solarbio Science & Technology Co., Ltd.) at different concentrations (0, 25, 50 and 100 µM). Subsequently, cells were treated with Eupafolin for different periods.

Cell viability test

Cell viability was determined using Cell Counting kit-8 (CCK-8; MedChemExpress). In brief, 5,000 EO771 cells were seeded into 96-well plates, treated with 0, 25, 50 and 100 µM Eupafolin, and incubated at 37°C for 24, 36 and 48 h. Then, 10 µl CCK-8 solution was added to each well and the cells were incubated for 1.5 h. A microplate reader was used to measure the absorbance at 450 nm (TECAN).

Determination of apoptosis and cell cycle

Apoptosis was measured according to the instructions provided with the Annexin-V/Fluorescein isothiocyanate (FITC) apoptosis detection kit (Ebisson). After drug treatment for 24 h, cells were digested with trypsin without EDTA, collected, centrifuged at 500 × g for 5 min at 37°C, resuspended in pre-cooled PBS, centrifuged at 500 × g for 5 min to discard the supernatant, resuspended in 300 µl 1X binding buffer; 5 µl sample was mixed with FITC-Annexin V. Then, 5 µl propidium iodide (PI) staining solution was added to 200 µl 1X binding buffer 5 min prior to detection. Flow cytometry was performed using FACS (Thermo Fisher Scientific, Inc.). For cell cycle analysis, the cells were harvested and fixed in 70% ethanol at 4°C overnight. Next, cells were resuspended in 500 µl 1X PI solution (Baihao) for 30 min at 37°C. Flow cytometry analysis was performed using FACS (Thermo Fisher Scientific, Inc.). The collected data were analyzed using ModFit LT (version 2.0; Verity Software House, Inc.) to determine cell cycle distribution.

Cell scratch test

A total of 10,000 EO771 cells was seeded into 6-well culture plates in DMEM containing 10% FBS, and placed in an incubator until the cell density was 90% or higher. Using a sterile 100-µl plastic pipette, a wound was created; the cell debris was removed by washing with PBS and images were captured using an inverted light microscope (Olympus Corporation) with a digital camera (magnification, ×80) at 0 h. A total of 3 ml of FBS-free medium was added per well; then, 25, 50 and 100 µM Eupafolin was added for 24 h. Cells were washed with PBS and images were obtained using microscopy. Healing areas were analyzed using ImageJ software (version 1.51; National Institutes of Health). The experiment was performed at least in triplicate.

Cell migration and invasion experiments

A Transwell (Corning, Inc.) assay was performed to determine cell migration and invasion abilities. After Eupafolin treatment, cells to be tested in the logarithmic growth phase were digested, resuspended in serum-free medium, and adjusted to a density of (1–10)×105 cells/ml. A volume of 500 µl DMEM containing 10% FBS was added to the lower chamber of each transwell; tweezers were used to place the cells in a new 24-well plate. A volume of 100 µl of the cell suspension was added to the upper chamber, and the transwells were placed in an incubator for 24 h. Next, the cells were removed and the medium was aspirated. In a new 24-well plate, 600 µl 4% paraformaldehyde was added. The transwell was placed at room temperature and cells were fixed for 20–30 min. The fixative solution was removed and cells were stained at 37°C using 0.2% crystal violet for 10 min. Then, the cells were washed three times with PBS to remove the unbound crystal violet. The upper surface of the chamber was gently wiped with a cotton swab. Excess crystal violet was removed prior to microscopy. After drying, five fields were randomly selected and the cells were observed and counted under an inverted light microscope with a digital camera (magnification, ×80). The cell invasion test procedure that was used was similar to that of the cell migration assay, except that the upper chamber was covered with BD Matrigel™ Matrix (Corning, Inc.).

Reverse transcription-quantitative PCR (RT-qPCR)

According to the instructions provided with the kit, TRIzol reagent (Ruan) was used to extract total RNA, and cDNA was generated using the FastKing RT kit (Tiangen Biotech Co., Ltd) with 2 µg RNA, according to the manufacturer's instructions. The primers used were obtained from NCBI. A real-time fluorescent quantitative PCR detection system (Eppendorf) was used to perform the RT-qPCR reactions using SYBR-Green (Tiangen Biotech Co., Ltd.) and a total of 20 µl reaction mixture. The 2−ΔΔCq method (10) was used to analyze gene expression levels. Primer sequences were as follows: Matrix metalloprotease (MMP)2 forward, 5′-CTGCAGGTGGTCATAG-3′ and reverse, 5′-TGGTGTGCAGCGATGAAGAT-3′; MMP9 forward, 5′-CTTCACCGGCTAAACCACCT-3′ and reverse, 5′-CTTCACCGGCTAAACCACCT-3′; VEGFA forward, 5′-ATAGGAGAGATGAGCTTCC-3′ and reverse, 5′-TCTGCATTCACATCTGCTGTGC-3′; β-actin forward, 5′-GTCGAGTCGCGTCCACC-3′ and reverse, 5′-GTCATCCATGGCGAACTGGT-3′; cyclin D1 forward, 5′-CTGTGCTGCGAAGTGGAAACCAT-3′ and reverse, 5′-TTCATGGCCAGCGGGAAGACCTC-3′; CDK4 forward, 5′-CGAGCGTAAGGCTGATGGAT-3′ and reverse, 5′-CCAGGCCGCTTAGAAACTGA-3′; and CDK6 forward, 5′-AGCCCTGCTGTGGAAGAAAA-3′ and reverse, 5′-TAGACGGACCGACCTTCTCG-3′. The qPCR reaction conditions were as follows: Initial denaturation for 15 min at 95°C, followed by 40 cycles of denaturation for 10 sec at 95°C, annealing for 30 sec at 60°C and extension for 20 sec at 72°C.

Western blotting

After treating the cells with Eupafolin for 24 h, EO771 cells were harvested, washed twice with PBS, and lysed on ice with RIPA lysis buffer (Beijing Solarbio Science & Technology Co., Ltd.) for 30 min. Then, the BCA method was used to determine the protein concentration: 5X loading buffer was added and proteins were denatured at 95°C by boiling in a water bath for 10 min. A total of 20 µg protein sample was added to each well, separated using 12% SDS-PAGE at 120 V, and then transferred to PVDF membranes (Thermo Fisher Scientific, Inc.). Skimmed milk powder (5%) was used to block the PVDF membranes for 1 h at room temperature. Next, the membranes were incubated with primary antibodies directed against Bcl-2 (cat. no. 4223), Bax (cat. no. 2772), cleaved caspase 3 (cat. no. 9661), PI3K (cat. no. 4257), p-PI3K (cat. no. 17366), Akt (cat. no. 4691), p-Akt (cat. no. 4060), Mtor (cat. no. 2983), p-mTOR (cat. no. 5536) and GAPDH (cat. no. 5174) (all 1:1,000; Cell Signaling Technology, Inc.) at 4°C overnight. Subsequently, membranes were washed three times with PBS, then incubated with a corresponding horseradish peroxidase-conjugated secondary antibody (1:2,000; cat. no. A0208; Beyotime Institute of Biotechnology) for 1.5 h at room temperature and washed five times with PBS. Then, protein bands were visualized using an enhanced chemiluminescence assay kit (Beyotime Institute of Biotechnology) and photographed using an imaging system (Tanon). Finally, data were analyzed using ImageJ software (version 1.8.0; National Institutes of Health).

Statistical analysis

All experiments were repeated ≥3 times. The data are presented as the mean ± SD and were analyzed using SPSS (v.20.0; IBM Corp.). Differences between multiple groups were analyzed using one-way ANOVA followed by Dunnett's post hoc test. Results with P<0.05; P<0.01; and P<0.001 were considered as statistically significant; ‘ns’ indicates P>0.05.

Results

Eupafolin decreases the viability and proliferation of breast cancer cells

EO771 cells were treated with Eupafolin for 24, 36 and 48 h to study the effects of the compound (Fig. 1A) on cell proliferation. The results of the CCK-8 assay indicated that Eupafolin inhibited the viability of EO771 cells, and the inhibitory effect was proportional to the treatment time and dose (Fig. 1B).

Figure 1.

Eupafolin decreases the proliferation of EO771 cells. (A) Molecular structure of Eupafolin. (B) EO771 cells were exposed to various concentrations of Eupafolin (0, 25, 50 and 100 µM) for different durations, and the cell viability was determined using the Cell Counting Kit-8 assay. Data are shown as mean ± standard deviation from three independent experiments. *P<0.05; ***P<0.001 vs. group.

Eupafolin inhibits the invasion and migration of breast cancer cells

The scratch test was used to determine the wound healing time of EO771 cells. Furthermore, a Transwell assay was performed to determine the ratio of invasion and migration of EO771 cells (Fig. 2A and B). Results showed that compared with the control cells, Eupafolin significantly decreased the migration and invasion of EO771 cells (Fig. 2C). MMP2, MMP9 and VEGF-A are positively associated with the migration ability of tumor cells and can be used as marker genes. Therefore, their expression following Eupafolin treatment was tested, and the results showed that Eupafolin inhibited MMP2, MMP9 and VEGF-A (Fig. 2D). Taken together, these results indicate that Eupafolin prevented further deterioration of breast cancer cells.

Figure 2.

Eupafolin attenuates the invasion and migration of EO771 cells. After seeding EO771 cells in a 6-well plate and treating them with different concentrations of Eupafolin for 24 h, the migration distance of the cells was measured, the proportion of invaded cells was calculated, and RNA was extracted from cells to determine the expression of associated genes using RT-qPCR. (A and B) 24 h after Eupafolin treatment, the healing effect of EO771 cells was determined using the scratch test. (C) The ratio of invasion and migration of EO771 cells was further determined using a transwell assay. (D) EO771 cells were harvested at 24 h post treatment for RT-qPCR to determine the mRNA expression of MMP2, MMP9 and VEGF-A. Data are expressed as the mean ± SD. ns, P>0.05; **P<0.01; ***P<0.001. MMP, matrix metallopeptidase; RT-qPCR, reverse transcription-quantitative PCR; VEGF, vascular endothelial growth factor.

Eupafolin induces apoptosis of breast cancer cells

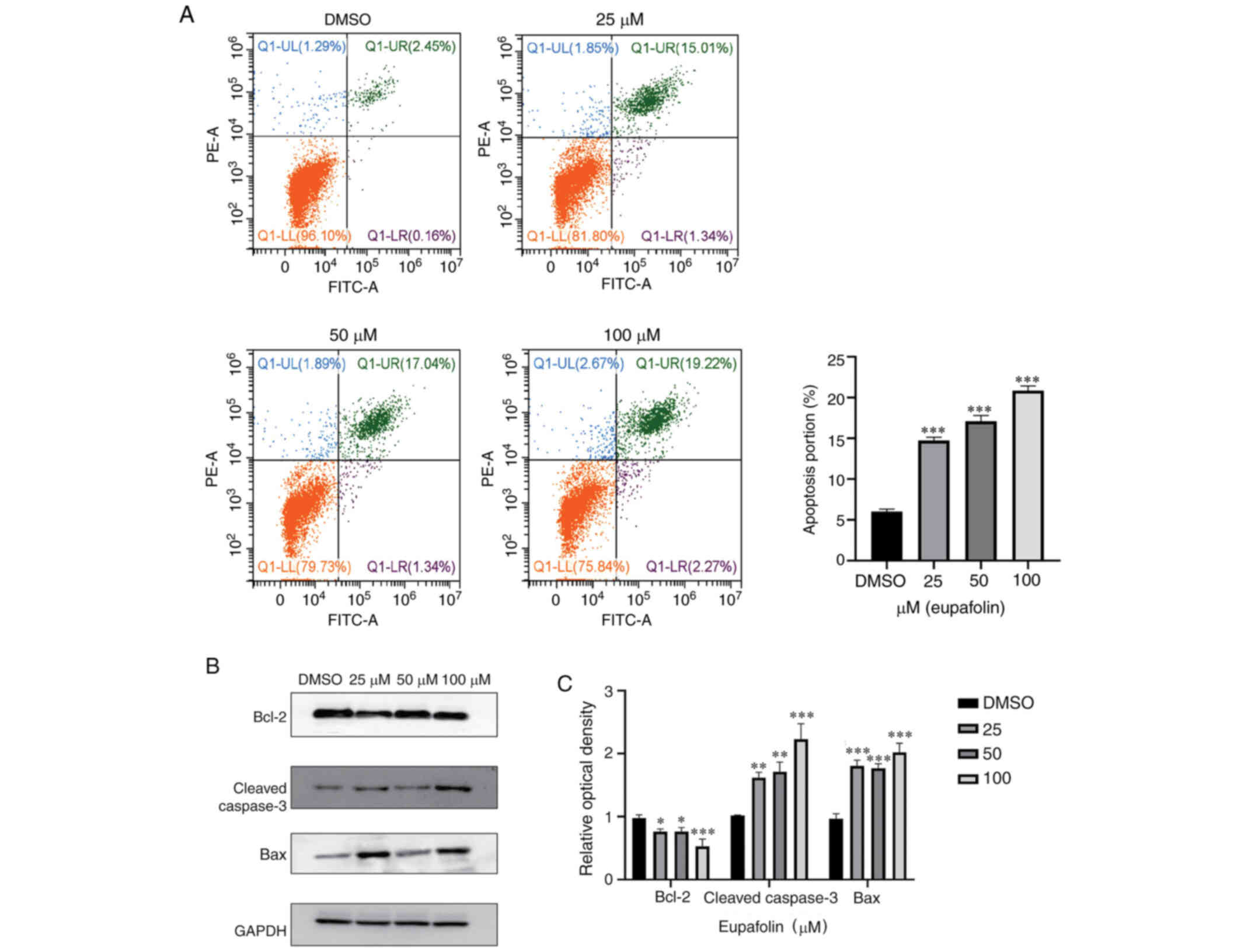
Next, whether Eupafolin could induce apoptosis in breast cancer cells was tested. Flow cytometry was used to analyze the apoptosis ratio of EO771 cells following treatment with Eupafolin. The results showed that compared with the control, 100 µM Eupafolin increased the apoptosis rate of EO771 cells by 18% (Fig. 3A). To further understand the specific mechanism of Eupafolin in causing apoptosis in EO771 cells, the expression of apoptosis-associated proteins was evaluated using western blotting. The protein levels of cleaved caspase 3 and Bax were increased, whereas Bcl-2 protein levels were decreased (Fig. 3B and C).

Figure 3.

Eupafolin induces apoptosis in EO771 cells. (A) EO771 cells were treated with 25, 50 and 100 µM Eupafolin for 24 h. Cells were then digested and the proportion of apoptosis of breast cancer cells was determined using flow cytometry. (B) After extraction and treatment, the levels of cleaved caspase 3, Bax, and Bcl-2 proteins were determined using western blotting. (C) Western blots were analyzed using ImageJ software and compared with those of the control group. Data are representative of three independent experiments and expressed as the mean ± SD. ns, P>0.05; ***P<0.001; **P<0.01; *P<0.05.

Eupafolin induces G0/G1 phase arrest in breast cancer cells

After staining with PI, cell cycle analysis of EO771 cells treated with various concentrations of Eupafolin was performed using flow cytometry. Eupafolin induced G0/G1 phase arrest in EO771 cells (Fig. 4A and B). In addition, RT-qPCR was used to determine the mRNA levels of cycle-associated genes. The results showed that Eupafolin inhibited the expression of cyclin D1, CDK4 and CDK6 mRNA (Fig. 4C).

Figure 4.

Eupafolin induces G0/G1 phase arrest in EO771 cells. (A) Flow chart showing the distribution of the proportions of different cell cycles. (B) Eupafolin treatment caused cell cycle arrest of EO771 cells at the G0/G1 phase. (C) Extracted RNA was used to determine the mRNA levels of cell cycle-associated genes, cyclin D1, CDK4 and CDK6. Data represent the results of three experiments and are expressed as the mean ± SD. ns, P>0.05; ***P<0.001;**P<0.01; *P<0.05.

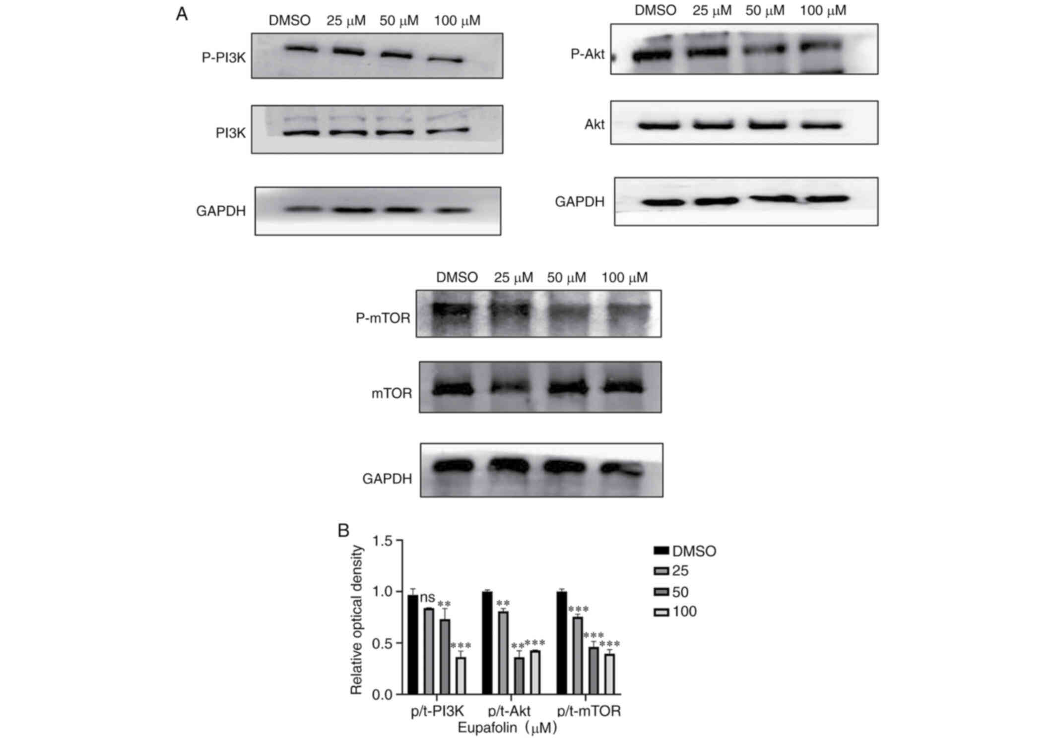
Eupafolin downregulates the PI3K/Akt/mTOR pathway

The aforementioned data indicated that Eupafolin had an impact on the proliferation and apoptosis of EO771 cells. PI3K/Akt/mTOR was found to play an important role in the occurrence of many tumors. Therefore, whether Eupafolin affected EO771 cells through this pathway was tested. Results from western blotting showed that Eupafolin significantly decreased protein levels of p-PI3K, p-Akt and p-mTOR. Taken together, these results indicate that Eupafolin affected the proliferation and apoptosis of EO771 cells through the PI3K/Akt/mTOR pathway (Fig. 5A and B).

Figure 5.

Eupafolin regulates the PI3K/Akt/mTOR pathway in EO771 cells. (A) EO771 cells were treated with 25, 50 and 100 µM Eupafolin for 24 h; the proteins were extracted and the associated protein phosphorylation (p)-PI3K, PI3K, p-Akt, Akt, mTOR and p-mTOR were detected. (B) Western blots were analyzed using ImageJ software. Comparison with protein bands normalized to GAPDH. Data are expressed as the mean ± SD. ns, P>0.05; ***P<0.001; **P<0.01.

Discussion

The GLOBOCAN 2018 Global Cancer Analysis Annual Report released by the World Health Organization in 2018 indicates that annually, 2.088 million new cases of breast cancer and 627,000 deaths occur worldwide (1). China's incidence rate ranks 120 in the world (11). Although the total incidence of breast cancer in China is lower than that in other developed countries, the trend shows a gradual increase (1). Current breast cancer treatment strategies mainly focus on chemotherapy and radiotherapy; however, these treatment strategies almost inevitably have side effects, which have become the bottleneck of clinical tumor treatment (12). Since natural compounds have advantages of higher efficacy and lower toxicity, many natural compounds have been used clinically (13). Eupafolin is a natural compound extracted from plants. Previous studies have reported that Eupafolin has anti-inflammatory and anti-tumor effects (3). For example, Eupafolin can inhibit the viability of esophageal cancer cells in vivo and in vitro by targeting T-LAK, and by downregulating Mcl-1 and upregulating Mcl-1 (4). Bim enhances TRAIL-mediated apoptosis of renal cancer cells (14). In addition, Eupafolin can induce apoptosis in HeLa human cervical cancer cells by inhibiting the expression of associated apoptosis proteins (3). However, the role of Eupafolin in breast cancer and its possible underlying mechanism of action have not yet been elucidated. Therefore, the present study aimed to determine the effect of Eupafolin on breast cancer cells. Our results showed that Eupafolin treatment had a significant inhibitory effect on breast cancer cell proliferation, promoted cell apoptosis, and induced G0/G1 phase arrest. Therefore, the data indicated that Eupafolin could inhibit the proliferation of breast cancer cells and induce apoptosis thereof, via downregulating the PI3K/Akt/mTOR pathway.

The anti-breast cancer proliferation activity of Eupafolin is shown in Fig. 1. Within 48 h of treatment, the inhibitory effect of Eupafolin increased in a time- and dose-dependent manner. MMP degrades various protein components in the extracellular matrix, destroys the histological barrier of tumor cell invasion, and plays a key role in tumor invasion and metastasis (15). VEGF is abnormally expressed in liver cancer and plays an important role in liver cancer neovascularization and tumor growth (5). The treatment of cancer by targeting VEGF and its receptor, VEGFR, is a much-explored topic in drug research (16). After treatment with different concentrations of Eupafolin, the migration and invasion ability of breast cancer cells decreased significantly. Furthermore, the mRNA levels of associated genes were detected using RT-qPCR, and the present data showed that mRNA levels of MMP2, MMP9 and VEGFA were significantly decreased (Fig. 2). Caspase 3 is the most important terminal splicing enzyme in apoptosis and plays an important part in the cell-killing mechanism (17). In addition, Bcl-2 was one of the first members of the Bcl-2 protein family reported to regulate cell death. In cancer, Bcl-2 can prevent apoptosis of some cells and is highly expressed in cancer cells that occur in lymph nodes and other organs of the immune system (18). The balance between Bcl-2 and Bax protein determines cell survival or apoptosis. Flow cytometry results in the present study revealed that the apoptosis rate of cells increased significantly. Moreover, protein levels of the pro-apoptotic proteins, Bax and cleaved caspase 3, increased significantly, whereas protein levels of Bcl-2 decreased significantly after Eupafolin treatment (Fig. 3). The decrease or resistance of cell apoptosis often leads to further malignancy (19). Therefore, in some studies, it was shown that the apoptosis rate of tumor cells can be increased by activating or inhibiting various signaling pathways (20,21). Naringin has been shown to inhibit the PI3K/Akt/mTOR pathway and promote the apoptosis of thyroid cancer cells (22), whereas hyperoside-induced breast cancer cell apoptosis is achieved via the reactive oxygen species (ROS)-mediated NF-κB signaling pathway (23).

Several studies have shown that there are critically important phases in the cell cycle: G1 to S and G2 to M, which occur in a period of complex and active molecular level changes, which are easily affected by external conditions. If tumor growth needs to be suitably controlled, it can be achieved via two mechanisms. Cyclin-dependent protein kinases are a group of serine/threonine protein kinases, which can drive the cell cycle. Each cyclin-dependent kinase (CDK) binds to a different type of cyclin to form a complex, which regulates the transition of cells from the G1 to the S phase, or from the G2 to the M phase and exit from the M phase. Increased expression of CDK and cyclin has been observed in most cancer cells; the increased activity of CDK may be associated with uncontrolled cell proliferation (24). When cells are damaged, the CDK inhibitor genes are upregulated, and the G1 phase-associated CDK complex is downregulated. Among them, both CDK4 and CDK6 can bind to cyclin D1 and play an important role in the G1/S phase (25). If the expression of G1 cell cycle-associated proteins increases significantly, it causes the abnormal proliferation of tumor cells (26). Because the expression of CDK inhibitors in these cells may be insufficient, the G1 phase of the cell cycle arrest provides cells with a repair mechanism or follows the pathological changes (27). Therefore, targeting the cell-cycle disorders have been considered promising targets for cancer treatment (28). Results from flow cytometry showed that cells in the G0/G1 phase increased and those in the S phase decreased in Eupafolin-treated cells. To the best of our knowledge, cancer occurs or develops through the activation of CDKs that regulate the cell cycle. Inhibiting the expression or function of CDK is becoming one of the promising strategies in cancer treatment (24). Among these proteins, cyclin D1, CDK4 and CDK6 are the key regulators of the G0-G1 phase (29). It was found that the mRNA levels of CDK4, CKD6 and cyclin D1 were decreased when cells were treated with 100 µM Eupafolin, thus preventing the progression of the cell cycle from the G1 to S phase (Fig. 4).

To further understand the underlying anti-cancer mechanisms of Eupafolin in breast cancer cells, western blotting was performed to determine the proteins of the PI3K/Akt/mTOR pathway that were involved in tumor cell growth, differentiation, and apoptosis (22,30). Generally, the expression of Akt in tumors is higher when compared with that in normal tissue, and the activation of Akt can activate many downstream target genes and regulate cell proliferation and cycle through several signaling pathways (31). Many studies have shown that the PI3k/Akt/mTOR pathway, as a therapeutic target, can effectively inhibit the further progression of tumors, including breast cancer, non-small cell lung cancer, esophageal cancer, gastric cancer and liver cancer (32). Astragaloside IV upregulates Nrf2 through the PI3K/Akt/mTOR signaling pathway to regulate inflammation and oxidative stress, thereby effectively inhibiting breast cancer cell metastasis (12). The combined use of compound Sophora flavescens and gefitinib can upregulate autophagy in lung cancer by inhibiting the PI3K/Akt/mTOR pathway (33). In addition, in animal models, the addition of Akt allosteric inhibitors and dual PI3K and mTOR inhibitors can inhibit the PI3K/Akt/mTOR pathway and inhibit the growth of esophageal cancer (34). These findings are consistent with the present results. In the present study, results from western blotting indicated that Eupafolin decreased the phosphorylation of PI3K, Akt, and mTOR proteins, but did not change their total protein levels (Fig. 5).

Taken together, the present findings showed that Eupafolin significantly inhibited the proliferation and migration of breast cancer cells, promoted apoptosis, and caused G0/G1 phase arrest, which was achieved by inhibiting the PI3K/Akt/mTOR pathway (Fig. 6). Thus, these results provide a theoretical basis for the use of Eupafolin in subsequent clinical trials. However, further research is needed to identify whether Eupafolin inhibits the growth of breast cancer cells through other pathways and target genes.

Figure 6.

Schematic diagram illustrating that Eupafolin treatment induces downregulation of Bcl-2, and up-regulation of Bax and cleaved caspase 3 in EO771 cells. Eupafolin changes PI3K signal transduction by dephosphorylating PI3K, Akt, and mTOR phosphorylation products, thereby leading to PI3K/Akt/mTOR downregulation, and the regulation of cell survival and apoptosis.

Acknowledgements

Not applicable.

Funding

This study was supported by Jilin Province Science and Technology Development Project (grant no. 20200703014ZP).

Availability of data and materials

The datasets used and/or analyzed during the current study are available from the corresponding author on reasonable request

Authors' contributions

JW, XZ, JZ and YD conceptualized the study and performed experimental research. XZ, SH and HP generated and analyzed the data. JW, XZ, BY and QL performed data analysis and edited the manuscript. All authors read and approved the final manuscript.

Ethics approval and consent to participate

Not applicable.

Patient consent for publication

Not applicable.

Competing interests

The authors declare that they have no competing interests.

References

1 

Watkins EJ: Overview of breast cancer. JAAPA. 32:13–17. 2019. View Article : Google Scholar : PubMed/NCBI

2 

Gao W, Ge S and Sun J: Ailanthone exerts anticancer effect by up-regulating miR-148a expression in MDA-MB-231 breast cancer cells and inhibiting proliferation, migration and invasion. Biomed Pharmacother. 109:1062–1069. 2019. View Article : Google Scholar : PubMed/NCBI

3 

Chung KS, Choi JH, Back NI, Choi MS, Kang EK, Chung HG, Jeong TS and Lee KT: Eupafolin, a flavonoid isolated from Artemisia princeps, induced apoptosis in human cervical adenocarcinoma HeLa cells. Mol Nutr Food Res. 54:1318–1328. 2010. View Article : Google Scholar : PubMed/NCBI

4 

Jiang H, Wu D, Xu D, Yu H, Zhao Z, Ma D and Jin J: Eupafolin exhibits potent anti-angiogenic and antitumor activity in hepatocellular carcinoma. Int J Biol Sci. 13:701–711. 2017. View Article : Google Scholar : PubMed/NCBI

5 

Fan X, Tao J, Cai Z, Fredimoses M, Wu J, Jiang Z, Zhang K and Li S: Eupafolin suppresses esophagus cancer growth by targeting T-LAK cell-originated protein kinase. Front Pharmacol. 10:12482019. View Article : Google Scholar : PubMed/NCBI

6 

Liu K, Park C, Chen H, Hwang J, Thimmegowda NR, Bae EY, Lee KW, Kim HG, Liu H, Soung NK, et al: Eupafolin suppresses prostate cancer by targeting phosphatidylinositol 3-kinase-mediated Akt signaling. Mol Carcinog. 54:751–760. 2015. View Article : Google Scholar : PubMed/NCBI

7 

Am JU, Gong WJ, Su Y and Mou ZB: Imperatorin shows selective antitumor effects in SGC-7901 human gastric adenocarcinoma cells by inducing apoptosis, cell cycle arrest and targeting PI3K/Akt/m-TOR signalling pathway. J BUON. 22:1471–1476. 2017.PubMed/NCBI

8 

Zhang Y, Zhang R and Ni H: Eriodictyol exerts potent anticancer activity against A549 human lung cancer cell line by inducing mitochondrial-mediated apoptosis, G2/M cell cycle arrest and inhibition of m-TOR/PI3K/Akt signalling pathway. Arch Med Sci. 16:446–452. 2019. View Article : Google Scholar : PubMed/NCBI

9 

Zhao JG, Zhang L, Xiang XJ, Yu F, Ye WL, Wu DP, Wang JF and Xiong JP: Amarogentin secoiridoid inhibits in vivo cancer cell growth in xenograft mice model and induces apoptosis in human gastric cancer cells (SNU-16) through G2/M cell cycle arrest and PI3K/Akt signalling pathway. J BUON. 21:609–617. 2016.PubMed/NCBI

10 

Livak KJ and Schmittgen TD: Analysis of relative gene expression data using real-time quantitative PCR and the 2(-Delta Delta C(T)) method. Methods. 25:402–408. 2001. View Article : Google Scholar : PubMed/NCBI

11 

Thorat MA and Balasubramanian R: Breast cancer prevention in high-risk women. Best Pract Res Clin Obstet Gynaecol. 65:18–31. 2020. View Article : Google Scholar : PubMed/NCBI

12 

Zhang XQ, Yao C, Bian WH, Chen X, Xue JX, Zhu ZY, Ying Y, Xu YL and Wang C: Effects of Astragaloside IV on treatment of breast cancer cells execute possibly through regulation of Nrf2 via PI3K/AKT/mTOR signaling pathway. Food Sci Nutr. 7:3403–3413. 2019. View Article : Google Scholar : PubMed/NCBI

13 

Lai ZR, Ho YL, Huang SC, Huang TH, Lai SC, Tsai JC, Wang CY, Huang GJ and Chang YS: Antioxidant, anti-inflammatory and antiproliferative activities of Kalanchoe gracilis (L.) DC Stem. Am J Chin Med. 39:1275–1290. 2011. View Article : Google Scholar : PubMed/NCBI

14 

Han MA, Min KJ, Woo SM, Seo BR and Kwon TK: Eupafolin enhances TRAIL-mediated apoptosis through cathepsin S-induced down-regulation of Mcl-1 expression and AMPK-mediated Bim up-regulation in renal carcinoma Caki cells. Oncotarget. 7:65707–65720. 2016. View Article : Google Scholar : PubMed/NCBI

15 

Wang X, Hu Z, Wang Z, Cui Y and Cui X: Angiopoietin-like protein 2 is an important facilitator of tumor proliferation, metastasis, angiogenesis and glycolysis in osteosarcoma. Am J Transl Res. 11:6341–6355. 2019.PubMed/NCBI

16 

Aksenenko MB, Palkina NV, Sergeeva ON, Yu Sergeeva E, Kiriehenko AK and Ruksha TG: miR-155 overexpression is followed by downregulation of its target gene, NFE2L2, and altered pattern of VEGFA expression in the liver of melanoma B16-bearing mice at the premetastatic stage. Int J Exp Pathol. 100:311–319. 2019. View Article : Google Scholar : PubMed/NCBI

17 

Shalini S, Dorstyn L, Dawar S and Kumar S: Old, new and emerging functions of caspases. Cell Death Differ. 22:526–539. 2015. View Article : Google Scholar : PubMed/NCBI

18 

Zeng C, Ke Z, Song Y, Yao Y, Hu X, Zhang M, Li H and Yin J: Annexin A3 is associated with a poor prognosis in breast cancer and participates in the modulation of apoptosis in vitro by affecting the Bcl-2/Bax balance. Exp Mol Pathol. 95:23–31. 2013. View Article : Google Scholar : PubMed/NCBI

19 

Cao Z, Zhang G, Xie C and Zhou Y: miR-34b regulates cervical cancer cell proliferation and apoptosis. Artif Cells Nanomed Biotechnol. 47:2042–2047. 2019. View Article : Google Scholar : PubMed/NCBI

20 

Liu R, Chen Y, Shou T, Hu J, Chen J and Qing C: TRIM67 promotes NFκB pathway and cell apoptosis in GA-13315-treated lung cancer cells. Mol Med Rep. 20:2936–2944. 2019.PubMed/NCBI

21 

Wu G, Zheng H, Xu J, Guo Y, Zheng G, Ma C, Hao S, Liu X, Chen H, Wei S, et al: miR-429 suppresses cell growth and induces apoptosis of human thyroid cancer cell by targeting ZEB1. Artif Cells Nanomed Biotechnol. 47:548–554. 2019. View Article : Google Scholar : PubMed/NCBI

22 

Zhou J, Xia L and Zhang Y: Naringin inhibits thyroid cancer cell proliferation and induces cell apoptosis through repressing PI3K/AKT pathway. Pathol Res Pract. 215:1527072019. View Article : Google Scholar : PubMed/NCBI

23 

Qiu J, Zhang T, Zhu X, Yang C, Wang Y, Zhou N, Ju B, Zhou T, Deng G and Qiu C: Hyperoside induces breast cancer cells apoptosis via ROS-Mediated NF-κB signaling pathway. Int J Mol Sci. 21:1312019. View Article : Google Scholar

24 

Noori S and Hassan ZM: Tehranolide inhibits proliferation of MCF-7 human breast cancer cells by inducing G0/G1 arrest and apoptosis. Free Radic Biol Med. 52:1987–1999. 2012. View Article : Google Scholar : PubMed/NCBI

25 

Suryavanshi S, Choudhari A, Raina P and Kaul-Ghanekar R: A polyherbal formulation, HC9 regulated cell growth and expression of cell cycle and chromatin modulatory proteins in breast cancer cell lines. J Ethnopharmacol. 242:1120222019. View Article : Google Scholar : PubMed/NCBI

26 

Ahn H, Im E, Lee DY, Lee HJ, Jung JH and Kim SH: Antitumor Effect of pyrogallol via miR-134 mediated S phase arrest and inhibition of PI3K/AKT/Skp2/cMyc signaling in hepatocellular carcinoma. Int J Mol Sci. 20:39852019. View Article : Google Scholar

27 

Hunter T and Pines J: Cyclins and cancer. II: Cyclin D and CDK inhibitors come of age. Cell. 79:573–582. 1994. View Article : Google Scholar : PubMed/NCBI

28 

Park W, Park S, Song G and Lim W: Inhibitory effects of osthole on human breast cancer cell progression via induction of cell cycle arrest, mitochondrial dysfunction, and ER stress. Nutrients. 11:27772019. View Article : Google Scholar

29 

Gao X, Wang Y, Li Y, Wang Y, Yan M, Sun H, Chen S and Pan X: Huganpian, a traditional Chinese medicine, inhibits liver cancer growth in vitro and in vivo by inducing autophagy and cell cycle arrest. Biomed Pharmacother. 120:1094692019. View Article : Google Scholar : PubMed/NCBI

30 

Liu X, Sun L, Zhang S, Zhang S and Li W: GINS2 facilitates epithelial-to-mesenchymal transition in non-small-cell lung cancer through modulating PI3K/Akt and MEK/ERK signaling. J Cell Physiol. 235:7747–7756. 2020. View Article : Google Scholar : PubMed/NCBI

31 

Guo L and Yang T: Oxymatrine inhibits the proliferation and invasion of breast cancer cells via the PI3K pathway. Cancer Manag Res. 11:10499–10508. 2019. View Article : Google Scholar : PubMed/NCBI

32 

Murugan AK: Special issue: PI3K/Akt signaling in human cancer. Semin Cancer Biol. 59:1–2. 2019. View Article : Google Scholar : PubMed/NCBI

33 

Zhang J, Qu Z, Yao H, Sun L, Harata-Lee Y, Cui J, Aung TN, Liu X, You R, Wang W, et al: An effective drug sensitizing agent increases gefitinib treatment by down regulating PI3K/Akt/mTOR pathway and up regulating autophagy in non-small cell lung cancer. Biomed Pharmacother. 118:1091692019. View Article : Google Scholar : PubMed/NCBI

34 

Shi N, Yu H and Chen T: Inhibition of esophageal cancer growth through the suppression of PI3K/AKT/mTOR signaling pathway. Onco Targets Ther. 12:7637–7647. 2019. View Article : Google Scholar : PubMed/NCBI

Related Articles

  • Abstract
  • View
  • Download
  • Twitter
Copy and paste a formatted citation
Spandidos Publications style
Wei J, Zhang X, Pan H, He S, Yuan B, Liu Q, Zhang J and Ding Y: Eupafolin inhibits breast cancer cell proliferation and induces apoptosis by inhibiting the PI3K/Akt/mTOR pathway. Oncol Lett 21: 332, 2021.
APA
Wei, J., Zhang, X., Pan, H., He, S., Yuan, B., Liu, Q. ... Ding, Y. (2021). Eupafolin inhibits breast cancer cell proliferation and induces apoptosis by inhibiting the PI3K/Akt/mTOR pathway. Oncology Letters, 21, 332. https://doi.org/10.3892/ol.2021.12593
MLA
Wei, J., Zhang, X., Pan, H., He, S., Yuan, B., Liu, Q., Zhang, J., Ding, Y."Eupafolin inhibits breast cancer cell proliferation and induces apoptosis by inhibiting the PI3K/Akt/mTOR pathway". Oncology Letters 21.4 (2021): 332.
Chicago
Wei, J., Zhang, X., Pan, H., He, S., Yuan, B., Liu, Q., Zhang, J., Ding, Y."Eupafolin inhibits breast cancer cell proliferation and induces apoptosis by inhibiting the PI3K/Akt/mTOR pathway". Oncology Letters 21, no. 4 (2021): 332. https://doi.org/10.3892/ol.2021.12593
Copy and paste a formatted citation
x
Spandidos Publications style
Wei J, Zhang X, Pan H, He S, Yuan B, Liu Q, Zhang J and Ding Y: Eupafolin inhibits breast cancer cell proliferation and induces apoptosis by inhibiting the PI3K/Akt/mTOR pathway. Oncol Lett 21: 332, 2021.
APA
Wei, J., Zhang, X., Pan, H., He, S., Yuan, B., Liu, Q. ... Ding, Y. (2021). Eupafolin inhibits breast cancer cell proliferation and induces apoptosis by inhibiting the PI3K/Akt/mTOR pathway. Oncology Letters, 21, 332. https://doi.org/10.3892/ol.2021.12593
MLA
Wei, J., Zhang, X., Pan, H., He, S., Yuan, B., Liu, Q., Zhang, J., Ding, Y."Eupafolin inhibits breast cancer cell proliferation and induces apoptosis by inhibiting the PI3K/Akt/mTOR pathway". Oncology Letters 21.4 (2021): 332.
Chicago
Wei, J., Zhang, X., Pan, H., He, S., Yuan, B., Liu, Q., Zhang, J., Ding, Y."Eupafolin inhibits breast cancer cell proliferation and induces apoptosis by inhibiting the PI3K/Akt/mTOR pathway". Oncology Letters 21, no. 4 (2021): 332. https://doi.org/10.3892/ol.2021.12593
Follow us
  • Twitter
  • LinkedIn
  • Facebook
About
  • Spandidos Publications
  • Careers
  • Cookie Policy
  • Privacy Policy
How can we help?
  • Help
  • Live Chat
  • Contact
  • Email to our Support Team