Spandidos Publications Logo
  • About
    • About Spandidos
    • Aims and Scopes
    • Abstracting and Indexing
    • Editorial Policies
    • Reprints and Permissions
    • Job Opportunities
    • Terms and Conditions
    • Contact
  • Journals
    • All Journals
    • Oncology Letters
      • Oncology Letters
      • Information for Authors
      • Editorial Policies
      • Editorial Board
      • Aims and Scope
      • Abstracting and Indexing
      • Bibliographic Information
      • Archive
    • International Journal of Oncology
      • International Journal of Oncology
      • Information for Authors
      • Editorial Policies
      • Editorial Board
      • Aims and Scope
      • Abstracting and Indexing
      • Bibliographic Information
      • Archive
    • Molecular and Clinical Oncology
      • Molecular and Clinical Oncology
      • Information for Authors
      • Editorial Policies
      • Editorial Board
      • Aims and Scope
      • Abstracting and Indexing
      • Bibliographic Information
      • Archive
    • Experimental and Therapeutic Medicine
      • Experimental and Therapeutic Medicine
      • Information for Authors
      • Editorial Policies
      • Editorial Board
      • Aims and Scope
      • Abstracting and Indexing
      • Bibliographic Information
      • Archive
    • International Journal of Molecular Medicine
      • International Journal of Molecular Medicine
      • Information for Authors
      • Editorial Policies
      • Editorial Board
      • Aims and Scope
      • Abstracting and Indexing
      • Bibliographic Information
      • Archive
    • Biomedical Reports
      • Biomedical Reports
      • Information for Authors
      • Editorial Policies
      • Editorial Board
      • Aims and Scope
      • Abstracting and Indexing
      • Bibliographic Information
      • Archive
    • Oncology Reports
      • Oncology Reports
      • Information for Authors
      • Editorial Policies
      • Editorial Board
      • Aims and Scope
      • Abstracting and Indexing
      • Bibliographic Information
      • Archive
    • Molecular Medicine Reports
      • Molecular Medicine Reports
      • Information for Authors
      • Editorial Policies
      • Editorial Board
      • Aims and Scope
      • Abstracting and Indexing
      • Bibliographic Information
      • Archive
    • World Academy of Sciences Journal
      • World Academy of Sciences Journal
      • Information for Authors
      • Editorial Policies
      • Editorial Board
      • Aims and Scope
      • Abstracting and Indexing
      • Bibliographic Information
      • Archive
    • International Journal of Functional Nutrition
      • International Journal of Functional Nutrition
      • Information for Authors
      • Editorial Policies
      • Editorial Board
      • Aims and Scope
      • Abstracting and Indexing
      • Bibliographic Information
      • Archive
    • International Journal of Epigenetics
      • International Journal of Epigenetics
      • Information for Authors
      • Editorial Policies
      • Editorial Board
      • Aims and Scope
      • Abstracting and Indexing
      • Bibliographic Information
      • Archive
    • Medicine International
      • Medicine International
      • Information for Authors
      • Editorial Policies
      • Editorial Board
      • Aims and Scope
      • Abstracting and Indexing
      • Bibliographic Information
      • Archive
  • Articles
  • Information
    • Information for Authors
    • Information for Reviewers
    • Information for Librarians
    • Information for Advertisers
    • Conferences
  • Language Editing
Spandidos Publications Logo
  • About
    • About Spandidos
    • Aims and Scopes
    • Abstracting and Indexing
    • Editorial Policies
    • Reprints and Permissions
    • Job Opportunities
    • Terms and Conditions
    • Contact
  • Journals
    • All Journals
    • Biomedical Reports
      • Information for Authors
      • Editorial Policies
      • Editorial Board
      • Aims and Scope
      • Abstracting and Indexing
      • Bibliographic Information
      • Archive
    • Experimental and Therapeutic Medicine
      • Information for Authors
      • Editorial Policies
      • Editorial Board
      • Aims and Scope
      • Abstracting and Indexing
      • Bibliographic Information
      • Archive
    • International Journal of Epigenetics
      • Information for Authors
      • Editorial Policies
      • Editorial Board
      • Aims and Scope
      • Abstracting and Indexing
      • Bibliographic Information
      • Archive
    • International Journal of Functional Nutrition
      • Information for Authors
      • Editorial Policies
      • Editorial Board
      • Aims and Scope
      • Abstracting and Indexing
      • Bibliographic Information
      • Archive
    • International Journal of Molecular Medicine
      • Information for Authors
      • Editorial Policies
      • Editorial Board
      • Aims and Scope
      • Abstracting and Indexing
      • Bibliographic Information
      • Archive
    • International Journal of Oncology
      • Information for Authors
      • Editorial Policies
      • Editorial Board
      • Aims and Scope
      • Abstracting and Indexing
      • Bibliographic Information
      • Archive
    • Medicine International
      • Information for Authors
      • Editorial Policies
      • Editorial Board
      • Aims and Scope
      • Abstracting and Indexing
      • Bibliographic Information
      • Archive
    • Molecular and Clinical Oncology
      • Information for Authors
      • Editorial Policies
      • Editorial Board
      • Aims and Scope
      • Abstracting and Indexing
      • Bibliographic Information
      • Archive
    • Molecular Medicine Reports
      • Information for Authors
      • Editorial Policies
      • Editorial Board
      • Aims and Scope
      • Abstracting and Indexing
      • Bibliographic Information
      • Archive
    • Oncology Letters
      • Information for Authors
      • Editorial Policies
      • Editorial Board
      • Aims and Scope
      • Abstracting and Indexing
      • Bibliographic Information
      • Archive
    • Oncology Reports
      • Information for Authors
      • Editorial Policies
      • Editorial Board
      • Aims and Scope
      • Abstracting and Indexing
      • Bibliographic Information
      • Archive
    • World Academy of Sciences Journal
      • Information for Authors
      • Editorial Policies
      • Editorial Board
      • Aims and Scope
      • Abstracting and Indexing
      • Bibliographic Information
      • Archive
  • Articles
  • Information
    • For Authors
    • For Reviewers
    • For Librarians
    • For Advertisers
    • Conferences
  • Language Editing
Login Register Submit
  • This site uses cookies
  • You can change your cookie settings at any time by following the instructions in our Cookie Policy. To find out more, you may read our Privacy Policy.

    I agree
Search articles by DOI, keyword, author or affiliation
Search
Advanced Search
presentation
Oncology Letters
Join Editorial Board Propose a Special Issue
Print ISSN: 1792-1074 Online ISSN: 1792-1082
Journal Cover
August-2021 Volume 22 Issue 2

Full Size Image

Sign up for eToc alerts
Recommend to Library

Journals

International Journal of Molecular Medicine

International Journal of Molecular Medicine

International Journal of Molecular Medicine is an international journal devoted to molecular mechanisms of human disease.

International Journal of Oncology

International Journal of Oncology

International Journal of Oncology is an international journal devoted to oncology research and cancer treatment.

Molecular Medicine Reports

Molecular Medicine Reports

Covers molecular medicine topics such as pharmacology, pathology, genetics, neuroscience, infectious diseases, molecular cardiology, and molecular surgery.

Oncology Reports

Oncology Reports

Oncology Reports is an international journal devoted to fundamental and applied research in Oncology.

Experimental and Therapeutic Medicine

Experimental and Therapeutic Medicine

Experimental and Therapeutic Medicine is an international journal devoted to laboratory and clinical medicine.

Oncology Letters

Oncology Letters

Oncology Letters is an international journal devoted to Experimental and Clinical Oncology.

Biomedical Reports

Biomedical Reports

Explores a wide range of biological and medical fields, including pharmacology, genetics, microbiology, neuroscience, and molecular cardiology.

Molecular and Clinical Oncology

Molecular and Clinical Oncology

International journal addressing all aspects of oncology research, from tumorigenesis and oncogenes to chemotherapy and metastasis.

World Academy of Sciences Journal

World Academy of Sciences Journal

Multidisciplinary open-access journal spanning biochemistry, genetics, neuroscience, environmental health, and synthetic biology.

International Journal of Functional Nutrition

International Journal of Functional Nutrition

Open-access journal combining biochemistry, pharmacology, immunology, and genetics to advance health through functional nutrition.

International Journal of Epigenetics

International Journal of Epigenetics

Publishes open-access research on using epigenetics to advance understanding and treatment of human disease.

Medicine International

Medicine International

An International Open Access Journal Devoted to General Medicine.

Journal Cover
August-2021 Volume 22 Issue 2

Full Size Image

Sign up for eToc alerts
Recommend to Library

  • Article
  • Citations
    • Cite This Article
    • Download Citation
    • Create Citation Alert
    • Remove Citation Alert
    • Cited By
  • Similar Articles
    • Related Articles (in Spandidos Publications)
    • Similar Articles (Google Scholar)
    • Similar Articles (PubMed)
  • Download PDF
  • Download XML
  • View XML
Article Open Access

Metformin suppresses breast cancer growth via inhibition of cyclooxygenase‑2

  • Authors:
    • Bin Shi
    • Xinyu Hu
    • Huimin He
    • Wenzheng Fang
  • View Affiliations / Copyright

    Affiliations: Department of Medical Oncology, Fuzhou General Hospital of Fujian Medical University, East Hospital Affiliated to Xiamen University (The 900th Hospital of The Joint Logistics Support Force of The Chinese PLA), Dongfang Hospital, Xiamen University, Fuzhou, Fujian 350025, P.R. China
    Copyright: © Shi et al. This is an open access article distributed under the terms of Creative Commons Attribution License.
  • Article Number: 615
    |
    Published online on: June 23, 2021
       https://doi.org/10.3892/ol.2021.12876
  • Expand metrics +
Metrics: Total Views: 0 (Spandidos Publications: | PMC Statistics: )
Metrics: Total PDF Downloads: 0 (Spandidos Publications: | PMC Statistics: )
Cited By (CrossRef): 0 citations Loading Articles...

This article is mentioned in:



Abstract

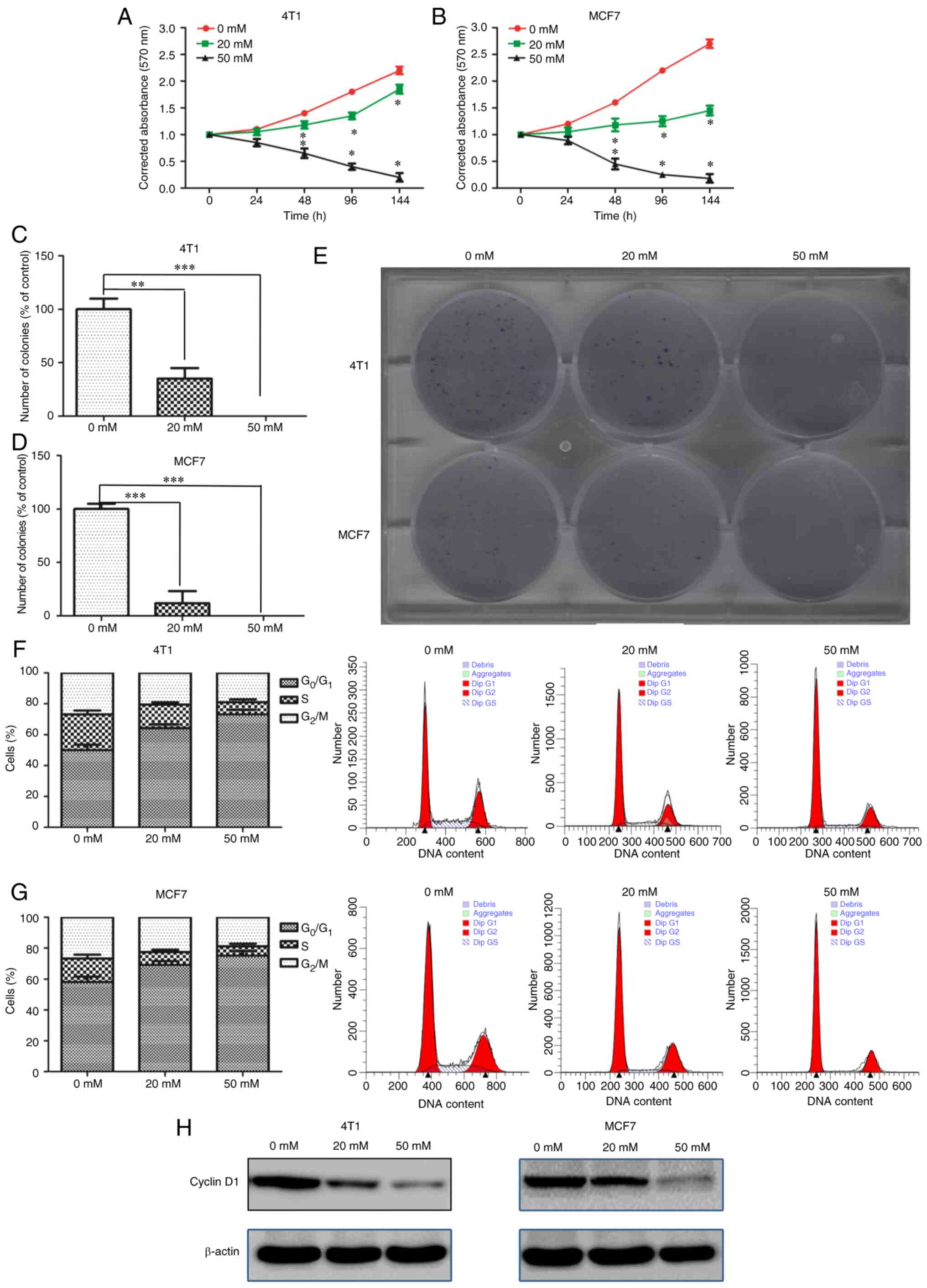
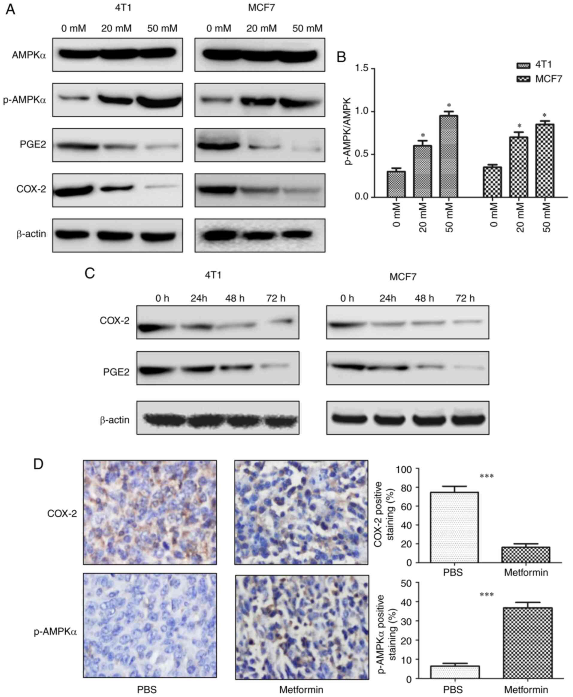
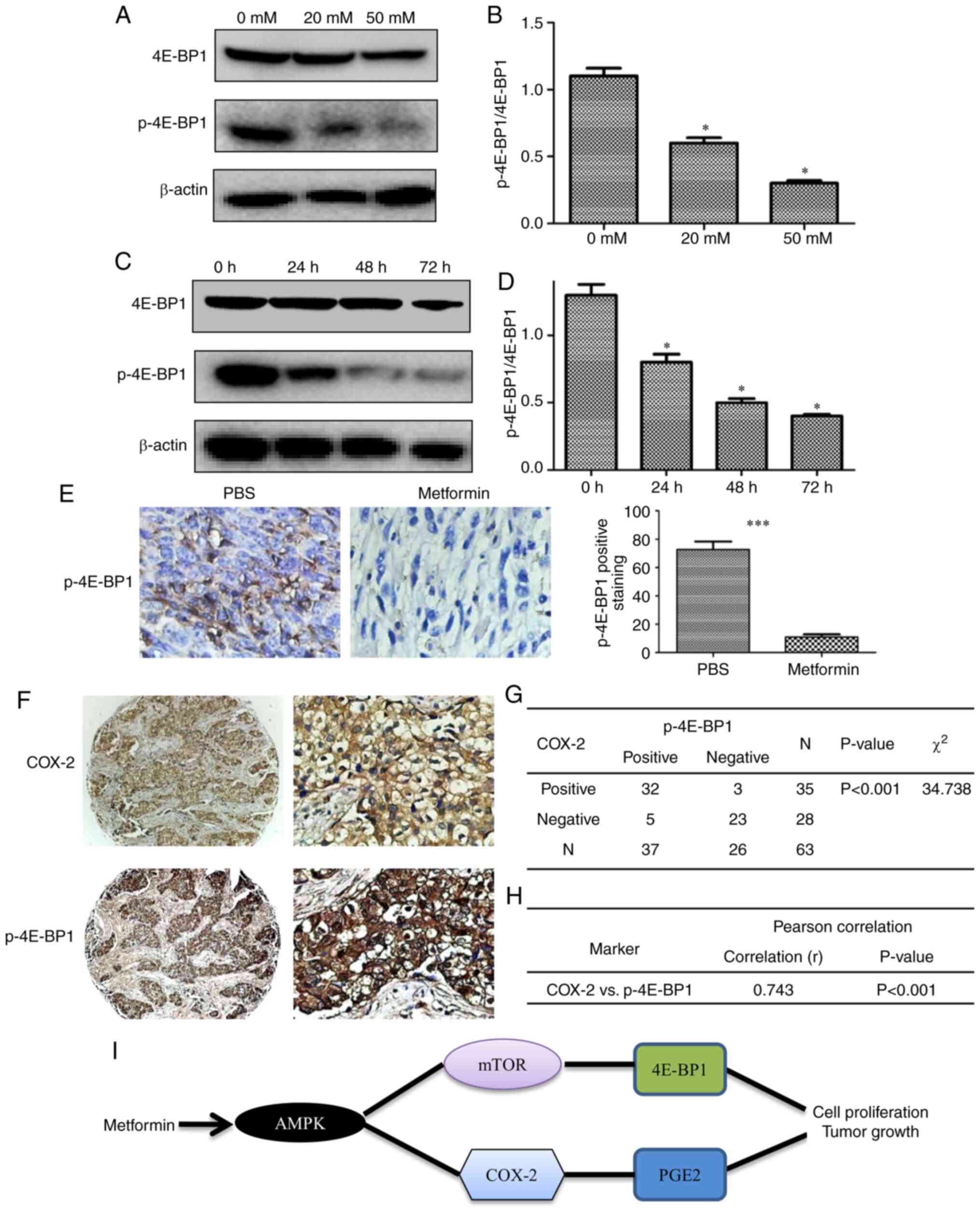
Pre‑clinical and on‑going trials have indicated the advantage of using metformin as an anticancer drug alone or in combination with other chemotherapeutics for the treatment of patients with breast cancer. However, the mechanisms by which metformin attenuates tumorigenesis remain to be further elucidated. The present study investigated the anticancer effects of metformin in breast cancer and identified potential molecular targets of metformin using western blotting and immunohistochemical analysis. Metformin significantly decreased tumor cell proliferation in vitro and suppressed tumor growth in vivo. Moreover, it induced the activation of AMP‑induced protein kinase and suppression of phosphorylated‑eukaryotic translation initiation factor 4E‑binding protein 1 (p‑4E‑BP1), a downstream effector of the mTOR signaling pathway, and decreased cyclin D1 levels in in vitro and in vivo experimental models. Additionally, metformin inhibited cyclooxygenase (COX)‑2 expression. Clinically, high expression levels of COX‑2 and p‑4E‑BP1 in tissues of patients with breast cancer were significantly associated with enhanced lymphatic metastasis and distant metastasis. Thus, the current data suggested that metformin may have potential value as a synergistic therapy targeting both the COX‑2 and mTOR signaling pathways.
View Figures

Figure 1

Figure 2

Figure 3

Figure 4

Figure 5

Figure 6

View References

1 

Bray F, Ferlay J, Soerjomataram I, Siegel RL, Torre LA and Jemal A: Global cancer statistics 2018: GLOBOCAN estimates of incidence and mortality worldwide for 36 cancers in 185 countries. CA Cancer J Clin. 68:394–424. 2018. View Article : Google Scholar : PubMed/NCBI

2 

American Cancer Society, . Breast Cancer Facts and Figures, 2007–2008, May 2009. https://www.cancer.org/content/dam/cancer-org/research/cancer-facts-and-statistics/breast-cancer-facts-and-figures/breast-cancer-facts-and-figures-2007-2008.pdfMay 21–2021

3 

Jemal A, Bray F, Center MM, Ferlay J, Ward E and Forman D: Global cancer statistics. CA Cancer J Clin. 61:69–90. 2011. View Article : Google Scholar : PubMed/NCBI

4 

Miller ME, Muhsen S, Olcese C, Patil S, Morrow M and Van Zee KJ: Contralateral breast cancer risk in women with ductal carcinoma in situ: Is it high enough to justify bilateral mastectomy. Ann Surg Oncol. 24:2889–2897. 2017. View Article : Google Scholar : PubMed/NCBI

5 

Gandini S, Guerrieri-Gonzaga A, Puntoni M and Decensi A: Metformin and breast cancer risk. J Clin Oncol. 31:973–974. 2013. View Article : Google Scholar : PubMed/NCBI

6 

Ahmadieh H and Azar ST: Type 2 diabetes mellitus, oral diabetic medications, insulin therapy, and overall breast cancer risk. ISRN Endocrinol. 2013:1812402013. View Article : Google Scholar : PubMed/NCBI

7 

Brower V: Illuminating the diabetes-cancer link. J Natl Cancer Inst. 104:1048–1050. 2012. View Article : Google Scholar : PubMed/NCBI

8 

Suh S and Kim KW: Diabetes and cancer: Is diabetes causally related to cancer. Diabetes Metab J. 35:193–198. 2011. View Article : Google Scholar : PubMed/NCBI

9 

Scheen AJ, Beck E, De Flines J and Rorive M: Obesity, insulin resistance and type 2 diabetes: Risk factors for breast cancer. Rev Med Liege. 66:238–244. 2011.(In French). PubMed/NCBI

10 

Pandey A, Forte V, Abdallah M, Alickaj A, Mahmud S, Asad S and McFarlane SI: Diabetes mellitus and the risk of cancer. Minerva Endocrinol. 36:187–209. 2011.PubMed/NCBI

11 

Vigneri P, Frasca F, Sciacca L, Pandini G and Vigneri R: Diabetes and cancer. Endocr Relat Cancer. 16:1103–1123. 2009. View Article : Google Scholar : PubMed/NCBI

12 

Chen TW, Liang YN, Feng D, Tao LY, Qi K, Zhang HY, Wang HX, Lin QS and Kong H: Metformin inhibits proliferation and promotes apoptosis of HER2 positive breast cancer cells by downregulating HSP90. J BUON. 18:51–56. 2013.PubMed/NCBI

13 

Col NF, Ochs L, Springmann V, Aragaki AK and Chlebowski RT: Metformin and breast cancer risk: A meta-analysis and critical literature review. Breast Cancer Res Treat. 135:639–646. 2012. View Article : Google Scholar : PubMed/NCBI

14 

Jalving M, Gietema JA, Lefrandt JD, de Jong S, Reyners AK, Gans RO and de Vries EG: Metformin: Taking away the candy for cancer. Eur J Cancer. 46:2369–2380. 2010. View Article : Google Scholar : PubMed/NCBI

15 

Bodmer M, Meier C, Krähenbühl S, Jick SS and Meier CR: Long-term metformin use is associated with decreased risk of breast cancer. Diabetes Care. 33:1304–1308. 2010. View Article : Google Scholar : PubMed/NCBI

16 

Liu B, Fan Z, Edgerton SM, Deng XS, Alimova IN, Lind SE and Thor AD: Metformin induces unique biological and molecular responses in triple negative breast cancer cells. Cell Cycle. 8:2031–2040. 2009. View Article : Google Scholar : PubMed/NCBI

17 

Alimova IN, Liu B, Fan Z, Edgerton SM, Dillon T, Lind SE and Thor AD: Metformin inhibits breast cancer cell growth, colony formation and induces cell cycle arrest in vitro. Cell Cycle. 8:909–915. 2009. View Article : Google Scholar : PubMed/NCBI

18 

Song CW, Lee H, Dings RP, Williams B, Powers J, Santos TD, Choi BH and Park HJ: Metformin kills and radiosensitizes cancer cells and preferentially kills cancer stem cells. Sci Rep. 2:3622012. View Article : Google Scholar : PubMed/NCBI

19 

Soga M, Ohashi A, Taniguchi M, Matsui T and Tsuda T: The di-peptide Trp-His activates AMP-activated protein kinase and enhances glucose uptake independently of insulin in L6 myotubes. FEBS Open Bio. 4:898–904. 2014. View Article : Google Scholar : PubMed/NCBI

20 

Zhuang Y and Miskimins WK: Cell cycle arrest in Metformin treated breast cancer cells involves activation of AMPK, downregulation of cyclin D1, and requires p27Kip1 or p21Cip1. J Mol Signal. 3:182008. View Article : Google Scholar : PubMed/NCBI

21 

Hadad SM, Fleming S and Thompson AM: Targeting AMPK: A new therapeutic opportunity in breast cancer. Crit Rev Oncol Hematol. 67:1–7. 2008. View Article : Google Scholar : PubMed/NCBI

22 

Zong M, Fan DD, Lin S, Song YP, Wang ZY, Ma XL, Qiu WH, Bai YH, Li L and Li S: Anti-cancer activity and potential mechanism of a novel aspirin derivative. Eur J Pharmacol. 791:137–146. 2016. View Article : Google Scholar : PubMed/NCBI

23 

Aban M, Siddqui I, Saboor M, Pervez S and Moatter T: Haplotypes of SNPs associated with COX-2 and their comparison with histopathological features of breast cancer patients. J Immuno Ther Cancer. 3:92015. View Article : Google Scholar

24 

Dhakal HP, Naume B, Synnestvedt M, Borgen E, Kaaresen R, Schlichting E, Wiedswang G, Bassarova A, Holm R, Giercksky KE and Nesland JM: Expression of cyclooxygenase-2 in invasive breast carcinomas and its prognostic impact. Histol Histopathol. 27:1315–1325. 2012.PubMed/NCBI

25 

Holmes MD, Chen WY, Schnitt SJ, Collins L, Colditz GA, Hankinson SE and Tamimi RM: COX-2 expression predicts worse breast cancer prognosis and does not modify the association with aspirin. Breast Cancer Res Treat. 130:657–662. 2011. View Article : Google Scholar : PubMed/NCBI

26 

Çiriş IM, Bozkurt KK, Başpinar S and Kapucuoğlu FN: Immunohistochemical COX-2 overexpression correlates with HER-2/neu overexpression in invasive breast carcinomas: A pilot study. Pathol Res Pract. 207:182–187. 2011. View Article : Google Scholar

27 

Kim HS, Moon HG, Han W, Yom CK, Kim WH, Kim JH and Noh DY: COX2 overexpression is a prognostic marker for Stage III breast cancer. Breast Cancer Res Treat. 132:51–59. 2012. View Article : Google Scholar : PubMed/NCBI

28 

Daneau G, Boidot R, Martinive P and Feron O: Identification of cyclooxygenase-2 as a major actor of the transcriptomic adaptation of endothelial and tumor cells to cyclic hypoxia: Effect on angiogenesis and metastases. Clin Cancer Res. 16:410–419. 2010. View Article : Google Scholar : PubMed/NCBI

29 

Lyons TR, Borges VF, Betts CB, Guo Q, Kapoor P, Martinson HA, Jindal S and Schedin P: Cyclooxygenase-2-dependent lymphangiogenesis promotes nodal metastasis of postpartum breast cancer. J Clin Invest. 124:3901–3912. 2014. View Article : Google Scholar : PubMed/NCBI

30 

Killian PH, Kronski E, Michalik KM, Barbieri O, Astigiano S, Sommerhoff CP, Pfeffer U, Nerlich AG and Bachmeier BE: Curcumin inhibits prostate cancer metastasis in vivo by targeting the inflammatory cytokines CXCL1 and −2. Carcinogenesis. 33:2507–2519. 2012. View Article : Google Scholar : PubMed/NCBI

31 

Karavitis J, Hix LM, Shi YH, Schultz RF, Khazaie K and Zhang M: Regulation of COX2 expression in mouse mammary tumor cells controls bone metastasis and PGE2-induction of regulatory T cell migration. PLoS One. 7:e463422012. View Article : Google Scholar : PubMed/NCBI

32 

Lucci A, Krishnamurthy S, Singh B, Bedrosian I, Meric-Bernstam F, Reuben J, Broglio K, Mosalpuria K, Lodhi A, Vincent L and Cristofanilli M: Cyclooxygenase-2 expression in primary breast cancers predicts dissemination of cancer cells to the bone marrow. Breast Cancer Res Treat. 117:61–68. 2009. View Article : Google Scholar : PubMed/NCBI

33 

Visscher DW, Pankratz VS, Santisteban M, Reynolds C, Ristimäki A, Vierkant RA, Lingle WL, Frost MH and Hartmann LC: Association between cyclooxygenase-2 expression in atypical hyperplasia and risk of breast cancer. J Natl Cancer Inst. 100:421–427. 2008. View Article : Google Scholar : PubMed/NCBI

34 

Thun MJ, Henley SJ and Patrono C: Nonsteroidal anti-inflammatory drugs as anticancer agents: Mechanistic, pharmacologic, and clinical issues. J Natl Cancer Inst. 94:252–266. 2002. View Article : Google Scholar : PubMed/NCBI

35 

Luchetti CG, Mikó E, Szekeres-Bartho J, Paz DA and Motta AB: Dehydroepiandrosterone and metformin modulate progesterone-induced blocking factor (PIBF), cyclooxygenase 2 (COX2) and cytokines in early pregnant mice. J Steroid Biochem Mol Biol. 111:200–207. 2008. View Article : Google Scholar : PubMed/NCBI

36 

Elia E, Sander V, Luchetti CG, Solano ME, Di Girolamo G, Gonzalez C and Motta AB: The mechanisms involved in the action of metformin in regulating ovarian function in hyperandrogenized mice. Mol Hum Reprod. 12:475–481. 2006. View Article : Google Scholar : PubMed/NCBI

37 

Sobin LH and Compton CC: TNM seventh edition: What's new, what's changed: Communication from the international union against cancer and the American Joint Committee on Cancer. Cancer. 116:5336–5339. 2010. View Article : Google Scholar : PubMed/NCBI

38 

Sabit H, Abdel-Ghany SE, M Said OA, Mostafa MA and El-Zawahry M: Metformin reshapes the methylation profile in breast and colorectal cancer cells. Asian Pac J Cancer Prev. 19:2991–2999. 2018.PubMed/NCBI

39 

Yue W, Zheng X, Lin Y, Yang CS, Xu Q, Carpizo D, Huang H, DiPaola RS and Tan XL: Metformin combined with aspirin significantly inhibit pancreatic cancer cell growth in vitro and in vivo by suppressing anti-apoptotic proteins Mcl-1 and Bcl-2. Oncotarget. 6:21208–21224. 2015. View Article : Google Scholar : PubMed/NCBI

40 

Hodges V, Tucci M and Benghuzzi H: The effects of metformin and EGCG on PANC-1 cell survival. Biomed Sci Instrum. 51:393–399. 2015.PubMed/NCBI

41 

Liu K, Wang G, Ding H, Chen Y, Yu G and Wang J: Downregulation of metastasis suppressor 1(MTSS1) is associated with nodal metastasis and poor outcome in Chinese patients with gastric cancer. BMC Cancer. 10:4282010. View Article : Google Scholar : PubMed/NCBI

42 

Livak KJ and Schmittgen TD: Analysis of relative gene expression data using real-time quantitative PCR and the 2(-Delta Delta C(T)) method. Methods. 25:402–408. 2001. View Article : Google Scholar : PubMed/NCBI

43 

Pollak M: Insulin and insulin-like growth factor signalling in neoplasia. Nat Rev Cancer. 8:915–928. 2008. View Article : Google Scholar : PubMed/NCBI

44 

Hwang JT, Ha J, Park IJ, Lee SK, Baik HW, Kim YM and Park OJ: Apoptotic effect of EGCG in HT-29 colon cancer cells via AMPK signal pathway. Cancer Lett. 247:115–121. 2007. View Article : Google Scholar : PubMed/NCBI

45 

Zakikhani M, Dowling R, Fantus IG, Sonenberg N and Pollak M: Metformin is an AMP kinase-dependent growth inhibitor for breast cancer cells. Cancer Res. 66:10269–10273. 2006. View Article : Google Scholar : PubMed/NCBI

46 

Morgensztern D and McLeod HL: PI3K/Akt/mTOR pathway as a target for cancer therapy. Anticancer Drugs. 16:797–803. 2005. View Article : Google Scholar : PubMed/NCBI

47 

Okubo K, Isono M, Asano T and Sato A: Metformin augments Panobinostat's Anti-bladder cancer activity by activating AMP-activated protein kinase. Transl Oncol. 12:669–682. 2019. View Article : Google Scholar : PubMed/NCBI

48 

Lipscombe LL, Goodwin PJ, Zinman B, McLaughlin JR and Hux JE: Diabetes mellitus and breast cancer: A retrospective population-based cohort study. Breast Cancer Res Treat. 98:349–356. 2006. View Article : Google Scholar : PubMed/NCBI

49 

Dowling RJ, Niraula S, Stambolic V and Goodwin PJ: Metformin in cancer: Translational challenges. J Mol Endocrinol. 48:R31–R43. 2012. View Article : Google Scholar : PubMed/NCBI

50 

Chen X, Li C, He T, Mao J, Li C, Lyu J and Meng QH: Metformin inhibits prostate cancer cell proliferation, migration, and tumor growth through upregulation of PEDF expression. Cancer Biol Ther. 17:507–514. 2016. View Article : Google Scholar : PubMed/NCBI

51 

Cantrell LA, Zhou C, Mendivil A, Malloy KM, Gehrig PA and Bae-Jump VL: Metformin is a potent inhibitor of endometrial cancer cell proliferation-implications for a novel treatment strategy. Gynecol Oncol. 116:92–98. 2010. View Article : Google Scholar : PubMed/NCBI

52 

Iglesias DA, Yates MS, van der Hoeven D, Rodkey TL, Zhang Q, Co NN, Burzawa J, Chigurupati S, Celestino J, Bowser J, et al: Another surprise from Metformin: Novel mechanism of action via K-Ras influences endometrial cancer response to therapy. Mol Cancer Ther. 12:2847–2856. 2013. View Article : Google Scholar : PubMed/NCBI

53 

Sarfstein R, Friedman Y, Attias-Geva Z, Fishman A, Bruchim I and Werner H: Metformin downregulates the insulin/IGF-I signaling pathway and inhibits different uterine serous carcinoma (USC) cells proliferation and migration in p53-dependent or -independent manners. PLoS One. 8:e615372013. View Article : Google Scholar : PubMed/NCBI

54 

Zhou Y, Xu JN, Zeng C, Li X, Zhou YF, Qi Y and Xue Q: Metformin suppresses prostaglandin E2-induced cytochrome P450 aromatase gene expression and activity via stimulation of AMP-activated protein kinase in human endometriotic stromal cells. Reprod Sci. 22:1162–1170. 2015. View Article : Google Scholar : PubMed/NCBI

55 

Bansal K, Narayana Y and Balaji KN: Inhibition of TNF-alpha-induced cyclooxygenase-2 expression by Mycobacterium bovis BCG in human alveolar epithelial A549 cells. Scand J Immunol. 69:11–19. 2009. View Article : Google Scholar : PubMed/NCBI

56 

Zidar N, Odar K, Glavac D, Jerse M, Zupanc T and Stajer D: Cyclooxygenase in normal human tissues-is COX-1 really a constitutive isoform, and COX-2 an inducible isoform. J Cell Mol Med. 13:3753–3763. 2009. View Article : Google Scholar : PubMed/NCBI

57 

Rodrigues S, Bruyneel E, Rodrigue CM, Shahin E and Gespach C: Cyclooxygenase 2 and carcinogenesis. Bull Cancer. 91:Spec No: S61-S76, 2004 (In French).

58 

Jørgensen SB, Jensen TE and Richter EA: Role of AMPK in skeletal muscle gene adaptation in relation to exercise. Appl Physiol Nutr Metab. 32:904–911. 2007. View Article : Google Scholar

59 

Röckl KS, Witczak CA and Goodyear LJ: Signaling mechanisms in skeletal muscle: Acute responses and chronic adaptations to exercise. IUBMB Life. 60:145–153. 2008. View Article : Google Scholar

60 

Huang SP, Wu MS, Shun CT, Wang HP, Hsieh CY, Kuo ML and Lin JT: Cyclooxygenase-2 increases hypoxia-inducible factor-1 and vascular endothelial growth factor to promote angiogenesis in gastric carcinoma. J Biomed Sci. 12:229–241. 2005. View Article : Google Scholar : PubMed/NCBI

61 

Cianchi F, Cortesini C, Bechi P, Fantappiè O, Messerini L, Vannacci A, Sardi I, Baroni G, Boddi V, Mazzanti R and Masini E: Up-regulation of cyclooxygenase 2 gene expression correlates with tumor angiogenesis in human colorectal cancer. Gastroenterology. 121:1339–1347. 2001. View Article : Google Scholar : PubMed/NCBI

62 

Hadad SM, Baker L, Quinlan PR, Robertson KE, Bray SE, Thomson G, Kellock D, Jordan LB, Purdie CA, Hardie DG, et al: Histological evaluation of AMPK signalling in primary breast cancer. BMC Cancer. 9:3072009. View Article : Google Scholar : PubMed/NCBI

63 

Zhang T, Wang X, He D, Jin X and Guo P: Metformin sensitizes human bladder cancer cells to TRAIL-induced apoptosis through mTOR/S6K1-mediated downregulation of c-FLIP. Anticancer Drugs. 25:887–897. 2014. View Article : Google Scholar : PubMed/NCBI

64 

Takabatake M, Daino K, Imaoka T, Nishimura M, Morioka T, Fukushi M and Shimada Y: Aberrant expression and phosphorylation of 4E-BP1, a main target of mTOR signaling, in rat mammary carcinomas: an association with etiology. In Vivo. 25:853–860. 2011.PubMed/NCBI

65 

Coleman LJ, Peter MB, Teall TJ, Brannan RA, Hanby AM, Honarpisheh H, Shaaban AM, Smith L, Speirs V, Verghese ET, et al: Combined analysis of eIF4E and 4E-binding protein expression predicts breast cancer survival and estimates eIF4E activity. Br J Cancer. 100:1393–1399. 2009. View Article : Google Scholar : PubMed/NCBI

66 

Akcakanat A, Sahin A, Shaye AN, Velasco MA and Meric-Bernstam F: Comparison of Akt/mTOR signaling in primary breast tumors and matched distant metastases. Cancer. 112:2352–2358. 2008. View Article : Google Scholar : PubMed/NCBI

67 

Bort A, Quesada S, Ramos-Torres Á, Gargantilla M, Priego EM, Raynal S, Lepifre F, Gasalla JM, Rodriguez-Henche N, Castro A and Díaz-Laviada I: Identification of a novel 2-oxindole fluorinated derivative as in vivo antitumor agent for prostate cancer acting via AMPK activation. Sci Rep. 8:43702018. View Article : Google Scholar : PubMed/NCBI

68 

Rehman G, Shehzad A, Khan AL and Hamayun M: Role of AMP-activated protein kinase in cancer therapy. Arch Pharm (Weinheim). 347:457–468. 2014. View Article : Google Scholar : PubMed/NCBI

69 

Lee MS, Han HJ, Han SY, Kim IY, Chae S, Lee CS, Kim SE, Yoon SG, Park JW, Kim JH, et al: Loss of the E3 ubiquitin ligase MKRN1 represses diet-induced metabolic syndrome through AMPK activation. Nat Commun. 9:34042018. View Article : Google Scholar : PubMed/NCBI

70 

Janzen NR, Whitfield J and Hoffman NJ: Interactive roles for AMPK and glycogen from cellular energy sensing to exercise metabolism. Int J Mol Sci. 19:33442018. View Article : Google Scholar : PubMed/NCBI

71 

Jiralerspong S, Palla SL, Giordano SH, Meric-Bernstam F, Liedtke C, Barnett CM, Hsu L, Hung MC, Hortobagyi GN and Gonzalez-Angulo AM: Metformin and pathologic complete responses to neoadjuvant chemotherapy in diabetic patients with breast cancer. J Clin Oncol. 27:3297–3302. 2009. View Article : Google Scholar : PubMed/NCBI

Related Articles

  • Abstract
  • View
  • Download
  • Twitter
Copy and paste a formatted citation
Spandidos Publications style
Shi B, Hu X, He H and Fang W: Metformin suppresses breast cancer growth via inhibition of cyclooxygenase‑2. Oncol Lett 22: 615, 2021.
APA
Shi, B., Hu, X., He, H., & Fang, W. (2021). Metformin suppresses breast cancer growth via inhibition of cyclooxygenase‑2. Oncology Letters, 22, 615. https://doi.org/10.3892/ol.2021.12876
MLA
Shi, B., Hu, X., He, H., Fang, W."Metformin suppresses breast cancer growth via inhibition of cyclooxygenase‑2". Oncology Letters 22.2 (2021): 615.
Chicago
Shi, B., Hu, X., He, H., Fang, W."Metformin suppresses breast cancer growth via inhibition of cyclooxygenase‑2". Oncology Letters 22, no. 2 (2021): 615. https://doi.org/10.3892/ol.2021.12876
Copy and paste a formatted citation
x
Spandidos Publications style
Shi B, Hu X, He H and Fang W: Metformin suppresses breast cancer growth via inhibition of cyclooxygenase‑2. Oncol Lett 22: 615, 2021.
APA
Shi, B., Hu, X., He, H., & Fang, W. (2021). Metformin suppresses breast cancer growth via inhibition of cyclooxygenase‑2. Oncology Letters, 22, 615. https://doi.org/10.3892/ol.2021.12876
MLA
Shi, B., Hu, X., He, H., Fang, W."Metformin suppresses breast cancer growth via inhibition of cyclooxygenase‑2". Oncology Letters 22.2 (2021): 615.
Chicago
Shi, B., Hu, X., He, H., Fang, W."Metformin suppresses breast cancer growth via inhibition of cyclooxygenase‑2". Oncology Letters 22, no. 2 (2021): 615. https://doi.org/10.3892/ol.2021.12876
Follow us
  • Twitter
  • LinkedIn
  • Facebook
About
  • Spandidos Publications
  • Careers
  • Cookie Policy
  • Privacy Policy
How can we help?
  • Help
  • Live Chat
  • Contact
  • Email to our Support Team