Spandidos Publications Logo
  • About
    • About Spandidos
    • Aims and Scopes
    • Abstracting and Indexing
    • Editorial Policies
    • Reprints and Permissions
    • Job Opportunities
    • Terms and Conditions
    • Contact
  • Journals
    • All Journals
    • Oncology Letters
      • Oncology Letters
      • Information for Authors
      • Editorial Policies
      • Editorial Board
      • Aims and Scope
      • Abstracting and Indexing
      • Bibliographic Information
      • Archive
    • International Journal of Oncology
      • International Journal of Oncology
      • Information for Authors
      • Editorial Policies
      • Editorial Board
      • Aims and Scope
      • Abstracting and Indexing
      • Bibliographic Information
      • Archive
    • Molecular and Clinical Oncology
      • Molecular and Clinical Oncology
      • Information for Authors
      • Editorial Policies
      • Editorial Board
      • Aims and Scope
      • Abstracting and Indexing
      • Bibliographic Information
      • Archive
    • Experimental and Therapeutic Medicine
      • Experimental and Therapeutic Medicine
      • Information for Authors
      • Editorial Policies
      • Editorial Board
      • Aims and Scope
      • Abstracting and Indexing
      • Bibliographic Information
      • Archive
    • International Journal of Molecular Medicine
      • International Journal of Molecular Medicine
      • Information for Authors
      • Editorial Policies
      • Editorial Board
      • Aims and Scope
      • Abstracting and Indexing
      • Bibliographic Information
      • Archive
    • Biomedical Reports
      • Biomedical Reports
      • Information for Authors
      • Editorial Policies
      • Editorial Board
      • Aims and Scope
      • Abstracting and Indexing
      • Bibliographic Information
      • Archive
    • Oncology Reports
      • Oncology Reports
      • Information for Authors
      • Editorial Policies
      • Editorial Board
      • Aims and Scope
      • Abstracting and Indexing
      • Bibliographic Information
      • Archive
    • Molecular Medicine Reports
      • Molecular Medicine Reports
      • Information for Authors
      • Editorial Policies
      • Editorial Board
      • Aims and Scope
      • Abstracting and Indexing
      • Bibliographic Information
      • Archive
    • World Academy of Sciences Journal
      • World Academy of Sciences Journal
      • Information for Authors
      • Editorial Policies
      • Editorial Board
      • Aims and Scope
      • Abstracting and Indexing
      • Bibliographic Information
      • Archive
    • International Journal of Functional Nutrition
      • International Journal of Functional Nutrition
      • Information for Authors
      • Editorial Policies
      • Editorial Board
      • Aims and Scope
      • Abstracting and Indexing
      • Bibliographic Information
      • Archive
    • International Journal of Epigenetics
      • International Journal of Epigenetics
      • Information for Authors
      • Editorial Policies
      • Editorial Board
      • Aims and Scope
      • Abstracting and Indexing
      • Bibliographic Information
      • Archive
    • Medicine International
      • Medicine International
      • Information for Authors
      • Editorial Policies
      • Editorial Board
      • Aims and Scope
      • Abstracting and Indexing
      • Bibliographic Information
      • Archive
  • Articles
  • Information
    • Information for Authors
    • Information for Reviewers
    • Information for Librarians
    • Information for Advertisers
    • Conferences
  • Language Editing
Spandidos Publications Logo
  • About
    • About Spandidos
    • Aims and Scopes
    • Abstracting and Indexing
    • Editorial Policies
    • Reprints and Permissions
    • Job Opportunities
    • Terms and Conditions
    • Contact
  • Journals
    • All Journals
    • Biomedical Reports
      • Information for Authors
      • Editorial Policies
      • Editorial Board
      • Aims and Scope
      • Abstracting and Indexing
      • Bibliographic Information
      • Archive
    • Experimental and Therapeutic Medicine
      • Information for Authors
      • Editorial Policies
      • Editorial Board
      • Aims and Scope
      • Abstracting and Indexing
      • Bibliographic Information
      • Archive
    • International Journal of Epigenetics
      • Information for Authors
      • Editorial Policies
      • Editorial Board
      • Aims and Scope
      • Abstracting and Indexing
      • Bibliographic Information
      • Archive
    • International Journal of Functional Nutrition
      • Information for Authors
      • Editorial Policies
      • Editorial Board
      • Aims and Scope
      • Abstracting and Indexing
      • Bibliographic Information
      • Archive
    • International Journal of Molecular Medicine
      • Information for Authors
      • Editorial Policies
      • Editorial Board
      • Aims and Scope
      • Abstracting and Indexing
      • Bibliographic Information
      • Archive
    • International Journal of Oncology
      • Information for Authors
      • Editorial Policies
      • Editorial Board
      • Aims and Scope
      • Abstracting and Indexing
      • Bibliographic Information
      • Archive
    • Medicine International
      • Information for Authors
      • Editorial Policies
      • Editorial Board
      • Aims and Scope
      • Abstracting and Indexing
      • Bibliographic Information
      • Archive
    • Molecular and Clinical Oncology
      • Information for Authors
      • Editorial Policies
      • Editorial Board
      • Aims and Scope
      • Abstracting and Indexing
      • Bibliographic Information
      • Archive
    • Molecular Medicine Reports
      • Information for Authors
      • Editorial Policies
      • Editorial Board
      • Aims and Scope
      • Abstracting and Indexing
      • Bibliographic Information
      • Archive
    • Oncology Letters
      • Information for Authors
      • Editorial Policies
      • Editorial Board
      • Aims and Scope
      • Abstracting and Indexing
      • Bibliographic Information
      • Archive
    • Oncology Reports
      • Information for Authors
      • Editorial Policies
      • Editorial Board
      • Aims and Scope
      • Abstracting and Indexing
      • Bibliographic Information
      • Archive
    • World Academy of Sciences Journal
      • Information for Authors
      • Editorial Policies
      • Editorial Board
      • Aims and Scope
      • Abstracting and Indexing
      • Bibliographic Information
      • Archive
  • Articles
  • Information
    • For Authors
    • For Reviewers
    • For Librarians
    • For Advertisers
    • Conferences
  • Language Editing
Login Register Submit
  • This site uses cookies
  • You can change your cookie settings at any time by following the instructions in our Cookie Policy. To find out more, you may read our Privacy Policy.

    I agree
Search articles by DOI, keyword, author or affiliation
Search
Advanced Search
presentation
Oncology Letters
Join Editorial Board Propose a Special Issue
Print ISSN: 1792-1074 Online ISSN: 1792-1082
Journal Cover
August-2021 Volume 22 Issue 2

Full Size Image

Sign up for eToc alerts
Recommend to Library

Journals

International Journal of Molecular Medicine

International Journal of Molecular Medicine

International Journal of Molecular Medicine is an international journal devoted to molecular mechanisms of human disease.

International Journal of Oncology

International Journal of Oncology

International Journal of Oncology is an international journal devoted to oncology research and cancer treatment.

Molecular Medicine Reports

Molecular Medicine Reports

Covers molecular medicine topics such as pharmacology, pathology, genetics, neuroscience, infectious diseases, molecular cardiology, and molecular surgery.

Oncology Reports

Oncology Reports

Oncology Reports is an international journal devoted to fundamental and applied research in Oncology.

Experimental and Therapeutic Medicine

Experimental and Therapeutic Medicine

Experimental and Therapeutic Medicine is an international journal devoted to laboratory and clinical medicine.

Oncology Letters

Oncology Letters

Oncology Letters is an international journal devoted to Experimental and Clinical Oncology.

Biomedical Reports

Biomedical Reports

Explores a wide range of biological and medical fields, including pharmacology, genetics, microbiology, neuroscience, and molecular cardiology.

Molecular and Clinical Oncology

Molecular and Clinical Oncology

International journal addressing all aspects of oncology research, from tumorigenesis and oncogenes to chemotherapy and metastasis.

World Academy of Sciences Journal

World Academy of Sciences Journal

Multidisciplinary open-access journal spanning biochemistry, genetics, neuroscience, environmental health, and synthetic biology.

International Journal of Functional Nutrition

International Journal of Functional Nutrition

Open-access journal combining biochemistry, pharmacology, immunology, and genetics to advance health through functional nutrition.

International Journal of Epigenetics

International Journal of Epigenetics

Publishes open-access research on using epigenetics to advance understanding and treatment of human disease.

Medicine International

Medicine International

An International Open Access Journal Devoted to General Medicine.

Journal Cover
August-2021 Volume 22 Issue 2

Full Size Image

Sign up for eToc alerts
Recommend to Library

  • Article
  • Citations
    • Cite This Article
    • Download Citation
    • Create Citation Alert
    • Remove Citation Alert
    • Cited By
  • Similar Articles
    • Related Articles (in Spandidos Publications)
    • Similar Articles (Google Scholar)
    • Similar Articles (PubMed)
  • Download PDF
  • Download XML
  • View XML

  • Supplementary Files
    • Supplementary_Data.pdf
Article Open Access

Suppression of miR‑106a‑5p expression inhibits tumorigenesis via increasing CELF‑2 expression in spinal cord glioma

  • Authors:
    • Hao Xu
    • Fei Wang
    • Lin Wang
  • View Affiliations / Copyright

    Affiliations: Department of Neurosurgery, The First Affiliated Hospital of University of Science and Technology of China, Hefei, Anhui 230000, P.R. China
    Copyright: © Xu et al. This is an open access article distributed under the terms of Creative Commons Attribution License.
  • Article Number: 627
    |
    Published online on: June 30, 2021
       https://doi.org/10.3892/ol.2021.12888
  • Expand metrics +
Metrics: Total Views: 0 (Spandidos Publications: | PMC Statistics: )
Metrics: Total PDF Downloads: 0 (Spandidos Publications: | PMC Statistics: )
Cited By (CrossRef): 0 citations Loading Articles...

This article is mentioned in:



Abstract

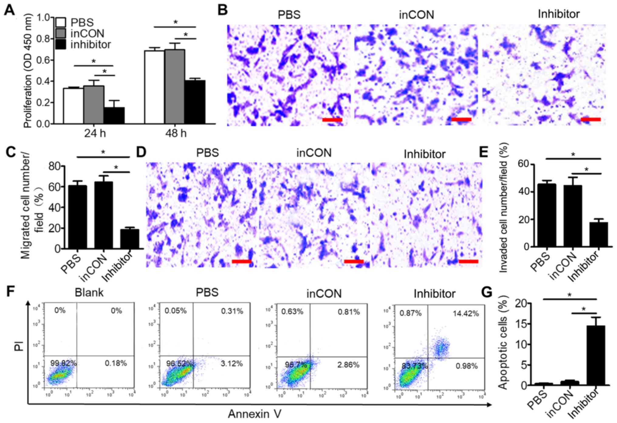
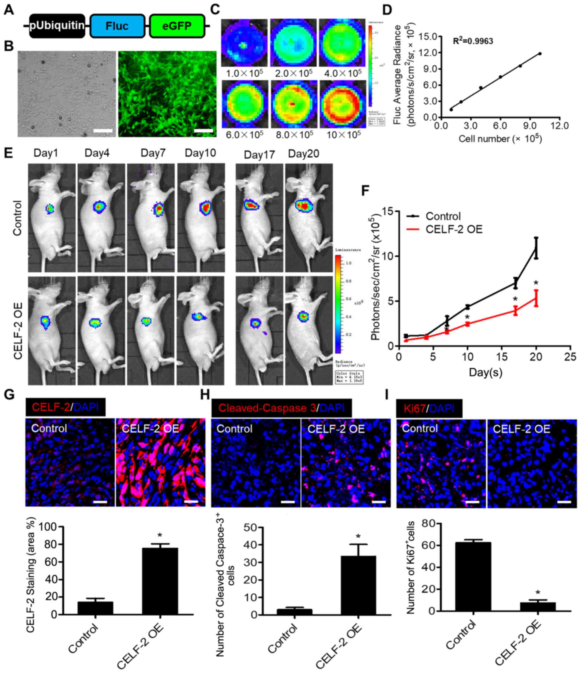
Spinal cord glioma is a tumor characterized by high recurrence and mortality rates, and its treatment remains a major challenge. It has been reported that abnormal expression of microRNAs (miRNAs/miRs) is associated with tumor progression. Therefore, the current study aimed to identify novel miRNAs associated with spinal cord glioma. Herein, the expression levels of several miRNAs were determined in human spinal cord glioma and adjacent non‑cancerous tissues by reverse transcription‑quantitative (RT‑qPCR). The results revealed that miR‑106a‑5p expression was markedly upregulated in spinal cord glioma tissues compared with in non‑cancerous tissues. Furthermore, the biological effects of miR‑106a‑5p on spinal cord glioma cells were evaluated by MTT, Transwell and flow cytometric assays. In 0231SCG cells transfected with miR‑106a‑5p inhibitor, cell proliferation, migration and invasion were attenuated, whereas apoptosis was enhanced. A search of the TargetScan database revealed that miR‑106a‑5p directly targeted CUGBP Elav‑like family member 2 (CELF‑2). Western blot and RT‑qPCR experiments further confirmed the association between miR‑106a‑5p and CELF‑2 expression in spinal cord glioma tissues. The current results demonstrated that CELF‑2 was a direct target of miR‑106a‑5p, and that the expression levels of CELF‑2 were negatively associated with those of miR‑106a‑5p. In addition, overexpression of CELF‑2 in spinal cord glioma cells reversed the tumor‑promoting effects of miR‑106a‑5p both in vitro and in vivo. Overall, the aforementioned findings indicated that miR‑106a‑5p, which was highly expressed in spinal cord glioma tissues, may affect the proliferation, migration, invasion and apoptosis of spinal cord glioma cells via targeting CELF‑2, thus indicating a potential approach to the future clinical management of spinal cord glioma.
View Figures

Figure 1

Figure 2

Figure 3

Figure 4

View References

1 

Ma CC, Xiong Z, Zhu GN, Wang C, Zong G, Wang HL, Bian EB and Zhao B: Long non-coding RNA ATB promotes glioma malignancy by negatively regulating miR-200a. J Exp Clin Cancer Res. 35:902016. View Article : Google Scholar : PubMed/NCBI

2 

Ramaswamy V and Taylor MD: CAR T cells for childhood diffuse midline gliomas. Nat Med. 24:534–535. 2018. View Article : Google Scholar : PubMed/NCBI

3 

Tobias A, Ahmed A, Moon KS and Lesniak MS: The art of gene therapy for glioma: A review of the challenging road to the bedside. J Neurol Neurosurg Psychiatry. 84:213–222. 2013. View Article : Google Scholar : PubMed/NCBI

4 

Zheng YJ, Liang TS, Wang J, Zhao JY, Yang DK and Liu ZS: Silencing lncRNA LOC101928963 inhibits proliferation and promotes apoptosis in spinal cord glioma cells by binding to PMAIP1. Mol Ther Nucleic Acids. 18:485–495. 2019. View Article : Google Scholar : PubMed/NCBI

5 

Alvi MA, Ida CM, Paolini MA, Kerezoudis P, Meyer J, Barr Fritcher EG, Goncalves S, Meyer FB, Bydon M and Raghunathan A: Spinal cord high-grade infiltrating gliomas in adults: Clinico-pathological and molecular evaluation. Mod Pathol. 32:1236–1243. 2019. View Article : Google Scholar : PubMed/NCBI

6 

Ropper AE, Zeng X, Haragopal H, Anderson JE, Aljuboori Z, Han I, Abd-El-Barr M, Lee HJ, Sidman RL, Snyder EY, et al: Targeted treatment of experimental spinal cord glioma with dual gene-engineered human neural stem cells. Neurosurgery. 79:481–491. 2016. View Article : Google Scholar : PubMed/NCBI

7 

An T, Fan T, Zhang XQ, Liu YF, Huang J, Liang C, Lv BH, Wang YQ, Zhao XG, Liu JX, et al: Comparison of alterations in miRNA expression in matched tissue and blood samples during spinal cord glioma progression. Sci Rep. 9:91692019. View Article : Google Scholar : PubMed/NCBI

8 

Gebert LF and MacRae IJ: Regulation of microRNA function in animals. Nat Rev Mol Cell Biol. 20:21–37. 2019. View Article : Google Scholar : PubMed/NCBI

9 

Wessels HH, Lebedeva S, Hirsekorn A, Wurmus R, Akalin A, Mukherjee N and Ohler U: Global identification of functional microRNA-mRNA interactions in Drosophila. Nat Commun. 10:16262019. View Article : Google Scholar : PubMed/NCBI

10 

Moradimotlagh A, Arefian E, Valojerdi RR, Ghaemi S, Adegani FJ and Soleimani M: MicroRNA-129 inhibits glioma cell growth by targeting CDK4, CDK6, and MDM2. Mol Ther Nucleic Acids. 19:759–764. 2020. View Article : Google Scholar : PubMed/NCBI

11 

Xu SJ, Hu HT, Li HL and Chang S: The role of miRNAs in immune cell development, immune cell activation, and tumor immunity: With a focus on macrophages and natural Killer cells. Cells. 8:11402019. View Article : Google Scholar : PubMed/NCBI

12 

Tang L, Chen HY, Hao NB, Tang B, Guo H, Yong X, Dong H and Yang SM: microRNA inhibitors: Natural and artificial sequestration of microRNA. Cancer Lett. 407:139–147. 2017. View Article : Google Scholar : PubMed/NCBI

13 

Abels ER, Maas SL, Nieland L, Wei Z, Cheah PS, Tai E, Kolsteeg CJ, Dusoswa SA, Ting DT, Hickman S, et al: Glioblastoma-associated microglia reprogramming is mediated by functional transfer of extracellular miR-21. Cell Rep. 28:3105–3119.e7. 2019. View Article : Google Scholar : PubMed/NCBI

14 

Ouyang H, Gore J, Deitz S and Korc M: Erratum: microRNA-10b enhances pancreatic cancer cell invasion by suppressing TIP30 expression and promoting EGF and TGF-β actions. Oncogene. 36:4952. 2017. View Article : Google Scholar : PubMed/NCBI

15 

Ye J, Yao Y, Song Q, Li S, Hu Z, Yu Y, Hu C, Da X, Li H, Chen Q and Wang QK: Up-regulation of miR-95-3p in hepatocellular carcinoma promotes tumorigenesis by targeting p21 expression. Sci Rep. 6:340342016. View Article : Google Scholar : PubMed/NCBI

16 

Wang Z, Wang B, Shi Y, Xu C, Xiao HL, Ma LN, Xu SL, Yang L, Wang QL, Dang WQ, et al: Oncogenic miR-20a and miR-106a enhance the invasiveness of human glioma stem cells by directly targeting TIMP-2. Oncogene. 34:1407–1419. 2015. View Article : Google Scholar : PubMed/NCBI

17 

Yan T, Ooi WF, Qamra A, Cheung A, Ma D, Sundaram GM, Xu C, Xing M, Poon L, Wang J, et al: HoxC5 and miR-615-3p target newly evolved genomic regions to repress hTERT and inhibit tumorigenesis. Nat Commun. 9:1002018. View Article : Google Scholar : PubMed/NCBI

18 

Bayraktar R and Van Roosbroeck K: miR-155 in cancer drug resistance and as target for miRNA-based therapeutics. Cancer Metastasis Rev. 37:33–44. 2018. View Article : Google Scholar : PubMed/NCBI

19 

Miyoshi H, Blömer U, Takahashi M, Gage FH and Verma IM: Development of a self-inactivating lentivirus vector. J Virol. 72:8150–8157. 1998. View Article : Google Scholar : PubMed/NCBI

20 

Livak KJ and Schmittgen TD: Analysis of relative gene expression data using real-time quantitative PCR and the 2(-Delta Delta C(T)) method. Methods. 25:402–408. 2001. View Article : Google Scholar : PubMed/NCBI

21 

Luan W, Zhou Z, Ni X, Xia Y, Wang J, Yan Y and Xu B: Long non-coding RNA H19 promotes glucose metabolism and cell growth in malignant melanoma via miR-106a-5p/E2F3 axis. J Cancer Res Clin Oncol. 144:531–542. 2018. View Article : Google Scholar : PubMed/NCBI

22 

He QY, Wang GC, Zhang H, Tong DK, Ding C, Liu K, Ji F, Zhu X and Yang S: miR-106a-5p suppresses the proliferation, migration, and invasion of osteosarcoma cells by targeting HMGA2. DNA Cell Biol. 35:506–520. 2016. View Article : Google Scholar : PubMed/NCBI

23 

Pan YJ, Wei LL, Wu XJ, Huo FC, Mou J and Pei DS: miR-106a-5p inhibits the cell migration and invasion of renal cell carcinoma through targeting PAK5. Cell Death Dis. 8:e3155. 2017. View Article : Google Scholar : PubMed/NCBI

24 

Li D, Wang Z, Chen Z, Lin L, Wang Y, Sailike D, Luo K, Du G, Xiang X and Jiafu GD: MicroRNA-106a-5p facilitates human glioblastoma cell proliferation and invasion by targeting adenomatosis polyposis coli protein. Biochem Biophys Res Commun. 481:245–250. 2016. View Article : Google Scholar : PubMed/NCBI

25 

Hoey C, Ray J, Jeon J, Huang X, Taeb S, Ylanko J, Andrews DW, Boutros PC and Liu SK: miRNA-106a is a novel regulator of radiation resistance through targeting LITAF and ATM in prostate cancer. Mol Oncol. 12:1324–1341. 2018. View Article : Google Scholar : PubMed/NCBI

26 

Pencheva N and Tavazoie SF: Control of metastatic progression by microRNA regulatory networks. Nat Cell Biol. 15:546–554. 2013. View Article : Google Scholar : PubMed/NCBI

27 

Wang J, Liu L, Sun Y, Xue Y, Qu J, Pan S, Li H, Qu H, Wang J and Zhang J: miR-615-3p promotes proliferation and migration and inhibits apoptosis through its potential target CELF2 in gastric cancer. Biomed Pharmacother. 101:406–413. 2018. View Article : Google Scholar : PubMed/NCBI

28 

Yeung YT, Fan S, Lu B, Yin S, Yang S, Nie W, Wang M, Zhou L, Li T, Li X, et al: CELF2 suppresses non-small cell lung carcinoma growth by inhibiting the PREX2-PTEN interaction. Carcinogenesis. 41:377–389. 2020. View Article : Google Scholar : PubMed/NCBI

29 

Lin S and Gregory RI: MicroRNA biogenesis pathways in cancer. Nat Rev Cancer. 15:321–333. 2015. View Article : Google Scholar : PubMed/NCBI

30 

Madsen CD, Hooper S, Tozluoglu M, Bruckbauer A, Fletcher G, Erler JT, Bates PA, Thompson B and Sahai E: STRIPAK components determine mode of cancer cell migration and metastasis. Nat Cell Biol. 17:68–80. 2015. View Article : Google Scholar : PubMed/NCBI

31 

Fan B, Jiao BH, Fan FS, Lu SK, Song J, Guo CY, Yang JK and Yang L: Downregulation of miR-95-3p inhibits proliferation, and invasion promoting apoptosis of glioma cells by targeting CELF2. Int J Oncol. 47:1025–1033. 2015. View Article : Google Scholar : PubMed/NCBI

32 

Piqué L, Martinez de Paz A, Piñeyro D, Martínez-Cardús A, Castro de Moura M, Llinàs-Arias P, Setien F, Gomez-Miragaya J, Gonzalez-Suarez E, Sigurdsson S, et al: Epigenetic inactivation of the splicing RNA-binding protein CELF2 in human breast cancer. Oncogene. 38:7106–7112. 2019. View Article : Google Scholar

Related Articles

  • Abstract
  • View
  • Download
  • Twitter
Copy and paste a formatted citation
Spandidos Publications style
Xu H, Wang F and Wang L: Suppression of miR‑106a‑5p expression inhibits tumorigenesis via increasing CELF‑2 expression in spinal cord glioma. Oncol Lett 22: 627, 2021.
APA
Xu, H., Wang, F., & Wang, L. (2021). Suppression of miR‑106a‑5p expression inhibits tumorigenesis via increasing CELF‑2 expression in spinal cord glioma. Oncology Letters, 22, 627. https://doi.org/10.3892/ol.2021.12888
MLA
Xu, H., Wang, F., Wang, L."Suppression of miR‑106a‑5p expression inhibits tumorigenesis via increasing CELF‑2 expression in spinal cord glioma". Oncology Letters 22.2 (2021): 627.
Chicago
Xu, H., Wang, F., Wang, L."Suppression of miR‑106a‑5p expression inhibits tumorigenesis via increasing CELF‑2 expression in spinal cord glioma". Oncology Letters 22, no. 2 (2021): 627. https://doi.org/10.3892/ol.2021.12888
Copy and paste a formatted citation
x
Spandidos Publications style
Xu H, Wang F and Wang L: Suppression of miR‑106a‑5p expression inhibits tumorigenesis via increasing CELF‑2 expression in spinal cord glioma. Oncol Lett 22: 627, 2021.
APA
Xu, H., Wang, F., & Wang, L. (2021). Suppression of miR‑106a‑5p expression inhibits tumorigenesis via increasing CELF‑2 expression in spinal cord glioma. Oncology Letters, 22, 627. https://doi.org/10.3892/ol.2021.12888
MLA
Xu, H., Wang, F., Wang, L."Suppression of miR‑106a‑5p expression inhibits tumorigenesis via increasing CELF‑2 expression in spinal cord glioma". Oncology Letters 22.2 (2021): 627.
Chicago
Xu, H., Wang, F., Wang, L."Suppression of miR‑106a‑5p expression inhibits tumorigenesis via increasing CELF‑2 expression in spinal cord glioma". Oncology Letters 22, no. 2 (2021): 627. https://doi.org/10.3892/ol.2021.12888
Follow us
  • Twitter
  • LinkedIn
  • Facebook
About
  • Spandidos Publications
  • Careers
  • Cookie Policy
  • Privacy Policy
How can we help?
  • Help
  • Live Chat
  • Contact
  • Email to our Support Team