Spandidos Publications Logo
  • About
    • About Spandidos
    • Aims and Scopes
    • Abstracting and Indexing
    • Editorial Policies
    • Reprints and Permissions
    • Job Opportunities
    • Terms and Conditions
    • Contact
  • Journals
    • All Journals
    • Oncology Letters
      • Oncology Letters
      • Information for Authors
      • Editorial Policies
      • Editorial Board
      • Aims and Scope
      • Abstracting and Indexing
      • Bibliographic Information
      • Archive
    • International Journal of Oncology
      • International Journal of Oncology
      • Information for Authors
      • Editorial Policies
      • Editorial Board
      • Aims and Scope
      • Abstracting and Indexing
      • Bibliographic Information
      • Archive
    • Molecular and Clinical Oncology
      • Molecular and Clinical Oncology
      • Information for Authors
      • Editorial Policies
      • Editorial Board
      • Aims and Scope
      • Abstracting and Indexing
      • Bibliographic Information
      • Archive
    • Experimental and Therapeutic Medicine
      • Experimental and Therapeutic Medicine
      • Information for Authors
      • Editorial Policies
      • Editorial Board
      • Aims and Scope
      • Abstracting and Indexing
      • Bibliographic Information
      • Archive
    • International Journal of Molecular Medicine
      • International Journal of Molecular Medicine
      • Information for Authors
      • Editorial Policies
      • Editorial Board
      • Aims and Scope
      • Abstracting and Indexing
      • Bibliographic Information
      • Archive
    • Biomedical Reports
      • Biomedical Reports
      • Information for Authors
      • Editorial Policies
      • Editorial Board
      • Aims and Scope
      • Abstracting and Indexing
      • Bibliographic Information
      • Archive
    • Oncology Reports
      • Oncology Reports
      • Information for Authors
      • Editorial Policies
      • Editorial Board
      • Aims and Scope
      • Abstracting and Indexing
      • Bibliographic Information
      • Archive
    • Molecular Medicine Reports
      • Molecular Medicine Reports
      • Information for Authors
      • Editorial Policies
      • Editorial Board
      • Aims and Scope
      • Abstracting and Indexing
      • Bibliographic Information
      • Archive
    • World Academy of Sciences Journal
      • World Academy of Sciences Journal
      • Information for Authors
      • Editorial Policies
      • Editorial Board
      • Aims and Scope
      • Abstracting and Indexing
      • Bibliographic Information
      • Archive
    • International Journal of Functional Nutrition
      • International Journal of Functional Nutrition
      • Information for Authors
      • Editorial Policies
      • Editorial Board
      • Aims and Scope
      • Abstracting and Indexing
      • Bibliographic Information
      • Archive
    • International Journal of Epigenetics
      • International Journal of Epigenetics
      • Information for Authors
      • Editorial Policies
      • Editorial Board
      • Aims and Scope
      • Abstracting and Indexing
      • Bibliographic Information
      • Archive
    • Medicine International
      • Medicine International
      • Information for Authors
      • Editorial Policies
      • Editorial Board
      • Aims and Scope
      • Abstracting and Indexing
      • Bibliographic Information
      • Archive
  • Articles
  • Information
    • Information for Authors
    • Information for Reviewers
    • Information for Librarians
    • Information for Advertisers
    • Conferences
  • Language Editing
Spandidos Publications Logo
  • About
    • About Spandidos
    • Aims and Scopes
    • Abstracting and Indexing
    • Editorial Policies
    • Reprints and Permissions
    • Job Opportunities
    • Terms and Conditions
    • Contact
  • Journals
    • All Journals
    • Biomedical Reports
      • Information for Authors
      • Editorial Policies
      • Editorial Board
      • Aims and Scope
      • Abstracting and Indexing
      • Bibliographic Information
      • Archive
    • Experimental and Therapeutic Medicine
      • Information for Authors
      • Editorial Policies
      • Editorial Board
      • Aims and Scope
      • Abstracting and Indexing
      • Bibliographic Information
      • Archive
    • International Journal of Epigenetics
      • Information for Authors
      • Editorial Policies
      • Editorial Board
      • Aims and Scope
      • Abstracting and Indexing
      • Bibliographic Information
      • Archive
    • International Journal of Functional Nutrition
      • Information for Authors
      • Editorial Policies
      • Editorial Board
      • Aims and Scope
      • Abstracting and Indexing
      • Bibliographic Information
      • Archive
    • International Journal of Molecular Medicine
      • Information for Authors
      • Editorial Policies
      • Editorial Board
      • Aims and Scope
      • Abstracting and Indexing
      • Bibliographic Information
      • Archive
    • International Journal of Oncology
      • Information for Authors
      • Editorial Policies
      • Editorial Board
      • Aims and Scope
      • Abstracting and Indexing
      • Bibliographic Information
      • Archive
    • Medicine International
      • Information for Authors
      • Editorial Policies
      • Editorial Board
      • Aims and Scope
      • Abstracting and Indexing
      • Bibliographic Information
      • Archive
    • Molecular and Clinical Oncology
      • Information for Authors
      • Editorial Policies
      • Editorial Board
      • Aims and Scope
      • Abstracting and Indexing
      • Bibliographic Information
      • Archive
    • Molecular Medicine Reports
      • Information for Authors
      • Editorial Policies
      • Editorial Board
      • Aims and Scope
      • Abstracting and Indexing
      • Bibliographic Information
      • Archive
    • Oncology Letters
      • Information for Authors
      • Editorial Policies
      • Editorial Board
      • Aims and Scope
      • Abstracting and Indexing
      • Bibliographic Information
      • Archive
    • Oncology Reports
      • Information for Authors
      • Editorial Policies
      • Editorial Board
      • Aims and Scope
      • Abstracting and Indexing
      • Bibliographic Information
      • Archive
    • World Academy of Sciences Journal
      • Information for Authors
      • Editorial Policies
      • Editorial Board
      • Aims and Scope
      • Abstracting and Indexing
      • Bibliographic Information
      • Archive
  • Articles
  • Information
    • For Authors
    • For Reviewers
    • For Librarians
    • For Advertisers
    • Conferences
  • Language Editing
Login Register Submit
  • This site uses cookies
  • You can change your cookie settings at any time by following the instructions in our Cookie Policy. To find out more, you may read our Privacy Policy.

    I agree
Search articles by DOI, keyword, author or affiliation
Search
Advanced Search
presentation
Oncology Letters
Join Editorial Board Propose a Special Issue
Print ISSN: 1792-1074 Online ISSN: 1792-1082
Journal Cover
December-2022 Volume 24 Issue 6

Full Size Image

Sign up for eToc alerts
Recommend to Library

Journals

International Journal of Molecular Medicine

International Journal of Molecular Medicine

International Journal of Molecular Medicine is an international journal devoted to molecular mechanisms of human disease.

International Journal of Oncology

International Journal of Oncology

International Journal of Oncology is an international journal devoted to oncology research and cancer treatment.

Molecular Medicine Reports

Molecular Medicine Reports

Covers molecular medicine topics such as pharmacology, pathology, genetics, neuroscience, infectious diseases, molecular cardiology, and molecular surgery.

Oncology Reports

Oncology Reports

Oncology Reports is an international journal devoted to fundamental and applied research in Oncology.

Experimental and Therapeutic Medicine

Experimental and Therapeutic Medicine

Experimental and Therapeutic Medicine is an international journal devoted to laboratory and clinical medicine.

Oncology Letters

Oncology Letters

Oncology Letters is an international journal devoted to Experimental and Clinical Oncology.

Biomedical Reports

Biomedical Reports

Explores a wide range of biological and medical fields, including pharmacology, genetics, microbiology, neuroscience, and molecular cardiology.

Molecular and Clinical Oncology

Molecular and Clinical Oncology

International journal addressing all aspects of oncology research, from tumorigenesis and oncogenes to chemotherapy and metastasis.

World Academy of Sciences Journal

World Academy of Sciences Journal

Multidisciplinary open-access journal spanning biochemistry, genetics, neuroscience, environmental health, and synthetic biology.

International Journal of Functional Nutrition

International Journal of Functional Nutrition

Open-access journal combining biochemistry, pharmacology, immunology, and genetics to advance health through functional nutrition.

International Journal of Epigenetics

International Journal of Epigenetics

Publishes open-access research on using epigenetics to advance understanding and treatment of human disease.

Medicine International

Medicine International

An International Open Access Journal Devoted to General Medicine.

Journal Cover
December-2022 Volume 24 Issue 6

Full Size Image

Sign up for eToc alerts
Recommend to Library

  • Article
  • Citations
    • Cite This Article
    • Download Citation
    • Create Citation Alert
    • Remove Citation Alert
    • Cited By
  • Similar Articles
    • Related Articles (in Spandidos Publications)
    • Similar Articles (Google Scholar)
    • Similar Articles (PubMed)
  • Download PDF
  • Download XML
  • View XML

  • Supplementary Files
    • Supplementary_Data.pdf
Article Open Access

Expression level comparison of marker genes related to early embryonic development and tumor growth

  • Authors:
    • Qiu-Chen Cai
    • Da-Lun Li
    • Ying Zhang
    • Yun-Yi Liu
    • Pei Fang
    • Si-Qin Zheng
    • Yue-Yan Zhang
    • Ya-Kun Yang
    • Chun Hou
    • Cheng-Wei Gao
    • Qi-Shun Zhu
    • Chuan-Hai Cao
  • View Affiliations / Copyright

    Affiliations: School of Life Sciences, Yunnan University, Kunming, Yunnan 650500, P.R. China, School of Ecology and Environmental Science, Yunnan University, Kunming, Yunnan 650500, P.R. China, School of Chemical Science and Technology, Yunnan University, Kunming, Yunnan 650500, P.R. China, Taneja College of Pharmacy, University of South Florida, Tampa, FL 33612, USA
    Copyright: © Cai et al. This is an open access article distributed under the terms of Creative Commons Attribution License.
  • Article Number: 444
    |
    Published online on: October 26, 2022
       https://doi.org/10.3892/ol.2022.13564
  • Expand metrics +
Metrics: Total Views: 0 (Spandidos Publications: | PMC Statistics: )
Metrics: Total PDF Downloads: 0 (Spandidos Publications: | PMC Statistics: )
Cited By (CrossRef): 0 citations Loading Articles...

This article is mentioned in:



Abstract

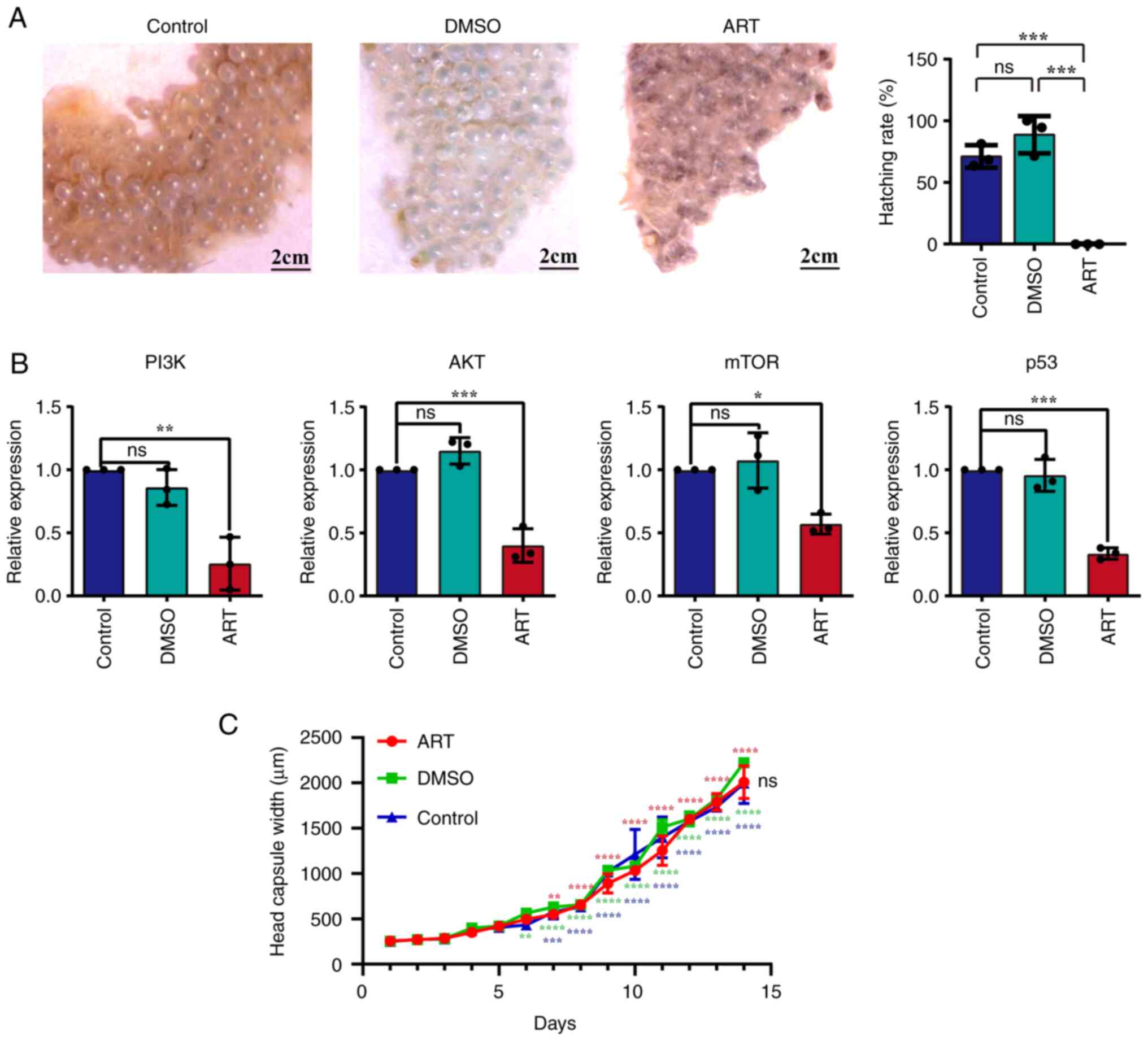
In tumor research, the occurrence and origin of tumors are the fundamental problems. In the 1970s, the basic discussion of the developmental biology problem of tumors was proposed, and it was believed that tumorigenesis is closely related to developmental biology. Tumors are abnormal biological structures in organisms, and their biological behavior is very similar to that of the early embryo. Many tumor‑related genes also serve regulatory roles in the normal development and differentiation of embryos. However, it remains unclear whether gene expression in early embryos has any similarities with tumor cells. In this study, to compare the similarities and differences in gene expression between early embryos and tumor cells, reverse transcription‑quantitative PCR was conducted to determine and compare the relative expression levels of nine tumor‑related genes in the brain glioma cell line, T98G, and in the early embryo of Spodoptera litura, which is fast‑growing, low‑cost, easily accessible and easy to observe. The expression of tumor‑related genes in early embryos and the similarity of regulatory mechanisms between early embryonic development and tumor growth were explored. In conclusion, tumor growth may be regarded as an abnormal embryogenic activation that happens in the organs of adult individuals.
View Figures

Figure 1

Figure 2

Figure 3

Figure 4

View References

1 

Pierce GB: The cancer cell and its control by the embryo. Rous-Whipple Award lecture. Am J Pathol. 113:117–124. 1983.PubMed/NCBI

2 

Hanahan D and Weinberg RA: The hallmarks of cancer. Cell. 100:57–70. 2000. View Article : Google Scholar : PubMed/NCBI

3 

Krebs ET: Cancer and the embryonal hypothesis. Calif Med. 66:270–271. 1947.PubMed/NCBI

4 

Ma YL, Zhang P, Wang F, Yang JJ, Yang Z and Qin HL: The relationship between early embryo development and tumourigenesis. J Cell Mol Med. 14:2697–2701. 2010. View Article : Google Scholar : PubMed/NCBI

5 

Cofre J and Abdelhay E: Cancer is to embryology as mutation is to genetics: Hypothesis of the cancer as embryological phenomenon. Sci World J. 2017:35780902017. View Article : Google Scholar : PubMed/NCBI

6 

Murray MJ and Lessey BA: Embryo implantation and tumor metastasis: Common pathways of invasion and angiogenesis. Semin Reprod Endocrinol. 17:275–290. 1999. View Article : Google Scholar : PubMed/NCBI

7 

Vogelstein B and Kinzler KW: Cancer genes and the pathways they control. Nat Med. 10:789–799. 2004. View Article : Google Scholar : PubMed/NCBI

8 

Williams JW III, Carlson DL, Gadson RG, Rollins-Smith L, Williams CS and McKinnell RG: Cytogenetic analysis of triploid renal carcinoma in Rana pipiens. Cytogenet Cell Genet. 64:18–22. 1993. View Article : Google Scholar : PubMed/NCBI

9 

Bignold LP, Coghlan BL and Jersmann HP: Hansemann, Boveri, chromosomes and the gametogenesis-related theories of tumours. Cell Biol Int. 30:640–644. 2006. View Article : Google Scholar : PubMed/NCBI

10 

Hanahan D and Weinberg RA: Hallmarks of cancer: The next generation. Cell. 144:646–674. 2011. View Article : Google Scholar : PubMed/NCBI

11 

Nordstrom L, Andersson E, Kuci V, Gustavsson E, Holm K, Ringnér M, Guldberg P and Ek S: DNA methylation and histone modifications regulate SOX11 expression in lymphoid and solid cancer cells. BMC Cancer. 15:2732015. View Article : Google Scholar : PubMed/NCBI

12 

Gibadulinova A, Tothova V, Pastorek J and Pastorekova S: Transcriptional regulation and functional implication of S100P in cancer. Amino Acids. 41:885–892. 2011. View Article : Google Scholar : PubMed/NCBI

13 

Carosella ED, Rouas-Freiss N, Tronik-Le Roux D, Moreau P and LeMaoult J: HLA-G: An immune checkpoint molecule. Adv Immunol. 127:33–144. 2015. View Article : Google Scholar : PubMed/NCBI

14 

Bagley RG, Honma N, Weber W, Boutin P, Rouleau C, Shankara S, Kataoka S, Ishida I, Roberts BL and Teicher BA: Endosialin/TEM 1/CD248 is a pericyte marker of embryonic and tumor neovascularization. Microvasc Res. 76:180–188. 2008. View Article : Google Scholar : PubMed/NCBI

15 

Monk M and Holding C: Human embryonic genes re-expressed in cancer cells. Oncogene. 20:8085–8091. 2001. View Article : Google Scholar : PubMed/NCBI

16 

Monk M: Variation in epigenetic inheritance. Trends Genet. 6:110–114. 1990. View Article : Google Scholar : PubMed/NCBI

17 

Stojanov T and O'Neill C: In vitro fertilization causes epigenetic modifications to the onset of gene expression from the zygotic genome in mice. Biol Reprod. 64:696–705. 2001. View Article : Google Scholar : PubMed/NCBI

18 

Wrenzycki C and Niemann H: Epigenetic reprogramming in early embryonic development: Effects of in-vitro production and somatic nuclear transfer. Reprod Biomed Online. 7:649–656. 2003. View Article : Google Scholar : PubMed/NCBI

19 

Chen HM, Egan JO and Chiu JF: Regulation and activities of alpha-fetoprotein. Crit Rev Eukar Gene. 7:11–41. 1997. View Article : Google Scholar : PubMed/NCBI

20 

Wang Y and Steinbeisser H: Molecular basis of morphogenesis during vertebrate gastrulation. Cell Mol Life Sci. 66:2263–2273. 2009. View Article : Google Scholar : PubMed/NCBI

21 

Katoh M: Networking of WNT, FGF, Notch, BMP, and Hedgehog signaling pathways during carcinogenesis. Stem Cell Rev. 3:30–38. 2007. View Article : Google Scholar : PubMed/NCBI

22 

Zhou JS, Yang ZS, Cheng SY, Yu JH, Huang CJ and Feng Q: miRNA-425-5p enhances lung cancer growth via the PTEN/PI3K/AKT signaling axis. BMC Pulm Med. 20:2232020. View Article : Google Scholar : PubMed/NCBI

23 

Fattahi S, Amjadi-Moheb F, Tabaripour R, Ashrafi GH and Akhavan-Niaki H: PI3K/AKT/mTOR signaling in gastric cancer: Epigenetics and beyond. Life Sci. 262:1185132020. View Article : Google Scholar : PubMed/NCBI

24 

Zhu L, Qi BX and Hou DR: Roles of HIF1α- and HIF2α-regulated BNIP3 in hypoxia-induced injury of neurons. Pathol Res Pract. 215:822–827. 2019. View Article : Google Scholar : PubMed/NCBI

25 

Zhang Y, Wang H, Ren C, Yu H, Fang W, Zhang N, Gao S and Hou Q: Correlation Between C-MYC, BCL-2, and BCL-6 protein expression and gene translocation as biomarkers in diagnosis and prognosis of diffuse large B-cell lymphoma. Front Pharmacol. 9:017492019. View Article : Google Scholar

26 

Mitra P: Transcription regulation of MYB: A potential and novel therapeutic target in cancer. Ann Transl Med. 6:4432018. View Article : Google Scholar : PubMed/NCBI

27 

Yue X, Zhao Y, Xu Y, Zheng M, Feng Z and Hu W: Mutant p53 in cancer: Accumulation, Gain-of-Function, and therapy. J Mol Biol. 429:1595–1606. 2017. View Article : Google Scholar : PubMed/NCBI

28 

Tang Y, Weng X, Liu C, Li X and Chen C: Hypoxia enhances activity and malignant behaviors of colorectal cancer cells through the STAT3/MicroRNA-19a/PTEN/PI3K/AKT axis. Anal Cell Pathol (Amst). 2021:41324882021.PubMed/NCBI

29 

Pennanen M, Hagstrom J, Heiskanen I, Sane T, Mustonen H, Arola J and Haglund C: C-myc expression in adrenocortical tumours. J Clin Pathol. 71:129–134. 2018. View Article : Google Scholar : PubMed/NCBI

30 

En-Wu Y, Yin-Fang W, Jin-Fang X, Guang-Wei Y, Li-Huan S and Yan-Peng D: Expressions of HIF-1α, BNIP3, LC3 in villi from with women early pregnancy missed abortion. J Zhengzhou Univ (Med Sci). 52:52017.

31 

Scognamiglio R, Cabezas-Wallscheid N, Thier MC, Altamura S, Reyes A, Prendergast ÁM, Baumgärtner D, Carnevalli LS, Atzberger A, Haas S, et al: Myc depletion induces a pluripotent dormant state mimicking diapause. Cell. 164:668–680. 2016. View Article : Google Scholar : PubMed/NCBI

32 

Mayer IA and Arteaga CL: The PI3K/AKT pathway as a target for cancer treatment. Annu Rev Med. 67:11–28. 2016. View Article : Google Scholar : PubMed/NCBI

33 

Xu LF, Wu ZP, Chen Y, Zhu QS, Hamidi S and Navab R: MicroRNA-21 (miR-21) regulates cellular proliferation, invasion, migration, and apoptosis by targeting PTEN, RECK and Bcl-2 in lung squamous carcinoma, Gejiu City, China. PLoS One. 9:e1036982014. View Article : Google Scholar : PubMed/NCBI

34 

Chen Y, Yang JL, Xue ZZ, Cai QC, Hou C, Li HJ, Zhao LX, Zhang Y, Gao CW, Cong L, et al: Effects and mechanism of microRNA-218 against lung cancer. Mol Med Rep. 23:282021.PubMed/NCBI

35 

Chen Y, Hou C, Zhao LX, Cai QC, Zhang Y, Li DL, Tang Y, Liu HY, Liu YY, Zhang YY, et al: The association of microRNA-34a with high incidence and metastasis of lung cancer in gejiu and xuanwei yunnan. Front Oncol. 11:6193462021. View Article : Google Scholar : PubMed/NCBI

36 

Zhu QS, Cao CH, Yang JL, Li HJ, Zhang Y, Cai QC, Chen Y, Gao CW, Hou C, Li X, et al: Biological effects of artemether in U251 Glioma cells. Jap J Oncol Clin Res. 2:1–10. 2021.

37 

Alvarez-Garcia V, Tawil Y, Wise HM and Leslie NR: Mechanisms of PTEN loss in cancer: It's all about diversity. Semin Cancer Biol. 59:66–79. 2019. View Article : Google Scholar : PubMed/NCBI

38 

Elahi F, Lee H, Lee J, Lee ST, Park CK, Hyun SH and Lee E: Effect of rapamycin treatment during post-activation and/or in vitro culture on embryonic development after parthenogenesis and in vitro fertilization in pigs. Reprod Domest Anim. 52:741–748. 2017. View Article : Google Scholar : PubMed/NCBI

39 

Lee GK, Shin H and Lim HJ: Rapamycin influences the efficiency of in vitro fertilization and development in the mouse: A role for autophagic activation. Asian-Australas J Anim Sci. 29:1102–1110. 2016. View Article : Google Scholar : PubMed/NCBI

40 

Murakami M, Ichisaka T, Maeda M, Oshiro N, Hara K, Edenhofer F, Kiyama H, Yonezawa K and Yamanaka S: mTOR is essential for growth and proliferation in early mouse embryos and embryonic stem cells. Mol Cell Biol. 24:6710–6718. 2004. View Article : Google Scholar : PubMed/NCBI

41 

Li Y, Yao Y, Yao B, Huang W and Yang M: Expression of apoptosis modulation gene bcl-2 and p53 in mouse preimplantation embryos. Xi Bao Yu Fen Zi Mian Yi Xue Za Zhi. 16:493–494,515. 2000.PubMed/NCBI

42 

Pal SK, Crowell R, Kiessling AA and Cooper GM: Expression of proto-oncogenes in mouse eggs and preimplantation embryos. Mol Reprod Dev. 35:8–15. 1993. View Article : Google Scholar : PubMed/NCBI

43 

Wang J, Ma X, Jones HM, Chan LL, Song F, Zhang W, Bae-Jump VL and Zhou C: Evaluation of the antitumor effects of c-Myc-Max heterodimerization inhibitor 100258-F4 in ovarian cancer cells. J Transl Med. 12:2262014. View Article : Google Scholar : PubMed/NCBI

44 

Chami M, Prandini A, Campanella M, Pinton P, Szabadkai G, Reed JC and Rizzuto R: Bcl-2 and bax exert opposing effects on Ca2+ signaling, which do not depend on their putative pore-forming region. J Biol Chem. 279:54581–54589. 2004. View Article : Google Scholar : PubMed/NCBI

45 

Singh R, Letai A and Sarosiek K: Regulation of apoptosis in health and disease: The balancing act of BCL-2 family proteins. Nat Rev Mol Cell Bio. 20:175–193. 2019. View Article : Google Scholar : PubMed/NCBI

46 

Radha G and Raghavan SC: BCL2: A promising cancer therapeutic target. Biochim Biophys Acta Rev Cancer. 1868:309–314. 2017. View Article : Google Scholar : PubMed/NCBI

47 

Farrall AL and Whitelaw ML: The HIF1α-inducible pro-cell death gene BNIP3 is a novel target of SIM2s repression through cross-talk on the hypoxia response element. Oncogene. 28:3671–3680. 2009. View Article : Google Scholar : PubMed/NCBI

48 

Levine AJ and Oren M: The first 30 years of p53: Growing ever more complex. Nat Rev Cancer. 9:749–758. 2009. View Article : Google Scholar : PubMed/NCBI

49 

Lien EC, Dibble CC and Toker A: PI3K signaling in cancer: Beyond AKT. Curr Opin Cell Biol. 45:62–71. 2017. View Article : Google Scholar : PubMed/NCBI

50 

Xia Z, Gao T, Zong Y, Zhang X, Mao Y, Yuan B and Lu G: Evaluation of subchronic toxicity of GRD081, a dual PI3K/mTOR inhibitor, after 28-day repeated oral administration in Sprague-Dawley rats and beagle dogs. Food Chem Toxicol. 62:687–698. 2013. View Article : Google Scholar : PubMed/NCBI

51 

Lee DH, Szczepanski MJ and Lee YJ: Magnolol induces apoptosis via inhibiting the EGFR/PI3K/Akt signaling pathway in human prostate cancer cells. J Cell Biochem. 106:1113–1122. 2009. View Article : Google Scholar : PubMed/NCBI

52 

Chen H, Zhou L, Wu X, Li R, Wen J, Sha J and Wen X: The PI3K/AKT pathway in the pathogenesis of prostate cancer. Front Biosci (Landmark Ed). 21:1084–1091. 2016. View Article : Google Scholar : PubMed/NCBI

53 

Xu K, Liu P and Wei W: mTOR signaling in tumorigenesis. Biochim Biophys Acta. 1846:638–654. 2014.PubMed/NCBI

54 

Yan-Hong L, Yuan-Qing Y, Bing Y, Wei-Quan H and Meng-Geng Y: Expression of the proto-oncogene c-myc products in early mouse embryos. J Fourth Military Med Univ. 2:253–254. 2000.

55 

Jieping C, Clarke D and Bonifer C: Effect of c-myb on hematopoietic differentiation and shaping of embryonic stem cells in vitro. J Third Military Med Univ. 27:52005.

56 

Hu W, Feng Z, Teresky AK and Levine AJ: p53 regulates maternal reproduction through LIF. Nature. 450:721–724. 2007. View Article : Google Scholar : PubMed/NCBI

57 

Gkountakos A, Sartori G, Falcone I, Piro G, Ciuffreda L, Carbone C, Tortora G, Scarpa A, Bria E, Milella M, et al: PTEN in lung cancer: Dealing with the problem, building on new knowledge and turning the game around. Cancers (Basel). 11:11412019. View Article : Google Scholar : PubMed/NCBI

58 

Xu W: Localization and expression of PTEN during early embryonic development and its effects Northwest A & F University. 2010.

59 

Moreno-Moya JM, Ramirez L, Vilella F, Martínez S, Quiñonero A, Noguera I, Pellicer A and Simón C: Complete method to obtain, culture, and transfer mouse blastocysts nonsurgically to study implantation and development. Fertil Steril. 101:e132014. View Article : Google Scholar : PubMed/NCBI

60 

Pandey UB and Nichols CD: Human disease models in Drosophila melanogaster and the role of the fly in therapeutic drug discovery. Pharmacol Rev. 63:411–436. 2011. View Article : Google Scholar : PubMed/NCBI

61 

Markow TA, Beall S and Matzkin LM: Egg size, embryonic development time and ovoviviparity in Drosophila species. J Evol Biol. 22:430–434. 2009. View Article : Google Scholar : PubMed/NCBI

62 

Cheng T, Wu J, Wu Y, Chilukuri RV, Huang L, Yamamoto K, Feng L, Li W, Chen Z, Guo H, et al: Genomic adaptation to polyphagy and insecticides in a major East Asian noctuid pest. Nat Ecol Evol. 1:1747–1756. 2017. View Article : Google Scholar : PubMed/NCBI

63 

Perveen F, Ahmed H, Abbasi FM, Siddiqui NY and Gul A: Characterization of Embryonic Stages through Variations in the Egg's Contents in Spodoptera litura. J Agricultural Sci Technol. 4:24–36. 2010.(In Chinese).

64 

Bi HL, Xu J, Tan AJ and Huang YP: CRISPR/Cas9-mediated targeted gene mutagenesis in Spodoptera litura. Insect Sci. 23:469–477. 2016. View Article : Google Scholar : PubMed/NCBI

65 

Abate M, Scotti L, Nele V, Caraglia M, Biondi M, De Rosa G, Leonetti C, Campani V, Zappavigna S and Porru M: Hybrid Self-assembling nanoparticles encapsulating zoledronic acid: A strategy for fostering their clinical use. Int J Mol Sci. 23:51382022. View Article : Google Scholar : PubMed/NCBI

66 

Yin JC, Zhang L, Ma NX, Wang Y, Lee G, Hou XY, Lei ZF, Zhang FY, Dong FP, Wu GY and Chen G: Chemical conversion of human fetal astrocytes into neurons through modulation of multiple signaling pathways. Stem Cell Rep. 12:488–501. 2019. View Article : Google Scholar : PubMed/NCBI

67 

Zhou GF, Chen CX, Cai QC, Yan X, Peng NN, Li XC, Cui JH, Han YF, Zhang Q, Meng JH, et al: Bracovirus sneaks into apoptotic bodies transmitting immunosuppressive signaling driven by integration-mediated eIF5A hypusination. Front Immunol. 13:9015932022. View Article : Google Scholar : PubMed/NCBI

68 

Rao X, Huang X, Zhou Z and Lin X: An improvement of the 2ˆ(−delta delta CT) method for quantitative real-time polymerase chain reaction data analysis. Biostat Bioinforma Biomath. 3:71–85. 2013.PubMed/NCBI

69 

Kumar S, Stecher G and Tamura K: MEGA7: Molecular evolutionary genetics analysis version 7.0 for bigger datasets. Mol Biol Evol. 33:1870–1874. 2016. View Article : Google Scholar : PubMed/NCBI

70 

Kou TC, Liu YT, Li M, Yang Y, Zhang W, Cui JH, Zhang XW, Dong SM, Xu S, You S, et al: Identification of β-chain of Fo F1-ATPase in apoptotic cell population induced by Microplitis bicoloratus bracovirus and its role in the development of Spodoptera litura. Arch Insect Biochem Physiol. 952017.doi: 10.1002/arch.21389. PubMed/NCBI

71 

Wu ZP, Gao CW, Wu YG, Zhu QS, Yan Chen, Xin Liu and Chuen Liu: Inhibitive effect of artemether on tumor growth and angiogenesis in the rat C6 orthotopic brain gliomas model. Integr Cancer Ther. 8:88–92. 2009. View Article : Google Scholar : PubMed/NCBI

72 

Wu ZP, Gao CW, Wang XC, Wu YG, Zhu QS and Hu WY: Anti-tumor Effect of artemether in CT-26 colorectal cancer bearing BALB/c mice. China Cancer. 16:22007.

73 

Wu ZP, Zhu QS, Gao CW, Wang XC, Wu YG and Hu WY: Experiment of inhibitive effect of artemether in different stages on colorectal cancer growth in BALB/c mice. Chin Clin Oncol. 12:743–745. 2007.

74 

Wu ZP, Zhu QS, Wei WL, Huang J, Shen HM and Tong SY: Study on inhibit ory effects of artemet her on brain glioma growth and angiogenesis in SD rats. J Kunming Med Univ. 4:16–21. 2012.

75 

Zhu QS, Wu ZP, Gao CW, Wu YG and Wang XC: Experiment of inhibitive efect of artemether on colorectal cancer growth and angiogenesis in BALB/c mice. Chin J Cancer Prev Treat. 15:189–192. 2008.

76 

Liu G, David BT, Trawczynski M and Fessler RG: Advances in pluripotent stem cells: History, mechanisms, technologies, and applications. Stem Cell Rev Rep. 16:3–32. 2020. View Article : Google Scholar : PubMed/NCBI

77 

Morimoto T, Nakazawa T, Matsuda R, Nishimura F, Nakamura M, Yamada S, Nakagawa I, Park YS, Tsujimura T and Nakase H: Evaluation of comprehensive gene expression and NK cell-mediated killing in glioblastoma cell line-derived spheroids. Cancers (Basel). 13:48962021. View Article : Google Scholar : PubMed/NCBI

78 

Park CM, Park MJ, Kwak HJ, Moon SI, Yoo DH, Lee HC, Park IC, Rhee CH and Hong SI: Induction of p53-mediated apoptosis and recovery of chemosensitivity through p53 transduction in human glioblastoma cells by cisplatin. Int J Oncol. 28:119–125. 2006.PubMed/NCBI

79 

Li M, Pang Z, Xiao W, Liu X, Zhang Y, Yu D, Yang M, Yang Y, Hu J and Luo K: A transcriptome analysis suggests apoptosis-related signaling pathways in hemocytes of Spodoptera litura after parasitization by Microplitis bicoloratus. PLoS One. 9:e1109672014. View Article : Google Scholar : PubMed/NCBI

80 

Zhang P: A study on apoptosis in host hemocytes induced by CypD-p53 interactions promoted by parasitic Microplitis bicoloratus of Spodoptera litura. Yunnan University; 2019

81 

Dong SM, Cui JH, Zhang W, Zhang XW, Kou TC, Cai QC, Xu S, You S, Yu DS, Ding L, et al: Inhibition of translation initiation factor eIF4A is required for apoptosis mediated by Microplitis bicoloratus bracovirus. Arch Insect Biochem Physiol. 962017.doi: 10.1002/arch.21423. PubMed/NCBI

82 

Cai QC, Chen CX, Liu HY, Zhang W, Han YF, Zhang Q, Zhou GF, Xu S, Liu T, Xiao W, et al: Interactions of Vank proteins from Microplitis bicoloratus bracovirus with host Dip3 suppress eIF4E expression. Dev Comp Immunol. 118:1039942021. View Article : Google Scholar : PubMed/NCBI

83 

Chen CX, He HJ, Cai QC, Zhang W, Kou TC, Zhang XW, You S, Chen YB, Liu T, Xiao W, et al: Bracovirus-mediated innexin hemichannel closure in cell disassembly. iScience. 24:1022812021. View Article : Google Scholar : PubMed/NCBI

84 

Gorbunova AS, Yapryntseva MA, Denisenko TV and Zhivotovsky B: BNIP3 in Lung cancer: To kill or rescue? Cancers (Basel). 12:33902020. View Article : Google Scholar : PubMed/NCBI

85 

Wu Y and Tang L: Bcl-2 family proteins regulate apoptosis and epithelial to mesenchymal transition by calcium signals. Curr Pharm Des. 22:4700–4704. 2016. View Article : Google Scholar : PubMed/NCBI

86 

Dlamini Z, Tshidino SC and Hull R: Abnormalities in alternative splicing of apoptotic genes and cardiovascular diseases. Int J Mol Sci. 16:27171–27190. 2015. View Article : Google Scholar : PubMed/NCBI

87 

Gu Z, Guo J, Wang H, Wen Y and Gu Q: Bioengineered microenvironment to culture early embryos. Cell Prolif. 53:e127542020. View Article : Google Scholar : PubMed/NCBI

88 

Norambuena A, Wallrabe H, McMahon L, Silva A, Swanson E, Khan SS, Baerthlein D, Kodis E, Oddo S, Mandell JW and Bloom GS: mTOR and neuronal cell cycle reentry: How impaired brain insulin signaling promotes Alzheimer's disease. Alzheimers Dement. 13:152–167. 2017. View Article : Google Scholar : PubMed/NCBI

89 

Song L, Liu S, Zhang L, Yao H, Gao F, Xu D and Li Q: MiR-21 modulates radiosensitivity of cervical cancer through inhibiting autophagy via the PTEN/Akt/HIF-1α feedback loop and the Akt-mTOR signaling pathway. Tumor Biol. 37:12161–12168. 2016. View Article : Google Scholar : PubMed/NCBI

90 

Somarelli JA: The hallmarks of cancer as ecologically driven phenotypes. Front Ecol Evol. 9:6615832021. View Article : Google Scholar : PubMed/NCBI

91 

Merlo LMF, Pepper JW, Reid BJ and Maley CC: Cancer as an evolutionary and ecological process. Nat Rev Cancer. 6:924–935. 2006. View Article : Google Scholar : PubMed/NCBI

92 

Dujon AM, Aktipis A, Alix-Panabieres C, Amend SR, Boddy AM, Brown JS, Capp JP, DeGregori J, Ewald P, Gatenby R, et al: Identifying key questions in the ecology and evolution of cancer. Evol Appl. 14:877–892. 2021. View Article : Google Scholar : PubMed/NCBI

Related Articles

  • Abstract
  • View
  • Download
  • Twitter
Copy and paste a formatted citation
Spandidos Publications style
Cai Q, Li D, Zhang Y, Liu Y, Fang P, Zheng S, Zhang Y, Yang Y, Hou C, Gao C, Gao C, et al: Expression level comparison of marker genes related to early embryonic development and tumor growth. Oncol Lett 24: 444, 2022.
APA
Cai, Q., Li, D., Zhang, Y., Liu, Y., Fang, P., Zheng, S. ... Cao, C. (2022). Expression level comparison of marker genes related to early embryonic development and tumor growth. Oncology Letters, 24, 444. https://doi.org/10.3892/ol.2022.13564
MLA
Cai, Q., Li, D., Zhang, Y., Liu, Y., Fang, P., Zheng, S., Zhang, Y., Yang, Y., Hou, C., Gao, C., Zhu, Q., Cao, C."Expression level comparison of marker genes related to early embryonic development and tumor growth". Oncology Letters 24.6 (2022): 444.
Chicago
Cai, Q., Li, D., Zhang, Y., Liu, Y., Fang, P., Zheng, S., Zhang, Y., Yang, Y., Hou, C., Gao, C., Zhu, Q., Cao, C."Expression level comparison of marker genes related to early embryonic development and tumor growth". Oncology Letters 24, no. 6 (2022): 444. https://doi.org/10.3892/ol.2022.13564
Copy and paste a formatted citation
x
Spandidos Publications style
Cai Q, Li D, Zhang Y, Liu Y, Fang P, Zheng S, Zhang Y, Yang Y, Hou C, Gao C, Gao C, et al: Expression level comparison of marker genes related to early embryonic development and tumor growth. Oncol Lett 24: 444, 2022.
APA
Cai, Q., Li, D., Zhang, Y., Liu, Y., Fang, P., Zheng, S. ... Cao, C. (2022). Expression level comparison of marker genes related to early embryonic development and tumor growth. Oncology Letters, 24, 444. https://doi.org/10.3892/ol.2022.13564
MLA
Cai, Q., Li, D., Zhang, Y., Liu, Y., Fang, P., Zheng, S., Zhang, Y., Yang, Y., Hou, C., Gao, C., Zhu, Q., Cao, C."Expression level comparison of marker genes related to early embryonic development and tumor growth". Oncology Letters 24.6 (2022): 444.
Chicago
Cai, Q., Li, D., Zhang, Y., Liu, Y., Fang, P., Zheng, S., Zhang, Y., Yang, Y., Hou, C., Gao, C., Zhu, Q., Cao, C."Expression level comparison of marker genes related to early embryonic development and tumor growth". Oncology Letters 24, no. 6 (2022): 444. https://doi.org/10.3892/ol.2022.13564
Follow us
  • Twitter
  • LinkedIn
  • Facebook
About
  • Spandidos Publications
  • Careers
  • Cookie Policy
  • Privacy Policy
How can we help?
  • Help
  • Live Chat
  • Contact
  • Email to our Support Team