Spandidos Publications Logo
  • About
    • About Spandidos
    • Aims and Scopes
    • Abstracting and Indexing
    • Editorial Policies
    • Reprints and Permissions
    • Job Opportunities
    • Terms and Conditions
    • Contact
  • Journals
    • All Journals
    • Oncology Letters
      • Oncology Letters
      • Information for Authors
      • Editorial Policies
      • Editorial Board
      • Aims and Scope
      • Abstracting and Indexing
      • Bibliographic Information
      • Archive
    • International Journal of Oncology
      • International Journal of Oncology
      • Information for Authors
      • Editorial Policies
      • Editorial Board
      • Aims and Scope
      • Abstracting and Indexing
      • Bibliographic Information
      • Archive
    • Molecular and Clinical Oncology
      • Molecular and Clinical Oncology
      • Information for Authors
      • Editorial Policies
      • Editorial Board
      • Aims and Scope
      • Abstracting and Indexing
      • Bibliographic Information
      • Archive
    • Experimental and Therapeutic Medicine
      • Experimental and Therapeutic Medicine
      • Information for Authors
      • Editorial Policies
      • Editorial Board
      • Aims and Scope
      • Abstracting and Indexing
      • Bibliographic Information
      • Archive
    • International Journal of Molecular Medicine
      • International Journal of Molecular Medicine
      • Information for Authors
      • Editorial Policies
      • Editorial Board
      • Aims and Scope
      • Abstracting and Indexing
      • Bibliographic Information
      • Archive
    • Biomedical Reports
      • Biomedical Reports
      • Information for Authors
      • Editorial Policies
      • Editorial Board
      • Aims and Scope
      • Abstracting and Indexing
      • Bibliographic Information
      • Archive
    • Oncology Reports
      • Oncology Reports
      • Information for Authors
      • Editorial Policies
      • Editorial Board
      • Aims and Scope
      • Abstracting and Indexing
      • Bibliographic Information
      • Archive
    • Molecular Medicine Reports
      • Molecular Medicine Reports
      • Information for Authors
      • Editorial Policies
      • Editorial Board
      • Aims and Scope
      • Abstracting and Indexing
      • Bibliographic Information
      • Archive
    • World Academy of Sciences Journal
      • World Academy of Sciences Journal
      • Information for Authors
      • Editorial Policies
      • Editorial Board
      • Aims and Scope
      • Abstracting and Indexing
      • Bibliographic Information
      • Archive
    • International Journal of Functional Nutrition
      • International Journal of Functional Nutrition
      • Information for Authors
      • Editorial Policies
      • Editorial Board
      • Aims and Scope
      • Abstracting and Indexing
      • Bibliographic Information
      • Archive
    • International Journal of Epigenetics
      • International Journal of Epigenetics
      • Information for Authors
      • Editorial Policies
      • Editorial Board
      • Aims and Scope
      • Abstracting and Indexing
      • Bibliographic Information
      • Archive
    • Medicine International
      • Medicine International
      • Information for Authors
      • Editorial Policies
      • Editorial Board
      • Aims and Scope
      • Abstracting and Indexing
      • Bibliographic Information
      • Archive
  • Articles
  • Information
    • Information for Authors
    • Information for Reviewers
    • Information for Librarians
    • Information for Advertisers
    • Conferences
  • Language Editing
Spandidos Publications Logo
  • About
    • About Spandidos
    • Aims and Scopes
    • Abstracting and Indexing
    • Editorial Policies
    • Reprints and Permissions
    • Job Opportunities
    • Terms and Conditions
    • Contact
  • Journals
    • All Journals
    • Biomedical Reports
      • Information for Authors
      • Editorial Policies
      • Editorial Board
      • Aims and Scope
      • Abstracting and Indexing
      • Bibliographic Information
      • Archive
    • Experimental and Therapeutic Medicine
      • Information for Authors
      • Editorial Policies
      • Editorial Board
      • Aims and Scope
      • Abstracting and Indexing
      • Bibliographic Information
      • Archive
    • International Journal of Epigenetics
      • Information for Authors
      • Editorial Policies
      • Editorial Board
      • Aims and Scope
      • Abstracting and Indexing
      • Bibliographic Information
      • Archive
    • International Journal of Functional Nutrition
      • Information for Authors
      • Editorial Policies
      • Editorial Board
      • Aims and Scope
      • Abstracting and Indexing
      • Bibliographic Information
      • Archive
    • International Journal of Molecular Medicine
      • Information for Authors
      • Editorial Policies
      • Editorial Board
      • Aims and Scope
      • Abstracting and Indexing
      • Bibliographic Information
      • Archive
    • International Journal of Oncology
      • Information for Authors
      • Editorial Policies
      • Editorial Board
      • Aims and Scope
      • Abstracting and Indexing
      • Bibliographic Information
      • Archive
    • Medicine International
      • Information for Authors
      • Editorial Policies
      • Editorial Board
      • Aims and Scope
      • Abstracting and Indexing
      • Bibliographic Information
      • Archive
    • Molecular and Clinical Oncology
      • Information for Authors
      • Editorial Policies
      • Editorial Board
      • Aims and Scope
      • Abstracting and Indexing
      • Bibliographic Information
      • Archive
    • Molecular Medicine Reports
      • Information for Authors
      • Editorial Policies
      • Editorial Board
      • Aims and Scope
      • Abstracting and Indexing
      • Bibliographic Information
      • Archive
    • Oncology Letters
      • Information for Authors
      • Editorial Policies
      • Editorial Board
      • Aims and Scope
      • Abstracting and Indexing
      • Bibliographic Information
      • Archive
    • Oncology Reports
      • Information for Authors
      • Editorial Policies
      • Editorial Board
      • Aims and Scope
      • Abstracting and Indexing
      • Bibliographic Information
      • Archive
    • World Academy of Sciences Journal
      • Information for Authors
      • Editorial Policies
      • Editorial Board
      • Aims and Scope
      • Abstracting and Indexing
      • Bibliographic Information
      • Archive
  • Articles
  • Information
    • For Authors
    • For Reviewers
    • For Librarians
    • For Advertisers
    • Conferences
  • Language Editing
Login Register Submit
  • This site uses cookies
  • You can change your cookie settings at any time by following the instructions in our Cookie Policy. To find out more, you may read our Privacy Policy.

    I agree
Search articles by DOI, keyword, author or affiliation
Search
Advanced Search
presentation
Oncology Letters
Join Editorial Board Propose a Special Issue
Print ISSN: 1792-1074 Online ISSN: 1792-1082
Journal Cover
December-2022 Volume 24 Issue 6

Full Size Image

Sign up for eToc alerts
Recommend to Library

Journals

International Journal of Molecular Medicine

International Journal of Molecular Medicine

International Journal of Molecular Medicine is an international journal devoted to molecular mechanisms of human disease.

International Journal of Oncology

International Journal of Oncology

International Journal of Oncology is an international journal devoted to oncology research and cancer treatment.

Molecular Medicine Reports

Molecular Medicine Reports

Covers molecular medicine topics such as pharmacology, pathology, genetics, neuroscience, infectious diseases, molecular cardiology, and molecular surgery.

Oncology Reports

Oncology Reports

Oncology Reports is an international journal devoted to fundamental and applied research in Oncology.

Experimental and Therapeutic Medicine

Experimental and Therapeutic Medicine

Experimental and Therapeutic Medicine is an international journal devoted to laboratory and clinical medicine.

Oncology Letters

Oncology Letters

Oncology Letters is an international journal devoted to Experimental and Clinical Oncology.

Biomedical Reports

Biomedical Reports

Explores a wide range of biological and medical fields, including pharmacology, genetics, microbiology, neuroscience, and molecular cardiology.

Molecular and Clinical Oncology

Molecular and Clinical Oncology

International journal addressing all aspects of oncology research, from tumorigenesis and oncogenes to chemotherapy and metastasis.

World Academy of Sciences Journal

World Academy of Sciences Journal

Multidisciplinary open-access journal spanning biochemistry, genetics, neuroscience, environmental health, and synthetic biology.

International Journal of Functional Nutrition

International Journal of Functional Nutrition

Open-access journal combining biochemistry, pharmacology, immunology, and genetics to advance health through functional nutrition.

International Journal of Epigenetics

International Journal of Epigenetics

Publishes open-access research on using epigenetics to advance understanding and treatment of human disease.

Medicine International

Medicine International

An International Open Access Journal Devoted to General Medicine.

Journal Cover
December-2022 Volume 24 Issue 6

Full Size Image

Sign up for eToc alerts
Recommend to Library

  • Article
  • Citations
    • Cite This Article
    • Download Citation
    • Create Citation Alert
    • Remove Citation Alert
    • Cited By
  • Similar Articles
    • Related Articles (in Spandidos Publications)
    • Similar Articles (Google Scholar)
    • Similar Articles (PubMed)
  • Download PDF
  • Download XML
  • View XML
Article Open Access

lncRNA EGFEM1P promotes thyroid cancer progression by acting as an miR‑369‑3p sponge and upregulating TCF4

  • Authors:
    • Shijie Yi
    • Longqing Liu
    • Zhiwei Chen
  • View Affiliations / Copyright

    Affiliations: Department of Otorhinolaryngology Head and Neck Surgery, The Central Hospital of Enshi Tujia and Miao Autonomous Prefecture, Enshi, Hubei 445000, P.R. China
    Copyright: © Yi et al. This is an open access article distributed under the terms of Creative Commons Attribution License.
  • Article Number: 456
    |
    Published online on: November 1, 2022
       https://doi.org/10.3892/ol.2022.13576
  • Expand metrics +
Metrics: Total Views: 0 (Spandidos Publications: | PMC Statistics: )
Metrics: Total PDF Downloads: 0 (Spandidos Publications: | PMC Statistics: )
Cited By (CrossRef): 0 citations Loading Articles...

This article is mentioned in:



Abstract

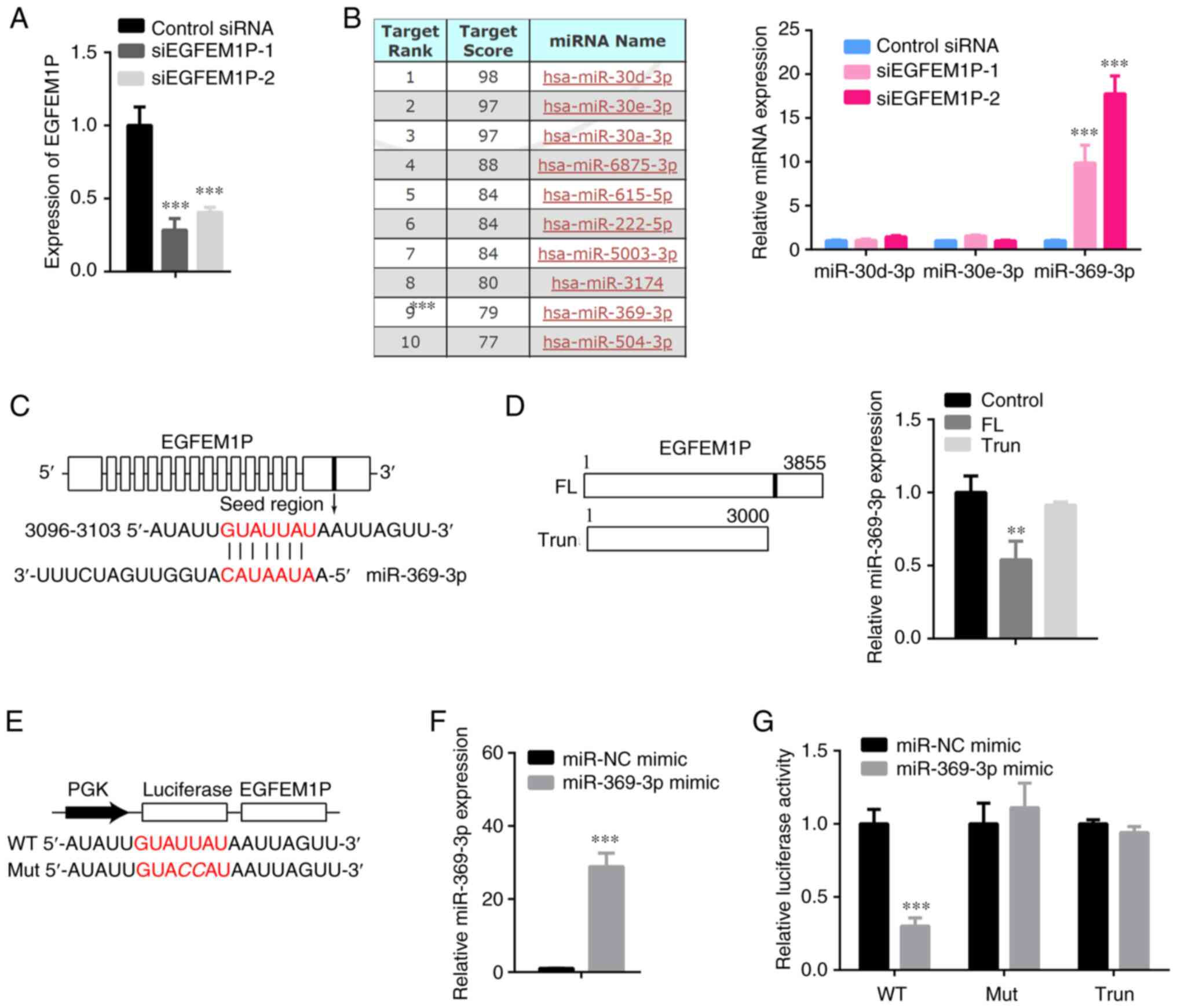
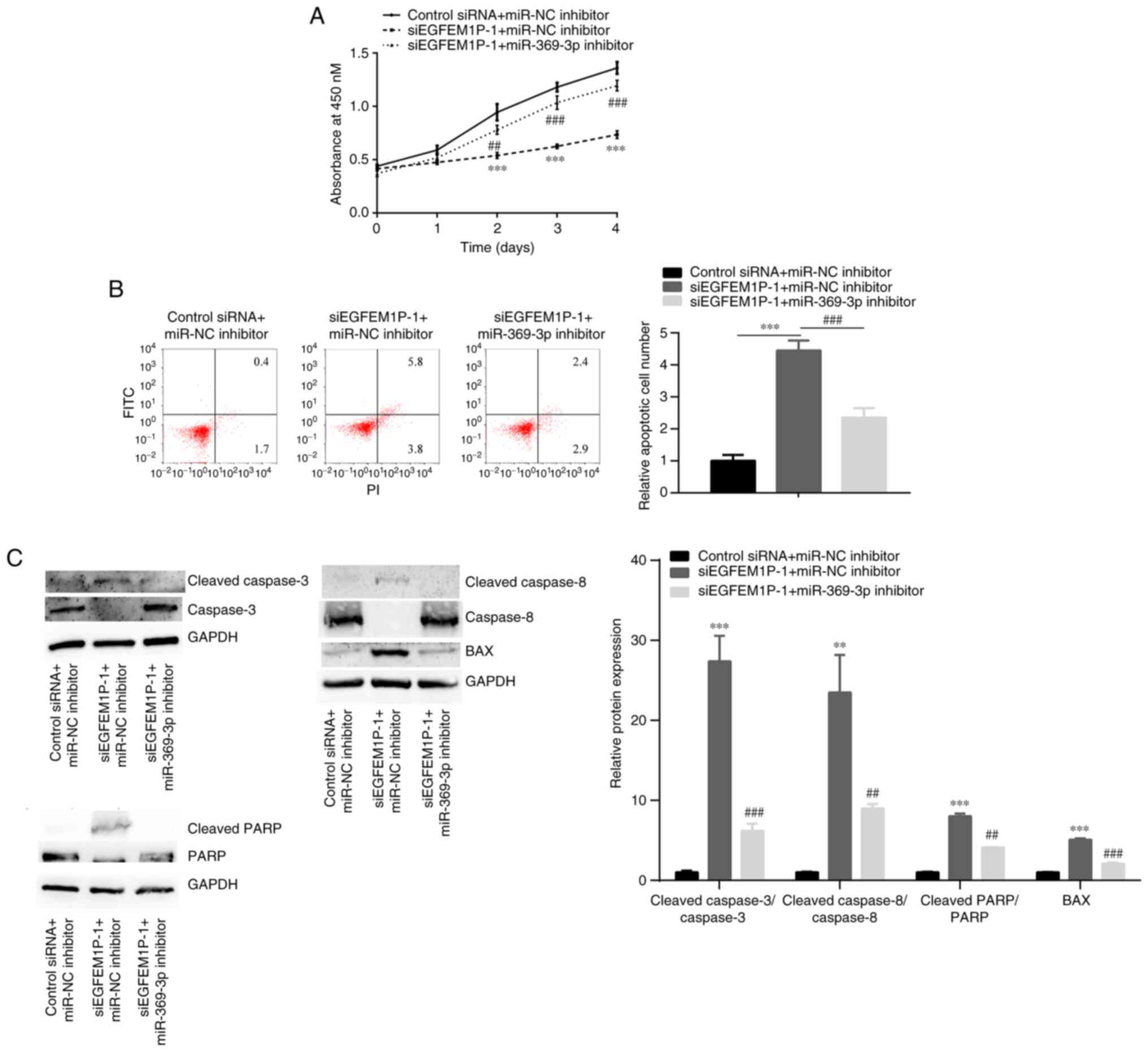
Thyroid cancer is the most commonly diagnosed endocrine cancer, with the incidence of 14.42 per 100,000 person‑years in 2010‑2013. It is important to conduct an in‑depth exploration into the molecular mechanisms of thyroid cancer, providing insights into the improvements of therapy. Long non‑coding RNAs (lncRNAs) act as oncogenes or tumor suppressors in thyroid cancer by sponging microRNAs (miRNAs), however, the functions of numerous lncRNAs are still unknown. In the present study, via the comprehensive analysis of microarray data derived from papillary thyroid tumors and the RNA sequencing of thyroid tumors from The Cancer Genome Atlas database, EGF like and EMI domain containing 1 (EGFEM1P) expression levels in papillary thyroid tumors and normal adjacent tissues were explored. Reverse transcription‑quantitative PCR was used to detect EGFEM1P, microRNA (miR)‑369‑3p and T cell factor 4 (TCF4) expression levels. Western blotting was used to detect TCF4 protein and cleaved caspase‑3/8 expression levels. Cell proliferative ability and apoptosis were assessed using the Cell Counting Kit‑8 assay and flow cytometry, respectively. The interactions between EGFEM1P and miR‑369‑3p, and miR‑369‑3p and TCF4, were determined using the dual‑luciferase reporter assay. The results demonstrated that EGFEM1P was upregulated in papillary thyroid tumors and thyroid cancer cells compared with normal adjacent tissues and human normal thyroid epithelial Nthy‑ori 3‑1 cell line. In the examined thyroid cancer cells, EGFEM1P was demonstrated to interact with miR‑369‑3p and decreased miR‑369‑3p expression levels. Thereafter, TCF4 was determined to be a target gene of miR‑369‑3p and EGFEM1P promoted TCF4 expression via regulating miR‑369‑3p expression levels. At last, it was found that EGFEM1P expression promoted rapid cell proliferation and inhibited cell apoptosis in thyroid cancer cells via acting as a miR‑369‑3p sponge. In conclusion EGFEM1P promoted thyroid cancer progression via acting as a sponge of the miR‑369‑3p/TCF4 axis.
View Figures

Figure 1

Figure 2

Figure 3

Figure 4

Figure 5

View References

1 

Choi D, Ramu S, Park E, Jung E, Yang S, Jung W, Choi I, Lee S, Kim KE, Seong YJ, et al: Aberrant activation of Notch signaling inhibits PROX1 activity to enhance the malignant behavior of thyroid cancer cells. Cancer Res. 76:582–593. 2016. View Article : Google Scholar : PubMed/NCBI

2 

Lim H, Devesa SS, Sosa JA, Check D and Kitahara CM: Trends in thyroid cancer incidence and mortality in the united states, 1974–2013. JAMA. 317:1338–1348. 2017. View Article : Google Scholar : PubMed/NCBI

3 

Chmielik E, Rusinek D, Oczko-Wojciechowska M, Jarzab M, Krajewska J, Czarniecka A and Jarzab B: Heterogeneity of thyroid cancer. Pathobiology. 85:117–129. 2018. View Article : Google Scholar : PubMed/NCBI

4 

Wang TS and Sosa JA: Thyroid surgery for differentiated thyroid cancer-recent advances and future directions. Nat Rev Endocrinol. 14:670–683. 2018. View Article : Google Scholar : PubMed/NCBI

5 

Schlumberger M and Leboulleux S: Current practice in patients with differentiated thyroid cancer. Nat Rev Endocrinol. 17:176–188. 2021. View Article : Google Scholar : PubMed/NCBI

6 

Kwak D, Ha J, Won Y, Kwon Y and Park S: Effects of thyroid-stimulating hormone suppression after thyroidectomy for thyroid cancer on bone mineral density in postmenopausal women: A systematic review and meta-analysis. BMJ Open. 11:e0430072021. View Article : Google Scholar : PubMed/NCBI

7 

Yuan J, Song Y, Pan W, Li Y, Xu Y, Xie M, Shen Y, Zhang N, Liu J, Hua H, et al: LncRNA SLC26A4-AS1 suppresses the MRN complex-mediated DNA repair signaling and thyroid cancer metastasis by destabilizing DDX5. Oncogene. 39:6664–6676. 2020. View Article : Google Scholar : PubMed/NCBI

8 

Landgraf P, Rusu M, Sheridan R, Sewer A, Iovino N, Aravin A, Pfeffer S, Rice A, Kamphorst AO, Landthaler M, et al: A mammalian microRNA expression atlas based on small RNA library sequencing. Cell. 129:1401–1414. 2007. View Article : Google Scholar : PubMed/NCBI

9 

Syeda ZA, Langden SSS, Munkhzul C, Lee M and Song SJ: Regulatory mechanism of microRNA expression in cancer. Int J Mol Sci. 21:17232020. View Article : Google Scholar

10 

Pan D, Lin P, Wen D, Wei Y, Mo Q, Liang L, Chen G, He Y, Chen J and Yang H: Identification of down-regulated microRNAs in thyroid cancer and their potential functions. Am J Transl Res. 10:2264–2276. 2018.PubMed/NCBI

11 

Goodall GJ and Wickramasinghe VO: RNA in cancer. Nat Rev Cancer. 21:22–36. 2021. View Article : Google Scholar : PubMed/NCBI

12 

Wang J, Su Z, Lu S, Fu W, Liu Z, Jiang X and Tai S: LncRNA HOXA-AS2 and its molecular mechanisms in human cancer. Clin Chim Acta. 485:229–233. 2018. View Article : Google Scholar : PubMed/NCBI

13 

Han X, Zhang J, Liu Y, Fan X, Ai S, Luo Y, Li X, Jin H, Luo S, Zheng H, et al: The lncRNA Hand2os1/Uph locus orchestrates heart development through regulation of precise expression of Hand2. Development. 146:dev1761982019. View Article : Google Scholar : PubMed/NCBI

14 

Luo H, Xu C, Le W, Ge B and Wang T: lncRNA CASC11 promotes cancer cell proliferation in bladder cancer through miRNA-150. J Cell Biochem. 120:13487–13493. 2019. View Article : Google Scholar : PubMed/NCBI

15 

Shui X, Chen S, Lin J, Kong J, Zhou C and Wu J: Knockdown of lncRNA NEAT1 inhibits Th17/CD4+ T cell differentiation through reducing the STAT3 protein level. J Cell Physiol. 234:22477–22484. 2019. View Article : Google Scholar : PubMed/NCBI

16 

Yu T, Yu J, Lu L, Zhang Y, Zhou Y, Zhou Y, Huang F, Sun L, Guo Z, Hou G, et al: MT1JP-mediated miR-24-3p/BCL2L2 axis promotes Lenvatinib resistance in hepatocellular carcinoma cells by inhibiting apoptosis. Cell Oncol (Dordr). 44:821–834. 2021. View Article : Google Scholar : PubMed/NCBI

17 

Liang M, Jia J, Chen L, Wei B, Guan Q, Ding Z, Yu J, Pang R and He G: LncRNA MCM3AP-AS1 promotes proliferation and invasion through regulating miR-211-5p/SPARC axis in papillary thyroid cancer. Endocrine. 65:318–326. 2019. View Article : Google Scholar : PubMed/NCBI

18 

Luo Y, Hao T, Zhang J, Zhang M, Sun P and Wu L: MicroRNA-592 suppresses the malignant phenotypes of thyroid cancer by regulating lncRNA NEAT1 and downregulating NOVA1. Int J Mol Med. 44:1172–1182. 2019.PubMed/NCBI

19 

Hua Q, Mi B, Xu F, Wen J, Zhao L, Liu J and Huang G: Hypoxia-induced lncRNA-AC020978 promotes proliferation and glycolytic metabolism of non-small cell lung cancer by regulating PKM2/HIF-1α axis. Theranostics. 10:4762–4778. 2020. View Article : Google Scholar : PubMed/NCBI

20 

You X, Zhao Y, Sui J, Shi X, Sun Y, Xu J, Liang G, Xu Q and Yao Y: Integrated analysis of long noncoding RNA interactions reveals the potential role in progression of human papillary thyroid cancer. Cancer Med. 7:5394–5410. 2018. View Article : Google Scholar : PubMed/NCBI

21 

Lan X, Zhang H, Wang Z, Dong W, Sun W, Shao L, Zhang T and Zhang D: Genome-wide analysis of long noncoding RNA expression profile in papillary thyroid carcinoma. Gene. 569:109–117. 2015. View Article : Google Scholar : PubMed/NCBI

22 

Goldman MJ, Craft B, Hastie M, Repečka K, McDade F, Kamath A, Banerjee A, Luo Y, Rogers D, Brooks AN, et al: Visualizing and interpreting cancer genomics data via the Xena platform. Nat Biotechnol. 38:675–678. 2020. View Article : Google Scholar : PubMed/NCBI

23 

Chen Y and Wang X: MiRDB: An online database for prediction of functional microRNA targets. Nucleic Acids Res. 48:D127–D131. 2020. View Article : Google Scholar : PubMed/NCBI

24 

Agarwal V, Bell GW, Nam JW and Bartel DP: Predicting effective microRNA target sites in mammalian mRNAs. Elife. 4:e050052015. View Article : Google Scholar : PubMed/NCBI

25 

Dweep H and Gretz N: MiRWalk2.0: A comprehensive atlas of microRNA-target interactions. Nat Methods. 12:6972015. View Article : Google Scholar : PubMed/NCBI

26 

Livak KJ and Schmittgen TD: Analysis of relative gene expression data using real-time quantitative PCR and the 2(−Delta Delta C(T)) method. Methods. 25:402–408. 2001. View Article : Google Scholar : PubMed/NCBI

27 

Ye M, Dong S, Hou H, Zhang T and Shen M: Oncogenic role of long noncoding RNAMALAT1 in thyroid cancer progression through regulation of the miR-204/IGF2BP2/m6A-MYC signaling. Mol Ther Nucleic Acids. 23:1–12. 2020. View Article : Google Scholar : PubMed/NCBI

28 

Yang Z, Li H, Wang Z, Yang Y, Niu J, Liu Y, Sun Z and Yin C: Microarray expression profile of long non-coding RNAs in human lung adenocarcinoma. Thorac Cancer. 9:1312–1322. 2018. View Article : Google Scholar : PubMed/NCBI

29 

Xu Q and Liu K: MiR-369-3p inhibits tumorigenesis of hepatocellular carcinoma by binding to PAX6. J Biol Regul Homeost Agents. 34:917–926. 2020.PubMed/NCBI

30 

Liu P, Ma C, Wu Q, Zhang W, Wang C, Yuan L and Xi X: MiR-369-3p participates in endometrioid adenocarcinoma via the regulation of autophagy. Cancer Cell Int. 19:1782019. View Article : Google Scholar : PubMed/NCBI

31 

Scalavino V, Liso M, Cavalcanti E, Gigante I, Lippolis A, Mastronardi M, Chieppa M and Serino G: miR-369-3p modulates inducible nitric oxide synthase and is involved in regulation of chronic inflammatory response. Sci Rep. 10:159422020. PubMed/NCBI

32 

Dong L, Zhang Z, Xu J, Wang F, Ma Y, Li F, Shen C, Liu Z, Zhang J, Liu C, et al: Consistency analysis of microRNA-arm expression reveals microRNA-369-5p/3p as tumor suppressors in gastric cancer. Mol Oncol. 13:1605–1620. 2019. View Article : Google Scholar : PubMed/NCBI

33 

Li P, Dong M and Wang Z: Downregulation of TSPAN13 by miR-369-3p inhibits cell proliferation in papillary thyroid cancer (PTC). Bosn J Basic Med Sci. 19:146–154. 2019.PubMed/NCBI

34 

Gilbert-Sirieix M, Makoukji J, Kimura S, Talbot M, Caillou B, Massaad C and Massaad-Massade L: Wnt/beta-catenin signaling pathway is a direct enhancer of thyroid transcription factor-1 in human papillary thyroid carcinoma cells. PLoS One. 6:e222802011. View Article : Google Scholar : PubMed/NCBI

35 

Sun J, Li B, Jia Z, Zhang A, Wang G, Chen Z, Shang Z, Zhang C, Cui J and Yang W: RUNX3 inhibits glioma survival and invasion via suppression of the beta-catenin/TCF-4 signaling pathway. J Neurooncol. 140:15–26. 2018. View Article : Google Scholar : PubMed/NCBI

36 

Wang R, Cai J, Xie S, Zhao C, Wang Y, Cao D and Li G: T cell factor 4 is involved in papillary thyroid carcinoma via regulating long non-coding RNA HCP5. Technol Cancer Res Treat. 19:15330338209832902020. View Article : Google Scholar : PubMed/NCBI

37 

Adams JM: Ways of dying: Multiple pathways to apoptosis. Genes Dev. 17:2481–2495. 2003. View Article : Google Scholar : PubMed/NCBI

38 

Gukovskaya AS and Pandol SJ: Cell death pathways in pancreatitis and pancreatic cancer. Pancreatology. 4:567–586. 2004. View Article : Google Scholar : PubMed/NCBI

39 

Schultz DR and Harrington WJ Jr: Apoptosis: Programmed cell death at a molecular level. Semin Arthritis Rheum. 32:345–369. 2003. View Article : Google Scholar : PubMed/NCBI

40 

Hanahan D and Weinberg RA: The hallmarks of cancer. Cell. 100:57–70. 2000. View Article : Google Scholar : PubMed/NCBI

41 

Cohausz O and Althaus FR: Role of PARP-1 and PARP-2 in the expression of apoptosis-regulating genes in HeLa cells. Cell Biol Toxicol. 25:379–391. 2009. View Article : Google Scholar : PubMed/NCBI

42 

Yu-Wei D, Li ZS, Xiong SM, Huang G, Luo YF, Huo TY, Zhou MH and Zheng YW: Paclitaxel induces apoptosis through the TAK1-JNK activation pathway. FEBS Open Biol. 10:1655–1667. 2020. View Article : Google Scholar : PubMed/NCBI

43 

Wu X and Deng Y: Bax and BH3-domain-only proteins in p53-mediated apoptosis. Front Biosci. 7:d151–d156. 2002. View Article : Google Scholar : PubMed/NCBI

Related Articles

  • Abstract
  • View
  • Download
  • Twitter
Copy and paste a formatted citation
Spandidos Publications style
Yi S, Liu L and Chen Z: lncRNA EGFEM1P promotes thyroid cancer progression by acting as an miR‑369‑3p sponge and upregulating TCF4. Oncol Lett 24: 456, 2022.
APA
Yi, S., Liu, L., & Chen, Z. (2022). lncRNA EGFEM1P promotes thyroid cancer progression by acting as an miR‑369‑3p sponge and upregulating TCF4. Oncology Letters, 24, 456. https://doi.org/10.3892/ol.2022.13576
MLA
Yi, S., Liu, L., Chen, Z."lncRNA EGFEM1P promotes thyroid cancer progression by acting as an miR‑369‑3p sponge and upregulating TCF4". Oncology Letters 24.6 (2022): 456.
Chicago
Yi, S., Liu, L., Chen, Z."lncRNA EGFEM1P promotes thyroid cancer progression by acting as an miR‑369‑3p sponge and upregulating TCF4". Oncology Letters 24, no. 6 (2022): 456. https://doi.org/10.3892/ol.2022.13576
Copy and paste a formatted citation
x
Spandidos Publications style
Yi S, Liu L and Chen Z: lncRNA EGFEM1P promotes thyroid cancer progression by acting as an miR‑369‑3p sponge and upregulating TCF4. Oncol Lett 24: 456, 2022.
APA
Yi, S., Liu, L., & Chen, Z. (2022). lncRNA EGFEM1P promotes thyroid cancer progression by acting as an miR‑369‑3p sponge and upregulating TCF4. Oncology Letters, 24, 456. https://doi.org/10.3892/ol.2022.13576
MLA
Yi, S., Liu, L., Chen, Z."lncRNA EGFEM1P promotes thyroid cancer progression by acting as an miR‑369‑3p sponge and upregulating TCF4". Oncology Letters 24.6 (2022): 456.
Chicago
Yi, S., Liu, L., Chen, Z."lncRNA EGFEM1P promotes thyroid cancer progression by acting as an miR‑369‑3p sponge and upregulating TCF4". Oncology Letters 24, no. 6 (2022): 456. https://doi.org/10.3892/ol.2022.13576
Follow us
  • Twitter
  • LinkedIn
  • Facebook
About
  • Spandidos Publications
  • Careers
  • Cookie Policy
  • Privacy Policy
How can we help?
  • Help
  • Live Chat
  • Contact
  • Email to our Support Team