Spandidos Publications Logo
  • About
    • About Spandidos
    • Aims and Scopes
    • Abstracting and Indexing
    • Editorial Policies
    • Reprints and Permissions
    • Job Opportunities
    • Terms and Conditions
    • Contact
  • Journals
    • All Journals
    • Oncology Letters
      • Oncology Letters
      • Information for Authors
      • Editorial Policies
      • Editorial Board
      • Aims and Scope
      • Abstracting and Indexing
      • Bibliographic Information
      • Archive
    • International Journal of Oncology
      • International Journal of Oncology
      • Information for Authors
      • Editorial Policies
      • Editorial Board
      • Aims and Scope
      • Abstracting and Indexing
      • Bibliographic Information
      • Archive
    • Molecular and Clinical Oncology
      • Molecular and Clinical Oncology
      • Information for Authors
      • Editorial Policies
      • Editorial Board
      • Aims and Scope
      • Abstracting and Indexing
      • Bibliographic Information
      • Archive
    • Experimental and Therapeutic Medicine
      • Experimental and Therapeutic Medicine
      • Information for Authors
      • Editorial Policies
      • Editorial Board
      • Aims and Scope
      • Abstracting and Indexing
      • Bibliographic Information
      • Archive
    • International Journal of Molecular Medicine
      • International Journal of Molecular Medicine
      • Information for Authors
      • Editorial Policies
      • Editorial Board
      • Aims and Scope
      • Abstracting and Indexing
      • Bibliographic Information
      • Archive
    • Biomedical Reports
      • Biomedical Reports
      • Information for Authors
      • Editorial Policies
      • Editorial Board
      • Aims and Scope
      • Abstracting and Indexing
      • Bibliographic Information
      • Archive
    • Oncology Reports
      • Oncology Reports
      • Information for Authors
      • Editorial Policies
      • Editorial Board
      • Aims and Scope
      • Abstracting and Indexing
      • Bibliographic Information
      • Archive
    • Molecular Medicine Reports
      • Molecular Medicine Reports
      • Information for Authors
      • Editorial Policies
      • Editorial Board
      • Aims and Scope
      • Abstracting and Indexing
      • Bibliographic Information
      • Archive
    • World Academy of Sciences Journal
      • World Academy of Sciences Journal
      • Information for Authors
      • Editorial Policies
      • Editorial Board
      • Aims and Scope
      • Abstracting and Indexing
      • Bibliographic Information
      • Archive
    • International Journal of Functional Nutrition
      • International Journal of Functional Nutrition
      • Information for Authors
      • Editorial Policies
      • Editorial Board
      • Aims and Scope
      • Abstracting and Indexing
      • Bibliographic Information
      • Archive
    • International Journal of Epigenetics
      • International Journal of Epigenetics
      • Information for Authors
      • Editorial Policies
      • Editorial Board
      • Aims and Scope
      • Abstracting and Indexing
      • Bibliographic Information
      • Archive
    • Medicine International
      • Medicine International
      • Information for Authors
      • Editorial Policies
      • Editorial Board
      • Aims and Scope
      • Abstracting and Indexing
      • Bibliographic Information
      • Archive
  • Articles
  • Information
    • Information for Authors
    • Information for Reviewers
    • Information for Librarians
    • Information for Advertisers
    • Conferences
  • Language Editing
Spandidos Publications Logo
  • About
    • About Spandidos
    • Aims and Scopes
    • Abstracting and Indexing
    • Editorial Policies
    • Reprints and Permissions
    • Job Opportunities
    • Terms and Conditions
    • Contact
  • Journals
    • All Journals
    • Biomedical Reports
      • Information for Authors
      • Editorial Policies
      • Editorial Board
      • Aims and Scope
      • Abstracting and Indexing
      • Bibliographic Information
      • Archive
    • Experimental and Therapeutic Medicine
      • Information for Authors
      • Editorial Policies
      • Editorial Board
      • Aims and Scope
      • Abstracting and Indexing
      • Bibliographic Information
      • Archive
    • International Journal of Epigenetics
      • Information for Authors
      • Editorial Policies
      • Editorial Board
      • Aims and Scope
      • Abstracting and Indexing
      • Bibliographic Information
      • Archive
    • International Journal of Functional Nutrition
      • Information for Authors
      • Editorial Policies
      • Editorial Board
      • Aims and Scope
      • Abstracting and Indexing
      • Bibliographic Information
      • Archive
    • International Journal of Molecular Medicine
      • Information for Authors
      • Editorial Policies
      • Editorial Board
      • Aims and Scope
      • Abstracting and Indexing
      • Bibliographic Information
      • Archive
    • International Journal of Oncology
      • Information for Authors
      • Editorial Policies
      • Editorial Board
      • Aims and Scope
      • Abstracting and Indexing
      • Bibliographic Information
      • Archive
    • Medicine International
      • Information for Authors
      • Editorial Policies
      • Editorial Board
      • Aims and Scope
      • Abstracting and Indexing
      • Bibliographic Information
      • Archive
    • Molecular and Clinical Oncology
      • Information for Authors
      • Editorial Policies
      • Editorial Board
      • Aims and Scope
      • Abstracting and Indexing
      • Bibliographic Information
      • Archive
    • Molecular Medicine Reports
      • Information for Authors
      • Editorial Policies
      • Editorial Board
      • Aims and Scope
      • Abstracting and Indexing
      • Bibliographic Information
      • Archive
    • Oncology Letters
      • Information for Authors
      • Editorial Policies
      • Editorial Board
      • Aims and Scope
      • Abstracting and Indexing
      • Bibliographic Information
      • Archive
    • Oncology Reports
      • Information for Authors
      • Editorial Policies
      • Editorial Board
      • Aims and Scope
      • Abstracting and Indexing
      • Bibliographic Information
      • Archive
    • World Academy of Sciences Journal
      • Information for Authors
      • Editorial Policies
      • Editorial Board
      • Aims and Scope
      • Abstracting and Indexing
      • Bibliographic Information
      • Archive
  • Articles
  • Information
    • For Authors
    • For Reviewers
    • For Librarians
    • For Advertisers
    • Conferences
  • Language Editing
Login Register Submit
  • This site uses cookies
  • You can change your cookie settings at any time by following the instructions in our Cookie Policy. To find out more, you may read our Privacy Policy.

    I agree
Search articles by DOI, keyword, author or affiliation
Search
Advanced Search
presentation
Oncology Letters
Join Editorial Board Propose a Special Issue
Print ISSN: 1792-1074 Online ISSN: 1792-1082
Journal Cover
June-2023 Volume 25 Issue 6

Full Size Image

Sign up for eToc alerts
Recommend to Library

Journals

International Journal of Molecular Medicine

International Journal of Molecular Medicine

International Journal of Molecular Medicine is an international journal devoted to molecular mechanisms of human disease.

International Journal of Oncology

International Journal of Oncology

International Journal of Oncology is an international journal devoted to oncology research and cancer treatment.

Molecular Medicine Reports

Molecular Medicine Reports

Covers molecular medicine topics such as pharmacology, pathology, genetics, neuroscience, infectious diseases, molecular cardiology, and molecular surgery.

Oncology Reports

Oncology Reports

Oncology Reports is an international journal devoted to fundamental and applied research in Oncology.

Experimental and Therapeutic Medicine

Experimental and Therapeutic Medicine

Experimental and Therapeutic Medicine is an international journal devoted to laboratory and clinical medicine.

Oncology Letters

Oncology Letters

Oncology Letters is an international journal devoted to Experimental and Clinical Oncology.

Biomedical Reports

Biomedical Reports

Explores a wide range of biological and medical fields, including pharmacology, genetics, microbiology, neuroscience, and molecular cardiology.

Molecular and Clinical Oncology

Molecular and Clinical Oncology

International journal addressing all aspects of oncology research, from tumorigenesis and oncogenes to chemotherapy and metastasis.

World Academy of Sciences Journal

World Academy of Sciences Journal

Multidisciplinary open-access journal spanning biochemistry, genetics, neuroscience, environmental health, and synthetic biology.

International Journal of Functional Nutrition

International Journal of Functional Nutrition

Open-access journal combining biochemistry, pharmacology, immunology, and genetics to advance health through functional nutrition.

International Journal of Epigenetics

International Journal of Epigenetics

Publishes open-access research on using epigenetics to advance understanding and treatment of human disease.

Medicine International

Medicine International

An International Open Access Journal Devoted to General Medicine.

Journal Cover
June-2023 Volume 25 Issue 6

Full Size Image

Sign up for eToc alerts
Recommend to Library

  • Article
  • Citations
    • Cite This Article
    • Download Citation
    • Create Citation Alert
    • Remove Citation Alert
    • Cited By
  • Similar Articles
    • Related Articles (in Spandidos Publications)
    • Similar Articles (Google Scholar)
    • Similar Articles (PubMed)
  • Download PDF
  • Download XML
  • View XML

  • Supplementary Files
    • Supplementary_Data.pdf
Article Open Access

HnRNPAB is an independent prognostic factor in non‑small cell lung cancer and is involved in cell proliferation and metastasis

  • Authors:
    • Qinrong Wang
    • Xuanjing Gou
    • Lingling Liu
    • Ting Zhang
    • Hang Yuan
    • Yan Zhao
    • Yuan Xie
    • Jianjiang Zhou
    • Kewei Song
  • View Affiliations / Copyright

    Affiliations: Key Laboratory of Endemic and Ethnic Diseases, Guizhou Medical University, Ministry of Education, Guiyang, Guizhou 550004, P.R. China, DNA Laboratory, Forensic Center of Public Security of Xiangyang, Xiangyang, Hubei 441000, P.R. China
    Copyright: © Wang et al. This is an open access article distributed under the terms of Creative Commons Attribution License.
  • Article Number: 215
    |
    Published online on: April 12, 2023
       https://doi.org/10.3892/ol.2023.13801
  • Expand metrics +
Metrics: Total Views: 0 (Spandidos Publications: | PMC Statistics: )
Metrics: Total PDF Downloads: 0 (Spandidos Publications: | PMC Statistics: )
Cited By (CrossRef): 0 citations Loading Articles...

This article is mentioned in:



Abstract

Heterogeneous nuclear ribonucleoprotein A/B (hnRNPAB) is an RNA binding protein that is closely associated with the biological function and metabolism of RNA, which is involved in the malignant transformation of various tumor cells. However, the role and mechanisms of hnRNPAB in non‑small cell lung cancer (NSCLC) are still unclear. In the present study, the expression levels of hnRNPAB in NSCLC and normal tissues were analyzed using the human protein atlas database and UALCAN database. The clinical significance of hnRNPAB was assayed using the data of NSCLC cases from The Cancer Genome Atlas database. Subsequently, two stable NSCLC cell lines with hnRNPAB knockdown were constructed and the effects of hnRNPAB silencing on cell viability, migration, invasion and epithelial‑mesenchymal transition (EMT) were identified. Genes associated with hnRNPAB expression in NSCLC were screened using the Linked Omics database and verified by quantitative real‑time PCR (RT‑qPCR). The database analysis indicated that hnRNPAB was mainly expressed in the nucleus of NSCLC cells. Compared with the normal tissues, hnRNPAB expression was overexpressed in NSCLC tissues and was closely associated with the overall survival, sex, tumor‑node‑metastases classification, and poor prognosis of patients with lung adenocarcinoma. Functionally, knockdown of hnRNPAB inhibited the proliferation, migration, invasion and EMT of NSCLC cells and arrested the cell cycle at G1 phase. Mechanistically, the bioinformatics analysis and RT‑qPCR verification demonstrated that hnRNPAB knockdown led to a significant expression change of genes associated with tumorigenesis. In conclusion, the present study indicated that hnRNPAB played an important role in the malignant transformation of NSCLC, supporting the significance of hnRNPAB as a novel potential therapeutic target for the early diagnosis and prognosis of NSCLC.

Introduction

Lung cancer is one of the most common malignancies (1). For more than a decade, lung cancer has remained the leading cause of cancer death worldwide (1). Lung cancer is divided into small-cell lung cancer (SCLC) and non-small-cell lung cancer (NSCLC), of which NSCLC accounts for about 85–90% and mainly includes lung adenocarcinoma (LUAD) and lung squamous cell carcinoma (LUSC) (2). Although the overall treatment effect of patients has been improved with the continuous progress of diagnosis and treatment technology in recent years, the prognosis of lung cancer is still poor (2,3). Therefore, exploring the molecular mechanism of lung cancer pathogenesis and progression is necessary for improving the survival rate of patients with lung cancer.

Tumor invasion and metastasis are important reasons for the poor prognosis of patients with NSCLC (4). A critical intrinsic factor for epithelial tumors to infiltrate and metastasize is the epithelial-mesenchymal transition (EMT) of tumor cells, which can be abnormally activated at various stages of cancer progression and plays critical roles in cell growth, invasion, metastasis, and resistance to the therapy of NSCLC (5–7). Consequently, it is of great significance to find the key factors that activate EMT for the treatment of NSCLC.

Heterogeneous nuclear ribonucleoproteins (hnRNPs) are a kind of RNA binding proteins (RBPs) closely related to the function and metabolism of RNA, such as transcription, alternative splicing, nucleocytoplasmic transport, stability, and translation (8). Studies have shown that the dysregulation of hnRNPs expression is closely related to the EMT of various malignant tumor cells (9). HnRNPAB is a member of the hnRNPs family. Zhou et al (10) and Yang et al (11) reported that hnRNPAB was overexpressed in hepatocellular carcinoma (HCC) and promoted the EMT of tumor cells by regulating the transcriptions of snail family transcriptional repressor 1 (SNAI1, SNAIL) and long-noncoding RNA (lncRNA) ELF209. In addition, the expression of hnRNPAB is increased in breast cancer, colon cancer, and gastric cancer, in which hnRNPAB could serve as a prognostic biomarker and therapeutic target (12–14). However, the function of hnRNPAB in NSCLC has not yet been reported.

In this study, the expression and localization of hnRNPAB in NSCLC tissues and its correlation with clinicopathological parameters of patients with NSCLC were analyzed through public databases. Then the role of hnRNPAB silencing in the malignant transformation of NSCLC cells was investigated in vitro, and finally the molecular mechanism of hnRNPAB promoting the proliferation and metastasis of NSCLC cells was investigated by bioinformatics and RT-qPCR. This study may contribute to discovering a new prognostic biomarker and therapeutic target for NSCLC patients.

Materials and methods

HnRNPAB expression analysis

The expression and localization of hnRNPAB in lung cancer and normal tissues were analyzed by the human protein atlas database (http://www.proteinatlas.org/) and UALCAN database (http://ualcan.path.uab.edu/). The data of 585 LUAD and 550 LUSC cases were downloaded from the TCGA database (https://tcga-data.nci.nih.gov/tcga/), including mRNA expression profile, sex, age, tumor-node-metastases (TNM) classification, and overall survival. The median expression level of hnRNPAB mRNA in 585 LUAD or 550 LUSC cases was used as the cutoff. Then the survival curve was drawn by the Kaplan-Meier method and compared by the log-rank test. The relationships between hnRNPAB expression and clinicopathological parameters were analyzed by the Chi-square (χ2) test. Univariate and multivariate analyses of potential prognostic factors for overall survival were preformed using the Cox proportional hazard model. Genes associated with hnRNPAB expression in NSCLC were analyzed using the Linked Omics database (http://linkedomics.org/) based on the Pearson correlation coefficient.

Cell Culture

The human NSCLC cell line NCI-H292 and the human renal epithelial cell line 293T were purchased from Kunming Cell Bank of Chinese Academy of sciences. The human NSCLC cell line PC-9 was obtained from FuHeng Biology Company (Shanghai, China). NCI-H292 and PC-9 were maintained in RPMI-1640 medium (C11875500BT, Gibco, Thermo Fisher Scientific, Waltham, MA, USA) supplemented with 10% fetal bovine serum (10270-106, FBS, Gibco). 293T was cultured in Dulbecco's Modified Eagle Medium (DMEM, C11995500BT, Gibco) with 10% FBS. All cell lines were cultured at 37°C in a 5% CO2 humidified atmosphere.

Plasmid construction

To construct hnRNPAB knockdown recombinants, hnRNPAB and negative control (NC) shRNA sequences (sense and antisense) were designed (shown in Table I) and synthesized, which were dissolved in Tris-EDTA buffer to a final concentration of 100 µM. For each shRNA, the sense and antisense strands were mixed with a 1:1 ratio and then annealed through a PCR program (95°C for 2 min, 72°C for 2 min, 37°C for 2 min, 25°C for 2 min). The paired shRNA was cloned into the vector psi-LVRU6GP (GeneCopoeia, Germantown, MD, USA) digested with BamH I and EcoR I (1010S and 1040S, Takara, Beijing, China). All constructs were confirmed by DNA sequencing (Sangon Biotech, Shanghai, China).

Table I.

Primer sequences.

Table I.

Primer sequences.

GeneDirectionPrimer sequences (5′-3′)
hnRNPAB (NM_004499) shRNA-1Sense GATCCGTGGAAGCAAGTGTGAGATCAATTCAA
GAGATTGATCTCACACTTGCTTCCATTTTTTG
Antisense AATTCAAAAAATGGAAGCAAGTGTGAGATCAA
TCTCTTGAATTGATCTCACACTTGCTTCCACG
hnRNPAB (NM_004499) shRNA-2Sense GATCCGGTTTGGGTTTATCCTGTTCATTCAAGA
GATGAACAGGATAAACCCAAACCTTTTTTG
Antisense AATTCAAAAAAGGTTTGGGTTTATCCTGTTCA
TCTCTTGAATGAACAGGATAAACCCAAACCG
NC shRNASense GATCCGCTTCGCGCCGTAGTCTTATTCAAG
AGATAAGACTACGGCGCGAAGCTTTTTTG
  Antisense AATTCAAAAAAGCTTCGCGCCGTAGTCTTA
TCTCTTGAATAAGACTACGGCGCGAAGCG
hnRNPAB (NM_004499) qPCRSense TTTGGCGAGTTTGGGGAGATT
Antisense GCCATACTGCTGCTGATAGAC
NOP16 (NM_001256539) qPCRSense AAAGGAAATACTCTGTCTCGGG
  Antisense CTTCTGCAAAGAATCGAGGAAG
DDX41 (NM_001321732) qPCRSense CCACTACCTTCATCAACAAAGC
  Antisense ACCTTCTGCTTGGCTTCTAG
NPM1 (NM_001355007) qPCRSense AGTATATCTGGAAAGCGGTCTG
  Antisense CATTTTTGGCTGGAGTATCTCG
TCOF1 (NM_001135243) qPCRSense TTTGTCGACCCTAATCGTAGTC
  Antisense CAGGAGTCAAGCACTGTGTAG
TMED9 (NM_017510) qPCRSense GAGACCATGGTCATAGGAAACT
  Antisense TATGGGAAGTGAAAGTGAACCT
CENPH (NM_022909) qPCRSense TTCCAGAACCTTATTTTGGGGA
  Antisense CTTCTCAAGCTGCAGAACAATT
CCNB1 (NM_001354844) qPCRSense CTTGCAGTAAATGATGTGGATG
  Antisense GTGACTTCCCGACCCAGTAG
PPM1G (NM_177983) qPCRSense AACTCCTTCACAAGAAAATGGC
  Antisense TGTCCTCAAAGAACTTGGACTT
SFXN1 (NM_001322977) qPCRSense TGGGATCAAAGCACTTTCATTG
  Antisense TTTCTGTAAGACCAGGAGGAAC
HSPA9 (NM_004134) qPCRSense GTCAGATTGGAGCATTTGTGTT
  Antisense CGAGTCATTGAAATAAGCTGGG
GAPDH (NM_001357943) qPCRSense GGAGCGAGATCCCTCCAAAAT
  Antisense GGCTGTTGTCATACTTCTCATGG
ZEB1 (NM_001128128) qPCRSense TTACACCTTTGCATACAGAACCC
  Antisense TTTACGATTACACCCAGACTGC
E-cadherin (NM_001317185) qPCRSense CGAGAGCTACACGTTCACGG
  Antisense GGGTGTCGAGGGAAAAATAGG
N-cadherin (NM_001308176) qPCRSense AGCCAACCTTAACTGAGGAGT
  Antisense GGCAAGTTGATTGGAGGGATG
Vimentin (NM_003380) qPCRSense TGCCGTTGAAGCTGCTAACTA
  Antisense CCAGAGGGAGTGAATCCAGATTA
SNAI1 (NM_005985) qPCRSense ACTGCAACAAGGAATACCTCAG
  Antisense GCACTGGTACTTCTTGACATCTG
HnRNPAB knockdown

293T cells were plated in a 6-well plate and the cell confluence reached 90% after 24 h. The hnRNPAB shRNA or NC shRNA recombinants, lentivirus packaging plasmid psPASX2 and PMD2G were mixed in a 4:3:1 ratio and then transfected into 293T cells using an Entranster™-R4000 reagent (4000-4, Engreen Biosystem, Beijing, China) following the manufacturer's instructions. At 48 h after transfection, the viral supernatant was collected and filtered with 0.22 µm filters. The virus solution was mixed with lentivirus infection reagent (30001-2-0.5, Engreen Biosystem) according to the manufacturer's instructions and then added into the NCI-H292 or PC-9 cells with a 40–60% cell confluence. After 8 h of lentivirus infection, the infection solution was replaced by fresh RPMI-1640 medium (10% FBS, no antibiotics). After 72 h of infection, puromycin (final concentration 2.0 µg/ml) was added to screen the stable cell lines.

Western blotting

Cells were lysed in RIPA buffer (P0013B, Beyotime, Shanghai, China) for 20 min on ice and then centrifuged at 12,000 × g for 10 min at 4°C. The proteins in harvested supernatants were separated on 10% SDS-PAGE gels and then transferred onto polyvinylidene difluoride membranes (IPVH00010, Millipore, Merck, Billerica, MA, USA), which were successively probed with indicated antibodies and detected with an Enhanced Chemiluminescence Reagent (WBKLS0100, Millipore). Rabbit polyclonal antibodies against hnRNPAB (A17497, 1:2,000, ABclonal, Wuhan, China), Glyceraldehyde 3-phosphate dehydrogenase (GAPDH, 60004-1-Ig, 1:5,000, Proteintech, Wuhan, China), ZEB1 (21544-1-AP, 1:1,000, Proteintech), N-cadherin (22018-1-AP, 1:5,000, Proteintech), E-cadherin (20874-1-AP, 1:5,000, Proteintech), Vimentin (10366-1-AP, 1:10,000, Proteintech) and SNAI1 (13099-1-AP, 1:2,000, Proteintech), and a horseradish peroxidase-conjugated secondary antibody (SA00001-2, 1:5,000, Proteintech) were used.

Real-time quantitative PCR (RT-qPCR) analysis

Total RNA was extracted using a TRIzol reagent (15596-026, Invitrogen, Thermo Fisher Scientific) and reverse transcribed into cDNA by a PrimeScript™ RT reagent Kit with gDNA Eraser (RR047A, Takara). Fluorescence quantitative PCR was performed using a 2× SYBR Green quantitative PCR Master Mix (B21203, Bimake, Shanghai, China) according to the manufacturer's protocol in an Applied Biosystems StepOne Plus Real-Time PCR System (Applied Biosystems, Foster, CA, USA). The primer sequences of each gene were shown in Table I. GAPDH was used as a reference gene. The relative mRNA expression was calculated by the 2−ΔΔCt method. All reactions were performed in triplicate.

CCK8 assay

Cells were seeded into 96-well plates at a concentration of 2×103 cells per well and then cultured for 24, 48, and 72 h, respectively. At the indicated time, 10 µl CCK-8 solution was added to each well and mixed. The cells were incubated for 1–4 h at 37°C and the absorbance at 450 nm was measured with a Biotek ELx800 (Biotek Winooski, Vermont, USA).

Adherent colony formation

Cells were seeded in 6-well plates at a concentration of 1×103 cells per well and cultured for 2 weeks. The cells were washed twice with 1× phosphate buffered solution (PBS), fixed with 4% paraformaldehyde for 30 min, and stained with 0.01% crystal violet for 15 min. The number of colonies was counted using ImageJ.

Wound healing assay

Cells were plated in 6-well plates and reached confluence after 24 h. A straight wound was scratched on the cell layer with a 200 µl pipette. Then the cells were washed twice with 1× PBS and cultured in the medium with 4% FBS. The photographs were taken at 0 and 24 h for the same visual fields. Cell migration was expressed as the percentage of scratch healing, which was calculated by [(scratch area at 0 h-scratch area at 24 h)/scratch area at 0 h] ×100%.

Invasion assay

The upper Transwell chamber (CLS3464, Corning Costar, Tewksbury, MA, USA) was coated with 100 µl 10% BD Matrigel matrix (356234, BD Biosciences, San Jose, CA, USA) diluted with the serum-free medium, and then incubated in a cell incubator for 2 h. 2×104 cells per well suspended in the serum-free medium were plated into the upper chamber. The bottom chamber was filled with 700 µl medium containing 10% FBS. After incubation for 48 h, cells in the upper membrane of chamber were removed and cells adhering to the lower membrane were fixed with 4% paraformaldehyde for 30 min and stained with crystal violet for 15 min. Five random areas for each chamber were selected to count cell numbers.

Cell cycle analysis

Cells were collected, washed twice with precooled 1× PBS, and fixed overnight at 4°C with 75% alcohol (diluted with 1× PBS). Then the cells were harvested again, washed twice with precooled PBS, and incubated with 500 µl staining solution (50 µg/ml propidium iodide, 100 µg/ml RNase A, 0.2% Triton X-100, 1× PBS) for 30 min. Cell-cycle was detected on a BD Accuri C6 flow cytometry (BD Biosciences, San Jose, CA, USA) and the results were analyzed with the software Modifit (Verity Software House, Topsham, ME, USA).

Cell apoptosis analysis

Cells were harvested and washed twice with precooled 1× PBS. After staining with Annexin V-APC and 7-AAD (AP105, MULTISCIENCES, Hangzhou, China), cells were analyzed on a BD Accuri C6 flow cytometry (BD Biosciences). All samples were assayed in triplicate.

Statistical analysis

Software SPSS 21.0 (IBM, Armonk, NY, USA) was used for the statistical analysis. Differences between two groups were determined by Student's t-test, and analysis of one-way ANOVA followed by the post hoc Dunnett's test was used for comparisons of more than two. Survival curves were analyzed by the Kaplan-Meier log-rank test. Genes expression correlation was analyzed using the Pearson correlation coefficient. Experiments were performed in triplicate. All experimental data are presented as the mean ± SD. P<0.05 indicates a statistically significant difference.

Results

HnRNPAB expression is up-regulated in NSCLC tissues and associated with the poor prognosis of patients

Firstly, the expression and role of hnRNPAB in NSCLC tissues were examined. Immunohistochemical staining (IHC) analysis from the human protein atlas database indicated that hnRNPAB protein was mainly expressed in the nucleus of NSCLC cells (Fig. 1A). Compared with normal tissues, hnRNPAB mRNA was highly expressed in both LUAD and LUSC tissues (Fig. 1B). Overall survival analysis showed that high hnRNPAB mRNA expression was significantly associated with a poor prognosis in the patients with LUAD (Fig. 1C). Moreover, hnRNPAB mRNA expression was strongly associated with the sex and TNM classification of patients with LUAD (Table II). Univariate and multivariate analyses indicated that hnNRPAB expression was an independent prognostic factor for patients with LUAD (Table III). Therefore, the analysis suggested that hnRNPAB may be a useful biomarker in the prognosis of patients with LUAD.

Figure 1.

hnRNPAB expression is upregulated in NSCLC tissues and correlates with poor prognosis of patients with LUAD. (A) Localization of hnRNPAB protein in NSCLC tissues was analyzed using the human protein atlas database (left scale bar, 100 µm; right scale bar, 50 µm). (B) Expression levels of hnRNPAB in NSCLC and normal tissues were analyzed using the UALCAN database. (C) Prognostic effect of hnRNAPAB expression in NSCLC was analyzed using the Kaplan-Meier method and compared using the log-rank test. ***P<0.001 compared with normal group. hnRNPAB, heterogeneous nuclear ribonucleoprotein A/B; NSCLC, non-small cell lung cancer; LUAD, lung adenocarcinoma; LUSC, lung squamous cell carcinoma.

Table II.

Correlations between hnRNPAB mRNA expression level and clinicopathological parameters in NSCLC.

Table II.

Correlations between hnRNPAB mRNA expression level and clinicopathological parameters in NSCLC.

hnRNPAB expression in LUADhnRNPAB expression in LUSC


VariableLow (n=292)High (n=293)χ2P-valueLow (n=275)High (n=275)χ2P-value
Sex 6.4190.011a 1.1330.287
  Female119150 208197
  Male173143 6778
Age 1.4100.235 1.0290.310
  ≤6094108 5868
  >60198185 217207
T classification 10.4870.033a 4.0770.253
  T111279 5571
  T2150171 172151
  T32129 3839
  T4713 1014
  TX21 00
N classification 13.2980.010a 2.2580.688
  N0194178 181170
  N14661 6579
  N23849 2320
  N302 23
  NX143 43
M classification 6.0500.049a 3.1440.208
  M0188212 227221
  M11215 62
  MX9266 4252

a P<0.05 analyzed by χ2 test. hnRNPAB, heterogeneous nuclear ribonucleoprotein A/B; LUAD, lung adenocarcinoma; LUSC, lung squamous cell carcinoma.

Table III.

Univariate and multivariate analyses of various prognostic parameters in patients with LUAD.

Table III.

Univariate and multivariate analyses of various prognostic parameters in patients with LUAD.

Univariate analysisMultivariate analysis
VariableNumber of patients

HR95% CIP-valueHR95% CIP-value
Sex 0.9050.690-1.1860.4680.9350.706-1.2390.640
  Female262
  Male309
Age 1.2360.925-1.6530.1511.1910.889-1.15940.242
  ≤60192
  >60379
T classification 1.5111.285-1.7760.000a1.3401.136-1.5810.001b
  T1189
  T2312
  T348
  T419
  TX3
N classification 1.3381.192-1.5030.000a1.2981.142-1.4740.000a
  N0365
  N1106
  N282
  N32
  NX16
M classification 0.9430.803-1.1070.4711.01210.857-1.1940.890
  M0387
  M126
  MX158
hnRNPAB 1.5091.147-1.9840.003b1.5051.138-1.9890.004b
  Low287
  High284

a P<0.001 and

b P<0.01 by Cox proportional hazard model. HR, hazard ratio; CI, confidence interval; hnRNPAB, heterogeneous nuclear ribonucleoprotein A/B; LUAD, lung adenocarcinoma.

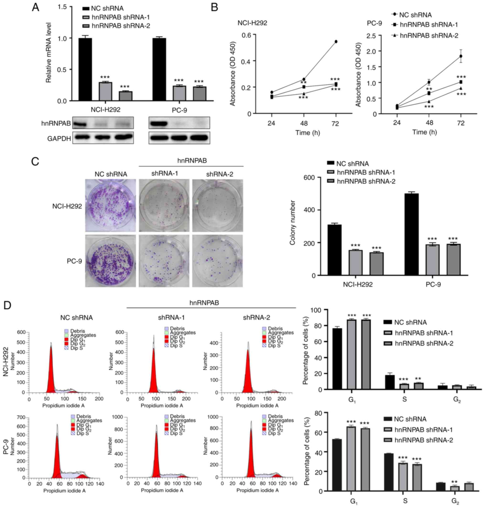
HnRNPAB silencing inhibits the proliferation of NSCLC cells

The role of hnRNPAB expression dysregulation in NSCLC cells was further explored by constructing two stable hnRNPAB knockdown cell lines. Compared with the control group (NC shRNA), hnRNPAB protein and mRNA expression levels in NCI-H292 and PC-9 cells with hnRNPAB knockdown (hnRNPAB shRNA-1 and shRNA-2) were significantly reduced (Fig. 2A). CCK-8 and adherent colony formation assays indicated that hnRNPAB knockdown decreased cell viability and proliferation (Fig. 2B and C). In addition, the flow cytometry showed that silencing of hnRNPAB arrested the cell cycle at G0/G1 phase but did not promote cell apoptosis, which indicated that hnRNPAB silence suppressed cell proliferation by arresting the cell cycle at G0/G1 phase (Figs. 2D and S1).

Figure 2.

HnRNPAB knockdown inhibits the proliferation of non-small cell lung cancer cells. (A) Protein and mRNA expression levels of hnRNPAB in stable hnRNPAB knockdown cells were examined using western blotting and reverse transcription-quantitative PCR. GAPDH was used as an internal control. (B) Cell viability and (C) proliferation were tested by Cell Counting Kit-8 and adherent colony formation assays. (D) Cell cycle was detected using flow cytometry. Results are representative of three independent experiments. **P<0.01 and ***P<0.001 compared with NC shRNA. HnRNPAB, heterogeneous nuclear ribonucleoprotein A/B; NC, negative control; shRNA, short hairpin RNA; OD, optical density.

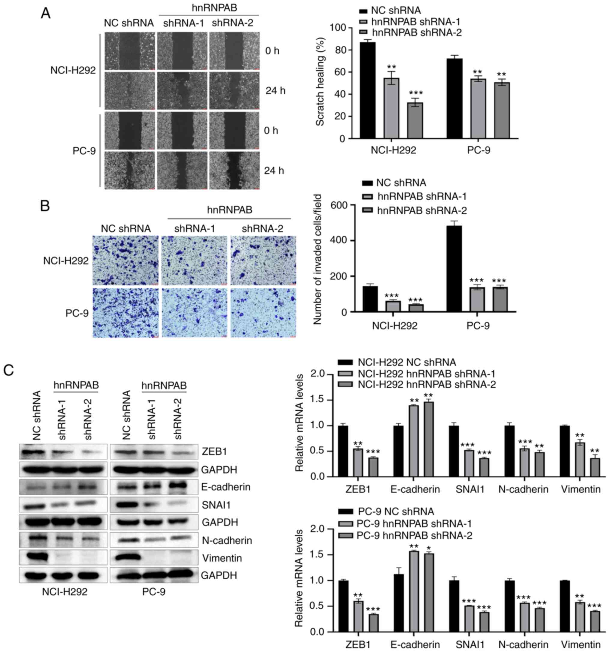
HnRNPAB knockdown inhibits cell migration, invasion, and EMT of NSCLC

Next, the effects of hnRNPAB knockdown on cell migration, invasion, and EMT were detected. The scratch test showed that the wound healing degree of hnRNPAB shRNA group was significantly lower than that of NC shRNA group (Fig. 3A). The invasion assay showed that the cell number passing through the Matrigel matrix in hnRNPAB shRNA group was obviously less than that in NC shRNA group (Fig. 3B). Western blotting and RT-qPCR showed that the protein and mRNA expression levels of EMT-related markers ZEB1, SNAI1, N-cadherin and Vimentin in hnRNPAB shRNA group were decreased, while the protein and mRNA expression levels of E-cadherin were increased (Fig. 3C). Collectively, the results suggested that hnRNPAB knockdown significantly inhibited the migration, invasion, and EMT of NSCLC cells.

Figure 3.

HnRNPAB-silencing inhibits the migration, invasion and EMT of NSCLC cells. (A) Cell migration was evaluated using wound healing assay (magnification, ×100). (B) Cell invasion was evaluated using Matrigel matrix-coated Transwell assay (magnification, ×100). (C) Protein and mRNA expression levels of EMT-related markers ZEB1, E-cadherin, SNAI1, N-cadherin and Vimentin were determined using western blotting and reverse transcription-quantitative-PCR. GAPDH was used as a loading control. For western blotting, multiple membranes from the same sample at the same time were used to expose different target proteins and so >1 GAPDH were provided. Results are representative of three independent experiments. *P<0.05, **P<0.01 and ***P<0.001 compared with respective NC shRNA group. HnRNPAB, heterogeneous nuclear ribonucleoprotein A/B; NC, negative control; shRNA, short hairpin RNA; EMT, epithelial-mesenchymal transition; ZEB1, zinc finger E-box binding homeobox 1.

Analysis of genes related to hnRNPAB expression in NSCLC

To explore the molecular mechanism of hnRNPAB promoting the malignant transformation of NSCLC cells, the genes related to hnRNPAB expression in NSCLC were analyzed using the LinkedOmics database. As shown in Fig. 4A and B, the expressions of 9764 genes were positively correlated with the expression of hnRNPAB, and 10214 genes were negatively correlated with hnRNPAB. Several hnRNPAB-positive correlated genes with high Pearson Correlations that have been reported to be associated with tumorigenesis were screened to perform the co-expression analysis with hnRNPAB using the mRNA expression data of 585 LUAD and 550 LUSC samples obtained from the TCGA database, including NOP16 nucleolar protein (NOP16), nucleophosmin 1 (NPM1), treacle ribosome biogenesis factor 1 (TCOF1), centromere protein H (CENPH), cyclin B1 (CCNB1), heat shock protein family A (Hsp70) member 9 (HSPA9), sideroflexin 1 (SFXN1), protein phosphatase, Mg2+/Mn2+ dependent 1G (PPM1G), transmembrane p24 trafficking protein 9 (TMED9), and DEAD-box helicase 41 (DDX41) (15–26). As shown in Fig. 4C, the screened 10 genes were positively co-expressed with hnRNPAB in both LUAD and LUSC samples. Moreover, the expressions of these genes were verified in hnRNPAB knockdown cells using RT-qPCR technology and the results showed that 5 genes except for HSPA9, SFXN1, PPM1G, TMED9, and DDX41 were down-regulated (Figs. 5 and S2), suggesting that hnRNPAB may promote the proliferation, migration, invasion, and EMT of NSCLC cells partially by up-regulating the expressions of these 5 genes.

Figure 4.

Analysis of genes related to hnRNPAB expression in NSCLC. (A) Analysis of hnRNPAB-related genes using LinkedOmics database based on Pearson correlation coefficient. (B) Analysis of positive and negative correlated genes with hnRNPAB. (C) Co-expression analysis between hnRNPAB and the screened genes using the mRNA expression data of NSCLC samples from The Cancer Genome Atlas database. HnRNPAB, heterogeneous nuclear ribonucleoprotein A/B; NSCLC, non-small cell lung cancer; LUAD, lung adenocarcinoma; LUSC, lung squamous cell carcinoma; NOP16, NOP16 nucleolar protein; NPM1, nucleophosmin 1; TCOF1, treacle ribosome biogenesis factor 1; CENPH, centromere protein H; CCNB1, cyclin B1; HSP, heat shock protein family; SFXN1, sideroflexin 1; PPM1G, protein phosphatase, Mg2+/Mn2+ dependent 1G; TMED9, transmembrane p24 trafficking protein 9; DDX41, DEAD-box helicase 41.

Figure 5.

Expression levels of the screened genes in stable hnRNPAB-silenced cells were verified using RT-qPCR. The total RNA was extracted and the mRNA expression levels of NOP16, NPM1, TCOF1, CENPH and CCNB1 in stable non-small cell lung cancer cell lines were determined using RT-qPCR. GAPDH was used as an internal control. Results are representative of three independent experiments. *P<0.05, **P<0.01 and ***P<0.001 compared with respective NC shRNA group. HnRNPAB, heterogeneous nuclear ribonucleoprotein A/B; RT-qPCR, reverse transcription-quantitative PCR; NOP16, NOP16 nucleolar protein; NPM1, nucleophosmin 1; TCOF1, treacle ribosome biogenesis factor 1; CENPH, centromere protein H; CCNB1, cyclin B1; NC, negative control; shRNA, short hairpin RNA.

Discussion

NSCLC has seriously threatened human health. Once NSCLC was diagnosed, most patients usually were in the late stage or their tumors have metastasized, thus losing the opportunity for surgery (27). Therefore, finding new diagnostic and therapeutic targets is of great importance to improve the survival rate of NSCLC patients.

HnRNPs are a kind of RNA binding proteins. So far, more than 20 hnRNP members have been identified, including hnRNPA ~ U (28). With the deepening of the research, it is found that hnRNP members have been involved in the development and progression of tumors by regulating cell proliferation, metastasis, self-renewal of cancer stem cells and so on (9). For example, hnRNPL promotes the progression of prostate cancer by regulating circCSPP1/microRNA-520h/early growth response factor 1 (EGR1) axis (29). HnRNPA1, A2/B1, and K binding to the promoter of the tumor suppressor Annexin A7 (ANXA7) alter the splicing pattern of ANXA7, leading to the progression of prostate cancer (30).

HnRNPAB is a member of the hnRNP family. Previous studies have shown that hnRNPAB is dysregulated in multiple tumors, which is associated with various malignant phenotypes of tumors (10–12,31). However, the expression and role of hnRNPAB in NSCLC remain unclear. According to our results, hnRNPAB exhibited a relatively high expression in NSCLC samples, showing significant correlation with the overall survival, sex and TNM classification of patients with LUAD. Multivariate Cox regression analysis pointed toward hnRNPAB as an independent prognostic marker. These results suggested that hnRNPAB may play an important role in NSCLC progression.

Metastasis is a main cause of mortality in cancer patients (32). EMT is often activated during tumor metastasis (32). EMT is a reversible biological cellular process in which cells transform from an epithelial form to a mesenchymal form (7). In the process of EMT, the expressions of many mesenchymal related proteins are often increased, especially Vimentin (33). Cells in EMT acquire stem cell-like properties, in which the protein expression changed from E-cadherin to N-cadherin, ZEB1 and SNAI1, of which ZEB1 and SNAI1 directly suppressed the expression of E-cadherin by binding to its promoter (34–36). Our results showed that hnRNPAB knockdown increased the expression of E-cadherin and reduced the expressions of ZEB1, N-cadherin, Vimentin, and SNAI1, indicating EMT was reversed. In general, cancer cells obtain stronger proliferation, migration, and invasion abilities after EMT (37,38). Consistently, hnRNPAB silencing inhibited the proliferation, migration, and invasion of NSCLC cells. These observations suggested that hnRNPAB contributes to tumor progression, probably via the process of tumor proliferation and metastasis.

To explore the molecular mechanism of hnRNPAB regulating the proliferation and metastasis of NSCLC cells, 10 genes positively correlated with hnRNPAB expression were selected for verification. The results showed that the expressions of NOP16, NPM1, TCOF1, CENPH and CCNB1 were not only positively correlated with the expression of hnNRPAB in LUAD and LUSC cases but also down-regulated in hnRNPAB silenced cells. Previous studies have shown that these 5 genes were highly expressed in a variety of tumor tissues, which promoted the malignant transformation of tumor cells (15–18,21). Increased rRNA production is a hallmark of cancer (15,39). It is verified that NOP16 and TCOF1 could coordinate the production of rRNA to promote HCC and breast cancer tumorigenesis (15,39). NPM1 is a well-known nucleocytoplasmic shuttling protein and its overexpression, translocation, mutation, or loss of function can lead to cancer and tumorigenesis (16). CENPH is highly expressed in NSCLC and may be used as a prognostic biomarker for patients with NSCLC (40). Likewise, CCNB1 is overexpressed in LUAD and involved in the proliferation and metastasis of tumor cells (21). These analyses indicate that hnRNPAB may promote the cell proliferation and metastasis of NSCLC by up-regulating the expressions of NOP16, NPM1, TCOF1, CENPH and CCNB1.

In conclusion, this study identified hnRNPAB as a useful biomarker in the prognosis of patients with LUAD. The overexpression of hnRNPAB promoted the proliferation and metastasis of NSCLC cells partially by up-regulating the expressions of NOP16, NPM1, TCOF1, CENPH and CCNB1. Our results may offer a potential novel target for the treatment of NSCLC.

Supplementary Material

Supporting Data

Acknowledgements

Not applicable.

Funding

This work was supported by the National Natural Science Foundation of China (grant no. 81660474), the Guizhou Provincial Science and Technology Project [grant no. ZK(2022)041], the Academic Seedling Project of Guizhou Medical University (grant no. 19NSP009) and the Natural Science Foundation of Guizhou Provincial Health Commission (grant no. gzwkj2023-254).

Availability of data and materials

The datasets used and/or analyzed during the current study are available from the corresponding author on reasonable request.

Authors' contributions

QW and KS designed the research and confirmed the authenticity of all the raw data. XG performed experiments. XG, LL and HY performed statistical analysis. QW wrote the manuscript. QW and XG prepared figures. TZ, YZ, YX and JZ interpreted the data. All authors read and approved the final manuscript.

Ethics approval and consent to participate

Not applicable.

Patient consent for publication

Not applicable.

Competing interests

The authors declare that they have no competing interests.

References

1 

Oliver AL: Lung cancer: Epidemiology and screening. Surg Clin North Am. 102:335–344. 2022. View Article : Google Scholar : PubMed/NCBI

2 

Passiglia F, Bertaglia V, Reale ML, Delcuratolo MD, Tabbò F, Olmetto E, Capelletto E, Bironzo P and Novello S: Major breakthroughs in lung cancer adjuvant treatment: Looking beyond the horizon. Cancer Treat Rev. 101:1023082021. View Article : Google Scholar : PubMed/NCBI

3 

Passiglia F, Pilotto S, Facchinetti F, Bertolaccini L, Del Re M, Ferrara R, Franchina T, Malapelle U, Menis J, Passaro A, et al: Treatment of advanced non-small-cell lung cancer: The 2019 AIOM (Italian Association of Medical Oncology) clinical practice guidelines. Crit Rev Oncol Hematol. 146:1028582020. View Article : Google Scholar : PubMed/NCBI

4 

Bakir B, Chiarella AM, Pitarresi JR and Rustgi AK: EMT, MET, plasticity, and tumor metastasis. Trends Cell Biol. 30:764–776. 2020. View Article : Google Scholar : PubMed/NCBI

5 

O'Leary K, Shia A and Schmid P: Epigenetic regulation of EMT in non-small cell lung cancer. Curr Cancer Drug Targets. 18:89–96. 2018. View Article : Google Scholar : PubMed/NCBI

6 

Yuan X, Wu H, Han N, Xu H, Chu Q, Yu S, Chen Y and Wu K: Notch signaling and EMT in non-small cell lung cancer: Biological significance and therapeutic application. J Hematol Oncol. 7:872014. View Article : Google Scholar : PubMed/NCBI

7 

Mittal V: Epithelial mesenchymal transition in tumor metastasis. Annu Rev Pathol. 13:395–412. 2018. View Article : Google Scholar : PubMed/NCBI

8 

Geuens T, Bouhy D and Timmerman V: The hnRNP family: Insights into their role in health and disease. Hum Genet. 135:851–867. 2016. View Article : Google Scholar : PubMed/NCBI

9 

Han N, Li W and Zhang M: The function of the RNA-binding protein hnRNP in cancer metastasis. J Cancer Res Ther. 9 (Suppl):S129–S134. 2013. View Article : Google Scholar : PubMed/NCBI

10 

Zhou ZJ, Dai Z, Zhou SL, Hu ZQ, Chen Q, Zhao YM, Shi YH, Gao Q, Wu WZ, Qiu SJ, et al: HNRNPAB induces epithelial-mesenchymal transition and promotes metastasis of hepatocellular carcinoma by transcriptionally activating SNAIL. Cancer Res. 74:2750–2762. 2014. View Article : Google Scholar : PubMed/NCBI

11 

Yang Y, Chen Q, Piao HY, Wang B, Zhu GQ, Chen EB, Xiao K, Zhou ZJ, Shi GM, Shi YH, et al: HNRNPAB-regulated lncRNA-ELF209 inhibits the malignancy of hepatocellular carcinoma. Int J Cancer. 146:169–180. 2020. View Article : Google Scholar : PubMed/NCBI

12 

Cao Y, Zhang W, Jin YT and Zou Q: Mining the prognostic value of HNRNPAB and its function in breast carcinoma. Int J Genomics. 2020:37506732020. View Article : Google Scholar : PubMed/NCBI

13 

Pan T, Yu Z, Jin Z, Wu X, Wu A, Hou J, Chang X, Fan Z, Li J, Yu B, et al: Tumor suppressor lnc-CTSLP4 inhibits EMT and metastasis of gastric cancer by attenuating HNRNPAB-dependent Snail transcription. Mol Ther Nucleic Acids. 23:1288–1303. 2021. View Article : Google Scholar : PubMed/NCBI

14 

Chen ZQ, Yuan T, Jiang H, Yang YY, Wang L, Fu RM, Luo SQ, Zhang T, Wu ZY and Wen KM: MicroRNA-8063 targets heterogeneous nuclear ribonucleoprotein AB to inhibit the self-renewal of colorectal cancer stem cells via the Wnt/β-catenin pathway. Oncol Rep. 46:2192021. View Article : Google Scholar : PubMed/NCBI

15 

Zhang C, Yin C, Wang L, Zhang S, Qian Y, Ma J, Zhang Z, Xu Y and Liu S: HSPC111 governs breast cancer growth by regulating ribosomal biogenesis. Mol Cancer Res. 12:583–594. 2014. View Article : Google Scholar : PubMed/NCBI

16 

Karimi Dermani F, Gholamzadeh Khoei S, Afshar S and Amini R: The potential role of nucleophosmin (NPM1) in the development of cancer. J Cell Physiol. 236:7832–7852. 2021. View Article : Google Scholar : PubMed/NCBI

17 

Hu J, Lai Y, Huang H, Ramakrishnan S, Pan Y, Ma VWS, Cheuk W, So GYK, He Q, Geoffrey Lau C, et al: TCOF1 upregulation in triple-negative breast cancer promotes stemness and tumour growth and correlates with poor prognosis. Br J Cancer. 126:57–71. 2022. View Article : Google Scholar : PubMed/NCBI

18 

Lu G, Shan T, He S, Ren M, Zhu M, Hu Y, Lu X and Zhang D: Overexpression of CENP-H as a novel prognostic biomarker for human hepatocellular carcinoma progression and patient survival. Oncol Rep. 30:2238–2244. 2013. View Article : Google Scholar : PubMed/NCBI

19 

He WL, Li YH, Yang DJ, Song W, Chen XL, Liu FK, Wang Z, Li W, Chen W, Chen CY, et al: Combined evaluation of centromere protein H and Ki-67 as prognostic biomarker for patients with gastric carcinoma. Eur J Surg Oncol. 39:141–149. 2013. View Article : Google Scholar : PubMed/NCBI

20 

Wu X, Lin Y, Shi L, Huang Y, Lai C, Wang Y, Zhang M, Wang S, Heng B, Yu G, et al: Upregulation of centromere protein H is associated with progression of renal cell carcinoma. J Mol Histol. 46:377–385. 2015. View Article : Google Scholar : PubMed/NCBI

21 

Bao B, Yu X and Zheng W: MiR-139-5p targeting CCNB1 modulates proliferation, migration, invasion and cell cycle in lung adenocarcinoma. Mol Biotechnol. 64:852–860. 2022. View Article : Google Scholar : PubMed/NCBI

22 

Guan Y, Zhu X, Liang J, Wei M, Huang S and Pan X: Upregulation of HSPA1A/HSPA1B/HSPA7 and downregulation of HSPA9 were related to poor survival in colon cancer. Front Oncol. 11:7496732021. View Article : Google Scholar : PubMed/NCBI

23 

Chen L, Kang Y, Jiang Y, You J, Huang C, Xu X and Chen F: Overexpression of SFXN1 indicates poor prognosis and promotes tumor progression in lung adenocarcinoma. Pathol Res Pract. 237:1540312022. View Article : Google Scholar : PubMed/NCBI

24 

Chen D, Zhao Z, Chen L, Li Q, Zou J and Liu S: PPM1G promotes the progression of hepatocellular carcinoma via phosphorylation regulation of alternative splicing protein SRSF3. Cell Death Dis. 12:7222021. View Article : Google Scholar : PubMed/NCBI

25 

Han GH, Yun H, Chung JY, Kim JH and Cho H: TMED9 expression level as a biomarker of epithelial ovarian cancer progression and prognosis. Cancer Genomics Proteomics. 19:692–702. 2022. View Article : Google Scholar : PubMed/NCBI

26 

Weinreb JT and Bowman TV: Clinical and mechanistic insights into the roles of DDX41 in haematological malignancies. FEBS Lett. 596:2736–2745. 2022. View Article : Google Scholar : PubMed/NCBI

27 

Wenk MR and Choi H: Abundant circulating lipids-a new opportunity for NSCLC detection? Nat Rev Clin Oncol. 19:361–362. 2022. View Article : Google Scholar : PubMed/NCBI

28 

Xie W, Zhu H, Zhao M, Wang L, Li S, Zhao C, Zhou Y, Zhu B, Jiang X, Liu W and Ren C: Crucial roles of different RNA-binding hnRNP proteins in Stem Cells. Int J Biol Sci. 17:807–817. 2021. View Article : Google Scholar : PubMed/NCBI

29 

Lu J, Zhong C, Luo J, Shu F, Lv D, Liu Z, Tan X, Wang S, Wu K, Yang T, et al: HnRNP-L-regulated circCSPP1/miR-520h/EGR1 axis modulates autophagy and promotes progression in prostate cancer. Mol Ther Nucleic Acids. 26:927–944. 2021. View Article : Google Scholar : PubMed/NCBI

30 

Torosyan Y, Dobi A, Glasman M, Mezhevaya K, Naga S, Huang W, Paweletz C, Leighton X, Pollard HB and Srivastava M: Role of multi-hnRNP nuclear complex in regulation of tumor suppressor ANXA7 in prostate cancer cells. Oncogene. 29:2457–2466. 2010. View Article : Google Scholar : PubMed/NCBI

31 

Lu Y, Wang X, Gu Q, Wang J, Sui Y, Wu J and Feng J: Heterogeneous nuclear ribonucleoprotein A/B: An emerging group of cancer biomarkers and therapeutic targets. Cell Death Discov. 8:3372022. View Article : Google Scholar : PubMed/NCBI

32 

Fares J, Fares MY, Khachfe HH, Salhab HA and Fares Y: Molecular principles of metastasis: A hallmark of cancer revisited. Signal Transduct Target Ther. 5:282020. View Article : Google Scholar : PubMed/NCBI

33 

Ostrowska-Podhorodecka Z and McCulloch CA: Vimentin regulates the assembly and function of matrix adhesions. Wound Repair Regen. 29:602–612. 2021. View Article : Google Scholar : PubMed/NCBI

34 

Mani SA, Guo W, Liao MJ, Eaton EN, Ayyanan A, Zhou AY, Brooks M, Reinhard F, Zhang CC, Shipitsin M, et al: The epithelial-mesenchymal transition generates cells with properties of stem cells. Cell. 133:704–715. 2008. View Article : Google Scholar : PubMed/NCBI

35 

Yang Y, Zhao B, Lv L, Yang Y, Li S and Wu H: FBXL10 promotes EMT and metastasis of breast cancer cells via regulating the acetylation and transcriptional activity of SNAI1. Cell Death Discov. 7:3282021. View Article : Google Scholar : PubMed/NCBI

36 

López-Moncada F, Torres MJ, Lavanderos B, Cerda O, Castellón EA and Contreras HR: SPARC induces E-cadherin repression and enhances cell migration through Integrin αvβ3 and the transcription factor ZEB1 in prostate cancer cells. Int J Mol Sci. 23:58742022. View Article : Google Scholar : PubMed/NCBI

37 

Xiong Y, Lai X, Xiang W, Zhou J, Han J, Li H, Deng H, Liu L, Peng J and Chen L: Galangin (GLN) suppresses proliferation, migration, and invasion of human glioblastoma cells by targeting Skp2-induced epithelial-mesenchymal transition (EMT). Onco Targets Ther. 13:9235–9244. 2020. View Article : Google Scholar : PubMed/NCBI

38 

Li JL, Wang ZQ and Sun XL: MYL6B drives the capabilities of proliferation, invasion, and migration in rectal adenocarcinoma through the EMT process. Open Life Sci. 15:522–531. 2020. View Article : Google Scholar : PubMed/NCBI

39 

Wu C, Xia D, Wang D, Wang S, Sun Z, Xu B and Zhang D: TCOF1 coordinates oncogenic activation and rRNA production and promotes tumorigenesis in HCC. Cancer Sci. 113:553–564. 2022. View Article : Google Scholar : PubMed/NCBI

40 

Liao WT, Wang X, Xu LH, Kong QL, Yu CP, Li MZ, Shi L, Zeng MS and Song LB: Centromere protein H is a novel prognostic marker for human nonsmall cell lung cancer progression and overall patient survival. Cancer. 115:1507–1517. 2009. View Article : Google Scholar : PubMed/NCBI

Related Articles

  • Abstract
  • View
  • Download
  • Twitter
Copy and paste a formatted citation
Spandidos Publications style
Wang Q, Gou X, Liu L, Zhang T, Yuan H, Zhao Y, Xie Y, Zhou J and Song K: HnRNPAB is an independent prognostic factor in non‑small cell lung cancer and is involved in cell proliferation and metastasis. Oncol Lett 25: 215, 2023.
APA
Wang, Q., Gou, X., Liu, L., Zhang, T., Yuan, H., Zhao, Y. ... Song, K. (2023). HnRNPAB is an independent prognostic factor in non‑small cell lung cancer and is involved in cell proliferation and metastasis. Oncology Letters, 25, 215. https://doi.org/10.3892/ol.2023.13801
MLA
Wang, Q., Gou, X., Liu, L., Zhang, T., Yuan, H., Zhao, Y., Xie, Y., Zhou, J., Song, K."HnRNPAB is an independent prognostic factor in non‑small cell lung cancer and is involved in cell proliferation and metastasis". Oncology Letters 25.6 (2023): 215.
Chicago
Wang, Q., Gou, X., Liu, L., Zhang, T., Yuan, H., Zhao, Y., Xie, Y., Zhou, J., Song, K."HnRNPAB is an independent prognostic factor in non‑small cell lung cancer and is involved in cell proliferation and metastasis". Oncology Letters 25, no. 6 (2023): 215. https://doi.org/10.3892/ol.2023.13801
Copy and paste a formatted citation
x
Spandidos Publications style
Wang Q, Gou X, Liu L, Zhang T, Yuan H, Zhao Y, Xie Y, Zhou J and Song K: HnRNPAB is an independent prognostic factor in non‑small cell lung cancer and is involved in cell proliferation and metastasis. Oncol Lett 25: 215, 2023.
APA
Wang, Q., Gou, X., Liu, L., Zhang, T., Yuan, H., Zhao, Y. ... Song, K. (2023). HnRNPAB is an independent prognostic factor in non‑small cell lung cancer and is involved in cell proliferation and metastasis. Oncology Letters, 25, 215. https://doi.org/10.3892/ol.2023.13801
MLA
Wang, Q., Gou, X., Liu, L., Zhang, T., Yuan, H., Zhao, Y., Xie, Y., Zhou, J., Song, K."HnRNPAB is an independent prognostic factor in non‑small cell lung cancer and is involved in cell proliferation and metastasis". Oncology Letters 25.6 (2023): 215.
Chicago
Wang, Q., Gou, X., Liu, L., Zhang, T., Yuan, H., Zhao, Y., Xie, Y., Zhou, J., Song, K."HnRNPAB is an independent prognostic factor in non‑small cell lung cancer and is involved in cell proliferation and metastasis". Oncology Letters 25, no. 6 (2023): 215. https://doi.org/10.3892/ol.2023.13801
Follow us
  • Twitter
  • LinkedIn
  • Facebook
About
  • Spandidos Publications
  • Careers
  • Cookie Policy
  • Privacy Policy
How can we help?
  • Help
  • Live Chat
  • Contact
  • Email to our Support Team