Spandidos Publications Logo
  • About
    • About Spandidos
    • Aims and Scopes
    • Abstracting and Indexing
    • Editorial Policies
    • Reprints and Permissions
    • Job Opportunities
    • Terms and Conditions
    • Contact
  • Journals
    • All Journals
    • Oncology Letters
      • Oncology Letters
      • Information for Authors
      • Editorial Policies
      • Editorial Board
      • Aims and Scope
      • Abstracting and Indexing
      • Bibliographic Information
      • Archive
    • International Journal of Oncology
      • International Journal of Oncology
      • Information for Authors
      • Editorial Policies
      • Editorial Board
      • Aims and Scope
      • Abstracting and Indexing
      • Bibliographic Information
      • Archive
    • Molecular and Clinical Oncology
      • Molecular and Clinical Oncology
      • Information for Authors
      • Editorial Policies
      • Editorial Board
      • Aims and Scope
      • Abstracting and Indexing
      • Bibliographic Information
      • Archive
    • Experimental and Therapeutic Medicine
      • Experimental and Therapeutic Medicine
      • Information for Authors
      • Editorial Policies
      • Editorial Board
      • Aims and Scope
      • Abstracting and Indexing
      • Bibliographic Information
      • Archive
    • International Journal of Molecular Medicine
      • International Journal of Molecular Medicine
      • Information for Authors
      • Editorial Policies
      • Editorial Board
      • Aims and Scope
      • Abstracting and Indexing
      • Bibliographic Information
      • Archive
    • Biomedical Reports
      • Biomedical Reports
      • Information for Authors
      • Editorial Policies
      • Editorial Board
      • Aims and Scope
      • Abstracting and Indexing
      • Bibliographic Information
      • Archive
    • Oncology Reports
      • Oncology Reports
      • Information for Authors
      • Editorial Policies
      • Editorial Board
      • Aims and Scope
      • Abstracting and Indexing
      • Bibliographic Information
      • Archive
    • Molecular Medicine Reports
      • Molecular Medicine Reports
      • Information for Authors
      • Editorial Policies
      • Editorial Board
      • Aims and Scope
      • Abstracting and Indexing
      • Bibliographic Information
      • Archive
    • World Academy of Sciences Journal
      • World Academy of Sciences Journal
      • Information for Authors
      • Editorial Policies
      • Editorial Board
      • Aims and Scope
      • Abstracting and Indexing
      • Bibliographic Information
      • Archive
    • International Journal of Functional Nutrition
      • International Journal of Functional Nutrition
      • Information for Authors
      • Editorial Policies
      • Editorial Board
      • Aims and Scope
      • Abstracting and Indexing
      • Bibliographic Information
      • Archive
    • International Journal of Epigenetics
      • International Journal of Epigenetics
      • Information for Authors
      • Editorial Policies
      • Editorial Board
      • Aims and Scope
      • Abstracting and Indexing
      • Bibliographic Information
      • Archive
    • Medicine International
      • Medicine International
      • Information for Authors
      • Editorial Policies
      • Editorial Board
      • Aims and Scope
      • Abstracting and Indexing
      • Bibliographic Information
      • Archive
  • Articles
  • Information
    • Information for Authors
    • Information for Reviewers
    • Information for Librarians
    • Information for Advertisers
    • Conferences
  • Language Editing
Spandidos Publications Logo
  • About
    • About Spandidos
    • Aims and Scopes
    • Abstracting and Indexing
    • Editorial Policies
    • Reprints and Permissions
    • Job Opportunities
    • Terms and Conditions
    • Contact
  • Journals
    • All Journals
    • Biomedical Reports
      • Information for Authors
      • Editorial Policies
      • Editorial Board
      • Aims and Scope
      • Abstracting and Indexing
      • Bibliographic Information
      • Archive
    • Experimental and Therapeutic Medicine
      • Information for Authors
      • Editorial Policies
      • Editorial Board
      • Aims and Scope
      • Abstracting and Indexing
      • Bibliographic Information
      • Archive
    • International Journal of Epigenetics
      • Information for Authors
      • Editorial Policies
      • Editorial Board
      • Aims and Scope
      • Abstracting and Indexing
      • Bibliographic Information
      • Archive
    • International Journal of Functional Nutrition
      • Information for Authors
      • Editorial Policies
      • Editorial Board
      • Aims and Scope
      • Abstracting and Indexing
      • Bibliographic Information
      • Archive
    • International Journal of Molecular Medicine
      • Information for Authors
      • Editorial Policies
      • Editorial Board
      • Aims and Scope
      • Abstracting and Indexing
      • Bibliographic Information
      • Archive
    • International Journal of Oncology
      • Information for Authors
      • Editorial Policies
      • Editorial Board
      • Aims and Scope
      • Abstracting and Indexing
      • Bibliographic Information
      • Archive
    • Medicine International
      • Information for Authors
      • Editorial Policies
      • Editorial Board
      • Aims and Scope
      • Abstracting and Indexing
      • Bibliographic Information
      • Archive
    • Molecular and Clinical Oncology
      • Information for Authors
      • Editorial Policies
      • Editorial Board
      • Aims and Scope
      • Abstracting and Indexing
      • Bibliographic Information
      • Archive
    • Molecular Medicine Reports
      • Information for Authors
      • Editorial Policies
      • Editorial Board
      • Aims and Scope
      • Abstracting and Indexing
      • Bibliographic Information
      • Archive
    • Oncology Letters
      • Information for Authors
      • Editorial Policies
      • Editorial Board
      • Aims and Scope
      • Abstracting and Indexing
      • Bibliographic Information
      • Archive
    • Oncology Reports
      • Information for Authors
      • Editorial Policies
      • Editorial Board
      • Aims and Scope
      • Abstracting and Indexing
      • Bibliographic Information
      • Archive
    • World Academy of Sciences Journal
      • Information for Authors
      • Editorial Policies
      • Editorial Board
      • Aims and Scope
      • Abstracting and Indexing
      • Bibliographic Information
      • Archive
  • Articles
  • Information
    • For Authors
    • For Reviewers
    • For Librarians
    • For Advertisers
    • Conferences
  • Language Editing
Login Register Submit
  • This site uses cookies
  • You can change your cookie settings at any time by following the instructions in our Cookie Policy. To find out more, you may read our Privacy Policy.

    I agree
Search articles by DOI, keyword, author or affiliation
Search
Advanced Search
presentation
Oncology Letters
Join Editorial Board Propose a Special Issue
Print ISSN: 1792-1074 Online ISSN: 1792-1082
Journal Cover
June-2023 Volume 25 Issue 6

Full Size Image

Sign up for eToc alerts
Recommend to Library

Journals

International Journal of Molecular Medicine

International Journal of Molecular Medicine

International Journal of Molecular Medicine is an international journal devoted to molecular mechanisms of human disease.

International Journal of Oncology

International Journal of Oncology

International Journal of Oncology is an international journal devoted to oncology research and cancer treatment.

Molecular Medicine Reports

Molecular Medicine Reports

Covers molecular medicine topics such as pharmacology, pathology, genetics, neuroscience, infectious diseases, molecular cardiology, and molecular surgery.

Oncology Reports

Oncology Reports

Oncology Reports is an international journal devoted to fundamental and applied research in Oncology.

Experimental and Therapeutic Medicine

Experimental and Therapeutic Medicine

Experimental and Therapeutic Medicine is an international journal devoted to laboratory and clinical medicine.

Oncology Letters

Oncology Letters

Oncology Letters is an international journal devoted to Experimental and Clinical Oncology.

Biomedical Reports

Biomedical Reports

Explores a wide range of biological and medical fields, including pharmacology, genetics, microbiology, neuroscience, and molecular cardiology.

Molecular and Clinical Oncology

Molecular and Clinical Oncology

International journal addressing all aspects of oncology research, from tumorigenesis and oncogenes to chemotherapy and metastasis.

World Academy of Sciences Journal

World Academy of Sciences Journal

Multidisciplinary open-access journal spanning biochemistry, genetics, neuroscience, environmental health, and synthetic biology.

International Journal of Functional Nutrition

International Journal of Functional Nutrition

Open-access journal combining biochemistry, pharmacology, immunology, and genetics to advance health through functional nutrition.

International Journal of Epigenetics

International Journal of Epigenetics

Publishes open-access research on using epigenetics to advance understanding and treatment of human disease.

Medicine International

Medicine International

An International Open Access Journal Devoted to General Medicine.

Journal Cover
June-2023 Volume 25 Issue 6

Full Size Image

Sign up for eToc alerts
Recommend to Library

  • Article
  • Citations
    • Cite This Article
    • Download Citation
    • Create Citation Alert
    • Remove Citation Alert
    • Cited By
  • Similar Articles
    • Related Articles (in Spandidos Publications)
    • Similar Articles (Google Scholar)
    • Similar Articles (PubMed)
  • Download PDF
  • Download XML
  • View XML

  • Supplementary Files
    • Supplementary_Data.pdf
Article Open Access

SHCBP1 contributes to the proliferation and self‑renewal of cervical cancer cells and activation of the NF‑κB signaling pathway through EIF5A

  • Authors:
    • Boya Deng
    • Ailin Li
    • Ying Zhu
    • Yingying Zhou
    • Jing Fei
    • Yuan Miao
  • View Affiliations / Copyright

    Affiliations: Department of Gynecology, The Second Affiliated Hospital of Zhejiang University, Hangzhou, Zhejiang 310009, P.R. China, Department of Oncology, Shengjing Hospital of China Medical University, Shenyang, Liaoning 110004, P.R. China, Department of Obstetrics and Gynecology, Shengjing Hospital of China Medical University, Shenyang, Liaoning 110004, P.R. China, Department of Pathology, The College of Basic Medicine Science and The First Hospital of China Medical University, Shenyang, Liaoning 110001, P.R. China
    Copyright: © Deng et al. This is an open access article distributed under the terms of Creative Commons Attribution License.
  • Article Number: 246
    |
    Published online on: April 21, 2023
       https://doi.org/10.3892/ol.2023.13832
  • Expand metrics +
Metrics: Total Views: 0 (Spandidos Publications: | PMC Statistics: )
Metrics: Total PDF Downloads: 0 (Spandidos Publications: | PMC Statistics: )
Cited By (CrossRef): 0 citations Loading Articles...

This article is mentioned in:



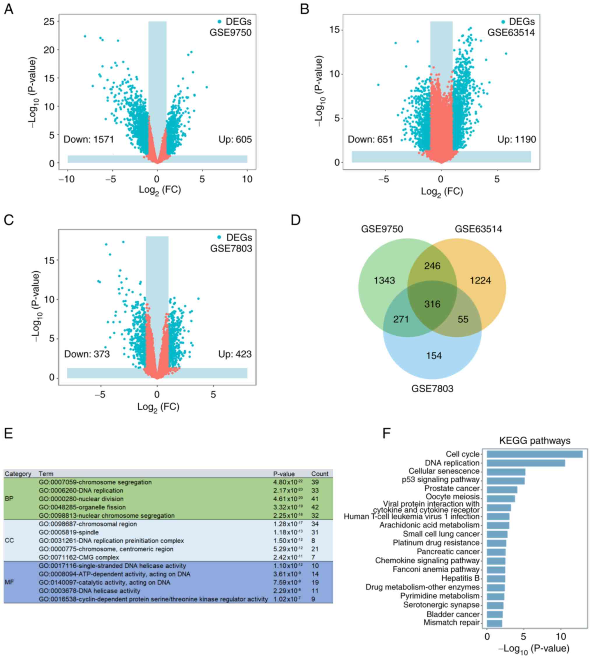
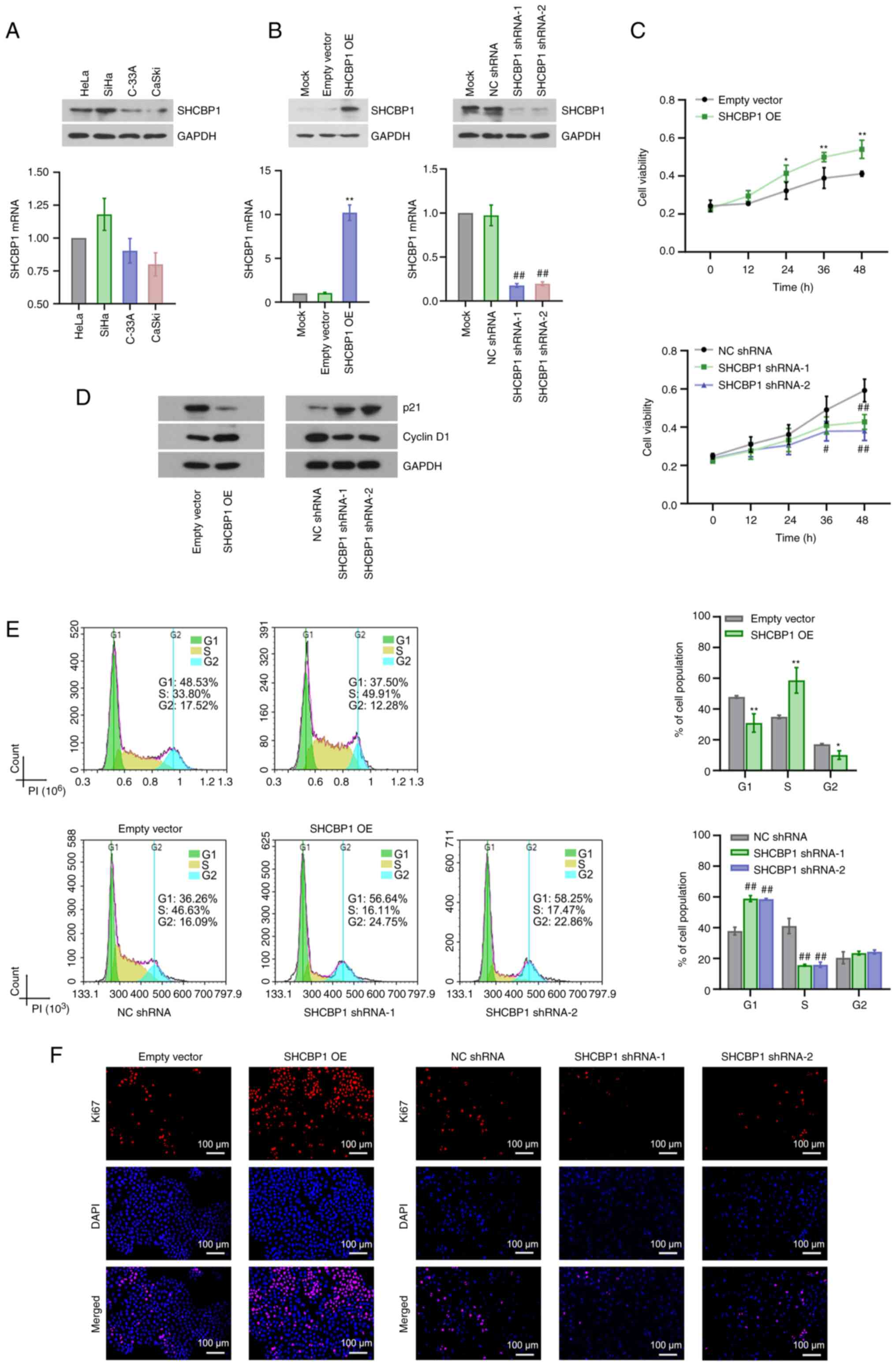
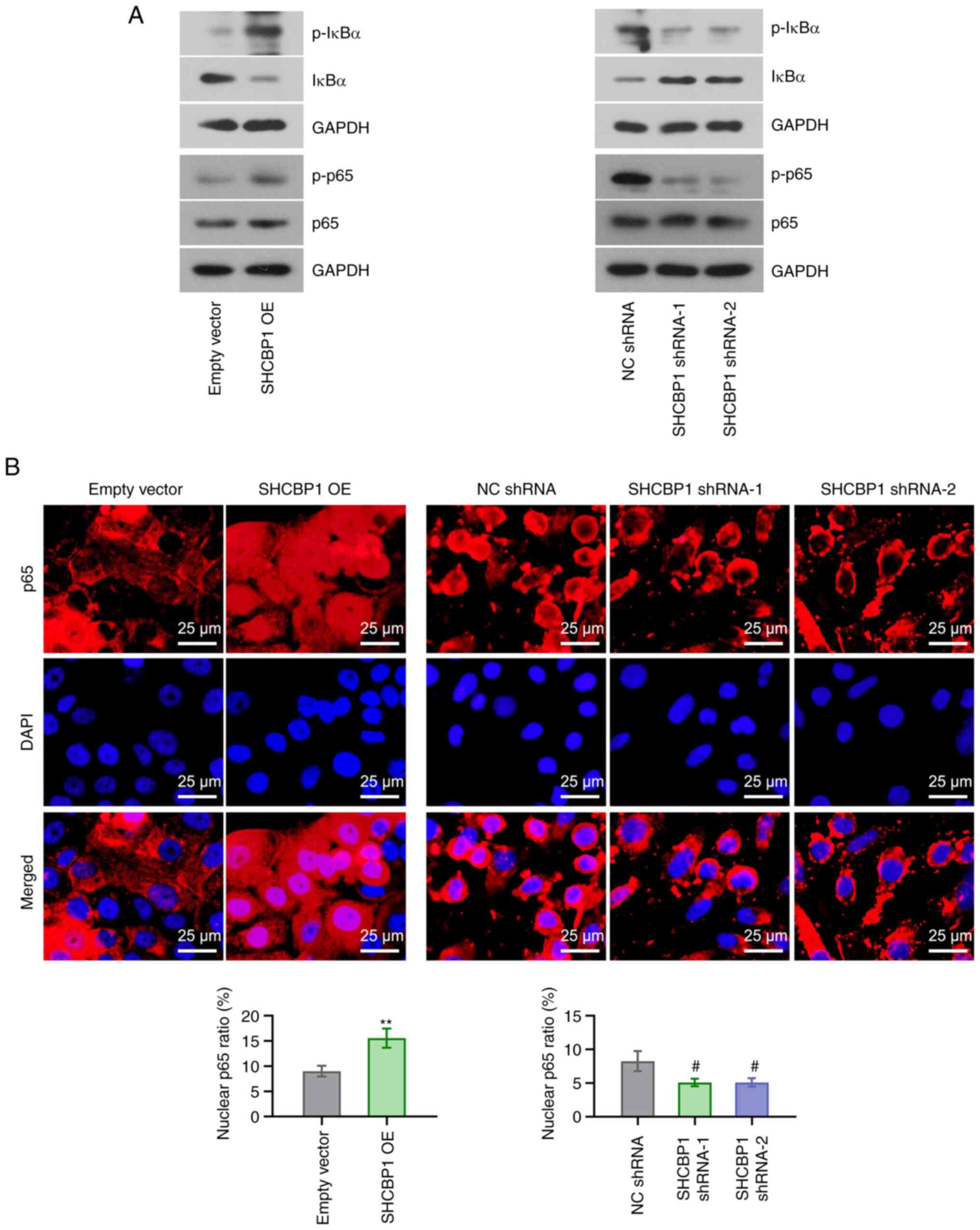
Abstract

Cervical cancer (CC) is the most common human papillomavirus‑related disease. Continuous activation of the NF‑κB signaling pathway has been observed in CC. SHC binding and spindle associated 1 (SHCBP1) contributes to tumorigenesis and activation of the NF‑κB pathway in multiple cancer types, while its function in CC remains unclear. In the present study, three Gene Expression Omnibus datasets were used to identify differentially expressed genes (DEGs) in CC. Loss‑ and gain‑of‑function experiments were performed using stable SHCBP1‑silenced and SHCBP1‑overexpressing CC cells. To further explore the molecular mechanism of SHCBP1 in CC, small interfering RNA targeting eukaryotic translation initiation factor 5A (EIF5A) was transfected into stable SHCBP1‑overexpressing CC cells. The results demonstrated that SHCBP1 was an upregulated DEG in CC tissues compared with healthy control cervical tissues. Functional experiments revealed the pro‑proliferative and pro‑stemness role of SHCBP1 in CC cells (CaSki and SiHa cells), in vitro. Furthermore, the NF‑κB signaling pathway in CC cells was activated by SHCBP1. Increases in cell proliferation, stemness and activation of NF‑κB, induced by SHCBP1 overexpression in CC cells, were reversed by EIF5A knockdown. Taken together, the results indicated that SHCBP1 serves an important role in regulation of CC cell proliferation, self‑renewal and activation of NF‑κB via EIF5A. The present study demonstrated a potential molecular mechanism underlying the progression of CC.
View Figures

Figure 1

Figure 2

Figure 3

Figure 4

Figure 5

Figure 6

View References

1 

Sung H, Ferlay J, Siegel RL, Laversanne M, Soerjomataram I, Jemal A and Bray F: Global cancer statistics 2020: GLOBOCAN estimates of incidence and mortality worldwide for 36 cancers in 185 countries. CA Cancer J Clin. 71:209–249. 2021. View Article : Google Scholar : PubMed/NCBI

2 

Brisson M and Drolet M: Global elimination of cervical cancer as a public health problem. Lancet Oncol. 20:319–321. 2019. View Article : Google Scholar : PubMed/NCBI

3 

Brisson M, Kim JJ, Canfell K, Drolet M, Gingras G, Burger EA, Martin D, Simms KT, Bénard É, Boily MC, et al: Impact of HPV vaccination and cervical screening on cervical cancer elimination: A comparative modelling analysis in 78 low-income and lower-middle-income countries. Lancet. 395:575–590. 2020. View Article : Google Scholar : PubMed/NCBI

4 

Schmandt R, Liu SK and McGlade CJ: Cloning and characterization of mPAL, a novel Shc SH2 domain-binding protein expressed in proliferating cells. Oncogene. 18:1867–1879. 1999. View Article : Google Scholar : PubMed/NCBI

5 

Li D, Peng H, Qu L, Sommar P, Wang A, Chu T, Li X, Bi X, Liu Q, Sérézal IG, et al: MiR-19a/b and miR-20a promote wound healing by regulating the inflammatory response of keratinocytes. J Invest Dermatol. 141:659–671. 2021. View Article : Google Scholar : PubMed/NCBI

6 

Shi W, Zhang G, Ma Z, Li L, Liu M, Qin L, Yu Z, Zhao L, Liu Y, Zhang X, et al: Hyperactivation of HER2-SHCBP1-PLK1 axis promotes tumor cell mitosis and impairs trastuzumab sensitivity to gastric cancer. Nat Commun. 12:28122021. View Article : Google Scholar : PubMed/NCBI

7 

Peng C, Zhao H, Song Y, Chen W, Wang X, Liu X, Zhang C, Zhao J, Li J, Cheng G, et al: SHCBP1 promotes synovial sarcoma cell metastasis via targeting TGF-beta1/Smad signaling pathway and is associated with poor prognosis. J Exp Clin Cancer Res. 36:1412017. View Article : Google Scholar : PubMed/NCBI

8 

Liu L, Yang Y, Liu S, Tao T, Cai J, Wu J, Guan H, Zhu X, He Z, Li J, et al: EGF-induced nuclear localization of SHCBP1 activates beta-catenin signaling and promotes cancer progression. Oncogene. 38:747–764. 2019. View Article : Google Scholar : PubMed/NCBI

9 

Wullaert A, Bonnet MC and Pasparakis M: NF-κB in the regulation of epithelial homeostasis and inflammation. Cell Res. 21:146–158. 2011. View Article : Google Scholar : PubMed/NCBI

10 

Ghosh S and Hayden MS: New regulators of NF-kappaB in inflammation. Nat Rev Immunol. 8:837–848. 2008. View Article : Google Scholar : PubMed/NCBI

11 

Wu Z, Peng X, Li J, Zhang Y and Hu L: Constitutive activation of nuclear factor kappaB contributes to cystic fibrosis transmembrane conductance regulator expression and promotes human cervical cancer progression and poor prognosis. Int J Gynecol Cancer. 23:906–915. 2013. View Article : Google Scholar : PubMed/NCBI

12 

Wang J, Ou J, Guo Y, Dai T, Li X, Liu J, Xia M, Liu L and He M: TBLR1 is a novel prognostic marker and promotes epithelial-mesenchymal transition in cervical cancer. Br J Cancer. 111:112–124. 2014. View Article : Google Scholar : PubMed/NCBI

13 

Wang W, Li X, Xu Y, Guo W, Yu H, Zhang L, Wang Y and Chen X: Acetylation-stabilized chloride intracellular channel 1 exerts a tumor-promoting effect on cervical cancer cells by activating NF-kappaB. Cell Oncol (Dordr). 44:557–568. 2021. View Article : Google Scholar : PubMed/NCBI

14 

Zhou Y, Tan Z, Chen K, Wu W, Zhu J, Wu G, Cao L, Zhang X, Zeng X, Li J and Zhang W: Overexpression of SHCBP1 promotes migration and invasion in gliomas by activating the NF-kappaB signaling pathway. Mol Carcinog. 57:1181–1190. 2018. View Article : Google Scholar : PubMed/NCBI

15 

Coni S, Serrao SM, Yurtsever ZN, Magno LD, Bordone R, Bertani C, Licursi V, Ianniello Z, Infante P, Moretti M, et al: Blockade of EIF5A hypusination limits colorectal cancer growth by inhibiting MYC elongation. Cell Death Dis. 11:10452020. View Article : Google Scholar : PubMed/NCBI

16 

Wang Z, Jiang J, Qin T, Xiao Y and Han L: EIF5A regulates proliferation and chemoresistance in pancreatic cancer through the sHH signalling pathway. J Cell Mol Med. 23:2678–2688. 2019. View Article : Google Scholar : PubMed/NCBI

17 

Mémin E, Hoque M, Jain MR, Heller DS, Li H, Cracchiolo B, Hanauske-Abel HM, Pe'ery T and Mathews MB: Blocking eIF5A modification in cervical cancer cells alters the expression of cancer-related genes and suppresses cell proliferation. Cancer Res. 74:552–562. 2014. View Article : Google Scholar : PubMed/NCBI

18 

Liu Z, Teng L, Gao L, Wang H, Su Y and Li J: The role of eukaryotic translation initiation factor 5A-1 (eIF5A-1) gene in HPV 16 E6 induces cell growth in human cervical squamous carcinoma cells. Biochem Biophys Res Commun. 504:6–12. 2018. View Article : Google Scholar : PubMed/NCBI

19 

Taylor CA, Liu Z, Tang TC, Zheng Q, Francis S, Wang TW, Ye B, Lust JA, Dondero R and Thompson JE: Modulation of eIF5A expression using SNS01 nanoparticles inhibits NF-κB activity and tumor growth in murine models of multiple myeloma. Mol Ther. 20:1305–1314. 2012. View Article : Google Scholar : PubMed/NCBI

20 

Geng H, Guo M, Xu W, Zang X, Wu T, Teng F, Wang Y, Liu X, Wang X, Sun Q and Liang J: SHCBP1 promotes papillary thyroid carcinoma carcinogenesis and progression through promoting formation of integrin and collagen and maintaining cell stemness. Front Endocrinol (Lausanne). 11:6138792021. View Article : Google Scholar : PubMed/NCBI

21 

Scotto L, Narayan G, Nandula SV, Arias-Pulido H, Subramaniyam S, Schneider A, Kaufmann AM, Wright JD, Pothuri B, Mansukhani M and Murty VV: Identification of copy number gain and overexpressed genes on chromosome arm 20q by an integrative genomic approach in cervical cancer: Potential role in progression. Genes Chromosomes Cancer. 47:755–765. 2008. View Article : Google Scholar : PubMed/NCBI

22 

den Boon JA, Pyeon D, Wang SS, Horswill M, Schiffman M, Sherman M, Zuna RE, Wang Z, Hewitt SM, Pearson R, et al: Molecular transitions from papillomavirus infection to cervical precancer and cancer: Role of stromal estrogen receptor signaling. Proc Natl Acad Sci USA. 112:E3255–E3264. 2015. View Article : Google Scholar : PubMed/NCBI

23 

Zhai Y, Kuick R, Nan B, Ota I, Weiss SJ, Trimble CL, Fearon ER and Cho KR: Gene expression analysis of preinvasive and invasive cervical squamous cell carcinomas identifies HOXC10 as a key mediator of invasion. Cancer Res. 67:10163–10172. 2007. View Article : Google Scholar : PubMed/NCBI

24 

Livak KJ and Schmittgen TD: Analysis of relative gene expression data using real-time quantitative PCR and the 2(−Delta Delta C(T)) method. Methods. 25:402–408. 2001. View Article : Google Scholar : PubMed/NCBI

25 

Mirzaei S, Saghari S, Bassiri F, Raesi R, Zarrabi A, Hushmandi K, Sethi G and Tergaonkar V: NF-κB as a regulator of cancer metastasis and therapy response: A focus on epithelial-mesenchymal transition. J Cell Physiol. 237:2770–2795. 2022. View Article : Google Scholar : PubMed/NCBI

26 

Strnadel J, Choi S, Fujimura K, Wang H, Zhang W, Wyse M, Wright T, Gross E, Peinado C, Park HW, et al: eIF5A-PEAK1 signaling regulates YAP1/TAZ protein expression and pancreatic cancer cell growth. Cancer Res. 77:1997–2007. 2017. View Article : Google Scholar : PubMed/NCBI

27 

Tian M, Neil JR and Schiemann WP: Transforming growth factor-β and the hallmarks of cancer. Cell Signal. 23:951–962. 2021. View Article : Google Scholar : PubMed/NCBI

28 

Bertoli C, Skotheim JM and de Bruin RA: Control of cell cycle transcription during G1 and S phases. Nat Rev Mol Cell Biol. 14:518–528. 2013. View Article : Google Scholar : PubMed/NCBI

29 

Mo M, Tong S, Yin H, Jin Z, Zu X and Hu X: SHCBP1 regulates STAT3/c-Myc signaling activation to promote tumor progression in penile cancer. Am J Cancer Res. 10:3138–3156. 2020.PubMed/NCBI

30 

Yang C, Hu JF, Zhan Q, Wang ZW, Li G, Pan JJ, Huang L, Liao CY, Huang Y, Tian YF, et al: SHCBP1 interacting with EOGT enhances O-GlcNAcylation of NOTCH1 and promotes the development of pancreatic cancer. Genomics. 113:827–842. 2021. View Article : Google Scholar : PubMed/NCBI

31 

Xu N, Wu YP, Yin HB, Chen SH, Li XD, Xue XY and Gou X: SHCBP1 promotes tumor cell proliferation, migration, and invasion, and is associated with poor prostate cancer prognosis. J Cancer Res Clin Oncol. 146:1953–1969. 2020. View Article : Google Scholar : PubMed/NCBI

32 

Feng W, Li HC, Xu K, Chen YF, Pan LY, Mei Y, Cai H, Jiang YM, Chen T and Feng DX: SHCBP1 is over-expressed in breast cancer and is important in the proliferation and apoptosis of the human malignant breast cancer cell line. Gene. 587:91–97. 2016. View Article : Google Scholar : PubMed/NCBI

33 

Batlle E and Clevers H: Cancer stem cells revisited. Nat Med. 23:1124–1134. 2017. View Article : Google Scholar : PubMed/NCBI

34 

Tyagi A, Vishnoi K, Mahata S, Verma G, Srivastava Y, Masaldan S, Roy BG, Bharti AC and Das BC: Cervical cancer stem cells selectively overexpress HPV oncoprotein E6 that controls stemness and self-renewal through upregulation of HES1. Clin Cancer Res. 22:4170–4184. 2016. View Article : Google Scholar : PubMed/NCBI

35 

Feng Q, Li S, Ma HM, Yang WT and Zheng PS: LGR6 activates the Wnt/beta-catenin signaling pathway and forms a β-catenin/TCF7L2/LGR6 feedback loop in LGR6(high) cervical cancer stem cells. Oncogene. 40:6103–6114. 2021. View Article : Google Scholar : PubMed/NCBI

36 

Low HY, Lee YC, Lee YJ, Wang HL, Chen YI, Chien PJ, Li ST and Chang WW: Reciprocal regulation between indoleamine 2,3-dioxigenase 1 and notch1 involved in radiation response of cervical cancer stem cells. Cancers (Basel). 12:15472020. View Article : Google Scholar : PubMed/NCBI

37 

Ledoux AC and Perkins ND: NF-κB and the cell cycle. Biochem Soc Trans. 42:76–81. 2014. View Article : Google Scholar : PubMed/NCBI

38 

Guttridge DC, Albanese C, Reuther JY, Pestell RG and Baldwin AS Jr: NF-kappaB controls cell growth and differentiation through transcriptional regulation of cyclin D1. Mol Cell Biol. 19:5785–5799. 1999. View Article : Google Scholar : PubMed/NCBI

39 

Cheng SH, Hsia C, Leone G and Liou HC: Cyclin E and Bcl-x(L) cooperatively induce cell cycle progression in c-Rel(−/-) B cells. Oncogene. 22:8472–8486. 2003. View Article : Google Scholar : PubMed/NCBI

40 

Zhu SM, Al-Mathkour M, Cao L, Khalafi S, Chen Z, Poveda J, Peng D, Lu H, Soutto M, Hu T, et al: CDK1 bridges NF-κB and β-catenin signaling in response to H. pylori infection in gastric tumorigenesis. Cell Rep. 42:1120052023. View Article : Google Scholar : PubMed/NCBI

41 

Liu JL, Ma HP, Lu XL, Sun SH, Guo X and Li FC: NF-κB induces abnormal centrosome amplification by upregulation of CDK2 in laryngeal squamous cell cancer. Int J Oncol. 39:915–924. 2011.PubMed/NCBI

42 

Marquardt JU, Gomez-Quiroz L, Camacho LO, Pinna F, Lee YH, Kitade M, Domínguez MP, Castven D, Breuhahn K, Conner EA, et al: Curcumin effectively inhibits oncogenic NF-κB signaling and restrains stemness features in liver cancer. J Hepatol. 63:661–669. 2015. View Article : Google Scholar : PubMed/NCBI

43 

Zhang M, Wang L, Yue Y, Zhang L, Liu T, Jing M, Liang X, Ma M, Xu S, Wang K, et al: ITPR3 facilitates tumor growth, metastasis and stemness by inducing the NF-ĸB/CD44 pathway in urinary bladder carcinoma. J Exp Clin Canc Res. 40:652021. View Article : Google Scholar

44 

Gonzalez-Torres C, Gaytan-Cervantes J, Mandujano-Tinoco EA, Ceballos-Cancino G, Garcia-Venzor A, Zampedri C, Sanchez-Maldonado P, Mojica-Espinosa R, Jimenez-Hernandez LE and Maldonado V: NF-κB participates in the stem cell phenotype of ovarian cancer cells. Arch Med Res. 48:343–351. 2017. View Article : Google Scholar : PubMed/NCBI

45 

Dong W, Sun S, Cao X, Cui Y, Chen A, Li X, Zhang J, Cao J and Wang Y: Exposure to TNFalpha combined with TGFbeta induces carcinogenesis in vitro via NF-kappaB/Twist axis. Oncol Rep. 37:1873–1882. 2017. View Article : Google Scholar : PubMed/NCBI

46 

Smith SM, Lyu YL and Cai L: NF-κB affects proliferation and invasiveness of breast cancer cells by regulating CD44 expression. PLoS One. 9:e1069662014. View Article : Google Scholar : PubMed/NCBI

47 

Chefetz I, Alvero AB, Holmberg JC, Lebowitz N, Craveiro V, Yang-Hartwich Y, Yin G, Squillace L, Soteras MG, Aldo P and Mor G: TLR2 enhances ovarian cancer stem cell self-renewal and promotes tumor repair and recurrence. Cell Cycle. 12:511–521. 2013. View Article : Google Scholar : PubMed/NCBI

48 

Quan XX, Hawk NV, Chen W, Coupar J, Lee SK, Petersen DW, Meltzer PS, Montemarano A, Braun M, Chen Z and Van Waes C: Targeting Notch1 and IKKalpha enhanced NF-kappaB activation in CD133(+) skin cancer stem cells. Mol Cancer Ther. 17:2034–2048. 2018. View Article : Google Scholar : PubMed/NCBI

49 

Sun Y, Pan H, He Y, Hu C and Gu Y: Functional roles of the SHCBP1 and KIF23 interaction in modulating the cell-cycle and cisplatin resistance of head and neck squamous cell carcinoma. Head Neck. 44:591–605. 2022. View Article : Google Scholar : PubMed/NCBI

50 

Zhang Z and Teng CT: Phosphorylation of Kruppel-like factor 5 (KLF5/IKLF) at the CBP interaction region enhances its transactivation function. Nucleic Acids Res. 31:2196–2208. 2003. View Article : Google Scholar : PubMed/NCBI

51 

Ma D, Zheng B, Liu HL, Zhao YB, Liu X, Zhang XH, Li Q, Shi WB, Suzuki T and Wen JK: Klf5 down-regulation induces vascular senescence through eIF5a depletion and mitochondrial fission. PLoS Biol. 18:e30008082020. View Article : Google Scholar : PubMed/NCBI

Related Articles

  • Abstract
  • View
  • Download
  • Twitter
Copy and paste a formatted citation
Spandidos Publications style
Deng B, Li A, Zhu Y, Zhou Y, Fei J and Miao Y: SHCBP1 contributes to the proliferation and self‑renewal of cervical cancer cells and activation of the NF‑κB signaling pathway through EIF5A. Oncol Lett 25: 246, 2023.
APA
Deng, B., Li, A., Zhu, Y., Zhou, Y., Fei, J., & Miao, Y. (2023). SHCBP1 contributes to the proliferation and self‑renewal of cervical cancer cells and activation of the NF‑κB signaling pathway through EIF5A. Oncology Letters, 25, 246. https://doi.org/10.3892/ol.2023.13832
MLA
Deng, B., Li, A., Zhu, Y., Zhou, Y., Fei, J., Miao, Y."SHCBP1 contributes to the proliferation and self‑renewal of cervical cancer cells and activation of the NF‑κB signaling pathway through EIF5A". Oncology Letters 25.6 (2023): 246.
Chicago
Deng, B., Li, A., Zhu, Y., Zhou, Y., Fei, J., Miao, Y."SHCBP1 contributes to the proliferation and self‑renewal of cervical cancer cells and activation of the NF‑κB signaling pathway through EIF5A". Oncology Letters 25, no. 6 (2023): 246. https://doi.org/10.3892/ol.2023.13832
Copy and paste a formatted citation
x
Spandidos Publications style
Deng B, Li A, Zhu Y, Zhou Y, Fei J and Miao Y: SHCBP1 contributes to the proliferation and self‑renewal of cervical cancer cells and activation of the NF‑κB signaling pathway through EIF5A. Oncol Lett 25: 246, 2023.
APA
Deng, B., Li, A., Zhu, Y., Zhou, Y., Fei, J., & Miao, Y. (2023). SHCBP1 contributes to the proliferation and self‑renewal of cervical cancer cells and activation of the NF‑κB signaling pathway through EIF5A. Oncology Letters, 25, 246. https://doi.org/10.3892/ol.2023.13832
MLA
Deng, B., Li, A., Zhu, Y., Zhou, Y., Fei, J., Miao, Y."SHCBP1 contributes to the proliferation and self‑renewal of cervical cancer cells and activation of the NF‑κB signaling pathway through EIF5A". Oncology Letters 25.6 (2023): 246.
Chicago
Deng, B., Li, A., Zhu, Y., Zhou, Y., Fei, J., Miao, Y."SHCBP1 contributes to the proliferation and self‑renewal of cervical cancer cells and activation of the NF‑κB signaling pathway through EIF5A". Oncology Letters 25, no. 6 (2023): 246. https://doi.org/10.3892/ol.2023.13832
Follow us
  • Twitter
  • LinkedIn
  • Facebook
About
  • Spandidos Publications
  • Careers
  • Cookie Policy
  • Privacy Policy
How can we help?
  • Help
  • Live Chat
  • Contact
  • Email to our Support Team