Spandidos Publications Logo
  • About
    • About Spandidos
    • Aims and Scopes
    • Abstracting and Indexing
    • Editorial Policies
    • Reprints and Permissions
    • Job Opportunities
    • Terms and Conditions
    • Contact
  • Journals
    • All Journals
    • Oncology Letters
      • Oncology Letters
      • Information for Authors
      • Editorial Policies
      • Editorial Board
      • Aims and Scope
      • Abstracting and Indexing
      • Bibliographic Information
      • Archive
    • International Journal of Oncology
      • International Journal of Oncology
      • Information for Authors
      • Editorial Policies
      • Editorial Board
      • Aims and Scope
      • Abstracting and Indexing
      • Bibliographic Information
      • Archive
    • Molecular and Clinical Oncology
      • Molecular and Clinical Oncology
      • Information for Authors
      • Editorial Policies
      • Editorial Board
      • Aims and Scope
      • Abstracting and Indexing
      • Bibliographic Information
      • Archive
    • Experimental and Therapeutic Medicine
      • Experimental and Therapeutic Medicine
      • Information for Authors
      • Editorial Policies
      • Editorial Board
      • Aims and Scope
      • Abstracting and Indexing
      • Bibliographic Information
      • Archive
    • International Journal of Molecular Medicine
      • International Journal of Molecular Medicine
      • Information for Authors
      • Editorial Policies
      • Editorial Board
      • Aims and Scope
      • Abstracting and Indexing
      • Bibliographic Information
      • Archive
    • Biomedical Reports
      • Biomedical Reports
      • Information for Authors
      • Editorial Policies
      • Editorial Board
      • Aims and Scope
      • Abstracting and Indexing
      • Bibliographic Information
      • Archive
    • Oncology Reports
      • Oncology Reports
      • Information for Authors
      • Editorial Policies
      • Editorial Board
      • Aims and Scope
      • Abstracting and Indexing
      • Bibliographic Information
      • Archive
    • Molecular Medicine Reports
      • Molecular Medicine Reports
      • Information for Authors
      • Editorial Policies
      • Editorial Board
      • Aims and Scope
      • Abstracting and Indexing
      • Bibliographic Information
      • Archive
    • World Academy of Sciences Journal
      • World Academy of Sciences Journal
      • Information for Authors
      • Editorial Policies
      • Editorial Board
      • Aims and Scope
      • Abstracting and Indexing
      • Bibliographic Information
      • Archive
    • International Journal of Functional Nutrition
      • International Journal of Functional Nutrition
      • Information for Authors
      • Editorial Policies
      • Editorial Board
      • Aims and Scope
      • Abstracting and Indexing
      • Bibliographic Information
      • Archive
    • International Journal of Epigenetics
      • International Journal of Epigenetics
      • Information for Authors
      • Editorial Policies
      • Editorial Board
      • Aims and Scope
      • Abstracting and Indexing
      • Bibliographic Information
      • Archive
    • Medicine International
      • Medicine International
      • Information for Authors
      • Editorial Policies
      • Editorial Board
      • Aims and Scope
      • Abstracting and Indexing
      • Bibliographic Information
      • Archive
  • Articles
  • Information
    • Information for Authors
    • Information for Reviewers
    • Information for Librarians
    • Information for Advertisers
    • Conferences
  • Language Editing
Spandidos Publications Logo
  • About
    • About Spandidos
    • Aims and Scopes
    • Abstracting and Indexing
    • Editorial Policies
    • Reprints and Permissions
    • Job Opportunities
    • Terms and Conditions
    • Contact
  • Journals
    • All Journals
    • Biomedical Reports
      • Information for Authors
      • Editorial Policies
      • Editorial Board
      • Aims and Scope
      • Abstracting and Indexing
      • Bibliographic Information
      • Archive
    • Experimental and Therapeutic Medicine
      • Information for Authors
      • Editorial Policies
      • Editorial Board
      • Aims and Scope
      • Abstracting and Indexing
      • Bibliographic Information
      • Archive
    • International Journal of Epigenetics
      • Information for Authors
      • Editorial Policies
      • Editorial Board
      • Aims and Scope
      • Abstracting and Indexing
      • Bibliographic Information
      • Archive
    • International Journal of Functional Nutrition
      • Information for Authors
      • Editorial Policies
      • Editorial Board
      • Aims and Scope
      • Abstracting and Indexing
      • Bibliographic Information
      • Archive
    • International Journal of Molecular Medicine
      • Information for Authors
      • Editorial Policies
      • Editorial Board
      • Aims and Scope
      • Abstracting and Indexing
      • Bibliographic Information
      • Archive
    • International Journal of Oncology
      • Information for Authors
      • Editorial Policies
      • Editorial Board
      • Aims and Scope
      • Abstracting and Indexing
      • Bibliographic Information
      • Archive
    • Medicine International
      • Information for Authors
      • Editorial Policies
      • Editorial Board
      • Aims and Scope
      • Abstracting and Indexing
      • Bibliographic Information
      • Archive
    • Molecular and Clinical Oncology
      • Information for Authors
      • Editorial Policies
      • Editorial Board
      • Aims and Scope
      • Abstracting and Indexing
      • Bibliographic Information
      • Archive
    • Molecular Medicine Reports
      • Information for Authors
      • Editorial Policies
      • Editorial Board
      • Aims and Scope
      • Abstracting and Indexing
      • Bibliographic Information
      • Archive
    • Oncology Letters
      • Information for Authors
      • Editorial Policies
      • Editorial Board
      • Aims and Scope
      • Abstracting and Indexing
      • Bibliographic Information
      • Archive
    • Oncology Reports
      • Information for Authors
      • Editorial Policies
      • Editorial Board
      • Aims and Scope
      • Abstracting and Indexing
      • Bibliographic Information
      • Archive
    • World Academy of Sciences Journal
      • Information for Authors
      • Editorial Policies
      • Editorial Board
      • Aims and Scope
      • Abstracting and Indexing
      • Bibliographic Information
      • Archive
  • Articles
  • Information
    • For Authors
    • For Reviewers
    • For Librarians
    • For Advertisers
    • Conferences
  • Language Editing
Login Register Submit
  • This site uses cookies
  • You can change your cookie settings at any time by following the instructions in our Cookie Policy. To find out more, you may read our Privacy Policy.

    I agree
Search articles by DOI, keyword, author or affiliation
Search
Advanced Search
presentation
Oncology Letters
Join Editorial Board Propose a Special Issue
Print ISSN: 1792-1074 Online ISSN: 1792-1082
Journal Cover
April-2025 Volume 29 Issue 4

Full Size Image

Sign up for eToc alerts
Recommend to Library

Journals

International Journal of Molecular Medicine

International Journal of Molecular Medicine

International Journal of Molecular Medicine is an international journal devoted to molecular mechanisms of human disease.

International Journal of Oncology

International Journal of Oncology

International Journal of Oncology is an international journal devoted to oncology research and cancer treatment.

Molecular Medicine Reports

Molecular Medicine Reports

Covers molecular medicine topics such as pharmacology, pathology, genetics, neuroscience, infectious diseases, molecular cardiology, and molecular surgery.

Oncology Reports

Oncology Reports

Oncology Reports is an international journal devoted to fundamental and applied research in Oncology.

Experimental and Therapeutic Medicine

Experimental and Therapeutic Medicine

Experimental and Therapeutic Medicine is an international journal devoted to laboratory and clinical medicine.

Oncology Letters

Oncology Letters

Oncology Letters is an international journal devoted to Experimental and Clinical Oncology.

Biomedical Reports

Biomedical Reports

Explores a wide range of biological and medical fields, including pharmacology, genetics, microbiology, neuroscience, and molecular cardiology.

Molecular and Clinical Oncology

Molecular and Clinical Oncology

International journal addressing all aspects of oncology research, from tumorigenesis and oncogenes to chemotherapy and metastasis.

World Academy of Sciences Journal

World Academy of Sciences Journal

Multidisciplinary open-access journal spanning biochemistry, genetics, neuroscience, environmental health, and synthetic biology.

International Journal of Functional Nutrition

International Journal of Functional Nutrition

Open-access journal combining biochemistry, pharmacology, immunology, and genetics to advance health through functional nutrition.

International Journal of Epigenetics

International Journal of Epigenetics

Publishes open-access research on using epigenetics to advance understanding and treatment of human disease.

Medicine International

Medicine International

An International Open Access Journal Devoted to General Medicine.

Journal Cover
April-2025 Volume 29 Issue 4

Full Size Image

Sign up for eToc alerts
Recommend to Library

  • Article
  • Citations
    • Cite This Article
    • Download Citation
    • Create Citation Alert
    • Remove Citation Alert
    • Cited By
  • Similar Articles
    • Related Articles (in Spandidos Publications)
    • Similar Articles (Google Scholar)
    • Similar Articles (PubMed)
  • Download PDF
  • Download XML
  • View XML

  • Supplementary Files
    • Supplementary_Data1.pdf
    • Supplementary_Data2.pdf
Article Open Access

Hypoxia‑induced SREBP1‑mediated lipogenesis and autophagy promote cell survival via fatty acid oxidation in breast cancer cells

  • Authors:
    • Jae-Ha Jung
    • Yeseul Yang
    • Yongbaek Kim
  • View Affiliations / Copyright

    Affiliations: Laboratory of Clinical Pathology, College of Veterinary Medicine, Seoul National University, Seoul 08826, Republic of Korea
    Copyright: © Jung et al. This is an open access article distributed under the terms of Creative Commons Attribution License.
  • Article Number: 175
    |
    Published online on: February 7, 2025
       https://doi.org/10.3892/ol.2025.14921
  • Expand metrics +
Metrics: Total Views: 0 (Spandidos Publications: | PMC Statistics: )
Metrics: Total PDF Downloads: 0 (Spandidos Publications: | PMC Statistics: )
Cited By (CrossRef): 0 citations Loading Articles...

This article is mentioned in:



Abstract

In the hypoxic tumor microenvironment, cancer cells undergo metabolic reprogramming to survive. The present study aimed to assess the effects of hypoxic conditions on the lipid metabolism of breast cancer cells to elucidate the mechanisms by which cancer cells survive in an unfavorable environment. Cell viability was assessed by trypan blue staining, MTT and Annexin V‑PI assays. Intracellular lipid levels were quantified using Nile red stain with immunofluorescence (IF). Autophagy was detected using LC3 antibody, Cyto‑ID stain, IF, Western blotting, and flow cytometry. Fatty acid oxidation (FAO) and ATP production were analyzed using specific assays, while gene expression was assessed by reverse transcription‑polymerase chain reaction. siRNA transfection was used for gene knockdown, and Kaplan‑Meier analysis was performed for survival analysis. Fatostatin and rapamycin served as an inhibitor of sterol regulatory element‑binding protein 1 (SREBP1) and an autophagy inducer, respectively. Under hypoxic conditions, triple‑negative breast cancer (TNBC) MDA‑MB‑231 cells showed markedly increased survival and proliferation rates compared with normal cells (MCF‑10A) and estrogen receptor‑positive cells (MCF‑7), with no change in apoptosis. Under hypoxic conditions, MDA‑MB‑231 cells showed increased expression of lipogenesis, autophagy and FAO‑related enzymes and activation of SREBP1, a key transcription factor for lipogenic genes, whereas these changes were not observed in MCF‑7 cells. When SREBP1 was inhibited with chemical inhibitors and siRNA, the expression of lipogenic, autophagic and FAO‑related enzymes decreased, resulting in reduced ATP production and viability in hypoxic MDA‑MB‑231 cells; however, this effect was restored when an autophagy inducer was added. Kaplan‑Meier analysis demonstrated that higher SREBP1 expression in patients with TNBC was associated with a worse prognosis, suggesting that SREBP1‑mediated reprogramming of lipid metabolism and autophagy under hypoxia is essential for TNBC cell survival. The results of the present study indicate that strategies targeting SREBP1 could be exploited to treat TNBC and improve prognosis.

Introduction

In the tumor microenvironment, cancer cells exhibit a greater ability to survive than normal cells, even under harsh conditions such as glucose deprivation or hypoxia. Whilst previous studies have focused primarily on elucidating the genetic and molecular basis of cancer, recent research has focused on the metabolic reprogramming of cancer cells (1). In particular, the concept of the ‘Warburg effect’, which states that cancer cells take up glucose as their primary energy sources to activate aerobic glycolysis, has led to important advances in understanding cancer metabolism (2). However, experimental evidence from previous research has led to the hypothesis that cancer cells utilize lipids instead of glucose as their primary energy source (3). This has led to a growing need for research to understand lipid metabolism in cancer cells, particularly in hypoxic environments (4).

Globally, breast cancer is a major contributor to cancer-associated deaths, with a notable increase of 20.9% in mortality rate from 2010 to 2019 (5). Breast cancer is divided into different subtypes based on hormone receptor status, of which triple-negative breast cancer (TNBC) has a worse prognosis compared with other subtypes due to the ineffectiveness of endocrine therapy (6). Currently, cytotoxic chemotherapy is the mainstay of treatment for TNBC, but resistance to chemotherapy frequently develops, leading to a growing need for the development of new therapies. In addition, women with obesity-related risk factors are more likely to develop TNBC (7,8), emphasizing the importance of investigating lipid metabolism reprogramming in this subtype (9,10).

Genes related to lipid metabolism are dysregulated in breast tissue before cancer diagnosis (11). Fatty acid synthase (FASN), a key enzyme involved in de novo fatty acid synthesis, is upregulated in TNBC, and FASN inhibitors have demonstrated anticancer effects against chemoresistant TNBC (12). Clinical studies are currently exploring the potential of combining the inhibitors of 3-hydroxy-3-methylglutaryl-coenzyme A reductase, a key enzyme in cholesterol synthesis, with conventional therapies for the treatment of TNBC (13). Sterol regulatory element-binding protein 1 (SREBP1), a key transcription factor, is gaining increasing attention for its role in regulating the genes involved in fatty acid and cholesterol production (13–15). The expression of SREBP1 increases upon exposure to a hostile environment in glioblastoma, prostate, nasopharyngeal, endometrial and breast cancers (16–19), and recent studies have highlighted the important role of SREBP1 in TNBC cells, suggesting the need to explore the mechanisms of SREBP1 metabolism, especially under hypoxic conditions (20,21).

In hypoxic environments, increased hypoxia-inducible factor (HIF)-1α promotes the expression of de novo lipid synthesis genes, such as FASN and stearoyl-CoA desaturase 1, and lipid uptake-related genes, such as fatty acid binding proteins (FABPs). This leads to the accumulation of lipid droplets (LDs) in cancer cells (22), which serves as a protective mechanism to alleviate endoplasmic reticulum stress (23,24). Recently, researchers have demonstrated that fatty acids serve as a major fuel source of ATP for cancer cell growth, raising an important question of why fatty acids can function as a source of ATP without causing lipotoxicity, especially in oxygen-poor tumor environments. Further research is required to elucidate the mechanisms under hypoxic conditions (25,26).

The present study aimed to assess the effects of hypoxia on cell survival via lipid reprogramming in breast cancer cells. The results demonstrated that SREBP1-mediated lipid reprogramming, along with autophagy, promotes cell survival under hypoxic conditions by facilitating ATP production via fatty acid oxidation (FAO) in TNBC cells.

Materials and methods

Cell culture and reagents

The non-cancerous human breast epithelial MCF-10A cell line was donated by Dr Je-Yoel Cho (Seoul National University; Seoul, South Korea); the estrogen receptor (ER)-positive human breast cancer MCF-7 cell line was donated by Dr So Yeong Lee (Seoul National University); and the TNBC MDA-MB-231 cell line was purchased from the Korean Cell Line Bank (KCLB). MCF-10A was cultured in mammary epithelial cell growth medium BulletKit™ (Lonza Group, Ltd.) supplemented with 1% penicillin/streptomycin (Gibco; Thermo Fisher Scientific, Inc.) and 10% fetal bovine serum (Gibco; Thermo Fisher Scientific, Inc.). MCF-7 and MDA-MB-231 cells were cultured in RPMI 1640 medium (Gibco; Thermo Fisher Scientific, Inc.) supplemented with 1% penicillin/streptomycin, 1 mM sodium pyruvate (Sigma-Aldrich; Merck KGaA), 10 mM sodium bicarbonate (Sigma-Aldrich; Merck KGaA), 10 mM HEPES (Sigma-Aldrich; Merck KGaA) and 10% fetal bovine serum. The authenticity of the cell lines used in the present study was confirmed using short tandem repeat markers at the KCLB. All cells were tested using e-Myco™ Plus Mycoplasma PCR Detection Kit (Intron Biotechnology, Inc.). For hypoxic conditions, cells were placed in a sealed hypoxic incubator chamber (Stemcell Technologies, Inc.) containing 1% O2, 5% CO2 and 95% N2 at 37°C for 48 h and monitored using an oxygen meter (GOX-100; GHM Messtechnik GmbH). For the control group, cells were maintained under normoxic conditions with 21% O2 at 37°C. Fatostatin, an SREBP1 inhibitor, and rapamycin, an autophagy inducer, were purchased from Sigma-Aldrich (Merck KGaA) and Selleck Chemicals, respectively. Fatostatin at concentrations of 5, 10, and 15 µM and rapamycin at concentrations of 0.1, 1, and 10 µM were administered at 37°C for 48 h.

Cell viability and proliferation assays

Cell viability was assessed using the 3-(4,5-dimethylthiazol-2-yl)-2,5-diphenyl tetrazolium bromide (MTT; Sigma-Aldrich; Merck KGaA) assay. MCF-10a, MCF-7, and MDA-MB-231 cells were seeded in 96-well plates at a concentration of 0.5×104 cells/well. After 24 h incubation, the cells were maintained under normoxic or hypoxic conditions at 37°C for 48 h. MTT solution dissolved in phosphate-buffered saline (PBS) at 5 mg/ml was added to each well and incubated for 1 h at 37°C. Subsequently, 100 µl of a solution composed of dimethyl sulfoxide (Sigma-Aldrich; Merck KGaA) and 2-propanol (Merck KGaA) in a 9:1 ratio was added to each well. Absorbance was determined at 570 nm using a BioTek Epoch microplate spectrophotometer (Agilent Technologies, Inc.).

For the cell proliferation assay, 3×105 MCF-10A, MCF-7, and MDA-MB-231 cells/well were seeded into 60-mm dishes. After 24 h incubation, the cells were further incubated under normoxic or hypoxic conditions at 37°C for 48 h. The cells were stained with 0.4% trypan blue dye (Gibco; Thermo Fisher Scientific, Inc.) at room temperature for 5 min and surviving cells were counted manually using an inverted microscope (cat. no. KS-TCM4; Korea Scope).

Apoptosis assay

The apoptotic rate was measured using an EzWay Annexin V-FITC apoptosis Kit (Koma Biotech Inc.) according to the manufacturer's instructions. The harvested MCF-10A, MCF-7, and MDA-MB-231 were washed with a binding buffer and incubated with FITC-Annexin V reagent in binding buffer for 15 min at room temperature in the dark, protected from light. After washing with the binding buffer, the cells were resuspended in PI/RNase staining solution (BD Biosciences) and immediately analyzed using FACSVerse (BD Biosciences). The data were gated based on forward and side scatter to exclude cell debris using BD FACSuite™ Application software version 1.6 (BD Biosciences). Total apoptosis included late apoptotic cells (double positive for annexin V and PI) and early apoptotic cells (positive for annexin V and negative for PI).

Immunofluorescence

MCF-7 and MDA-MB-231 cells were cultured in 35-mm confocal dishes (SPL Life Sciences), fixed with 4% formaldehyde and permeabilized with 0.1% Triton X-100, each for 20 min at room temperature. They were first blocked with 5% bovine serum albumin (Bovostar) for 1 h at room temperature and then incubated with 5 µg/ml Nile Red (Sigma-Aldrich; Merck KGaA) or microtubule associated protein 1 light chain 3-β (LC3B; cat no. NB100-2220; Novus Biologicals, LLC; Bio-Techne) and lysosomal associated membrane protein 2 (LAMP2; cat. no. CSB-PA012740EA01HU; Cusabio Technology, LLC) antibodies, each diluted at 1:200, for 30 min at room temperature in the dark. The secondary antibody, Alexa Fluor™ 488 (cat. no. A-11008; Thermo Fisher Scientific, Inc.), was then added at a 1:1,000 dilution and incubated for 1 h at room temperature in the dark. Nuclei were stained with DAPI Fluoromount-G (SouthernBiotech) for 5 min at room temperature. Fluorescence images of the control and experimental groups were captured under identical conditions including magnification, brightness, laser intensity and channel settings, using the EVOS M7000 Imaging System (cat. no. AMF7000; Thermo Fisher Scientific, Inc.). For enhanced clarity, contrast for all group images was adjusted to the same values using the Celleste™ 6 Image Analysis Software (Thermo Fisher Scientific, Inc.) according to the guidelines (27).

Reverse transcription-quantitative PCR (RT-qPCR)

Total RNA was isolated from MCF-7 and MDA-MB-231 cells using TRIzol™ reagent (Invitrogen™; Thermo Fisher Scientific, Inc.). A total of 500 ng RNA was reverse-transcribed into single-stranded complementary DNA for 30 min at 50°C using TOPscript™ RT DryMIX (dT 18plus; Enzynomics Co., Ltd.). RT-qPCR was performed to evaluate the expression levels of very low-density lipoprotein receptor (VLDLR), CD36, FABP3 and FABP7, perilipin 2, hypoxia-inducible lipid droplet associated, patatin-like phospholipase domain containing 2, lipin 1, diacylglycerol O-acyltransferase 1, sterol regulatory element binding transcription factor 1 (SREBF1) and FASN using the SYBR Green Real-Time PCR Kit (Enzynomics Co., Ltd.) according to the manufacturer's instructions. Using β-actin as a control, the level of the target product relative to that of the internal control was calculated using the 2−ΔΔCq method (28). The primer sequences for these genes are listed in Table SI.

Western blot analysis

Whole-cell lysates from MCF-7 and MDA-MB-231 cells were prepared by treatment of the cells with EzRIPA buffer (ATTO Corporation) and protein concentration was measured using the Bradford assay (Bio-Rad Laboratories, Inc.). A total of 10 µg total lysate was applied to a 10% sodium dodecyl sulfate-polyacrylamide gel and subsequently transferred onto a nitrocellulose membrane (Cytiva). For blocking, the membranes were incubated with 5% skimmed milk in PBS containing 0.05% Tween 20 (PBST) at 37°C for 60 min. After washing with PBST three times, the membrane was incubated overnight at 4°C using primary antibodies in PBST containing 5% bovine serum albumin. The primary antibodies used were against HIF-1α (cat. no. 3716S; Cell Signaling Technology, Inc.), SREBP1 (cat. no. SC-365513; Santa Cruz Biotechnology, Inc.), LC3B (cat. no. NB100-2220; Novus Biologicals, LLC; Bio-Techne) and β-actin (cat. no. SC-47778; Santa Cruz Biotechnology, Inc.), all 1:1,000 dilution. Secondary horseradish peroxidase-conjugated anti-rabbit (cat. no. SC-2004; Santa Cruz Biotechnology Inc.) or anti-mouse (cat. no. SC-2357; Santa Cruz Biotechnology Inc.) antibodies were added at a 1:4,000 dilution and incubated for 2 h at room temperature. Immunocomplexes were detected using an enhanced chemiluminescence detection system (Bio-Rad Laboratories, Inc.), and image acquisition was performed with the ImageQuant™ LAS-4000 mini (FUJIFILM Corporation). Densitometry analysis was performed using the ImageJ software version 1.50i (National Institutes of Health) based on a previous reference (29).

Cyto-ID autophagy detection

Autophagy activation was assessed using the Cyto-ID Autophagy Kit (Enzo Life Sciences, Inc.) following the manufacturer's instructions. Briefly, MCF-7 and MDA-MB-231 cells were washed with assay buffer and subsequently incubated with Cyto-ID (cat. no. ENZ-51031; Enzo Life Sciences) at a 1:2,000 dilution in assay buffer for 30 min at 37°C in the dark. After washing and resuspending the cells in assay buffer, they were immediately analyzed by flow cytometry using a FACSVerse instrument (BD Biosciences). As a positive control for autophagy, cells were treated with 20 µM chloroquine (Sigma-Aldrich; Merck KGaA) for 16 h at 37°C for confirming the accumulation of autophagosomes as previously described (30). Data were gated based on forward and side scatter to exclude cell debris, using BD FACSuite™ Application version 1.6 (BD Biosciences).

Fatty acid oxidation assay

The key FAO enzymes [acyl-CoA dehydrogenase very long chain (ACADVL), acyl-CoA dehydrogenase medium chain (ACADM) and hydroxyacyl-CoA dehydrogenase trifunctional multienzyme complex subunit a (HADHA)] were assessed using an FAO kit (cat. no. ab118183; Abcam) following the manufacturer's protocol. Briefly, the MDA-MB-231 cells were harvested, fixed with 4% formaldehyde and permeabilized with Triton X-100. They were incubated with primary antibodies for 1 h at room temperature, followed by incubation with the secondary antibody Alexa Fluor 488 (cat. no. A-11001; Thermo Fisher Scientific, Inc.) for 1 h at room temperature in the dark. Finally, the samples were analyzed by flow cytometry using FACSVerse (BD Biosciences). Data were gated based on forward and side scatter to exclude cell debris, using BD FACSuite™ Application software version 1.6 (BD Biosciences).

Assessment of ATP concentration

ATP production was measured using a commercial ATP assay kit (cat. no. BM-ATP-100; Biomax Co., Ltd.) according to the manufacturer's recommendations. Briefly, a mixture containing ATP assay buffer, probe, converter and developer was added to cell lysates prepared from 1×106 cells of MDA-MB-231. The samples were incubated in this solution in a 96-well plate for 30 min at room temperature. The absorbance was measured at 570 nm using a BioTek Epoch microplate spectrophotometer (Agilent Technologies, Inc.), and ATP concentration of each sample was calculated based on a standard curve.

Small interfering (si)RNA transfection

Gene knockdown experiments were performed by transfection with AccuTarget negative control siRNA (cat. no. SN-1011; Bioneer Corporation) and AccuTarget Genome-wide Predesigned siRNA targeting Human SREBF1 (Bioneer Corporation). The sense and antisense sequences of the SREBP1 siRNAs were 5′-CCACCGUUUCUUCGUGGAU-3′ and 5′-AUCCACGAAGAAACGGUGG-3′, respectively. Control and SREBP1 siRNAs (100 nM were mixed with Lipofectamine® 3000 (Invitrogen; Thermo Fisher Scientific, Inc.) and transfected into MCF-7 and MDA-MB-231 cells according to the manufacturer's recommendations. MCF-7 and MDA-MB-231 cells were incubated for 24 h at 37°C in RPMI 1640 medium supplemented with 10% fetal bovine serum (Gibco; Thermo Fisher Scientific, Inc.). After 24 h, the adhered cells were transfected with siRNAs using a Lipofectamineâ 3000 (Invitrogen; Thermo Fisher Scientific, Inc.) in Opti-MEM reduced-serum medium (Gibco; Thermo Fisher Scientific, Inc.). After 6 h of incubation, the Opti-MEM was replaced by a fresh culture medium and the cells were further cultured for 48 h at 37°C under normoxic and hypoxic conditions.

Kaplan-Meier analysis

Kaplan-Meier plotter tools were used to assess the association between SREBF1 mRNA expression and recurrence-free survival (RFS) and distant metastasis-free survival (DMFS) in patients with ER+/progesterone receptor (PR)-/human epidermal growth factor receptor 2 (HER2)- and ER-/PR-/HER2-subtypes of breast cancer (http://kmplot.com/analysis/index.php?p=service&cancer=breast). The analysis was conducted with ‘auto-select best cut-off’ option to determine the cut-off value and patients were stratified based on hormone receptor and HER2 status for the dichotomization of SREBF1 mRNA expression level. Hazard ratios along with their corresponding 95% confidence intervals and log-rank P-values were reported for each result.

Statistical analysis

Data are presented as the mean ± standard error of the mean based on a minimum of three independent experiments. Statistical analyses were performed using GraphPad PRISM software version 5.01 (Dotmatics). Datasets with two groups were analyzed using one-way analysis of variance (ANOVA) and two-way ANOVA was used for multiple group comparisons with Bonferroni post hoc to identify significant differences. P<0.05 was considered to indicate a statistically significant difference.

Results

Hypoxia increases survival of MDA-MB-231 cells and decreases the viability of MCF-10a and MCF-7 cells

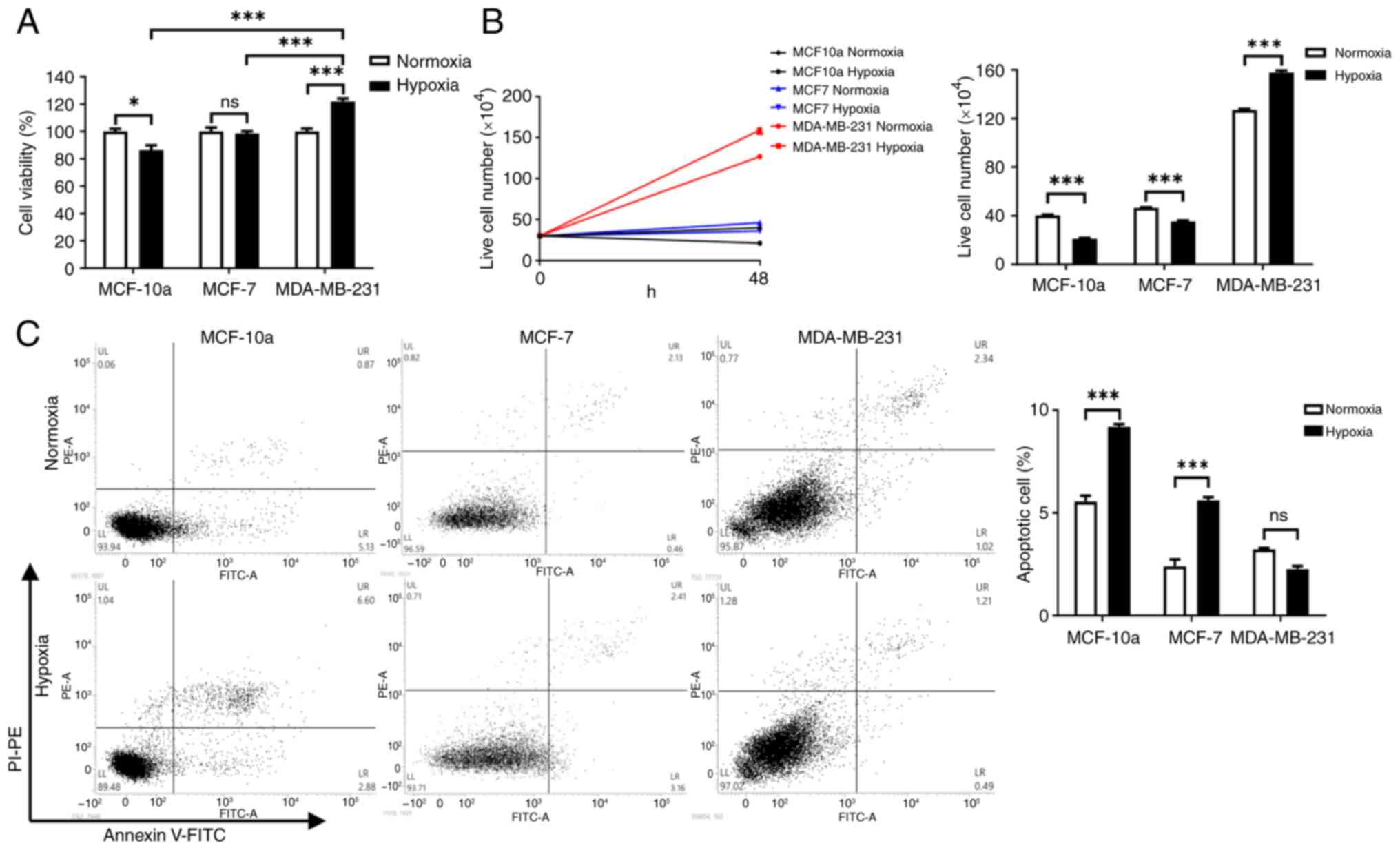
The effect of hypoxia on cell viability was evaluated using MTT, trypan blue and apoptosis assays. MTT assay revealed that cell viability significantly increased in MDA-MB-231 cells under hypoxic conditions compared with under normoxic conditions (Fig. 1A). By contrast, compared with under normoxic conditions, cell viability significantly decreased in MCF-10a cells under hypoxic conditions; however, no significant change was observed in MCF-7 cells. In the trypan blue assay, the live cell number significantly increased in MDA-MB-231 cells under hypoxic conditions compared with under normoxic conditions; however, the live cell number was significantly reduced in both MCF-10a and MCF-7 cells (Fig. 1B). The apoptosis assay demonstrated that the apoptotic rates of MCF-10a and MCF-7 cells were significantly increased under hypoxic conditions compared with under normoxic conditions; however, no significant change was observed in MDA-MB-231 cells (Fig. 1C).

Figure 1.

Hypoxia promotes cell viability in MDA-MB-231 cells. Assessment of (A) cell viability using an MTT assay, (B) cell proliferation using a trypan blue assay and (C) apoptosis in MCF-10a, MCF-7 and MDA-MB-231 cells under normoxic and hypoxic conditions for 48 h. *P<0.05 and ***P<0.001. ns, not significant.

SREBP1 is required for lipogenesis in MDA-MB-231 cells under hypoxic conditions

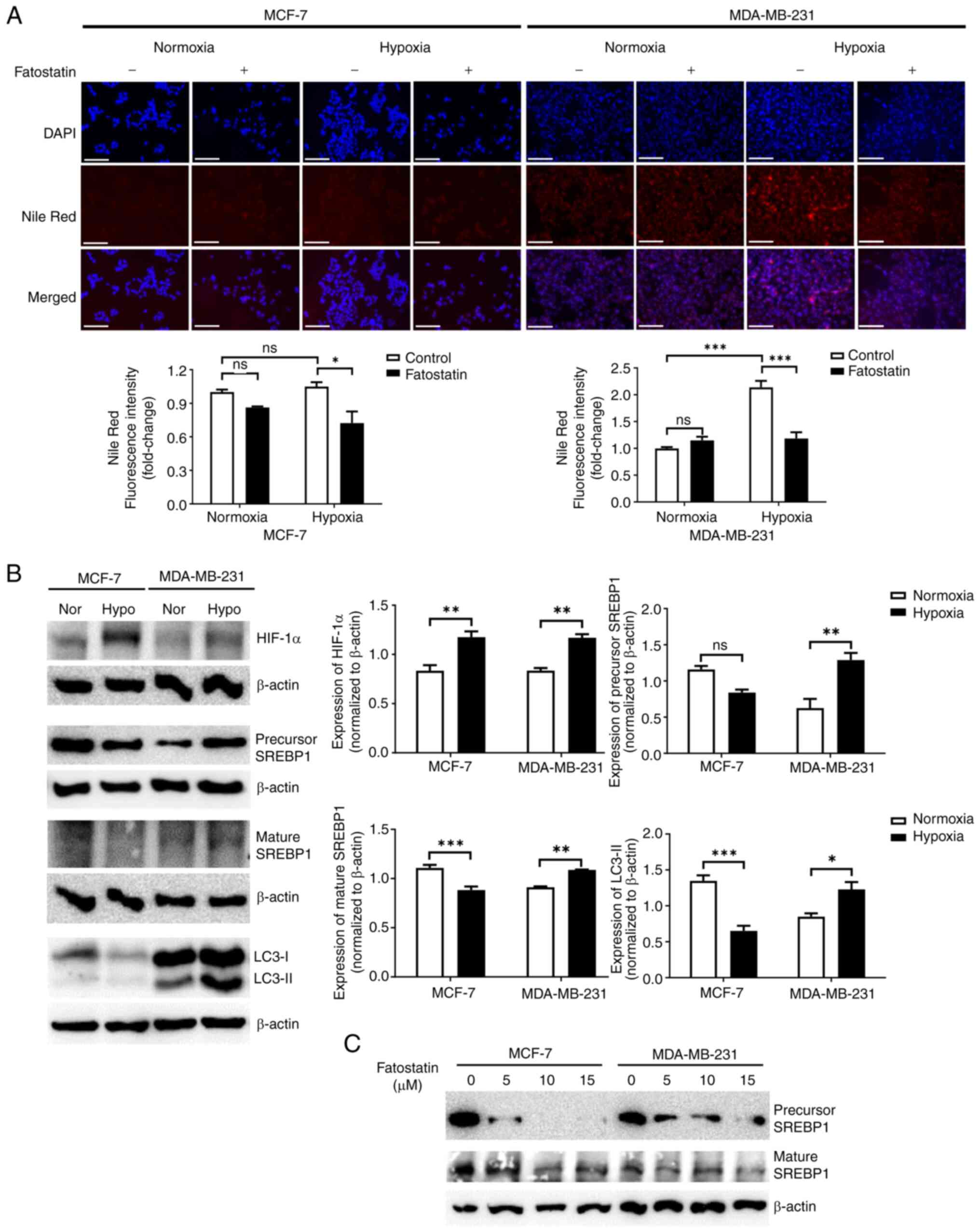
To determine whether lipid reprogramming is involved in cell survival under hypoxic conditions, the number of lipid droplets was evaluated using Nile Red staining. Under hypoxic conditions, the fluorescence intensity of Nile Red significantly increased in MDA-MB-231 cells, but not in MCF-7 cells (Fig. 2A). Using RT-qPCR, the expression of lipid-related genes was assessed in MCF-7 and MDA-MB-231 cells under normoxic and hypoxic conditions. Under hypoxic conditions, the expression levels of lipid-related genes were significantly downregulated in MCF-7 cells, whereas the expression levels of SREBF1, VLDLR and FABP3 were significantly upregulated in MDA-MB-231 cells, compared with those under normoxic conditions (Fig. S1). Notably, expression of the lipid synthesis-related gene FASN was significantly downregulated in both MCF-7 and MDA-MB-231 cells under hypoxic conditions, compared with under normoxic conditions. Given that SREBP1 is a transcription factor that upregulates the synthesis or uptake of enzymes involved in lipid metabolism (15), SREBP1 levels were evaluated using western blotting. Expression of SREBP1 was significantly increased in MDA-MB-231 cells under hypoxic conditions compared with under normoxic conditions, whereas no change was observed in MCF-7 cells (Fig. 2B). Treatment with fatostatin, an SREBP1 inhibitor, markedly reduced SREBP1 levels in both MCF-7 and MDA-MB-231 cells under hypoxic conditions compared with normoxic conditions (Fig. 2C). Moreover, the treatment significantly decreased the fluorescence intensity of Nile Red in MDA-MB-231 cells under hypoxic conditions compared with under normoxic conditions (Fig. 2A). The data collectively indicate that SREBP1 is crucial for lipogenesis under hypoxic conditions in TNBC cells.

Figure 2.

SREBP1 enhances lipogenesis in MDA-MB-231 cells under hypoxic conditions. (A) Assessment of the amount of lipids using Nile Red staining by immunofluorescence with or without fatostatin in MCF-7 and MDA-MB-231 cells under normoxic and hypoxic conditions for 48 h. Scale bar, 150 µm. The graphs indicate the quantitative analysis of fluorescence intensity. (B) Expression levels of hypoxia indicators, HIF-1α, autophagy-related markers, LC3-I/II and lipogenesis-related protein, SREBP1, in MCF-7 and MDA-MB-231 cells under normoxic and hypoxic conditions for 48 h. The graphs indicate the semi-quantitative analysis of HIF-1α, LC3-II and SREBP1 protein levels normalized to β-actin expression. (C) Expression levels of SREBP1 and β-actin proteins following treatment with different concentrations of fatostatin in MCF-7 and MDA-MB-231 cells under hypoxic conditions for 48 h. *P<0.05; **P<0.01; ***P<0.001. HIF-1α, hypoxia inducible factor-1α; LC3, microtubule associated protein 1 light chain 3; SREBP1, sterol regulatory element-binding protein 1; Nor, normoxia; Hypo, hypoxia; ns, not significant.

SREBP1 enhances autophagy in MDA-MB-231 cells under hypoxic conditions

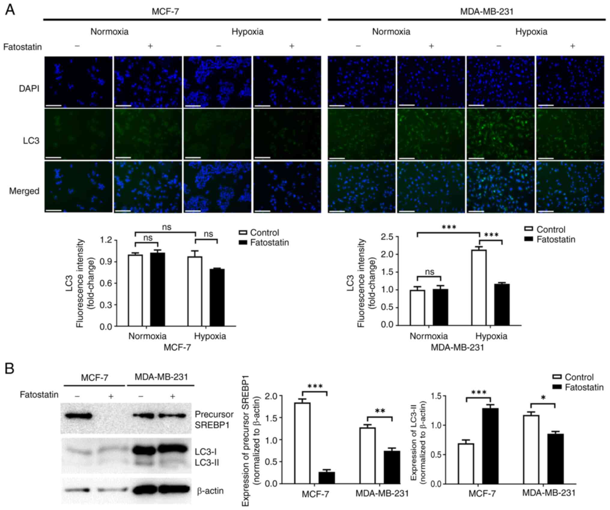
Autophagy is a key process of cell survival in a hostile microenvironment (31,32). Under hypoxic conditions, the level of LC3, a marker of autophagy, was significantly increased in MDA-MB-231 cells and decreased in MCF-7 cells, in comparison with under normoxic conditions (Fig. 2B). To evaluate the effect of SREBP1 on autophagy under hypoxic conditions, the initial staining with Nile Red (Fig. 2A) was re-stained for LC3. Under hypoxic conditions, the fluorescence intensity of LC3 significantly increased in MDA-MB-231 cells comparison with normoxic conditions and the effect was reversed by treatment with fatostatin; however, no significant change was observed in MCF-7 cells (Fig. 3A). The conversion of LC3 to its lower migrating form, LC3-II, is commonly used as a marker of autophagy (30). Western blot analysis revealed significantly decreased LC3-II protein levels following treatment with fatostatin in MDA-MB-231 cells under hypoxic conditions (Fig. 3B). This suggests that SREBP1 regulates autophagy in MDA-MB-231 cells under hypoxic conditions.

Figure 3.

Autophagy is activated via SREBP1 in MDA-MB-231 cells under hypoxic conditions. (A) Assessment of autophagy using LC3 staining by immunofluorescence with or without fatostatin in MCF-7 and MDA-MB-231 cells under normoxic and hypoxic conditions for 48 h. Scale bar, 150 µm. The graphs indicate the quantitative analysis of fluorescence intensity. (B) Expression levels of SREBP1 and LC3-I/II with or without fatostatin in MCF-7 and MDA-MB-231 cells under hypoxic conditions for 48 h. The graphs indicate the semi-quantitative analysis of SREBP1 and LC3-II protein levels normalized to β-actin expression. *P<0.05; **P<0.01; ***P<0.001. LC3, microtubule associated protein 1 light chain 3; SREBP1, sterol regulatory element-binding protein 1; ns, not significant.

SREBP1 knockdown simultaneously alters lipogenesis and autophagy in MDA-MB-231 cells under hypoxic conditions

To evaluate whether SREBP1 directly mediates autophagy and lipid reprogramming in cancer cells under hypoxic conditions, siRNA was used to knockdown SREBP1 expression. Transfection with SREBP1 siRNA significantly reduced SREBP1 protein expression in both MCF-7 and MDA-MB-231 cells under normoxic and hypoxic conditions compared with the negative control siRNA (Fig. 4A). The expression of LC3-II protein was significantly increased in MDA-MB-231 cells under hypoxic conditions compared with under normoxic conditions, although it was reversed by SREBP1 siRNA treatment. However, no significant changes were observed in the MCF-7 cells after siRNA treatment under normoxic or hypoxic conditions.

Figure 4.

Reduced lipogenesis and autophagy in MDA-MB-231 cells under hypoxic conditions following SREBP1 knockdown. (A) Expression levels of precursor SREBP1 and LC3-I/II with or without SREBP1 siRNA in MCF-7 and MDA-MB-231 cells under normoxic and hypoxic conditions for 48 h. The graphs indicate the semi-quantitative analysis of SREBP1and LC3-II protein levels normalized to β-actin expression. Assessment of the co-localization of lipid accumulation and (B) autophagy using Nile Red and LC3 and (C) lysosomes using Nile Red and LAMP2 staining by immunofluorescence with or without SREBP1 siRNA in MCF-7 and MDA-MB-231 cells under normoxic and hypoxic conditions for 48 h. Scale bar, 75 µm. *P<0.05; **P<0.01. LC3, microtubule associated protein 1 light chain 3; SREBP1, sterol regulatory element-binding protein 1; LAMP2, lysosomal associated membrane protein 2; ns, not significant.

To confirm whether lipids are directly involved in the autophagy process, immunofluorescence staining was performed using the autophagosome marker LC3 and lysosome marker LAMP2, and their co-localization with lipids was analyzed using Nile Red staining following SREBP1 siRNA transfection. The co-localization of LC3 and LAMP2 with Nile Red notably increased in MDA-MB-231 cells under hypoxic conditions compared with normoxic conditions but decreased upon transfection with SREBP1 siRNAs (Fig. 4B and C). However, in MCF-7 cells, no changes in the colocalization of LC3 and LAMP2 with Nile Red were observed under varying oxygen concentrations or siRNAs treatments, suggesting that SREBP1-mediated lipogenesis serves a direct role in autophagy in MDA-MB-231 cells under hypoxic conditions.

SREBP1-mediates autophagy-enhanced cell viability in MDA-MB-231 cells under hypoxic conditions

To determine the impact of SREBP1-mediated autophagy on cancer cell survival under hypoxic conditions, cell viability was evaluated using MTT and trypan blue assays in cells treated with fatostatin and rapamycin. To determine the appropriate concentration of rapamycin, cells were treated with several concentrations of rapamycin, followed by the measurement of autophagy using a Cyto-ID detection kit. In MCF-7 cells under hypoxic conditions, autophagy was significantly induced by 1 µM rapamycin but decreased upon treatment with 10 µM rapamycin. However, autophagy was significantly induced upon treatment of MDA-MB-231 cells with 0.1, 1 and 10 µM of rapamycin. Based on these findings, a concentration of 1 µM rapamycin was selected, as it induced autophagy maximally in both the cell lines (Fig. S2).

The MTT and trypan blue assays demonstrated that fatostatin or rapamycin did not significantly reduce the viability or live cell number of MCF-7 cells under hypoxic conditions compared with the untreated control (Fig. 5). However, significant decreases in viability and cell number were observed with both treatments together under hypoxic conditions compared with the untreated control group. Treatment of hypoxic MDA-MB-231 cells with fatostatin and rapamycin significantly reduced cell viability and cell number compared with the control (Fig. 5). Notably, combination treatment led to a significant increase in viability and live cell number compared with fatostatin treatment alone. Taken together, the findings indicate that SREBP1-mediated autophagy serves a crucial role in the survival of MDA-MB-231 cells under hypoxic conditions, as evidenced by decreased cell viability upon SREBP1 inhibition, followed by a subsequent increase in autophagy induction.

Figure 5.

Sterol regulatory element-binding protein 1-mediated autophagy is involved in cell survival in MDA-MB-231 cells under hypoxic conditions. Assessment of (A) cell viability using an MTT assay and (B) live cell number using a trypan blue assay with fatostatin and rapamycin in MCF-7 and MDA-MB-231 cells under normoxic and hypoxic conditions for 48 h. *P<0.05; **P<0.01; ***P<0.001. ns, not significant.

ATP production is induced via SREBP1-mediated FAO in MDA-MB-231 cells under hypoxic conditions

To assess whether fatty acids derived from SREBP1-mediated autophagy serve as energy sources for cell survival, the expression of FAO-related enzymes was assessed in MDA-MB-231 cells treated with fatostatin and rapamycin under hypoxic conditions. The expression levels of ACADVL, ACADM and HADHA were significantly increased in MDA-MB-231 cells under hypoxic conditions compared with under normoxic conditions, but the expression was significantly decreased with fatostatin treatment (Fig. 6A). Notably, the combined treatment led to a significant increase in the expression levels of all three enzymes compared with fatostatin treatment alone under hypoxic conditions. The results suggest that FAO is regulated by SREBP1-mediated autophagy.

Figure 6.

ATP production via sterol regulatory element-binding protein 1-mediated FAO observed in MDA-MB-231 cells under hypoxic conditions. Assessment of (A) FAO-related enzymes, ACADVL, ACADM and HADHA staining using flow cytometry and (B) ATP concentration with fatostatin and rapamycin in MDA-MB-231 cells under normoxic and hypoxic conditions for 48 h. *P<0.05; **P<0.01; ***P<0.001. FAO, fatty acid oxidation; ACADVL, acyl-CoA dehydrogenase very long chain; ACADM, acyl-CoA dehydrogenase medium chain; HADHA, hydroxyacyl-CoA dehydrogenase trifunctional multienzyme complex subunit a; MFI, mean fluorescence intensity; Fato, fatostatin; Rapa, rapamycin; ns, not significant.

ATP concentration was measured to determine whether ATP production occurs through FAO in MDA-MB-231 cells under hypoxic conditions. ATP levels were significantly higher in MDA-MB-231 cells under hypoxic conditions compared with under normoxic conditions, but treatment with fatostatin and rapamycin significantly reduced the ATP levels. Notably, the combined treatment significantly increased ATP levels compared with fatostatin alone under hypoxic conditions (Fig. 6B).

Expression of SREBF1 mRNA is negatively associated with the survival of patients with TNBC

To evaluate the prognostic value of SREBP1 based on SREBF1 mRNA expression for survival analysis, Kaplan-Meier plots were generated for patients with breast cancer with ER-positive (ER+/PR-/HER2-) and TNBC (ER-/PR-/HER2-) subtypes with a follow-up period of 250 months. In patients with the ER-positive subtype, RFS and DMFS were independent of SREBF1 mRNA expression (Fig. 7A). However, in patients with the TNBC subtype, the patients with low SREBF1 mRNA expression had a significantly longer RFS and DMFS compared with those with high SREBF1 mRNA expression (Fig. 7B). Specifically, the upper quartile survival of patients with TNBC with low SREBF1 mRNA expression was 38.7 and 67.09 months for RFS and DMFS, respectively; whereas for those with high SREBF1 mRNA expression, both RFS and DMFS were 25 months.

Figure 7.

SREBP1, analyzed through SREBF1 mRNA expression, serves as a prognostic marker for survival outcomes among patients with triple negative breast cancer. The recurrence-free survival and distant metastasis-free survival rates of (A) ER+/PR-/HER2-(n=200 and 118, respectively) and (B) ER-/PR-/HER2-(n=392 and 306, respectively) patients with breast cancer were analyzed over 250 months using Kaplan-Meier plots to assess the impact of SREBF1 mRNA expression. SREBF1, sterol regulatory element-binding transcription factor 1; ER, estrogen receptor; PR, progesterone receptor; HER2, human epidermal growth factor receptor 2; HR, hazard ratio.

Discussion

Oxygen scarcity in the tumor microenvironment poses a notable challenge for cancer cells in achieving their metabolic requirements. In response to hypoxia, cancer cells mobilize an adaptive mechanism that activates less oxygen-dependent metabolic pathways via HIF-1α activation (33). HIF-1α regulates the transcription of the glucose transporter and corresponding enzyme genes, thereby promoting ATP production through these processes. Previous studies have reported that cancer cells surpass this process by activating additional pathways, including nucleotide, amino acid and lipid metabolism, to enhance tumor malignancy (3). The results of the present study revealed that different breast cancer cell types survive under hypoxic conditions in different ways and that SREBP1-mediated lipogenesis and autophagy may serve a key role in MDA-MB-231 cells. The findings also highlighted that the survival of MDA-MB-231 cells is maintained by ATP production through FAO.

In cancer research, higher survival rates under hypoxic conditions are positively associated with cancer severity (34). In particular, TNBCs exhibit higher HIF-1α-mediated activity than other breast cancer subtypes, resulting in higher malignancy in molecular and prognostic terms (35,36). The results of the present study are consistent with these findings and demonstrate that MDA-MB-231 cells are more proliferative under hypoxic conditions compared with MCF-10a and MCF-7 cells.

In the present study, SREBP1 expression in MDA-MB-231 cells was demonstrated to be significantly upregulated in the regulation of lipogenesis under hypoxic conditions. First discovered in yeast, the role of SREBP1 in the hypoxic environment has gained increasing importance in cancer research (37–39). Given the ability of SREBP1 to promote the expression of lipid metabolism-related genes, studying SREBP1-related lipid metabolism in cancer has become increasingly important. Bensaad et al (38) reported that LD accumulation was higher in TNBC cell lines than in ER-positive cell lines under hypoxic conditions, which aligns with the results of the present study. Furthermore, the authors suggested that LD accumulation in TNBC under hypoxic conditions occurs mainly through fatty acid uptake by FABP rather than de novo lipogenesis via FASN. The present study showed similar results in MDA-MB-231 cells under hypoxic conditions. By contrast, Bensaad et al (38) identified an oxygen-independent role of SREBP1 in MCF-7 cells but did not investigate it in MDA-MB-231 cells.

The importance of SREBP1-mediated lipid metabolism in TNBC has been increasingly recognized (20,21). The Kaplan-Meier analysis in the present study demonstrated that high SREBF1 mRNA expression was associated with poor survival in patients with TNBC, suggesting that SREBP1 may serve as a potential prognostic biomarker. Therefore, elucidating the specific role of SREBP1 for the survival of MDA-MB-231 cells under hypoxic conditions is an important research challenge.

The present study also demonstrated that SREBP1 promotes autophagy in MDA-MB-231 cells under hypoxic conditions. Autophagy is a highly conserved process that supplies energy and macromolecular precursors essential for cell survival and can be induced by several stressors, including radiation, drugs and glucose and oxygen deprivation (31). Previous studies have highlighted that hypoxia-induced autophagy is particularly important for cell survival, including selective forms of autophagy such as mitophagy, pexophagy, endoplasmic reticulum-phagy and lipophagy (32,40). Although the relationship between lipid metabolism and autophagy is controversial (41–43), lipophagy, which involves the degradation of LDs, is considered to serve an important role in cancer research (44). The results of the present study revealed that SREBP1-mediated lipogenesis increased the expression of both autophagy and lysosome markers, suggesting the possibility of lipophagy in MDA-MB-231 cells under hypoxic conditions.

Moreover, the present study demonstrated that inhibiting SREBP1 decreased the survival of MDA-MB-231 cells; however, combining SREBP1 inhibition with autophagy induction under hypoxic conditions increased survival and regulated FAO and ATP production. This indicated that autophagy via SRBP1 may serve an important role in cell survival and as a source of fatty acids for ATP production. The results also suggest that free fatty acids can provide the necessary fuel for FAO through autophagy induction, even when SREBP1-mediated lipogenesis is inhibited. However, treatment with the autophagy inducer rapamycin alone resulted in decreased FAO-related enzymes and ATP production along with decreased survival, likely because excessive autophagy can cause cell death (31). With SREBP1-mediated autophagy already activated under hypoxic conditions, further autophagy induction likely promoted cell death. Although research on this is still limited, other studies have reported that leptin-induced autophagy simultaneously activates FAO and ATP production and increases SREBP1 expression, promoting lipogenesis (45). However, this effect was observed only in ER-positive cells under normoxic conditions and was not assessed in TNBC cells under hypoxic conditions. Thus, the present findings contribute to understanding the mechanisms linking SREBP1-mediated lipogenesis, autophagy and FAO in TNBC cells under hypoxia, suggesting new avenues for investigation.

The present study also demonstrated that SREBP1 increases mitochondrial FAO-related enzymes and ATP production in MDA-MB-231 cells under hypoxic conditions. Although oxidative phosphorylation is generally considered to be inhibited under hypoxic conditions, several studies have reported that ATP production by oxidative phosphorylation continues to occur even at low oxygen levels (46,47). Previous studies have provided a new perspective by revealing that the primary energy source for cancer cell survival in hypoxia is fatty acids rather than glucose (25). This suggests that FAO is an important metabolic pathway and a potential target for cancer therapy. The results of the present study also support this, demonstrating that FAO remains active and generates ATP even under hypoxic conditions in MDA-MB-231 cells.

The present study has some limitations. First, the study focused on three representative cell lines for each breast cancer subtype. While this approach has significantly enhanced our understanding of the unique role of SREBP1 in MDA-MB-231 cells under hypoxic conditions, further studies using additional TNBC cell lines and tissues are needed to validate these findings. Second, the study lacks detailed mechanistic data for MCF-7 cells under hypoxia. In this cell line, precursor SREBP1 levels remained unchanged, while mature SREBP1 levels significantly decreased, suggesting differential regulation of SREBP1 processing or stability compared to MDA-MB-231 cells, where both forms were increased. Moreover, discrepancies between LC3 levels of IF and western blot in MCF-7 cells may reflect differences in LC3 spatial distribution or dynamics under hypoxia and fatostatin treatment. In contrast, MDA-MB-231 cells showed consistent results across both methods, suggesting more straightforward regulatory mechanisms. These findings underscore the complexity of SREBP1 and LC3 regulation in MCF-7 cells, warranting further investigation to fully understand these processes.

In conclusion, the present study revealed that SREBP1-mediated lipogenesis and autophagy significantly increase under hypoxic conditions, which is essential for the survival of MDA-MB-231 cells. The interaction of SREBP1-mediated lipogenesis and autophagy is likely to promote ATP production via FAO to support cell survival. Furthermore, the results suggest that SREBP1 may serve as a promising prognostic marker for TNBC. These findings demonstrate that a therapeutic strategy that targets SREBP1-mediated lipid reprogramming and autophagy together may offer a promising approach to address the limitations of existing therapies.

Supplementary Material

Supporting Data
Supporting Data

Acknowledgements

The authors would like to thank Dr Je-Yoel Cho (Laboratory of Biochemistry, College of Veterinary Medicine, Seoul National University, Seoul, Republic of Korea) and Dr. So Yeong Lee (Laboratory of Pharmacology, College of Veterinary Medicine, Seoul National University, Republic of Korea) for providing cell lines.

Funding

The present study was supported by BK21 FOUR Future Veterinary Medicine Leading Education and Research Center and the Basic Science Research Program through the National Research Foundation of Korea funded by the Ministry of Education, Science and Technology (grant nos. 2020R1A2C1010215 and RS-2024-00351740).

Availability of data and materials

The data generated in the present study may be requested from the corresponding author.

Authors' contributions

JJ performed the majority of the experiments, analyzed the data and was a major contributor to writing the manuscript. YY analyzed and interpreted the data. YK supervised the project, assisted with the research design and manuscript preparation. YY and YK confirm the authenticity of all the raw data. All authors read and approved the final manuscript.

Ethics approval and consent to participate

Not applicable.

Patient consent for publication

Not applicable.

Competing interests

The authors declare that they have no competing interests.

Glossary

Abbreviations

Abbreviations:

ANOVA

analysis of variance

DMFS

distant metastasis-free survival

ER

estrogen receptor

FABP

fatty acid binding protein

FAO

fatty acid oxidation

FASN

fatty acid synthase

HIF-1α

hypoxia inducible factor-1α

LD

lipid droplet

MTT

3-(4,5-dimethylthiazol-2-yl)-2,5-diphenyl tetrazolium bromide

PBS

phosphate-buffered saline

PBST

PBS containing 0.05% Tween 20

RFS

recurrence-free survival

SREBF1

sterol regulatory element-binding factor 1

SREBP1

sterol regulatory element-binding protein 1

TNBC

triple-negative breast cancer

References

1 

Liu S, Zhang X, Wang W, Li X, Sun X, Zhao Y, Wang Q, Li Y, Hu F and Ren H: Metabolic reprogramming and therapeutic resistance in primary and metastatic breast cancer. Mol Cancer. 23:2612024. View Article : Google Scholar : PubMed/NCBI

2 

Warburg O: On the origin of cancer cells. Science. 123:309–314. 1956. View Article : Google Scholar : PubMed/NCBI

3 

Munir R, Lisec J, Swinnen JV and Zaidi N: Lipid metabolism in cancer cells under metabolic stress. Br J Cancer. 120:1090–1098. 2019. View Article : Google Scholar : PubMed/NCBI

4 

Broadfield LA, Pane AA, Talebi A, Swinnen JV and Fendt SM: Lipid metabolism in cancer: New perspectives and emerging mechanisms. Dev Cell. 56:1363–1393. 2021. View Article : Google Scholar : PubMed/NCBI

5 

Global Burden of Disease 2019 Cancer Collaboration, . Kocarnik JM, Compton K, Dean FE, Fu W, Gaw BL, Harvey JD, Henrikson HJ, Lu D, Pennini A, et al: Cancer incidence, mortality, years of life lost, years lived with disability, and disability-adjusted life years for 29 cancer groups from 2010 to 2019: A systematic analysis for the global burden of disease study 2019. JAMA Oncol. 8:420–444. 2022. View Article : Google Scholar : PubMed/NCBI

6 

Zipinotti dos Santos D, de Souza JC, Pimenta TM, da Silva Martins B, Junior RSR, Butzene SMS, Tessarolo NG, Cilas PML Jr, Silva IV and Rangel LBA: The impact of lipid metabolism on breast cancer: A review about its role in tumorigenesis and immune escape. Cell Commun Signal. 21:1612023. View Article : Google Scholar : PubMed/NCBI

7 

Harborg S, Zachariae R, Olsen J, Johannsen M, Cronin-Fenton D, Bøggild H and Borgquist S: Overweight and prognosis in triple-negative breast cancer patients: A systematic review and meta-analysis. NPJ Breast Cancer. 7:1192021. View Article : Google Scholar : PubMed/NCBI

8 

Kaul K, Misri S, Ramaswamy B and Ganju RK: Contribution of the tumor and obese microenvironment to triple negative breast cancer. Cancer Lett. 509:115–120. 2021. View Article : Google Scholar : PubMed/NCBI

9 

Sun X, Wang M, Wang M, Yu X, Guo J, Sun T, Li X, Yao L, Dong H and Xu Y: Metabolic reprogramming in triple-negative breast cancer. Front Oncol. 10:4282020. View Article : Google Scholar : PubMed/NCBI

10 

Wang Z, Jiang Q and Dong C: Metabolic reprogramming in triple-negative breast cancer. Cancer Biol Med. 17:44–59. 2020. View Article : Google Scholar : PubMed/NCBI

11 

Marino N, German R, Rao X, Simpson E, Liu S, Wan J, Liu Y, Sandusky G, Jacobsen M, Stoval M, et al: Upregulation of lipid metabolism genes in the breast prior to cancer diagnosis. NPJ Breast Cancer. 6:502020. View Article : Google Scholar : PubMed/NCBI

12 

Giró-Perafita A, Palomeras S, Lum DH, Blancafort A, Viñas G, Oliveras G, Pérez-Bueno F, Sarrats A, Welm AL and Puig T: Preclinical evaluation of fatty acid synthase and EGFR inhibition in triple-negative breast cancer. Clin Cancer Res. 22:4687–4697. 2016. View Article : Google Scholar : PubMed/NCBI

13 

Liu X, Zhang P, Xu J, Lv G and Li Y: Lipid metabolism in tumor microenvironment: Novel therapeutic targets. Cancer Cell Int. 22:2242022. View Article : Google Scholar : PubMed/NCBI

14 

Guo D, Bell EH, Mischel P and Chakravarti A: Targeting SREBP-1-driven lipid metabolism to treat cancer. Curr Pharm Des. 20:2619–2626. 2014. View Article : Google Scholar : PubMed/NCBI

15 

Cheng C, Geng F, Cheng X and Guo D: Lipid metabolism reprogramming and its potential targets in cancer. Cancer Commun (Lond). 38:272018.PubMed/NCBI

16 

Griffiths B, Lewis CA, Bensaad K, Ros S, Zhang Q, Ferber EC, Konisti S, Peck B, Miess H, East P, et al: Sterol regulatory element binding protein-dependent regulation of lipid synthesis supports cell survival and tumor growth. Cancer Metab. 1:32013. View Article : Google Scholar : PubMed/NCBI

17 

Lo AKF, Lung RWM, Dawson CW, Young LS, Ko CW, Yeung WW, Kang W, To KF and Lo KW: Activation of sterol regulatory element-binding protein 1 (SREBP1)-mediated lipogenesis by the Epstein-Barr virus-encoded latent membrane protein 1 (LMP1) promotes cell proliferation and progression of nasopharyngeal carcinoma. J Pathol. 246:180–190. 2018. View Article : Google Scholar : PubMed/NCBI

18 

Shi Z, Zhou Q, Gao S, Li W, Li X, Liu Z, Jin P and Jiang J: Silibinin inhibits endometrial carcinoma via blocking pathways of STAT3 activation and SREBP1-mediated lipid accumulation. Life Sci. 217:70–80. 2019. View Article : Google Scholar : PubMed/NCBI

19 

Zhang N, Zhang H, Liu Y, Su P, Zhang J, Wang X, Sun M, Chen B, Zhao W, Wang L, et al: SREBP1, targeted by miR-18a-5p, modulates epithelial-mesenchymal transition in breast cancer via forming a co-repressor complex with Snail and HDAC1/2. Cell Death Differ. 26:843–859. 2019. View Article : Google Scholar : PubMed/NCBI

20 

Mahmud I, Tian G, Wang J, Hutchinson TE, Kim BJ, Awasthee N, Hale S, Meng C, Moore A, Zhao L, et al: DAXX drives de novo lipogenesis and contributes to tumorigenesis. Nat Commun. 14:19272023. View Article : Google Scholar : PubMed/NCBI

21 

Hu P, Zhou P, Sun T, Liu D, Yin J and Liu L: Therapeutic protein PAK restrains the progression of triple negative breast cancer through degrading SREBP-1 mRNA. Breast Cancer Res. 25:1512023. View Article : Google Scholar : PubMed/NCBI

22 

Azam A and Sounni NE: Lipid metabolism heterogeneity and crosstalk with mitochondria functions drive breast cancer progression and drug resistance. Cancers (Basel). 14:62672022. View Article : Google Scholar : PubMed/NCBI

23 

Listenberger LL, Han X, Lewis SE, Cases S, Farese RV Jr, Ory DS and Schaffer JE: Triglyceride accumulation protects against fatty acid-induced lipotoxicity. Proc Natl Acad Sci USA. 100:3077–3082. 2003. View Article : Google Scholar : PubMed/NCBI

24 

Yoon H, Shaw JL, Haigis MC and Greka A: Lipid metabolism in sickness and in health: Emerging regulators of lipotoxicity. Mol Cell. 81:3708–3730. 2021. View Article : Google Scholar : PubMed/NCBI

25 

Lee H, Woo SM, Jang H, Kang M and Kim SY: Cancer depends on fatty acids for ATP production: A possible link between cancer and obesity. Semin Cancer Biol. 86:347–357. 2022. View Article : Google Scholar : PubMed/NCBI

26 

Ping P, Li J, Lei H and Xu X: Fatty acid metabolism: A new therapeutic target for cervical cancer. Front Oncol. 13:11117782023. View Article : Google Scholar : PubMed/NCBI

27 

Miller DM and Shakes DC: Immunofluorescence microscopy. Methods Cell Biol. 48:365–394. 1995. View Article : Google Scholar : PubMed/NCBI

28 

Livak KJ and Schmittgen TD: Analysis of relative gene expression data using real-time quantitative PCR and the 2(−Delta Delta C(T)) method. Methods. 25:402–408. 2001. View Article : Google Scholar : PubMed/NCBI

29 

Ghosh R, Gilda JE and Gomes AV: The necessity of and strategies for improving confidence in the accuracy of western blots. Expert Rev Proteomics. 11:549–560. 2014. View Article : Google Scholar : PubMed/NCBI

30 

Mizushima N, Yoshimori T and Levine B: Methods in mammalian autophagy research. Cell. 140:313–326. 2010. View Article : Google Scholar : PubMed/NCBI

31 

Mulcahy Levy JM and Thorburn A: Autophagy in cancer: Moving from understanding mechanism to improving therapy responses in patients. Cell Death Differ. 27:843–857. 2020. View Article : Google Scholar : PubMed/NCBI

32 

Daskalaki I, Gkikas I and Tavernarakis N: Hypoxia and selective autophagy in cancer development and therapy. Front Cell Dev Biol. 6:1042018. View Article : Google Scholar : PubMed/NCBI

33 

Hanahan D and Weinberg RA: Hallmarks of cancer: The next generation. Cell. 144:646–674. 2011. View Article : Google Scholar : PubMed/NCBI

34 

Finger EC and Giaccia AJ: Hypoxia, inflammation, and the tumor microenvironment in metastatic disease. Cancer Metastasis Rev. 29:285–293. 2010. View Article : Google Scholar : PubMed/NCBI

35 

Zhang Y, Zhang H, Wang M, Schmid T, Xin L, Kozhuharova L, Yu WK, Huang Y, Cai F and Biskup E: Hypoxia in breast cancer-scientific translation to therapeutic and diagnostic clinical applications. Front Oncol. 11:6522662021. View Article : Google Scholar : PubMed/NCBI

36 

Cancer Genome Atlas Network, . Comprehensive molecular portraits of human breast tumours. Nature. 490:61–70. 2012. View Article : Google Scholar : PubMed/NCBI

37 

Todd BL, Stewart EV, Burg JS, Hughes AL and Espenshade PJ: Sterol regulatory element binding protein is a principal regulator of anaerobic gene expression in fission yeast. Mol Cell Biol. 26:2817–2831. 2006. View Article : Google Scholar : PubMed/NCBI

38 

Bensaad K, Favaro E, Lewis CA, Peck B, Lord S, Collins JM, Pinnick KE, Wigfield S, Buffa FM, Li JL, et al: Fatty acid uptake and lipid storage induced by HIF-1α contribute to cell growth and survival after hypoxia-reoxygenation. Cell Rep. 9:349–365. 2014. View Article : Google Scholar : PubMed/NCBI

39 

Lewis C, Brault C, Peck B, Bensaad K, Griffiths B, Mitter R, Chakravarty P, East P, Dankworth B, Alibhai D, et al: SREBP maintains lipid biosynthesis and viability of cancer cells under lipid- and oxygen-deprived conditions and defines a gene signature associated with poor survival in glioblastoma multiforme. Oncogene. 34:5128–5140. 2015. View Article : Google Scholar : PubMed/NCBI

40 

Li W, He P, Huang YF, Li Y, Lu J, Li M, Kurihara H, Luo Z, Meng T, Onishi M, et al: Selective autophagy of intracellular organelles: Recent research advances. Theranostics. 11:222–256. 2021. View Article : Google Scholar : PubMed/NCBI

41 

Soto-Avellaneda A and Morrison BE: Signaling and other functions of lipids in autophagy: A review. Lipids Health Dis. 19:2142020. View Article : Google Scholar : PubMed/NCBI

42 

Yan Q, Song Y, Zhang L, Chen Z, Yang C, Liu S, Yuan X, Gao H, Ding G and Wang H: Autophagy activation contributes to lipid accumulation in tubular epithelial cells during kidney fibrosis. Cell Death Discov. 4:22018. View Article : Google Scholar : PubMed/NCBI

43 

Zhou C, Qian W, Li J, Ma J, Chen X, Jiang Z, Cheng L, Duan W, Wang Z, Wu Z, et al: High glucose microenvironment accelerates tumor growth via SREBP1-autophagy axis in pancreatic cancer. J Exp Clin Cancer Res. 38:3022019. View Article : Google Scholar : PubMed/NCBI

44 

Singh R, Kaushik S, Wang Y, Xiang Y, Novak I, Komatsu M, Tanaka K, Cuervo AM and Czaja MJ: Autophagy regulates lipid metabolism. Nature. 458:1131–1135. 2009. View Article : Google Scholar : PubMed/NCBI

45 

Pham DV, Tilija Pun N and Park PH: Autophagy activation and SREBP-1 induction contribute to fatty acid metabolic reprogramming by leptin in breast cancer cells. Mol Oncol. 15:657–678. 2021. View Article : Google Scholar : PubMed/NCBI

46 

Chandel NS, Budinger GR, Choe SH and Schumacker PT: Cellular respiration during hypoxia. Role of cytochrome oxidase as the oxygen sensor in hepatocytes. J Biol Chem. 272:18808–18816. 1997. View Article : Google Scholar : PubMed/NCBI

47 

Ashton TM, McKenna WG, Kunz-Schughart LA and Higgins GS: Oxidative phosphorylation as an emerging target in cancer therapy. Clin Cancer Res. 24:2482–2490. 2018. View Article : Google Scholar : PubMed/NCBI

Related Articles

  • Abstract
  • View
  • Download
  • Twitter
Copy and paste a formatted citation
Spandidos Publications style
Jung J, Yang Y and Kim Y: Hypoxia‑induced SREBP1‑mediated lipogenesis and autophagy promote cell survival via fatty acid oxidation in breast cancer cells. Oncol Lett 29: 175, 2025.
APA
Jung, J., Yang, Y., & Kim, Y. (2025). Hypoxia‑induced SREBP1‑mediated lipogenesis and autophagy promote cell survival via fatty acid oxidation in breast cancer cells. Oncology Letters, 29, 175. https://doi.org/10.3892/ol.2025.14921
MLA
Jung, J., Yang, Y., Kim, Y."Hypoxia‑induced SREBP1‑mediated lipogenesis and autophagy promote cell survival via fatty acid oxidation in breast cancer cells". Oncology Letters 29.4 (2025): 175.
Chicago
Jung, J., Yang, Y., Kim, Y."Hypoxia‑induced SREBP1‑mediated lipogenesis and autophagy promote cell survival via fatty acid oxidation in breast cancer cells". Oncology Letters 29, no. 4 (2025): 175. https://doi.org/10.3892/ol.2025.14921
Copy and paste a formatted citation
x
Spandidos Publications style
Jung J, Yang Y and Kim Y: Hypoxia‑induced SREBP1‑mediated lipogenesis and autophagy promote cell survival via fatty acid oxidation in breast cancer cells. Oncol Lett 29: 175, 2025.
APA
Jung, J., Yang, Y., & Kim, Y. (2025). Hypoxia‑induced SREBP1‑mediated lipogenesis and autophagy promote cell survival via fatty acid oxidation in breast cancer cells. Oncology Letters, 29, 175. https://doi.org/10.3892/ol.2025.14921
MLA
Jung, J., Yang, Y., Kim, Y."Hypoxia‑induced SREBP1‑mediated lipogenesis and autophagy promote cell survival via fatty acid oxidation in breast cancer cells". Oncology Letters 29.4 (2025): 175.
Chicago
Jung, J., Yang, Y., Kim, Y."Hypoxia‑induced SREBP1‑mediated lipogenesis and autophagy promote cell survival via fatty acid oxidation in breast cancer cells". Oncology Letters 29, no. 4 (2025): 175. https://doi.org/10.3892/ol.2025.14921
Follow us
  • Twitter
  • LinkedIn
  • Facebook
About
  • Spandidos Publications
  • Careers
  • Cookie Policy
  • Privacy Policy
How can we help?
  • Help
  • Live Chat
  • Contact
  • Email to our Support Team