Spandidos Publications Logo
  • About
    • About Spandidos
    • Aims and Scopes
    • Abstracting and Indexing
    • Editorial Policies
    • Reprints and Permissions
    • Job Opportunities
    • Terms and Conditions
    • Contact
  • Journals
    • All Journals
    • Oncology Letters
      • Oncology Letters
      • Information for Authors
      • Editorial Policies
      • Editorial Board
      • Aims and Scope
      • Abstracting and Indexing
      • Bibliographic Information
      • Archive
    • International Journal of Oncology
      • International Journal of Oncology
      • Information for Authors
      • Editorial Policies
      • Editorial Board
      • Aims and Scope
      • Abstracting and Indexing
      • Bibliographic Information
      • Archive
    • Molecular and Clinical Oncology
      • Molecular and Clinical Oncology
      • Information for Authors
      • Editorial Policies
      • Editorial Board
      • Aims and Scope
      • Abstracting and Indexing
      • Bibliographic Information
      • Archive
    • Experimental and Therapeutic Medicine
      • Experimental and Therapeutic Medicine
      • Information for Authors
      • Editorial Policies
      • Editorial Board
      • Aims and Scope
      • Abstracting and Indexing
      • Bibliographic Information
      • Archive
    • International Journal of Molecular Medicine
      • International Journal of Molecular Medicine
      • Information for Authors
      • Editorial Policies
      • Editorial Board
      • Aims and Scope
      • Abstracting and Indexing
      • Bibliographic Information
      • Archive
    • Biomedical Reports
      • Biomedical Reports
      • Information for Authors
      • Editorial Policies
      • Editorial Board
      • Aims and Scope
      • Abstracting and Indexing
      • Bibliographic Information
      • Archive
    • Oncology Reports
      • Oncology Reports
      • Information for Authors
      • Editorial Policies
      • Editorial Board
      • Aims and Scope
      • Abstracting and Indexing
      • Bibliographic Information
      • Archive
    • Molecular Medicine Reports
      • Molecular Medicine Reports
      • Information for Authors
      • Editorial Policies
      • Editorial Board
      • Aims and Scope
      • Abstracting and Indexing
      • Bibliographic Information
      • Archive
    • World Academy of Sciences Journal
      • World Academy of Sciences Journal
      • Information for Authors
      • Editorial Policies
      • Editorial Board
      • Aims and Scope
      • Abstracting and Indexing
      • Bibliographic Information
      • Archive
    • International Journal of Functional Nutrition
      • International Journal of Functional Nutrition
      • Information for Authors
      • Editorial Policies
      • Editorial Board
      • Aims and Scope
      • Abstracting and Indexing
      • Bibliographic Information
      • Archive
    • International Journal of Epigenetics
      • International Journal of Epigenetics
      • Information for Authors
      • Editorial Policies
      • Editorial Board
      • Aims and Scope
      • Abstracting and Indexing
      • Bibliographic Information
      • Archive
    • Medicine International
      • Medicine International
      • Information for Authors
      • Editorial Policies
      • Editorial Board
      • Aims and Scope
      • Abstracting and Indexing
      • Bibliographic Information
      • Archive
  • Articles
  • Information
    • Information for Authors
    • Information for Reviewers
    • Information for Librarians
    • Information for Advertisers
    • Conferences
  • Language Editing
Spandidos Publications Logo
  • About
    • About Spandidos
    • Aims and Scopes
    • Abstracting and Indexing
    • Editorial Policies
    • Reprints and Permissions
    • Job Opportunities
    • Terms and Conditions
    • Contact
  • Journals
    • All Journals
    • Biomedical Reports
      • Information for Authors
      • Editorial Policies
      • Editorial Board
      • Aims and Scope
      • Abstracting and Indexing
      • Bibliographic Information
      • Archive
    • Experimental and Therapeutic Medicine
      • Information for Authors
      • Editorial Policies
      • Editorial Board
      • Aims and Scope
      • Abstracting and Indexing
      • Bibliographic Information
      • Archive
    • International Journal of Epigenetics
      • Information for Authors
      • Editorial Policies
      • Editorial Board
      • Aims and Scope
      • Abstracting and Indexing
      • Bibliographic Information
      • Archive
    • International Journal of Functional Nutrition
      • Information for Authors
      • Editorial Policies
      • Editorial Board
      • Aims and Scope
      • Abstracting and Indexing
      • Bibliographic Information
      • Archive
    • International Journal of Molecular Medicine
      • Information for Authors
      • Editorial Policies
      • Editorial Board
      • Aims and Scope
      • Abstracting and Indexing
      • Bibliographic Information
      • Archive
    • International Journal of Oncology
      • Information for Authors
      • Editorial Policies
      • Editorial Board
      • Aims and Scope
      • Abstracting and Indexing
      • Bibliographic Information
      • Archive
    • Medicine International
      • Information for Authors
      • Editorial Policies
      • Editorial Board
      • Aims and Scope
      • Abstracting and Indexing
      • Bibliographic Information
      • Archive
    • Molecular and Clinical Oncology
      • Information for Authors
      • Editorial Policies
      • Editorial Board
      • Aims and Scope
      • Abstracting and Indexing
      • Bibliographic Information
      • Archive
    • Molecular Medicine Reports
      • Information for Authors
      • Editorial Policies
      • Editorial Board
      • Aims and Scope
      • Abstracting and Indexing
      • Bibliographic Information
      • Archive
    • Oncology Letters
      • Information for Authors
      • Editorial Policies
      • Editorial Board
      • Aims and Scope
      • Abstracting and Indexing
      • Bibliographic Information
      • Archive
    • Oncology Reports
      • Information for Authors
      • Editorial Policies
      • Editorial Board
      • Aims and Scope
      • Abstracting and Indexing
      • Bibliographic Information
      • Archive
    • World Academy of Sciences Journal
      • Information for Authors
      • Editorial Policies
      • Editorial Board
      • Aims and Scope
      • Abstracting and Indexing
      • Bibliographic Information
      • Archive
  • Articles
  • Information
    • For Authors
    • For Reviewers
    • For Librarians
    • For Advertisers
    • Conferences
  • Language Editing
Login Register Submit
  • This site uses cookies
  • You can change your cookie settings at any time by following the instructions in our Cookie Policy. To find out more, you may read our Privacy Policy.

    I agree
Search articles by DOI, keyword, author or affiliation
Search
Advanced Search
presentation
Oncology Letters
Join Editorial Board Propose a Special Issue
Print ISSN: 1792-1074 Online ISSN: 1792-1082
Journal Cover
June-2026 Volume 31 Issue 6

Full Size Image

Sign up for eToc alerts
Recommend to Library

Journals

International Journal of Molecular Medicine

International Journal of Molecular Medicine

International Journal of Molecular Medicine is an international journal devoted to molecular mechanisms of human disease.

International Journal of Oncology

International Journal of Oncology

International Journal of Oncology is an international journal devoted to oncology research and cancer treatment.

Molecular Medicine Reports

Molecular Medicine Reports

Covers molecular medicine topics such as pharmacology, pathology, genetics, neuroscience, infectious diseases, molecular cardiology, and molecular surgery.

Oncology Reports

Oncology Reports

Oncology Reports is an international journal devoted to fundamental and applied research in Oncology.

Experimental and Therapeutic Medicine

Experimental and Therapeutic Medicine

Experimental and Therapeutic Medicine is an international journal devoted to laboratory and clinical medicine.

Oncology Letters

Oncology Letters

Oncology Letters is an international journal devoted to Experimental and Clinical Oncology.

Biomedical Reports

Biomedical Reports

Explores a wide range of biological and medical fields, including pharmacology, genetics, microbiology, neuroscience, and molecular cardiology.

Molecular and Clinical Oncology

Molecular and Clinical Oncology

International journal addressing all aspects of oncology research, from tumorigenesis and oncogenes to chemotherapy and metastasis.

World Academy of Sciences Journal

World Academy of Sciences Journal

Multidisciplinary open-access journal spanning biochemistry, genetics, neuroscience, environmental health, and synthetic biology.

International Journal of Functional Nutrition

International Journal of Functional Nutrition

Open-access journal combining biochemistry, pharmacology, immunology, and genetics to advance health through functional nutrition.

International Journal of Epigenetics

International Journal of Epigenetics

Publishes open-access research on using epigenetics to advance understanding and treatment of human disease.

Medicine International

Medicine International

An International Open Access Journal Devoted to General Medicine.

Journal Cover
June-2026 Volume 31 Issue 6

Full Size Image

Sign up for eToc alerts
Recommend to Library

  • Article
  • Citations
    • Cite This Article
    • Download Citation
    • Create Citation Alert
    • Remove Citation Alert
    • Cited By
  • Similar Articles
    • Related Articles (in Spandidos Publications)
    • Similar Articles (Google Scholar)
    • Similar Articles (PubMed)
  • Download PDF
  • Download XML
  • View XML
Review Open Access

Cutting‑edge advances in endocrine therapy for breast cancer (Review)

  • Authors:
    • Yumei Dong
    • Lihua Shao
    • Qiong Li
    • Yuexiao Qi
    • Tingting Liu
    • Shihong Wei
    • Haiyan Qi
  • View Affiliations / Copyright

    Affiliations: Radiation Therapy Clinical Research Center, Sun Yat‑sen University Cancer Center Gansu Hospital/Gansu Provincial Cancer Hospital, Lanzhou, Gansu 730050, P.R. China
    Copyright: © Dong et al. This is an open access article distributed under the terms of Creative Commons Attribution License.
  • Article Number: 214
    |
    Published online on: April 2, 2026
       https://doi.org/10.3892/ol.2026.15569
  • Expand metrics +
Metrics: Total Views: 0 (Spandidos Publications: | PMC Statistics: )
Metrics: Total PDF Downloads: 0 (Spandidos Publications: | PMC Statistics: )
Cited By (CrossRef): 0 citations Loading Articles...

This article is mentioned in:


Abstract

Endocrine therapy remains one of the primary treatment modalities for estrogen receptor (ER) positive breast cancer, serving a pivotal role in improving patient outcomes and extending survival. Nevertheless, the gradual emergence of endocrine resistance continues to limit its clinical efficacy. In recent years, advances in molecular biology and genomics have driven the development of innovative technologies and therapeutic strategies in this field. The present review highlights the latest progress in endocrine therapy for breast cancer, including the introduction of next‑generation selective ER degraders (SERDs), ER antagonists/degraders and selective ER modulators (SERMs). In addition, combination strategies integrating endocrine therapy with small‑molecule inhibitors of critical signaling pathways, such as PI3K/AKT/mTOR and CDK4/6, have demonstrated promising potential in overcoming resistance. Cutting‑edge technologies, such as single‑cell sequencing and organoid models, are providing novel insights into treatment monitoring and the implementation of personalized therapy. Looking ahead, precision medicine platforms powered by artificial intelligence and big data are expected to further refine therapeutic strategies and ultimately improve patient prognosis. Collectively, endocrine therapy for breast cancer is evolving toward a more diversified, precise and individualized approach, offering patients broader treatment options and enhanced survival benefits.

Introduction

Breast cancer is one of the most common malignant tumors among women worldwide and a leading cause of cancer-related mortality, posing a notable threat to women's health. According to the latest report from the International Agency for Research on Cancer, breast cancer accounts for 11.6% of newly diagnosed cancer cases globally, making it the second most prevalent cancer after lung cancer (12.4%) (1). Despite continuous advancements in the treatment of breast cancer, its incidence continues to rise, and mortality rates vary markedly across different regions (1). In high-income countries, where early diagnosis and advanced treatment options are widely available, the 5-year survival rate reaches 80–90%; however, in low-income countries, survival rates generally remain <50% (2).

Breast cancer can be classified into different subtypes based on molecular biological characteristics and immunohistochemical markers, including hormone receptor-positive (HR+) breast cancer, HER2+ breast cancer and triple-negative breast cancer (TNBC), as well as rarer subtypes such as basal-like breast cancer and normal-like breast cancer (3). Increasing evidence suggests that distinct molecular drivers, non-coding RNAs and tumor microenvironmental factors contribute to subtype heterogeneity and therapeutic response differences (4,5). Each subtype differs notably in terms of incidence, distribution, pathological features and response to treatment (6). For instance, recent advances in immunotherapeutic strategies have shown varying efficacy across molecular subtypes, particularly in TNBC, underscoring the biological diversity of breast cancer (7). This classification forms the basis for personalized treatment strategies and aids in optimizing treatment plans and prognosis assessments.

HR+ breast cancer is the most common subtype, accounting for 60–65% of cases (8). Based on the Ki-67 proliferation index and molecular characteristics, HR+ breast cancer can be further subclassified as follows: i) Luminal A, characterized by low Ki-67 expression (<14%), generally exhibits a more favorable prognosis and a higher sensitivity to endocrine therapy; in this context, Ki-67 is a nuclear marker of tumor cell proliferation that reflects the fraction of actively cycling cells, and is therefore widely used as a pragmatic indicator of tumor proliferative activity for risk stratification and surrogate subtype assignment (9); and ii) luminal B, defined by high Ki-67 expression (>14%), and often associated with HER2 upregulation or increased proliferative activity, this subtype is linked to a worse prognosis (10). Overall, HR+ breast cancer has a relatively favorable prognosis; however, some patients may develop resistance due to the complexity of the hormone receptor signaling pathways and downstream regulatory networks (4,11). Estrogen receptor (ER) and progesterone receptor (PR) are not only crucial regulatory factors in cell proliferation and differentiation in breast cancer, but also serve as a critical foundation for understanding treatment sensitivity and resistance mechanisms (11). Emerging molecular studies have further highlighted the role of microRNAs (miRNA/miR; such as miR-185-5p) and long non-coding RNAs (such as MALAT1) in modulating ER signaling and tumor progression, providing additional insights into endocrine responsiveness and resistance biology (5,11).

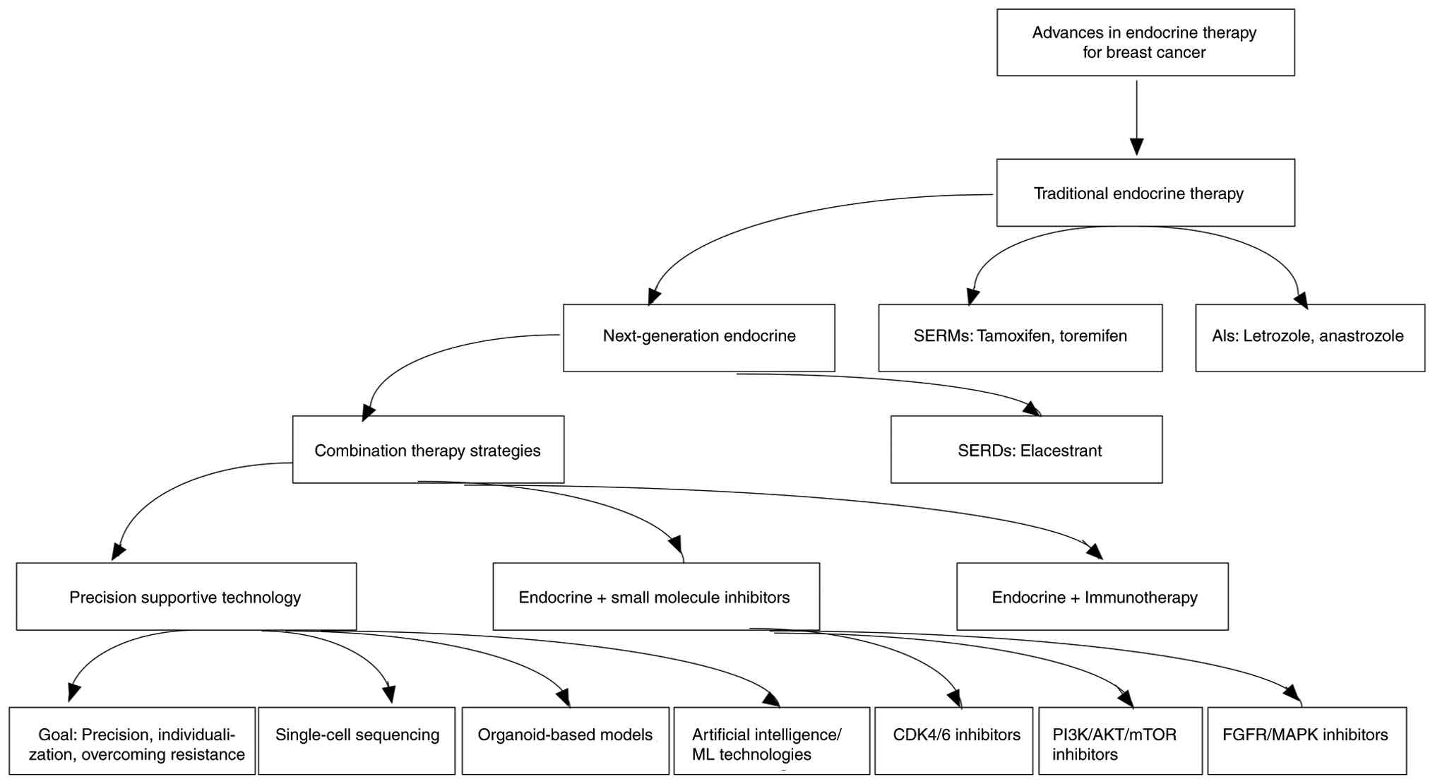
Due to the central role of ER signaling in HR+ breast cancer and the evolving therapeutic landscape aimed at overcoming endocrine resistance, a schematic overview summarizing the major milestones and emerging strategies in endocrine therapy is presented in Fig. 1. This illustration provides a structured framework for understanding the transition from traditional endocrine agents to next-generation therapies, combination regimens and precision-supportive technologies discussed in the following sections.

Schematic overview of advances in
endocrine therapy for HR+ breast cancer. The flowchart
summarizes the major therapeutic strategies and technological
advances in endocrine therapy for HR+ breast cancer,
including traditional endocrine agents, next-generation endocrine
therapy regimens and precision supportive technologies, with the
core goal of overcoming endocrine resistance and achieving
precision and individualized treatment. Traditional endocrine
therapy encompasses SERMs (tamoxifen and toremifen) and AIs
(letrozole and anastrozole). Next-generation endocrine therapy
features novel SERDs (elacestrant) and diversified combination
strategies, namely endocrine therapy combined with immunotherapy
and endocrine therapy plus small-molecule targeted inhibitors
(PI3K/AKT/mTOR inhibitors, CDK4/6 inhibitors, FGFR/MAPK
inhibitors). Precision supportive technologies for optimizing
endocrine therapy include organoid-based models, artificial
intelligence/ML technologies and single-cell sequencing, which
provide critical technical support for the precision and
individualization of HR+ breast cancer treatment.
HR+, hormone receptor-positive; ER, estrogen receptor;
SERMs, selective estrogen receptor modulators; AIs, aromatase
inhibitors; SERDs, selective estrogen receptor degraders; ML,
machine learning; FGFR, fibroblast growth factor receptor.

Figure 1.

Schematic overview of advances in endocrine therapy for HR+ breast cancer. The flowchart summarizes the major therapeutic strategies and technological advances in endocrine therapy for HR+ breast cancer, including traditional endocrine agents, next-generation endocrine therapy regimens and precision supportive technologies, with the core goal of overcoming endocrine resistance and achieving precision and individualized treatment. Traditional endocrine therapy encompasses SERMs (tamoxifen and toremifen) and AIs (letrozole and anastrozole). Next-generation endocrine therapy features novel SERDs (elacestrant) and diversified combination strategies, namely endocrine therapy combined with immunotherapy and endocrine therapy plus small-molecule targeted inhibitors (PI3K/AKT/mTOR inhibitors, CDK4/6 inhibitors, FGFR/MAPK inhibitors). Precision supportive technologies for optimizing endocrine therapy include organoid-based models, artificial intelligence/ML technologies and single-cell sequencing, which provide critical technical support for the precision and individualization of HR+ breast cancer treatment. HR+, hormone receptor-positive; ER, estrogen receptor; SERMs, selective estrogen receptor modulators; AIs, aromatase inhibitors; SERDs, selective estrogen receptor degraders; ML, machine learning; FGFR, fibroblast growth factor receptor.

Role of endocrine therapy in HR+ breast cancer treatment

Mechanisms of action and classification of endocrine therapy in HR+ breast cancer

Endocrine therapy serves a pivotal role in the management of HR+ breast cancer, with its primary mechanism involving the modulation of the ER signaling pathway to inhibit ER-mediated tumor cell proliferation and survival. The development and progression of breast cancer are strongly associated with the activity of both ER and PR. Activation of these receptors regulates several downstream signaling pathways, such as the expression of cell cycle-related genes (such as cyclin D1) and the stabilization of anti-apoptotic proteins (such as Bcl-2). Consequently, endocrine therapies exert their antitumor effects by inhibiting ER synthesis, competitively blocking ER binding or promoting ER degradation (6).

The main classes of endocrine therapy drugs for breast cancer include selective ER modulators (SERMs), which competitively bind to ERs to block the effects of estrogen. In breast tissue, they act as ER antagonists, whereas in bone and uterine tissue, they function as partial agonists. Tamoxifen, a representative SERM drug, is a cornerstone treatment for both premenopausal and postmenopausal patients with breast cancer (3). Raloxifene, another SERM, is primarily used for breast cancer prevention (12). Although SERMs have shown considerable efficacy in the adjuvant and neoadjuvant treatment of breast cancer, long-term use is associated with an increased risk of endometrial cancer and osteoporosis (7,9,10,12–14).

Aromatase is a key enzyme responsible for converting androstenedione to estradiol, representing the primary source of estrogen synthesis in postmenopausal women. Aromatase inhibitors (AIs) inhibit aromatase activity, thereby markedly reducing circulating estrogen levels and suppressing the growth of breast cancer (12). AIs are classified into two categories: i) Non-steroidal AIs (such as letrozole and anastrozole), which reversibly inhibit aromatase; and ii) steroidal AIs (such as exemestane), which act irreversibly. AIs are widely used in postmenopausal HR+ patients with breast cancer and have demonstrated superior efficacy compared with tamoxifen, making them the preferred first-line therapy (15).

Selective ER degraders (SERDs) bind to ERs and induce their degradation, leading to the complete blockade of ER signaling. Fulvestrant is the currently approved SERD and is primarily used in HR+ patients with advanced breast cancer who exhibit endocrine resistance. Due to their unique mechanism of action, SERDs are considered breakthrough endocrine agents, and next-generation oral SERDs (such as elacestrant) are under clinical development (16). Several next-generation oral SERDs have now progressed into late-stage clinical development. Among these agents, elacestrant currently has the most robust clinical evidence. In the randomized phase III EMERALD trial, elacestrant demonstrated a notable improvement in progression-free survival (PFS) compared with the investigator's choice of standard endocrine monotherapy in patients with ER+/HER2− metastatic breast cancer who had previously received endocrine therapy in combination with a CDK4/6 inhibitor. Notably, the magnitude of benefit was more pronounced in tumors harboring ESR1 mutations, supporting the biological rationale for ER degradation in this molecularly defined subgroup (12). Subsequent updated analyses presented at the San Antonio Breast Cancer Symposium further indicated that patients with longer prior exposure to CDK4/6 inhibitors derived greater clinical benefit, suggesting that preserved endocrine sensitivity may identify a population particularly suited to an oral SERD-based strategy (17). Taken together, these findings support the integration of oral SERDs into contemporary treatment algorithms for endocrine-resistant ER+/HER2− metastatic breast cancer. In particular, they appear especially relevant in the post-CDK4/6 inhibitor setting, where resistance is associated with ESR1-driven reactivation of ER signaling and where continued endocrine-based therapy remains clinically appropriate (18).

Beyond randomized phase III data, emerging real-world evidence has begun to provide complementary insights into the effectiveness of next-generation oral SERDs in routine oncology practice. Although the clinical adoption of elacestrant is relatively recent and long-term data remain limited, retrospective analyses derived from large US clinical-genomic and administrative databases have suggested that treatment outcomes observed in real-world settings are broadly consistent with those reported in EMERALD, particularly in patients harboring ESR1 mutations (19). A real-world study published in Clinical Cancer Research evaluated elacestrant-treated patients with ER+/HER2−, ESR1-mutant metastatic breast cancer using integrated molecular and longitudinal clinical data, supporting its clinical activity outside the constraints of a randomized trial environment (19). Additional database-driven analyses presented at scientific meetings have reported real-world PFS estimates and treatment patterns that align with phase III findings (20).

In recent years, notable progress has been made in combining endocrine therapy with targeted therapies (such as CDK4/6 inhibitors and PI3K inhibitors). CDK4/6 inhibitors enhance the effectiveness of endocrine therapy by inhibiting CDKs involved in the cell cycle (21). PI3K inhibitors target mutations in the PI3K pathway, improving the overall response to endocrine therapy (22). These combination therapeutic strategies have markedly prolonged PFS and overall survival (OS) of patients, and represent a major focus of current research in the field of HR+ breast cancer (Table I) (15,16,21,23,24).

Table I.

Major clinical studies on endocrine therapy for HR+ breast cancer in the past 5 years.

Table I.

Major clinical studies on endocrine therapy for HR+ breast cancer in the past 5 years.

First author, yearClinical studyStudy typeSample sizeClinical stageExperimental groupControl groupStudy end pointsStudy results (experimental/ control group)Related adverse events(Refs.)
Johnston et al, 2023monarchEPhase III randomized controlled trial5,637Early-stage HR+/HER2− high recurrence riskAbemaciclib + endocrineEndocrineIDFS4-year IDFS rate: 85.8 vs. 79.4%, HR 0.68,Diarrhea, neutropenia(15)
Mayer et al, 2021PALLASPhase III randomized controlled trial5,760Early-stage HR+/HER2−Palbociclib + endocrineEndocrineIDFSNo significant difference; HR 0.93Neutropenia, fatigue(16)
Neven et al, 2023MONALEESA-3Phase III randomized controlled trial726Recurrent or metastatic HR+/HER2−Ribociclib + fulvestrantPlacebo + fulvestrantOSmOS: 67.6 vs. 51.8 months; HR 0.67Neutropenia, abnormal liver function(21)
Sledge et al, 2020MONARCH 2Phase III randomized controlled trial669Recurrent or metastatic HR+/HER2−Abemaciclib + fulvestrantPlacebo + fulvestrantOSmOS: 46.7 vs. 37.3 months; HR 0.757Diarrhea, neutropenia(23)
Robertson et al, 2025FALCON trial (final overall survival analysis)Phase III randomized controlled trial462Recurrent or metastatic HR+/HER2−FulvestrantAnastrozoleOSmOS: 44.8 vs. 42.7 months; HR 0.97 mPFS: 16.6 vs. 13.8 months; HR 0.797Joint pain, hot flashes(24)

[i] mOS, median overall survival; PFS, progression-free survival; m, median; HR, hazard ratio; IDFS, invasive disease-free survival.

The combination of AIs and CDK4/6 inhibitors has markedly prolonged PFS, establishing a new standard of care for HR+ breast cancer treatment (Tables I and II) (15,16,21,23–28). Studies such as PALOMA-3 (25), MONALEESA-3 (21) and MONALEESA-7 (26) have demonstrated that CDK4/6 inhibitors combined with endocrine therapy can notably extend PFS and improve the objective response rate. However, the main adverse effects associated with CDK4/6 inhibitors include neutropenia, anemia, liver function abnormalities and fatigue. Therefore, close clinical monitoring of these treatment-related toxicities is essential.

Table II.

Clinical study of HR+ endocrine therapy for breast cancer combined with CDK4/6 inhibitor in recent 5 years.

Table II.

Clinical study of HR+ endocrine therapy for breast cancer combined with CDK4/6 inhibitor in recent 5 years.

First author, yearClinical studyStudy typeSample sizeClinical stageExperimental group(Refs.)
Neven et al, 2023MONALEESA-3Phase III randomized, double-blind, placebo-controlled study726Metastatic breast cancerRibociclib + fulvestrant(21)
Cristofanilli et al, 2022PALOMA-3Phase III randomized, double-blind, placebo-controlled study521Metastatic breast cancerPalbociclib + letrozole(25)
Slamon et al, 2024Ribociclib plus Endocrine TherapyPhase III randomized, double-blind, placebo-controlled study5101HR+, HER2-early breast cancerRibociclib + aromatase or tamoxifen(26)
Rugo et al, 2022Post hoc analyses from PALOMA-2 and PALOMA-3 trialsPost hoc subgroup analysis (secondary analysis) of two phase 3 randomized controlled trials (PALOMA-2 and PALOMA-3)PALOMA-2: cohort 1286 PALOMA-3 cohort: 549Locally advanced or metastatic breast cancerPALOMA-2: Palbociclib + letrozolePALOMA-3: Palbociclib + fulvestrant(27)
Bardia et al, 2021TRINITI-1Multi center, open label phase I/II study104 HR+/HER2− advanced breast cancer after previous treatment with CDK4/6 inhibitorsRabosidine + exemestane + everolimus(28)

[i] HR+, hormone receptor-positive.

Combination of endocrine therapy and immunotherapy

In recent years, immunotherapy has made notable progress in the treatment of TNBC (29), and the combination of endocrine therapy and immunotherapy in breast cancer has become an emerging research focus. Immune checkpoint inhibitors (ICIs), primarily targeting the programmed cell death protein 1 (PD-1)/programmed death-ligand 1 (PD-L1) axis, have established the clearest clinical benefit in TNBC, where higher tumor immunogenicity and immune infiltration make checkpoint blockade more actionable. In current practice, pembrolizumab combined with chemotherapy is a key ICI-based strategy in TNBC, supported by regulatory approvals and phase III evidence in both early-stage and advanced settings, with PD-L1 expression (such as CPS thresholds in metastatic disease) serving as an important selection biomarker (30–33). Early data from the I-SPY trial show that adding pembrolizumab to taxane-based neoadjuvant therapy results in an estimated pathologic complete response rate of 46 vs. 16% for HER2− patients, 60 vs. 20% for patients with TNBC and 34 vs. 13% for ER−/PR+/HER2− patients (34). In HR+ breast cancer, the efficacy of immunotherapy is relatively low, partly due to the low level of immune infiltration and a strong immunosuppressive microenvironment in these tumors (34). By contrast, HR+/HER2− breast cancer generally exhibits ‘immune-cold’ features [low tumor-infiltrating lymphocytes (TILs) and dominant immunosuppressive signaling], translating into modest and heterogeneous activity of ICIs as monotherapy or in unselected populations; nevertheless, ongoing trials are exploring rational combinations-such as endocrine therapy plus CDK4/6 inhibition with PD-1/PD-L1 blockade or other immunomodulators-to convert the tumor microenvironment (TME) and potentially extend benefit to biomarker-enriched HR+/HER2− subsets (35,36). Currently, several clinical trials are evaluating the combined efficacy of endocrine therapy and immunotherapy (Table III) (37–39). However, the discussion of predictive biomarkers for endocrine-immunotherapy combinations remains insufficient, particularly in HR+ breast cancer. Identification of reliable biomarkers is critical for guiding individualized treatment selection and improving therapeutic efficacy.

Table III.

Clinical research on hormone receptor-positive breast cancer endocrine therapy combined with programmed cell death protein 1/programmed death-ligand 1 immunotherapy in previous years.

Table III.

Clinical research on hormone receptor-positive breast cancer endocrine therapy combined with programmed cell death protein 1/programmed death-ligand 1 immunotherapy in previous years.

First author, yearClinical studyStudy typeSample sizeClinical stageExperimental group(Refs.)
Jerusalem et al, 2023CheckMate 7A8Phase I/II27Advanced breast cancerNivolumab + endocrine therapy(37)
Dirix et al, 2018JAVELINPhase I168Locally advanced or metastatic breast cancerAvirumab + endocrine therapy(39)
Rugo et al, 2021KEYNOTE-028Phase I basket test25Advanced breast cancerPembrolizumab(43)

First, tumor immune microenvironment-related indicators may provide important predictive information. The level of TILs and the composition of immune cell subsets-including CD8+ cytotoxic T cells, regulatory T cells and tumor-associated macrophages-have been associated with response to immune checkpoint blockade in breast cancer (40,41). Although HR+ tumors generally exhibit lower TIL levels compared with TNBC, an immune-enriched subset of HR+ disease has been described, suggesting that quantitative and functional immune profiling may refine patient selection (40).

Second, immune checkpoint-related biomarkers, particularly PD-L1 expression, have been extensively investigated. In metastatic TNBC, PD-L1 positivity determined by validated companion diagnostic assays has demonstrated predictive value for atezolizumab benefit (42). However, in HR+ breast cancer, the predictive relevance of PD-L1 remains controversial. Differences in antibody clones (such as SP142 vs. 22C3), scoring systems (tumor cell vs. immune cell vs. combined positive score) and assay platforms introduce variability that limits cross-study comparability and clinical interpretation (43). Standardization of detection methodologies is therefore essential.

Third, genomic-related biomarkers, including tumor mutational burden (TMB) and microsatellite instability, may provide complementary predictive value. High TMB has been associated with improved response to ICIs across multiple tumor types (44). Although HR+ breast cancer typically exhibits lower TMB compared with TNBC, a subset of tumors with elevated mutational load or DNA repair deficiencies may display enhanced immunogenicity. Integration of genomic instability markers with endocrine resistance profiles may help identify patients who could benefit from combination strategies.

Fourth, alterations in antigen presentation machinery and interferon signaling pathways may influence immune responsiveness. Deficiencies in major histocompatibility complex expression or disruptions in interferon-γ signaling can impair immune recognition, whereas tumors retaining intact antigen presentation and active interferon-related gene signatures may exhibit greater sensitivity to checkpoint blockade (45). These pathway-level biomarkers may provide mechanistic stratification beyond single-marker assessment.

Finally, circulating immune features and dynamic circulating tumor DNA (ctDNA) monitoring represent promising early predictive signals. Longitudinal ctDNA analysis has demonstrated utility in monitoring treatment response and emerging resistance in metastatic breast cancer (46). In the context of endocrine-immunotherapy combinations, changes in circulating immune cell subsets, cytokine profiles and ctDNA mutation dynamics (including ESR1 mutation burden) may serve as real-time indicators of therapeutic efficacy, although prospective validation remains necessary.

Additionally, immunotherapy may serve an important role in overcoming resistance to endocrine therapy. In breast cancer with ER mutations or downregulation, immunotherapy can serve as an alternative strategy and be combined with targeted therapies (47). Overall, although multiple candidate biomarkers have been proposed, robust validation in HR+ breast cancer remains limited. Future research should prioritize biomarker-driven stratification designs, implement standardized detection methodologies and integrate multi-omic approaches to establish clinically actionable predictive models for endocrine-immunotherapy combinations.

Challenges of endocrine therapy: Resistance and efficacy limitations

Although endocrine therapy has markedly improved the survival of patients with HR+ breast cancer, some patients experience resistance and limited efficacy. Resistance can be classified into primary resistance (present before treatment) and acquired resistance (developed over time after treatment), both of which are key challenges limiting the long-term effectiveness of endocrine therapy (11).

Patients with primary resistance show limited response to endocrine therapy, primarily due to mechanisms such as the loss of ER signaling pathways and molecular heterogeneity (48,49). Acquired resistance is a major challenge, particularly in patients undergoing long-term treatment or experiencing disease progression. Current research on resistance mechanisms focuses on the following aspects: i) Mutations in the ER gene (ESR1) are a key mechanism of acquired resistance (50); common mutation sites, such as Y537S and D538G, lead to ER activation that is independent of estrogen, thereby conferring resistance to AIs (51–53); ii) activation of alternative signaling pathways: Aberrant activation of pathways such as PI3K/AKT/mTOR, fibroblast growth factor receptor and MAPK can promote tumor growth independently of ER signaling, contributing to resistance (51,52,54); iii) changes in the TME: The presence of an immunosuppressive microenvironment and the secretion of pro-inflammatory cytokines may mediate resistance through non-ER-dependent pathways (52); and iv) compensatory estrogen synthesis: After AI treatment, tumors may increase local estrogen production through alternative pathways, thereby counteracting the therapeutic effects (55). For patients with rapidly progressing breast cancer, the efficacy of endocrine therapy is often limited, and numerous patients eventually require a switch to chemotherapy.

Age and menopausal status substantially influence endocrine responsiveness and resistance patterns in HR+ breast cancer. In premenopausal women, persistent ovarian estrogen production necessitates ovarian function suppression (OFS) combined with tamoxifen or an AI. The SOFT and TEXT trials demonstrated that the addition of OFS markedly improves disease outcomes compared with tamoxifen alone, with exemestane plus OFS providing further benefit in selected higher-risk populations, including younger patients (particularly those aged <35 years), lymph node positivity (especially 4 or more positive lymph nodes), a high Ki-67 proliferation index (>20%), tumor grade 3, or the presence of lymphovascular invasion (56,57). However, incomplete ovarian suppression may represent a clinically relevant source of functional resistance, particularly in younger women with high ovarian reserve, as suboptimal estradiol suppression during AI plus OFS therapy has been associated with inferior outcomes (58). In the metastatic setting, the MONALEESA-7 trial established that adding ribociclib to endocrine therapy plus OFS markedly improves OS in premenopausal patients, reinforcing the importance of combined endocrine-targeted approaches in this subgroup (59).

By contrast, elderly patients represent a biologically and clinically heterogeneous population (60). Although HR+ tumors are more prevalent in older women, treatment decisions are frequently influenced by comorbidities, frailty, polypharmacy and tolerability considerations (61). Older individuals remain underrepresented in randomized trials. Observational analyses have suggested higher rates of dose modification and treatment discontinuation with CDK4/6 inhibitor-based regimens in elderly populations, underscoring the need for careful treatment individualization (62). Collectively, these age-specific differences highlight the importance of tailoring endocrine strategies across the lifespan, balancing efficacy with safety and patient-centered factors.

Rare HR+ subtypes with a focus on invasive lobular carcinoma (ILC)

HR+ breast cancer is a heterogeneous entity that includes rare histological and molecular subtypes with distinct biological and clinical characteristics. Among these, ILC represents 10–15% of all breast cancers and constitutes the most common special histologic subtype of HR+ disease (63,64). ILC is characterized by unique molecular features, most notably loss-of-function alterations in cadherin-1 (CDH1), encoding E-cadherin, which underlie the classical discohesive growth pattern of tumor cells (65,66).

Beyond CDH1 loss, ILC frequently harbors alterations in phosphatidylinositol-4,5-bisphosphate 3-kinase catalytic subunit a (PIK3CA), AKT1, T-box 3 and forkhead box A1, and may exhibit a luminal A-like transcriptional profile with relatively low proliferation indices, although substantial molecular heterogeneity exists (67). Clinically, ILC demonstrates distinctive metastatic patterns compared with invasive ductal carcinoma (IDC), with a higher propensity for metastasis to the peritoneum, gastrointestinal tract, ovaries and leptomeninges (64,68).

With respect to endocrine therapy, ILC is typically strongly ER+ and historically considered highly endocrine-responsive. However, emerging data suggest that endocrine sensitivity, resistance trajectories and optimal therapeutic sequencing may differ from IDC. Retrospective analyses indicate potential differences in response to tamoxifen vs. AIs, with some studies suggesting improved outcomes with AI-based strategies in postmenopausal patients with ILC (69,70). Furthermore, genomic alterations enriched in ILC-such as PI3K pathway mutations-may have implications for targeted combination strategies involving CDK4/6 or PI3K inhibitors in endocrine-resistant settings. Nevertheless, despite these observations, ILC remains underrepresented in large randomized controlled trials, and prospective subtype-specific evidence remains limited. Consequently, optimal endocrine therapy selection and sequencing strategies for ILC are not yet fully defined.

Due to its distinct molecular landscape, metastatic behavior and potential therapeutic nuances, greater attention to ILC and other rare HR+ subtypes is warranted. Future clinical trials incorporating histology-specific stratification, molecular profiling and prospective validation will be critical to refining precision endocrine therapy strategies for these understudied populations.

Advances in endocrine therapy for breast cancer

Single-cell RNA-sequencing (scRNA-seq)

Single-cell sequencing technology provides powerful tools for revealing breast cancer heterogeneity and its endocrine therapy response mechanisms by analyzing the genome, transcriptome and epigenome features of individual cells at high resolution (71–73).

Revealing tumor heterogeneity through single-cell sequencing

Traditional population-based sequencing methods typically analyze tumor tissues as a whole, making it difficult to capture the differences between cell subpopulations within the tumor. Single-cell sequencing, by individually analyzing each cell in tumor samples, reveals the molecular differences and functional characteristics between tumor cell subpopulations. scRNA-seq can differentiate various subpopulations of cells in breast cancer, revealing some subgroups that are highly sensitive or resistant to endocrine therapy (72,74–76). Additionally, by analyzing the spatiotemporal distribution of gene mutations and expression patterns, single-cell sequencing can reconstruct the evolutionary trajectory of breast cancer from the initial clone to the late-stage resistant clone, providing clues for studying resistance mechanisms (77).

Analyzing resistance to endocrine therapy

Resistance to endocrine therapy is a major challenge that limits its efficacy. Single-cell sequencing provides the following key insights for studying resistance: i) Cell heterogeneity in ESR1 mutations: ESR1 mutations represent a well-established mechanism of secondary endocrine resistance in HR+ breast cancer. Single-cell analyses have been proposed as a powerful tool to dissect clonal architecture; however, to date, no studies have directly applied single-cell sequencing to precisely quantify the intratumoral frequency of individual ESR1-mutant clones and to monitor their clonal expansion dynamics. Instead, analyses of ctDNA have demonstrated the coexistence of multiple ESR1-mutant clones exhibiting distinct evolutionary behaviors (78). Furthermore, ESR1 mutations are typically rare in primary tumors but occur at markedly higher frequencies in metastatic lesions (79). Consistent with these findings, RNA-seq-based analyses have also identified resistance-associated ESR1 mutations in early-stage primary breast cancers (80); and ii) interactions of signaling pathways: scRNA-seq and epigenomic analyses have revealed that specific endocrine-resistant breast cancer cell subpopulations exhibit aberrant activation of alternative signaling pathways, particularly the PI3K/AKT/mTOR axis, suggesting potential therapeutic targets to overcome resistance (72,81,82).

Analyzing the TME

The TME in HR+ breast cancer exhibits substantial cellular heterogeneity, which influences the response to endocrine therapy (81). Single-cell sequencing provides valuable insights in two major aspects: i) Immune-cell lineage and functional analysis: scRNA-seq profiling of tumor-associated immune cells (such as T cells and macrophages) has revealed diverse activation and exhaustion states, indicating that an immune-suppressive microenvironment may attenuate endocrine responsiveness (75,81); and ii) stromal-tumor interactions: Single-cell and spatial analyses of cancer-associated fibroblasts (CAFs) have identified heterogeneous CAF subsets capable of modulating ER signaling through paracrine growth factor pathways, thereby contributing to endocrine resistance (72,83,84).

Clinical potential of single-cell sequencing

Single-cell sequencing has emerged as a powerful translational tool in breast cancer research, offering new perspectives for clinical application in endocrine therapy: i) Precision treatment guidance: By characterizing intratumoral heterogeneity and identifying subpopulations with distinct endocrine sensitivity, single-cell profiling may help predict therapeutic response and support individualized treatment planning (72,75,81); ii) monitoring resistant clones: Integrating single-cell and ctDNA analyses enables real-time tracking of resistant ESR1-mutant or ligand-independent clones, thereby informing adaptive combination strategies (85,86); and iii) drug development: scRNA-seq and epigenomic analyses have uncovered novel molecular targets-such as atypical ER co-regulators and downstream signaling effectors-that are being explored for the next generation of endocrine therapies (87).

Despite its substantial translational promise, several technical and practical barriers currently limit the routine clinical implementation of single-cell sequencing. First, the overall cost of single-cell workflows-including tissue processing, library preparation, sequencing depth requirements and computational infrastructure-remains high, which constrains scalability and clinical adoption in routine oncology practice (88). Moreover, reimbursement pathways for clinical-grade single-cell assays are not yet well established in most healthcare systems. Second, single-cell sequencing requires high-quality biological material, typically fresh or optimally preserved tissue samples. Factors such as low tumor cellularity, ischemia time, necrosis and dissociation-induced transcriptional artifacts may notably compromise data reliability and downstream biological interpretation (89,90). These pre-analytical variables are particularly relevant in clinical breast cancer specimens, where tissue availability may be limited. Third, variability in experimental workflows-including cell dissociation protocols, chemistry platforms, sequencing depth and computational preprocessing-introduces substantial batch effects, thereby limiting reproducibility and cross-cohort comparability (91,92). Although computational integration methods have improved correction strategies, complete elimination of batch-driven bias remains challenging. Fourth, bioinformatic analysis pipelines for single-cell data are complex and computationally intensive, requiring advanced statistical modeling and multi-layered annotation frameworks. Currently, there is no universally accepted clinical interpretation standard for translating high-dimensional cellular states into actionable therapeutic decisions, particularly in the context of endocrine resistance (89,93).

To advance clinical-grade implementation, the development of high-quality reference atlases, harmonized quality-control (QC) standards and consensus reporting systems will be essential to ensure reproducibility, cross-platform comparability and clinically meaningful interpretation (90,94).

Research platforms for personalized treatment of breast cancer-organoid models

In recent years, organoid technology has gradually emerged in breast cancer research, providing a new platform for personalized treatment. Organoids are three-dimensional cell structures cultivated from patient tumor tissue that retain the molecular and genetic characteristics of the original tumor, including the complexity and heterogeneity of the TME (95,96). This technology overcomes the limitations of traditional two-dimensional cell cultures and animal models in simulating human tumor biological behavior (96,97), bringing revolutionary breakthroughs to the forefront of breast cancer endocrine therapy research.

First, organoid models provide more accurate tools for drug screening in endocrine therapy for breast cancer (98). ER+ subtypes account for the majority of breast cancer patients, and selecting anti-estrogen drugs (such as tamoxifen) and AIs (such as letrozole) are the main strategies for endocrine therapy. However, due to individual differences, patients often show notable variations in drug responses. Organoid models can be directly cultivated from patient tumor tissue to create personalized models that simulate the drug response in the body of the patient (99). Studies have shown that testing endocrine drugs in patient with breast cancer-derived organoids can accurately predict clinical treatment outcomes for patients (76,100). This ‘in vitro testing-in vivo verification’ approach helps quickly identify the most effective treatment plans, providing support for clinical decision-making (76). Additionally, organoids provide a platform for the development of combination therapy strategies (76). By studying the combined use of endocrine drugs and CDK4/6 inhibitors in organoids, the synergistic effects of drugs can be assessed (101). These research findings not only accelerate the development of new drugs but also improve treatment precision.

Second, endocrine therapy resistance has always been a major challenge in breast cancer treatment. Traditional research methods struggle to fully capture the dynamic process of resistance development, but organoid technology offers a new perspective (97). Patient-derived breast cancer organoids retain tumor heterogeneity and genetic mutation characteristics, simulating molecular changes during treatment over long-term cultures (96,98,102). Research shows that organoids can capture the dynamic evolution of ESR1 gene mutations during endocrine therapy, which is an important mechanism of tamoxifen and fulvestrant resistance (103). Furthermore, by integrating organoid models with scRNA-seq, researchers can comprehensively analyze resistance-related cell subpopulations and gene expression changes (104). Studies using organoids have found that under prolonged drug exposure, some breast cancer cells can escape immune suppression by upregulating the PI3K/AKT signaling pathway (97,102). This finding provides a basis for developing combination therapies to block the PI3K pathway (105). At the same time, organoid models also serve an important role in studying strategies to reverse endocrine therapy resistance (97). For example, combining anti-estrogen drugs with epigenetic modulators in organoids showed notable resistance reversal effects (104).

Lastly, another important application of organoid models is exploring the role of the tumor immune microenvironment in breast cancer treatment. The influence of the immune microenvironment on endocrine therapy for breast cancer is increasingly being recognized (96,106). By establishing co-culture systems of organoids and immune cells, the dynamic interactions between tumor cells and immune cells can be simulated (97,107). At the same time, organoids provide opportunities to analyze the roles of CAFs and immune cells in the TME (106,108). Researchers found that by introducing CAFs into organoids, they could induce resistance to endocrine therapy in tumor cells through the secretion of TGF-β (108). These findings provide important clues for targeted regulation of the immune microenvironment.

Although organoid technology holds great potential, its widespread application in personalized breast cancer treatment still faces challenges. The success rate and growth efficiency of organoid cultures from different patient sources vary, which may be influenced by the quality of tumor samples and culture conditions (96). Importantly, notable inter-laboratory variability exists in organoid culture protocols. Differences in growth factor supplementation (such as EGF, R-spondin and Noggin), media composition and passaging strategies may influence clonal selection and phenotypic stability, thereby compromising reproducibility and cross-study comparability (109,110).

Moreover, most current organoid systems rely on extracellular matrix (ECM) components such as Matrigel, which possess undefined biochemical composition and substantial batch-to-batch variability. These inconsistencies can affect organoid architecture, differentiation status and drug response profiles, limiting standardization and clinical translation (111,112).

Although organoids are highly valuable for drug testing, scalability for high-throughput screening (HTS) remains constrained. Compared with conventional two-dimensional cell systems, organoid cultures require more complex handling procedures and longer expansion times, which restrict their integration into rapid and large-scale screening pipelines (113). In addition, the time required for successful organoid establishment and expansion-often several weeks-may limit their utility in real-time clinical decision-making, particularly in aggressive breast cancer cases where rapid therapeutic selection is required (99). Organoid platforms are also associated with substantial cost, technical complexity and infrastructure demands, including specialized culture systems, continuous growth factor supplementation and advanced imaging or molecular profiling capabilities, which may hinder routine clinical implementation (110). Furthermore, traditional epithelial-only organoid models often lack immune and stromal components, and therefore cannot fully recapitulate tumor-immune or tumor-stroma interactions. While co-culture systems incorporating immune cells or CAFs, as well as air-liquid interface platforms, can enhance biological fidelity, they substantially increase technical complexity and standardization challenge (114).

Therefore, further optimization of standardized culture methods is needed, as well as the development of defined ECM alternatives, scalable automation platforms and consensus QC standards before organoid models can be fully integrated into precision oncology workflows. In terms of application prospects, organoid models are expected to become a core technology for personalized treatment (107,109). By integrating organoids into clinical diagnostic and treatment processes, personalized organoid models can be rapidly established from patient-derived tumor tissue to screen the most suitable treatment plans and predict potential resistance during treatment (107). At the same time, combining organoids with CRISPR/Cas9 technology will enable in-depth exploration of gene editing potential in breast cancer treatment (96,97). As the technology continues to mature, organoid models will serve an increasingly important role in breast cancer basic research, drug development and clinical translation (96,107).

HTS technology: Drug development and target exploration

HTS technology serves a key role in the development of new drugs and target exploration for endocrine therapy in breast cancer. By rapidly and on a large scale assessing the impact of compounds on specific biological targets, HTS provides an efficient means of discovering potential therapeutic drugs and new treatment targets (96,106).

Application of HTS in new drug development for endocrine therapy in breast cancer

The emergence of endocrine therapy resistance and side effects in breast cancer has driven researchers to continuously seek new therapeutic drugs. HTS, implemented on automated robotic platforms and miniaturized microplate formats (such as 384- and 1,536-well plates), enables rapid testing of large compound libraries-ranging from thousands to tens of thousands of compounds per run-against cellular phenotypes. Using cell-based viability, proliferation and apoptosis assays or high-content imaging readouts, HTS accelerates the identification of chemical modulators of breast cancer cell proliferation and death and thereby expedites early-stage drug discovery (115). For instance, Sun et al (116) used HTS to identify novel coactivator binding inhibitors of ERα that at low micromolar concentrations suppress estrogen signaling and inhibit estrogen-stimulated reporter gene expression (117) These compounds, after further optimization and validation, are expected to develop into new endocrine therapy drugs.

Role of HTS in exploring new treatment targets for breast cancer

In addition to new drug development, HTS also serves an important role in discovering new treatment targets for breast cancer. By systematically screening molecules that regulate breast cancer cell proliferation, differentiation and apoptosis-using approaches such as high-throughput small-molecule screening and large-scale functional genomics (RNA interference/CRISPR) screens-researchers have identified candidate therapeutic targets that provide a rationale for the development of targeted treatment strategies (117–119). Recent HTS research, employing automated robotic platforms and high-content readouts, has been used to identify small-molecule modulators of the PI3K/AKT/mTOR signaling axis; several studies report HTS-derived hits that inhibit PI3K/AKT/mTOR activity and demonstrate antitumor efficacy in cellular and/or in vivo models (120,121). The PI3K/AKT/mTOR signaling axis serves a central role in breast cancer development and progression, and its aberrant activation has been strongly associated with resistance to endocrine therapies (122). Clinical and translational studies demonstrate that inhibition of this pathway by mTOR inhibitors (such as everolimus), PI3Kα inhibitors (such as alpelisib) or AKT inhibitors (such as capivasertib) can restore sensitivity or provide clinical benefit (123,124). In addition, HTS has been used to discover and optimize small-molecule modulators of PI3K/AKT/mTOR, offering new therapeutic candidates to overcome endocrine resistance (125).

Mechanistically, the PI3K/AKT/mTOR pathway functions as a central regulator of tumor cell proliferation, survival, metabolism and anti-apoptotic signaling. Upon activation by receptor tyrosine kinases or ER-associated signaling, PI3K generates PIP3, leading to AKT activation and downstream phosphorylation of multiple substrates that promote cell-cycle progression, protein synthesis and metabolic reprogramming while inhibiting pro-apoptotic factors (126,127). Oncogenic alterations such as activating mutations in PIK3CA, loss of the tumor suppressor PTEN or aberrant AKT activation result in constitutive pathway activation in breast cancer (125,128). Persistent PI3K/AKT/mTOR signaling can promote ligand-independent ER activation and enhance estrogen-independent transcriptional programs, thereby driving resistance to endocrine therapies (127,129). This mechanistic framework provides the biological rationale for combining endocrine therapy with mTOR inhibitors, PI3Kα inhibitors or AKT inhibitors, aiming to suppress compensatory survival signaling and restore endocrine sensitivity (123).

Future development trends of HTS technology

With ongoing technological advances, HTS is evolving toward greater throughput and improved precision (130). The incorporation of microfluidic technologies-including droplet-based and arrayed microfluidic platforms-enables assays to be performed in drastically reduced volumes, increasing screening throughput and assay sensitivity (131). Concurrently, artificial intelligence and machine-learning (ML) methods have been integrated into HTS workflows to accelerate data processing, deconvolute complex readouts, prioritize true hits and predict compound-target relationships (132). Finally, the convergence of HTS with physiologically relevant patient-derived models (such as organoids and other 3D culture systems) points to a future in which HTS can be used for personalized drug screening tailored to individual tumor characteristics, thereby facilitating precision oncology (133).

Applications of artificial intelligence and ML in endocrine therapy for breast cancer

Previous studies have applied artificial intelligence and ML methods to breast cancer metabolomics and transcriptomics data to improve diagnostic and predictive capabilities (134,135). For example, Alakwaa et al (133) used a deep learning-based framework together with other ML algorithms to classify ER+ vs. ER− breast cancers from metabolomics data, achieving an area under the curve of 0.93. Similarly, in predicting response to neoadjuvant endocrine therapy, gene expression-based classifiers have been developed with high accuracy. These advances support three promising applications in endocrine therapy: i) Treatment response prediction; ii) analysis of resistance mechanisms; and iii) designing more personalized therapeutic strategies (136).

Prediction of treatment response

Endocrine therapy is the cornerstone for patients with HR+ breast cancer; however, clinical responses vary substantially across individuals. Traditional predictive approaches, which mainly rely on single biomarkers such as ER or PR expression levels, often provide limited accuracy (137,138). Recent advances in ML have enabled the integration of multi-omics data-including genomics, transcriptomics and metabolomics to construct more robust predictive models (139–140). For example, Wu et al (140) conducted a large-scale analysis of patients with breast cancer and developed a Random Forest-based recurrence prediction model specifically for HR+/HER2− early-stage breast cancer, which achieved a sensitivity of ~80% in predicting 5-year recurrence events. In parallel, deep learning algorithms have been applied to integrate genomic alterations, RNA expression profiles and proteomic features, enabling the prediction of patient sensitivity to different endocrine agents (137). Collectively, these models hold promise for improving the precision of treatment selection, while reducing unnecessary adverse effects and the economic burden associated with ineffective therapies.

Exploration of resistance mechanisms

Artificial intelligence and ML approaches offer powerful tools to dissect complex, high-dimensional molecular datasets to uncover resistance-associated mechanisms. Indeed, recent reviews have documented the application of artificial intelligence in tumor drug resistance to identify resistance biomarkers, infer signaling dependencies and stratify patient subsets based on predicted resistance risk (141,142). In breast cancer specifically, ML models have been deployed to integrate genomic, transcriptomic, proteomic and clinical data to predict resistance to endocrine agents and to prioritize candidate regulators or pathways underlying resistance (143). Taken together, integrating mechanistic insights (such as PI3K/AKT/mTOR activation) with ML-driven discovery pipelines could facilitate more precise resistance stratification and the rational design of combination strategies to overcome endocrine resistance.

Development of personalized treatment strategies

Beyond outcome prediction, artificial intelligence techniques also hold promise for designing personalized therapeutic strategies tailored to individual patients. Through reinforcement learning (RL), artificial intelligence agents can simulate the longitudinal effects of alternative treatment regimens, iteratively optimize policy and recommend adaptive therapeutic plans that adjust dynamically in response to disease evolution (144,145). For example, in non-breast cancer settings, simulated trials applying RL have been used to compare survival outcomes under different regimens; for instance, in relapsed extensive-stage small cell lung cancer, Bozcuk and Artaç (146) developed an RL-based simulated clinical trial comparing irinotecan plus ifosfamide with topotecan, illustrating the feasibility of this approach for evaluating alternative therapeutic strategies in silico. More recently, deep RL frameworks have been proposed to infer personalized adaptive therapy strategies by modeling tumor dynamics and treatment response trajectories (147).

In parallel, artificial intelligence can accelerate the identification of synergistic drug combinations that potentiate endocrine therapy. Although direct artificial intelligence-driven evaluations of combinations such as CDK4/6 inhibitors plus endocrine agents in resistant breast cancer remain scarce, clinical evidence already supports the efficacy of such combinations in HR+/HER2− settings (148,149). With sufficiently large molecular and treatment response datasets, artificial intelligence models could, in principle, prioritize optimal combination regimens or novel targeted therapies for patient subgroups with endocrine resistance.

In summary, artificial intelligence and ML approaches not only enhance predictive accuracy but also open avenues toward adaptive, treatment-tailored strategies in endocrine therapy for breast cancer. As computational models mature and more multi-omic or longitudinal treatment datasets become available, these methodologies are expected to accelerate precision medicine and the discovery of novel therapeutic targets.

However, despite these promising advances, important methodological challenges remain regarding model interpretability and external validation. Numerous artificial intelligence/ML models-particularly deep learning frameworks-function as ‘black-box’ systems, generating highly accurate predictions without transparent explanation of how specific variables contribute to decision-making. In the context of oncology, where treatment decisions directly affect patient survival and safety, limited interpretability may reduce clinician trust and hinder clinical adoption (150,151). To enhance transparency and clinical credibility, interpretable artificial intelligence strategies should be incorporated into predictive pipelines. These include feature attribution methods (such as SHapley Additive exPlanations values), variable importance reporting, biologically constrained modeling frameworks and pathway-informed architectures that align model outputs with known molecular mechanisms (152). Such approaches allow clinicians to understand which genomic, transcriptomic or clinical features drive predictions, thereby improving explainability and supporting hypothesis generation.

In addition, a number of existing artificial intelligence models in endocrine therapy research are trained on retrospective datasets derived from single institutions or publicly available cohorts (such as The Cancer Genome Atlas), which may introduce selection bias and limit generalizability. Without validation in independent external cohorts, model performance may be overestimated due to overfitting or dataset-specific artifacts (153). Therefore, future studies should prioritize multi-center external validation, prospective clinical evaluation and adherence to standardized reporting frameworks such as TRIPOD-AI or CONSORT-AI to reduce bias, enhance reproducibility and improve translational reliability (154,155). Strengthening interpretability, transparency and rigorous validation will be essential for translating artificial intelligence-driven endocrine therapy prediction tools from computational research settings into routine clinical oncology practice.

Conclusions

Endocrine therapy remains the cornerstone of treatment for HR+ breast cancer, serving as both a standard adjuvant approach and a key therapeutic option for advanced disease. Its widespread implementation has markedly improved survival outcomes. Nevertheless, the emergence of endocrine resistance continues to pose a major clinical challenge, limiting long-term efficacy.

In recent years, combination strategies involving CDK4/6 inhibitors, PI3K/AKT/mTOR pathway inhibitors and ICIs have become a central focus of research, demonstrating promising potential to prolong PFS and overcome specific mechanisms of resistance. Concurrently, technological innovations-such as scRNA-seq, patient-derived organoids, HTS and artificial intelligence-have accelerated investigations into resistance biology and facilitated the design of personalized therapeutic strategies. Despite these advances, the intrinsic heterogeneity of breast cancer and the multifactorial nature of endocrine resistance continue to create substantial research gaps. Future directions are expected to emphasize the integration of multi-omics, computational modeling and precision oncology, with a focus on incorporating novel immunotherapies, biomarker-driven stratification and rational optimization of targeted drug combinations.

However, several limitations of the present review should be acknowledged. First, as a narrative synthesis of rapidly evolving literature, the review may not capture all emerging clinical trial data or newly reported therapeutic strategies. Second, many of the discussed approaches-particularly novel immunotherapy combinations and biomarker-driven strategies-remain under active investigation and their long-term clinical benefits require further validation in large-scale prospective studies. Additionally, variations in study design, patient populations and biomarker assessment methodologies across the cited studies may introduce heterogeneity that limits direct comparisons.

Ultimately, progress will depend on the synergistic convergence of technological innovation and clinical translation. By coupling drug discovery, mechanistic insight and immune modulation strategies, it will be possible to develop more precise, durable and patient-tailored treatment paradigms for breast cancer, thereby addressing the current limitations in endocrine therapy.

Acknowledgements

Not applicable.

Funding

The present study was supported by the Soft Science Special Project of Gansu Basic Research Plan (grant no. 24JRZA019), the Lanzhou City Science and Technology Program Project (grant no. 2022-5-101) and the Major Health Science and Technology Innovation Project of Gansu Province (grant no. GSWSZD2025-13).

Availability of data and materials

Not applicable.

Authors' contributions

YMD, SHW and HYQ designed the study. QL, YXQ and TTL were responsible for data collection and integration. YMD, LHS, QL, YXQ, TTL, SHW and HYQ performed data analysis and interpretation of the results, and drafted the manuscript. Data authentication is not applicable. All authors reviewed and approved the final version of the manuscript.

Ethics approval and consent to participate

Not applicable.

Patient consent for publication

Not applicable.

Competing interests

The authors declare that they have no competing interests.

Use of artificial intelligence tools

During the preparation of this work, an artificial intelligence tool (ChatGPT, developed by OpenAI; version GPT-4) was used to improve the readability and language of the manuscript, and subsequently, the authors revised and edited the content produced by the artificial intelligence tool as necessary, taking full responsibility for the ultimate content of the present manuscript.

Glossary

Abbreviations

Abbreviations:

ER

estrogen receptor

SERDs

selective estrogen receptor degraders

SERMs

selective estrogen receptor modulators

HR+

hormone receptor-positive

TNBC

triple-negative breast cancer

PR

progesterone receptor

PFS

progression-free survival

AIs

aromatase inhibitors

scRNA-seq

single-cell RNA-sequencing

ctDNA

circulating tumor DNA

TME

tumor microenvironment

CAFs

cancer-associated fibroblasts

HTS

high-throughput screening

ML

machine-learning

RL

reinforcement learning

References

1 

Bray F, Laversanne M, Sung H, Ferlay J, Siegel RL, Soerjomataram I and Jemal A: Global cancer statistics 2022: GLOBOCAN estimates of incidence and mortality worldwide for 36 cancers in 185 countries. CA Cancer J Clin. 74:229–263. 2024.PubMed/NCBI

2 

Kim J, Harper A, McCormack V, Sung H, Houssami N, Morgan E, Mutebi M, Garvey G, Soerjomataram I and Fidler-Benaoudia MM: Global patterns and trends in breast cancer incidence and mortality across 185 countries. Nat Med. 31:1154–1162. 2025. View Article : Google Scholar : PubMed/NCBI

3 

Gradishar WJ, Moran MS, Abraham J, Abramson V, Aft R, Agnese D, Allison KH, Anderson B, Bailey J, Burstein HJ, et al: Breast cancer, version 3.2024, NCCN clinical practice guidelines in oncology. J Natl Compr Canc Netw. 22:331–357. 2024. View Article : Google Scholar : PubMed/NCBI

4 

Pourhanifeh MH, Farrokhi-Kebria H, Mostanadi P, Farkhondeh T and Samarghandian S: Anticancer properties of baicalin against breast cancer and other gynecological cancers: Therapeutic opportunities based on underlying mechanisms. Curr Mol Pharmacol. 17:e187614292630632024. View Article : Google Scholar : PubMed/NCBI

5 

Hussain MS, Agrawal M, Shaikh NK, Saraswat N, Bahl G, Maqbool Bhat M, Khurana N, Bisht AS, Tufail M and Kumar R: Beyond the genome: Deciphering the role of MALAT1 in breast cancer progression. Curr Genomics. 25:343–357. 2024. View Article : Google Scholar : PubMed/NCBI

6 

Lumachi F, Luisetto G, Basso SM, Basso U, Brunello A and Camozzi V: Endocrine therapy of breast cancer. Curr Med Chem. 18:513–522. 2011. View Article : Google Scholar : PubMed/NCBI

7 

Araghi M, Gharebakhshi F, Faramarzi F, Mafi A, Mousavi T, Alimohammadi M and Soleimantabar H: Efficacy and safety of pembrolizumab monotherapy or combined therapy in patients with metastatic Triple-negative breast cancer: A Systematic review and Meta-analysis of randomized controlled trials. Curr Gene Ther. 25:72–88. 2025. View Article : Google Scholar : PubMed/NCBI

8 

Johnston SJ and Cheung KL: Endocrine therapy for breast cancer: A model of hormonal manipulation. Oncol Ther. 6:141–156. 2018. View Article : Google Scholar : PubMed/NCBI

9 

Goldhirsch A, Wood WC, Coates AS, Gelber RD, Thürlimann B and Senn HJ; Panel members, : Strategies for subtypes-dealing with the diversity of breast cancer: Highlights of the St. Gallen international expert consensus on the primary therapy of early breast cancer 2011. Ann Oncol. 22:1736–1747. 2011. View Article : Google Scholar : PubMed/NCBI

10 

Cheang MC, Chia SK, Voduc D, Gao D, Leung S, Snider J, Watson M, Davies S, Bernard PS, Parker JS, et al: Ki67 index, HER2 status, and prognosis of patients with luminal B breast cancer. J Natl Cancer Inst. 101:736–750. 2009. View Article : Google Scholar : PubMed/NCBI

11 

Torun V, Degerli E and Cansaran-Duman D: Revealing the molecular signatures of miR-185-5p on breast cancer cells using proteomic analysis. Protein Pept Lett. 31:681–695. 2024. View Article : Google Scholar : PubMed/NCBI

12 

Early Breast Cancer Trialists' and Collaborative Group (EBCTCG), . Davies C, Godwin J, Gray R, Clarke M, Cutter D, Darby S, McGale P, Pan HC, Taylor C, et al: Relevance of breast cancer hormone receptors and other factors to the efficacy of adjuvant tamoxifen: Patient-level meta-analysis of randomised trials. Lancet. 378:771–784. 2011. View Article : Google Scholar : PubMed/NCBI

13 

Howell A, Cuzick J, Baum M, Buzdar A, Dowsett M, Forbes JF, Hoctin-Boes G, Houghton J, Locker GY and Tobias JS; ATAC Trialists' Group, : Results of the ATAC (Arimidex, Tamoxifen, Alone or in Combination) trial after completion of 5 years' adjuvant treatment for breast cancer. Lancet. 365:60–62. 2005. View Article : Google Scholar : PubMed/NCBI

14 

Bidard FC, Kaklamani VG, Neven P, Streich G, Montero AJ, Forget F, Mouret-Reynier MA, Sohn JH, Taylor D, Harnden KK, et al: Elacestrant (oral selective estrogen receptor degrader) versus standard endocrine therapy for estrogen receptor-positive, human epidermal growth factor receptor 2-negative advanced breast cancer: Results from the randomized phase III EMERALD trial. J Clin Oncol. 40:3246–3256. 2022. View Article : Google Scholar : PubMed/NCBI

15 

Johnston SRD, Toi M, O'Shaughnessy J, Rastogi P, Campone M, Neven P, Huang CS, Huober J, Jaliffe GG, Cicin I, et al: Abemaciclib plus endocrine therapy for hormone receptor-positive, HER2-negative, node-positive, high-risk early breast cancer (monarchE): Results from a preplanned interim analysis of a randomised, open-label, phase 3 trial. Lancet Oncol. 24:77–90. 2023. View Article : Google Scholar : PubMed/NCBI

16 

Mayer EL, Dueck AC, Martin M, Rubovszky G, Burstein HJ, Bellet-Ezquerra M, Miller KD, Zdenkowski N, Winer EP, Pfeiler G, et al: Palbociclib with adjuvant endocrine therapy in early breast cancer (PALLAS): Interim Analysis of a multicentre, open-label, randomised, phase 3 study. Lancet Oncol. 22:212–222. 2021. View Article : Google Scholar : PubMed/NCBI

17 

Bardia ABF, Neven P, Streich G, Montero AJ, Forget F, Mouret-Reynier MA, Sohn JH, Taylor D, Harnden KK, Khong H, et al: Abstract GS3-01: GS3-01 EMERALD phase 3 trial of elacestrant versus standard of care endocrine therapy in patients with ER+/HER2-metastatic breast cancer: Updated results by duration of prior CDK4/6i in metastatic setting. Cancer Res. 83 (Suppl 5):GS3–01. 2023. View Article : Google Scholar

18 

Moore GR and Labatut AE: Updates in endocrine-resistant metastatic breast cancer and Treatment-related adverse event management. Curr Breast Cancer Rep. 17:532025. View Article : Google Scholar : PubMed/NCBI

19 

Rugo HS, Kaklamani V, Mcarthur H, Wander SA, Gradishar W, Mahtani R, Pegram M, Lustberg M, Swallow E, Maitland J, et al: Real-world outcomes of elacestrant in ER+, HER2-, ESR1-mutant metastatic breast cancer. Clin Cancer Res. 32:179–187. 2026. View Article : Google Scholar : PubMed/NCBI

20 

Swallow E, Maitland J, Sarathy K, Sears E, Nagarwala Y, Depalantino J, Kruep E, Pelletier C, Kloss S and Wasserman T: Elacestrant real-world progression-free survival (rwPFS) of adult patients with ER+/HER2-, advanced breast cancer: A retrospective analysis using insurance claims in the United States. Clin Cancer Res. 31:31008. 2025. View Article : Google Scholar

21 

Neven P, Fasching PA, Chia S, Jerusalem G, De Laurentiis M, Im SA, Petrakova K, Bianchi GV, Martín M, Nusch A, et al: Updated overall survival from the MONALEESA-3 trial in postmenopausal women with HR+/HER2-advanced breast cancer receiving first-line ribociclib plus fulvestrant. Breast Cancer Res. 25:1032023. View Article : Google Scholar : PubMed/NCBI

22 

Baselga J, Cortés J, Kim SB, Im SA, Hegg R, Im YH, Roman L, Pedrini JL, Pienkowski T, Knott A, et al: Pertuzumab plus trastuzumab plus docetaxel for metastatic breast cancer. N Engl J Med. 366:109–119. 2012. View Article : Google Scholar : PubMed/NCBI

23 

Sledge GW Jr, Toi M, Neven P, Sohn J, Inoue K, Pivot X, Burdaeva O, Okera M, Masuda N, Kaufman PA, et al: The effect of abemaciclib plus fulvestrant on overall survival in hormone Receptor-Positive, ERBB2-Negative breast cancer that progressed on endocrine Therapy-MONARCH 2: A randomized clinical trial. JAMA Oncol. 6:116–124. 2020. View Article : Google Scholar : PubMed/NCBI

24 

Robertson JFR, Shao Z, Noguchi S, Bondarenko I, Panasci L, Singh S, Subramaniam S and Ellis MJ: Fulvestrant versus anastrozole in endocrine Therapy-naïve women with hormone receptor-Positive advanced breast cancer: Final overall survival in the phase III FALCON trial. J Clin Oncol. 43:1539–1545. 2025. View Article : Google Scholar : PubMed/NCBI

25 

Cristofanilli M, Rugo HS, Im SA, Slamon DJ, Harbeck N, Bondarenko I, Masuda N, Colleoni M, DeMichele A, Loi S, et al: Overall survival with palbociclib and fulvestrant in women with HR+/HER2-ABC: Updated exploratory analyses of PALOMA-3, a Double-blind, Phase III randomized study. Clin Cancer Res. 28:3433–3442. 2022. View Article : Google Scholar : PubMed/NCBI

26 

Slamon D, Lipatov O, Nowecki Z, McAndrew N, Kukielka-Budny B, Stroyakovskiy D, Yardley DA, Huang CS, Fasching PA, Crown J, et al: Ribociclib plus endocrine therapy in early breast cancer. N Engl J Med. 390:1080–1091. 2024. View Article : Google Scholar : PubMed/NCBI

27 

Rugo HS, Im SA, Joy AA, Shparyk Y, Walshe JM, Sleckman B, Loi S, Theall KP, Kim S, Huang X, et al: Effect of palbociclib plus endocrine therapy on time to chemotherapy across subgroups of patients with hormone receptor-positive/human epidermal growth factor receptor 2-negative advanced breast cancer: Post hoc analyses from PALOMA-2 and PALOMA-3. Breast. 66:324–331. 2022. View Article : Google Scholar : PubMed/NCBI

28 

Bardia A, Hurvitz SA, DeMichele A, Clark AS, Zelnak A, Yardley DA, Karuturi M, Sanft T, Blau S, Hart L, et al: Phase I/II trial of exemestane, ribociclib, and everolimus in women with HR+/HER2-Advanced breast cancer after progression on CDK4/6 Inhibitors (TRINITI-1). Clin Cancer Res. 27:4177–4185. 2021. View Article : Google Scholar : PubMed/NCBI

29 

Mayer EL, Ren Y, Wagle N, Mahtani R, Ma C, DeMichele A, Cristofanilli M, Meisel J, Miller KD, Abdou Y, et al: PACE: A randomized phase II study of fulvestrant, palbociclib, and avelumab after progression on Cyclin-Dependent kinase 4/6 inhibitor and aromatase inhibitor for hormone Receptor-Positive/Human epidermal growth factor Receptor-negative metastatic breast cancer. J Clin Oncol. 42:2050–2060. 2024. View Article : Google Scholar : PubMed/NCBI

30 

Shah M, Osgood CL, Amatya AK, Fiero MH, Pierce WF, Nair A, Herz J, Robertson KJ, Mixter BD, Tang S, et al: FDA approval summary: Pembrolizumab for neoadjuvant and adjuvant treatment of patients with High-risk early-stage triple-negative breast cancer. Clin Cancer Res. 28:5249–5253. 2022. View Article : Google Scholar : PubMed/NCBI

31 

Schmid P, Oliveira M, O'Shaughnessy J, Cristofanilli M, Graff SL, Im SA, Loi S, Saji S, Wang S, Cescon DW, et al: TROPION-Breast05: A randomized phase III study of Dato-DXd with or without durvalumab versus chemotherapy plus pembrolizumab in patients with PD-L1-high locally recurrent inoperable or metastatic triple-negative breast cancer. Ther Adv Med Oncol. 17:175883592513279922025. View Article : Google Scholar : PubMed/NCBI

32 

Im SA, Cortes J, Cescon DW, Yusof MM, Iwata H, Masuda N, Takano T, Huang CS, Chung CF, Tsugawa K, et al: Results from the randomized KEYNOTE-355 study of pembrolizumab plus chemotherapy for Asian patients with advanced TNBC. NPJ Breast Cancer. 10:792024. View Article : Google Scholar : PubMed/NCBI

33 

Cortes J, Rugo HS, Cescon DW, Im SA, Yusof MM, Gallardo C, Lipatov O, Barrios CH, Perez-Garcia J, Iwata H, et al: Pembrolizumab plus chemotherapy in advanced Triple-negative breast cancer. N Engl J Med. 387:217–226. 2022. View Article : Google Scholar : PubMed/NCBI

34 

Burstein HJ, Somerfield MR, Barton DL, Dorris A, Fallowfield LJ, Jain D, Johnston SRD, Korde LA, Litton JK, Macrae ER, et al: Endocrine treatment and targeted therapy for hormone Receptor-Positive, human epidermal growth factor receptor 2-Negative metastatic breast cancer: ASCO guideline update. J Clin Oncol. 39:3959–3977. 2021. View Article : Google Scholar : PubMed/NCBI

35 

Di Grazia G, Dri A, Grieco A, Martinelli C, Palleschi M, Martorana F, Barchiesi G, Arpino G, De Angelis C, De Laurentiis M, et al: Unlocking the potential of immune checkpoint inhibitors in HR+/HER2-breast cancer: A systematic review. Cancers (Basel). 17:29402025. View Article : Google Scholar : PubMed/NCBI

36 

Heater NK, Warrior S and Lu J: Current and future immunotherapy for breast cancer. J Hematol Oncol. 17:1312024. View Article : Google Scholar : PubMed/NCBI

37 

Jerusalem G, Prat A, Salgado R, Reinisch M, Saura C, Ruiz-Borrego M, Nikolinakos P, Ades F, Filian J, Huang N, et al: Neoadjuvant nivolumab + palbociclib + anastrozole for oestrogen receptor-positive/human epidermal growth factor receptor 2-negative primary breast cancer: Results from CheckMate 7A8. Breast. 72:1035802023. View Article : Google Scholar : PubMed/NCBI

38 

Rugo HS, Delord JP, Im SA, Ott PA, Piha-Paul SA, Bedard PL, Sachdev J, Le Tourneau C, van Brummelen EMJ, Varga A, et al: Safety and antitumor activity of pembrolizumab in patients with estrogen Receptor-Positive/Human epidermal growth factor receptor 2-Negative advanced breast cancer. Clin Cancer Res. 24:2804–2811. 2018. View Article : Google Scholar : PubMed/NCBI

39 

Dirix LY, Takacs I, Jerusalem G, Nikolinakos P, Arkenau HT, Forero-Torres A, Boccia R, Lippman ME, Somer R, Smakal M, et al: Avelumab, an anti-PD-L1 antibody, in patients with locally advanced or metastatic breast cancer: A phase 1b JAVELIN Solid tumor study. Breast Cancer Res Treat. 167:671–686. 2018. View Article : Google Scholar : PubMed/NCBI

40 

Denkert C, von Minckwitz G, Darb-Esfahani S, Lederer B, Heppner BI, Weber KE, Budczies J, Huober J, Klauschen F, Furlanetto J, et al: Tumour-infiltrating lymphocytes and prognosis in different subtypes of breast cancer: A pooled analysis of 3771 patients treated with neoadjuvant therapy. Lancet Oncol. 19:40–50. 2018. View Article : Google Scholar : PubMed/NCBI

41 

Salgado R, Denkert C, Demaria S, Sirtaine N, Klauschen F, Pruneri G, Wienert S, Van den Eynden G, Baehner FL, Penault-Llorca F, et al: The evaluation of tumor-infiltrating lymphocytes (TILs) in breast cancer: Recommendations by an International TILs Working Group 2014. Ann Oncol. 26:259–271. 2015. View Article : Google Scholar : PubMed/NCBI

42 

Schmid P, Adams S, Rugo HS, Schneeweiss A, Barrios CH, Iwata H, Diéras V, Hegg R, Im SA, Shaw Wright G, et al: Atezolizumab and Nab-Paclitaxel in advanced Triple-negative breast cancer. N Engl J Med. 379:2108–2121. 2018. View Article : Google Scholar : PubMed/NCBI

43 

Rugo HS, Loi S, Adams S, Schmid P, Schneeweiss A, Barrios CH, Iwata H, Diéras V, Winer EP, Kockx MM, et al: PD-L1 immunohistochemistry assay comparison in atezolizumab plus nab-Paclitaxel-Treated advanced Triple-negative breast cancer. J Natl Cancer Inst. 113:1733–1743. 2021. View Article : Google Scholar : PubMed/NCBI

44 

Marabelle A, Fakih M, Lopez J, Shah M, Shapira-Frommer R, Nakagawa K, Chung HC, Kindler HL, Lopez-Martin JA, Miller WH Jr, et al: Association of tumour mutational burden with outcomes in patients with advanced solid tumours treated with pembrolizumab: Prospective biomarker analysis of the multicohort, open-label, phase 2 KEYNOTE-158 study. Lancet Oncol. 21:1353–1365. 2020. View Article : Google Scholar : PubMed/NCBI

45 

Spranger S and Gajewski TF: Impact of oncogenic pathways on evasion of antitumour immune responses. Nat Rev Cancer. 18:139–147. 2018. View Article : Google Scholar : PubMed/NCBI

46 

Dawson SJ, Tsui DW, Murtaza M, Biggs H, Rueda OM, Chin SF, Dunning MJ, Gale D, Forshew T, Mahler-Araujo B, et al: Analysis of circulating tumor DNA to monitor metastatic breast cancer. N Engl J Med. 368:1199–1209. 2013. View Article : Google Scholar : PubMed/NCBI

47 

Brufsky AM and Dickler MN: Estrogen Receptor-positive breast cancer: Exploiting signaling pathways implicated in endocrine resistance. Oncologist. 23:528–539. 2018. View Article : Google Scholar : PubMed/NCBI

48 

Hanker AB, Sudhan DR and Arteaga CL: Overcoming endocrine resistance in breast cancer. Cancer Cell. 37:496–513. 2020. View Article : Google Scholar : PubMed/NCBI

49 

Belachew EB and Sewasew DT: Molecular mechanisms of endocrine resistance in Estrogen-positive breast cancer. Front Endocrinol (Lausanne). 12:5995862021. View Article : Google Scholar : PubMed/NCBI

50 

Jeselsohn R, Buchwalter G, De Angelis C, Brown M and Schiff R: ESR1 mutations-a mechanism for acquired endocrine resistance in breast cancer. Nat Rev Clin Oncol. 12:573–583. 2015. View Article : Google Scholar : PubMed/NCBI

51 

Fribbens C, O'Leary B, Kilburn L, Hrebien S, Garcia-Murillas I, Beaney M, Cristofanilli M, Andre F, Loi S, Loibl S, et al: Plasma ESR1 mutations and the treatment of estrogen Receptor-positive advanced breast cancer. J Clin Oncol. 34:2961–2968. 2016. View Article : Google Scholar : PubMed/NCBI

52 

Wagner J, Rapsomaniki MA, Chevrier S, Anzeneder T, Langwieder C, Dykgers A, Rees M, Ramaswamy A, Muenst S, Soysal SD, et al: A Single-cell atlas of the tumor and immune ecosystem of human breast cancer. Cell. 177:1330–1345.e18. 2019. View Article : Google Scholar : PubMed/NCBI

53 

Ye J, Baer JM, Faget DV, Morikis VA, Ren Q, Melam A, Delgado AP, Luo X, Bagchi SM, Belle JI, et al: Senescent CAFs mediate immunosuppression and drive breast cancer progression. Cancer Discov. 14:1302–1323. 2024. View Article : Google Scholar : PubMed/NCBI

54 

Chandarlapaty S, Chen D, He W, Sung P, Samoila A, You D, Bhatt T, Patel P, Voi M, Gnant M, et al: Prevalence of ESR1 mutations in cell-free DNA and outcomes in metastatic breast cancer: A secondary analysis of the BOLERO-2 clinical trial. JAMA Oncol. 2:1310–1315. 2016. View Article : Google Scholar : PubMed/NCBI

55 

Magnani L, Frige G, Gadaleta RM, Corleone G, Fabris S, Kempe MH, Verschure PJ, Barozzi I, Vircillo V, Hong SP, et al: Acquired CYP19A1 amplification is an early specific mechanism of aromatase inhibitor resistance in ERα metastatic breast cancer. Nat Genet. 49:444–4450. 2017. View Article : Google Scholar : PubMed/NCBI

56 

Pagani O, Regan MM, Walley BA, Fleming GF, Colleoni M, Láng I, Gomez HL, Tondini C, Burstein HJ, Perez EA, et al: Adjuvant exemestane with ovarian suppression in premenopausal breast cancer. N Engl J Med. 371:107–118. 2014. View Article : Google Scholar : PubMed/NCBI

57 

Francis PA, Pagani O, Fleming GF, Walley BA, Colleoni M, Láng I, Gómez HL, Tondini C, Ciruelos E, Burstein HJ, et al: Tailoring adjuvant endocrine therapy for premenopausal breast cancer. N Engl J Med. 379:122–137. 2018. View Article : Google Scholar : PubMed/NCBI

58 

Bellet M, Gray KP, Francis PA, Láng I, Ciruelos E, Lluch A, Climent MA, Catalán G, Avella A, Bohn U, et al: Twelve-Month estrogen levels in premenopausal women with hormone Receptor-Positive breast cancer receiving adjuvant triptorelin plus exemestane or tamoxifen in the suppression of ovarian function trial (SOFT): The SOFT-EST substudy. J Clin Oncol. 34:1584–1593. 2016. View Article : Google Scholar : PubMed/NCBI

59 

Tripathy D, Im S, Colleoni M, Franke F, Bardia A, Harbeck N, Hurvitz SA, Chow L, Sohn J, Lee KS, et al: Ribociclib plus endocrine therapy for premenopausal women with hormone-receptor-positive, advanced breast cancer (MONALEESA-7): A randomised phase 3 trial. Lancet Oncol. 19:904–915. 2018. View Article : Google Scholar : PubMed/NCBI

60 

Lung Cancer Specialty Committee of Chinese Elderly Health Care Association, Lung Cancer Specialty Committee of Beijing Cancer Society, . Consensus of Chinese experts on medical treatment of advanced lung cancer in the elderly (2022 edition). Chin J Lung Cancer. 25:363–384. 2022.(In Chinese).

61 

Breast Committee of Chinese Research Hospital Association and Geriatric Oncology Sub-Committee of Chinese Geriatric Society, Consensus Expert Group on Diagnosis, Treatment of Elderly Breast Cancer in China, . Consensus on the diagnosis and treatment of breast carcinoma in elderly Chinese patients (2023 edition). Chin Res Hosp. 10:1–8. 2023.(In Chinese).

62 

Harbeck N, Brufsky A, Grace Rose C, Korytowsky B, Chen C, Tantakoun K, Jazexhi E, Nguyen DHV, Bartlett M, Samjoo IA and Pluard T: Real-world effectiveness and safety of CDK4/6i in elderly and BIPOC patients with HR+/HER2-advanced/metastatic breast cancer: An updated systematic literature review. Front Oncol. 15:15770752025. View Article : Google Scholar : PubMed/NCBI

63 

Jenkins S, Kachur ME, Rechache K, Wells JM and Lipkowitz S: Rare breast cancer subtypes. Curr Oncol Rep. 23:542021. View Article : Google Scholar : PubMed/NCBI

64 

Petrausch U and Pestalozzi BC: Distinct clinical and prognostic features of invasive lobular breast cancer. Breast Dis. 30:39–44. 2008. View Article : Google Scholar : PubMed/NCBI

65 

Berx G and Van Roy F: The E-cadherin/catenin complex: An important gatekeeper in breast cancer tumorigenesis and malignant progression. Breast Cancer Res. 3:289–293. 2001. View Article : Google Scholar : PubMed/NCBI

66 

Cancer Genome Atlas Network, . Comprehensive molecular portraits of human breast tumours. Nature. 490:61–70. 2012. View Article : Google Scholar : PubMed/NCBI

67 

Ciriello G, Gatza ML, Beck AH, Wilkerson MD, Rhie SK, Pastore A, Zhang H, McLellan M, Yau C, Kandoth C, et al: Comprehensive molecular portraits of invasive lobular breast cancer. Cell. 163:506–519. 2015. View Article : Google Scholar : PubMed/NCBI

68 

Borst MJ and Ingold JA: Metastatic patterns of invasive lobular versus invasive ductal carcinoma of the breast. Surgery. 114:637–641. 1993.PubMed/NCBI

69 

Metzger Filho O, Giobbie-Hurder A, Mallon E, Gusterson B, Viale G, Winer EP, Thürlimann B, Gelber RD, Colleoni M, Ejlertsen B, et al: Relative effectiveness of letrozole compared with tamoxifen for patients with lobular carcinoma in the BIG 1–98 trial. J Clin Oncol. 33:2772–2779. 2015. View Article : Google Scholar : PubMed/NCBI

70 

Early Breast Cancer Trialists' and Collaborative Group (EBCTCG), . Aromatase inhibitors versus tamoxifen in early breast cancer: Patient-level meta-analysis of the randomised trials. Lancet. 386:1341–1352. 2015. View Article : Google Scholar : PubMed/NCBI

71 

Kumegawa K, Takahashi Y, Saeki S, Yang L, Nakadai T, Osako T, Mori S, Noda T, Ohno S, Ueno T and Maruyama R: GRHL2 motif is associated with intratumor heterogeneity of cis-regulatory elements in luminal breast cancer. NPJ Breast Cancer. 8:702022. View Article : Google Scholar : PubMed/NCBI

72 

Fang K, Ohihoin AG, Liu T, Choppavarapu L, Nosirov B, Wang Q, Yu XZ, Kamaraju S, Leone G and Jin VX: Integrated single-cell analysis reveals distinct epigenetic-regulated cancer cell states and a heterogeneity-guided core signature in Tamoxifen-resistant breast cancer. Genome Med. 16:1342024. View Article : Google Scholar : PubMed/NCBI

73 

Nolan E, Lindeman GJ and Visvader JE: Deciphering breast cancer: From biology to the clinic. Cell. 186:1708–1728. 2023. View Article : Google Scholar : PubMed/NCBI

74 

Azizi E, Carr AJ, Plitas G, Cornish AE, Konopacki C, Prabhakaran S, Nainys J, Wu K, Kiseliovas V, Setty M, et al: Single-Cell map of diverse immune phenotypes in the breast tumor microenvironment. Cell. 174:1293–1308.e36. 2018. View Article : Google Scholar : PubMed/NCBI

75 

Wu SZ, Al-Eryani G, Roden DL, Junankar S, Harvey K, Andersson A, Thennavan A, Wang C, Torpy JR, Bartonicek N, et al: A single-cell and spatially resolved atlas of human breast cancers. Nat Genet. 53:1334–1347. 2021. View Article : Google Scholar : PubMed/NCBI

76 

Sachs N, de Ligt J, Kopper O, Gogola E, Bounova G, Weeber F, Balgobind AV, Wind K, Gracanin A, Begthel H, et al: A living biobank of breast cancer organoids captures disease heterogeneity. Cell. 172:373–386.e10. 2018. View Article : Google Scholar : PubMed/NCBI

77 

Liu YM, Ge JY, Chen YF, Liu T, Chen L, Liu CC, Ma D, Chen YY, Cai YW, Xu YY, et al: Combined Single-Cell and spatial transcriptomics reveal the metabolic evolvement of breast cancer during early dissemination. Adv Sci (Weinh). 10:e22053952023. View Article : Google Scholar : PubMed/NCBI

78 

Spoerke JM, Gendreau S, Walter K, Qiu J, Wilson TR, Savage H, Aimi J, Derynck MK, Chen M, Chan IT, et al: Heterogeneity and clinical significance of ESR1 mutations in ER-positive metastatic breast cancer patients receiving fulvestrant. Nat Commun. 7:115792016. View Article : Google Scholar : PubMed/NCBI

79 

Wang P, Bahreini A, Gyanchandani R, Lucas PC, Hartmaier RJ, Watters RJ, Jonnalagadda AR, Trejo Bittar HE, Berg A, Hamilton RL, et al: Sensitive detection of Mono- and polyclonal ESR1 mutations in primary tumors, metastatic lesions, and cell-free DNA of breast cancer patients. Clin Cancer Res. 22:1130–1137. 2016. View Article : Google Scholar : PubMed/NCBI

80 

Dahlgren M, George AM, Brueffer C, Gladchuk S, Chen Y, Vallon-Christersson J, Hegardt C, Häkkinen J, Rydén L, Malmberg M, et al: Preexisting somatic mutations of estrogen receptor alpha (ESR1) in Early-Stage primary breast cancer. JNCI Cancer Spectr. 5:pkab0282021. View Article : Google Scholar : PubMed/NCBI

81 

Kim H, Whitman AA, Wisniewska K, Kakati RT, Garcia-Recio S, Calhoun BC, Franco HL, Perou CM and Spanheimer PM: Tamoxifen response at Single-cell resolution in estrogen receptor-positive primary human breast tumors. Clin Cancer Res. 29:4894–4907. 2023. View Article : Google Scholar : PubMed/NCBI

82 

Dini A, Barker H, Piki E, Sharma S, Raivola J, Murumägi A and Ungureanu D: A multiplex single-cell RNA-Seq pharmacotranscriptomics pipeline for drug discovery. Nat Chem Biol. 21:432–442. 2025. View Article : Google Scholar : PubMed/NCBI

83 

Yuan J, Yang L, Li Z, Zhang H, Wang Q, Huang J, Wang B, Mohan CD, Sethi G and Wang G: The role of the tumor microenvironment in endocrine therapy resistance in hormone receptor-positive breast cancer. Front Endocrinol (Lausanne). 14:12612832023. View Article : Google Scholar : PubMed/NCBI

84 

Bartoschek M, Oskolkov N, Bocci M, Lövrot J, Larsson C, Sommarin M, Madsen CD, Lindgren D, Pekar G, Karlsson G, et al: Spatially and functionally distinct subclasses of breast cancer-associated fibroblasts revealed by single cell RNA sequencing. Nat Commun. 9:51502018. View Article : Google Scholar : PubMed/NCBI

85 

Fribbens C, Garcia Murillas I, Beaney M, Hrebien S, O'Leary B, Kilburn L, Howarth K, Epstein M, Green E, Rosenfeld N, et al: Tracking evolution of aromatase inhibitor resistance with circulating tumour DNA analysis in metastatic breast cancer. Ann Oncol. 29:145–153. 2018. View Article : Google Scholar : PubMed/NCBI

86 

Caldwell BA, Wu Y, Wang J and Li L: Altered DNA methylation underlies monocyte dysregulation and immune exhaustion memory in sepsis. Cell Rep. 43:1138942024. View Article : Google Scholar : PubMed/NCBI

87 

Xiong S, Song K, Xiang H and Luo G: Dual-target inhibitors based on ERα: Novel therapeutic approaches for endocrine resistant breast cancer. Eur J Med Chem. 270:1163932024. View Article : Google Scholar : PubMed/NCBI

88 

Svensson V, da Veiga Beltrame E and Pachter L: A curated database reveals trends in Single-cell transcriptomics. Nat Methods. 17:795–799. 2020.

89 

Luecken MD and Theis FJ: Current best practices in single-cell RNA-seq analysis: A tutorial. Mol Syst Biol. 15:e87462019. View Article : Google Scholar : PubMed/NCBI

90 

Regev A, Teichmann SA, Lander ES, Amit I, Benoist C, Birney E, Bodenmiller B, Campbell P, Carninci P, Clatworthy M, et al: The human cell atlas. Elife. 6:e270412017. View Article : Google Scholar : PubMed/NCBI

91 

Stuart T, Butler A, Hoffman P, Hafemeister C, Papalexi E, Mauck WM III, Hao Y, Stoeckius M, Smibert P and Satija R: Comprehensive integration of single-cell data. Cell. 177:1888–1902.e21. 2019. View Article : Google Scholar : PubMed/NCBI

92 

Tran HTN, Ang KS, Chevrier M, Zhang X, Lee NYS, Goh M and Chen J: A benchmark of batch-effect correction methods for single-cell RNA-seq data. Genome Biol. 21:122020. View Article : Google Scholar : PubMed/NCBI

93 

Kiselev VY, Andrews TS and Hemberg M: Challenges in unsupervised clustering of single-cell RNA-seq data. Nat Rev Genet. 20:273–282. 2019. View Article : Google Scholar : PubMed/NCBI

94 

Hicks SC, Townes FW, Teng M and Irizarry RA: Missing data and technical variability in single-cell RNA-sequencing experiments. Biostatistics. 19:562–578. 2018. View Article : Google Scholar : PubMed/NCBI

95 

Sachs N and Clevers H: Organoid cultures for the analysis of cancer phenotypes. Curr Opin Genet Dev. 24:68–73. 2014. View Article : Google Scholar : PubMed/NCBI

96 

Dhimolea E, de Matos Simoes R, Kansara D, Weng X, Sharma S, Awate P, Liu Z, Gao D, Mitsiades N, Schwab JH, et al: Pleiotropic mechanisms drive endocrine resistance in the Three-dimensional bone microenvironment. Cancer Res. 81:371–383. 2021. View Article : Google Scholar : PubMed/NCBI

97 

Rosenbluth JM, Schackmann RCJ, Gray GK, Selfors LM, Li CM, Boedicker M, Kuiken HJ, Richardson A, Brock J, Garber J, et al: Organoid cultures from normal and cancer-prone human breast tissues preserve complex epithelial lineages. Nat Commun. 11:17112020. View Article : Google Scholar : PubMed/NCBI

98 

Wu H, Wang W, Zhang Y, Chen Y, Shan C, Li J, Jia Y, Li C, Du C, Cai Y, et al: Establishment of patient-derived organoids for guiding personalized therapies in breast cancer patients. Int J Cancer. 155:324–338. 2024. View Article : Google Scholar : PubMed/NCBI

99 

Vlachogiannis G, Hedayat S, Vatsiou A, Jamin Y, Fernández-Mateos J, Khan K, Lampis A, Eason K, Huntingford I, Burke R, et al: Patient-derived organoids model treatment response of metastatic gastrointestinal cancers. Science. 359:920–926. 2018. View Article : Google Scholar : PubMed/NCBI

100 

Pan B, Li X, Zhao D, Li N, Wang K, Li M and Zhao Z: Optimizing individualized treatment strategy based on breast cancer organoid model. Clin Transl Med. 11:e3802021. View Article : Google Scholar : PubMed/NCBI

101 

Chen P, Zhang X, Ding R, Yang L, Lyu X, Zeng J, Lei JH, Wang L, Bi J, Shao N, et al: Patient-Derived organoids can guide Personalized-therapies for patients with advanced breast cancer. Adv Sci (Weinh). 8:e21011762021. View Article : Google Scholar : PubMed/NCBI

102 

Bruna A, Rueda OM, Greenwood W, Batra AS, Callari M, Batra RN, Pogrebniak K, Sandoval J, Cassidy JW, Tufegdzic-Vidakovic A, et al: A biobank of breast cancer explants with preserved Intra-tumor heterogeneity to screen anticancer compounds. Cell. 167:260–274.e22. 2016. View Article : Google Scholar : PubMed/NCBI

103 

Ma S, Tang T, Probst G, Konradi A, Jin C, Li F, Gutkind JS, Fu XD and Guan KL: Transcriptional repression of estrogen receptor alpha by YAP reveals the Hippo pathway as therapeutic target for ER+ breast cancer. Nat Commun. 13:10612022. View Article : Google Scholar : PubMed/NCBI

104 

Guillen KP, Fujita M, Butterfield AJ, Scherer SD, Bailey MH, Chu Z, DeRose YS, Zhao L, Cortes-Sanchez E, Yang CH, et al: A human breast cancer-derived xenograft and organoid platform for drug discovery and precision oncology. Nat Cancer. 3:232–250. 2022. View Article : Google Scholar : PubMed/NCBI

105 

Önder CE, Ziegler TJ, Becker R, Brucker SY, Hartkopf AD, Engler T and Koch A: Advancing cancer therapy predictions with Patient-derived organoid models of metastatic breast cancer. Cancers (Basel). 15:36022023. View Article : Google Scholar : PubMed/NCBI

106 

Guan D, Liu X, Shi Q, He B, Zheng C and Meng X: Breast cancer organoids and their applications for precision cancer immunotherapy. World J Surg Oncol. 21:3432023. View Article : Google Scholar : PubMed/NCBI

107 

Ma X, Wang Q, Li G, Li H, Xu S and Pang D: Cancer organoids: A platform in basic and translational research. Genes Dis. 11:614–632. 2023. View Article : Google Scholar : PubMed/NCBI

108 

Yin S, Xi R, Wu A, Wang S, Li Y, Wang C, Tang L, Xia Y, Yang D, Li J, et al: Patient-derived tumor-like cell clusters for drug testing in cancer therapy. Sci Transl Med. 12:eaaz17232020. View Article : Google Scholar : PubMed/NCBI

109 

Lancaster MA and Knoblich JA: Organogenesis in a dish: Modeling development and disease using organoid technologies. Science. 345:12471252014. View Article : Google Scholar : PubMed/NCBI

110 

Drost J and Clevers H: Organoids in cancer research. Nat Rev Cancer. 18:407–418. 2018. View Article : Google Scholar : PubMed/NCBI

111 

Huch M, Gehart H, van Boxtel R, Hamer K, Blokzijl F, Verstegen MM, Ellis E, van Wenum M, Fuchs SA, de Ligt J, et al: Long-term culture of genome-stable bipotent stem cells from adult human liver. Cell. 160:299–312. 2015. View Article : Google Scholar : PubMed/NCBI

112 

Gjorevski N, Sachs N, Manfrin A, Giger S, Bragina ME, Ordóñez-Morán P, Clevers H and Lutolf MP: Designer matrices for intestinal stem cell and organoid culture. Nature. 539:560–564. 2016. View Article : Google Scholar : PubMed/NCBI

113 

Fatehullah A, Tan SH and Barker N: Organoids as an in vitro model of human development and disease. Nat Cell Biol. 18:246–254. 2016. View Article : Google Scholar : PubMed/NCBI

114 

Neal JT, Li X, Zhu J, Giangarra V, Grzeskowiak CL, Ju J, Liu IH, Chiou SH, Salahudeen AA, Smith AR, et al: Organoid modeling of the tumor immune microenvironment. Cell. 175:1972–1988.e16. 2018. View Article : Google Scholar : PubMed/NCBI

115 

Szymański P, Markowicz M and Mikiciuk-Olasik E: Adaptation of high-throughput screening in drug discovery-toxicological screening tests. Int J Mol Sci. 13:427–452. 2012. View Article : Google Scholar : PubMed/NCBI

116 

Sun A, Moore TW, Gunther JR, Kim MS, Rhoden E, Du Y, Fu H, Snyder JP and Katzenellenbogen JA: Discovering small-molecule estrogen receptor α/coactivator binding inhibitors: High-throughput screening, ligand development, and models for enhanced potency. ChemMedChem. 6:654–666. 2011. View Article : Google Scholar : PubMed/NCBI

117 

Gligorich KM, Vaden RM, Shelton DN, Wang G, Matsen CB, Looper RE, Sigman MS and Welm BE: Development of a screen to identify selective small molecules active against patient-derived metastatic and chemoresistant breast cancer cells. Breast Cancer Res. 15:R582013. View Article : Google Scholar : PubMed/NCBI

118 

He C, Han S, Chang Y, Wu M, Zhao Y, Chen C and Chu X: CRISPR screen in cancer: Status quo and future perspectives. Am J Cancer Res. 11:1031–1050. 2021.PubMed/NCBI

119 

Zhong L, Li Y, Xiong L, Wang W, Wu M, Yuan T, Yang W, Tian C, Miao Z, Wang T and Yang S: Small molecules in targeted cancer therapy: Advances, challenges, and future perspectives. Signal Transduct Target Ther. 6:2012021. View Article : Google Scholar : PubMed/NCBI

120 

Tuijnenburg P, Aan de Kerk DJ, Jansen MH, Morris B, Lieftink C, Beijersbergen RL, van Leeuwen EMM and Kuijpers TW: High-throughput compound screen reveals mTOR inhibitors as potential therapeutics to reduce (auto)antibody production by human plasma cells. Eur J Immunol. 50:73–85. 2020. View Article : Google Scholar : PubMed/NCBI

121 

Yu K, Toral-Barza L, Shi C, Zhang WG, Lucas J, Shor B, Kim J, Verheijen J, Curran K, Malwitz DJ, et al: Biochemical, cellular, and in vivo activity of novel ATP-competitive and selective inhibitors of the mammalian target of rapamycin. Cancer Res. 69:6232–6240. 2009. View Article : Google Scholar : PubMed/NCBI

122 

Baselga J, Campone M, Piccart M, Burris HA III, Rugo HS, Sahmoud T, Noguchi S, Gnant M, Pritchard KI, Lebrun F, et al: Everolimus in postmenopausal hormone-receptor-positive advanced breast cancer. N Engl J Med. 366:520–529. 2012. View Article : Google Scholar : PubMed/NCBI

123 

André F, Ciruelos E, Rubovszky G, Campone M, Loibl S, Rugo HS, Iwata H, Conte P, Mayer IA, Kaufman B, et al: Alpelisib for PIK3CA-mutated, hormone receptor-positive advanced breast cancer. N Engl J Med. 380:1929–1940. 2019. View Article : Google Scholar : PubMed/NCBI

124 

Turner NC, Oliveira M, Howell SJ, Dalenc F, Cortes J, Gomez Moreno HL, Hu X, Jhaveri K, Krivorotko P, Loibl S, et al: Capivasertib in hormone receptor-positive advanced breast cancer. N Engl J Med. 388:2058–2070. 2023. View Article : Google Scholar : PubMed/NCBI

125 

Wang J, Gong GQ, Zhou Y, Lee WJ, Buchanan CM, Denny WA, Rewcastle GW, Kendall JD, Dickson JMJ, Flanagan JU, et al: High-throughput screening campaigns against a PI3Kα isoform bearing the H1047R mutation identified potential inhibitors with novel scaffolds. Acta Pharmacol Sin. 39:1816–1822. 2018. View Article : Google Scholar : PubMed/NCBI

126 

Courtney KD, Corcoran RB and Engelman JA: The PI3K pathway as drug target in human cancer. J Clin Oncol. 28:1075–1083. 2010. View Article : Google Scholar : PubMed/NCBI

127 

Miller TW, Balko JM and Arteaga CL: Phosphatidylinositol 3-kinase and antiestrogen resistance in breast cancer. J Clin Oncol. 29:4452–4461. 2011. View Article : Google Scholar : PubMed/NCBI

128 

Stemke-Hale K, Gonzalez-Angulo AM, Lluch A, Neve RM, Kuo WL, Davies M, Carey M, Hu Z, Guan Y, Sahin A, et al: An integrative genomic and proteomic analysis of PIK3CA, PTEN, and AKT mutations in breast cancer. Cancer Res. 68:6084–6091. 2008. View Article : Google Scholar : PubMed/NCBI

129 

Razavi P, Chang MT, Xu G, Bandlamudi C, Ross DS, Vasan N, Cai Y, Bielski CM, Donoghue MTA, Jonsson P, et al: The genomic landscape of endocrine-resistant advanced breast cancers. Nat Genet. 50:1426–1431. 2018.PubMed/NCBI

130 

Kwon KK, Lee J, Kim H, Lee DH and Lee SG: Advancing high-throughput screening systems for synthetic biology and biofoundry. Curr Opin Systems Biol. 37:1004872024. View Article : Google Scholar

131 

De Stefano P, Bianchi E and Dubini G: The impact of microfluidics in high-throughput drug-screening applications. Biomicrofluidics. 16:0315012022. View Article : Google Scholar : PubMed/NCBI

132 

Serrano DR, Luciano FC, Anaya BJ, Ongoren B, Kara A, Molina G, Ramirez BI, Sánchez-Guirales SA, Simon JA, Tomietto G, et al: Artificial intelligence (AI) applications in drug discovery and drug delivery: Revolutionizing personalized medicine. Pharmaceutics. 16:13282024. View Article : Google Scholar : PubMed/NCBI

133 

Alakwaa FM, Chaudhary K and Garmire LX: Deep learning accurately predicts estrogen receptor status in breast cancer metabolomics data. J Proteome Res. 17:337–347. 2018. View Article : Google Scholar : PubMed/NCBI

134 

Jiang YZ, Ma D, Jin X, Xiao Y, Yu Y, Shi J, Zhou YF, Fu T, Lin CJ, Dai LJ, et al: Integrated multiomic profiling of breast cancer in the Chinese population reveals patient stratification and therapeutic vulnerabilities. Nat Cancer. 5:673–690. 2024. View Article : Google Scholar : PubMed/NCBI

135 

Zhang H, Yang F, Xu Y, Zhao S, Jiang YZ, Shao ZM and Xiao Y: Multimodal integration using a machine learning approach facilitates risk stratification in HR+/HER2-breast cancer. Cell Rep Med. 6:1019242025. View Article : Google Scholar : PubMed/NCBI

136 

Turnbull AK, Arthur LM, Renshaw L, Larionov AA, Kay C, Dunbier AK, Thomas JS, Dowsett M, Sims AH and Dixon JM: Accurate prediction and validation of response to endocrine therapy in breast cancer. J Clin Oncol. 33:2270–2278. 2015. View Article : Google Scholar : PubMed/NCBI

137 

Sgroi DC, Treuner K, Zhang Y, Piper T, Salunga R, Ahmed I, Doos L, Thornber S, Taylor KJ, Brachtel E, et al: Correlative studies of the breast cancer index (HOXB13/IL17BR) and ER, PR, AR, AR/ER ratio and Ki67 for prediction of extended endocrine therapy benefit: A Trans-aTTom study. Breast Cancer Res. 24:902022. View Article : Google Scholar : PubMed/NCBI

138 

Mosly D, Turnbull A, Sims A, Ward C and Langdon S: Predictive markers of endocrine response in breast cancer. World J Exp Med. 8:1–7. 2018. View Article : Google Scholar : PubMed/NCBI

139 

Sammut SJ, Crispin-Ortuzar M, Chin SF, Provenzano E, Bardwell HA, Ma W, Cope W, Dariush A, Dawson SJ, Abraham JE, et al: Multi-omic machine learning predictor of breast cancer therapy response. Nature. 601:623–629. 2022. View Article : Google Scholar : PubMed/NCBI

140 

Wu X, Li Y, Chen J, Chen J, Zhang W, Lu X, Zhong X, Zhu M, Yi Y and Bu H: Multimodal recurrence risk prediction model for HR+/HER2-early breast cancer following adjuvant chemo-endocrine therapy: Integrating pathology image and clinicalpathological features. Breast Cancer Res. 27:272025. View Article : Google Scholar : PubMed/NCBI

141 

Gu JY, Zhang JF, Zeng SL, Zhang WY, Xia RP, Wang XX, Zhou Q, Guo SX, Wang HZ and Chen ZS: Artificial intelligence in tumor drug resistance: Mechanisms and treatment prospects. Intelligent Oncol. 1:73–88. 2025. View Article : Google Scholar

142 

Mao Y, Shangguan D, Huang Q, Xiao L, Cao D, Zhou H and Wang YK: Emerging artificial intelligence-driven precision therapies in tumor drug resistance: Recent advances, opportunities, and challenges. Mol Cancer. 24:1232025. View Article : Google Scholar : PubMed/NCBI

143 

Saha S, Mahapatra S, Khanra S, Mishra B, Swain B, Malhotra D, Saha S, Panda VK, Kumari K, Jena S, et al: Decoding breast cancer treatment resistance through genetic, epigenetic, and immune-regulatory mechanisms: From molecular insights to translational perspectives. Cancer Drug Resist. 8:362025.PubMed/NCBI

144 

Eckardt JN, Wendt K, Bornhäuser M and Middeke JM: Reinforcement learning for precision oncology. Cancers (Basel). 13:46242021. View Article : Google Scholar : PubMed/NCBI

145 

Jayaraman P, Desman J, Sabounchi M, Nadkarni GN and Sakhuja A: A primer on reinforcement learning in medicine for clinicians. NPJ Digit Med. 7:3372024. View Article : Google Scholar : PubMed/NCBI

146 

Bozcuk HŞ and Artaç M: A simulated trial with reinforcement learning for the efficacy of Irinotecan and Ifosfamide versus Topotecan in relapsed, extensive stage small cell lung cancer. BMC Cancer. 24:12072024. View Article : Google Scholar : PubMed/NCBI

147 

Lu Y, Chu Q, Li Z, Wang M, Gatenby R and Zhang Q: Deep reinforcement learning identifies personalized intermittent androgen deprivation therapy for prostate cancer. Brief Bioinform. 25:bbae0712024. View Article : Google Scholar : PubMed/NCBI

148 

Zhao M, Hanson KA, Zhang Y, Zhou A and Cha-Silva AS: Place in therapy of Cyclin-dependent Kinase 4/6 inhibitors in breast cancer: A targeted literature review. Target Oncol. 18:327–358. 2023. View Article : Google Scholar : PubMed/NCBI

149 

Kappel C, Elliott MJ, Kumar V, Nadler MB, Desnoyers A and Amir E: Comparative overall survival of CDK4/6 inhibitors in combination with endocrine therapy in advanced breast cancer. Sci Rep. 14:31292024. View Article : Google Scholar : PubMed/NCBI

150 

Rudin C: Stop explaining black box machine learning models for high stakes decisions and use interpretable models instead. Nat Mach Intell. 1:206–215. 2019. View Article : Google Scholar : PubMed/NCBI

151 

Topol EJ: High-performance medicine: The convergence of human and artificial intelligence. Nat Med. 25:44–56. 2019. View Article : Google Scholar : PubMed/NCBI

152 

Lundberg SM and Lee SI: A unified approach to interpreting model predictions. Adv Neural Inf Process Syst. 30:4768–4777. 2017.PubMed/NCBI

153 

Beam AL and Kohane IS: Big data and machine learning in health care. JAMA. 319:1317–1318. 2018. View Article : Google Scholar : PubMed/NCBI

154 

Collins GS, Reitsma JB, Altman DG and Moons KG: Transparent reporting of a multivariable prediction model for individual prognosis or diagnosis (TRIPOD): The TRIPOD statement. BMJ. 350:g75942015. View Article : Google Scholar : PubMed/NCBI

155 

Liu X, Cruz Rivera S, Moher D, Calvert MJ and Denniston AK; SPIRIT-AI; CONSORT-AI Working Group, : Reporting guidelines for clinical trial reports for interventions involving artificial intelligence: The CONSORT-AI extension. Lancet Digit Health. 2:e537–e548. 2020. View Article : Google Scholar : PubMed/NCBI

Related Articles

  • Abstract
  • View
  • Download
  • Twitter
Copy and paste a formatted citation
Spandidos Publications style
Dong Y, Shao L, Li Q, Qi Y, Liu T, Wei S and Qi H: Cutting‑edge advances in endocrine therapy for breast cancer&nbsp;(Review). Oncol Lett 31: 214, 2026.
APA
Dong, Y., Shao, L., Li, Q., Qi, Y., Liu, T., Wei, S., & Qi, H. (2026). Cutting‑edge advances in endocrine therapy for breast cancer&nbsp;(Review). Oncology Letters, 31, 214. https://doi.org/10.3892/ol.2026.15569
MLA
Dong, Y., Shao, L., Li, Q., Qi, Y., Liu, T., Wei, S., Qi, H."Cutting‑edge advances in endocrine therapy for breast cancer&nbsp;(Review)". Oncology Letters 31.6 (2026): 214.
Chicago
Dong, Y., Shao, L., Li, Q., Qi, Y., Liu, T., Wei, S., Qi, H."Cutting‑edge advances in endocrine therapy for breast cancer&nbsp;(Review)". Oncology Letters 31, no. 6 (2026): 214. https://doi.org/10.3892/ol.2026.15569
Copy and paste a formatted citation
x
Spandidos Publications style
Dong Y, Shao L, Li Q, Qi Y, Liu T, Wei S and Qi H: Cutting‑edge advances in endocrine therapy for breast cancer&nbsp;(Review). Oncol Lett 31: 214, 2026.
APA
Dong, Y., Shao, L., Li, Q., Qi, Y., Liu, T., Wei, S., & Qi, H. (2026). Cutting‑edge advances in endocrine therapy for breast cancer&nbsp;(Review). Oncology Letters, 31, 214. https://doi.org/10.3892/ol.2026.15569
MLA
Dong, Y., Shao, L., Li, Q., Qi, Y., Liu, T., Wei, S., Qi, H."Cutting‑edge advances in endocrine therapy for breast cancer&nbsp;(Review)". Oncology Letters 31.6 (2026): 214.
Chicago
Dong, Y., Shao, L., Li, Q., Qi, Y., Liu, T., Wei, S., Qi, H."Cutting‑edge advances in endocrine therapy for breast cancer&nbsp;(Review)". Oncology Letters 31, no. 6 (2026): 214. https://doi.org/10.3892/ol.2026.15569
Follow us
  • Twitter
  • LinkedIn
  • Facebook
About
  • Spandidos Publications
  • Careers
  • Cookie Policy
  • Privacy Policy
How can we help?
  • Help
  • Live Chat
  • Contact
  • Email to our Support Team