Spandidos Publications Logo
  • About
    • About Spandidos
    • Aims and Scopes
    • Abstracting and Indexing
    • Editorial Policies
    • Reprints and Permissions
    • Job Opportunities
    • Terms and Conditions
    • Contact
  • Journals
    • All Journals
    • Oncology Letters
      • Oncology Letters
      • Information for Authors
      • Editorial Policies
      • Editorial Board
      • Aims and Scope
      • Abstracting and Indexing
      • Bibliographic Information
      • Archive
    • International Journal of Oncology
      • International Journal of Oncology
      • Information for Authors
      • Editorial Policies
      • Editorial Board
      • Aims and Scope
      • Abstracting and Indexing
      • Bibliographic Information
      • Archive
    • Molecular and Clinical Oncology
      • Molecular and Clinical Oncology
      • Information for Authors
      • Editorial Policies
      • Editorial Board
      • Aims and Scope
      • Abstracting and Indexing
      • Bibliographic Information
      • Archive
    • Experimental and Therapeutic Medicine
      • Experimental and Therapeutic Medicine
      • Information for Authors
      • Editorial Policies
      • Editorial Board
      • Aims and Scope
      • Abstracting and Indexing
      • Bibliographic Information
      • Archive
    • International Journal of Molecular Medicine
      • International Journal of Molecular Medicine
      • Information for Authors
      • Editorial Policies
      • Editorial Board
      • Aims and Scope
      • Abstracting and Indexing
      • Bibliographic Information
      • Archive
    • Biomedical Reports
      • Biomedical Reports
      • Information for Authors
      • Editorial Policies
      • Editorial Board
      • Aims and Scope
      • Abstracting and Indexing
      • Bibliographic Information
      • Archive
    • Oncology Reports
      • Oncology Reports
      • Information for Authors
      • Editorial Policies
      • Editorial Board
      • Aims and Scope
      • Abstracting and Indexing
      • Bibliographic Information
      • Archive
    • Molecular Medicine Reports
      • Molecular Medicine Reports
      • Information for Authors
      • Editorial Policies
      • Editorial Board
      • Aims and Scope
      • Abstracting and Indexing
      • Bibliographic Information
      • Archive
    • World Academy of Sciences Journal
      • World Academy of Sciences Journal
      • Information for Authors
      • Editorial Policies
      • Editorial Board
      • Aims and Scope
      • Abstracting and Indexing
      • Bibliographic Information
      • Archive
    • International Journal of Functional Nutrition
      • International Journal of Functional Nutrition
      • Information for Authors
      • Editorial Policies
      • Editorial Board
      • Aims and Scope
      • Abstracting and Indexing
      • Bibliographic Information
      • Archive
    • International Journal of Epigenetics
      • International Journal of Epigenetics
      • Information for Authors
      • Editorial Policies
      • Editorial Board
      • Aims and Scope
      • Abstracting and Indexing
      • Bibliographic Information
      • Archive
    • Medicine International
      • Medicine International
      • Information for Authors
      • Editorial Policies
      • Editorial Board
      • Aims and Scope
      • Abstracting and Indexing
      • Bibliographic Information
      • Archive
  • Articles
  • Information
    • Information for Authors
    • Information for Reviewers
    • Information for Librarians
    • Information for Advertisers
    • Conferences
  • Language Editing
Spandidos Publications Logo
  • About
    • About Spandidos
    • Aims and Scopes
    • Abstracting and Indexing
    • Editorial Policies
    • Reprints and Permissions
    • Job Opportunities
    • Terms and Conditions
    • Contact
  • Journals
    • All Journals
    • Biomedical Reports
      • Information for Authors
      • Editorial Policies
      • Editorial Board
      • Aims and Scope
      • Abstracting and Indexing
      • Bibliographic Information
      • Archive
    • Experimental and Therapeutic Medicine
      • Information for Authors
      • Editorial Policies
      • Editorial Board
      • Aims and Scope
      • Abstracting and Indexing
      • Bibliographic Information
      • Archive
    • International Journal of Epigenetics
      • Information for Authors
      • Editorial Policies
      • Editorial Board
      • Aims and Scope
      • Abstracting and Indexing
      • Bibliographic Information
      • Archive
    • International Journal of Functional Nutrition
      • Information for Authors
      • Editorial Policies
      • Editorial Board
      • Aims and Scope
      • Abstracting and Indexing
      • Bibliographic Information
      • Archive
    • International Journal of Molecular Medicine
      • Information for Authors
      • Editorial Policies
      • Editorial Board
      • Aims and Scope
      • Abstracting and Indexing
      • Bibliographic Information
      • Archive
    • International Journal of Oncology
      • Information for Authors
      • Editorial Policies
      • Editorial Board
      • Aims and Scope
      • Abstracting and Indexing
      • Bibliographic Information
      • Archive
    • Medicine International
      • Information for Authors
      • Editorial Policies
      • Editorial Board
      • Aims and Scope
      • Abstracting and Indexing
      • Bibliographic Information
      • Archive
    • Molecular and Clinical Oncology
      • Information for Authors
      • Editorial Policies
      • Editorial Board
      • Aims and Scope
      • Abstracting and Indexing
      • Bibliographic Information
      • Archive
    • Molecular Medicine Reports
      • Information for Authors
      • Editorial Policies
      • Editorial Board
      • Aims and Scope
      • Abstracting and Indexing
      • Bibliographic Information
      • Archive
    • Oncology Letters
      • Information for Authors
      • Editorial Policies
      • Editorial Board
      • Aims and Scope
      • Abstracting and Indexing
      • Bibliographic Information
      • Archive
    • Oncology Reports
      • Information for Authors
      • Editorial Policies
      • Editorial Board
      • Aims and Scope
      • Abstracting and Indexing
      • Bibliographic Information
      • Archive
    • World Academy of Sciences Journal
      • Information for Authors
      • Editorial Policies
      • Editorial Board
      • Aims and Scope
      • Abstracting and Indexing
      • Bibliographic Information
      • Archive
  • Articles
  • Information
    • For Authors
    • For Reviewers
    • For Librarians
    • For Advertisers
    • Conferences
  • Language Editing
Login Register Submit
  • This site uses cookies
  • You can change your cookie settings at any time by following the instructions in our Cookie Policy. To find out more, you may read our Privacy Policy.

    I agree
Search articles by DOI, keyword, author or affiliation
Search
Advanced Search
presentation
Oncology Reports
Join Editorial Board Propose a Special Issue
Print ISSN: 1021-335X Online ISSN: 1791-2431
Journal Cover
June 2013 Volume 29 Issue 6

Full Size Image

Sign up for eToc alerts
Recommend to Library

Journals

International Journal of Molecular Medicine

International Journal of Molecular Medicine

International Journal of Molecular Medicine is an international journal devoted to molecular mechanisms of human disease.

International Journal of Oncology

International Journal of Oncology

International Journal of Oncology is an international journal devoted to oncology research and cancer treatment.

Molecular Medicine Reports

Molecular Medicine Reports

Covers molecular medicine topics such as pharmacology, pathology, genetics, neuroscience, infectious diseases, molecular cardiology, and molecular surgery.

Oncology Reports

Oncology Reports

Oncology Reports is an international journal devoted to fundamental and applied research in Oncology.

Experimental and Therapeutic Medicine

Experimental and Therapeutic Medicine

Experimental and Therapeutic Medicine is an international journal devoted to laboratory and clinical medicine.

Oncology Letters

Oncology Letters

Oncology Letters is an international journal devoted to Experimental and Clinical Oncology.

Biomedical Reports

Biomedical Reports

Explores a wide range of biological and medical fields, including pharmacology, genetics, microbiology, neuroscience, and molecular cardiology.

Molecular and Clinical Oncology

Molecular and Clinical Oncology

International journal addressing all aspects of oncology research, from tumorigenesis and oncogenes to chemotherapy and metastasis.

World Academy of Sciences Journal

World Academy of Sciences Journal

Multidisciplinary open-access journal spanning biochemistry, genetics, neuroscience, environmental health, and synthetic biology.

International Journal of Functional Nutrition

International Journal of Functional Nutrition

Open-access journal combining biochemistry, pharmacology, immunology, and genetics to advance health through functional nutrition.

International Journal of Epigenetics

International Journal of Epigenetics

Publishes open-access research on using epigenetics to advance understanding and treatment of human disease.

Medicine International

Medicine International

An International Open Access Journal Devoted to General Medicine.

Journal Cover
June 2013 Volume 29 Issue 6

Full Size Image

Sign up for eToc alerts
Recommend to Library

  • Article
  • Citations
    • Cite This Article
    • Download Citation
    • Create Citation Alert
    • Remove Citation Alert
    • Cited By
  • Similar Articles
    • Related Articles (in Spandidos Publications)
    • Similar Articles (Google Scholar)
    • Similar Articles (PubMed)
  • Download PDF
  • Download XML
  • View XML
Article

Pharmacological agents with inherent anti-autophagic activity improve the cytotoxicity of imatinib

  • Authors:
    • Lisa C. Crowley
    • Tracey R. O'Donovan
    • Michelle J. Nyhan
    • Sharon L. McKenna
  • View Affiliations / Copyright

    Affiliations: Leslie C. Quick Laboratory, Cork Cancer Research Centre, BioSciences Institute, University College Cork, Cork, Ireland
  • Pages: 2261-2268
    |
    Published online on: April 3, 2013
       https://doi.org/10.3892/or.2013.2377
  • Expand metrics +
Metrics: Total Views: 0 (Spandidos Publications: | PMC Statistics: )
Metrics: Total PDF Downloads: 0 (Spandidos Publications: | PMC Statistics: )
Cited By (CrossRef): 0 citations Loading Articles...

This article is mentioned in:



Abstract

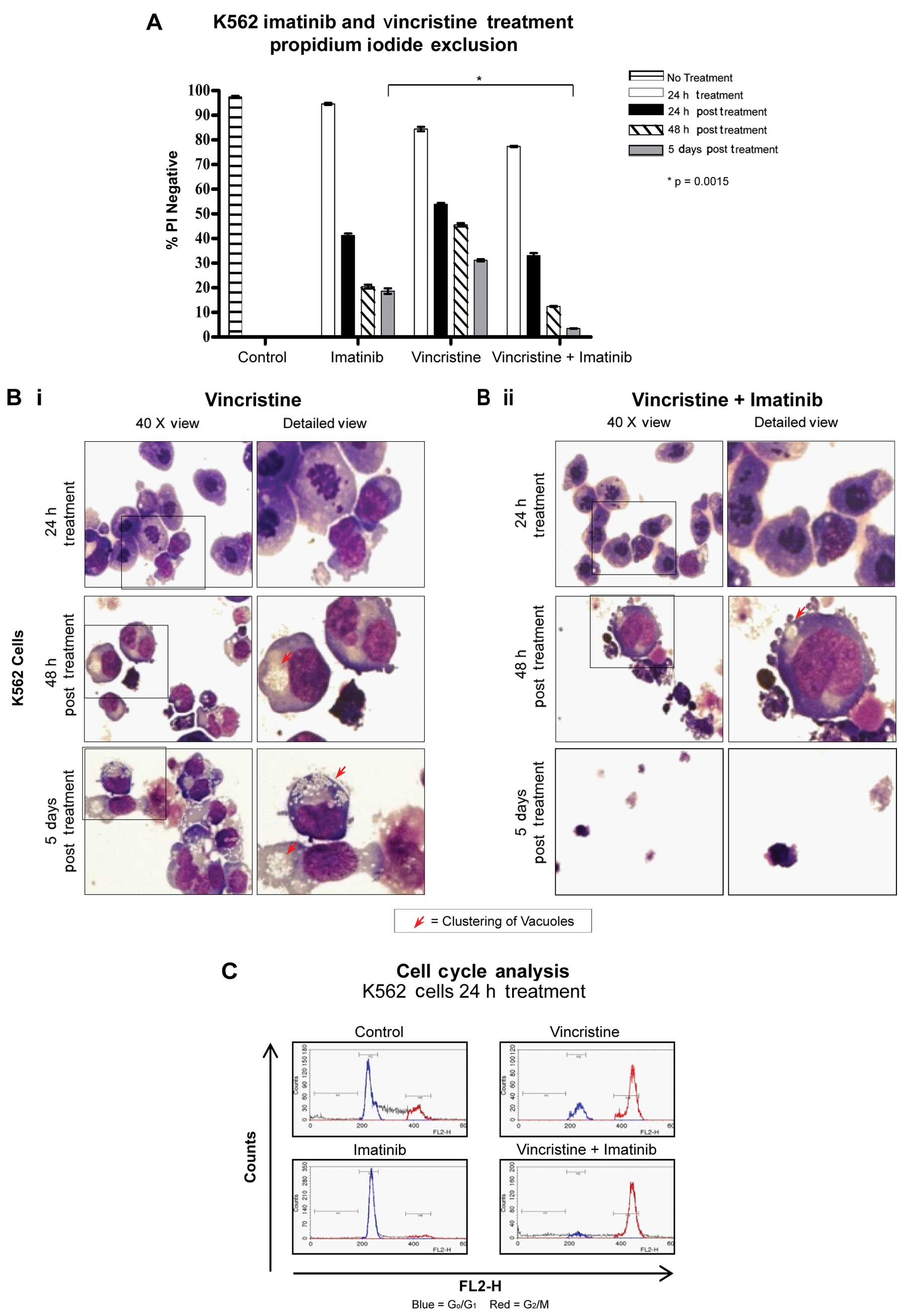
Resistance to tyrosine kinase inhibitors (TKIs) remains a limitation to the treatment of chronic myeloid leukaemia (CML), due in part, to the induction of autophagy. We examined whether disruption of autophagy with the pharmacological agents, brefeldin A, vincristine and chloroquine, improves the cytotoxicity of imatinib. In K562 CML cells, all drugs tested, in combination with imatinib impaired the expression or cellular distribution of LC3 and Beclin 1 (autophagy markers) and reduced the recovery of cells following drug withdrawal. The combination of imatinib and an agent that impedes autophagy demonstrates impressive potential as a more curative regime for CML.
View Figures

Figure 1

Figure 2

Figure 3

Figure 4

View References

1 

Nowell PC and Hungerford DA: A minute chromosome in human chronic granulocyte leukeamia. Science. 132:1497–1501. 1960.

2 

Melo JV: The diversity of BCR-ABL fusion proteins and their relationship to leukemia phenotype. Blood. 88:2375–2384. 1996.PubMed/NCBI

3 

Calabretta B and Perrotti D: The biology of CML blast crisis. Blood. 103:4010–4022. 2004. View Article : Google Scholar : PubMed/NCBI

4 

Quentmeier H, Eberth S, Romani J, Zaborski M and Drexler HG: BCR-ABL1-independent PI3Kinase activation causing imatinib-resistance. J Hematol Oncol. 4:62011. View Article : Google Scholar : PubMed/NCBI

5 

Cortes J, O’Brien S and Kantarjian H: Discontinuation of imatinib therapy after achieving a molecular response. Blood. 104:2204–2205. 2004. View Article : Google Scholar : PubMed/NCBI

6 

Crowley LC, Elzinga BM, O’Sullivan GC and McKenna SL: Autophagy induction by Bcr-Abl-expressing cells facilitates their recovery from a targeted or nontargeted treatment. Am J Hematol. 86:38–47. 2011. View Article : Google Scholar : PubMed/NCBI

7 

Bellodi C, Lidonnici MR, Hamilton A, et al: Targeting autophagy potentiates tyrosine kinase inhibitor-induced cell death in Philadelphia chromosome-positive cells, including primary CML stem cells. J Clin Invest. 119:1109–1123. 2009. View Article : Google Scholar

8 

Mizushima N: Autophagy: process and function. Genes Dev. 21:2861–2873. 2007. View Article : Google Scholar

9 

Degtyarev M, De Maziere A, Orr C, et al: Akt inhibition promotes autophagy and sensitizes PTEN-null tumors to lysosomotropic agents. J Cell Biol. 183:101–116. 2008. View Article : Google Scholar : PubMed/NCBI

10 

Holyoakes T; Medical Research Council. Research Portofolio: A randomised phase II trial of IM versus HCQ/IM for patients with CML in MCyR with residual disease by Q-PCR. http://www.mrc.ac.uk/ResearchPortfolio/Grant/Record.htm?GrantRef=G0900882&CaseId=15301.

11 

Eskelinen EL, Prescott AR, Cooper J, et al: Inhibition of autophagy in mitotic animal cells. Traffic. 3:878–893. 2002. View Article : Google Scholar : PubMed/NCBI

12 

Groth-Pedersen L, Ostenfeld MS, Hoyer-Hansen M, Nylandsted J and Jaattela M: Vincristine induces dramatic lysosomal changes and sensitizes cancer cells to lysosome-destabilizing siramesine. Cancer Res. 67:2217–2225. 2007. View Article : Google Scholar : PubMed/NCBI

13 

Vetterlein M, Niapir M, Ellinger A, Neumüller J and Pavelka M: Brefeldin A-regulated retrograde transport into the endoplasmic reticulum of internalised wheat germ agglutinin. Histochem Cell Biol. 120:121–128. 2003. View Article : Google Scholar : PubMed/NCBI

14 

Nishida Y, Arakawa S, Fujitani K, et al: Discovery of Atg5/Atg7-independent alternative macroautophagy. Nature. 461:654–658. 2009. View Article : Google Scholar : PubMed/NCBI

15 

Aguayo A and Couban S: State-of-the-art in the management of chronic myelogenous leukemia in the era of the tyrosine kinase inhibitors: evolutionary trends in diagnosis, monitoring and treatment. Leuk Lymphoma. 50(Suppl 2): 1–8. 2009. View Article : Google Scholar

16 

O’Brien SG, Guilhot F, Goldman JM, et al: International randomized study of interferon versus STI571 (IRIS) 7-year follow-up: sustained survival, low rate of transformation and increased rate of major molecular response (MMR) in patients (pts) with newly diagnosed chronic myeloid leukemia in chronic phase (CMLCP) treated with imatinib (IM). (ASH Annual Meeting Abstracts). Blood. 112:1862008.

17 

Amaravadi RK, Lippincott-Schwartz J, Yin X-M, et al: Principles and current strategies for targeting autophagy for cancer treatment. Clin Cancer Res. 17:654–666. 2011. View Article : Google Scholar : PubMed/NCBI

18 

Lassen U, Kristjansen PE, Osterlind K, et al: Superiority of cisplatin or carboplatin in combination with teniposide and vincristine in the induction chemotherapy of small-cell lung cancer. A randomized trial with 5 years follow up. Ann Oncol. 7:365–371. 1996.PubMed/NCBI

19 

Pommepuy I, Terro F, Petit B, et al: Brefeldin A induces apoptosis and cell cycle blockade in glioblastoma cell lines. Oncology. 64:459–467. 2003. View Article : Google Scholar : PubMed/NCBI

20 

Chapman JR, Tazaki H, Mallouh C and Konno S: Brefeldin A-induced apoptosis in prostatic cancer DU-145 cells: a possible p53-independent death pathway. BJU Int. 83:703–708. 1999. View Article : Google Scholar : PubMed/NCBI

21 

Larsson DE, Wickström M, Hassan S, OBerg K and Granberg DAN: The cytotoxic agents NSC-95397, brefeldin A, bortezomib and sanguinarine induce apoptosis in neuroendocrine tumors in vitro. Anticancer Res. 30:149–156. 2010.PubMed/NCBI

22 

Fox BM, Vroman JA, Fanwick PE and Cushman M: Preparation and evaluation of sulfide derivatives of the antibiotic brefeldin A as potential prodrug candidates with enhanced aqueous solubilities. J Med Chem. 44:3915–3924. 2001. View Article : Google Scholar : PubMed/NCBI

23 

Phillips LR, Wolfe TL, Malspeis L and Supko JG: Analysis of brefeldin A and the prodrug breflate in plasma by gas chromatography with mass selective detection. J Pharm Biomed Anal. 16:1301–1309. 1998. View Article : Google Scholar : PubMed/NCBI

24 

Anadu NO, Davisson VJ and Cushman M: Synthesis and anticancer activity of brefeldin A ester derivatives. J Med Chem. 49:3897–3905. 2006. View Article : Google Scholar : PubMed/NCBI

25 

Kamitsuji Y, Kuroda J, Kimura S, et al: The Bcr-Abl kinase inhibitor INNO-406 induces autophagy and different modes of cell death execution in Bcr-Abl-positive leukemias. Cell Death Differ. 15:1712–1722. 2008. View Article : Google Scholar : PubMed/NCBI

26 

Carew JS, Nawrocki ST, Kahue CN, et al: Targeting autophagy augments the anticancer activity of the histone deacetylase inhibitor SAHA to overcome Bcr-Abl-mediated drug resistance. Blood. 110:313–322. 2007. View Article : Google Scholar : PubMed/NCBI

27 

Qadir MA, Kwok B, Dragowska WH, et al: Macroautophagy inhibition sensitizes tamoxifen-resistant breast cancer cells and enhances mitochondrial depolarization. Breast Cancer Res Treat. 112:389–403. 2008. View Article : Google Scholar

28 

Ullen A, Farnebo M, Thyrell L, et al: Sorafenib induces apoptosis and autophagy in prostate cancer cells in vitro. Int J Oncol. 37:15–20. 2010. View Article : Google Scholar

29 

O’Donovan TR, O’Sullivan GC and McKenna SL: Induction of autophagy by drug-resistant esophageal cancer cells promotes their survival and recovery following treatment with chemotherapeutics. Autophagy. 7:509–524. 2011.PubMed/NCBI

30 

Mortensen M, Soilleux EJ, Djordjevic G, et al: The autophagy protein Atg7 is essential for hematopoietic stem cell maintenance. J Exp Med. 208:455–467. 2011. View Article : Google Scholar : PubMed/NCBI

Related Articles

  • Abstract
  • View
  • Download
  • Twitter
Copy and paste a formatted citation
Spandidos Publications style
Crowley LC, O'Donovan TR, Nyhan MJ and McKenna SL: Pharmacological agents with inherent anti-autophagic activity improve the cytotoxicity of imatinib. Oncol Rep 29: 2261-2268, 2013.
APA
Crowley, L.C., O'Donovan, T.R., Nyhan, M.J., & McKenna, S.L. (2013). Pharmacological agents with inherent anti-autophagic activity improve the cytotoxicity of imatinib. Oncology Reports, 29, 2261-2268. https://doi.org/10.3892/or.2013.2377
MLA
Crowley, L. C., O'Donovan, T. R., Nyhan, M. J., McKenna, S. L."Pharmacological agents with inherent anti-autophagic activity improve the cytotoxicity of imatinib". Oncology Reports 29.6 (2013): 2261-2268.
Chicago
Crowley, L. C., O'Donovan, T. R., Nyhan, M. J., McKenna, S. L."Pharmacological agents with inherent anti-autophagic activity improve the cytotoxicity of imatinib". Oncology Reports 29, no. 6 (2013): 2261-2268. https://doi.org/10.3892/or.2013.2377
Copy and paste a formatted citation
x
Spandidos Publications style
Crowley LC, O'Donovan TR, Nyhan MJ and McKenna SL: Pharmacological agents with inherent anti-autophagic activity improve the cytotoxicity of imatinib. Oncol Rep 29: 2261-2268, 2013.
APA
Crowley, L.C., O'Donovan, T.R., Nyhan, M.J., & McKenna, S.L. (2013). Pharmacological agents with inherent anti-autophagic activity improve the cytotoxicity of imatinib. Oncology Reports, 29, 2261-2268. https://doi.org/10.3892/or.2013.2377
MLA
Crowley, L. C., O'Donovan, T. R., Nyhan, M. J., McKenna, S. L."Pharmacological agents with inherent anti-autophagic activity improve the cytotoxicity of imatinib". Oncology Reports 29.6 (2013): 2261-2268.
Chicago
Crowley, L. C., O'Donovan, T. R., Nyhan, M. J., McKenna, S. L."Pharmacological agents with inherent anti-autophagic activity improve the cytotoxicity of imatinib". Oncology Reports 29, no. 6 (2013): 2261-2268. https://doi.org/10.3892/or.2013.2377
Follow us
  • Twitter
  • LinkedIn
  • Facebook
About
  • Spandidos Publications
  • Careers
  • Cookie Policy
  • Privacy Policy
How can we help?
  • Help
  • Live Chat
  • Contact
  • Email to our Support Team