Spandidos Publications Logo
  • About
    • About Spandidos
    • Aims and Scopes
    • Abstracting and Indexing
    • Editorial Policies
    • Reprints and Permissions
    • Job Opportunities
    • Terms and Conditions
    • Contact
  • Journals
    • All Journals
    • Oncology Letters
      • Oncology Letters
      • Information for Authors
      • Editorial Policies
      • Editorial Board
      • Aims and Scope
      • Abstracting and Indexing
      • Bibliographic Information
      • Archive
    • International Journal of Oncology
      • International Journal of Oncology
      • Information for Authors
      • Editorial Policies
      • Editorial Board
      • Aims and Scope
      • Abstracting and Indexing
      • Bibliographic Information
      • Archive
    • Molecular and Clinical Oncology
      • Molecular and Clinical Oncology
      • Information for Authors
      • Editorial Policies
      • Editorial Board
      • Aims and Scope
      • Abstracting and Indexing
      • Bibliographic Information
      • Archive
    • Experimental and Therapeutic Medicine
      • Experimental and Therapeutic Medicine
      • Information for Authors
      • Editorial Policies
      • Editorial Board
      • Aims and Scope
      • Abstracting and Indexing
      • Bibliographic Information
      • Archive
    • International Journal of Molecular Medicine
      • International Journal of Molecular Medicine
      • Information for Authors
      • Editorial Policies
      • Editorial Board
      • Aims and Scope
      • Abstracting and Indexing
      • Bibliographic Information
      • Archive
    • Biomedical Reports
      • Biomedical Reports
      • Information for Authors
      • Editorial Policies
      • Editorial Board
      • Aims and Scope
      • Abstracting and Indexing
      • Bibliographic Information
      • Archive
    • Oncology Reports
      • Oncology Reports
      • Information for Authors
      • Editorial Policies
      • Editorial Board
      • Aims and Scope
      • Abstracting and Indexing
      • Bibliographic Information
      • Archive
    • Molecular Medicine Reports
      • Molecular Medicine Reports
      • Information for Authors
      • Editorial Policies
      • Editorial Board
      • Aims and Scope
      • Abstracting and Indexing
      • Bibliographic Information
      • Archive
    • World Academy of Sciences Journal
      • World Academy of Sciences Journal
      • Information for Authors
      • Editorial Policies
      • Editorial Board
      • Aims and Scope
      • Abstracting and Indexing
      • Bibliographic Information
      • Archive
    • International Journal of Functional Nutrition
      • International Journal of Functional Nutrition
      • Information for Authors
      • Editorial Policies
      • Editorial Board
      • Aims and Scope
      • Abstracting and Indexing
      • Bibliographic Information
      • Archive
    • International Journal of Epigenetics
      • International Journal of Epigenetics
      • Information for Authors
      • Editorial Policies
      • Editorial Board
      • Aims and Scope
      • Abstracting and Indexing
      • Bibliographic Information
      • Archive
    • Medicine International
      • Medicine International
      • Information for Authors
      • Editorial Policies
      • Editorial Board
      • Aims and Scope
      • Abstracting and Indexing
      • Bibliographic Information
      • Archive
  • Articles
  • Information
    • Information for Authors
    • Information for Reviewers
    • Information for Librarians
    • Information for Advertisers
    • Conferences
  • Language Editing
Spandidos Publications Logo
  • About
    • About Spandidos
    • Aims and Scopes
    • Abstracting and Indexing
    • Editorial Policies
    • Reprints and Permissions
    • Job Opportunities
    • Terms and Conditions
    • Contact
  • Journals
    • All Journals
    • Biomedical Reports
      • Information for Authors
      • Editorial Policies
      • Editorial Board
      • Aims and Scope
      • Abstracting and Indexing
      • Bibliographic Information
      • Archive
    • Experimental and Therapeutic Medicine
      • Information for Authors
      • Editorial Policies
      • Editorial Board
      • Aims and Scope
      • Abstracting and Indexing
      • Bibliographic Information
      • Archive
    • International Journal of Epigenetics
      • Information for Authors
      • Editorial Policies
      • Editorial Board
      • Aims and Scope
      • Abstracting and Indexing
      • Bibliographic Information
      • Archive
    • International Journal of Functional Nutrition
      • Information for Authors
      • Editorial Policies
      • Editorial Board
      • Aims and Scope
      • Abstracting and Indexing
      • Bibliographic Information
      • Archive
    • International Journal of Molecular Medicine
      • Information for Authors
      • Editorial Policies
      • Editorial Board
      • Aims and Scope
      • Abstracting and Indexing
      • Bibliographic Information
      • Archive
    • International Journal of Oncology
      • Information for Authors
      • Editorial Policies
      • Editorial Board
      • Aims and Scope
      • Abstracting and Indexing
      • Bibliographic Information
      • Archive
    • Medicine International
      • Information for Authors
      • Editorial Policies
      • Editorial Board
      • Aims and Scope
      • Abstracting and Indexing
      • Bibliographic Information
      • Archive
    • Molecular and Clinical Oncology
      • Information for Authors
      • Editorial Policies
      • Editorial Board
      • Aims and Scope
      • Abstracting and Indexing
      • Bibliographic Information
      • Archive
    • Molecular Medicine Reports
      • Information for Authors
      • Editorial Policies
      • Editorial Board
      • Aims and Scope
      • Abstracting and Indexing
      • Bibliographic Information
      • Archive
    • Oncology Letters
      • Information for Authors
      • Editorial Policies
      • Editorial Board
      • Aims and Scope
      • Abstracting and Indexing
      • Bibliographic Information
      • Archive
    • Oncology Reports
      • Information for Authors
      • Editorial Policies
      • Editorial Board
      • Aims and Scope
      • Abstracting and Indexing
      • Bibliographic Information
      • Archive
    • World Academy of Sciences Journal
      • Information for Authors
      • Editorial Policies
      • Editorial Board
      • Aims and Scope
      • Abstracting and Indexing
      • Bibliographic Information
      • Archive
  • Articles
  • Information
    • For Authors
    • For Reviewers
    • For Librarians
    • For Advertisers
    • Conferences
  • Language Editing
Login Register Submit
  • This site uses cookies
  • You can change your cookie settings at any time by following the instructions in our Cookie Policy. To find out more, you may read our Privacy Policy.

    I agree
Search articles by DOI, keyword, author or affiliation
Search
Advanced Search
presentation
Oncology Reports
Join Editorial Board Propose a Special Issue
Print ISSN: 1021-335X Online ISSN: 1791-2431
Journal Cover
May-2016 Volume 35 Issue 5

Full Size Image

Sign up for eToc alerts
Recommend to Library

Journals

International Journal of Molecular Medicine

International Journal of Molecular Medicine

International Journal of Molecular Medicine is an international journal devoted to molecular mechanisms of human disease.

International Journal of Oncology

International Journal of Oncology

International Journal of Oncology is an international journal devoted to oncology research and cancer treatment.

Molecular Medicine Reports

Molecular Medicine Reports

Covers molecular medicine topics such as pharmacology, pathology, genetics, neuroscience, infectious diseases, molecular cardiology, and molecular surgery.

Oncology Reports

Oncology Reports

Oncology Reports is an international journal devoted to fundamental and applied research in Oncology.

Experimental and Therapeutic Medicine

Experimental and Therapeutic Medicine

Experimental and Therapeutic Medicine is an international journal devoted to laboratory and clinical medicine.

Oncology Letters

Oncology Letters

Oncology Letters is an international journal devoted to Experimental and Clinical Oncology.

Biomedical Reports

Biomedical Reports

Explores a wide range of biological and medical fields, including pharmacology, genetics, microbiology, neuroscience, and molecular cardiology.

Molecular and Clinical Oncology

Molecular and Clinical Oncology

International journal addressing all aspects of oncology research, from tumorigenesis and oncogenes to chemotherapy and metastasis.

World Academy of Sciences Journal

World Academy of Sciences Journal

Multidisciplinary open-access journal spanning biochemistry, genetics, neuroscience, environmental health, and synthetic biology.

International Journal of Functional Nutrition

International Journal of Functional Nutrition

Open-access journal combining biochemistry, pharmacology, immunology, and genetics to advance health through functional nutrition.

International Journal of Epigenetics

International Journal of Epigenetics

Publishes open-access research on using epigenetics to advance understanding and treatment of human disease.

Medicine International

Medicine International

An International Open Access Journal Devoted to General Medicine.

Journal Cover
May-2016 Volume 35 Issue 5

Full Size Image

Sign up for eToc alerts
Recommend to Library

  • Article
  • Citations
    • Cite This Article
    • Download Citation
    • Create Citation Alert
    • Remove Citation Alert
    • Cited By
  • Similar Articles
    • Related Articles (in Spandidos Publications)
    • Similar Articles (Google Scholar)
    • Similar Articles (PubMed)
  • Download PDF
  • Download XML
  • View XML
Article

Carnosic acid induces apoptosis through inactivation of Src/STAT3 signaling pathway in human renal carcinoma Caki cells

Corrigendum in: /10.3892/or.2016.5137
  • Authors:
    • Ji Eun Park
    • Byoungduck Park
    • In Gyeong Chae
    • Do-Hee Kim
    • Juthika Kundu
    • Joydeb Kumar Kundu
    • Kyung-Soo Chun
  • View Affiliations / Copyright

    Affiliations: College of Pharmacy, Keimyung University, Daegu 704-701, Republic of Korea, College of Pharmacy, Seoul National University, Seoul 151-742, Republic of Korea
  • Pages: 2723-2732
    |
    Published online on: February 29, 2016
       https://doi.org/10.3892/or.2016.4642
  • Expand metrics +
Metrics: Total Views: 0 (Spandidos Publications: | PMC Statistics: )
Metrics: Total PDF Downloads: 0 (Spandidos Publications: | PMC Statistics: )
Cited By (CrossRef): 0 citations Loading Articles...

This article is mentioned in:



Abstract

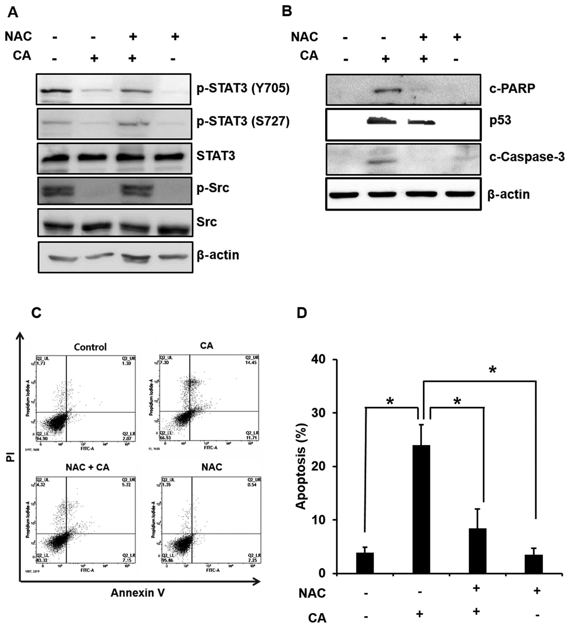
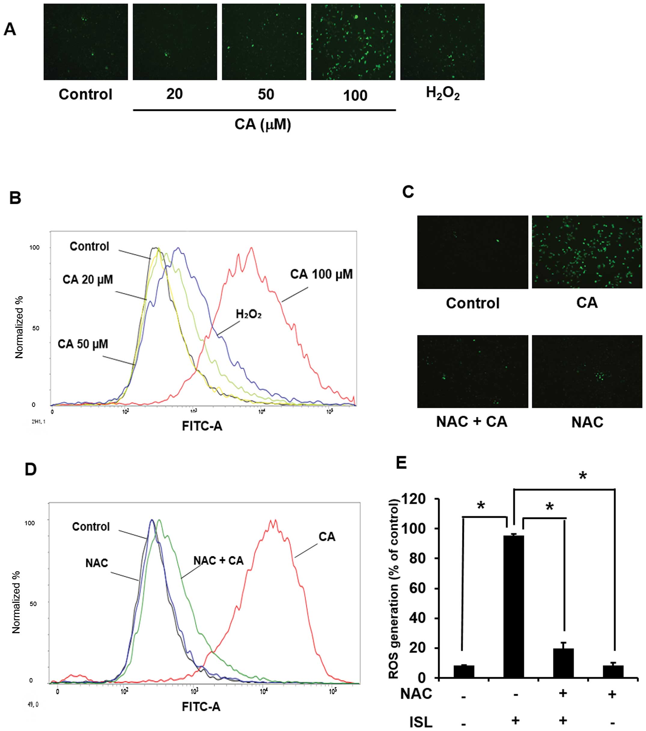
Carnosic acid (CA), the major bioactive compound of Rosmarinus officinalis L., has been reported to possess anti-inflammatory and anticancer activities. However, the molecular mechanisms underlying the anticancer effects of CA remain poorly understood. In the present study, we investigated that CA significantly reduced the viability of human renal carcinoma Caki cells. CA-induced apoptosis was connected with the cleavage of caspase-9, -7 and -3, and that of PARP. Moreover, CA increased the expression of pro-apoptotic protein Bax and diminished the expression of anti-apoptotic protein Bcl-2 and Bcl-xL, thereby releasing cytochrome c into the cytosol. Treatment with CA in Caki cells also induced the expression of p53 and its target gene product, p27, through down-regulation of Murine double minute-2 (Mdm2). Furthermore, CA generated reactive oxygen species (ROS), and pretreatment with ROS scavenger N-acetyl cysteine (NAC) abrogated CA-induced cleavage of PARP and expression of p53. One of the key oncogenic signals is mediated through signal transducer and activator of transcription-3 (STAT3), which promotes abnormal cell proliferation. Incubation of cells with CA markedly diminished the phosphorylation of STAT3 and its upstream, Src, and reduced the expression of STAT3 responsive gene products, such as D-series of cyclins and survivin. Taken together, the present study revealed that CA induced apoptosis in Caki cells by induction of p53 and suppression of STAT3 signaling.
View Figures

Figure 1

Figure 2

Figure 3

Figure 4

Figure 5

Figure 6

View References

1 

Motzer RJ, Bander NH and Nanus DM: Renal-cell carcinoma. N Engl J Med. 335:865–875. 1996. View Article : Google Scholar : PubMed/NCBI

2 

Mulders P, Figlin R, deKernion JB, Wiltrout R, Linehan M, Parkinson D, deWolf W and Belldegrun A: Renal cell carcinoma: Recent progress and future directions. Cancer Res. 57:5189–5195. 1997.PubMed/NCBI

3 

Santoni M, De Tursi M, Felici A, Lo Re G, Ricotta R, Ruggeri EM, Sabbatini R, Santini D, Vaccaro V and Milella M: Management of metastatic renal cell carcinoma patients with poor-risk features: Current status and future perspectives. Expert Rev Anticancer Ther. 13:697–709. 2013. View Article : Google Scholar : PubMed/NCBI

4 

Huang MT, Ho CT, Wang ZY, Ferraro T, Lou YR, Stauber K, Ma W, Georgiadis C, Laskin JD and Conney AH: Inhibition of skin tumorigenesis by rosemary and its constituents carnosol and ursolic acid. Cancer Res. 54:701–708. 1994.PubMed/NCBI

5 

Chen D and Dou QP: Tea polyphenols and their roles in cancer prevention and chemotherapy. Int J Mol Sci. 9:1196–1206. 2008. View Article : Google Scholar

6 

Kerr JF, Wyllie AH and Currie AR: Apoptosis: A basic biological phenomenon with wide-ranging implications in tissue kinetics. Br J Cancer. 26:239–257. 1972. View Article : Google Scholar : PubMed/NCBI

7 

Earnshaw WC, Martins LM and Kaufmann SH: Mammalian caspases: Structure, activation, substrates, and functions during apoptosis. Annu Rev Biochem. 68:383–424. 1999. View Article : Google Scholar

8 

Fulda S, Galluzzi L and Kroemer G: Targeting mitochondria for cancer therapy. Nat Rev Drug Discov. 9:447–464. 2010. View Article : Google Scholar : PubMed/NCBI

9 

Panaretakis T, Pokrovskaja K, Shoshan MC and Grandér D: Interferon-alpha-induced apoptosis in U266 cells is associated with activation of the proapoptotic Bcl-2 family members Bak and Bax. Oncogene. 22:4543–4556. 2003. View Article : Google Scholar : PubMed/NCBI

10 

Youle RJ and Strasser A: The BCL-2 protein family: Opposing activities that mediate cell death. Nat Rev Mol Cell Biol. 9:47–59. 2008. View Article : Google Scholar

11 

Trachootham D, Lu W, Ogasawara MA, Nilsa RD and Huang P: Redox regulation of cell survival. Antioxid Redox Signal. 10:1343–1374. 2008. View Article : Google Scholar : PubMed/NCBI

12 

Akgul C, Moulding DA and Edwards SW: Molecular control of neutrophil apoptosis. FEBS Lett. 487:318–322. 2001. View Article : Google Scholar : PubMed/NCBI

13 

Kang YJ, Kim IY, Kim EH, Yoon MJ, Kim SU, Kwon TK and Choi KS: Paxilline enhances TRAIL-mediated apoptosis of glioma cells via modulation of c-FLIP, survivin and DR5. Exp Mol Med. 43:24–34. 2011. View Article : Google Scholar :

14 

Thorburn A: Death receptor-induced cell killing. Cell Signal. 16:139–144. 2004. View Article : Google Scholar

15 

Ashkenazi A: Targeting the extrinsic apoptosis pathway in cancer. Cytokine Growth Factor Rev. 19:325–331. 2008. View Article : Google Scholar : PubMed/NCBI

16 

Neergheen VS, Bahorun T, Taylor EW, Jen LS and Aruoma OI: Targeting specific cell signaling transduction pathways by dietary and medicinal phytochemicals in cancer chemoprevention. Toxicology. 278:229–241. 2010. View Article : Google Scholar

17 

Huang S: Regulation of metastases by signal transducer and activator of transcription 3 signaling pathway: Clinical implications. Clin Cancer Res. 13:1362–1366. 2007. View Article : Google Scholar : PubMed/NCBI

18 

Niu G, Wright KL, Huang M, Song L, Haura E, Turkson J, Zhang S, Wang T, Sinibaldi D, Coppola D, et al: Constitutive Stat3 activity up-regulates VEGF expression and tumor angiogenesis. Oncogene. 21:2000–2008. 2002. View Article : Google Scholar : PubMed/NCBI

19 

Wang T, Niu G, Kortylewski M, Burdelya L, Shain K, Zhang S, Bhattacharya R, Gabrilovich D, Heller R, Coppola D, et al: Regulation of the innate and adaptive immune responses by Stat-3 signaling in tumor cells. Nat Med. 10:48–54. 2004. View Article : Google Scholar : PubMed/NCBI

20 

Wang Y, Ma X, Yan S, Shen S, Zhu H, Gu Y, Wang H, Qin G and Yu Q: 17-hydroxy-jolkinolide B inhibits signal transducers and activators of transcription 3 signaling by covalently cross-linking Janus kinases and induces apoptosis of human cancer cells. Cancer Res. 69:7302–7310. 2009. View Article : Google Scholar : PubMed/NCBI

21 

Yu H and Jove R: The STATs of cancer - new molecular targets come of age. Nat Rev Cancer. 4:97–105. 2004. View Article : Google Scholar : PubMed/NCBI

22 

Chen YF, Yang JS, Chang WS, Tsai SC, Peng SF and Zhou YR: Houttuynia cordata Thunb extract modulates G0/G1 arrest and Fas/CD95-mediated death receptor apoptotic cell death in human lung cancer A549 cells. J Biomed Sci. 20:182013. View Article : Google Scholar : PubMed/NCBI

23 

Kim HG, Hwang YP and Jeong HG: Kahweol blocks STAT3 phosphorylation and induces apoptosis in human lung adenocarcinoma A549 cells. Toxicol Lett. 187:28–34. 2009. View Article : Google Scholar : PubMed/NCBI

24 

Jalali-Heravi M, Moazeni RS and Sereshti H: Analysis of Iranian rosemary essential oil: Application of gas chromatography-mass spectrometry combined with chemometrics. J Chromatogr A. 1218:2569–2576. 2011. View Article : Google Scholar : PubMed/NCBI

25 

Ninomiya K, Matsuda H, Shimoda H, Nishida N, Kasajima N, Yoshino T, Morikawa T and Yoshikawa M: Carnosic acid, a new class of lipid absorption inhibitor from sage. Bioorg Med Chem Lett. 14:1943–1946. 2004. View Article : Google Scholar : PubMed/NCBI

26 

Almela L, Sánchez-Muñoz B, Fernández-López JA, Roca MJ and Rabe V: Liquid chromatograpic-mass spectrometric analysis of phenolics and free radical scavenging activity of rosemary extract from different raw material. J Chromatogr A. 1120:221–229. 2006. View Article : Google Scholar : PubMed/NCBI

27 

Ramírez P, García-Risco MR, Santoyo S, Señoráns FJ, Ibáñez E and Reglero G: Isolation of functional ingredients from rosemary by preparative-supercritical fluid chromatography (Prep-SFC). J Pharm Biomed Anal. 41:1606–1613. 2006. View Article : Google Scholar : PubMed/NCBI

28 

López-García S, Castañeda-Sanchez JI, Jiménez-Arellanes A, Domínguez-López L, Castro-Mussot ME, Hernández-Sanchéz J and Luna-Herrera J: Macrophage activation by ursolic and oleanolic acids during mycobacterial infection. Molecules. 20:14348–14364. 2015. View Article : Google Scholar : PubMed/NCBI

29 

Ortuño J, Serrano R and Bañón S: Antioxidant and antimicrobial effects of dietary supplementation with rosemary diterpenes (carnosic acid and carnosol) vs vitamin E on lamb meat packed under protective atmosphere. Meat Sci. 110:62–69. 2015. View Article : Google Scholar : PubMed/NCBI

30 

Gaya M, Repetto V, Toneatto J, Anesini C, Piwien-Pilipuk G and Moreno S: Antiadipogenic effect of carnosic acid, a natural compound present in Rosmarinus officinalis, is exerted through the C/EBPs and PPARγ pathways at the onset of the differentiation program. Biochim Biophys Acta. 1830:3796–3806. 2013. View Article : Google Scholar : PubMed/NCBI

31 

Ibarra A, Cases J, Roller M, Chiralt-Boix A, Coussaert A and Ripoll C: Carnosic acid-rich rosemary (Rosmarinus officinalis L.) leaf extract limits weight gain and improves cholesterol levels and glycaemia in mice on a high-fat diet. Br J Nutr. 106:1182–1189. 2011. View Article : Google Scholar : PubMed/NCBI

32 

Tsai CW, Liu KL, Lin YR and Kuo WC: The mechanisms of carnosic acid attenuates tumor necrosis factor-α-mediated inflammation and insulin resistance in 3T3-L1 adipocytes. Mol Nutr Food Res. 58:654–664. 2014. View Article : Google Scholar : PubMed/NCBI

33 

Wang T, Takikawa Y, Satoh T, Yoshioka Y, Kosaka K, Tatemichi Y and Suzuki K: Carnosic acid prevents obesity and hepatic steatosis in ob/ob mice. Hepatol Res. 41:87–92. 2011. View Article : Google Scholar : PubMed/NCBI

34 

Xiang Q, Liu Z, Wang Y, Xiao H, Wu W, Xiao C and Liu X: Carnosic acid attenuates lipopolysaccharide-induced liver injury in rats via fortifying cellular antioxidant defense system. Food Chem Toxicol. 53:1–9. 2013. View Article : Google Scholar

35 

Kundu JK, Shin YK, Kim SH and Surh YJ: Resveratrol inhibits phorbol ester-induced expression of COX-2 and activation of NF-kappaB in mouse skin by blocking IkappaB kinase activity. Carcinogenesis. 27:1465–1474. 2006. View Article : Google Scholar : PubMed/NCBI

36 

Herr I and Debatin KM: Cellular stress response and apoptosis in cancer therapy. Blood. 98:2603–2614. 2001. View Article : Google Scholar : PubMed/NCBI

37 

Jemal A, Bray F, Center MM, Ferlay J, Ward E and Forman D: Global cancer statistics. CA Cancer J Clin. 61:69–90. 2011. View Article : Google Scholar : PubMed/NCBI

38 

Ouyang L, Shi Z, Zhao S, Wang FT, Zhou TT, Liu B and Bao JK: Programmed cell death pathways in cancer: A review of apoptosis, autophagy and programmed necrosis. Cell Prolif. 45:487–498. 2012. View Article : Google Scholar : PubMed/NCBI

39 

Prasad S, Yadav VR, Kannappan R and Aggarwal BB: Ursolic acid, a pentacyclin triterpene, potentiates TRAIL-induced apoptosis through p53-independent up-regulation of death receptors: Evidence for the role of reactive oxygen species and JNK. J Biol Chem. 286:5546–5557. 2011. View Article : Google Scholar :

40 

Ghobrial IM, Witzig TE and Adjei AA: Targeting apoptosis pathways in cancer therapy. CA Cancer J Clin. 55:178–194. 2005. View Article : Google Scholar : PubMed/NCBI

41 

Wang X: The expanding role of mitochondria in apoptosis. Genes Dev. 15:2922–2933. 2001.PubMed/NCBI

42 

Garrido C, Galluzzi L, Brunet M, Puig PE, Didelot C and Kroemer G: Mechanisms of cytochrome c release from mitochondria. Cell Death Differ. 13:1423–1433. 2006. View Article : Google Scholar : PubMed/NCBI

43 

Antonsson B and Martinou JC: The Bcl-2 protein family. Exp Cell Res. 256:50–57. 2000. View Article : Google Scholar : PubMed/NCBI

44 

Han J, Goldstein LA, Gastman BR and Rabinowich H: Interrelated roles for Mcl-1 and BIM in regulation of TRAIL-mediated mitochondrial apoptosis. J Biol Chem. 281:10153–10163. 2006. View Article : Google Scholar : PubMed/NCBI

45 

O'Connor PM, Jackman J, Bae I, Myers TG, Fan S, Mutoh M, Scudiero DA, Monks A, Sausville EA, Weinstein JN, et al: Characterization of the p53 tumor suppressor pathway in cell lines of the National Cancer Institute anticancer drug screen and correlations with the growth-inhibitory potency of 123 anticancer agents. Cancer Res. 57:4285–4300. 1997.PubMed/NCBI

46 

Giaccia AJ and Kastan MB: The complexity of p53 modulation: Emerging patterns from divergent signals. Genes Dev. 12:2973–2983. 1998. View Article : Google Scholar : PubMed/NCBI

47 

Shieh SY, Ikeda M, Taya Y and Prives C: DNA damage-induced phosphorylation of p53 alleviates inhibition by MDM2. Cell. 91:325–334. 1997. View Article : Google Scholar : PubMed/NCBI

48 

Gottlieb TM, Leal JF, Seger R, Taya Y and Oren M: Cross-talk between Akt, p53 and Mdm2: Possible implications for the regulation of apoptosis. Oncogene. 21:1299–1303. 2002. View Article : Google Scholar : PubMed/NCBI

49 

Lotem J, Peled-Kamar M, Groner Y and Sachs L: Cellular oxidative stress and the control of apoptosis by wild-type p53, cytotoxic compounds, and cytokines. Proc Natl Acad Sci USA. 93:9166–9171. 1996. View Article : Google Scholar : PubMed/NCBI

50 

Misra MK, Sarwat M, Bhakuni P, Tuteja R and Tuteja N: Oxidative stress and ischemic myocardial syndromes. Med Sci Monit. 15:RA209–RA219. 2009.PubMed/NCBI

51 

Orrenius S, Gogvadze V and Zhivotovsky B: Mitochondrial oxidative stress: Implications for cell death. Annu Rev Pharmacol Toxicol. 47:143–183. 2007. View Article : Google Scholar

52 

Kim DJ, Chan KS, Sano S and Digiovanni J: Signal transducer and activator of transcription 3 (Stat3) in epithelial carcinogenesis. Mol Carcinog. 46:725–731. 2007. View Article : Google Scholar : PubMed/NCBI

53 

Kusaba T, Nakayama T, Yamazumi K, Yakata Y, Yoshizaki A, Inoue K, Nagayasu T and Sekine I: Activation of STAT3 is a marker of poor prognosis in human colorectal cancer. Oncol Rep. 15:1445–1451. 2006.PubMed/NCBI

54 

Lin L, Liu A, Peng Z, Lin HJ, Li PK, Li C and Lin J: STAT3 is necessary for proliferation and survival in colon cancer-initiating cells. Cancer Res. 71:7226–7237. 2011. View Article : Google Scholar : PubMed/NCBI

55 

Johnston PA and Grandis JR: STAT3 signaling: Anticancer strategies and challenges. Mol Interv. 11:18–26. 2011. View Article : Google Scholar : PubMed/NCBI

Related Articles

  • Abstract
  • View
  • Download
  • Twitter
Copy and paste a formatted citation
Spandidos Publications style
Park JE, Park B, Chae IG, Kim D, Kundu J, Kundu JK and Chun K: Carnosic acid induces apoptosis through inactivation of Src/STAT3 signaling pathway in human renal carcinoma Caki cells Corrigendum in /10.3892/or.2016.5137. Oncol Rep 35: 2723-2732, 2016.
APA
Park, J.E., Park, B., Chae, I.G., Kim, D., Kundu, J., Kundu, J.K., & Chun, K. (2016). Carnosic acid induces apoptosis through inactivation of Src/STAT3 signaling pathway in human renal carcinoma Caki cells Corrigendum in /10.3892/or.2016.5137. Oncology Reports, 35, 2723-2732. https://doi.org/10.3892/or.2016.4642
MLA
Park, J. E., Park, B., Chae, I. G., Kim, D., Kundu, J., Kundu, J. K., Chun, K."Carnosic acid induces apoptosis through inactivation of Src/STAT3 signaling pathway in human renal carcinoma Caki cells Corrigendum in /10.3892/or.2016.5137". Oncology Reports 35.5 (2016): 2723-2732.
Chicago
Park, J. E., Park, B., Chae, I. G., Kim, D., Kundu, J., Kundu, J. K., Chun, K."Carnosic acid induces apoptosis through inactivation of Src/STAT3 signaling pathway in human renal carcinoma Caki cells Corrigendum in /10.3892/or.2016.5137". Oncology Reports 35, no. 5 (2016): 2723-2732. https://doi.org/10.3892/or.2016.4642
Copy and paste a formatted citation
x
Spandidos Publications style
Park JE, Park B, Chae IG, Kim D, Kundu J, Kundu JK and Chun K: Carnosic acid induces apoptosis through inactivation of Src/STAT3 signaling pathway in human renal carcinoma Caki cells Corrigendum in /10.3892/or.2016.5137. Oncol Rep 35: 2723-2732, 2016.
APA
Park, J.E., Park, B., Chae, I.G., Kim, D., Kundu, J., Kundu, J.K., & Chun, K. (2016). Carnosic acid induces apoptosis through inactivation of Src/STAT3 signaling pathway in human renal carcinoma Caki cells Corrigendum in /10.3892/or.2016.5137. Oncology Reports, 35, 2723-2732. https://doi.org/10.3892/or.2016.4642
MLA
Park, J. E., Park, B., Chae, I. G., Kim, D., Kundu, J., Kundu, J. K., Chun, K."Carnosic acid induces apoptosis through inactivation of Src/STAT3 signaling pathway in human renal carcinoma Caki cells Corrigendum in /10.3892/or.2016.5137". Oncology Reports 35.5 (2016): 2723-2732.
Chicago
Park, J. E., Park, B., Chae, I. G., Kim, D., Kundu, J., Kundu, J. K., Chun, K."Carnosic acid induces apoptosis through inactivation of Src/STAT3 signaling pathway in human renal carcinoma Caki cells Corrigendum in /10.3892/or.2016.5137". Oncology Reports 35, no. 5 (2016): 2723-2732. https://doi.org/10.3892/or.2016.4642
Follow us
  • Twitter
  • LinkedIn
  • Facebook
About
  • Spandidos Publications
  • Careers
  • Cookie Policy
  • Privacy Policy
How can we help?
  • Help
  • Live Chat
  • Contact
  • Email to our Support Team