Spandidos Publications Logo
  • About
    • About Spandidos
    • Aims and Scopes
    • Abstracting and Indexing
    • Editorial Policies
    • Reprints and Permissions
    • Job Opportunities
    • Terms and Conditions
    • Contact
  • Journals
    • All Journals
    • Oncology Letters
      • Oncology Letters
      • Information for Authors
      • Editorial Policies
      • Editorial Board
      • Aims and Scope
      • Abstracting and Indexing
      • Bibliographic Information
      • Archive
    • International Journal of Oncology
      • International Journal of Oncology
      • Information for Authors
      • Editorial Policies
      • Editorial Board
      • Aims and Scope
      • Abstracting and Indexing
      • Bibliographic Information
      • Archive
    • Molecular and Clinical Oncology
      • Molecular and Clinical Oncology
      • Information for Authors
      • Editorial Policies
      • Editorial Board
      • Aims and Scope
      • Abstracting and Indexing
      • Bibliographic Information
      • Archive
    • Experimental and Therapeutic Medicine
      • Experimental and Therapeutic Medicine
      • Information for Authors
      • Editorial Policies
      • Editorial Board
      • Aims and Scope
      • Abstracting and Indexing
      • Bibliographic Information
      • Archive
    • International Journal of Molecular Medicine
      • International Journal of Molecular Medicine
      • Information for Authors
      • Editorial Policies
      • Editorial Board
      • Aims and Scope
      • Abstracting and Indexing
      • Bibliographic Information
      • Archive
    • Biomedical Reports
      • Biomedical Reports
      • Information for Authors
      • Editorial Policies
      • Editorial Board
      • Aims and Scope
      • Abstracting and Indexing
      • Bibliographic Information
      • Archive
    • Oncology Reports
      • Oncology Reports
      • Information for Authors
      • Editorial Policies
      • Editorial Board
      • Aims and Scope
      • Abstracting and Indexing
      • Bibliographic Information
      • Archive
    • Molecular Medicine Reports
      • Molecular Medicine Reports
      • Information for Authors
      • Editorial Policies
      • Editorial Board
      • Aims and Scope
      • Abstracting and Indexing
      • Bibliographic Information
      • Archive
    • World Academy of Sciences Journal
      • World Academy of Sciences Journal
      • Information for Authors
      • Editorial Policies
      • Editorial Board
      • Aims and Scope
      • Abstracting and Indexing
      • Bibliographic Information
      • Archive
    • International Journal of Functional Nutrition
      • International Journal of Functional Nutrition
      • Information for Authors
      • Editorial Policies
      • Editorial Board
      • Aims and Scope
      • Abstracting and Indexing
      • Bibliographic Information
      • Archive
    • International Journal of Epigenetics
      • International Journal of Epigenetics
      • Information for Authors
      • Editorial Policies
      • Editorial Board
      • Aims and Scope
      • Abstracting and Indexing
      • Bibliographic Information
      • Archive
    • Medicine International
      • Medicine International
      • Information for Authors
      • Editorial Policies
      • Editorial Board
      • Aims and Scope
      • Abstracting and Indexing
      • Bibliographic Information
      • Archive
  • Articles
  • Information
    • Information for Authors
    • Information for Reviewers
    • Information for Librarians
    • Information for Advertisers
    • Conferences
  • Language Editing
Spandidos Publications Logo
  • About
    • About Spandidos
    • Aims and Scopes
    • Abstracting and Indexing
    • Editorial Policies
    • Reprints and Permissions
    • Job Opportunities
    • Terms and Conditions
    • Contact
  • Journals
    • All Journals
    • Biomedical Reports
      • Information for Authors
      • Editorial Policies
      • Editorial Board
      • Aims and Scope
      • Abstracting and Indexing
      • Bibliographic Information
      • Archive
    • Experimental and Therapeutic Medicine
      • Information for Authors
      • Editorial Policies
      • Editorial Board
      • Aims and Scope
      • Abstracting and Indexing
      • Bibliographic Information
      • Archive
    • International Journal of Epigenetics
      • Information for Authors
      • Editorial Policies
      • Editorial Board
      • Aims and Scope
      • Abstracting and Indexing
      • Bibliographic Information
      • Archive
    • International Journal of Functional Nutrition
      • Information for Authors
      • Editorial Policies
      • Editorial Board
      • Aims and Scope
      • Abstracting and Indexing
      • Bibliographic Information
      • Archive
    • International Journal of Molecular Medicine
      • Information for Authors
      • Editorial Policies
      • Editorial Board
      • Aims and Scope
      • Abstracting and Indexing
      • Bibliographic Information
      • Archive
    • International Journal of Oncology
      • Information for Authors
      • Editorial Policies
      • Editorial Board
      • Aims and Scope
      • Abstracting and Indexing
      • Bibliographic Information
      • Archive
    • Medicine International
      • Information for Authors
      • Editorial Policies
      • Editorial Board
      • Aims and Scope
      • Abstracting and Indexing
      • Bibliographic Information
      • Archive
    • Molecular and Clinical Oncology
      • Information for Authors
      • Editorial Policies
      • Editorial Board
      • Aims and Scope
      • Abstracting and Indexing
      • Bibliographic Information
      • Archive
    • Molecular Medicine Reports
      • Information for Authors
      • Editorial Policies
      • Editorial Board
      • Aims and Scope
      • Abstracting and Indexing
      • Bibliographic Information
      • Archive
    • Oncology Letters
      • Information for Authors
      • Editorial Policies
      • Editorial Board
      • Aims and Scope
      • Abstracting and Indexing
      • Bibliographic Information
      • Archive
    • Oncology Reports
      • Information for Authors
      • Editorial Policies
      • Editorial Board
      • Aims and Scope
      • Abstracting and Indexing
      • Bibliographic Information
      • Archive
    • World Academy of Sciences Journal
      • Information for Authors
      • Editorial Policies
      • Editorial Board
      • Aims and Scope
      • Abstracting and Indexing
      • Bibliographic Information
      • Archive
  • Articles
  • Information
    • For Authors
    • For Reviewers
    • For Librarians
    • For Advertisers
    • Conferences
  • Language Editing
Login Register Submit
  • This site uses cookies
  • You can change your cookie settings at any time by following the instructions in our Cookie Policy. To find out more, you may read our Privacy Policy.

    I agree
Search articles by DOI, keyword, author or affiliation
Search
Advanced Search
presentation
Oncology Reports
Join Editorial Board Propose a Special Issue
Print ISSN: 1021-335X Online ISSN: 1791-2431
Journal Cover
July-2017 Volume 38 Issue 1

Full Size Image

Sign up for eToc alerts
Recommend to Library

Journals

International Journal of Molecular Medicine

International Journal of Molecular Medicine

International Journal of Molecular Medicine is an international journal devoted to molecular mechanisms of human disease.

International Journal of Oncology

International Journal of Oncology

International Journal of Oncology is an international journal devoted to oncology research and cancer treatment.

Molecular Medicine Reports

Molecular Medicine Reports

Covers molecular medicine topics such as pharmacology, pathology, genetics, neuroscience, infectious diseases, molecular cardiology, and molecular surgery.

Oncology Reports

Oncology Reports

Oncology Reports is an international journal devoted to fundamental and applied research in Oncology.

Experimental and Therapeutic Medicine

Experimental and Therapeutic Medicine

Experimental and Therapeutic Medicine is an international journal devoted to laboratory and clinical medicine.

Oncology Letters

Oncology Letters

Oncology Letters is an international journal devoted to Experimental and Clinical Oncology.

Biomedical Reports

Biomedical Reports

Explores a wide range of biological and medical fields, including pharmacology, genetics, microbiology, neuroscience, and molecular cardiology.

Molecular and Clinical Oncology

Molecular and Clinical Oncology

International journal addressing all aspects of oncology research, from tumorigenesis and oncogenes to chemotherapy and metastasis.

World Academy of Sciences Journal

World Academy of Sciences Journal

Multidisciplinary open-access journal spanning biochemistry, genetics, neuroscience, environmental health, and synthetic biology.

International Journal of Functional Nutrition

International Journal of Functional Nutrition

Open-access journal combining biochemistry, pharmacology, immunology, and genetics to advance health through functional nutrition.

International Journal of Epigenetics

International Journal of Epigenetics

Publishes open-access research on using epigenetics to advance understanding and treatment of human disease.

Medicine International

Medicine International

An International Open Access Journal Devoted to General Medicine.

Journal Cover
July-2017 Volume 38 Issue 1

Full Size Image

Sign up for eToc alerts
Recommend to Library

  • Article
  • Citations
    • Cite This Article
    • Download Citation
    • Create Citation Alert
    • Remove Citation Alert
    • Cited By
  • Similar Articles
    • Related Articles (in Spandidos Publications)
    • Similar Articles (Google Scholar)
    • Similar Articles (PubMed)
  • Download PDF
  • Download XML
  • View XML
Article Open Access

MicroRNA-212 inhibits the metastasis of nasopharyngeal carcinoma by targeting SOX4

Retraction in: /10.3892/or.2023.8570
  • Authors:
    • Chengyi Jiang
    • Hongtao Wang
    • Lei Zhou
    • Tao Jiang
    • Yajia Xu
    • Lin Xia
  • View Affiliations / Copyright

    Affiliations: Department of Otolaryngology Head and Neck Surgery, The First Affiliated Hospital of Bengbu Medical College, Bengbu, Anhui, P.R. China, Department of Immunology, Bengbu Medical College, Bengbu, Anhui, P.R. China, Department of Pathology, Bengbu Medical College, Bengbu, Anhui, P.R. China
    Copyright: © Jiang et al. This is an open access article distributed under the terms of Creative Commons Attribution License.
  • Pages: 82-88
    |
    Published online on: May 15, 2017
       https://doi.org/10.3892/or.2017.5641
  • Expand metrics +
Metrics: Total Views: 0 (Spandidos Publications: | PMC Statistics: )
Metrics: Total PDF Downloads: 0 (Spandidos Publications: | PMC Statistics: )
Cited By (CrossRef): 0 citations Loading Articles...

This article is mentioned in:



Abstract

MicroRNAs are important factors in the pathogenic processes of human types of cancers including nasopharyngeal carcinoma (NPC). In the present study, we confirmed that the microRNA-212 expression level was significantly decreased both in NPC tissues and NPC cell lines. Decreased expression of miR-212 was associated with advanced tumor-node-metastasis (TNM) stage and metastasis of NPC. Patients with a lower level of miR-212 had significantly decreased rates of overall and disease-free survival. Functional experiments showed that forced expression of miR-212 inhibited the migration and invasion of NPC cells while inhibition of miR-212 increased the migration and invasion of NPC cells. Furthermore, the results of luciferase assay, qRT-PCR and western blotting showed that SOX4 was the direct downstream target of miR-212 in NPC cells. In addition, we further confirmed that miR-212 exerted its inhibitory influence on the migration and invasion of NPC cells by targeting SOX4.

Introduction

Nasopharyngeal carcinoma (NPC) is one of the most common cancers in China and is closely associated with Epstein-Barr virus (EBV) infection (1,2). Although marked advances have been achieved in NPC treatment (3), the long-term prognosis of NPC patients is still unsatisfactory. The metastasis of NPC is an important reason for the dismal survival of NPC patients in advanced stages. Therefore, it is critical to elucidate the molecular mechanisms underlying the metastatic behavior of NPC cells.

MicroRNAs (miRNAs) are a group of short non-coding RNAs that inhibit gene expression by interacting with the 3′-UTR of targeted mRNAs (4). miRNAs are involved in numerous cellular processes including cell growth, differentiation, apoptosis and motility (5). Numerous studies have demonstrated that abnormal expression and function of miRNAs play oncogenic or tumor-suppressive roles in the development and progression of human cancers (6–8).

Among the numerous cancer-related miRNAs, miR-212 was recently found to be a novel cancer-related miRNA. Studies of non-small cell lung cancer (NSCLC) (9,10), gastric (11) and hepatocellular carcinoma (12), and colon cancer (13) have shown that miR-212 plays a tumor-suppressive role in these cancers. In contrast, miR-212 plays an oncogenic role in human cancers including prostate (14) and pancreatic cancer (15). Therefore, the exact biological functions of miR-212 in human cancers are dependent on the cancer type. However, the expression and functional role of miR-212 in NPC remain unclear.

In the present study, we found that the miR-212 expression level was decreased in NPC tissues and cells, and decreased expression of miR-212 was associated with adverse clinical features and poor prognosis of NPC patients. Functionally, miR-212 inhibited the migration and invasion of NPC cells. Furthermore, SOX4 was identified as a direct functional downstream target of miR-212.

Materials and methods

Clinical specimens

Seventy-three NPC and 30 normal nasopharyngeal tissues were obtained from the Department of Otolaryngology Head and Neck Surgery, The First Affiliated Hospital of Bengbu Medical College from January 2003 to December 2010. The NPC patients received no perioperative radiotherapy or chemotherapy prior to surgery. Written informed consent was obtained from all patients enrolled in the present study. The demographic and clinicopathological features of all patients are documented in Table I. The Ethics Committee of Bengbu Medical College approved all protocols involving the patient samples according to the Declaration of Helsinki (as revised in Tokyo 2004).

Table I.

Correlation analysis between the clinical features and expression of miR-212 in the NPC cases.

Table I.

Correlation analysis between the clinical features and expression of miR-212 in the NPC cases.

No. of pts.

CharacteristicsTotal no. of pts., n=73miR-212 low groupmiR-212 high groupP-value
Age (years) 0.642
  ≤45351619
  >45382018
Gender 0.346
  Male431924
  Female301713
TNM stage 0.013a
  I+II25  718
  III+IV482919
Local or distant metastasis <0.001a
  No32  626
  Yes413011

{ label (or @symbol) needed for fn[@id='tfn1-or-38-01-0082'] } NPC, nasopharyngeal carcinoma; pts., patients; TNM, tumor-node-metastasis

a P<0.05.

Cell culture and transfection

Human NPC cell lines 5–8F, 6-10B, CNE-1 and CNE-2 were purchased from the Cancer Center of Sun Yat-Sen University (Guagzhou, China) and cultured in RPMI-1640 medium containing 10% fetal bovine serum (FBS) (both from Gibco, Grand Island, NY, USA), 100 U/ml penicillin and 100 U/ml streptomycin. The human immortalized nasopharyngeal epithelial cell line NP69 was cultured in serum-free medium (Invitrogen, Carlsbad, CA, USA) supplemented with all necessary growth factors (Gibco). All cells were maintained in a humidified cell incubator with 5% CO2.

The miR-212 mimics and inhibitor, and the corresponding negative control vectors were obtained from GeneCopoeia (Guangzhou, China). SOX4 siRNA and SOX4 overexpression vectors were obtained from Addgene (Cambridge, MA, USA). All the vectors were transfected into NPC cells to overexpress or inhibit the expression of miR-212 or SOX4 in NPC cells based on the instructions provided for Lipofectamine 2000.

Real-time quantitative reverse transcription-PCR (qRT-PCR)

TPIzol (Invitrogen) was used to extract the RNA from clinical specimens and NPC cells following the manufacturer's instructions. PCR amplification and quantification for miR-212 were performed using the TaqMan miRNA reverse transcription kit and the TaqMan human miRNA assay kit (both from Applied Biosystems, Foster City, CA, USA). Primers for miRNA miR-212 and U6 (HmiRQP9001) were purchased from GeneCopoeia. U6 was used as the internal control for measuring the relative level of miR-212.

Western blotting

Cellular proteins extracted from NPC cells using RIPA lysis buffer (BioMed, Beijing, China) were separated on sodium dodecyl sulfate-polyacrylamide gel electrophoresis (SDS-PAGE) gels and were transferred to polyvinylidene fluoride (PVDF) membranes. The blots were incubated with the following primary antibodies overnight: GAPDH (1:2,500; Cell Signaling Technologies, Danvers, MA, USA) and SOX4 (1:500; Santa Cruz Biotechnology, Santa Cruz, CA, USA). After incubating with the primary antibody, the membranes were incubated with secondary antibodies (1:5,000; Bio-Rad, Hercules, CA, USA) at room temperature for 2 h, and then the protein signals were detected using the Bio-Rad Gel imaging system.

Transwell assays

NPC cells (1×105) transfected with the corresponding vectors were re-suspended in serum-free medium, and were seeded into the Transwell inserts of 8-µm pore size (Millipore, Billerica, MA, USA). Serum-containing medium (650 µl) (20% FBS) was added to the lower chamber as the attractant. Regarding the invasion assay, each upper chamber was coated with a mixture of Dulbeccos modified Eagles medium (DMEM) and Matrigel (Becton-Dickinson Labware, Franklin Lakes, NJ, USA) at a ratio of 8:1. Twenty-four hours later, the NPC cells that had migrated or invaded through the Transwell membranes on the lower surface were stained with 0.1% crystal violet, and the cell numbers were counted from 10 different fields of the lower surface of the filter. Three independent experiments were performed.

Luciferase reporter assay

Wild-type SOX4 3′-UTR sequence and the mutated SOX4 3′-UTR sequence were constructed into the pGL3 control vector (Promega, Madison, WI, USA) to obtain the wt SOX4-3′-UTR and mt SOX4-3′-UTR vector, respectively. Primers for SOX4 3′UTR are listed as follows: wild-type SOX4 3′UTR forward, GAGCTCCTCCGCCTTCT TTTCTAC and reverse, CTCGAGCACGTCTTCTCATTTA CACC; mutant SOX4 3′UTR forward, GAGCATTTGATGTG GTACAGGGGCAG and reverse, TCCTCTCCTCCACGCC TCCGGGGTC. For the luciferase reporter assay, NPC cells were co-transfected with the wild-type or mutant construct, and miR-212 mimics (CNE-2 cells), or inhibitor (6-10B cells), or control, or negative control vector. Forty-eight hours after transfection, the cells were harvested and lysed. The Dual-Luciferase reporter assay system (Promega, Shanghai, China) was used to measure the firefly and Renilla luciferase activities.

Statistical analysis

Statistical analysis was conducted with GraphPad Prism 5 software (GraphPad Software, Inc., La Jolla, CA, USA). Statistical analysis including the Pearson's Chi-square test, the Spearman's rank correlation coefficient, the two-tailed Student's t-test and Kaplan-Meier plots were used in the present study. P<0.05 was considered to indicate statistically significant difference.

Results

The expression level of miR-212 is decreased in NPC tissues and cells

The expression level of miR-212 in clinical tissues derived from NPC patients was evaluated by qRT-PCR. As shown in Fig. 1A, the expression level of miR-212 in NPC tissues was significantly lower than that in normal tissues (P<0.01, Fig. 1A). Moreover, the expression level of miR-212 was significantly decreased in patients with metastasis (P<0.05, Fig. 1B) and patients in tumor-node-metastasis (TNM) stage III–IV (P<0.05, Fig. 1C). Next, we compared the expression of miR-212 among 4 NPC cell lines (6-10B, 5–8F, CNE1 and CNE2) and NP69 a nasopharyngeal epithelial cell line. Compared with the NP69 cells, all NPC cells had a significantly decreased miR-212 level (P<0.05, Fig. 1D). These data suggest that miR-212 plays a tumor-suppressive role in NPC and is involved in the progression of NPC.

Figure 1.

Decreased expression level of miR-212 in NPC tissues and cells. RNA was extracted from the NPC tissue specimens and qRT-PCR was performed to evaluate the miR-212 level in these samples. Then, the differences in miR-212 expression were compared between (A) NPC and normal tissues; (B) patients with and without metastasis; (C) patients with tumors of TNM I–II stages and those of TNM III–IV stages; and (D) normal human nasopharyngeal epithelial cell line (NP-69) and NPC cell lines (CNE-1, CNE-2, 5-8F and 6-10B). *P<0.05, **P<0.01.

Decreased level of miR-212 is associated with the adverse clinicopathological features and poor prognosis of NPC patients

We investigated the clinical significance of the decreased expression level of miR-212 in NPC. We divided the NPC patients into two groups based on the cut-off value which was defined as the median value of the miR-212 level: miR-212 low expression group (n=36) and miR-212 high expression group (n=37). Then, the correlation between the clinicopathological features of the NPC patients and miR-212 level was evaluated. As shown in Table I, a decreased expression level of miR-212 was significantly associated with advanced TNM stage (P=0.013), and the occurrence of metastasis of NPC (P<0.001). Furthermore, Kaplan-Meier analysis showed that patients with a low expression level of miR-212 had a significantly lower overall survival rate (P=0.0158, Fig. 2A) and disease-free survival rate (P=0.0092, Fig. 2B).

Figure 2.

A decreased level of miR-212 is associated with the poor prognosis of NPC patients. Patients were divided into 2 groups based on the cut-off value which was defined as the median value of the miR-212 levels: miR-212 low and miR-212 high group. Compared with the patients with a high miR-212 level, patients with a low miR-212 level had a significantly decreased (A) overall and (B) disease-free survival rate.

miR-212 inhibits the migration and invasion of NPC cells

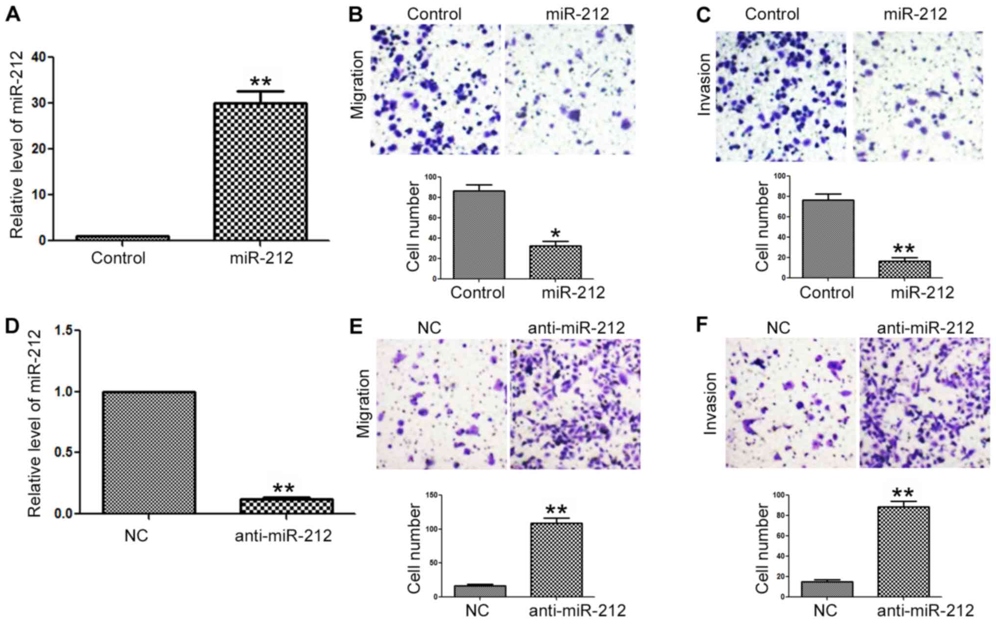
After confirming the expression status and clinical significance of miR-212 in NPC, we examined the biological functions of miR-212 in NPC cells. In addition, a significant association between miR-212 and TNM stage and metastasis motivated us to investigate whether miR-212 modulates the metastatic behaviors of NPC cells. Transfection of the miR-212 mimic into the CNE-2 cells significantly increased the expression level of miR-212 (P<0.01, Fig. 3A). Subsequently, overexpression of miR-212 in the CNE-2 cells led to significantly decreased migration (P<0.05, Fig. 3B) and invasion (P<0.01, Fig. 3C) of CNE-2 cells. To further confirm functional influences of miR-212 on the migration and invasion of NPC cells, we downregulated the expression of miR-212 in 6-10B cells with the miR-212 inhibitor. Transfection of the miR-212 inhibitor significantly decreased the level of miR-212 in the 6-10B cells (P<0.01, Fig. 3D), and led to significantly increased migration (P<0.01, Fig. 3E) and invasion (P<0.01, Fig. 3F) of 6-10B cells.

Figure 3.

miR-212 inhibits the migration and invasion of NPC cells. CNE-2 and 6-10B cells were transfected with miR-212 mimc and inhibitor, respectively. Transwell assay was used to examine the alteration in the migratory and invasive abilities. (A) Transfection of miR-212 mimic significantly increased miR-212 expression in the CNE-2 cells. Overexpression of miR-212 significantly decreased the (B) migration and (C) invasion abilities of the CNE-2 cells. (D) miR-212 inhibitor significantly reduced the expression of miR-212 in the 6-10B cells. Downregulation of miR-212 significantly reduced the (E) migration and (F) invasion abilities of the 6-10B cells. *P<0.05, **P<0.01.

SOX4 is a the direct downstream target of miR-212 in NPC cells

To elucidate the molecular mechanisms responsible for the functional influence of miR-212 in NPC cells, we searched publically available database TargetScan to identify the downstream target of miR-212. Data from TargetScan showed that SOX4, a well-known oncogenic protein in human cancers (16–19), was a possible downstream target of miR-212. As suggested by Fig. 4A, the sequences complementary to the binding sites of miR-212 were found in the 3′-UTR of SOX4. Then, we performed luciferase reporter assay to further confirm that miR-212 could bind to the 3′-UTR of SOX4. The results showed that forced expression miR-212 significantly decreased the luciferase activity of wild-type SOX4 3′-UTR (P<0.01, Fig. 4B) while had no influence on that of the mutant SOX4 3′-UTR (Fig. 4B). Furthermore, inhibition of miR-212 expression increased the luciferase activity of wild-type SOX4 3′-UTR (P<0.05, Fig. 4C) and did not affect the luciferase activity of mutant SOX4 3′-UTR. After confirming that miR-212 affected the luciferase activity of SOX4 3′-UTR by interacting with the 3′-UTR of SOX4, we performed qRT-PCR and western blotting to confirm that miR-212 modulates the expression of SOX4 in NPC cells. The results of qRT-PCR and western blotting demonstrated that forced expression of miR-212 significantly reduced the mRNA (P<0.05, Fig. 5A) and protein (P<0.01, Fig. 5B) levels of SOX4 in the CNE-2 cells. In contrast, knockdown of miR-212 significantly increased the mRNA (P<0.05, Fig. 5C) and protein (P<0.01, Fig. 5D) levels of SOX4 in the 6-10B cells. These data demonstrated that SOX4 is a direct downstream target of miR-212 in NPC cells.

Figure 4.

miR-212 interacts with the 3′-UTR of SOX4. (A) miR-212 and its predicted complementary sequence in the wild-type SOX4 3′-UTR. The mutant miR-212 binding site was generated in the complementary site for the seed region of miR-212. CNE-2 cells were co-transfected with the wild-type SOX4 3′-UTR construct or mutant SOX4 3′-UTR construct, along with miR-212 mimics or control vector. Forty-eight hours after transfection, cells were lysed for the Dual-Luciferase reporter assay. (B) Overexpression of miR-212 significantly inhibited the luciferase activity of wt 3′-UTR of SOX4, but had no obvious influence on mt 3′-UTR of SOX4. 6-10B cells were co-transfected with the wild-type SOX4 3′-UTR construct or mutant SOX4 3′-UTR construct, along with the miR-212 inhibitor or negative control vector. Forty-eight hours after transfection, the cells were lysed for the Dual-Luciferase reporter assay. (C) Knockdown of miR-212 significantly increased the luciferase activity of wt 3′-UTR of SOX4, but had no obvious influence on mt 3′-UTR of SOX4. *P<0.05, **P<0.01.

Figure 5.

miR-212 regulates the expression of SOX4 in NPC cells. CNE-2 and 6-10B cells were transfected with the miR-212 mimic and inhibitor, respectively. Western blotting and qRT-PCR were used to examine the alteration of SOX4 mRNA and protein. Overexpression of miR-212 significantly reduced the (A) mRNA and (B) protein level of SOX4 in the CNE-2 cells. Inhibition of miR-212 resulted in obviously increased (C) mRNA and (D) protein levels of SOX4 in the 6-10B cells. *P<0.05, **P<0.01.

miR-212 inhibits the migration and invasion of NPC cells by targeting SOX4

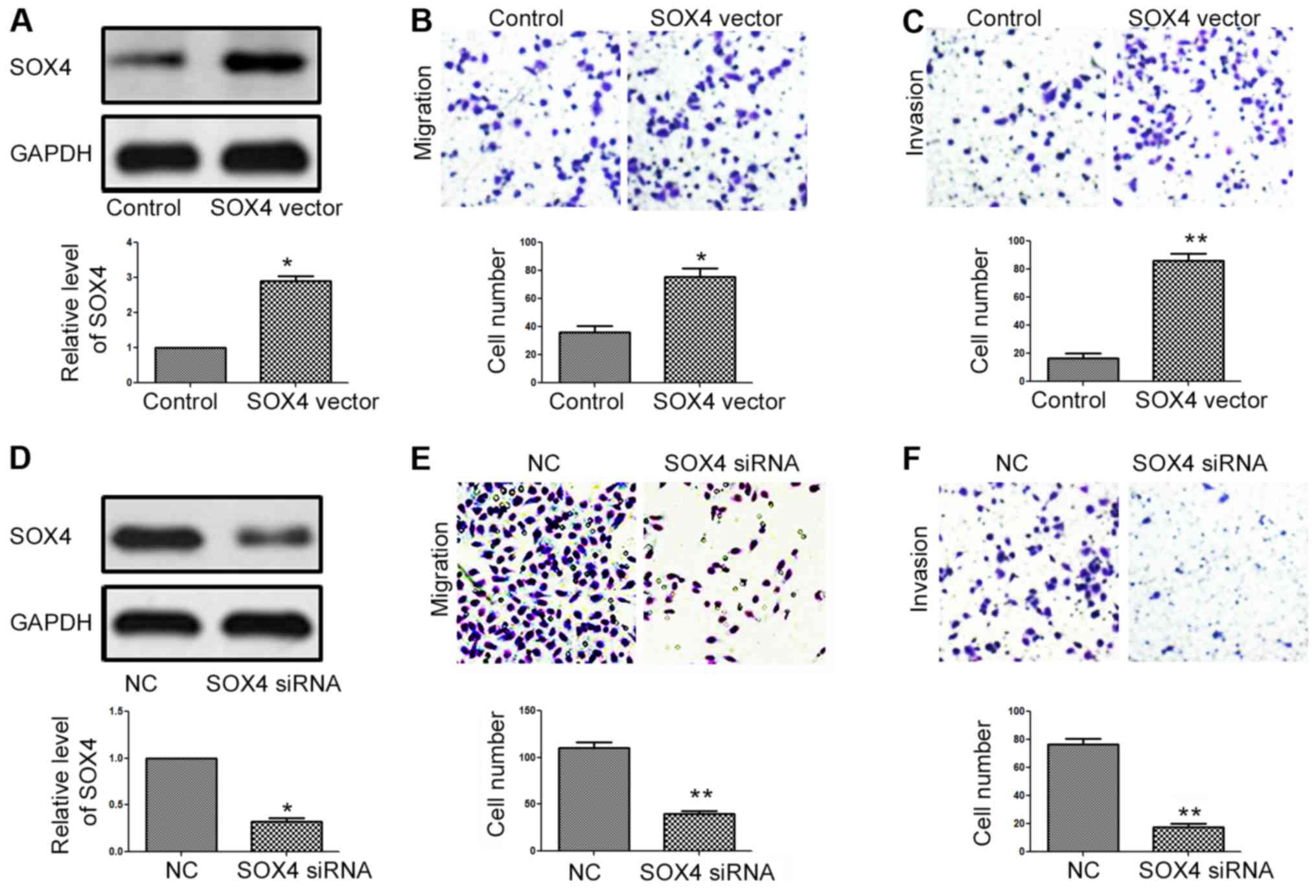
To further clarify whether SOX4 is not only a downstream target of miR-212, but also a functional mediator of miR-212 in NPC cells, we performed the transfection of the SOX4-expressing vector into CNE-2 cells with miR-212 overexpression (CNE-2-miR-212 cells). Transfection of the SOX4 overexpression vector significantly increased SOX4 expression in the CNE-2-miR-212 cells (P<0.05, Fig. 6A). Subsequently, SOX4 overexpression abrogated the inhibitory effects of miR-212 on the migration (P<0.05, Fig. 6B) and invasion (P<0.01, Fig. 6C) of CNE-2 cells. In contrast-, SOX4 siRNA transfection into 6-10B cells with miR-212 knockdown (6-10B-anti-miR-212 cells) significantly reduced the expression of SOX4 (P<0.05, Fig. 6D). Knockdown of SOX4 reversed the promoting effects of the miR-212 inhibitor on the migration (P<0.01, Fig. 6E) and invasion (P<0.01, Fig. 6F) of 6-10B cells. These findings indicate that SOX4 is not only a downstream target of miR-212, but also a functional mediator of miR-212 in NPC cells.

Figure 6.

SOX4 mediates the inhibitory effects of miR-212 on migration and invasion of NPC cells. The SOX4 vector was transfected into CNE-2 cells with miR-212 overexpression. (A) SOX4 overexpression vector significantly increased SOX4 expression in the CNE-2-miR-212 cells. Restoration of SOX4 in the CNE-2-miR-212 cells abrogated the inhibitory effect of miR-212 mimics on (B) migration and (C) invasion of CNE-2 cels. SOX4 siRNA was transfected into 6-10B cells with miR-212 knockdown. (D) SOX4 siRNA significantly decreased SOX4 expression in the 6-10B-anti-miR-212 cells. Inhibition of SOX4 in the 6-10B-anti-miR-212 cells prevented the promoting effect of miR-212 inhibitor on (E) migration and (F) invasion of 6-10B cells. *P<0.05, **P<0.01.

Discussion

Local and systemic metastasis of NPC is the culprit for the dismal survival of NPC patients in advanced stages (20). Recently, miRNAs were identified as a group of important regulators in cancer metastatic processes (21). In addition, miRNAs have been regarded as attractive therapeutic targets and biomarkers of human cancers including NPC (22).

Previous studies have shown that miR-212 is actively involved in the pathogenic processes of various types of human cancers. miR-212 was found to exert a tumor-suppressive role in non-small cell lung cancer (NSCLC) (9), gastric (11) and hepatocellular carcinoma (HCC) (12). However, miR-212 was also found to play an oncogenic role in human cancers including prostate (14) and pancreatic cancer (15). In the present study, we found that the expression of miR-212 was decreased in NPC clinical tissues and cell lines, suggesting a tumor-suppressive role of miR-212 in NPC. In addition, a decreased level of miR-212 was associated with the adverse clinical features of the NPC patients including TNM stage and metastasis. Importantly, a decreased level of miR-212 conferred a significantly decreased survival rate of the NPC patients. These data demonstrated that miR-212 plays a tumor-suppressive role in NPC, and can potentially serve as a novel biomarker for NPC patients.

Increased metastatic ability is a prominent hallmark of human cancers. The present study showed that miR-212 overexpression inhibited the migration and invasion of NPC cells while miR-212 knockdown potentiated the metastatic ability of NPC cells. These findings suggest that miR-212 inhibits the progression of NPC by preventing the migration and invasion of NPC cells. Notably, a recent study on HCC showed that miR-212 exerted its tumor-suppressive role in HCC by modulating the growth of HCC cells (12). These studies indicate that the biological functions of miR-212 are dependent on the type of cancer.

SOX4, a protein belonging to the SOX family, is a critical oncogenic protein and a versatile factor in human cancers (16,23). Importantly, SOX4 was found to promote the progression of NPC by contributing to the metastasis of NPC cells (19). In the present study, we found that SOX4 is a downstream target of miR-212 in NPC cells which was supported by data from the luciferase assay, qRT-PCR and western blotting. Moreover, functional assays showed that the alteration of SOX4 expression abrogated the functional influence of miR-212 on the migration and invasion of NC cells, indicating that SOX4 is also a functional mediator downstream of miR-212 in NPC cells.

In conclusion, the present study demonstrated that miR-212 is significantly decreased in NPC. A decreased level of miR-212 was found to be correlated with poor clinicopathological features and prognosis of NPC patients. Functionally, miR-212 inhibited the migration and invasion of NPC cells. Moreover, SOX4 was identified as a direct downstream target and a functional mediator of miR-212 in NPC cells.

References

1 

Chang ET and Adami HO: The enigmatic epidemiology of nasopharyngeal carcinoma. Cancer Epidemiol Biomarkers Prev. 15:1765–1777. 2006. View Article : Google Scholar : PubMed/NCBI

2 

Yu MC and Yuan JM: Epidemiology of nasopharyngeal carcinoma. Semin Cancer Biol. 12:421–429. 2002. View Article : Google Scholar : PubMed/NCBI

3 

Wei WI and Kwong DL: Current management strategy of nasopharyngeal carcinoma. Clin Exp Otorhinolaryngol. 3:1–12. 2010. View Article : Google Scholar : PubMed/NCBI

4 

Alvarez-Garcia I and Miska EA: MicroRNA functions in animal development and human disease. Development. 132:4653–4662. 2005. View Article : Google Scholar : PubMed/NCBI

5 

Yates LA, Norbury CJ and Gilbert RJ: The long and short of microRNA. Cell. 153:516–519. 2013. View Article : Google Scholar : PubMed/NCBI

6 

Bartels CL and Tsongalis GJ: MicroRNAs: Novel biomarkers for human cancer. Clin Chem. 55:623–631. 2009. View Article : Google Scholar : PubMed/NCBI

7 

Calin GA and Croce CM: MicroRNA-cancer connection: The beginning of a new tale. Cancer Res. 66:7390–7394. 2006. View Article : Google Scholar : PubMed/NCBI

8 

Farazi TA, Hoell JI, Morozov P and Tuschl T: MicroRNAs in human cancer. MicroRNA Cancer Regulation Springer. 1–20. 2013.http://dx.doi.org/10.1007/978-94-007-5590-1_1 View Article : Google Scholar

9 

Incoronato M, Garofalo M, Urso L, Romano G, Quintavalle C, Zanca C, Iaboni M, Nuovo G, Croce CM and Condorelli G: miR-212 increases tumor necrosis factor-related apoptosis- inducing ligand sensitivity in non-small cell lung cancer by targeting the antiapoptotic protein PED. Cancer Res. 70:3638–3646. 2010. View Article : Google Scholar : PubMed/NCBI

10 

Ucar A, Vafaizadeh V, Jarry H, Fiedler J, Klemmt PA, Thum T, Groner B and Chowdhury K: miR-212 and miR-132 are required for epithelial stromal interactions necessary for mouse mammary gland development. Nat Genet. 42:1101–1108. 2010. View Article : Google Scholar : PubMed/NCBI

11 

Jiping Z, Ming F, Lixiang W, Xiuming L, Yuqun S, Han Y, Zhifang L, Yundong S, Shili L, Chunyan C, et al: MicroRNA-212 inhibits proliferation of gastric cancer by directly repressing retinoblastoma binding protein 2. J Cell Biochem. 114:2666–2672. 2013. View Article : Google Scholar : PubMed/NCBI

12 

Dou C, Wang Y, Li C, Liu Z, Jia Y, Li Q, Yang W, Yao Y, Liu Q and Tu K: MicroRNA-212 suppresses tumor growth of human hepatocellular carcinoma by targeting FOXA1. Oncotarget. 6:13216–13228. 2015. View Article : Google Scholar : PubMed/NCBI

13 

Meng X, Wu J, Pan C, Wang H, Ying X, Zhou Y, Yu H, Zuo Y, Pan Z, Liu RY, et al: Genetic and epigenetic down-regulation of microRNA-212 promotes colorectal tumor metastasis via dysregulation of MnSOD. Gastroenterology. 145:426–436.e1-6. 2013. View Article : Google Scholar : PubMed/NCBI

14 

Walter BA, Valera VA, Pinto PA and Merino MJ: Comprehensive microRNA profiling of prostate cancer. J Cancer. 4:350–357. 2013. View Article : Google Scholar : PubMed/NCBI

15 

Ma C, Nong K, Wu B, Dong B, Bai Y, Zhu H, Wang W, Huang X, Yuan Z and Ai K: miR-212 promotes pancreatic cancer cell growth and invasion by targeting the hedgehog signaling pathway receptor patched-1. J Exp Clin Cancer Res. 33:542014. View Article : Google Scholar : PubMed/NCBI

16 

Zhang J, Liang Q, Lei Y, Yao M, Li L, Gao X, Feng J, Zhang Y, Gao H, Liu DX, et al: SOX4 induces epithelial-mesenchymal transition and contributes to breast cancer progression. Cancer Res. 72:4597–4608. 2012. View Article : Google Scholar : PubMed/NCBI

17 

Koumangoye RB, Andl T, Taubenslag KJ, Zilberman ST, Taylor CJ, Loomans HA and Andl CD: SOX4 interacts with EZH2 and HDAC3 to suppress microRNA-31 in invasive esophageal cancer cells. Mol Cancer. 14:242015. View Article : Google Scholar : PubMed/NCBI

18 

Sun R, Jiang B, Qi H, Zhang X, Yang J, Duan J, Li Y and Li G: SOX4 contributes to the progression of cervical cancer and the resistance to the chemotherapeutic drug through ABCG2. Cell Death Dis. 6:e19902015. View Article : Google Scholar : PubMed/NCBI

19 

Shi S, Cao X, Gu M, You B, Shan Y and You Y: Upregulated expression of SOX4 is associated with tumor growth and metastasis in nasopharyngeal carcinoma. Dis Markers. 2015:6581412015. View Article : Google Scholar : PubMed/NCBI

20 

Chang J, Ko JY and Hong RL: Recent advances in the treatment of nasopharyngeal carcinoma. J Formos Med Assoc. 103:496–510. 2004.PubMed/NCBI

21 

Hampton T: MicroRNA and metastasis. JAMA. 298:1998. 2007. View Article : Google Scholar

22 

Wong AM, Kong KL, Tsang JW, Kwong DL and Guan XY: Profiling of Epstein-Barr virus-encoded microRNAs in nasopharyngeal carcinoma reveals potential biomarkers and oncomirs. Cancer. 118:698–710. 2012. View Article : Google Scholar : PubMed/NCBI

23 

Aaboe M, Birkenkamp-Demtroder K, Wiuf C, Sørensen FB, Thykjaer T, Sauter G, Jensen KM, Dyrskjøt L and Ørntoft T: SOX4 expression in bladder carcinoma: Clinical aspects and in vitro functional characterization. Cancer Res. 66:3434–3442. 2006. View Article : Google Scholar : PubMed/NCBI

Related Articles

  • Abstract
  • View
  • Download
  • Twitter
Copy and paste a formatted citation
Spandidos Publications style
Jiang C, Wang H, Zhou L, Jiang T, Xu Y and Xia L: MicroRNA-212 inhibits the metastasis of nasopharyngeal carcinoma by targeting SOX4 Retraction in /10.3892/or.2023.8570. Oncol Rep 38: 82-88, 2017.
APA
Jiang, C., Wang, H., Zhou, L., Jiang, T., Xu, Y., & Xia, L. (2017). MicroRNA-212 inhibits the metastasis of nasopharyngeal carcinoma by targeting SOX4 Retraction in /10.3892/or.2023.8570. Oncology Reports, 38, 82-88. https://doi.org/10.3892/or.2017.5641
MLA
Jiang, C., Wang, H., Zhou, L., Jiang, T., Xu, Y., Xia, L."MicroRNA-212 inhibits the metastasis of nasopharyngeal carcinoma by targeting SOX4 Retraction in /10.3892/or.2023.8570". Oncology Reports 38.1 (2017): 82-88.
Chicago
Jiang, C., Wang, H., Zhou, L., Jiang, T., Xu, Y., Xia, L."MicroRNA-212 inhibits the metastasis of nasopharyngeal carcinoma by targeting SOX4 Retraction in /10.3892/or.2023.8570". Oncology Reports 38, no. 1 (2017): 82-88. https://doi.org/10.3892/or.2017.5641
Copy and paste a formatted citation
x
Spandidos Publications style
Jiang C, Wang H, Zhou L, Jiang T, Xu Y and Xia L: MicroRNA-212 inhibits the metastasis of nasopharyngeal carcinoma by targeting SOX4 Retraction in /10.3892/or.2023.8570. Oncol Rep 38: 82-88, 2017.
APA
Jiang, C., Wang, H., Zhou, L., Jiang, T., Xu, Y., & Xia, L. (2017). MicroRNA-212 inhibits the metastasis of nasopharyngeal carcinoma by targeting SOX4 Retraction in /10.3892/or.2023.8570. Oncology Reports, 38, 82-88. https://doi.org/10.3892/or.2017.5641
MLA
Jiang, C., Wang, H., Zhou, L., Jiang, T., Xu, Y., Xia, L."MicroRNA-212 inhibits the metastasis of nasopharyngeal carcinoma by targeting SOX4 Retraction in /10.3892/or.2023.8570". Oncology Reports 38.1 (2017): 82-88.
Chicago
Jiang, C., Wang, H., Zhou, L., Jiang, T., Xu, Y., Xia, L."MicroRNA-212 inhibits the metastasis of nasopharyngeal carcinoma by targeting SOX4 Retraction in /10.3892/or.2023.8570". Oncology Reports 38, no. 1 (2017): 82-88. https://doi.org/10.3892/or.2017.5641
Follow us
  • Twitter
  • LinkedIn
  • Facebook
About
  • Spandidos Publications
  • Careers
  • Cookie Policy
  • Privacy Policy
How can we help?
  • Help
  • Live Chat
  • Contact
  • Email to our Support Team